Abstract
Floods, as a form of disaster, significantly affect individuals and farmers in impacted areas, particularly through crop damage and the inability to harvest due to prolonged and extensive flooding. Among the most severely affected agricultural sectors are oil palm plantations, which regularly experience such disruptions annually. Current methods of assistance and relief during flooding rely on field surveys conducted manually by personnel, a process constrained by its time-intensive nature. Moreover, existing applications or platforms do not support the classification and inspection of oil palm plantations affected by floods during harvesting. This research aims to develop a method and application for inspecting oil palm plantations impacted by floods during harvesting. The approach utilizes deep learning and geographic information systems (GIS) to classify and analyze flood-affected areas and determine the ripeness of oil palm bunches on trees, enabling accurate and rapid identification of flood-affected areas. The study results demonstrate that the proposed method achieves a flood classification accuracy ranging from 96.80% to 98.29% and ripeness classification accuracy for oil palm bunches on trees ranging from 97.60% to 99.75%. These findings indicate that the proposed model effectively and efficiently monitors flood-affected areas. Additionally, the developed application serves as a valuable tool for flood management, facilitating timely assistance and relief for farmers impacted by flooding.
1. Introduction
The global climate is currently undergoing significant changes that deviate markedly from past patterns, where seasonal variations were relatively predictable and region-specific. Contemporary and future climate change introduces unseasonal events, such as heavy rainfall during traditionally dry periods and droughts during rainy seasons. These changes have led to the emergence of irregular disasters, including floods and droughts, which increasingly occur out of season [1,2,3,4]. Such phenomena result in far-reaching consequences, including loss of life, property damage, and disruptions to the economy, society, and industrial sectors. In Thailand, floods have a particularly detrimental impact on the agricultural sector, which serves as the primary livelihood for many farmers. Crops, especially during harvesting periods, are severely affected, leading to substantial economic losses [5,6,7,8]. Among the most vulnerable regions in Thailand is the southern area, which experiences frequent and severe flooding, often on an annual basis. Key economic crops in this region, such as oil palm and rubber plantations, are highly susceptible to flood-related damage. Flooding often results in stagnant water that disrupts harvesting activities for several days, particularly during the critical harvesting season, causing significant income losses for farmers. For instance, during the floods from late 2020 to early 2021, damage to oil palm plantations was estimated at over THB 6 billion [6]. Similarly, flooding in early 2017 caused damages exceeding THB 1 billion [9]. Moreover, at the end of 2024, many oil palm plantations across various provinces in Thailand were also severely affected. These recurring incidents underscore the critical need for effective flood mitigation strategies to safeguard the livelihoods of farmers and the agricultural economy.
Based on a review of the literature and research on the impact of floods on oil palm cultivation and harvesting, it has been identified that floods negatively affect oil palm farming, particularly during the ripening period when the fruits are ready for harvest. Furthermore, floods have become more frequent and severe due to climate change and unseasonal heavy rainfall, causing significant disruptions [10,11,12,13]. In Thailand, government agencies currently assess flood-induced damage by conducting on-site surveys or assigning village leaders or local officers to assess their respective areas. The collected data are used for planning and budget allocation to mitigate flood impacts. However, the current methods have several limitations. Surveying each oil palm plantation is time-consuming. Furthermore, the lack of a data management system for organizing survey data and photographs complicates tracking flood-affected plots. The review of existing research further highlights a significant gap: the absence of platforms or systems specifically designed to assess the impact of floods on oil palm harvesting. Most existing platforms focus on general flood monitoring and control, such as geographic information systems (GIS) for flood situation notifications [14,15] and prototype systems utilizing remote sensing data for flood area monitoring and mitigation [14,16]. However, these systems do not address the need for a database management platform capable of processing and reporting real-time data on the impact of floods on oil palm harvesting. To address these gaps, this research proposes the design and development of a prototype system for monitoring the impact of floods on oil palm harvesting using GIS and machine learning techniques. The system integrates digital and satellite imagery to monitor flood-affected areas, effectively reducing the limitations of traditional methods and improving processing efficiency. This approach aims to provide a real-time reporting platform that enhances decision-making and supports effective flood impact mitigation for oil palm cultivation.
Farmers inherently possess the expertise to determine the ripeness of oil palm bunches through visual inspection. However, this research does not aim to replace their knowledge but rather to provide a decision-support tool for assessing the impact of flooding on oil palm harvesting. The ability to classify oil palm ripeness is crucial for identifying plantations where ripe bunches are at risk of remaining unharvested due to flooding.
The proposed system integrates deep learning-based image classification with GIS-based flood monitoring to automate and enhance flood impact assessment. By allowing farmers and agricultural officers to report real-time plantation conditions through image submissions, the system can rapidly classify oil palm ripeness and overlay the results with flood data obtained from satellite imagery. This approach eliminates the need for time-consuming field inspections and manual image reviews, thereby reducing operational costs and improving response efficiency.
By automating the ripeness classification process, the system ensures that flood-affected plantations requiring urgent intervention are identified with greater accuracy and efficiency. This reduces reliance on manual labor and accelerates the assessment of harvest losses caused by flooding, offering a practical and scalable solution for agricultural disaster management.
This research presents a novel integration of Deep Learning and GIS to assess the impact of flooding on oil palm harvesting. While MobileNet is a well-established model for image classification, the innovation of this study lies in its combination of machine learning, real-time GIS-based flood monitoring, and spatial data analytics to develop a comprehensive flood impact assessment tool.
The key contributions of this research include the following:
- Development of a GIS-integrated application with deep learning for real-time monitoring and analysis of flood impact on oil palm harvesting. Unlike previous studies that focus solely on deep learning, this research integrates GIS to enhance spatial accuracy in flood assessment.
- A novel image classification model capable of accurately determining oil palm bunch ripeness on trees and detecting flood occurrences in real plantation conditions, addressing challenges such as varying lighting conditions and inconsistent image backgrounds.
- Integration of multi-source spatial data, including satellite imagery (GISTDA, USGS, Google Earth Engine, and ESRI), crowdsourced data from farmers, and deep learning-based classification, enabling a holistic and data-driven approach to flood impact assessment.
- Real-world applicability and scalability, as the system is web-based, allowing users to upload, analyze, and visualize flood-affected areas efficiently. The cloud-based infrastructure ensures cost-effective scalability and accessibility across different agricultural regions.
- Overcoming the limitations of previous research, which often relies on controlled environments or small datasets. This study enhances model generalization by training on real-world datasets collected from flood-affected oil palm plantations.
- A practical decision-support tool for flood management, enabling government agencies, researchers, and farmers to track flood damage, assess its economic impact, and optimize harvesting decisions through an integrated AI-GIS system.
This research goes beyond merely developing a software tool by addressing a real-world agricultural challenge through a multi-faceted, data-driven approach. Future work will extend this study by evaluating its economic feasibility, integrating predictive flood modeling, and expanding its applicability to other agricultural monitoring systems.
To provide a structured understanding, Section 2 discusses related works on flood monitoring and oil palm ripeness classification. Section 3 details the proposed methodology, including GIS and deep learning approaches. Section 4 presents the experimental results and discussion, while Section 5 provides the conclusions and outlines directions for future research.
2. Related Works
2.1. Palm Oil Ripeness Classification Using Digital Image Processing and Machine Learning Techniques
The assessment of oil palm ripeness plays a crucial role in optimizing harvesting practices, improving yield quality, and reducing losses due to premature or delayed harvesting. Traditionally, farmers determine the ripeness of oil palm bunches based on physical observation, but manual assessment is prone to inconsistencies due to variations in experience, environmental conditions, and visual perception. To address these challenges, several studies have explored the use of digital image processing and machine learning techniques for oil palm ripeness classification. These methods offer a more objective, consistent, and automated approach to assessing fruit maturity.
Previous research has categorized ripeness assessment methods into two main approaches: (1) analyzing individual oil palm fruits and (2) analyzing entire oil palm bunches. The majority of studies have focused on controlled environments, ensuring optimal lighting and background uniformity to enhance classification accuracy. While these methods demonstrate high performance in laboratory settings, they often struggle when applied in real-world conditions where lighting, background, and image quality vary significantly. Furthermore, many existing models have been trained on small datasets, limiting their ability to generalize across different plantation environments. Table 1 presents a comparative analysis of various studies on oil palm ripeness classification, highlighting their methodologies, dataset sizes, accuracy levels, and limitations.
Table 1.
Comparison of related works on oil palm ripeness classification.
Summary of Key Findings and Limitations
- Most studies rely on controlled environments to ensure high accuracy, limiting their applicability in real-world plantations.
- Existing research has primarily focused on post-harvest classification, with fewer studies addressing on-tree ripeness classification.
- The datasets used in previous research are relatively small, raising concerns about overfitting and model generalizability.
- This research aims to overcome these challenges by developing a deep learning model trained on real-world plantation images and integrating it with GIS for spatial analysis in flood-affected areas.
2.2. Geographic Information Systems for Flood Management
Floods pose a significant threat to agricultural production, especially in tropical regions where extreme weather conditions frequently result in heavy rainfall and flooding. The ability to accurately monitor, predict, and assess the impact of floods is critical for disaster management, resource allocation, and decision-making in the agricultural sector. Geographic Information Systems (GIS) play a pivotal role in spatial data analysis, flood mapping, and agricultural impact assessment, providing real-time insights that enable policymakers and stakeholders to develop effective mitigation strategies.
Previous research in GIS-based flood management has explored several approaches, including real-time flood reporting, flood forecasting, damage assessment, and agricultural impact analysis. While these studies have significantly contributed to flood monitoring and management, most of them focus on large-scale flood detection without evaluating the direct impact on specific agricultural plots. Additionally, traditional GIS-based flood assessment methods often rely on satellite imagery alone, which may not provide sufficient resolution to assess the precise impact on individual farms or plantations. Table 2 presents a comparison of related works in GIS-based flood management, summarizing their approaches, data sources, applications, and limitations.
Table 2.
Comparison of related works on GIS for flood management.
Summary of Key Findings and Limitations
- Most studies on GIS-based flood management focus on flood detection and mapping, rather than analyzing the impact on specific agricultural areas.
- Existing flood monitoring systems primarily rely on satellite imagery, which lacks the resolution needed to assess individual plantation damage.
- There is a lack of integration between GIS-based flood assessment and machine learning-based agricultural impact analysis.
- This research bridges these gaps by combining GIS, deep learning, and farmer-reported data to assess the impact of floods on oil palm plantations in real-time.
Compared to previous studies, this research introduces an innovative integration of GIS and deep learning to assess the impact of flooding on oil palm harvesting. Unlike conventional studies that focus solely on either flood detection or ripeness classification, this work merges both disciplines to provide a comprehensive, real-time, and spatially aware flood impact assessment system. By incorporating real-world images from oil palm plantations, satellite-based flood data, and machine learning techniques, the developed system enhances accuracy, efficiency, and practical usability. The proposed system also serves as a decision-support tool for policymakers and agricultural stakeholders, providing critical insights for disaster response, financial compensation for affected farmers, and future agricultural planning.
3. Materials and Methods
This research focuses on developing an application to assess the impact of flooding on oil palm harvesting in oil palm plantations by leveraging geographic information systems (GIS) and deep learning techniques. The research framework is illustrated in Figure 1. The application incorporates a spatial database that enables querying of various types of data, including attribute data, spatial data, and digital images, which are retrieved via an Application Programming Interface (API) from service provider databases. The service providers include the GEE Data Catalog, ESRI, and USGS, which offer global geographic information services, as well as GISTDA, an agency specializing in geographic information services in Thailand. Furthermore, the application supports crowdsourced data collection from citizens and officials in flood-affected areas. It processes and integrates data through various modules and functions designed to handle both crowdsourced and service provider data. The key functionalities for processing and displaying data include Flood Image Classification, Oil Palm Fresh Fruit Bunch Classification, Flooded Map Generation from GISTDA/Satellite Classification, Spatial Data Comparison, Buffer Analysis based on the user’s location, and Overlay Analysis. These functionalities are displayed through a dashboard within the application. The study area and the research methodology for each component of the application are detailed in Section 3.1, Section 3.2, Section 3.3, Section 3.4, Section 3.5, Section 3.6 and Section 3.7.
Figure 1.
Research framework.
3.1. Study Area
The study area for this research encompasses three upper southern provinces of Thailand: Chumphon, Surat Thani, and Nakhon Si Thammarat. These provinces experience frequent and severe flooding, almost annually, with a significant flood event occurring in December 2024, which heavily impacted the local population. The agricultural sector, particularly oil palm plantations, suffered substantial damage, disrupting the income and livelihoods of farmers in the region. Given the economic significance of oil palm cultivation in these provinces, flooding poses a major threat to harvesting activities, leading to substantial financial losses [14,32,33,34].
These provinces were selected for this study based on several key considerations. First, they frequently experience large-scale floods, especially during the monsoon season, as recorded in recent years [34]. Additionally, they are among the most important oil palm cultivation areas in Thailand, contributing significantly to the national palm oil industry [6]. Reports from previous flood events indicate that these regions have suffered extensive damage to oil palm plantations, affecting both short-term harvests and long-term plantation productivity (Ministry of Agriculture and Cooperatives, 2023). Furthermore, the availability of high-resolution spatial and satellite data from organizations such as GISTDA, USGS, Google Earth Engine (GEE), and ESRI provides essential resources for conducting spatial analysis and flood classification in this research.
The study area was chosen to facilitate data collection for model development and application design, but the application developed in this research is designed to be adaptable for use beyond these designated provinces. Figure 2 illustrates the study area, highlighting flooded regions identified through satellite image processing, where flooded areas are represented by clusters of blue pixels. The figure also includes images of oil palm plantations, both with and without flooding, as well as images of ripe and unripe oil palm bunches on trees. By selecting this region, this study ensures a comprehensive understanding of flood impacts on oil palm harvesting, supporting broader applications in flood monitoring and agricultural management.
Figure 2.
Study area, highlighting flood-affected areas (blue) and oil palm plantations with different conditions. The images illustrate flooded and non-flooded plantations, as well as ripe and unripe oil palm bunches on trees.
3.2. Data Collection and Preparation
This research utilized data from two primary sources: service providers and crowdsourced contributions from citizens and officials within the study area. Data from service providers were collected via an Application Programming Interface (API) to facilitate processing and result visualization through the application. Crowdsourced data were gathered through the developed application, allowing users in the study area to directly input information. The details of the data used in this research are summarized in Table 3.
Table 3.
Data collection detail.
In this study, the datasets used for training and evaluation were not obtained from publicly available sources but were collected directly from the designated study area. The collected data included real-world images of oil palm bunches at different ripeness stages and images of flooded and non-flooded oil palm plantations, ensuring their relevance and applicability to the research objectives.
Although the dataset used in this research is not currently publicly available, it has the potential to be released as public data for future research and applications. This would enable other researchers to replicate and extend the study, as well as compare different classification techniques for flood impact assessment and oil palm ripeness classification. Future work will consider making this dataset publicly accessible to support further advancements in GIS and deep learning applications in agricultural and disaster management contexts.
By collecting real-world data from the study area instead of relying on existing public datasets, this research ensures that the developed model and application are tailored to practical field conditions, addressing the challenges of varying lighting conditions, background inconsistencies, and environmental variability.
In previous studies on oil palm maturity detection, factors such as variations in ambient light, inconsistencies in image backgrounds, and small dataset sizes have significantly impacted classification accuracy. Changes in lighting conditions, shadows, and non-uniform backgrounds often lead to misclassification, reducing the model’s generalizability in real-world applications. To address these challenges, this research incorporates several enhancements in data collection, preprocessing, and model training to improve classification performance and robustness.
To mitigate the effects of ambient light variations, this study collects images under diverse natural lighting conditions at different times of the day, ensuring that the model is trained on a wide range of illumination levels. Unlike prior studies that relied on controlled environments with fixed lighting conditions, this approach enables the model to generalize better under real-world conditions. Additionally, data augmentation techniques, including brightness adjustment, contrast normalization, and histogram equalization, are applied to further enhance the model’s adaptability. The use of batch normalization layers in the MobileNet deep learning model also contributes to stabilizing training and improving the model’s resilience to lighting inconsistencies.
To address the issue of inconsistent image backgrounds, this study collects images directly from oil palm plantations, ensuring diversity in background conditions. Additionally, the model is trained with synthetic images featuring varied background conditions, improving its ability to distinguish oil palm bunch features regardless of environmental variations.
Another major limitation of previous research is the small dataset size, which often leads to overfitting and poor generalization. This study overcomes this limitation by constructing a significantly larger dataset comprising 9223 images of oil palm bunches at different ripeness stages. Furthermore, data augmentation techniques such as rotation, flipping, zooming, and color jittering are implemented to increase dataset diversity, further enhancing the model’s robustness and reducing the risk of overfitting.
By incorporating these improvements, the proposed method enhances the accuracy and reliability of oil palm bunch maturity classification in real plantation environments. The model achieves high classification accuracy while minimizing errors caused by lighting inconsistencies and background variations, making it more suitable for practical deployment in oil palm harvesting management systems.
3.3. Image Data Acquisition and Integration
The image data of oil palm bunches and plantation areas were primarily acquired through manual capture and uploading by farmers and field officers via the developed application. Users utilized the camera function on their smartphones or tablets to take images, and the system automatically extracted geographical coordinates (GPS data) to ensure precise mapping of the plantation locations. This manual process allowed for the collection of real-time data that accurately reflected the conditions of flood-affected plantations. In addition to user-uploaded data, the system supports the integration of satellite imagery from external sources such as GISTDA, USGS, Google Earth Engine (GEE), and ESRI through an API. These datasets enable comprehensive flood monitoring and serve as supplementary data to validate and cross-check user-provided field data. By combining on-the-ground images with large-scale satellite data, the system enhances accuracy in identifying flooded plantation areas and improves the overall assessment of flood impacts.
Regarding automatic image acquisition, the current application does not yet incorporate sensor-based or fixed-camera systems for autonomous image detection and uploading. The primary reason for this limitation is the cost and feasibility of installing and maintaining such equipment in large-scale agricultural fields. However, the system has been designed with scalability in mind, allowing for potential future integration with IoT devices or drone-based imaging solutions to enable real-time data collection and monitoring. Therefore, in this study, most oil palm image data during floods were obtained through manual user uploads, ensuring high accuracy and real-time data collection. At the same time, satellite imagery serves as a complementary tool to enhance the verification and overall assessment of flooded plantation areas.
To ensure the quality and reliability of crowdsourced images and data, this research implements multiple validation mechanisms. First, users are provided with clear guidelines for image collection, instructing them to capture well-lit images from multiple angles to minimize inconsistencies in classification. Second, all submitted images are automatically tagged with GPS coordinates and timestamps, ensuring spatial and temporal accuracy. Third, a minimum of three images per plantation is required, with classification results determined based on the majority outcome to reduce the likelihood of misclassification. Additionally, agricultural officers and system administrators can review and validate submitted data before final classification, adding an extra layer of verification. Lastly, the system integrates satellite imagery and GIS-based flood monitoring data to cross-reference and confirm flood occurrences, further improving the accuracy of the assessment. These measures collectively enhance the reliability of crowdsourced data, ensuring more precise flood impact evaluations and oil palm ripeness classifications.
3.4. Oil Palm Bunch Ripeness Classification
This research proposes a method for classifying the ripeness of oil palm bunches on trees using deep learning techniques, building upon the work presented by Puttinaovarat [33]. The model was enhanced by increasing the size of the dataset used for training. The dataset was divided into two classes: Ripe and Unripe. The Ripe class contained 4225 images, while the Unripe class consisted of 4998 images, resulting in a total of 9223 images. To evaluate the model’s performance and accuracy, a validation dataset of 500 images was used, evenly distributed with 250 images per class. The classification model employed the Convolutional Neural Network (CNN) algorithm with the MobileNet architecture. The model parameters included an epoch value of 100, a batch size of 32, a learning rate of 0.01, and the ReLU activation function for processing. The developed model was integrated into an application designed to monitor the impact of oil palm harvesting during floods, providing a practical tool for real-time assessment and decision-making.
3.5. Oil Palm Plantation Flood Classification
This research proposes a method for classifying Flood and Non-Flood occurrences in oil palm plantations or plots using digital images. The classification process employs the Convolutional Neural Network (CNN) algorithm with the MobileNet model, along with additional algorithms such as Random Forest (RF) and Support Vector Machine (SVM). The model with the highest efficiency or accuracy is selected for integration into an application designed to monitor flooding in oil palm plantations or plots. The dataset used for model development is categorized into two classes: Flood and Non-Flood. A total of 6350 images were utilized for training, evenly distributed across both classes, with 3175 images per class. Additionally, a validation dataset comprising 1000 images was used, equally divided into 500 images per class. The tuning parameters for each model are presented in Table 4.
Table 4.
Machine learning model details.
In this research, MobileNet, Random Forest (RF), and Support Vector Machine (SVM) were utilized for classifying flood occurrence in oil palm plantations and determining the ripeness of oil palm bunches. While MobileNet was used as a deep learning-based image classification model, RF and SVM, which are not inherently designed for image classification, required an intermediate step for feature extraction before classification.
To adapt RF and SVM for image classification, image embedding was performed using the InceptionV3 model, a pre-trained deep learning architecture widely used for feature extraction. The process involved passing images through the InceptionV3 model and extracting high-dimensional feature representations from the last fully connected layer before classification. These extracted embeddings were then used as input features for RF and SVM, enabling them to classify images effectively.
By employing this approach, all three models (MobileNet, RF, and SVM) were evaluated on the same dataset. MobileNet processed the raw images directly, while RF and SVM relied on the InceptionV3-generated embeddings. This method ensured fair comparison and allowed traditional machine learning models to benefit from deep feature extraction while maintaining their interpretability.
To integrate the classification model into the developed application, the algorithm with the highest classification accuracy was selected for implementation. From the evaluation results, MobileNet achieved the highest classification accuracy compared to RF and SVM. Therefore, the MobileNet model was chosen as the primary image classification algorithm in the application to ensure optimal performance in flood detection and oil palm ripeness classification. The selected model was incorporated into the system to provide real-time analysis and high accuracy in practical applications, enabling users to effectively monitor and assess the impact of flooding on oil palm harvesting.
This approach ensures that the application delivers accurate and efficient classification results, making it a practical tool for farmers, agricultural officers, and decision-makers in flood-prone oil palm plantation areas.
3.6. Accuracy Assessment
This research evaluates the efficiency and accuracy of models for two classification tasks: determining the ripeness of oil palm bunches on trees and identifying oil palm plantations or plots affected by flooding. The evaluation process utilizes various performance metrics, including Recall, Precision, F-Score, and Accuracy. The equations used to calculate these metrics are presented in Table 5. To select the most suitable algorithm or model for this research, priority is given to the one with the highest Accuracy value. This approach ensures the model’s applicability in developing an application to assess oil palm plantations affected by flooding, particularly during harvesting periods when the yield is ready but cannot be collected due to flooding.
Table 5.
Equation of performance evaluation.
3.7. Satellite Image Classification
This research utilizes satellite image classification to generate flood maps, which are subsequently used in Overlay Analysis to verify and confirm the occurrence of floods in specific areas. The satellite image processing in this phase is conducted externally to the presented application. Flooded areas are classified using Water Indices combined with machine learning techniques. Various satellite image datasets, such as Landsat and Sentinel, are suitable for this purpose. Additionally, data from GISTDA’s satellite image processing can be integrated to identify flooded areas. These data are accessible via an API or can be downloaded from https://disaster.gistda.or.th/flood (accessed on 15 December 2024) for use within the presented application.
The application presented in this research supports both satellite image processing and alternative flood data sources. In cases where satellite imagery is significantly affected by cloud cover, potentially reducing flood detection accuracy, the system can utilize flood area data processed by GISTDA. These data are derived from radar-based satellite imagery, which can penetrate cloud cover, effectively mitigating this limitation. By integrating both optical and radar-based flood detection methods, the application ensures more reliable and continuous flood monitoring, even under adverse weather conditions.
3.8. System Analysis, Design, and Implementation
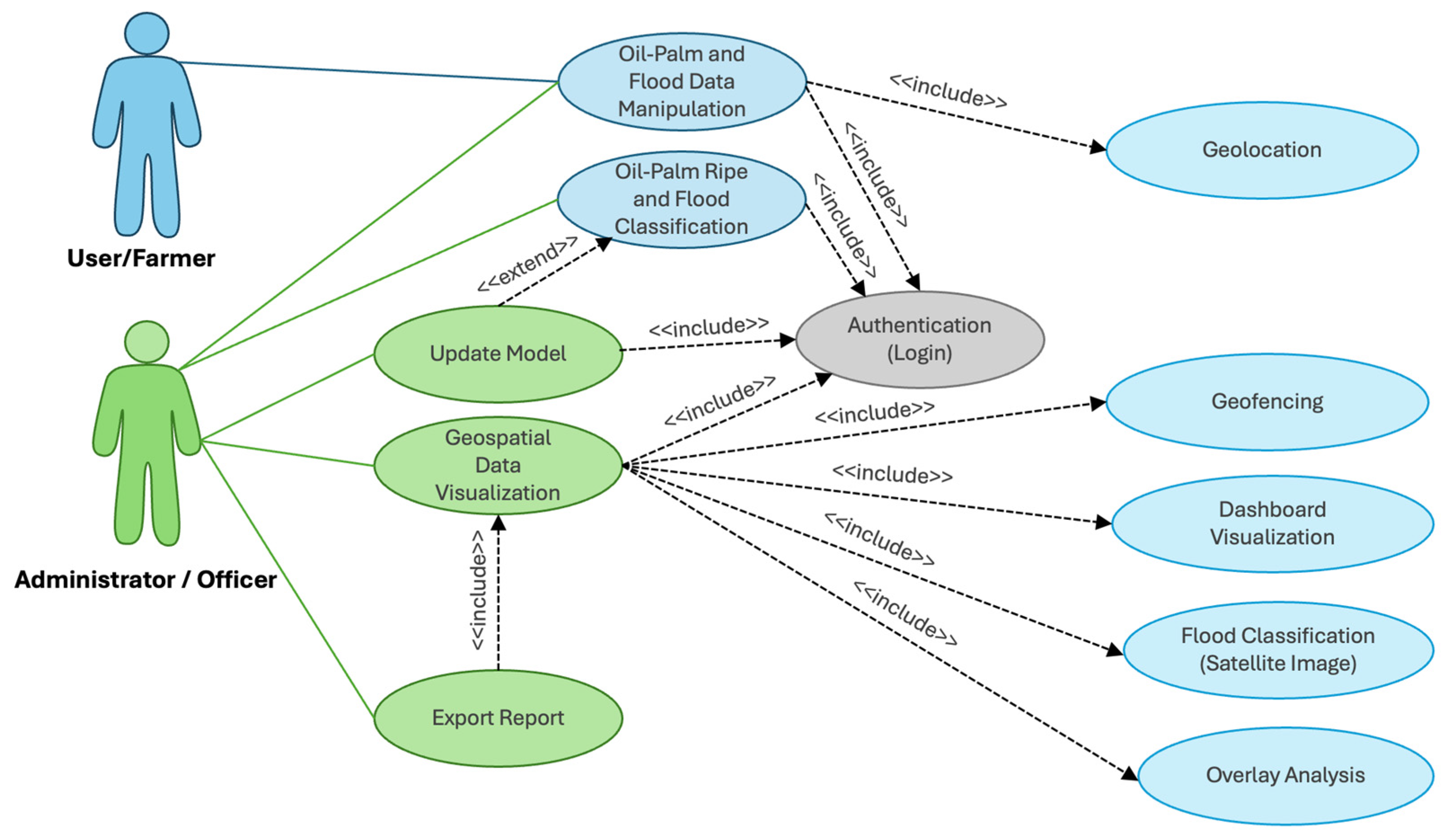
This research focuses on the analysis, design, and development of an application for inspecting oil palm plantations or gardens affected by floods. The results of the analysis and application design are presented in the use case diagram shown in Figure 3. The case diagram categorizes users into two groups: User/Farmer and Administrator/Officer. The first group consists of general users and farmers in the respective areas, while the second group comprises administrators and officers responsible for monitoring and inspecting flood-affected areas. The application assigns distinct roles and permissions to these user groups. General users or farmers can use the application to manage or add information about oil palm plantations, including images of flood occurrences and the ripeness of oil palm bunches on trees. The application retrieves plantation or garden coordinates via the GPS functionality in farmers’ smartphones. To add information, farmers must authenticate their identity within the system. Additionally, they can view information about oil palm plantations affected by floods. Administrators and officers, in addition to having the same capabilities as general users and farmers, can perform additional tasks such as uploading or updating models for classifying images of oil palm bunch ripeness and improving models for classifying flooded oil palm plantations. These functionalities facilitate the examination of the impact of floods on oil palm harvesting. The application also enables the analysis and display of spatial data, including information provided by farmers or the public, digital photograph classification for ripeness and flood occurrences, satellite image classification for flood areas, and overlay analysis to confirm flood occurrences. Data are displayed via a dashboard interface for enhanced visualization and decision-making.
Figure 3.
Use case diagram.
Furthermore, the application supports the generation of reports in MS Excel format, which can be created on demand. The development of the application employs various software tools and programming languages, including MySQL 8.0.35 for the spatial database, Google Maps API 3.52 for map visualization, and PHP 8.1.12, JavaScript 3.58, Python 3.10.8, Jupyter Notebook 6.5.0, and TensorFlow 2.10.0 for application programming and image classification. The hardware utilized includes personal computers for application development, as well as smartphones and smart devices for application testing. The application is developed as a web-based platform, ensuring compatibility across all operating systems.
4. Results and Discussion
The findings of this research are divided into three main components: (1) the classification results of oil palm bunch ripeness on trees, (2) the classification results of oil palm plantations or gardens affected by floods, and (3) the outcomes of developing an application to assess the impact of flooding on oil palm harvesting. The detailed results for each component are presented in Section 4.1, Section 4.2 and Section 4.3, while a discussion of the research findings is provided in Section 4.4.
4.1. Oil Palm Bunch Ripeness Classification Result
The classification of oil palm bunch ripeness on trees using digital images was conducted using the deep learning MobileNet model. The classification results were divided into two categories: Ripe and Unripe. The findings indicate that the proposed model achieved high accuracy in classifying oil palm bunch ripeness for both categories. The evaluation of the model’s efficiency and accuracy utilized metrics such as Accuracy, Precision, Recall, and F-Score. The results showed that the model achieved an Accuracy of 99.75%, with Precision, Recall, and F-Score values of 99.71%, 99.73%, and 99.72%, respectively, when evaluated using a training dataset consisting of 9223 images. Validation with a separate dataset of 500 images yielded an Accuracy of 97.60%, with Precision, Recall, and F-Score values of 98.00%, 97.22%, and 97.60%, respectively. This research also presents the confusion matrix for model evaluation shown in Figure 4a for training data and Figure 4b for validation data. For the training dataset, the classification accuracy was 99.76% for the Ripe class and 99.74% for the Unripe class. For the validation dataset, the classification accuracy was 97.98% for the Ripe class and 97.22% for the Unripe class. The results demonstrate that the proposed model provides nearly identical accuracy for both classes. When tested with validation data not included in the training set, the accuracy decreased by approximately 2%, yet it remained high. These findings support the suitability of the proposed model for developing practical applications.
Figure 4.
Confusion matrix for model evaluation of oil palm ripeness classification.
4.2. Flood Image Classification Result
The classification results for flood occurrence and non-occurrence in oil palm plantations or plots using digital photos were obtained through deep learning (MobileNet model) and machine learning algorithms (RF and SVM). The evaluation of efficiency and accuracy revealed that deep learning achieved the highest accuracy, followed by RF and SVM. The deep learning model achieved an accuracy of 98.29%, while RF and SVM achieved accuracies of 96.07% and 95.59%, respectively. Additional performance metrics are detailed in Table 6. The evaluation was conducted using a training dataset of 6350 images, evenly divided into two classes: Flood and Non-Flood (3175 images per class). When tested with a validation dataset of 1000 images (500 images per class), the deep learning model (MobileNet) demonstrated a high classification accuracy of 96.80% for flood occurrence in oil palm plantations or plots. Other performance metrics, including Precision, Recall, and F-Score, were all 97.95%.
Table 6.
Accuracy assessment of flood model.
The classification results are further presented using confusion matrices. Figure 5a displays the confusion matrix for the training dataset, while Figure 5b shows the results for the validation dataset. For the training dataset, the classification accuracy for the Flood class was 98.49%, and for the Non-Flood class, it was 98.11%, indicating a high level of accuracy. For the validation dataset, the classification accuracy for the Flood class was 95.70%, while for the Non-Flood class, it was 97.95%, both of which reflect high accuracy levels. However, when comparing the validation results to those of the training dataset, a decrease in accuracy of approximately 1–3% was observed, particularly for the Flood class. Analysis of the misclassified Flood class images revealed that unclear water visibility and nighttime images contributed to classification errors. Despite these challenges, the proposed method, with accuracy values ranging between 95.70% and 98.49%, demonstrates robust performance. These results support the feasibility of using the model to develop an application for monitoring the impact of floods on oil palm plantations, in conjunction with a model for classifying the ripeness of oil palm bunches on trees.
Figure 5.
Confusion matrix for model evaluation of flood classification.
4.3. Application Implementation Result
The application developed in this research is a web-based platform designed to track and monitor the impact of floods on oil palm harvesting. It integrates digital image classification using deep learning (MobileNet) with geographic information systems (GIS) for spatial data analysis and visualization. The application allows users to create accounts and verify permissions to access its functionalities, ensuring that farmers can manage and add relevant data. An example of the user account creation and login interface is shown in Figure 6. Farmers can create accounts to report information; however, users without accounts are restricted to viewing flood-affected areas and cannot contribute new data. Farmers affected by floods can use the application to report detailed information about flood occurrences in their oil palm plantations or plots. This includes location data, plantation or plot size, photos of flooding, and images of oil palm bunches on trees, as illustrated in Figure 7. The application automatically retrieves latitude and longitude data using the GPS functionality of the farmer’s smart device. Submitted information is stored in the Geodatabase, and gray markers representing the reported locations are displayed on the map interface within the application. These features facilitate effective data collection and visualization for monitoring the impact of floods on oil palm plantations.
Figure 6.
User account creation and authentication interface.
Figure 7.
Farmers’ interface for flood reporting.
The module for displaying data related to oil palm plantations that have reported or added information on the impact of floods is illustrated in Figure 8. This functionality is accessible to all user groups. The module features an online map interface with markers in various colors—gray, yellow, orange, and red—to represent the classification results for flood occurrence and the ripeness of oil palm bunches on trees. Specifically, gray markers indicate Non-Flood Unripe, yellow markers indicate Flooded Unripe, orange markers indicate Non-Flood Ripe, and red markers indicate Flooded Ripe. In addition to the map, the display includes images showing the classification results for the ripeness of oil palm bunches and the occurrence of floods in plantations or gardens. A color bar further visualizes the classification outcomes: a green bar indicates Ripe or Flood, while a gray bar indicates Unripe or Non-Flood. The module also allows users to filter data based on a specified time period, providing a customizable view of the information. This functionality enhances the application’s usability by offering clear and intuitive visualizations for monitoring the impact of floods on oil palm plantations.
Figure 8.
Farmers’ interface for data visualization.
The module for classifying oil palm plantations or plots affected by floods is illustrated in Figure 9. This module classifies digital images containing information reported by farmers or officers. Administrators or officers can initiate the classification process within the application by clicking the “PREDICT” button. All unclassified flood image data stored in the database are processed using the model developed in this research. The classification results are displayed in the application and include details such as the notification date, location, latitude, longitude, and a color bar accompanied by text indicating the classification outcome. For example, a green bar and the text “Flooded” indicate a flooded area. The results in Figure 9 exemplify the classification of flooded areas. Visual assessment confirms that all displayed images correspond to actual flooded oil palm plantations.
Figure 9.
Oil palm plantation flood classification module.
To assess the impact on oil palm harvesting, this module works in conjunction with the report generation module, integrating the classification results of oil palm bunch ripeness. The module for classifying oil palm bunch ripeness on trees is shown in Figure 10. This module is designed to classify photographs of oil palm bunches on trees, distinguishing between ripe and unripe bunches based on data reported by the public or farmers. Administrators can initiate the classification process by clicking the “PREDICT” button, prompting the application to retrieve unclassified oil palm bunch data from the database and classify it using the model presented in this research. The classification results include details such as the date, location, username, latitude, longitude, and the classification outcome. These outcomes are displayed as images with color bars—gray indicating “Unripe” and green indicating “Ripe”—accompanied by a textual summary of the classification results. Figure 10 provides an example of the classification outcomes, including both Ripe and Unripe classes. For each plantation, three images of oil palm bunches on individual trees are analyzed. The final classification for a plantation is determined by the majority class among the three images. For example, if two out of three images are classified as “Ripe”, the plantation is categorized as “Ripe”. The classification results for oil palm bunch ripeness are integrated with the flood classification results in the report generation module. These combined results are processed and displayed on a dashboard, utilizing flood area data derived from satellite image processing for comprehensive analysis and visualization.
Figure 10.
Oil palm bunches ripeness classification module.
To assess the impact of floods on oil palm plantations during harvest periods, administrators or officers can utilize the application’s report module, as illustrated in Figure 11, Figure 12, Figure 13 and Figure 14. This module processes and displays classification results from digital images, including both flood occurrence and the ripeness of oil palm bunches on trees. Figure 11 presents data on oil palm plantations or plots affected by harvest disruptions due to flooding. The results are displayed in both image and text formats, with the text indicating “Flooded-Ripe”. The module allows administrators or officers to filter data based on specific criteria and time periods. Available time period options include Today, 7 Days, and All. Figure 12 shows data on oil palm plantations or plots affected by flooding where the oil palm bunches on the trees are unripe. In such cases, flooding does not impact harvesting, as the products are not yet ready for collection. Similarly, Figure 13 and Figure 14 display data on oil palm plantations that are not affected by flooding. Whether the oil palm bunches are ripe or unripe, the absence of flooding ensures that harvesting is not disrupted. Additionally, the report module supports data export in MS Excel format, enabling the information to be utilized for planning budget allocations to assist affected farmers. These data can also be used for future budget planning and to devise strategies for flood mitigation and monitoring in affected areas.
Figure 11.
Flood-affected oil palm plantations or plots during harvest.
Figure 12.
Flooded areas with unripe oil palm bunches on trees.
Figure 13.
Oil palm plantations not affected by flooding (Ripe).
Figure 14.
Oil palm plantations not affected by flooding (Unripe).
In addition to the previously mentioned application modules, an essential component is the dashboard processing and display module, which provides a summary of various relevant data to present an overall view, as shown in Figure 15. This research introduces the dashboard in multiple formats, including a map, satellite map, and graphical displays with numerical values. These metrics include the following: Oil Palm Farmers, representing the number of farmers reporting flood-related information; Oil Palm Plantations, the total number of plantations with submitted data; Oil Palm Plantations Flooded, the number of plantations affected by floods during harvesting; and Flooded Area, indicating the size or number of plantations affected by flooding. The map display is available in two formats: an online map and a satellite map. Both formats show the geographic coordinates of oil palm plantations using color-coded markers: gray markers for Non-Flood Unripe plantations and red markers for Flooded Ripe plantations. All markers are overlaid with flooded area data obtained from satellite image processing, represented by clusters of blue pixels, to verify and confirm flood conditions. For example, when a red marker is overlaid on blue pixels, the presence of blue pixels beneath the marker confirms that the plantation is indeed flooded. Similarly, yellow markers, which represent flooded plantations, also overlap with blue pixels. However, in the case of yellow markers, the plantations are not impacted during harvesting as the oil palm bunches are not yet ripe. Conversely, gray and orange markers represent non-flooded plantations. The blue pixel clusters on the map signify flooded areas identified through satellite image classification.
Figure 15.
Dashboard visualization.
The application supports real-time data updates during flooding events by enabling users to upload GeoJSON files via the “GeoJSON Upload” button. This functionality facilitates analysis and visualization to verify the affected areas. The development of this application, which integrates deep learning and geographic information systems (GIS) to assess the impact of flooding on oil palm harvesting, demonstrates its utility as a tool for flood management in the study area and beyond. The application enhances communication channels for accessing flood-related data in agricultural areas, such as oil palm plantations. It incorporates a systematic database that supports real-time data processing, enabling rapid response and effective flood management. Consequently, the application facilitates timely assistance to affected farmers, reduces budgetary constraints, and minimizes the time required for field surveys in each area.
4.4. Discussion
This research presents the development of an application designed to assess the impact of flooding on oil palm harvesting. The application employs digital image classification to distinguish between flooded and non-flooded areas, as well as to classify the ripeness and unripeness of oil palm bunches on trees using deep learning (MobileNet). Additionally, spatial data analysis and visualization using GIS are utilized to verify and confirm flood area data derived from satellite image processing. The application also integrates satellite image data for overlay analysis with deep learning classification results, enabling a comprehensive display and reporting of the impact of flooding on oil palm plantations during harvest periods.
The study results demonstrate that the proposed application and methodology accurately assess flood-affected areas in oil palm plantations, achieving high accuracy in both flood classification and oil palm bunch ripeness classification. The flood classification accuracy ranged from 96.80% to 98.29%, while the classification of oil palm bunch ripeness on trees achieved an accuracy of between 97.60% and 99.75%. A comparison with previous studies revealed consistency in findings, particularly regarding the use of satellite and digital images for monitoring flood occurrences and impacts. These studies demonstrated that flood area data could be obtained accurately and efficiently, with accuracies exceeding 90%, while supporting real-time data processing and visualization [13,14,16,28,30].
However, previous research presents certain limitations. While such studies effectively monitor overall flood occurrences, they often fail to determine whether specific agricultural plots were affected or if they were in a harvestable state during flooding. Regarding oil palm bunch ripeness classification, most prior studies focused on bunches that had already been harvested [18,19,20,21,22,23,24]. Furthermore, many relied on controlled photography environments, such as standardized lighting, colors, or backgrounds [19,21], limiting their applicability in real-world scenarios where environmental conditions vary. Additionally, overfitting was observed in some machine learning models, where high accuracy during training did not translate to comparable accuracy when tested with external datasets. These issues are often attributed to insufficient dataset sizes for training and validation [17,21].
To address these limitations, this research implements several measures to enhance classification accuracy and robustness, particularly under flood conditions. First, to mitigate inconsistencies in data collection, users were instructed to capture images from multiple locations within a plantation rather than relying on a single point. This approach minimizes bias and ensures a more representative assessment of oil palm ripeness distribution. Additionally, a minimum requirement of three images per plantation was enforced, and the final classification result for each plantation was determined based on the majority class of the submitted images, reducing the likelihood of misclassification due to outlier data.
Furthermore, the integration of GIS-based flood analysis enhances the validation of ripeness classification results. The classified ripeness data were analyzed alongside satellite-derived flood extent data to confirm correlations between ripening stages and flood-affected areas. This integration reduces the risk of misrepresentation caused by localized ripeness variations and provides a more comprehensive assessment of the impact of flooding on harvesting activities.
To improve image quality and minimize the effects of environmental variations, the application provides guidelines for optimal image capture, encouraging multi-angle photography under different lighting conditions. Supervisors (administrators) are also given the ability to review and verify classification results, ensuring that incorrect classifications can be corrected when necessary.
The deep learning model used in this study was trained on a diverse dataset comprising images captured under varying lighting conditions, plantation environments, and flood scenarios. Exposure to real-world conditions during training significantly improved the model’s generalizability, making it more reliable when deployed in practical applications.
By incorporating these enhancements, this research ensures that ripeness classification results are not skewed by isolated ripening conditions and that flood impact assessments are conducted with high accuracy. The proposed application provides a valuable tool for flood management, offering precise data on areas affected by flooding during harvest periods. This facilitates improved planning, monitoring, and targeted assistance for affected farmers. Furthermore, the methodology can be adapted for use in other agricultural contexts, extending its applicability to a broader range of farming environments.
To further enhance the practicality and scalability of the proposed application, it is essential to address its economic feasibility and operational accessibility. While the research successfully demonstrates the technical effectiveness of deep learning and GIS-based flood assessment, the cost implications of software implementation, maintenance, and infrastructure support must be considered. However, the developed software is designed to be cost-effective and easily accessible through the following approaches:
- Web-Based System Architecture to Minimize Hardware Costs
The software is developed as a web-based application, reducing the need for installation on individual computers. Users can access the system via mobile devices and smartphones, eliminating the requirement for specialized hardware and reducing upfront costs.
- 2.
- Utilization of Open-Source and Cloud-Based Services
The application leverages open-source and cloud-based services, including Google Earth Engine (GEE), ESRI API, USGS, and GISTDA API, for spatial data processing. This significantly reduces data storage and satellite image processing costs. Additionally, the artificial intelligence (AI) model is built using TensorFlow and Python, both of which are open-source tools that minimize the expenses associated with commercial software.
- 3.
- Low Maintenance and Centralized System Management
The system employs a Geodatabase (MySQL) for structured data management, allowing easy updates and maintenance through a centralized server without the need for additional equipment. Furthermore, system maintenance can be performed remotely via cloud services, reducing the need for on-site technical support and lowering overall operational costs.
- 4.
- Future Economic Feasibility Assessment
While this study does not include a detailed economic analysis, future research will focus on evaluating the economic impact of using this software. This includes analyzing the cost per plantation, assessing the financial benefits of improved harvesting processes, and comparing costs with traditional flood assessment and harvesting methods. These insights will validate the software’s cost-effectiveness and guide further improvements in its implementation.
By incorporating these cost-effective strategies, the proposed system ensures affordability, accessibility, and practical deployment in real-world agricultural settings. Additionally, the integration of economic analysis in future studies will help substantiate the long-term financial viability of the software, making it a valuable tool for flood impact monitoring and agricultural disaster management.
- 5.
- Usability Testing and User Feedback Integration
Currently, no formal usability tests have been conducted with end-users, such as farmers or local administrators. However, the application was designed based on user requirements gathered from preliminary discussions with agricultural officers and local stakeholders to ensure practicality and ease of use. Future work will focus on conducting structured usability tests to evaluate user experience, interface efficiency, and overall system performance. The findings from these evaluations will be incorporated into future iterations of the application to enhance usability and adoption.
5. Conclusions
This research presents the development of an application designed to monitor and assess the impact of floods on oil palm harvesting in plantations or plots. The application employs digital image classification to differentiate between flooded and non-flooded plantations and to classify ripe and unripe oil palm bunches using deep learning techniques. Additionally, the application integrates spatial data analysis through GIS to verify and confirm flood area data by classifying and processing satellite images. This process utilizes overlay analysis, combining the results of deep learning-based digital image classification with flood maps derived from satellite image processing. The proposed application enables accurate and precise assessments of the impact of floods on oil palm harvesting, supporting real-time data processing and visualization. These capabilities make it a practical tool for flood management across various regions. Moreover, the application serves as a valuable decision-support tool for relevant agencies and stakeholders, facilitating timely assistance and support for oil palm farmers affected by floods.
Future research should explore the integration of this application with predictive platforms capable of forecasting floods in diverse agricultural areas. Such advancements would enhance pre-flood warning systems and improve the monitoring of affected areas during and after flooding events. This integration would provide farmers with tools to proactively prepare for flood situations and establish a comprehensive platform for use before, during, and after disasters, thereby strengthening disaster management and response efforts.
Author Contributions
Conceptualization: S.P. (Supattra Puttinaovarat); Methodology: S.P. (Supattra Puttinaovarat), W.S. and S.C.-A.; Software: S.P. (Supattra Puttinaovarat); Validation: S.P. (Supattra Puttinaovarat); Investigation: S.P. (Supattra Puttinaovarat), W.S. and S.C.-A.; Formal Analysis: S.P. (Supattra Puttinaovarat); Writing—Original Draft Preparation: S.P. (Supattra Puttinaovarat); Writing—Review and Editing: S.P. (Supattra Puttinaovarat), W.S., S.C.-A., K.K., S.P. (Sasikarn Plaiklang) and P.H.; Visualization: S.P. (Supattra Puttinaovarat), W.S., S.C.-A., K.K., S.P. (Sasikarn Plaiklang) and P.H.; Project Administration: S.P. (Supattra Puttinaovarat). All authors have read and agreed to the published version of the manuscript.
Funding
This research was supported by the National Science, Research, and Innovation Fund (NSRF) and the Prince of Songkla University (Grant No. SIT6701013S).
Data Availability Statement
Data are available on request to the authors.
Acknowledgments
The authors express their gratitude to Google Inc., ESRI, USGS, and GISTDA for providing the remotely sensed data utilized in this study. We are also deeply thankful to the farmers and stakeholders in Lamae District, Chumphon Province, for their valuable contributions of photographs of oil palm bunches on trees within their plantations. These images were instrumental as initial data for constructing the model and developing the platform presented in this research. Furthermore, we extend our appreciation to the Faculty of Science and Industrial Technology, Prince of Songkla University, Surat Thani Campus, for their support of this study.
Conflicts of Interest
The authors declare no conflicts of interest.
References
- Ionno, A.; Arsenault, R.; Troin, M.; Martel, J.L.; Brissette, F. Impacts of Climate Change on Flood Volumes over North American Catchments. J. Hydrol. 2024, 630, 130688. [Google Scholar]
- Ngcamu, B.S. Application of the Disaster Management Cycle and Climate Change: Studying Flood Disasters in South Africa. Soc. Sci. Humanit. Open 2023, 8, 100657. [Google Scholar]
- Khan, I.; Lei, H.; Shah, A.A.; Khan, I.; Muhammad, I. Climate change impact assessment, flood management, and mitigation strategies in Pakistan for sustainable future. Environ. Sci. Pollut. Res. 2021, 28, 29720–29731. [Google Scholar]
- Wasko, C.; Nathan, R.; Stein, L.; O’Shea, D. Evidence of Shorter More Extreme Rainfalls and Increased Flood Variability under Climate Change. J. Hydrol. 2021, 603, 126994. [Google Scholar]
- Budhathoki, A.; Tanaka, T.; Tachikawa, Y. Developing Flood Risk Curves of Agricultural Economic Damage under Climate Change in the Lower Chao Phraya River Basin, Thailand. J. Flood Risk Manag. 2024, 17, e13031. [Google Scholar]
- Waqas, M.; Naseem, A.; Humphries, U.W.; Hlaing, P.T.; Shoaib, M.; Hashim, S. A Comprehensive Review of the Impacts of Climate Change on Agriculture in Thailand. Farming Syst. 2024, 3, 100114. [Google Scholar]
- Prabnakorn, S.; Ruangpan, L.; Tangdamrongsub, N.; Suryadi, F.X.; de Fraiture, C. Improving Flood and Drought Management in Agricultural River Basins: An Application to the Mun River Basin in Thailand. Water Policy 2021, 23, 1153–1169. [Google Scholar]
- Yoshida, K.; Srisutham, M.; Sritumboon, S.; Suanburi, D.; Janjirauttikul, N. Weather-induced economic damage to upland crops and the impact on farmer household income in Northeast Thailand. Paddy Water Environ. 2019, 17, 341–349. [Google Scholar]
- Jiraphat Rattanapan. Management of Oil Palm Plantations during Flooding [Online]. Available online: https://documents1.worldbank.org/curated/en/099062723120515431/pdf/P179738001112b0950889d0dcc60289c10e.pdf (accessed on 31 July 2022).
- Abubakar, A.; Ishak, M.Y.; Makmom, A.A. Impacts of and Adaptation to Climate Change on the Oil Palm in Malaysia: A Systematic Review. Environ. Sci. Pollut. Res. 2021, 28, 54339–54361. [Google Scholar]
- Yamamoto, E.M.S.; Sayama, T.; Yamamoto, K. Mapping of Mature and Young Oil Palm Distributions in a Humid Tropical River Basin for Flood Vulnerability Assessment. Proc. IOP Conf. Ser. Earth Environ. Sci. 2021, 789, 012034. [Google Scholar]
- Lubis, M.I.; Linkie, M.; Lee, J.S.H. Tropical Forest Cover, Oil Palm Plantations, and Precipitation Drive Flooding Events in Aceh, Indonesia, and Hit the Poorest People Hardest. PLoS ONE 2024, 19, e0311759. [Google Scholar] [CrossRef] [PubMed]
- Muhadi, N.A.; Abdullah, A.F.; Muhammad Zahir, N.Z. Estimating Flood Losses in Oil Palm Plantation Using Flood Modeling. In ICDSME 2019, Proceedings of the 1st International Conference on Dam Safety Management and Engineering, Penang, Malaysia, 19–21 November 2019; Springer: Singapore, 2019; pp. 359–367. [Google Scholar]
- Puttinaovarat, S.; Horkaew, P. Internetworking Flood Disaster Mitigation System Based on Remote Sensing and Mobile GIS. Geomat. Nat. Hazards Risk 2020, 11, 1886–1911. [Google Scholar] [CrossRef]
- Eivazy, H.; Malek, M.R. Flood Management in Aqala through an Agent-Based Solution and Crowdsourcing Services in an Enterprise Geospatial Information System. ISPRS Int. J. Geo-Inf. 2019, 8, 420. [Google Scholar] [CrossRef]
- Mohamed, S.A. Development of a GIS-based alert system to mitigate flash flood impacts in Asyut governorate, Egypt. Nat. Hazards 2021, 108, 2739–2763. [Google Scholar] [CrossRef]
- Sulaiman, N.F.; Pauline, O.; Kiow, L.W.; Huong, L.K.; Fong, G.S. Automatic grading system for oil palm fruit ripeness. Commun. Comput. Appl. Math. 2020, 2, 7–11. [Google Scholar]
- Elwirehardja, G.N.; Prayoga, J.S. Oil Palm Fresh Fruit Bunch Ripeness Classification on Mobile Devices Using Deep Learning Approaches. Comput. Electron. Agric. 2021, 188, 106359. [Google Scholar]
- Alfatni, M.S.M.; Shariff, A.R.M.; Saaed, O.M.B.; Albhbah, A.M.; Mustapha, A. Colour Feature Extraction Techniques for Real-Time System of Oil Palm Fresh Fruit Bunch Maturity Grading. IOP Conf. Ser. Earth Environ. Sci. 2020, 540, 012092. [Google Scholar] [CrossRef]
- Rahutomo, R.; Mahesworo, B.; Cenggoro, T.W.; Budiarto, A.; Suparyanto, T.; Atmaja, D.B.S.; Pardamean, B. AI-Based Ripeness Grading for Oil Palm Fresh Fruit Bunch in Smart Crane Grabber. IOP Conf. Ser. Earth Environ. Sci. 2020, 426, 012147. [Google Scholar]
- Sae-Tang, S. Estimation of Oil Content in Oil Palm Fresh Fruit Bunch by Its Surface Color. In Proceedings of the 2020 15th International Joint Symposium on Artificial Intelligence and Natural Language Processing (iSAI-NLP), Bangkok, Thailand, 18–20 November 2020; IEEE: Piscataway, NJ, USA, 2020; pp. 1–5. [Google Scholar]
- Saleh, A.Y.; Liansitim, E. Palm Oil Classification Using Deep Learning. Sci. Inf. Technol. Lett. 2020, 1, 1–8. [Google Scholar] [CrossRef]
- Wong, Z.Y.; Chew, W.J.; Phang, S.K. Computer Vision Algorithm Development for Classification of Palm Fruit Ripeness. AIP Conf. Proc. 2020, 2233, 030012. [Google Scholar]
- Shabdin, M.K.; Shariff, A.R.M.; Johari, M.N.A.; Saat, N.K.; Abbas, Z. A Study on the Oil Palm Fresh Fruit Bunch (FFB) Ripeness Detection by Using Hue, Saturation and Intensity (HSI) Approach. IOP Conf. Ser. Earth Environ. Sci. 2016, 37, 012039. [Google Scholar] [CrossRef]
- Akshitha, K.; Anand, M.V. Flood Prediction System with Voting Classifier. In Proceedings of the 2024 2nd International Conference on Device Intelligence, Computing and Communication Technologies (DICCT), Dehradun, India, 15–16 March 2024; IEEE: Piscataway, NJ, USA, 2024; pp. 306–311. [Google Scholar]
- Mourato, S.; Fernandez, P.; Marques, F.; Rocha, A.; Pereira, L. An Interactive Web-GIS Fluvial Flood Forecast and Alert System in Operation in Portugal. Int. J. Disaster Risk Reduct. 2021, 58, 102201. [Google Scholar] [CrossRef]
- Puttinaovarat, S.; Horkaew, P.; Khaimook, K.; Polnigongit, W. Adaptive Hydrological Flow Field Modeling Based on Water Body Extraction and Surface Information. J. Appl. Remote Sens. 2015, 9, 095041. [Google Scholar] [CrossRef]
- Sajjad, A.; Lu, J.; Chen, X.; Chisenga, C.; Saleem, N.; Hassan, H. Operational Monitoring and Damage Assessment of Riverine Flood-2014 in the Lower Chenab Plain, Punjab, Pakistan, Using Remote Sensing and GIS Techniques. Remote Sens. 2020, 12, 714. [Google Scholar] [CrossRef]
- Van Ackere, S.; Beullens, J.; Vanneuville, W.; De Wulf, A.; De Maeyer, P. FLIAT, an Object-Relational GIS Tool for Flood Impact Assessment in Flanders, Belgium. Water 2019, 11, 711. [Google Scholar] [CrossRef]
- Basnayake, S.; Ulubasoglu, M.; Rahman, M.H.; Premalal, S.; Chandrapala, L.; Shrestha, M.L.; Gupta, N. Assessing potential loss and damage for flood hazard using an econometric modelling technique. APN Sci. Bull. 2021, 11, 37–49. [Google Scholar] [CrossRef]
- Muhadi, N.A.; Abdullah, A.F.; Vojinovic, Z. Estimating agricultural losses using flood modeling for rural area. MATEC Web Conf. 2017, 103, 04009. [Google Scholar] [CrossRef]
- Geo-Informatics and Space Technology Development Agency (GISTDA). Thailand Flood Monitoring System [Online]. Available online: https://flood.gistda.or.th/ (accessed on 31 July 2022).
- Puttinaovarat, S.; Chai-Arayalert, S.; Saetang, W. Oil Palm Bunch Ripeness Classification and Plantation Verification Platform: Leveraging Deep Learning and Geospatial Analysis and Visualization. ISPRS Int. J. Geo-Inf. 2024, 13, 158. [Google Scholar] [CrossRef]
- Lilavanichakul, A.; Pathak, T.B. Thai Farmers’ Perceptions on Climate Change: Evidence on Durian Farms in Surat Thani Province. Clim. Serv. 2024, 34, 100475. [Google Scholar] [CrossRef]
Disclaimer/Publisher’s Note: The statements, opinions and data contained in all publications are solely those of the individual author(s) and contributor(s) and not of MDPI and/or the editor(s). MDPI and/or the editor(s) disclaim responsibility for any injury to people or property resulting from any ideas, methods, instructions or products referred to in the content. |
© 2025 by the authors. Licensee MDPI, Basel, Switzerland. This article is an open access article distributed under the terms and conditions of the Creative Commons Attribution (CC BY) license (https://creativecommons.org/licenses/by/4.0/).














