Abstract
Military tourism has been growing in Portugal in recent years with numerous initiatives to enhance and promote the country’s military and historical heritage. In the academic context, studies have emerged to consolidate the segment in the tourism activity. In this framework, INSIGNIA was born, a project aimed at monitoring, evaluating and optimizing the Military Tourism Route. The implementation of the route and the network-based strategies chosen to structure the supply have been monitored to register key insights gathered through this model of heritage asset intervention and tourism development. This paper proposes a reflective overview of the implementation and monitoring processes, a lookback at the work conducted. Firstly, proposes a reflection on the implementation process, tracing its genesis in response to the conjunctures of the structuring of tourism supply and the consolidation of the concept itself. It seeks to reflect on the specific choices and services developed during the implementation process. Based on this lookback, the authors then propose a replicable model to guide these implementation processes. Using the monitoring experience of this study as a reference point, the model suggests possible metrics, as well as proposals for the collection and analysis of data relevant to its wider application.
1. Introduction
The deep connection between the history of a country, its community and cultural heritage plays a crucial role, not only as a testimony to the past, but also as an essential driver of tourism. It becomes a vital link in sustaining the roots of their identities and narratives [1]. Its preservation not only enriches tourist destinations, but also provides a gateway to understanding the nuances of the military journeys that have shaped each country [2].
It is not uncommon for heritage assets that comprise the backbone of tourism destinations to be closely linked with aspects of military history [3]. From castles and fortifications dating back to the medieval period to more recent vestiges of conflict, a significant portion of cultural heritage in contemporary destinations evoke and retell histories of important martial events [4]. It is this observation and the interest demonstrated by visitors and tourism agents within the national Portuguese context that led to the creation of the operational concept of “military tourism”. The concept was first proposed in academic literature in 2011 [5], relating to other intersecting concepts that had emerged internationally. Since then, military tourism has garnered strategic attention beyond academic circles and into the operational priorities of tourism agents nationwide, including at the governmental level.
It was precisely as a response to the interest garnered by military tourism and to the need to structure the tourism supply in this segment that the project for a Military Tourism Route was established in 2021. Serving as platform that aggregated otherwise dispersed information on military tourism supply in Portugal, the route aimed at presenting all heritage resources, activities, events, and associated news to visitors, who could then have ready access to all relevant information. Given the novelty of the route and the technical and scientific challenges it presented, the implementation of the platform was closely followed by a team of researchers within the INSIGNIA project, an acronym for “A Monitoring and Enhancement Model for Portuguese Historical Military Heritage”. The project, conducted within the Centre of Technology, Restoration and Art Enhancement (TECHN&ART) of the Polytechnic University of Tomar, aimed to closely follow the implementation of the route in hopes of drawing critical insights into the challenges it faced, the effectiveness and impacts of the development strategies and the results it provided within the context of the military tourism segment. By reflecting on the gathered insights, it hoped to propose a wider implementation and monitoring model. With this in mind, this text does not intend to be a paper for the presentation of results, since these have already been published in detail [6,7,8,9,10]. Instead, the research team opted to take a step back and present a broad overview in essay form, exploring the process that led to the establishment of the concept of “military tourism” in Portugal, its operational frameworks within the industry and simultaneously reflect on key insights drawn from the process of monitoring the implementation of the Military tourism route. Chiefly, the goal of this essay is to present a step by step of the process of implementing and monitoring, to present a reflexive narrative of the process, and using this structure to provide a discussion of the insights this process provided.
Breaking away from the classic paper format, this text is divided into two different parts. Firstly, it presents a broad look back at the process of creating and implementing the route. It starts with the context that led to the project, both within the literature and in the operational. It presents a possible chronology of the concept of military tourism, as well as a reflection on the broad challenges facing tourism supply and agents during the rise of the segment as a strategic axis for the industry in Portugal in Section 2 “Military tourism—looking back”. Following this, in Section 3 “The military tourism route”, the essay provides a description of the implementation process and of the several services created to support it. By reflecting on the choices made during the implementation process, including how the actors interacted within the established network of organizations, the essay aims at presenting valuable insights that can guide future work within and beyond the segment of military tourism.
In the second part, the essay presents the possible outlines of a tripartite model for implementation and monitoring of projects within similar conjunctures. It begins by exploring the framing of the INSIGNIA project, followed by the exploration of the model proposal itself and key insights drawn from its conception. Said model presents how the actors within such network ought to operate and relate with each other, including the roles given to a unifying organization (such as the Portuguese Military Tourism Association) and to the other tourism agents (such as municipalities). It also presents the workflow for the insertion and presentation of critical information regarding the heritage and tourism assets within the route territories. Finally, the model illustrates a five-stage process for monitoring the implementation process of the route project.
By taking a step back, breaking away from the traditional paper format and building on the results previously published, this essay hopes to shine a broad light on the experience of implementing a route in a conjuncture that is not uncommon in the sector at large. Thus, the authors hope to contribute to the broader reflection on these important insights, which ought to be continuously shared among those in the academic community and in the sector at large.
2. Military Tourism—Looking Back
2.1. Coining the Concept—A Literature Review
Tourism, both as a field of study and as a sector, often categorizes its activities and its resource utilization into more or less discrete segments [11]—cultural tourism, nature tourism, dark tourism, among others. These operational concepts are not airtight definitions, nor do they aim to be, but rather overlap, build on each other, and intersect. They congregate tourism resources and activities within a common framework, which allows practitioners to think and operationalize them more clearly.
As an operational concept, military tourism is fairly recent. Within academia, the concept was first proposed within the Portuguese context by Coelho, who proposed the “conceptualization of Military Tourism and the exposition of its forms of manifestation and attractiveness” and “[presentation of] the common elements … in the strategic lines of institutions and professional groups that meet the necessary conditions to integrate the designation of Military Tourism” [5] (p. 3). Coelho identified that although military history was an abundantly prevalent theme within the context of Portuguese cultural tourism, the sector had yet to structure the supply around the potential of Portuguese military history and heritage, or even conceive military history as an object of interest for tourism attractiveness. Responding to this, the author conceptualized military tourism as a discrete tourism segment by identifying and intertwining tourism resources (military units, military museums, historical reenactment organizations, historical battlefields, built heritage, military history, document collections, archives of military material [5]), specific modalities of tourism consumption and operational frameworks specific to military tourism.
Prior to Coelho’s [5] conceptualization, military tourism as a discrete segment had not been significantly present in academic literature, both in Portugal and internationally. Reflections on the significance of heritage sites and assets connected to military history have been long present in academic circles, from monographies to broader reflections on the role of martial history in the remembrance of the past [12,13,14,15,16]. Likewise, military heritage had always been a staple of reflections and debates on tourism and tourism destinations [17,18,19,20,21,22,23]. Despite this, prior to the conceptualization as a discrete tourism segment, very few publications referred to “military tourism”. No significant publications could then be found in Portuguese academia and with very sparce and isolated examples internationally, such as an article by Bartosz [24], which referred to the term specifically.
This is because although Military Tourism intersects with other segments and conceptualizations, these concepts were not sufficient to encapsulate the reality of this specific form of heritage. In essence, the conceptualization of military tourism responded to the insufficiencies of other concepts at a theoretical and operational level. As an example, military tourism draws and intersects with many of the concerns present in literature regarding Public History and more specifically war museums [25,26,27,28]. Their treatment of martial history informs the concern with centering the relation between publics and heritage interpretation/education [29,30]. However, military tourism goes beyond the institutional concerns of specific institutions and pertains to a broader picture of tourism destinations. A very similar dynamic can be found with the relationship between military tourism and historical reenactment [31,32,33], with the conceptualization of military tourism aiming to look at a broader scope. Arguably, a closer link can be found in so-called “battlefield tourism” [34,35,36,37], but while military tourism can include the visitation of battlefields, it is not the sole activity.
The same tension can be found in the opposite end of tourism operationalization, particularly regarding concepts such as dark tourism [38,39,40,41]. While there certainly is some overlap, as martial history cannot be approached without the memory of violence, the driving factor for visitation in military tourism is the historical value of heritage assets, and not their specific connection to violence or a dark past. Likewise, there is a clear connection between military tourism and memorialization cultural practices. There is a vast interest in war memorials and their visitation as a solemn practice in contemporary memory culture [42,43,44,45,46,47]. However, the concerns of these publications are often regarding both the lived and remembered aftermath of conflict or the social and cultural practices of remembering, of which visitation can be one. Military tourism, while being influenced by the reverence of memorials and possibly encapsulating them within a destination, is more concerned with the operationalization of the visitation as a means for facilitating these memorial practices.
Despite these key differences, it would not be correct to assume that the concept of military tourism is at odds with these other conceptions and practices. As mentioned, these intersect, overlap and draw from each other, both in theory and, especially, in the lived practices of visitors and tourism agents. An example of this can be the multiple uses and operational frameworks of the Convent of Christ in Tomar, Portugal [20]. The long history, longue durée, and its uses and interpretations of this UNESCO heritage site are one of its most valuable assets. Authors and agents do use different concepts besides military tourism, in accordance with their theoretical and operational needs. That is why the conceptualization of military tourism was, from its conception, an open concept [5].
2.2. An Conceptual and Operational Chronology
Returning to the Portuguese context, shortly after the characterization proposed by Coelho [5], military tourism was integrated into the Portuguese National Strategic Plan for Tourism (PENT—Plano Estratégico Nacional de Turismo) in 2013 [48]. The document stated how there are several military installations in Portugal, active or not, which demonstrate a strong potential for tourism usage, either for their historical and cultural significance, or for the possibility of building on the theme, integrating proposals of differentiated and characteristic tourist experiences, thus allowing access to new market segments and consumer profiles. These elements are not only a diversification factor for our supply and market, but also a qualification factor for the image of Portugal as a destination [48].
This strategic recognition meant that the enhancement of military tourism activities became project 21 of the 40 strategic projects on the renovated vision document for Portuguese tourism (2013–2015).
Coelho, Figueira and Costa explored the concept and its operational frameworks, namely with the publication of the paper “Military Tourism and Tourism Activation of Heritage: Concepts, Perspectives and Trends” (O Turismo Militar e a Ativação Turística do Património: Conceitos, Perspetivas e Tendências) [49] in 2014 and, in 2015, the publication of the military tourism charter, titled “National Military Tourism Charter: From Concept to Operation—Intervention Proposal” (Carta Nacional de Turismo Militar: Do Conceito à Operação—Proposta de Intervenção) [50]. The charter aimed to be a “proposal for a guiding, dynamic document that promotes new academic and institutional contributions in the field of Military Tourism” [50] (p. 1), being published as a joint work between the Polytechnic Institute of Tomar, the Rapid Reaction Brigade of the Army and the Vila Nova da Barquinha City Council, within a research project conducted by the University of Aveiro and the Polytechnic Institute of Tomar. Among other goals, the proposal aimed at fostering “national awareness of the strategic and relevant importance of developing responsible and sustainable products, projects and actions that combine [military] heritage and tourism” [50] (p. 2).
Following the publication of this landmark document and the continued expansion of both supply and demand for military tourism products, in 2015, the Portuguese Military Tourism Association (ATMPT—Associação de Turismo Militar Português) was founded. ATMPT is a private non-profit association of national scope, headquartered in the city of Tomar, founded in partnership with the Ministry of National Defense and in its initial phase has the direct participation of the Directorate-General for National Defense Resources (www.turismomilitar.pt (accessed on 28 August 2023)). It is composed of a group of mostly municipalities, higher education establishments and associations with relevant work and common interest in the future of military tourism.
The association was envisioned for the development of military tourism in Portugal, the promotion, dissemination and preservation of the Portuguese historical and military heritage, the promotion and organization of events within the scope of military tourism, as well as the development of a national network of routes of military history. As such, it aims to facilitate the integration and structuring of the tourism supply within national military heritage. Since its inception, the association has assumed the role of a common platform for the strengthening of relations between different entities and agents that work or may work with military tourism in the national territory, as well as for the fostering of a common identity for Portuguese military tourism.
With the creation of ATMPT and the significant strides made in the operationalization of the concept of military tourism, the sector steadily embraced it as an integral part of tourism activity in Portugal. The latest significant strategic recognition came within the Tourism Strategy 2027 document [15], published in 2017, which determined concrete short-term actions in the period 2017–2020. The document included the lines of action “to preserve, enhance and benefit from the historical and cultural and identity heritage” and “to value and preserve the authenticity of the Country and the experience of local communities” [51]. This expanded, more sustainability-driven view of the debates around military tourism has characterized the sector in recent years, especially following the COVID-19 pandemic [10]. These concerns were also integrated into academic debates and publications within academia, namely important contributions by Moreno-Lobato, Costa and Hernández-Mogollón [52] and with further research coming from institutions such as the University of Aveiro, the Polytechnic Institute of Tomar and the Portucalense University.
Despite the major developments expanded upon here, major challenges were presented to the consolidation of the concept of military tourism, both within the Portuguese context and in relation to intersecting conceptions of tourism segmentation internationally. One of the clear challenges remaining is the discrepancy between what tourism agents and more directly involved stakeholders conceive as military tourism, and what the general public understands it to be. It is fair to say that the concept is reasonably consolidated at an institutional and technical level. With regard to the general public, however, a large portion presents inconsistencies in terms of the perception of the relationship between heritage, linked to history and important military events, and the tourist dimension. In other words, a key aspect of military tourism is its foundational relationship between tourist activity and the preoccupations surrounding military heritage (enhancement, education, safeguard, among others), and a general disconnect still exists between these two in the public’s perspective.
Furthermore, although stemming from the same disconnect, many people assume that military tourism pertains to activities aimed at military personnel and retired soldiers or, even, associated with activities carried out by the Armed Forces, but without any context with a particular historical event, more akin to adventure sports/tourism. These overlaps are notorious in the general public’s perception and indicate that, although the operationalization of the concept within circles of tourism agents has been successful, much work still needs to be conducted with regard to the general public.
More than 10 years after the first publication, these are some of the aspects that need to be answered by the sector, compounding on the broader challenges faced by the tourism industry at large. In response to the latter, regarding the further consolidation of the concept, an expanded discussion that incorporated these latest concerns was proposed by Mateus and Marques in 2022 [7], on the publication of the Encyclopedia of Tourism Management and Marketing. As an orientation for the field, the authors proposed that agents work with an “open concept”, which “agglomerates all tourism that is based on the demand for places of historical and cultural interest associated with military history in a given country or region, as well as the associated authentic and distinctive experiences that evoke the history of a place and its community” [7] (p. 216).
2.3. Structuring of the Suply
As mentioned, one of the key concerns that prompted the creation of the Association was the need for greater cohesive structuring of tourism supply on the national level, with ATMPT serving as a common platform for coordination efforts among agents and stakeholders. The structuring of the tourism supply is one of the great challenges for tourist destinations. The aim is to address divergences and unevenness within a given destination, creating a compound effect as a result of the strategic alignment between interested parties. Within the Portuguese context, more specifically in the Tourism Strategy 2027 document, one of the strategic axes was exactly to “value the territory, allowing the enjoyment of the historical and cultural heritage and preservation of its authenticity (…)” [15]. The document defined that the tourism strategy ought to focus on the pillar of history, culture and identity as an important differentiating asset of the national territory. As proposed in this strategy, historical and military heritage, legends and customs, architecture and culture combined with the climate, nature, gastronomy, and wine, would then, if properly utilized, provide the sought after excellence as a destination.
Furthermore, within the strategic axis “Valuing the territory and communities”, there were three very important lines of action with very concrete objectives relevant to understanding the context in which the efforts to structure the supply for military tourism were being developed: “preserving, valuing and enjoying the historical, cultural and identity heritage”; “valuing and preserving the authenticity of the country and the experience of local communities”; and “structuring and promoting a supply that responds to tourist demand” [15]. Military tourism in Portugal was thus further recognized for its capacity to promote history and national identity, as well as a sense of collective memory and belonging to local communities. This recognition meant that military tourism was further integrated into the wider strategic efforts to remake the identity/brand of Portugal as a destination in the late 2010s.
Although some effects were seen after the publication of the strategic documentation for Portuguese tourism, its main effects were felt in the post-pandemic context, particularly regarding international arrivals, where, in recent years, Portugal has seen a significant increase. According to the National Bureau of Statistics, in 2021, Portugal received more than 9.6 million visitors, an increase of 48.4% compared to 2020. In the tourist accommodation sector, Portugal recorded a growth of 17.5% in guests and 14.3% in overnight stays in April 2023, compared to the analogous month in 2019. The domestic market contributed 7.3% and the external market 16.8% for overnight stays, registering a significant increase compared to 2019, before the pandemic [53].
A significant part of the supply that comprises the visitation experience of this increased demand are the several cultural and historical attractions, including ever popular sites classified as UNESCO World Heritage Sites. These include a variety of castles, ancient ruins, forts, and fortifications that are available to visitors, allied with other diversified cultural and natural heritage assets, including cuisine, wines and liquors that have been better adapted to the consumption patterns of tourism demand in recent years.
Despite this significant growth and the evident structuring of the general tourism supply in the Portuguese context, issues remain, particularly regarding military tourism. As stated, Portugal contains a vast and diverse array of historical-military heritage assets, associated with different historical sites and events from different periods and conflicts. The supply, however, remained dispersed throughout the national territory, both continental and insular, and the distribution of these visitable sites is not uniform.
Most municipalities hold a wide range of material, immaterial and natural resources associated with military history. However, in terms of structured tourism supply there remain significant discrepancies, especially in terms of geographical distribution, promotion and maintenance of visitation infrastructure, as well as significant discrepancies in historical interpretation for the public and in the involvement of local communities. Furthermore, some regions may have a higher concentration of military tourism attractions (both structured and unstructured regarding tourism supply), while others may have fewer or none. This fact can lead to regional disparities in terms of accessibility and tourism development opportunities.
Likewise, the challenges facing the cohesive structuring of the supply also encompass the level of promotion and development of sites associated with military tourism, which varies significantly between different territories. Some attractions may receive more attention, resources and investment in terms of marketing, infrastructure and visitor amenities, while others may have limited resources or be relatively unknown, despite holding just as much potential or having just as much significance for military history.
In this sense, information and communication technologies have played an important role in the promotion of military tourism, emerging as essential tools that allow an immersive connection with the past through interactive resources, online platforms and mobile applications, enriching the visitor experience by revealing the legacies and remarkable scenarios of military history. The exhibition, “Visualizing History: Tunnels of Vauquois”, which took place at the Newman Library in Blacksburg, VA, USA, and later at the Smithsonian Museum in Washington, is a good example of an immersive virtual reality (VR) experience that dips the public in the world of World War I soldiers in the Vauquois tunnels in France [54]. We have seen an increase and greater interest in the creation of projects and initiatives using interactive and dynamic digital tools, as a way of attracting new audiences and keeping up with trends [55], in museums and interpretation centers with historical and military heritage [27]. By digital storytelling, the user is provided with a customized and personalized experience [56].
The way military history is interpreted and presented in different places can also contribute to this disparity. Some sites may have well-developed interpretive materials, guided tours and educational programs, providing visitors with a comprehensive understanding of the historical context. Other sites, however, may have limited interpretive resources or lack diverse narratives, resulting in a less enriching experience for visitors and a loss for public awareness of the historical significance of those sites. On the same line, the involvement of local communities in military tourism can vary from municipality to municipality. Communities residing near popular military tourism sites may benefit from greater economic opportunities, such as employment in tourism-related sites or entities. Communities residing close to lesser-known locations or without significant tourism development, however, may not benefit from the same opportunities, leading to socio-economic disparities and a lesser drive for the preservation of these sites. Although these are fairly common concerns in most tourism destinations, these hold particularly significant consequences for military tourism.
In this line, the historical re-enactments that have sprung up in various parts of the country have played an important role in preserving national heritage and identity [32]. These initiatives take us back in time to experience unique and meaningful moments. Connecting with local communities has the power to revive past traditions and strengthen present ties [57]. Historical re-enactments also play an important role in heritage education by providing a living window into the past, fostering a deeper appreciation of traditions and values, creating this link between past and present, enriching our collective understanding and enhancing our cultural heritage [33].
Addressing these gaps in the structuring of military tourism in Portugal requires strategic planning, investment and collaboration between stakeholders. It involves identifying and promoting lesser-known locations, ensuring inclusive narratives, providing resources for infrastructure development and involving local communities in decision-making processes. The different stakeholders involved in military tourism can play a role in promoting inclusion, diversity and equal opportunities in the sector. After the consolidation of the operational concept of “military tourism”, this presented itself as the main strategic concern for tourism agents operating in the sector. It was this impetus that drove a significant portion of the coordinated work developed in the years immediately before the COVID-19 outbreak and, particularly, after the lifting of the lockdown orders and the so called “relaunching” of tourism activity in Portugal [9]. It was also the impetus that led to the establishment of the Military Tourism Route, and the operational and scientific efforts that support it.
3. The Military Tourism Route
The military tourism route was publicly announced on the 30th of April 2021, spearheaded by the ATMPT in conjunction with a group of municipalities and other organizations. The platform aimed at aggregating all information on tourism supply regarding military tourism in Portugal within a single dynamic and accessible place. It aimed at presenting all heritage resources, activities, events, and associated news to visitors, who could then have access to all relevant information with the autonomy to structure their visit according to their respective interests and visitation preferences.
The route itself so far been structured into three thematic itineraries, non-linear in their distribution: the “Napoleonic Itineraries”, which were structured around destinations and attractions associated with the peninsular Napoleonic wars (1807–1814); the “Itinerary of Good Memory” (Boa Memória), after the title given to King John I in the peninsular war between the Kingdom of Portugal and the Kingdom of Castille-Leon following the dynastic crisis of 1383–1385; and the itinerary of the castles and fortifications of the Mondego river, which explores the history of the Reconquista campaigns in the 12th–13th century in that territory.
The creation of thematic routes made it possible to structure visitation and promote the historical and heritage assets, not within their respective territories, but by themes that the different regions have in common. This was one of the driving strategies to combat the insularity that was previously discussed. Resources could thus be strategically presented and organized in a way that goes beyond administrative boundaries and that promotes collaboration between the various entities in the various territories. It does so by connecting otherwise disparate territories within a thematic narrative about a particular moment of Portuguese military history.
To support the establishment of the military tourism route, a number of services were conceived and operationalizes by ATMPT, in close partnership with the interested municipalities. As such, it is relevant for this overview that each of these services be reflected upon and discussed for the learning opportunities it provides for the future of the sector and the challenges it responded to.
3.1. Backoffice Platform
For the route to effectively reach its desired goal of providing a significant pool of useful and readily available information to visitors, a database of standardized information was a large requirement. The challenge, however, was doing so with the limited amount of human resources available (especially to ATMPT) and without centralizing responsibility solely on the association. The solution found was to work in conjunction with the municipalities and other organizations to create a database which would be the shared responsibility of all interested parties, with specific roles within its management and composition. ATMPT created a Backoffice platform, using an inventory matrix according to the existing heritage resources (material and immaterial). In this platform, the municipalities would be responsible for the writing and submission of all the information regarding each of the existing resources in their respective territory. These would be resources associated directly with military tourism or points of interest that complemented the visit. The objective would be to promote all the existing resources so that the visitor would not only be able to make the most of their stay, but preferably extend it.
During an initial phase, and to allow all municipalities to work in tandem, ATMPT organized clarification sessions, aimed at municipal technicians, to help them fill in the information on the platform in a more or less standardized manner. Since the created platform was quite intuitive, the feedback received from technicians indicated that they found it easy to load the contents. Each resource had its own technical sheet, which would make the processing of information much simpler. After introducing a resource, the municipal technician would select the option “State”, indicating it the contents were “in editing” or “concluded”. ATMPT could then validate the content and export it to the route website. During this validation, ATMPT selected the type of resource: Direct, Complementary or Indirect, according to the visibility on the route website. Resources indicated under “direct” would have greater visibility on the main page. Before the resources were available online, ATMPT would always validate them.
The fact that the municipalities themselves entered the data in the back office (and continue to) helped to minimize the time taken by up human resources and redistribute efforts across all parties. Additionally, this strategy allowed for greater accountability and involvement on the part of the entities that adhered to the route.
3.2. Creation of Digital Content and of a Visual Identity
As discussed, one of the factors that maintained the disparities in the structuring of the military tourism supply was the fact that different heritage assets and destinations presented disparities in promotion and dissemination. Because of this, a strategy for greater cohesion within the route was the creation of digital content, namely promotional videos, would help create a united identity and level the playing field for all involved territories.
As such, since the release of the route in 2021, ATMPT continuously produced audiovisual contents regarding the many destinations and heritage assets included in each of the thematic itineraries. Although ATMPT was responsible for the technical and creative aspects of production, these were noteless, collaborative works. The municipalities selected the most important places to capture images and chose the people for the interviews. Moreover, after editing, the videos were validated by the municipalities themselves. These communication supports were shared on the official channels of ATMPT, as well as those of all other partners, associates and municipalities.
Promotional videos played a key role in disseminating existing military tourism resources in different territories through their ability to capture attention, showcase attractions and experiences and convey narrative and educational value [58,59]. Promotional videos create emotional connections, increase visibility and attract tourists and, in some way, help destinations differentiate themselves from competition [55]. Moreover, the fact that they were produced and distributed within a network of organizations meant that destinations would not be promoting themselves in isolation, but would instead benefit from the media attention already garnered by previously published content. As such, they were able to reach larger audiences, especially those who were already predisposed to pay attention by virtue of having already come into contact with other destinations within the route.
The videos produced showcased the unique historic sites, landscapes and cultural heritage associated with military history, enhancing the meaning, beauty and authenticity of these places, drawing viewers into the experience, inspiring them to explore and engage with history. The videos conveyed historical contexts and narratives, communicated the stories, events and significance of places associated with national military history, educating viewers about the existing military heritage in Portugal, thus promoting a deeper understanding of historical events and their impact on Portuguese society. As such, these promotional videos were important marketing tools to increase the visibility of military tourism in Portugal, differentiating them from other destinations through a unique framing of their historical military heritage.
3.3. Military Tourism Magazine
One of the services that revealed itself to be particularly relevant and effective was the biannual publication of a magazine dedicated to the topic of military tourism. The magazine was titled Viagem na História—Turismo Militar (Journey in History—Military Tourism) and aimed at promoting and disseminating content associated with national military heritage and history within the scope of the development of military tourism in Portugal, as well as serving as a platform for the promotion and discussion of the military tourism route project. From its conception, the publication was national and international in scope, bilingual, and with informative sections dedicated to the sector of military tourism: material and immaterial heritage, tourist cultural equipment and services, landscapes and green spaces, cultural activities, events, gastronomy and wines, among others.
One of the concerns for the editorial team was inviting recognized experts within the field of tourism and heritage, who in some way could capture the attention of readers. Over the course of its so far four editions, the magazine was able to offer coverage of tourist attractions associated with military tourism in Portugal, selecting certain regions, depending on the magazine’s issue, and in a specific approach adapted to military tourism. This included lesser-known places and unique experiences. It also used attractive visual elements, such as photography and video, to improve the storytelling experience, with the aim of transporting readers to historical moments and awakening the feeling of curiosity and fascination.
An important takeaway from the publication of the magazine is that the visual narrative that the magazine created, in tandem with the expertise and discussions it provided, created a reader base that was heavily invested in each of the issues that were published [60]. Furthermore, the fact that the magazine was published with free online access allowed it to be disseminated on several platforms and by different users. ATMPT paid special attention to the dissemination of each issue of the magazine to highlight the different subjects under debate, which had positive feedback from the reader base. Finally, this also revealed to be a valuable tool to address the issue of insularity of the involved territories. By not only being featured in a publication, but actively participating in a commonly framed narrative of Portuguese military tourism, the destinations were able to create a shared brand that compounds the uniqueness and specificities of each territory. The knowledge and awareness of one of the destinations boosted the awareness of others.
3.4. Promotion on the Different ATMPT Channels
Finally, building on the last point regarding the compounding effect of network-based strategic promotion, it is important to highlight how this was enhanced by the very existence of the association and its channels. Digital platforms can have a global reach to a vast number of potential visitors/tourists interested in military tourism. By promoting these initiatives through a well-known agent in the sector, ATMPT, they become accessible to people from all over the country and the world who might otherwise not be aware of them. That is, this reach increases the potential to attract visitors and generate interest in military tourism. In addition, digital platforms allow for targeted marketing and audience segmentation, allowing organizations to adapt their content to specific interests. The use of visual resources, such as photography, video, virtual tours and interactive elements, allow for the creation of an immersive and engaging experience with potential visitors [61].
ATMPT has provided a significant amount of coverage of events, activities and initiatives real-time, updating and constantly sharing contents of its members and partners on digital platforms, as well as its own, as previously discussed. Because of this, it has created a dynamic around the military tourism route, which allowed for timely communication of changes, special offers, guided tours and exhibitions, and other relevant information, in order to allow visitors to plan their trip effectively. In addition, it allowed visitors to interact on networks and share their experience, influencing and inspiring others to participate in similar experiences. In essence, the association quickly became a hub for the dissemination and boosting factor of these destinations, which, furthermore, also allowed access to more large-scale data analysis of user engagement, behavior and preferences. This provided insights on what can be improved regarding marketing strategies, based on the interests and preferences of the public.
4. A Possible Implementation and Monitoring Model
4.1. INSIGNIA Project and Results
The INSIGNIA project (http://www.techneart.ipt.pt/insignia/ (accessed on 27 August 2023) started in 2021 and ended in 2023. It was developed by a multidisciplinary team of researchers from the fields of Tourism, Military Tourism, Information and Communication Technologies, Conservation and Restoration, Cultural Heritage, Museology, Economics and Literary and Cultural Studies. The main objective of the INSIGNIA project was to develop a model for the monitoring and enhancement of Portugal’s military and historical heritage, applied to the Military Tourism Route.
Based on the resources and services available on the route, INSIGNIA provided tools to improve and optimize the existing product. To this end, it adopted an action research methodology, carried out in parallel with the process of implementing and monitoring the product in the territory, through systematic data collection [6].
The research began by gathering information from national and international documentary sources on monitoring and evaluation systems for tourism product. The next step focused on collecting information about the Military Tourism Route itself and all the relevant data about its resources so that they could be analyzed and processed [6].
To create a product monitoring and evaluation system, the researchers used surveys as a data technique to gather information about the implementation process. Questionnaires were sent to the operators of the municipalities involved in the route to understand the level of acceptance of the digital platform [9]. The results of the questionnaires also provided data on their perception of the effectiveness and efficiency of the route [8], according to the services provided, allowing the system to be optimized. Once the gaps and the needs had been identified, it was possible to create an improved model.
In parallel, the researchers presented a clear proposal to define the concept of military tourism according to the different visions and interpretations in the world and how it is operationalized, an important contribution to the consolidation of this segment [7]. As a result, several scientific papers have been published and the team has participated in some international meetings to disseminate the results of the project. A number of national initiatives and events have also been organized to promote the project and raise awareness of the importance of valuing national military heritage.
Finally, the INSIGNIA project team organized the 1st International Colloquium on Military Heritage and Tourism (www.ptm.ipt.pt (accessed on 27 August 2023). The scientific event took place in Angra do Heroísmo, Terceira Island, Azores (Portugal), an island that has played a very important role in the Portuguese maritime expansion and has a rich cultural, historical and military heritage. The meeting, organized by TECHN&ART and the Angra do Heroísmo Museum, was attended by several Portuguese and foreign researchers who presented their work on military heritage and tourism in different fields of research.
After two years of research, it was possible to present an optimized model that can be applied to Portuguese military and historical heritage, thus contributing to its enhancement and promotion, as well as to the affirmation of the country’s military heritage.
4.2. The Model Proposal
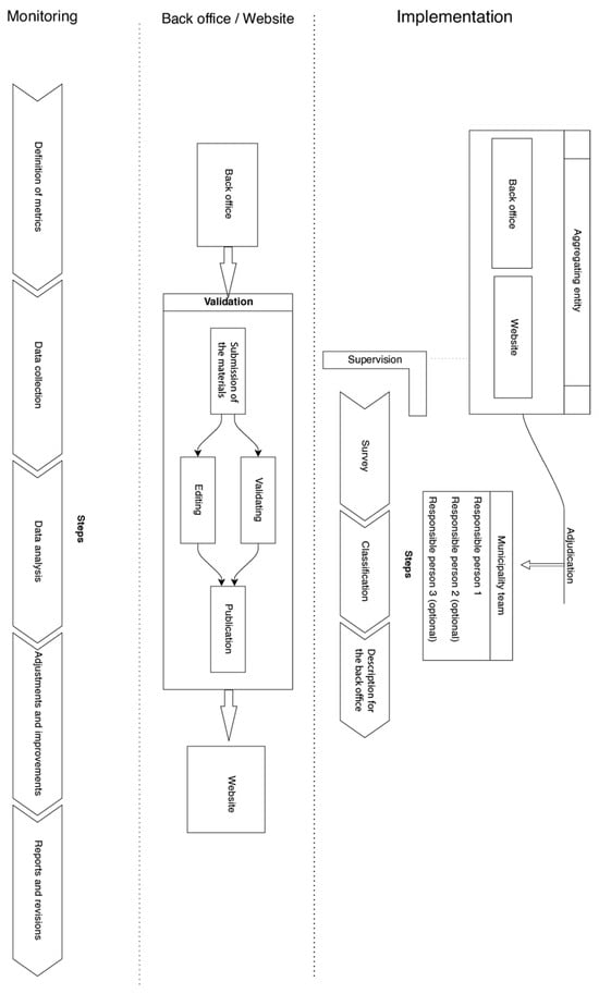
As previously stated, the main goal of this essay was to take a step back and provide an overview of key insights regarding the implementation of the military tourism route in the Portuguese context. By extrapolating from both the experience of implementing the route and the research experience of monitoring it, the authors aimed at creating the outlines of a model that could be applied to different contexts, particularly those within the bounds of military tourism. As such, drawing on said experience and research, the authors propose a tripartie model for the implementation and monitoring of route projects within the context of military tourism (Figure 1).
Figure 1.
Military tourism route implementation and monitoring model.
The first section of the model pertains to the implementation elements/phase for the route; that is, what elements are needed to provide the skeleton and structure to a project regarding a military tourism route. An aggregating entity, like ATMPT, can take the first step and create the infrastructure that allows for the establishment and maintenance of a network or organizations and stakeholders. These infrastructures are comprised of a back office and a website, which serve as the tools for the management of information between stakeholders and for its presentation to the wider public. The role of inserting information is then attributed to responsible parties among the partners. In the case of the military tourism route, these were the municipalities. The processing and standardizing work regarding heritage information is processed in stages: survey, classification and description for the back office. All this work ought to be monitored by the same aggregating entity, to ensure cohesion and proper flow of information.
The latter section pertains to the second proposed flow of the model, regarding the processing stages of heritage information within the back office/website of the platform. Following the insertion of information into the back office by those responsible for the creation heritage information, it is edited and validated into the common frameworks of the route website. It is then published accordingly. By providing this second degree, it enables the route to both maintain the common identity that it fosters, while also providing greater accountability and involvement on the part of the entities that adhered to the route.
The third section of the proposed model pertains to the monitoring of activities. The authors propose that monitoring should be conducted in five sequential stages: 1.definition of metrics; 2. data collection; 3. data analysis; 4. adjustments and improvements; 5. Reports and revisions.
Regarding the first stage, it becomes important to define metrics and indicators that will guide the evaluation of the success of route implementation, as well as identification of the challenges still present within the process. As such, the authors propose the following possible metrics:
- Number of visitors: This is a direct indicator associated with interest and participation in the tour. It can be broken down into several sub-indicators such as local versus international visitors, first visit versus return visitations, among others;
- Tourist satisfaction: It can be evaluated through satisfaction surveys or questionnaires. It may include overall rating of script, satisfaction with guides, relevance of content, ease of navigation, among others;
- Economic impact: May be more difficult to measure directly, but can include indicators such as average expenditure per visitor, correlated increases in local sales, increases in tourism-related employment, among others;
- Commitment to content: This metric relates to the visitor’s engagement with the experiences being marketed. Indicators can be rates of participation in interactive activities, frequency and duration of visits to each location, interactions on social media related to the route, among others.
Regarding the second stage of the monitoring model, the previously mentioned metrics may require collecting different types of data. While not an extensive list, the model proposes some useful mechanisms for this collection:
- Automatic or manual visitor counters at each location on the route;
- Satisfaction surveys or questionnaires provided to visitors at the end of the visit, or sent by email after the visit;
- Retail sales data at specific or host locations;
- Analysis of social networks and websites;
- Interviews or focus groups with visitors, guides and tour operators to gain more qualitative insights.
Following the collection of relevant data, understanding how it can be analyzed is a crucial step in properly and continuously monitoring the implementation of the route. Some examples of different modalities of analysis may include:
- Comparison of visitor numbers and tourist satisfaction over time to identify trends;
- Comparison of performance between different locations on the route to identify high- and low-performing locations;
- Analysis of questionnaire and survey responses to identify areas of strength and opportunities for improvement;
- Correlation analysis to explore relationships between different metrics (for example, whether or not more satisfied visitors also spend more, among others).
After these analyses, it is necessary to continuously make adjustments and improvements to the implementation strategies. Moreover, it is crucial that a record of these observations and adjustments, in the form of documentation be kept, to ensure that the knowledge gathered from the specific experience compounds into both academic and non-academic circles.
5. Overarching Discussions
Although many of the specific points of reflection have been previously expanded upon in this essay, a few can be highlighted as major points for debate for the sector, as well as significant takeaways for projects being developed in similar contexts. Chiefly, two broad points of discussion ought to be highlighted: the importance of an aggregating entity and the imperative of building a unifying identity among all aggregated entities and destinations/heritage assets.
The importance of an aggregating entity, in this case, ATMPT, is in tandem with strategies for the accountability and sharing of workload among the participating organizations. On one hand, the association served as a unifying platform for its constituent organizations. This meant that the work required for the implementation of the route could more easily be coordinated in a cohesive manner, as well as a vehicle for the construction of a common vision between interested parties. Even so, the amount of work necessary to provide the information and the resources for the implementation of a project of this scale could not be solely placed on the efforts of one organization, even if that organization bore the responsibility of unifying coordination. The strategy to create accountability by relying on the municipalities to produce the basis of the content being displayed to visitors meant that the workload could be much better distributed among the participating territories.
Regarding the second imperative point of discussion, one of the aspects that ensured the success of the route was the coordinated efforts to build a common identity. This was a response to one of the identified problems: the relative insularity of the promotion efforts between territories. The insertion on the route and the dissemination of contents from each municipality or destination within the framing of military tourism meant that an audience was quickly created, which was predisposed and readily available to visit the constituent destinations of the route. Thinking beyond administrative borders meant that the efforts of each municipality compounded on the rest of the network. This was, thus, a crucial aspect that guaranteed the success of the route, and ought to be a key strategy moving forward.
6. Concluding Remarks
This essay presented a broad overview of the process of implementing and monitoring of the military tourism route within the national Portuguese context. The goal was to provide a critical step by step look back in essay form at the conjunctures, choices and strategies that shaped the implementation of the route, as well as providing guiding insights and takeaways for similar projects. It did so by firstly presenting the consolidation of the concept of “military tourism” in the Portuguese context and examining its strategic recognition, as well as the challenges it faced, namely the need for significant coordinated work when it comes to the structuring of the tourism supply. After this, it presented the response to these challenges in the form of the military tourism route, discussing how it was structured, the different services it provided and some of the outcomes that exemplify important takeaways for future work. Finally, the essay draws from the experience of accompanying the implementation of the route to propose a possible model for implementation and monitoring in similar contexts.
Looking at the future of both the military tourism route and the sector at large, a few challenges remain. Despite the sharing of workload among participating municipalities, a project of this magnitude requires a significant investment of human resources and monetary in nature. For the maintenance and expansion of the project to be assured, further investments will be needed, which is likewise a significant consideration to be made in similar projects moving forward. Future work points to the expansion of both research and further destinations. One of the promising prospects to the sector is the still relatively untapped potential of more peripheral territories, such as the Portuguese archipelagos of the Azores and Madeira, which continue to invest in expanding their potential as diverse, culture-driven destinations. It is certain that the sector will continue to expand, and it is crucial that look backs such as this, dedicated to taking stock of the broad work that has been conducted, continuously guide the work that remains ahead.
Author Contributions
Conceptualization, L.M., C.G.M., J.P.P. and J.T.S.; methodology, J.P.P.; validation, L.M. and C.G.M.; formal analysis, L.M and J.T.S.; investigation, L.M. and J.T.S.; writing—original draft preparation, L.M. and J.P.P.; writing—review and editing, L.M. and C.G.M.; visualization, L.M., C.G.M., J.P.P. and J.T.S.; supervision, C.G.M. All authors have read and agreed to the published version of the manuscript.
Funding
Work funded nationally by the Portuguese National Funding Agency for Science, Research and Technology (FCT) under the project UID/05488/2020-TECHN&ART.
Data Availability Statement
Data and information regarding the aims, methodologies and results of the INSIGNIA project can be found on the official project website: http://www.techneart.ipt.pt/insignia/ (accessed on 27 August 2023).
Conflicts of Interest
The authors declare no conflict of interest. The funders had no role in the design of the study; in the collection, analysis, or interpretation of data; in the writing of the manuscript; or in the decision to publish the results.
References
- Park, H. Heritage Tourism: Emotional journeys into nationhood. Ann. Tour. Res. 2010, 37, 116–135. [Google Scholar] [CrossRef]
- Weaver, A. Tourism and the military. Ann. Tour. Res. 2011, 38, 672–689. [Google Scholar] [CrossRef]
- Zwigenberg, R. The Atomic City: Military Tourism and Urban Identity in Postwar Hiroshima. Am. Q. 2016, 68, 617–642. [Google Scholar] [CrossRef]
- Dempsey, K.; Gilchrist, R.; Ashbee, J.; Sagrott, S.; Stones, S. Beyond the martial façade: Gender, heritage and medieval castles. Int. J. Herit. Stud. 2020, 26, 352–369. [Google Scholar] [CrossRef]
- Coelho, J.P. Turismo Militar Como Segmento do Turismo Cultural: Memória, Acervos, Expografias e Fruição Turística. Master’s Dissertation, Polytechnic Institute of Tomar, Tomar, Portugal, 2011. [Google Scholar]
- Mateus, L.; Marques, C.G.; Silva, C.P.; Dionísio, M.; Rego, C.; Coelho, J.P. Insignia—A Monitoring and Enhancement Model for Portuguese Historical Military Heritage. J. Tour. Res. 2021, 26, 144–152. [Google Scholar]
- Mateus, L.; Marques, C.G. Military tourism. In Encyclopedia of Tourism Management and Marketing; Edward Elgar Publishing: Northampton, MA, USA, 2022; pp. 213–216. [Google Scholar] [CrossRef]
- Marques, C.G.; Da Silva, C.P.; Simões, J.T.; Mateus, L.; Dinisío, M.; Pestana, H.; Pedro, J.P. Contributions of a military Portuguese route to the touristic destination: Stakeholders’ perspective. J. Tour. Herit. Res. 2023, 6, 275–286. [Google Scholar]
- Marques, C.G.; Silva, C.P.; Simões, J.T.; Mateus, L.; Dionísio, M.; Pestana, H.; Pedro, J.P. Technological acceptance of a Military tourism platform and the challenges of Route Implementation. In Advances in Tourism, Technology and Systems, Selected Paper from ICOTTS 2022; Springer: Singapore, 2023; Volume 1, pp. 351–363. [Google Scholar]
- Simões, J.T.; Mateus, L.; Marques, C.G. Enhancing Tourism through Innovation and Creativity: Exploring the Portuguese Military Tourist Route. In Proceedings of the ICMTT’23—The 2023 International Conference on Management, Tourism and Technologies, Bogotá, Colombia, 4–6 May 2023. [Google Scholar]
- Egberts, L.; Alvarez, M. Heritage and Tourism: Places, Imageries and the Digital Age; Amsterdam University Press: Amsterdam, The Netherlands, 2018. [Google Scholar]
- Monteiro, J.G.; Teixeira, N.S. História Militar de Portugal; A Esfera dos Livros: Lisbon, Portugal, 2017. [Google Scholar]
- Strachan, H.F.A. Military History. In International Encyclopedia of the Social & Behavioral Sciences, 2nd ed.; Elsevier Inc.: Amsterdam, The Netherlands, 2015; pp. 506–510. [Google Scholar] [CrossRef]
- Keegan, J.; Wheatcroft, A. Who’s Who in Military History: From 1453 to the Present Day; Taylor and Francis: Abingdon, UK, 2014. [Google Scholar] [CrossRef]
- Nocerino, E.; Menna, F.; Toschi, I.; Morabito, D.; Remondino, F.; Rodríguez-Gonzálvez, P. Valorisation of history and landscape for promoting the memory of WWI. J. Cult. Herit. 2018, 29, 113–122. [Google Scholar] [CrossRef]
- Eldridge, C. The Forgotten of This Tribute’: Settler Soldiers, Colonial Categories and the Centenary of the First World War. Hist. Mem. 2022, 31, 3–44. [Google Scholar] [CrossRef]
- Zienkiewicz, A.; Podciborski, T.; Terebukh, A. Alternative uses of former coastal artillery military bases in Koszalin coastland in view of the growing popularity of military tourism. Acta Sci. Pol. Adm. Locorum 2023, 22, 113–123. [Google Scholar] [CrossRef]
- Czarnecka, D. Tourism as remembrance activity: The international gathering of military vehicles in a post-military base in Poland. Cesky Lid 2019, 106, 463–490. [Google Scholar] [CrossRef]
- Drobňák, M.; Turik, R.; Šenková, A.; Ratnayake Kaščáková, D.; Derco, J. Comparative analysis of military heritage in Slovakia, Slovenia and Poland with emphasis on its use in tourism. J. Cult. Herit. Manag. Sustain. Dev. 2022; ahead-of-print. [Google Scholar] [CrossRef]
- Marques, C.G.; Sol, H.; Pedro, J.; Mateus, L.; Pestana, H.; Coelho, J.; Silva, M. Activating Templar Heritage: Tourism, Narrative Strategies and Information Technologies. In Smart Innovation, Systems and Technologies; Springer: Singapore, 2021; Volume 208. [Google Scholar] [CrossRef]
- Venter, D. Examining military heritage tourism as a niche tourism market in the South African context. Afr. J. Hosp. Tour. Leis. 2017, 6, 1–19. [Google Scholar]
- Zienkiewicz, A.; Podciborski, T. Ocena atrakcyjności i dostępności zabytkowych obiektów militarnych wykorzystywanych dla potrzeb turystyki. Acta Sci. Pol. Adm. Locorum 2019, 18, 335–343. [Google Scholar] [CrossRef]
- Zienkiewicz, A.; Podciborski, T.; Kaźmierczak, R. Increased Interest in Military Tourism on Selected Examples from the Area of Northern and Northeastern Poland. In Communications—Scientific letters of the University of Zilina; University of Zilina: Zilina, Slovakia, 2021; Volume 23, pp. G38–G50. [Google Scholar] [CrossRef]
- Bończak, B. The battle of ŁÓdŹ 1914: A chance to develop military heritage tourism in the metropolitan tourism region of ŁÓdŹ1. Tourism 2013, 23, 17. [Google Scholar] [CrossRef]
- Hacker, B.C.; Vining, M. Military Museums and Social History. In Does War Belong in Museums? Muchitsch, W., Ed.; Transcript Verlag: Bielefeld, Germany, 2021; pp. 41–60. [Google Scholar] [CrossRef]
- Cento Bull, A.; Hansen, H.L.; Kansteiner, W.; Parish, N. War museums as agonistic spaces: Possibilities, opportunities and constraints. Int. J. Herit. Stud. 2019, 25, 611–625. [Google Scholar] [CrossRef]
- Chylińska, D.; Musiaka, Ł. Military museums in Poland—Between the past and the future. Muzeológia A Kultúrne Dedičstvo 2020, 8, 5–39. [Google Scholar] [CrossRef]
- Sánchez-Serrano, D.; Vacas-Guerrero, T. Military museums and tourism. The case of the Sala-museo del Automóvil (Torrejón de Ardoz) and its tourist management. PASOS Rev. Tur. Y Patrim. Cult. 2022, 20, 341–358. [Google Scholar] [CrossRef]
- Sodaro, A. Exhibiting Atrocity: Memorial Museums and the Politics of Past Violence; Rutgers University Press: New Brunswick, NJ, USA, 2018. [Google Scholar]
- Carbone, F. Tourism and peace: A tool for global integration and peace. In Resilience and Transformation in the Territories of Low Demographic Density: Integrated Methodologies of Human and Social Sciences for Integrated Cultural Landscape Management; Oosterbeek, L., Caron, L., Eds.; Maftree: Chennai, India, 2019; pp. 149–165. [Google Scholar]
- Auslander, M. Touching the Past: Materializing Time in Traumatic ‘Living History’ Reenactments. Signs Soc. 2013, 1, 161–183. [Google Scholar] [CrossRef]
- Walters, E.C. Between Entertainment and Elegy: The Unexpected Success of R. C. Sherriff’s Journey’s End (1928). J. Br. Stud. 2016, 55, 344–373. [Google Scholar] [CrossRef]
- Agnew, V.; Lamb, J.; Tomann, J. The Routledge Handbook of Reenactment Studies, 1st ed.; Routledge: New York, NY, USA, 2019. [Google Scholar] [CrossRef]
- Noivo, M.A.; Lopes Dias, Á.; Jiménez-Caballero, J.L. Connecting the dots between battlefield tourism and creative tourism: The case of the Peninsular War in Portugal. J. Herit. Tour. 2022, 17, 648–668. [Google Scholar] [CrossRef]
- Okumus, F.; Eser, Z.; Köseoglu, M.A. How did the battlefield at Gallipoli become a tourist site? Epic tourism. Tour. Anal. 2022, 27, 219–232. [Google Scholar] [CrossRef]
- Proos, E.; Hattingh, J. Advancing heritage tourism in the central Karoo: The South African War Battle-fields Route. Dev. S. Afr. 2020, 37, 678–693. [Google Scholar] [CrossRef]
- Vanneste, D.; Winter, C. First world war battlefield tourism: Journeys out of the dark and into the light. In The Palgrave Handbook of Dark Tourism Studies; Palgrave Macmillan: London, UK, 2018. [Google Scholar] [CrossRef]
- Yüzbaşıoğlu, N.; Topsakal, Y. Dark Tourism and Its Potential in Turkey. In GeoJournal Library; Springer: Cham, Switzerland, 2016; Volume 121. [Google Scholar] [CrossRef]
- Lischer, S.K. Narrating atrocity: Genocide memorials, dark tourism, and the politics of memory. Rev. Int. Stud. 2019, 45, 805–827. [Google Scholar] [CrossRef]
- Magano, J.; Fraiz-Brea, J.A.; Leite, A. Dark tourism, the holocaust, and well-being: A systematic review. Heliyon 2023, 9, e13064. [Google Scholar] [CrossRef] [PubMed]
- Tercia, C.; Teichert, T.; Sirad, D.A.; Murniadi, K. Storytelling in the communication of dark tourism. Consum. Behav. Tour. Hosp. 2022, 17, 107–126. [Google Scholar] [CrossRef]
- Huzjan, V. About one square and two monuments—The great war and grgur ninski. Rad. Zavoda Za Pov-Ijesne Znan. HAZU U Zadru 2019, 2019, 437–453. [Google Scholar] [CrossRef]
- Rainbird, P. Representing nation, dividing community: The Broken Hill War memorial, New South Wales, Australia. World Archaeol. 2003, 35, 22–34. [Google Scholar] [CrossRef]
- Densford, K.E. The Wehrmann in Eisen A Measure of Wartime Support on the Habsburg Home Front. Zgod. Za Vse 2021, 28, 15–24. [Google Scholar]
- Baird, J.W.; Mosse, G.L. Fallen Soldiers: Reshaping the Memory of the World Wars. Am. Hist. Rev. 1991, 96, 1160. [Google Scholar] [CrossRef]
- Slyomovics, S. Dismantling a world: France’s monumental military heritage in Sidi-Bel-Abbès, Algeria. J. N. Afr. Stud. 2020, 25, 772–796. [Google Scholar] [CrossRef]
- Macleod, J. Britishness and commemoration: National memorials to the First World War in Britain and Ireland. J. Contemp. Hist. 2013, 48, 647–665. [Google Scholar] [CrossRef]
- Ministério da Economia e do Emprego. Plano Estratégico Nacional de Turismo—Revisão e Objetivos 2013–2015; Ministério da Economia e do Emprego: Lisbon, Portugal, 2013. [Google Scholar]
- Coelho, J.P.; Figueira, L.M.; Costa, C. O turismo militar e a ativação turística do património: Conceitos, perspetivas e tendências. Rev. Tur. Desenvolv. 2014, 1, 113–120. [Google Scholar] [CrossRef]
- Coelho, J.P.; Costa, F.L.; Figueira, L.M.; Costa, C. Carta Nacional de Turismo Militar: Do Conceito à Operação—Proposta de Intervenção; Instituto Politécnico de Tomar: Tomar, Portugal, 2014. [Google Scholar]
- Turismo de Portugal. Estratégia Turismo 2027; Turismo de Portugal: Lisboa, Portugal, 2017. [Google Scholar]
- Moreno-Lobato, A.; Costa, C.; Hernández-Mogollón, J.M. Value creation in the Cultural Routes of the European Council through the design of military tourism products. Rev. Tur. Desenvolv. 2020, 34, 53–64. [Google Scholar] [CrossRef]
- Instituto Nacional de Estatística. Estatísticas do Turismo 2021; Instituto Nacional de Estatística: Lisboa, Portugal, 2022. [Google Scholar]
- Duer, Z.; Ogle, T.; Hicks, D.; Fralin, S.; Tucker, T.; Yu, R. Making the Invisible Visible: Illuminating the Hidden Histories of the World War I Tunnels at Vauquois Through a Hybridized Virtual Reality Exhibition. IEEE Comput. Graph. Appl. 2020, 40, 39–50. [Google Scholar] [CrossRef]
- Robaina-Calderín, L.; Martín-Santana, J.D.; Muñoz-Leiva, F. Immersive experiences as a resource for promoting museum tourism in the Z and millennials generations. J. Destin. Mark. Manag. 2023, 29, 100795. [Google Scholar] [CrossRef]
- Kasemsarn, K.; Harrison, D.; Nickpour, F. Applying Inclusive Design and Digital Storytelling to Facilitate Cultural Tourism: A Review and Initial Framework. Heritage 2023, 6, 1411–1428. [Google Scholar] [CrossRef]
- Brædder, A.; Esmark, K.; Kruse, T.; Nielsen, C.T.; Warring, A. Doing pasts: Authenticity from the reenactors’ perspective. Rethink. Hist. 2017, 21, 171–192. [Google Scholar] [CrossRef]
- Băcilă, M.F.; Ciornea, R.; Souca, L.M.; Drule, A.M. Content Analysis on Sustainability Dimensions in DMOs’ Social Media Videos Advertising the World’s Most Visited Cities. Sustainability 2022, 14, 12333. [Google Scholar] [CrossRef]
- Halkiopoulos, C.; Antonopoulou, H.; Giotopoulos, K. Implementation of Digital Marketing Techniques in Smart Tourism. In Tourism, Travel, and Hospitality in a Smart and Sustainable World; Katsoni, V., Ed.; IACuDiT 2022; Springer Proceedings in Business and Economics; Springer: Cham, Switzerland, 2023; pp. 381–398. [Google Scholar] [CrossRef]
- Piscitelli, M. The Image of Touristic Italy in the Magazines of the Late 19th and Early 20th Century. In Lecture Notes in Networks and Systems; Villa, D., Zuccoli, F., Eds.; Springer: Cham, Switzerland, 2023; Volume 631, pp. 809–818. [Google Scholar] [CrossRef]
- Zhao, X.; Xie, C.; Huang, L.; Wang, Y.; Han, T. How digitalization promotes the sustainable integration of culture and tourism for economic recovery. Econ. Anal. Policy 2023, 77, 988–1000. [Google Scholar] [CrossRef]
Disclaimer/Publisher’s Note: The statements, opinions and data contained in all publications are solely those of the individual author(s) and contributor(s) and not of MDPI and/or the editor(s). MDPI and/or the editor(s) disclaim responsibility for any injury to people or property resulting from any ideas, methods, instructions or products referred to in the content. |
© 2023 by the authors. Licensee MDPI, Basel, Switzerland. This article is an open access article distributed under the terms and conditions of the Creative Commons Attribution (CC BY) license (https://creativecommons.org/licenses/by/4.0/).
