Abstract
Integrating Artificial Intelligence (AI) and Extended Reality (XR) technologies into agriculture presents a transformative opportunity to modernize education and sustainable food production. Traditional agriculture training remains resource-intensive, time-consuming, and geographically restrictive, limiting scalability. This study explores an AI-driven Digital Twin (DT) system embedded within a gamified XR environment designed to enhance decision-making, resource management, and practical training in viticulture as well as woody crop management. A survey among stakeholders in the viticultural sector revealed that participants are increasingly open to adopting Virtual Reality (VR) combined with AI-enhanced technologies, signaling a readiness for digital learning transformation in the field. The survey revealed a 4.48/7 willingness to adopt XR-based training, a 4.85/7 interest in digital solutions for precision agriculture, and a moderate climate change concern of 4.16/7, indicating a strong readiness for digital learning transformation. Our findings confirm that combining AI-powered virtual educators with DT simulations provides interactive, real-time feedback, allowing users to experiment with vineyard management strategies in a risk-free setting. Unlike previous studies focusing on crop monitoring or AI-based decision support, this study examines the potential of combining Digital Twins (DTs) with AI-driven personal assistants to improve decision-making, resource management, and overall productivity in agriculture. Proof-of-concept implementations in Unity and Oculus Quest 3 demonstrate how AI-driven NPC educators can personalize training, simulate climate adaptation strategies, and enhance stakeholder engagement. The research employs a design-oriented approach, integrating feedback from industry experts and end-users to refine the educational and practical applications of DTs in agriculture. Furthermore, this study highlights proof-of-concept implementations using the Unity cross game engine platform, showcasing virtual environments where students can interact with AI-powered educators in simulated vineyard settings. Digital innovations support students and farmers in enhancing crop yields and play an important role in educating the next generation of digital farmers.
1. Introduction
The domain of agriculture is experiencing a paradigm change with the concept of Artificial Intelligence (AI)-empowered Digital Twins (DTs) shaping the new era of smart cultivation [1]. DT applications in viticulture and woody crops are emerging, providing farmers with a new, more intelligent approach to sustainable food and wine production. Current educational and training methods remain heavily reliant on in-person field training, which can be costly, time-consuming, and geographically restrictive. Additionally, climate change is placing unprecedented pressure on vineyard management, requiring adaptive learning approaches that integrate real-time data and predictive decision-making. Extended Reality (XR) and DTs offer a disruptive solution by providing interactive, data-driven learning experiences that improve knowledge transfer, decision-making, operational efficiency, and DT representations of vineyards. Other woody crops provide information regarding the crop status in various states so that production activities and growth processes are optimal. These immersive environments allow hands-on experimentation in risk-free settings, making agricultural education more accessible, engaging, and effective.
DTs, combined with the support of AI-powered personal assistants (voices and avatars), are gaining popularity and applicability in various sectors, such as the gaming industry, copilot software, and metaverse environments [2,3,4], but not much in the agricultural sector. Yet, their potential remains untapped, mainly within the realm of agriculture. These digital shadows powered by AI models like GPT can help farmers in various farming activities, offering personalized guidance on crop management to enable informed decision-making and sustainably increase their production. This innovative approach aims not only to increase the productivity of farmers but also to train young students to become a new generation of digital farmers.
On the one hand, sensors are evolving rapidly, allowing for more a precise and efficient capture of real-time data of critical events such as diseases, pests, water scarcity, and overall crop management [5,6,7]. These sensors provide valuable insights into the health and growth of the vineyard, which can be integrated into Virtual Reality (VR) environments. By visualizing these data in a VR setting, farmers and students can interact with real-world conditions, such as pest infestations or soil management issues, in a simulated environment. This allows them to assess and respond to various vineyard challenges effectively, using AI-driven insights to make informed decisions without the risk of resource depletion or crop damage. Together, this coincides with the broader goal of AI-based decision-making, in which intelligent agents process and respond to real-time data to make optimal decisions in dynamic environments [8].
On the other hand, the metaverse is an emerging concept that is being considered by many experts in the field of the next generation of the internet [9]. Combining immersive technologies and spatial information representation will radically change how we interact with information and the educational sector [10]. When a student’s digital immersive course is created and supported by AI technologies, the educator has to tailor the learning activities according to that student’s individual needs and competencies, personalizing the education to their needs [11].
Globally, more institutions are exploring the added value of disruptive technologies and gamification (AI, XR, etc.), tangibly transforming traditional educational methods [12,13]. By embedding XR and gamification in higher education, students can virtually engage in various farming activities, enhancing their understanding and skillsets via intuitive, immersive approaches [12,14]. AI NPC copilots can assist in personalizing the end user’s experiences, adapting to individual needs while providing real-time feedback [15]. These integrations not only promote modern agricultural literacy but also prepare the next generation of students for the challenges of modern farming [16]. Moreover, the integration of VR in agricultural education has proven to improve student engagement, awareness, and skills through the framework adopted in the VRFARM model [16]. With the constant evolution of these technologies, more opportunities arise for enhancing educational outcomes while fostering a deeper immersion in sustainable agricultural practices [12,17].
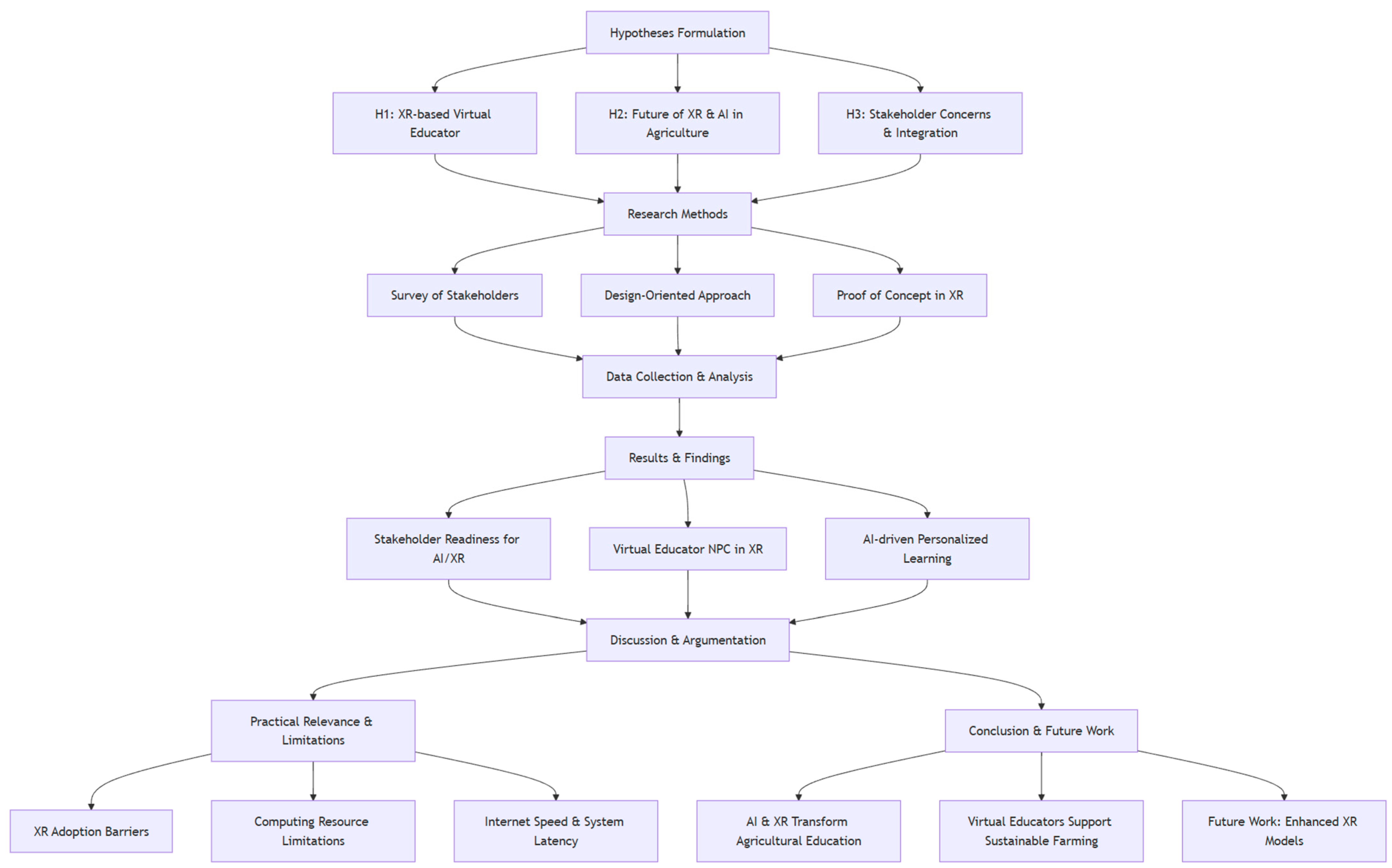
However, when writing this article, Virtual AI-powered NPCs (Non-Player Characters) integrated with XR technologies for agricultural education were still under exploration. To our knowledge, this is the first article that addresses these challenges and presents a virtual educator concept coupled with XR to address the need for advanced education in various simulated environments related to woody crops. While other studies analyze the added value of edutainment and XR, none focus on integrating virtual avatars in higher agricultural education. Subsequently, this article aims to overcome the gap in research knowledge by analyzing how XR-based solutions for agricultural education can be designed and implemented in this area and aims to fill this gap by presenting a framework for XR-driven serious games that simulate agricultural scenarios, providing interactive, real-time learning environments. This study (Figure 1) was developed around the following hypotheses: (H1) How can an XR-based virtual educator for viticulture be designed and implemented in a serious game?; (H2) What is the future of the integration of XR and AI agricultural education?; and (H3) How can stakeholders’ concerns be integrated into a platform?
Figure 1.
Flowchart of the study’s framework, illustrating the hypotheses, research methods, stakeholder engagement, data analysis, key findings, and conclusions.
Literature Review on Digital Twins
Digital representations/shadows of physical entities enabled by smart analytics and data have synchronized various sectors, including agriculture [18]. These DTs serve as virtual replicas of physical objects, processes, or systems, allowing real-time monitoring and simulation to enhance productivity and efficiency [19,20]. More specifically, in the domain of agriculture, DTs can enable farmers to use digital tools that represent real-time augmented and monitored physical agricultural product life cycles.
Woody crops are a specific branch of agriculture that includes perennial plants like vines, fruit trees (such as almond or peach trees), and shrubs (such as cranberries). These crops require long-term management strategies due to their extended growth cycles and high initial investment. They take years to mature, with significant maintenance costs, specific soil and climate needs, and complex pest management [21,22,23,24]. Their cultivation is labor-intensive, with mixed environmental impacts and economic risks due to market fluctuations [25,26,27]. Harvesting and post-harvest handling require specialized techniques to maintain quality and extend product shelf life [28].
Therefore, considering the unique characteristics of such crops, education, and training can be more challenging than in other types of agriculture. Mastering education in woody crops demands more dedication, time, and effort compared to other agricultural fields. To this end, DTs can potentially integrate expert knowledge from different stakeholders [29], and their inclusion in education can significantly enhance the learning experience. DTs could simulate the complete cycle of a woody crop within a short period, allowing students to observe and understand the growth stages, disease progression, and environmental impacts without the need for a year-long field study. For example, in viticulture, DTs can simulate various pruning techniques or pest management strategies [30], helping students visualize and analyze the most effective approaches. By integrating real-time data from IoT (Internet of Things) sensors and UAVs (Unmanned Aerial Vehicles) [31] and search algorithms, such as tree-based structures, hashing techniques, or indexed databases [32], DTs can provide a dynamic and interactive educational tool that enables students to make informed decisions and understand the impact of different farming practices. Advanced predictive models within DTs can also forecast yield, offering students insights into market planning and resource allocation. In summary, using DTs in education for woody crop management can increase learning efficiency, reduce the need for extensive fieldwork, and promote sustainable agricultural practices.
Furthermore, DTs allow for the precise tracking of growth stages, pest infestations, and other critical factors affecting the health and yield of the crops. In addition, DTs can integrate various data sources such as satellite imagery, sensor data, and historical weather patterns to predict and mitigate potential issues before they affect the crops. The gamification and digitization of the production chain can have promising results in various environmental targets for resource optimization or other cost-saving activities within the boundaries of sustainable agriculture [33]. The visualization from imagery data sourcing from various sources (soil, plant conditions, weather data, UAV, etc.) empowers them with well-informed decision-making in many vital processes (irrigation, pest management, and eco fertilization). Farmers can make data-driven decisions that enhance productivity while minimizing environmental impact by providing a comprehensive view of the vineyard.
In the viticulture domain, AI prediction models can provide real-time recommendations to producers based on field data [34,35], which can be coupled with the DT technology. These models analyze large datasets to identify patterns and trends, offering insights that can lead to more effective management strategies. For instance, AI can detect disease spots [36], or improve the efficiency of operations such as irrigation, pruning, and harvesting [37], ensuring that each task is performed under optimal conditions. A DT can be implemented in the augmentation process of a physical vineyard in a virtual or XR environment set up on the field. The farmer can observe the health of vineyards, forecast yield (AR mesh), and decide on recommended plans to optimize the crucial growth factors. This immersive experience lets farmers visualize different scenarios and outcomes, facilitating better planning and resource allocation [19,20,38]. The exploration of DTs and AI integration spans multiple vital sectors, such as in disaster planning and mitigation, offering predictive insights for better preparedness [39], and focusing on enhancing management and decision-making processes. For example, in education, the use of DTs creates immersive virtual tours, providing an innovative way to support learning, with several studies confirming its potential [40,41,42]. In agriculture, specifically in vineyard management, the technology optimizes resources, such as water, and minimizes environmental impacts [43]. This optimization leads to more sustainable farming practices, reducing waste and improving the ecological footprint of viticulture.
Furthermore, DTs play a crucial role in predicting yields and aiding in agricultural management [44,45]. In regions prone to extreme weather events, DTs can simulate the impact of such events and help farmers develop strategies to protect their crops. Lastly, in pursuing sustainable agricultural practices, DTs offer robust data management and decision-making tools [41,46].
While DTs in agriculture are adopted for crop monitoring and precision farming, their integration into the AI-enhanced serious gaming domain still remains underexplored. AI Personal Assistants developed in gamification platforms (Unity and Unreal Engine) coupled with language models like GPTo can further enhance the functionality and value of DT autonomous educational systems [47]. The assistants can interact with users in virtual or Mixed Reality environments in a conversational manner, giving them real-time recommendations on cultivation strategies while copiloting the production cycles. These AI-driven assistants can simulate expert knowledge, offering personalized advice tailored to specific conditions and needs of the vineyard. By continuously learning from new data, these assistants become more accurate and reliable over time, providing farmers with up-to-date and context-specific guidance.
The domain of XR consists of VR, augmented reality (AR), and Mixed Reality, which opens new opportunities for education within the agricultural boundaries. XR technologies create immersive and interactive environments where users can engage with digital content more intuitively and impactfully [48]. Through immersive interactive services, the large educational, agricultural context can introduce engaging learning concepts and services that can be easily operated and learned via them. These technologies can simulate real-world farming scenarios, allowing students to practice and refine their skills in a risk-free environment. This hands-on approach enhances learning outcomes and prepares students for real-world challenges. The concept of the Educational Metaverse is unraveled as the merging of virtually augmented physical and digital realities for learners and educators [49,50]. In that setup, the users can interact with a virtual environment via an XR headset or BCI (Brain–Computer Interfaces) sensor and other users simultaneously [51]. This collaborative aspect of the Educational Metaverse enables peer learning and knowledge sharing, fostering a community of learners who can support each other’s growth.
Therefore, the combination of DTs with AI-enabled assistants via XR in the educational metaverse reveals a huge potential for redesigning educational frameworks for vineyard production and agricultural education in general [52]. This integration offers a holistic approach to learning, where theoretical knowledge is reinforced through practical application in a virtual setting. This paper proposes a framework for implementing such technologies at an organizational level, focusing on XR applications within on-field applications while forecasting their future in the agricultural industry. The framework aims to guide institutions in leveraging DTs, AI, and XR to enhance agricultural education and practice by providing a detailed roadmap for adopting and integrating these technologies.
2. Materials and Methods
The research in this study follows a design-oriented approach, a methodology commonly applied in information technology and systems design. This approach focuses on developing practical, innovative solutions to address specific challenges, ensuring that the designed framework aligns with real-world needs and constraints. This type of research is implemented in meaningful concepts that solve unsolved problems and are assessed for their proposed solutions [45].
Moreover, to tailor our model specifically to the needs and preferences of the targeted groups, we conducted comprehensive surveys among farmers. This approach ensured that the training provided by our model was highly relevant and customized to maximize learning outcomes. By gathering detailed insights into their current level of knowledge, interests, technological comfort levels, and learning preferences, we were able to design and refine our educational modules and simulations to align closely with their specific requirements. This targeted approach not only enhances the effectiveness of the training but also increases engagement and motivation among users by addressing their actual needs and challenges. Consequently, this strategic alignment between the training content and the learners’ profiles promises a more impactful and efficient educational experience, fostering a deeper understanding and more proficient application of sustainable viticulture practices via means of AI and XR.
An agile approach was adopted for the design activity, where views were modeled and updated through consultation with industry experts and the scientific staff involved. The software used for the design was the Unity Cross game platform. A gamification open-source platform is supported by institutions to create several outputs such as virtual experiences, games, and XR applications. The virtual educator was tested and trained by the conceptualizer author and the experts involved in the design process in a Mixed Reality environment.
2.1. Survey
Due to the difficulty in identifying and engaging with stakeholders, particularly farmers, a comprehensive survey was conducted to understand their needs, requirements, and concerns, which would be integrated into the development of the platform and the training of the AI copilot NPC agent [53]. The survey was distributed prior to the deployment and testing of the proof of concept. The aim was to gather baseline data regarding stakeholders’ familiarity with and openness to adopting XR and AI technologies for agricultural training. This information helped in the design of the educational modules and simulations used in the proof of concept.
An anonymous sampling survey methodology was adopted to ensure the research was tailored to these stakeholders (Table 1). The survey, comprising 26 questions designed on Qualtrics, employed both qualitative (Likert-based) and quantitative (open questions) approaches to gather in-depth feedback. The results, collected via email and direct contact, were instrumental in understanding stakeholders’ concerns (RQ3) and guiding the digital transformation efforts in the viticulture domain.
Table 1.
Summary of the survey questions.
2.2. Design Requirements (DR)
The process of defining the Design Requirements began by identifying core educational objectives based on the survey and examining training gaps in current agricultural practices. These data informed the need for features like real-time interaction between virtual crops and users, AI-powered avatars for personalized learning experiences, and clear, real-time feedback on agricultural decisions to address real-world challenges. We also reviewed the existing literature on XR and serious games to identify gaps and ensure our design met both theoretical and practical criteria. Ultimately, these requirements culminate in a proof of concept that validates their alignment with the identified educational goals and professional needs.
Thus, the following basic design requirements are defined as follows:
- DR1: the serious game architecture must present the interaction between the elements of the physical crops and the corresponding virtualized educational content in the virtual or Mixed Reality environment.
- DR2: the serious game architecture must support the processes and activities regarding the AI-enabled NPCs agents in agricultural education.
- DR3: the serious game architecture must provide information and representation of activities, processes, and features of the designed system.
- DR4: the serious game architecture must provide precise information in the augmented form of the physical and educational counterparts in real-time.
2.3. Context Diagram
Figure 2 presents the context diagram. In this schematic representation, the boundaries of the system and the interactions and relationships between the system’s actors are presented visually. The system is presented by a circle AgriGame at the center of the diagram. External entities (technology providers, research institutes, developers, etc.) are shown schematically as squares and are involved in developing such serious agricultural games. Data flows are depicted as arrows showcasing the information flows between external entities and the depicted system [54].
Figure 2.
Context diagram. Adapted from [54].
The overall structure of this context diagram follows conventional software architecture approaches (e.g., UML or standard systems modeling languages), as documented in prior works on game-based or educational systems. What is novel here is our specific emphasis on representing real-time interactions with physical agricultural environments and data sources, such as sensor arrays, and on delineating the roles of AI-powered virtual educators.
2.4. Functional Decomposition View and Architecture Design
In Figure 3, the functional decomposition view is presented. This viewpoint decomposes the overall functionalities of the system in layers and functional interconnected components. For a serious game agricultural system, the decomposition viewpoint outlines the developed app’s main components and functions and the future features that can be included in later phases. The application layer includes the NPC virtual educator powered by AI while proposing a future framework for a blockchain reward system. Sensors, Haptics, and disruptive gadgets (AI pin) may also be used to enhance the learning experience. The notion of layering functionalities (such as user interfaces, data management, and real-time analytics) is a well-established pattern in software engineering and serious game development. Our distinctive contribution lies in the integration of immersive XR elements for agricultural training, coupled with AI-based modules specifically tailored to viticulture and woody crop management. This enables a real-time feedback loop within a simulated learning context, going beyond typical serious game architectures that do not usually incorporate live sensor data or predictive AI models.
Figure 3.
Decomposition view. Adapted from [54].
2.5. Deployment View
That viewpoint depicted in Figure 4 provides a reference architecture with an overview of the system’s software components and their interaction within the system’s hardware nodes. The physical layout of the system (servers, databases, etc.) showcases the communication correlation between them. For a serious game in educational institutions with smart educational services, that view can include sensor nodes for external BCIs in the end users. BCIs enable neural input recognition, allowing for hands-free interaction with the virtual environment. The system also integrates an AI-driven XR-based educational platform called the Agricultural Smart Game (A.S.G.), which facilitates real-time monitoring, NPC-assisted learning, and immersive interactions. The A.S.G. Cloud Services component includes AI-powered NPCs, 3D visualization tools, and virtual navigation, enhancing the educational experience. Additionally, IoT sensors such as motion-tracking and eye-tracking devices collect user engagement data to personalize learning. Data can later be transmitted to edge computing devices, which preprocess them before being transferred to central, secure servers for further analysis and storage. This layout ensures an efficient and safe data processing performance, facilitating management and personalization of education tailored to the needs of the end users.
Figure 4.
Deployment view. Adapted from [54].
Similar deployment architectures (combining cloud-based services with on-premise or edge devices) have been used in smart-farming and IoT-focused projects. However, this work advances the approach by incorporating XR interactions and AI-enabled NPC educators within a single deployment model, showcasing how real-time data, edge computing, and immersive learning can coexist in one integrated framework. This tight coupling of AI-driven XR education with sensor feedback and user engagement metrics is relatively unexplored in the earlier literature, particularly for viticulture and woody crop management.
2.6. Research Site and Practice Context
This research was conducted in the Social Creative Technologies Lab, at Wageningen University and Research, located in the Netherlands, which is renowned for its active involvement in agricultural training and sustainability. It provided a practical, real-world setting where technology-driven solutions could be implemented and tested. The site is equipped with state-of-the-art tools, including sensors, IoT devices, and AI-integrated systems, which allow for real-time practice. The setting was designed to explore the application of XR and AI technologies to improve agricultural education.
In terms of the practice context, the space was a room of approximately 40 m2, allowing sufficient movement for conducting practical exercises. The virtually developed environments in the Unity cross-game platform were designed on a PC with Windows 11 and deployed on the Oculus Quest 3 MR headset. This context was useful in testing how immersive virtual environments could replicate real-world challenges in agriculture and facilitate learning in a controlled, risk-free setting.
3. Results
3.1. Survey Outcomes
This section presents the findings from the stakeholder survey, which aimed to assess industry professionals’ readiness, expectations, and challenges regarding AI-XR-based agricultural education. The survey collected a total of 26 responses from individuals actively involved in viticulture, providing insights into their experiences, preferences, and challenges.
The respondents demonstrated a moderate level of familiarity with vineyard management, averaging a score of 4.35 out of 7. In terms of varietal preferences, the average score of 3.96, on a scale where 1 indicates interest in white varieties only, 4 on both, and 7 in red varieties, suggests a balanced interest in both red and white varieties. Spain emerged as the most visited country for vineyard experiences (62%), followed by France (15%) and Italy (8%), with an average satisfaction rating of 4.5.
The understanding of EU regulations for chemical applications was moderate, with an average score of 4.08. Awareness of Precision Agriculture and Viticulture technologies was fairly good, scoring 4.56. The suitability of technological developments like AI and drones for improving wine quality and vineyard management received a higher rating of 5.02. Experience in managing pests and diseases scored 4.19, indicating moderate familiarity. Soil management was highly prioritized, with an average importance score of 4.96.
Respondents preferred hands-on practice (4.50) and visual aids (4.48) as training methods. Knowledge about the impact of climate change on viticulture was moderately high, averaging 4.16. There was significant interest in using technology for improvements like pest monitoring and soil/water management, with a score of 4.85. There was a promising level of interest in using VR for education and training purposes (Figure 5), with an average score of 4.43, reflecting an increasing openness to innovative learning methods within the agricultural sector, particularly in viticulture.
Figure 5.
Survey answers regarding the willingness to use VR for education and training purposes in agriculture.
The participants had mixed but specific goals in learning about vineyard management, scoring an average of 4.48. Social media was the preferred medium for updates and news, with a score of 4.00. Interest in sustainable and organic practices was good, averaging 4.31. Confidence in using technology for vineyard management was moderate at 4.60, and the frequency of incorporating new technologies into practices was 4.17. Managing various challenges in vineyard management was moderately difficult, scoring 4.77. Interest in vineyard automation technologies was also moderately high at 4.54. The importance of wine certification was fairly high, with an average score of 4.53.
Water management approaches scored 4.19, indicating interest in advanced irrigation technologies. The role of grape variety selection in planning was critical, scoring 4.44. There was moderate interest in alternative vine training and trellising systems at 4.69. Quality assessment methods showed a balanced approach between laboratory testing and sensory evaluation, scoring 3.97, and moderate reliance on external experts at 4.55. Pest and disease management strategies favored a balanced approach, including chemical, organic, and IPM methods, scoring 4.02.
Staying informed about viticulture trends was achieved through a mix of academic and practical resources, scoring 4.48. There was moderate concern about the impact of climate change, scoring 4.71. Vineyard expansion or diversification planning showed a balanced approach to planning and responding to market trends, scoring 4.19. Interest in collaborative innovation projects was potential at 4.23. Marketing strategies preferred a balanced mix of online sales, direct sales, and distribution channels, scoring 4.23. The future perspective on viticulture and winemaking was cautiously optimistic, with an average score of 4.48. Overall, the survey reveals a moderately high level of knowledge, experience, and interest in various aspects of vineyard management, with a particular emphasis on technology and sustainable practices.
3.2. Proof of Concept
Figure 6 presents the virtual avatar generated in Vitiverse. The world texture skybox was created via means of prompt engineering, and Figure 7 presents the virtual representation developed in the proof of concept, the response of stakeholders’ questions. The NPC virtual agent provided by InworldAI [55] and a trained educator with the digital profile of the main author was placed in a VR environment that showcases digital vineyards. The environment was created via text prompting in an AI Blockade labs platform [56] that generates 3D worlds and meshes. The virtual educator was conceptualized in that setup to help students or various stakeholders learn about modern viticulture cultivation approaches as well as traditional ones. The survey and knowledge derived from specialized textbooks on viticulture [57] were used as the basis for training the NPC virtual copilot for viticulture education, enabling personalized learning, and adaptability in explanations while simulating advice for real-world decision-making. By assessing end users’ familiarity with the viticulture domain and the broader horticultural, the AI NPC can adjust its teaching approach offering information for all levels of expertise with specific agriculture practices. It can generate responses regarding any grape variety, and climate adaptation concerns, providing tailored recommendations for future strategies.
Figure 6.
Virtual avatar in a Vitiverse world generated via means of prompt engineering.
Figure 7.
Stakeholder’s view of NPCs response in virtual education in the Vitiverse.
The students can interact engagingly with a virtual educator with more intuitive didactical approaches. The virtual educator follows ethical guidelines, securing future students’ fast and engaging education regarding various agricultural and societal topics that immersive services and overall digital services have to offer. Figure 8 shows several crops, including 3D models [58,59,60,61], that are presented in a VR environment where students can immerse themselves and interact with plants and the virtual educator.
Figure 8.
Virtualized environment of (a) olive trees, (b) banana plantation, (c) mango orchard, and (d) cannabis field.
In Figure 8a, a virtualized environment depicting a field with olive trees was developed as a last use case for the research we conducted. Students can immerse themselves in a virtual simulation of olive trees and learn about this multipurpose tree with the various valuable by-products. Figure 8b depicts a virtualized environment of a banana plantation in a tropical setup simulation. The students can immerse themselves in the environment and interact with the virtual educator, learning about this valuable crop. Figure 8c depicts a virtual representation of a mango tree plantation environment. Students can immerse themselves in the digitized plantation and interact with the virtual trees as well as the virtual educator. They can enhance their knowledge of sustainable and circular cultivation practices more intuitively and engagingly. Cannabis was included as a multipurpose crop in Figure 8d, as an example case study due to the circularity of the cultivar. In addition, during the time of conducting research, there was no available information regarding the topic of pharmaceutical cannabis cultivation lessons in virtual environments via means of edutainment—the combination of education + entertainment [62].
The virtual educator provides information regarding modern technologies that can be used in modern precision farming practices and as a knowledge transfer agent for knowledge capture and transfer purposes (pruning, pest control, etc.). The knowledge range of the virtual educator in future developments can vary from farming practices to biological information regarding various cultivars such as the ones presented.
4. Discussion
This research set out to investigate how integrating Digital Twins (DTs) with AI-driven personal assistants and immersive XR environments can enhance educational outcomes and decision-making for woody crops. By leveraging real-time data, predictive models, and interactive learning experiences, we aimed to address the limitations of traditional agriculture training methods, which often require significant time, resources, and specialized expertise. In doing so, our work goes beyond the prior literature that predominantly focuses on monitoring and data collection, emphasizing instead experiential learning, scalability, and user engagement.
Most of the existing research on Digital Twins in agriculture centers on real-time monitoring or data-driven decision-making for annual crops or simpler production scenarios [29,30,63]. Few studies, however, delve into merging DTs with immersive XR and AI-driven personal assistants specifically for woody crops, which present unique challenges due to their longer growth cycles, complex pest management needs, and higher resource demands [24,27]. By introducing a framework that integrates real-time data from DTs with AI-enabled NPC educators in a serious-gaming context, this paper offers a new dimension to both domains.
From the DT perspective, our approach demonstrates how digital replicas of vineyards or orchards can evolve into highly interactive learning tools, transcending remote sensing or static data visualization. Instead, we provide hands-on practice in simulated environments, where users can test management strategies or pest-control methods in a virtual “sandbox”, receiving immediate feedback on possible long-term outcomes through DT-based analytics and AI models. From the woody crops perspective, our work addresses the challenge of educating stakeholders in complex, perennial agricultural systems—an aspect often overlooked due to the high cost and extensive timelines required for real-world orchard or vineyard trials [41,42].
It is crucial to highlight the environmental and sustainability benefits the synergy between integrating immersive technologies and AI in viticulture can offer. The ability to simulate and predict the outcomes of various farming practices in a virtual environment means that resource-intensive experiments can be conducted without the actual consumption of water, fertilizers, or pesticides. This minimizes the environmental footprint and allows for the exploration of more sustainable farming practices. By leveraging DTs and AI, farmers and researchers can identify optimal strategies for water management, pest control, and crop rotation that reduce the reliance on chemical inputs and enhance soil health, contributing to the broader goals of environmental sustainability and climate resilience in agriculture.
Furthermore, adopting these technologies in viticulture education and training programs promotes a forward-thinking mindset among the next generation of farmers and viticulturists. As they become accustomed to using digital tools and data-driven insights for decision-making, they are more likely to implement sustainable and innovative practices in their operations. This shift towards a more informed and technologically savvy agricultural workforce is essential for addressing the challenges posed by climate change and global food security. The immersive learning experiences provided by DTs and AI make agricultural education more engaging and effective and ensure that future farmers are well-equipped to adopt productive and sustainable practices, securing the future of viticulture and agriculture for generations to come. This follows the principles of bounded rationality in AI, where systems must operate optimally within the constraints of computational resources and environmental complexity [8]. However, despite the remarkable progress in deep learning, the debate about its ultimate role and limitations remains open. While AI models can now surpass human performance in narrow tasks, they still lack true human cognition, intuition, and consciousness [63]. Therefore, human oversight remains essential to ensure ethical decision-making, reliability, and accountability in AI-driven systems.
The survey results reinforce this potential, which shows that participants in viticulture are increasingly tech-savvy and open to adopting new technologies, including VR. The average willingness to use VR for training, at 4.48, reflects the growing interest in using immersive tools to enhance learning and vineyard management. This openness indicates the potential for VR to offer hands-on training in simulated environments, allowing experimentation without using physical resources. Participants also demonstrated solid awareness and confidence in other technologies like precision agriculture and AI, highlighting readiness to embrace innovation. This adaptability positions the workforce to improve woody crop management, implement sustainable practices, and tackle industry challenges such as climate change. With increasing interest in VR, the future of viticulture is closely tied to technological advancement.
4.1. Reflection on Hypotheses
H1:
How Can an XR-Based Virtual Educator Be Designed and Implemented in a Serious Game?
The adoption of a “serious games” approach is justified by its ability to combine education and immersive interaction, allowing complex concepts like agricultural management to be taught in a more effective and engaging way. This approach provides a safe environment where users can experiment and learn without real-world consequences, simulating complex systems in a cost-effective and scalable manner. Additionally, it promotes knowledge retention by actively engaging users and adapting to different learning styles, making it easier to understand agricultural techniques through virtual experimentation [64,65,66].
By designing a reference architecture depicting the system’s overall functionalities in the high hierarchy as well as future recommendations and improvements of a designed new system. In addition, a set of proofs of concept was developed next to the reference architecture. These contained an interactive NPC agent educator in various XR virtualized agricultural educational setups. The avatar was designed based on stakeholders’ needs in the domain under study and equipped with general knowledge regarding various technologically disruptive sustainable cultivation practices for various crops. Implementing the virtual educator in a serious agricultural game at the time of conducting the research and development was considered a novel approach, while non-relevant research was conducted before for the domain understudy.
H2:
What Is the Future of the Integration of XR and AI Agricultural Education?
The future integration of XR in agricultural education has the potential for disruptive transformation of skill development modules. XR can provide immersive and intuitive experiences simulating real farming scenarios without the need for natural resources and physical farm trips. It fosters remote learning, allowing students from various locations around the globe access to advanced hands-on education. In addition, XR applications that introduce AI-driven virtual educators or NPCs can help students or farmers capture the knowledge of various complex subjects in real time. As more technological advancements are implemented in the domain of disruptive technologies, XR may also find integration with precision farming tools, offering a tangible research tool for the implementation of sustainable agricultural practices.
H3:
How Can Stakeholders’ Concerns Be Integrated into a Platform?
Stakeholders’ concerns were integrated into the platform by conducting a detailed survey among farmers, the main stakeholders in this research. The survey collected important information about their experience with agricultural technologies, their willingness to adopt these tools, and their familiarity with them. It also assessed whether farmers recognized the potential for such technologies in their fields and were open to trying them. The results provided critical insights into their concerns, which were incorporated into the platform’s development, ensuring it was tailored to meet their specific needs and expectations.
4.2. Practical Relevance
The practical relevance of the designed app lies in the ability to enhance education in various agricultural settings. It aims to leverage hands-on training, planning, and decision-making via means of simulating real-world agricultural and farming environments. NPCs can act in various roles, allowing end users to experiment with various setups and modules (tractor repair, training manuals, etc.). Such developments can help farmers and various entities involved in the agricultural sector optimize resource utilization and prepare for future challenges.
4.3. Limitations and Future Work
During this research, several limitations were identified and tracked down. The main limitation is the adoption of XR-driven technologies and the greater need to embrace familiarity with and understand their applicability in various scenarios. Another drawback during our app development was the lack of access to high-performance computing resources essential for XR applications that often require significantly high performance. The system’s response time due to unstable internet speed when performing tests had some latency impacts on the quality of the designed XR environments, especially when various queued questions were assigned to the virtual educator. Finally, the challenge of efficient testing and validation of XR apps was considered one of the most important challenges since they require considerable time and valuable resources to ensure stability in performance, accuracy, and interoperability in all platforms. The mock-up created in Figure 9 presents an example of the existing proof of concepts with a static-designed UI concept. The UI depicts various future functionalities such as virtual certificates, modules for courses, progress evaluation, etc. Integrating various modules is crucial to understating the full crop growth circle in various agricultural setups. In a future scenario, researchers can simulate various variations in crop response to agricultural practices so that the entities involved in the learning process can see the simulated result of their practices.
Figure 9.
Future students’ view in virtual environment of agri education.
5. Conclusions
In this study, we designed and implemented an XR-based serious game to enhance viticulture training, integrating AI-driven digital twins for real-time feedback and simulated farming scenarios. To this end, we surveyed viticulture professionals to gauge their receptivity to immersive technologies and their practical needs. A total of 26 participants completed the survey, reporting an average willingness to adopt VR of 4.48, a moderate climate change concern of 4.16, and a high interest in digital solutions for pest monitoring and water management (4.85). These data points shaped the final architecture, confirming that blending immersive XR, AI, and DTs can meet both educational objectives and stakeholder expectations, thereby supporting more sustainable, scalable learning in viticulture and other woody crops.
The findings confirm all three hypotheses for XR-based agriculture education. (H1) is validated by the successful design of an AI-driven virtual educator offering immersive, real-time feedback on viticulture practices. (H2) is supported by survey data showing an average VR-adoption willingness of 4.48, suggesting strong receptivity to XR-based learning. Finally, (H3) is fulfilled by integrating stakeholder feedback (participants indicated moderate climate change concern (4.16) and high interest in precision technologies (4.85)), thus aligning the platform with real-world needs.
By designing a virtual educator system that integrates real-time data, predictive models, and immersive learning, we addressed the limitations of traditional training methods that often demand extensive time, resources, and on-site expertise. The integration of immersive technologies and AI in viticulture education fosters sustainable, efficient farming by simulating resource-intensive scenarios without actual water, fertilizers, or pesticides, reducing environmental impact and allowing the exploration of eco-friendly methods. These DT- and AI-driven simulations enhance soil health, water management, and pest control strategies. Moreover, incorporating such innovations into training programs immerses future farmers in AI-driven experiences, equipping them with the knowledge required to address modern agricultural challenges. Ultimately, this approach builds a technologically adept workforce, ensuring a resilient future for woody crops and viticulture in the face of climate change and food security needs.
Therefore, this work stands out from previous research by combining DTs, AI-driven personal assistants, and XR technologies into a cohesive framework for agricultural education. Unlike earlier studies that focused solely on one aspect of these technologies, our approach integrates them to create a comprehensive educational tool that enhances both practical and theoretical learning. Future work will focus on refining these technologies and expanding their application to other areas of agriculture, further improving the sustainability and efficiency of farming practices worldwide.
Author Contributions
Conceptualization, O.S., M.A.-S. and S.V.; methodology, O.S. and M.A.-S.; software, O.S. and M.A.-S.; validation, O.S., M.A.-S. and S.V.; formal analysis, O.S., M.A.-S. and S.V.; investigation, O.S. and M.A.-S.; resources, O.S., M.A.-S. and S.V.; data curation, O.S., M.A.-S. and S.V.; writing—original draft preparation, O.S., M.A.-S. and S.V.; writing—review and editing, O.S., M.A.-S. and S.V.; visualization, O.S., M.A.-S. and S.V.; supervision, S.V. All authors have read and agreed to the published version of the manuscript.
Funding
This research received no external funding.
Data Availability Statement
Data are available upon reasonable request.
Conflicts of Interest
The authors declare no conflicts of interest.
References
- Purcell, W.; Neubauer, T.; Mallinger, K. Digital Twins in Agriculture: Challenges and Opportunities for Environmental Sustainability. Curr. Opin. Environ. Sustain. 2023, 61, 101252. [Google Scholar] [CrossRef]
- Liew, T.W.; Siradj, Y.; Tan, S.-M.; Roedavan, R.; Khan, M.T.I.; Pudjoatmodjo, B. Game-Changer NPCs: Leveling-Up Technology Acceptance and Flow in a Digital Learning Quest. Int. J. Hum.-Comput. Interact. 2024, 1–22. [Google Scholar] [CrossRef]
- Song, Y.; Wu, K.; Ding, J. Developing an Immersive Game-Based Learning Platform with Generative Artificial Intelligence and Virtual Reality Technologies—“LearningverseVR”. Comput. Educ. X Real. 2024, 4, 100069. [Google Scholar] [CrossRef]
- Zhang, L. Application of Artificial Intelligence Technology in Game NPC. In Proceedings of the First International Conference on Science, Engineering and Technology Practices for Sustainable Development, ICSETPSD 2023, Coimbatore, India, 17–18 November 2023; EAI: Coimbatore, India, 2024. [Google Scholar]
- del-Campo-Sanchez, A.; Ballesteros, R.; Hernandez-Lopez, D.; Ortega, J.F.; Moreno, M.A.; on behalf of Agroforestry and Cartography Precision Research Group. Quantifying the Effect of Jacobiasca lybica Pest on Vineyards with UAVs by Combining Geometric and Computer Vision Techniques. PLoS ONE 2019, 14, e0215521. [Google Scholar] [CrossRef] [PubMed]
- Jorge, J.; Vallbé, M.; Soler, J.A. Detection of Irrigation Inhomogeneities in an Olive Grove Using the NDRE Vegetation Index Obtained from UAV Images. Eur. J. Remote Sens. 2019, 52, 169–177. [Google Scholar] [CrossRef]
- Martínez-Peña, R.; Vélez, S.; Vacas, R.; Martín, H.; Álvarez, S. Remote Sensing for Sustainable Pistachio Cultivation and Improved Quality Traits Evaluation through Thermal and Non-Thermal UAV Vegetation Indices. Appl. Sci. 2023, 13, 7716. [Google Scholar] [CrossRef]
- Russell, S.J.; Norvig, P. Artificial Intelligence: A Modern Approach, 3rd ed., Global ed.; Prentice Hall Series in Artificial Intelligence; Pearson: Boston, MA, USA; Columbus, OH, USA; Indianapolis, IN, USA, 2016; ISBN 978-0-13-604259-4. [Google Scholar]
- George, A.S.H.; Fernando, M.; George, A.S.; Baskar, T.; Pandey, D. Metaverse: The Next Stage of Human Culture and the Internet. Int. J. Adv. Res. Trends Eng. Technol. (IJARTET) 2021, 8, 1–10. [Google Scholar] [CrossRef]
- Jagatheesaperumal, S.K.; Ahmad, K.; Al-Fuqaha, A.; Qadir, J. Advancing Education Through Extended Reality and Internet of Everything Enabled Metaverses: Applications, Challenges, and Open Issues. IEEE Trans. Learn. Technol. 2024, 17, 1120–1139. [Google Scholar] [CrossRef]
- Krauss, C.; Bassbouss, L.; Upravitelev, M.; An, T.-S.; Altun, D.; Reray, L.; Balitzki, E.; El Tamimi, T.; Karagülle, M. Opportunities and Challenges in Developing Educational AI-Assistants for the Metaverse. In Adaptive Instructional Systems; Sottilare, R.A., Schwarz, J., Eds.; Lecture Notes in Computer Science; Springer Nature: Cham, Switzerland, 2024; Volume 14727, pp. 219–238. ISBN 978-3-031-60608-3. [Google Scholar]
- Hurst, W.; Spyrou, O.; Krampe, C. The Data Factory: Findings from an Extended Reality-Based Hackathon for Data Science Education. In Proceedings of the 2024 10th International Conference on Virtual Reality (ICVR), Bournemouth, UK, 24–26 July 2024; pp. 85–90. [Google Scholar]
- Slob, N.; Hurst, W.; Van De Zedde, R.; Tekinerdogan, B. Virtual Reality-Based Digital Twins for Greenhouses: A Focus on Human Interaction. Comput. Electron. Agric. 2023, 208, 107815. [Google Scholar] [CrossRef]
- Kong, A.; Feng, Z. Advancing VR Edutainment Design in Blended Learning: Learners’ Views from Wine Classroom. Comput. Educ. X Real. 2024, 5, 100078. [Google Scholar] [CrossRef]
- Hurst, W.; Spyrou, O.; Van Peer, A.F.; Simbelyte, R. DigiFungi: An Education Software for Button Mushrooms. SoftwareX 2025, 29, 101993. [Google Scholar] [CrossRef]
- Bernetti, I.; Borghini, T.; Capecchi, I. Integrating Virtual Reality and Artificial Intelligence in Agricultural Planning: Insights from the V.A.I.F.A.R.M. Application. In Extended Reality; De Paolis, L.T., Arpaia, P., Sacco, M., Eds.; Lecture Notes in Computer Science; Springer Nature: Cham, Switzerland, 2024; Volume 15027, pp. 342–350. ISBN 978-3-031-71706-2. [Google Scholar]
- Greig, J.A.; Colclasure, B.; Rampold, S.; Ruth, T.; Granberry, T. Enhancing Agricultural Education through Virtual Reality: Facilitation, Application, Reflection, and Measurement in the Classroom. Adv. Agric. Dev. 2024, 5, 64–80. [Google Scholar] [CrossRef]
- Hananto, A.L.; Tirta, A.; Herawan, S.G.; Idris, M.; Soudagar, M.E.M.; Djamari, D.W.; Veza, I. Digital Twin and 3D Digital Twin: Concepts, Applications, and Challenges in Industry 4.0 for Digital Twin. Computers 2024, 13, 100. [Google Scholar] [CrossRef]
- Madeira, M.; Porfírio, R.P.; Santos, P.A.; Madeira, R.N. AI-Powered Solution for Plant Disease Detection in Viticulture. Procedia Comput. Sci. 2024, 238, 468–475. [Google Scholar] [CrossRef]
- Marculescu, S.I.; Badea, A.; Teodorescu, R.I.; Begea, M.; Frincu, M.; Barbulescu, I.D. Application of Artificial Intelligence Technologies in Viticulture. Sci. Pap. Ser. Manag. Econ. Eng. Agric. Rural Dev. 2024, 24, 563–578. [Google Scholar]
- Sun, L.; Nie, T.; Chen, Y.; Yin, Z. From Floral Induction to Blooming: The Molecular Mysteries of Flowering in Woody Plants. Int. J. Mol. Sci. 2022, 23, 10959. [Google Scholar] [CrossRef]
- Vance, E.; Loehle, C.; Wigley, T.; Weatherford, P. Scientific Basis for Sustainable Management of Eucalyptus and Populus as Short-Rotation Woody Crops in the U.S. Forests 2014, 5, 901–918. [Google Scholar] [CrossRef]
- Pereyra, G.; Pellegrino, A.; Ferrer, M.; Gaudin, R. How Soil and Climate Variability within a Vineyard Can Affect the Heterogeneity of Grapevine Vigour and Production. OENO One 2023, 57, 297–313. [Google Scholar] [CrossRef]
- Ariza-Sentís, M.; Vélez, S.; Valente, J. BBR: An Open-Source Standard Workflow Based on Biophysical Crop Parameters for Automatic Botrytis Cinerea Assessment in Vineyards. SoftwareX 2023, 24, 101542. [Google Scholar] [CrossRef]
- Testa, R.; Schifani, G.; Rizzo, G.; Migliore, G. Assessing the Economic Profitability of Paulownia as a Biomass Crop in Southern Mediterranean Area. J. Clean. Prod. 2022, 336, 130426. [Google Scholar] [CrossRef]
- Hauk, S.; Gandorfer, M.; Wittkopf, S.; Müller, U.K.; Knoke, T. Ecological Diversification Is Risk Reducing and Economically Profitable—The Case of Biomass Production with Short Rotation Woody Crops in South German Land-Use Portfolios. Biomass Bioenergy 2017, 98, 142–152. [Google Scholar] [CrossRef]
- Funes, I.; Molowny-Horas, R.; Savé, R.; De Herralde, F.; Aranda, X.; Vayreda, J. Carbon Stocks and Changes in Biomass of Mediterranean Woody Crops over a Six-Year Period in NE Spain. Agron. Sustain. Dev. 2022, 42, 98. [Google Scholar] [CrossRef]
- Zhang, Q. Automation in Tree Fruit Production: Principles and Practice; CABI: Wallingford, UK, 2017; ISBN 978-1-78064-850-7. [Google Scholar]
- Tagarakis, A.C.; Benos, L.; Kyriakarakos, G.; Pearson, S.; Sørensen, C.G.; Bochtis, D. Digital Twins in Agriculture and Forestry: A Review. Sensors 2024, 24, 3117. [Google Scholar] [CrossRef] [PubMed]
- Peladarinos, N.; Piromalis, D.; Cheimaras, V.; Tserepas, E.; Munteanu, R.A.; Papageorgas, P. Enhancing Smart Agriculture by Implementing Digital Twins: A Comprehensive Review. Sensors 2023, 23, 7128. [Google Scholar] [CrossRef]
- Angin, P.; Anisi, M.H.; Göksel, F.; Gürsoy, C.; Büyükgülcü, A. AgriLoRa: A Digital Twin Framework for Smart Agriculture. J. Wirel. Mob. Netw. Ubiquitous Comput. Dependable Appl. 2020, 11, 77–96. [Google Scholar] [CrossRef]
- Atallah, M.J.; Blanton, M. (Eds.) Algorithms and Theory of Computation Handbook. General Concepts and Techniques, 2nd ed.; Chapman & Hall/CRC Applied Algorithms and Data Structures Series; Taylor & Francis: Boca Raton, FL, USA, 2009; ISBN 978-1-58488-822-2. [Google Scholar]
- Häring, S.; Folawiyo, S.; Podguzova, M.; Krauß, S.; Stricker, D. Vid2Cuts: A Framework for Enabling AI-Guided Grapevine Pruning. IEEE Access 2024, 12, 5814–5836. [Google Scholar] [CrossRef]
- Ariza-Sentís, M.; Baja, H.; Vélez, S.; Valente, J. Object Detection and Tracking on UAV RGB Videos for Early Extraction of Grape Phenotypic Traits. Comput. Electron. Agric. 2023, 211, 108051. [Google Scholar] [CrossRef]
- Zheng, S.; Gao, P.; Zhang, J.; Ma, Z.; Chen, S. A Precise Grape Yield Prediction Method Based on a Modified DCNN Model. Comput. Electron. Agric. 2024, 225, 109338. [Google Scholar] [CrossRef]
- Vélez, S.; Ariza-Sentís, M.; Valente, J. Mapping the Spatial Variability of Botrytis Bunch Rot Risk in Vineyards Using UAV Multispectral Imagery. Eur. J. Agron. 2023, 142, 126691. [Google Scholar] [CrossRef]
- Mohimont, L.; Alin, F.; Rondeau, M.; Gaveau, N.; Steffenel, L.A. Computer Vision and Deep Learning for Precision Viticulture. Agronomy 2022, 12, 2463. [Google Scholar] [CrossRef]
- Izquierdo-Bueno, I.; Moraga, J.; Cantoral, J.M.; Carbú, M.; Garrido, C.; González-Rodríguez, V.E. Smart Viniculture: Applying AI for Improved Winemaking and Risk Management. Appl. Sci. 2024, 14, 10277. [Google Scholar] [CrossRef]
- Ariyachandra, M.R.M.F.; Wedawatta, G. Digital Twin Smart Cities for Disaster Risk Management: A Review of Evolving Concepts. Sustainability 2023, 15, 11910. [Google Scholar] [CrossRef]
- Harrington, M.C.R.; Bledsoe, Z.; Jones, C.; Miller, J.; Pring, T. Designing a Virtual Arboretum as an Immersive, Multimodal, Interactive, Data Visualization Virtual Field Trip. Multimodal Technol. Interact. 2021, 5, 18. [Google Scholar] [CrossRef]
- Kee, T.; Zhang, H. Digital Experiential Learning for Sustainable Horticulture and Landscape Management Education. Sustainability 2022, 14, 9116. [Google Scholar] [CrossRef]
- Krishnasamy, S.; Smith, M.R.; Naravan, E.; Aziz, A.A.; Hoffman, E.W. Developing Virtual Field Trips for Agriculture. Int. J. Innov. Sci. Math. Educ. 2023, 31, 3–19. [Google Scholar] [CrossRef]
- Purcell, W.; Neubauer, T. Digital Twins in Agriculture: A State-of-the-Art Review. Smart Agric. Technol. 2023, 3, 100094. [Google Scholar] [CrossRef]
- Tardaguila, J.; Stoll, M.; Gutiérrez, S.; Proffitt, T.; Diago, M.P. Smart Applications and Digital Technologies in Viticulture: A Review. Smart Agric. Technol. 2021, 1, 100005. [Google Scholar] [CrossRef]
- Verdouw, C.; Tekinerdogan, B.; Beulens, A.; Wolfert, S. Digital Twins in Smart Farming. Agric. Syst. 2021, 189, 103046. [Google Scholar] [CrossRef]
- Faluomi, V. A Digital Twin Application for Vineyards Sustainable Management. BIO Web Conf. 2023, 68, 01038. [Google Scholar] [CrossRef]
- Alfaisal, R.; Hashim, H.; Azizan, U.H. Empowering the Metaverse in Education: ChatGPT’s Role in Transforming Learning Experiences. In Breaking Barriers with Generative Intelligence. Using GI to Improve Human Education and Well-Being; Basiouni, A., Frasson, C., Eds.; Communications in Computer and Information Science; Springer Nature: Cham, Switzerland, 2024; Volume 2162, pp. 13–31. ISBN 978-3-031-65995-9. [Google Scholar]
- Alnagrat, A.; Che Ismail, R.; Syed Idrus, S.Z.; Abdulhafith Alfaqi, R.M. A Review of Extended Reality (XR) Technologies in the Future of Human Education: Current Trend and Future Opportunity. J. Hum. Centered Technol. 2022, 1, 81–96. [Google Scholar] [CrossRef]
- Khlaif, Z.N.; Mousa, A.; Sanmugam, M. Immersive Extended Reality (XR) Technology in Engineering Education: Opportunities and Challenges. Technol. Knowl. Learn. 2024, 29, 803–826. [Google Scholar] [CrossRef]
- Pregowska, A.; Osial, M.; Gajda, A. What Will the Education of the Future Look like? How Have Metaverse and Extended Reality Affected the Higher Education Systems? Metaverse Basic Appl. Res. 2023, 3, 57. [Google Scholar] [CrossRef]
- Angrisani, L.; D’Arco, M.; De Benedetto, E.; Duraccio, L.; Regio, F.L.; Tedesco, A. A Novel Measurement Method for Performance Assessment of Hands-Free, XR-Based Human-Machine Interfaces. IEEE Sens. J. 2024, 24, 31054–31061. [Google Scholar] [CrossRef]
- Vacalopoulou, A.; Gardelli, V.; Karafyllidis, T.; Liwicki, F.; Mokayed, H.; Papaevripidou, M.; Paraskevopoulos, G.; Stamouli, S.; Katsamanis, A.; Katsouros, V. AI4EDU: An Innovative Conversational AI Assistant for Teaching and Learning. In Proceedings of the INTED2024 Conference, Valencia, Spain, 4–6 March 2024; pp. 7119–7127. [Google Scholar]
- Campitiello, L.; Beatini, V.; Di Tore, S. Non-Player Character Smart in Virtual Learning Environment: Empowering Education Through Artificial Intelligence. In Artificial Intelligence with and for Learning Sciences. Past, Present, and Future Horizons; Palomba, F., Gravino, C., Eds.; Lecture Notes in Computer Science; Springer Nature: Cham, Switzerland, 2024; Volume 14545, pp. 131–137. ISBN 978-3-031-57401-6. [Google Scholar]
- Spyrou, O.; Verdouw, C.; Hurst, W. A Digital Twin Reference Architecture for Pharmaceutical Cannabis Production. Int. J. Comput. Integr. Manuf. 2024, 37, 726–746. [Google Scholar] [CrossRef]
- Inworld: AI-Powered Gameplay. Available online: https://inworld.ai/ (accessed on 26 September 2024).
- Skybox, AI. Available online: https://skybox.blockadelabs.com/ (accessed on 30 September 2024).
- Keller, M. The Science of Grapevines: Anatomy and Physiology, 2nd ed.; Elsevier: Amsterdam, The Netherlands; Academic Press: Boston, MA, USA, 2015; ISBN 978-0-12-419987-3. [Google Scholar]
- African Olive—Download Free 3D Model by Valery.Li. 2021. Available online: https://sketchfab.com/models/9ac2e799b40b4d129074ee04c4e6a57f/embed?autostart=1 (accessed on 26 September 2024).
- Banana Plant—Download Free 3D Model by Evolveduk. 2022. Available online: https://sketchfab.com/models/85695b82c7ba4b3497a663616cc3bf25/embed?autostart=1 (accessed on 26 September 2024).
- Cannabis Sativa Plant|3D Model. Available online: https://www.cgtrader.com/free-3d-models/plant/bush/cannabis-sativa-plant (accessed on 26 September 2024).
- Tropical Mango Trees Free—Download Free 3D Model by Jagobo. 2024. Available online: https://sketchfab.com/models/6997814540f14929bf13cf3828b5dc90/embed?autostart=1 (accessed on 26 September 2024).
- Ahmed, R.K.A.; Alamro, L.; Khlaponin, Y.; Izmailova, O.; Abdulrazzaq, A.Z. Edutainment as a Concept of Education and Entertainment. In Proceedings of the 2024 35th Conference of Open Innovations Association (FRUCT), Tampere, Finland, 24–26 April 2024; pp. 42–50. [Google Scholar]
- Aggarwal, C.C. Neural Networks and Deep Learning: A Textbook; Springer International Publishing: Cham, Switzerland, 2018; ISBN 978-3-319-94462-3. [Google Scholar]
- De Freitas, S.; Liarokapis, F. Serious Games: A New Paradigm for Education? In Serious Games and Edutainment Applications; Ma, M., Oikonomou, A., Jain, L.C., Eds.; Springer: London, UK, 2011; pp. 9–23. ISBN 978-1-4471-2160-2. [Google Scholar]
- Ma, M.; Oikonomou, A.V.; Jain, L.C. Serious Games and Edutainment Applications; Springer: London, UK; New York, NY, USA, 2011; ISBN 978-1-4471-2161-9. [Google Scholar]
- Michael, D.; Chen, S. Serious Games: Games That Educate, Train, and Inform; Course Technology: Mason, OH, USA, 2011; ISBN 978-1-59200-622-9. [Google Scholar]
Disclaimer/Publisher’s Note: The statements, opinions and data contained in all publications are solely those of the individual author(s) and contributor(s) and not of MDPI and/or the editor(s). MDPI and/or the editor(s) disclaim responsibility for any injury to people or property resulting from any ideas, methods, instructions or products referred to in the content. |
© 2025 by the authors. Published by MDPI on behalf of the International Institute of Knowledge Innovation and Invention. Licensee MDPI, Basel, Switzerland. This article is an open access article distributed under the terms and conditions of the Creative Commons Attribution (CC BY) license (https://creativecommons.org/licenses/by/4.0/).








