Biological Activity and Phenolic Content of Kombucha Beverages under the Influence of Different Tea Extract Substrates
Abstract
1. Introduction
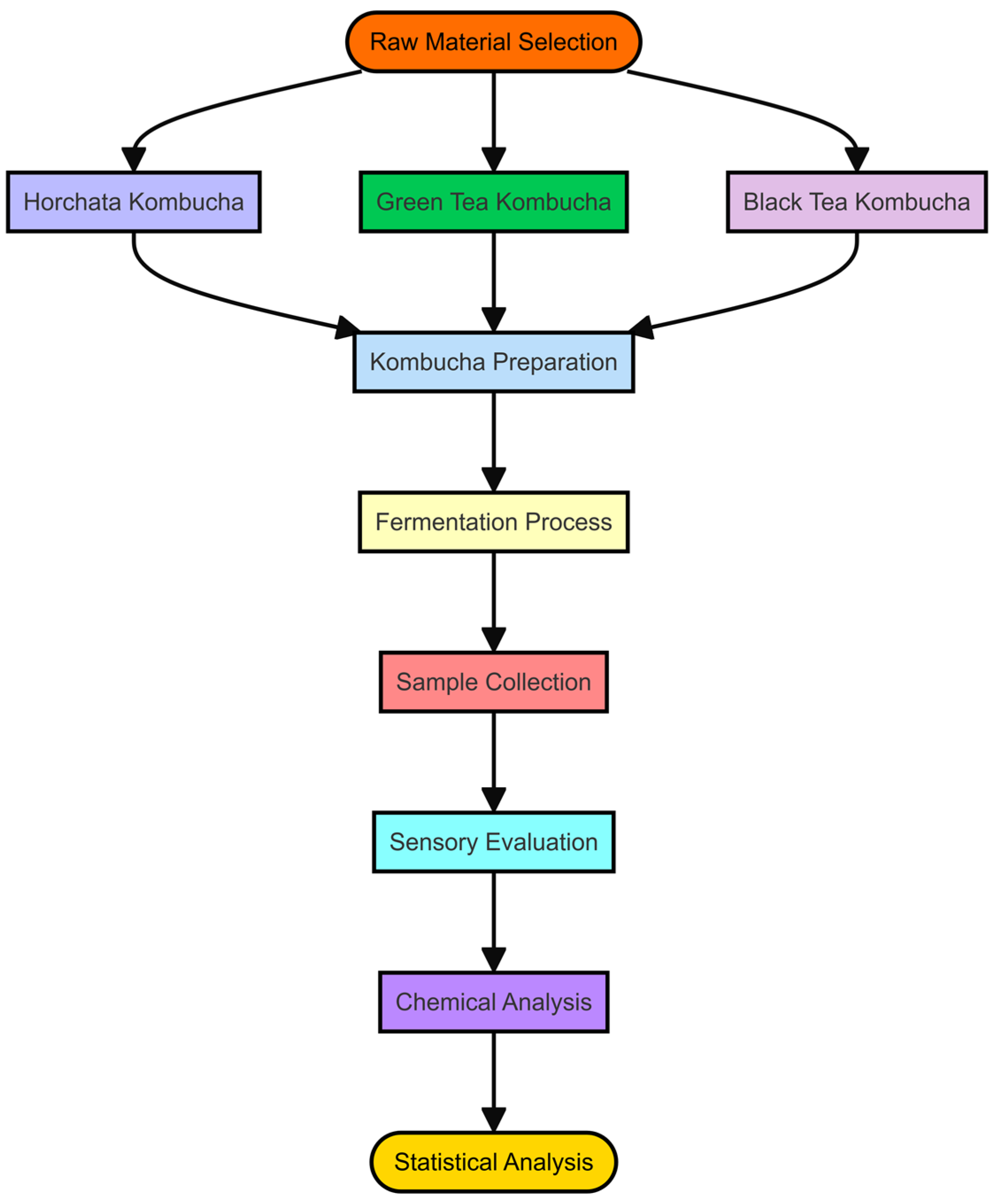
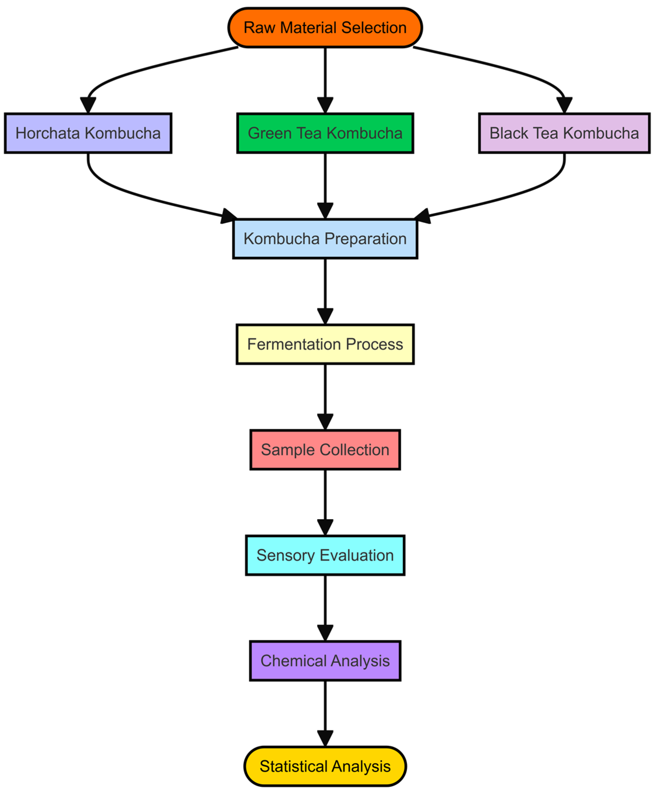
2. Materials and Methods
2.1. Chemicals
2.2. Plant Material
2.3. Kombucha Tea Preparation
2.4. Extract Preparation
2.5. Phytochemical Analysis
2.5.1. Quantification of Total Phenolic Content (TPC)
2.5.2. Quantification of Total Flavonoid Content (TFC)
2.6. Antioxidant Analysis
2.6.1. Ferric Ion Reducing Antioxidant Power (FRAP) Assay
2.6.2. Determination of ABTS Free Radical Scavenging Activity
2.6.3. Determination of the 2,2-Diphenyl-1-picrylhydrazyl (DPPH) Radical Scavenging Activity
2.7. High-Performance Liquid Chromatography with Diode-Array Detection (HPLC-DAD)
2.8. Sensory Evaluation
2.9. Statistical Analysis
3. Results
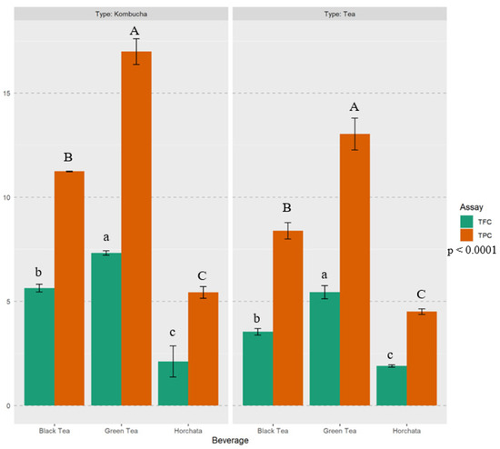
3.1. Quantification of Total Phenolic (TPC) and Flavonoid Content (TFC) in Kombuchas with Different Tea Substrates
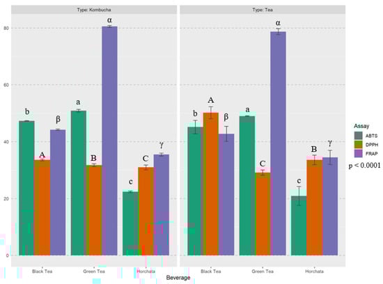
3.2. Antioxidant Analysis
3.3. HPLC—DAD Analysis of Horchata Tea
3.4. Sensory Evaluation
4. Discussion
5. Conclusions
Author Contributions
Funding
Institutional Review Board Statement
Informed Consent Statement
Data Availability Statement
Acknowledgments
Conflicts of Interest
References
- Jahidul, I.; Kabir, Y. Effects and Mechanisms of Antioxidant-Rich Functional Beverages on Disease Prevention. In Functional and Medicinal Beverages; Grumezescu, A.M., Holban, A.M., Eds.; Academic Press: London, UK, 2019; pp. 157–198. [Google Scholar] [CrossRef]
- Dufresne, C.; Farnworth, E. Tea, Kombucha, and health: A review. Food Res. Internat 2000, 33, 409–421. [Google Scholar] [CrossRef]
- Teoh, A.L.; Heard, G.; Cox, J. Yeast ecology of Kombucha fermentation. Int. J. Food Microbiol. 2004, 95, 119–126. [Google Scholar] [CrossRef] [PubMed]
- Malbaša, R.V.; Lončar, E.S.; Vitas, J.S.; Čanadanović-Brunet, J.M. Influence of starter cultures on the antioxidant activity of kombucha beverage. Food Chem. 2011, 127, 1727–1731. [Google Scholar] [CrossRef]
- Cardoso, R.R.; Neto, R.O.; dos Santos D’Almeida, C.T.; do Nascimento, T.P.; Pressetec, C.G.; Azevedo, L.; Martino, H.S.D.; Camerone, L.C.; Ferreira, S.L.; Barros, F.A.R. Kombuchas from green and black teas have different phenolic profile, which impacts their antioxidant capacities, antibacterial and antiproliferative activities. Food Res. Int. 2020, 128, 108782. [Google Scholar] [CrossRef] [PubMed]
- Antolak, H.; Piechota, D.; Kucharska, A. Kombucha Tea—A Double Power of Bioactive Compounds from Tea and Symbiotic Culture of Bacteria and Yeasts (SCOBY). Antioxidants 2021, 10, 1541. [Google Scholar] [CrossRef] [PubMed]
- Cabrera, R.A.; Giménez, R.R. Beneficial effects of green tea—A review. J. Am. Coll. Nutr. 2006, 25, 79–99. [Google Scholar] [CrossRef] [PubMed]
- Dutta, H.; Sanjib, K.P. Kombucha Drink: Production, Quality, and Safety Aspects. In Production and Management of Beverages; Grumezescu, A.M., Holban, A.M., Eds.; Woodhead Publishing: Sawston, CA, USA, 2019; pp. 259–288. [Google Scholar] [CrossRef]
- Saimaiti, A.; Huang, S.-Y.; Xiong, R.-G.; Wu, S.-X.; Zhou, D.-D.; Yang, Z.-J.; Luo, M.; Gan, R.-Y.; Li, H.-B. Antioxidant Capacities and Polyphenol Contents of Kombucha Beverages Based on Vine Tea and Sweet Tea. Antioxidants 2022, 11, 1655. [Google Scholar] [CrossRef]
- Rios, M.; Tinitana, F.; Jarrín, V.P.; Donoso, N.; Romero-Benavides, J.C. “Horchata” drink in southern Ecuador: Medicinal plants and people’s wellbeing. J. Ethnobiol. Ethnomed. 2017, 13, 18. [Google Scholar] [CrossRef]
- Available online: https://www.bgci.org/news-events/two-of-the-worlds-tea-species-extinct-in-the-wild/ (accessed on 28 May 2024).
- Sevilla, D.F. Elaboración de Una Bebida Probiótica Kombucha Empleando dos Endulzantes no Calóricos a Partir de Scoby (Coloniasimbiótica de Bacterias y Levaduras). Universidad Politécnica Salesiana. 2023. Available online: https://dspace.ups.edu.ec/bitstream/123456789/25405/1/TTQ1174.pdf (accessed on 10 February 2024).
- Greenwalt, C.J.; Steinkraus, K.H.; Ledford, R.A. Kombucha, the Fermented Tea: Microbiology, Composition, and Claimed Health Effects. J. Food Prot. 2000, 63, 976–981. [Google Scholar] [CrossRef]
- Nicola, M.; Ismael, L.; Edgar, T.; Ruiz, G.; Artículo, A.S.A. Sensory analysis of horchatas based on Amazonian plants compared to industrialized horchata. Rev. Científica Agroind. Soc. Y Ambiente (A.S.A.) 2023, 1, 19–38. [Google Scholar]
- Buzia, O.D.; Fasie, V.; Mardare, N.; Diaconu, C.; Gurau, G.; Tatu, A.L. Formulation, preparation, physical-chemical analysis, microbiological peculiarities, and therapeutic challenges of extractive solution of Kombucha. Rev. Chim. 2018, 69, 720–724. [Google Scholar] [CrossRef]
- González Tellez, S.; Olivares Vázquez, D.; Ruíz-Durán, R.; Gómez-Pliego, R. Bebidas fermentadas nutraceúticas elaboradas a partir del hongo Kombucha y su uso potencial en el tratamiento de Síndrome metabólico. Investig. Desarro. Cienc. Tecnol. Aliment. 2018, 3, 338–343. [Google Scholar]
- Llivisaca-Palomeque, P. Elaboración de Recetas de Cocina Experimental con Base en Kombucha de: Ajo Negro (Allium cepa), Cacao (Theobroma cacao), Hoja de Higo (Ficus carica) y Suero de Leche (2021) Universidad de Cuenca. Available online: https://dspace.ucuenca.edu.ec/bitstream/123456789/36325/1/Trabajo%20de%20Titulaci%C3%B3n.pdf (accessed on 15 February 2024).
- Thaweesang, S. Antioxidant activity and total phenolic compounds of fresh and blanching banana blossom (Musa ABB CV. Kluai “Namwa”) in Thailand. IOP Conf. Ser. Mat. Sci. Eng. 2019, 639, 012047. [Google Scholar] [CrossRef]
- Pękal, A.; Pyrzynska, K. Evaluation of aluminium complexation reaction for flavonoid content assay. Food Anal. Methods 2014, 7, 1776–1782. [Google Scholar] [CrossRef]
- Rajurkar, N.S.; Hande, S.M. Estimation of phytochemical content and antioxidant activity of some selected traditional Indian medicinal plants. Indian J. Pharm. Sci. 2011, 73, 146–151. [Google Scholar] [CrossRef]
- Kuskoski, E.M.; Asuero, A.G.; Troncoso, A.M.; Mancini-Filho, J.; Fett, R. Aplicación de diversos métodos químicos para determinar actividad antioxidante en pulpa de frutos. Food Sci. Technol. 2005, 25, 726–732. [Google Scholar] [CrossRef]
- Guo, D.J.; Cheng, H.L.; Chan, S.W.; Yu, P.H.F. Antioxidative activities and the total phenolic contents of tonic Chinese medicinal herbs. Inflammopharmacology 2008, 16, 201–207. [Google Scholar] [CrossRef]
- Dimcheva, V.; Kaloyanov, N.; Karsheva, M.; Peycheva, M.F.; Stoilova, N. HPLC-DAD method for simultaneous determination of natural polyphenols. Open J. Anal. Bioanal. Chem. 2019, 3, 039–043. [Google Scholar] [CrossRef]
- Muflihah, Y.M.; Gollavelli, G.; Ling, Y.-C. Correlation Study of Antioxidant Activity with Phenolic and Flavonoid Compounds in 12 Indonesian Indigenous Herbs. Antioxidants 2021, 10, 1530. [Google Scholar] [CrossRef] [PubMed]
- Massoud, R.; Jafari-Dastjerdeh, R.; Naghavi, N.; Khosravi-Darani, K. All aspects of antioxidant properties of kombucha drink. Biointerface Res. Appl. Chem. 2022, 12, 4018–4027. [Google Scholar] [CrossRef]
- Kayisoglu, S.; Coskun, F. Determination of physical and chemical properties of kombucha teas prepared with different herbal teas. Food Sci. Technol. 2021, 41 (Suppl. S1), 393–397. [Google Scholar] [CrossRef]
- Jakubczyk, K.; Kałduńska, J.; Kochman, J.; Janda, K. Chemical Profile and Antioxidant Activity of the Kombucha Beverage Derived from White, Green, Black and Red Tea. Antioxidants 2020, 9, 447. [Google Scholar] [CrossRef] [PubMed]
- Tukun, A.B.; Shaheen, N.; Banu, C.P.; Mohiduzzaman, M.; Islam, S.; Begum, M. Antioxidant capacity and total phenolic contents in hydrophilic extracts of selected Bangladeshi medicinal plants. Asian Pac. J. Trop. Med. 2014, 7, S568–S573. [Google Scholar] [CrossRef] [PubMed]
- Kim, Y.J.; Son, D.Y. Antioxidant effects of solvent extracts from the dried jujube (Zizyphus jujube) sarcocarp, seed, and leaf via sonication. Food Sci. Biotechnol. 2011, 20, 167–173. [Google Scholar] [CrossRef]
- Bailon-Moscoso, N.; Tinitana, F.; Martínez-Espinosa, R.; Jaramillo-Velez, A.; Palacio-Arpi, A.; Aguilar-Hernandez, J.; Romero-Benavides, J.C. Cytotoxic, antioxidative, genotoxic and antigenotoxic effects of Horchata, beverage of South Ecuador. BMC Complement. Altern. Med. 2017, 17, 539. [Google Scholar] [CrossRef] [PubMed]
- Cardoso, R.R.; Moreira, L.P.D.; de Campos Costa, M.A.; Toledo, R.C.L.; Grancieri, M.; Nascimento, T.P.D.; Ferreira, M.S.L.; da Matta, S.L.P.; Eller, M.R.; Duarte Martino, H.S.; et al. Kombuchas from green and black teas reduce oxidative stress, liver steatosis and inflammation, and improve glucose metabolism in Wistar rats fed a high-fat high-fructose diet. Food Funct. 2021, 12, 10813–10827. [Google Scholar] [CrossRef] [PubMed]
- Wang, X.; Wang, D.; Wang, H.; Jiao, S.; Wu, J.; Hou, Y.; Sun, J.; Yuan, J. Chemical Profile and Antioxidant Capacity of Kombucha Tea by the Pure Cultured Kombucha. LWT 2022, 168, 113931. [Google Scholar] [CrossRef]
- Halvorsen, B.L.; Holte, K.; Myhrstad, M.C.W.; Barikmo, I.; Hvattum, E.; Remberg, S.F.; Wold, A.-B.; Haffner, K.; Baugerød, H.; Andersen, L.F.; et al. A systematic screening of total antioxidants in dietary plants. J. Nutr. 2002, 132, 461–471. [Google Scholar] [CrossRef]
- Benítez, P.; Pavone, D. Kombucha y SCOBY: Una Comunidad Microbiana al Servicio de tu Salud. In Eduvita. Available online: https://www.eduvitaweb.com/wp-content/uploads/2023/02/Kombucha-y-Scoby.pdf (accessed on 2 February 2024).
- Chakravorty, S.; Bhattacharya, S.; Chatzinotas, A.; Chakraborty, W.; Bhattacharya, D.; Gachhui, R. Kombucha tea fermentation: Microbial and biochemical dynamics. Inter. J. Food Microbiol. 2016, 220, 63–72. [Google Scholar] [CrossRef]
- Vildozo, M. Evaluación de la Producción de Celulosa en el Sistema Kombucha. Aislamiento e Identificación de Microorganismos Productores del Polímero. Universidad Nacional Arturo Jauretche UNAJ. 2022. Available online: https://biblioarchivo.unaj.edu.ar/uploads/0c0c24ae7e23879d280b18c83a2a835219a2c0ea.pdf (accessed on 2 February 2024).
- Liu, Y.; Zheng, Y.; Yang, T.; Mac Regenstein, J.; Zhou, P. Functional properties and sensory characteristics of kombucha analogs prepared with alternative materials. Trends Food Sci. Technol. 2022, 129, 608–616. [Google Scholar] [CrossRef]
- de Miranda, J.F.; Ruiz, L.F.; Silva, C.B.; Uekane, T.M.; Silva, K.A.; Gonzalez, A.G.M.; Fernandes, F.F.; Lima, A.R. Kombucha: A review of substrates, regulations, composition, and biological properties. J. Food Sci. 2022, 87, 503–527. [Google Scholar] [CrossRef]
- Carvajal, A. Plan de Negocio para la Comercialización de Una Bebida a Base de Infusiones Tipo té de Plantas Aromáticas y Medicinales Lista Para Consumir en la Provincia de Tungurahua. Universidad Técnica de Ambato. 2021. Available online: https://repositorio.uta.edu.ec/bitstream/123456789/32073/1/AL%20765.pdf (accessed on 14 February 2024).
- Molina, R. Plan. de Negocios Para la Producción y Comercialización de Bebidas Naturales Frías a Base del té de Matcha en la Ciudad. de Quito. 2019. Universidad de las Américas. Available online: https://dspace.udla.edu.ec/bitstream/33000/11476/1/UDLA-EC-TIC-2019-64.pdf (accessed on 15 February 2024).
- Marchillo, E.M.; Naranjo, D. Diseño de la Línea de Producción de una Bebida de Hierbas Denominada Horchata 2012. Escuela Superior Politécnica del Litoral. Available online: https://www.dspace.espol.edu.ec/retrieve/056e6337-dbc5-40d3-9bfd-d985bb8e57cf/D-79622.pdf (accessed on 15 February 2024).
- Djordjevic, T.M.; Šiler-Marinkovic, S.S.; Dimitrijevic-Brankovic, S.I. Antioxidant activity and total phenolic content in some cereals and legumes. Int. J. Food Prop. 2011, 14, 175–184. [Google Scholar] [CrossRef]
- Andriopoulos, V.; Gkioni, M.D.; Koutra, E.; Mastropetros, S.G.; Lamari, F.N.; Hatziantoniou, S.; Kornaros, M. Total Phenolic Content, Biomass Composition, and Antioxidant Activity of Selected Marine Microalgal Species with Potential as Aquaculture Feed. Antioxidants 2022, 11, 1320. [Google Scholar] [CrossRef]
- Yuegang Zuo, Hao Chen, Yiwei Deng, Simultaneous determination of catechins, caffeine and gallicacids in green, Oolong, black and pu-erh teas using HPLC with a photodiode array detector. Talanta 2002, 57, 307–316. [CrossRef]
- Tuck, K.L.; Hayball, P.J.; Stupans, I. Structural characterization of the metabolites of hydroxytyrosol, the principal phenolic component in olive oil, in rats. J. Agric. Food Chem. 2002, 50, 2404–2409. [Google Scholar] [CrossRef]
- Zhao, M.; Ren, Z.; Zhao, A.; Tang, Y.; Kuang, J.; Li, M.; Chen, T.; Wang, S.; Wang, J.; Zhang, H.; et al. Gut bacteria-driven homovanillic acid alleviates depression by modulating synaptic integrity. Cell Metab. 2024, 36, 1000–1012.e6. [Google Scholar] [CrossRef]
- Gątarek, P.; Kałużna-Czaplińska, J. Effect of Supplementation on Levels of Homovanillic and Vanillylmandelic Acids in Children with Autism Spectrum Disorders. Metabolites 2022, 12, 423. [Google Scholar] [CrossRef]
- Choubey, S.; Varughese, L.; Kumar, V.; Beniwal, V. Medicinal importance of gallic acid and its ester derivatives: A patent review. Pharm. Pat. Anal. 2015, 4, 305–315. [Google Scholar] [CrossRef] [PubMed]
- Kaur, J.; Gulati, M.; Singh, S.K.; Kuppusamy, G.; Kapoor, B.; Mishra, V.; Gupta, S.; Arshad, M.F.; Porwal, O.; Jha, N.K.; et al. Discovering multifaceted role of vanillic acid beyond flavours: Nutraceutical and therapeutic potential. Trends Food Sci. Technol. 2022, 122, 187–200. [Google Scholar] [CrossRef]





| Attribute | Horchata Kombucha | Green Tea Kombucha | Black Tea Kombucha |
|---|---|---|---|
| Appearance | 4.3 | 3.9 | 4.1 |
| Color | 4.1 | 3.7 | 4.0 |
| Odor | 4.5 | 4.0 | 3.8 |
| Acidity | 3.7 | 4.2 | 4.3 |
| Sweetness | 4.6 | 3.5 | 3.9 |
Disclaimer/Publisher’s Note: The statements, opinions and data contained in all publications are solely those of the individual author(s) and contributor(s) and not of MDPI and/or the editor(s). MDPI and/or the editor(s) disclaim responsibility for any injury to people or property resulting from any ideas, methods, instructions or products referred to in the content. |
© 2024 by the authors. Licensee MDPI, Basel, Switzerland. This article is an open access article distributed under the terms and conditions of the Creative Commons Attribution (CC BY) license (https://creativecommons.org/licenses/by/4.0/).
Share and Cite
Mihai, R.A.; Cubi-Insuaste, N.S.; Catana, R.D. Biological Activity and Phenolic Content of Kombucha Beverages under the Influence of Different Tea Extract Substrates. Fermentation 2024, 10, 338. https://doi.org/10.3390/fermentation10070338
Mihai RA, Cubi-Insuaste NS, Catana RD. Biological Activity and Phenolic Content of Kombucha Beverages under the Influence of Different Tea Extract Substrates. Fermentation. 2024; 10(7):338. https://doi.org/10.3390/fermentation10070338
Chicago/Turabian StyleMihai, Raluca A., Nelson S. Cubi-Insuaste, and Rodica D. Catana. 2024. "Biological Activity and Phenolic Content of Kombucha Beverages under the Influence of Different Tea Extract Substrates" Fermentation 10, no. 7: 338. https://doi.org/10.3390/fermentation10070338
APA StyleMihai, R. A., Cubi-Insuaste, N. S., & Catana, R. D. (2024). Biological Activity and Phenolic Content of Kombucha Beverages under the Influence of Different Tea Extract Substrates. Fermentation, 10(7), 338. https://doi.org/10.3390/fermentation10070338

