Next Issue
Volume 30, December
Previous Issue
Volume 30, August
 
 

Math. Comput. Appl., Volume 30, Issue 5 (October 2025) – 25 articles

Cover Story (view full-size image): Supersonic flow plays a critical role in aerospace engineering, with applications in both internal and external aerodynamics. The determination of high-velocity flow properties around bodies has been the focus of extensive theoretical, numerical, and experimental studies. Computational Fluid Dynamics (CFD) simulations are increasingly employed to analyze supersonic flows, and the choice of numerical method is pivotal in such simulations. A second-order Kurganov–Tadmor scheme in curvilinear coordinates is developed to analyze external supersonic flow over bodies of various shapes. This scheme is capable of handling interfaces across different regions of the domain. A fourth-order Runge–Kutta temporal integrator is implemented, and several test cases are conducted to validate the performance of the proposed scheme. View this paper
  • Issues are regarded as officially published after their release is announced to the table of contents alert mailing list.
  • You may sign up for e-mail alerts to receive table of contents of newly released issues.
  • PDF is the official format for papers published in both, html and pdf forms. To view the papers in pdf format, click on the "PDF Full-text" link, and use the free Adobe Reader to open them.
Order results
Result details
Section
Select all
Export citation of selected articles as:
2 pages, 147 KB  
Editorial
Editorial for the Special Issue Dedicated to Professor J.N. Reddy
by Nicholas Fantuzzi, Michele Bacciocchi, Eugenio Ruocco, Maria Amélia Ramos Loja and Jose Antonio Loya
Math. Comput. Appl. 2025, 30(5), 116; https://doi.org/10.3390/mca30050116 - 20 Oct 2025
Viewed by 682
Abstract
This Special Issue of Mathematical and Computational Applications is devoted to innovative mathematical and computational approaches in applied mechanics and is dedicated to Professor J [...] Full article
23 pages, 478 KB  
Article
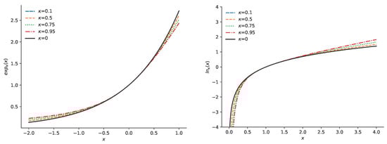
An Exposition on the Kaniadakis κ-Deformed Decay Differential Equation
by Rohan Bolle, Ibrahim Jarra and Jeffery A. Secrest
Math. Comput. Appl. 2025, 30(5), 115; https://doi.org/10.3390/mca30050115 - 17 Oct 2025
Cited by 1 | Viewed by 1115
Abstract
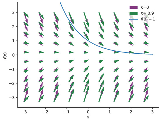
Kaniadakis deformed κ-mathematics is an area of mathematics that has found relevance in the analysis of complex systems. Specifically, the mathematical framework in the context of a first-order decay κ-differential equation is investigated, facilitating an in-depth examination of the κ-mathematical [...] Read more.
Kaniadakis deformed κ-mathematics is an area of mathematics that has found relevance in the analysis of complex systems. Specifically, the mathematical framework in the context of a first-order decay κ-differential equation is investigated, facilitating an in-depth examination of the κ-mathematical structure. This framework serves as a foundational platform, representing the simplest non-trivial setting for such inquiries which are demonstrated for the first time in the literature. Finally, additional avenues of study are discussed. Full article
(This article belongs to the Special Issue Feature Papers in Mathematical and Computational Applications 2025)
Show Figures

Figure 1

30 pages, 2765 KB  
Article
A Cloud Integrity Verification and Validation Model Using Double Token Key Distribution Model
by V. N. V. L. S. Swathi, G. Senthil Kumar and A. Vani Vathsala
Math. Comput. Appl. 2025, 30(5), 114; https://doi.org/10.3390/mca30050114 - 13 Oct 2025
Cited by 1 | Viewed by 1427
Abstract
Numerous industries have begun using cloud computing. Among other things, this presents a plethora of novel security and dependability concerns. Thoroughly verifying cloud solutions to guarantee their correctness is beneficial, just like with any other computer system that is security- and correctness-sensitive. While [...] Read more.
Numerous industries have begun using cloud computing. Among other things, this presents a plethora of novel security and dependability concerns. Thoroughly verifying cloud solutions to guarantee their correctness is beneficial, just like with any other computer system that is security- and correctness-sensitive. While there has been much research on distributed system validation and verification, nobody has looked at whether verification methods used for distributed systems can be directly applied to cloud computing. To prove that cloud computing necessitates a unique verification model/architecture, this research compares and contrasts the verification needs of distributed and cloud computing. Distinct commercial, architectural, programming, and security models necessitate distinct approaches to verification in cloud and distributed systems. The importance of cloud-based Service Level Agreements (SLAs) in testing is growing. In order to ensure service integrity, users must upload their selected services and registered services to the cloud. Not only does the user fail to update the data when they should, but external issues, such as the cloud service provider’s data becoming corrupted, lost, or destroyed, also contribute to the data not becoming updated quickly enough. The data saved by the user on the cloud server must be complete and undamaged for integrity checking to be effective. Damaged data can be recovered if incomplete data is discovered after verification. A shared resource pool with network access and elastic extension is realized by optimizing resource allocation, which provides computer resources to consumers as services. The development and implementation of the cloud platform would be greatly facilitated by a verification mechanism that checks the data integrity in the cloud. This mechanism should be independent of storage services and compatible with the current basic service architecture. The user can easily see any discrepancies in the necessary data. While cloud storage does make data outsourcing easier, the security and integrity of the outsourced data are often at risk when using an untrusted cloud server. Consequently, there is a critical need to develop security measures that enable users to verify data integrity while maintaining reasonable computational and transmission overheads. A cryptography-based public data integrity verification technique is proposed in this research. In addition to protecting users’ data from harmful attacks like replay, replacement, and forgery, this approach enables third-party authorities to stand in for users while checking the integrity of outsourced data. This research proposes a Cloud Integrity Verification and Validation Model using the Double Token Key Distribution (CIVV-DTKD) model for enhancing cloud quality of service levels. The proposed model, when compared with the traditional methods, performs better in verification and validation accuracy levels. Full article
Show Figures

Figure 1

18 pages, 3080 KB  
Article
Thrinax radiata Seed Germplasm Dynamics Analysis Assisted by Chaos Theory
by Hilario Martines-Arano, Marina Vera-Ku, Ricardo Álvarez-Espino, Luis Enrique Vivanco-Benavides, Claudia Lizbeth Martínez-González and Carlos Torres-Torres
Math. Comput. Appl. 2025, 30(5), 113; https://doi.org/10.3390/mca30050113 - 11 Oct 2025
Cited by 2 | Viewed by 1203
Abstract
This study examines the contrast in the nonlinear dynamics of Thrinax radiata Lodd. ex Schult. & Schult. f. Seed germplasm explored by optical and electrical signals. By integrating chaotic attractors for the modulation of the optical and electrical measurements, the research ensures high [...] Read more.
This study examines the contrast in the nonlinear dynamics of Thrinax radiata Lodd. ex Schult. & Schult. f. Seed germplasm explored by optical and electrical signals. By integrating chaotic attractors for the modulation of the optical and electrical measurements, the research ensures high sensitivity monitoring of seed germplasm dynamics. Reflectance measurements and electrical responses were analyzed across different laser pulse energies using Newton–Leipnik and Rössler chaotic attractors for signal characterization. The optical attractor captured laser-induced changes in reflectance, highlighting nonlinear thermal effects, while the electrical attractor, through a custom-designed circuit, revealed electromagnetic interactions within the seed. Results showed that increasing laser energy amplified voltage magnitudes in both systems, demonstrating their sensitivity to energy inputs and distinct energy-dependent chaotic patterns. Fractional calculus, specifically the Caputo fractional derivative, was applied for modeling temperature distribution within the seeds during irradiation. Simulations revealed heat transfer about 1 °C in central regions, closely correlating with observed changes in chaotic attractor morphology. This interdisciplinary approach emphasizes the unique strengths of each method: optical attractors effectively analyze photoinduced thermal effects, while electrical attractors offer complementary insights into bioelectrical properties. Together, these techniques provide a realistic framework for studying seed germplasm dynamics, advancing knowledge of their responses to external perturbations. The findings pave the way for future applications and highlight the potential of chaos theory for early detection of structural and bioelectrical changes induced by external energy inputs, thereby contributing to sample protection. Our results provide quantitative dynamical descriptors of laser-evoked seed responses that establish a tractable framework for future studies linking these metrics to physiological outcomes. Full article
(This article belongs to the Special Issue Feature Papers in Mathematical and Computational Applications 2025)
Show Figures

Graphical abstract

15 pages, 457 KB  
Article
Adaptive Observer Design with Fixed-Time Convergence, Online Disturbance Learning, and Low-Conservatism Linear Matrix Inequalities for Time-Varying Perturbed Systems
by Essia Ben Alaia, Slim Dhahri and Omar Naifar
Math. Comput. Appl. 2025, 30(5), 112; https://doi.org/10.3390/mca30050112 - 8 Oct 2025
Cited by 2 | Viewed by 1171
Abstract
This paper proposes a finite-time adaptive observer with online disturbance learning for time-varying disturbed systems. By integrating parameter-dependent Lyapunov functions and slack matrix techniques, the method eliminates conservative static disturbance bounds required in prior work while guaranteeing fixed-time convergence. The proposed approach features [...] Read more.
This paper proposes a finite-time adaptive observer with online disturbance learning for time-varying disturbed systems. By integrating parameter-dependent Lyapunov functions and slack matrix techniques, the method eliminates conservative static disturbance bounds required in prior work while guaranteeing fixed-time convergence. The proposed approach features a non-diagonal gain structure that provides superior noise rejection capabilities, demonstrating 41% better performance under measurement noise compared to conventional methods. A power systems case study demonstrates significantly improved performance, including 62% faster convergence and 63% lower steady-state error. These results are validated through LMI-based synthesis and adaptive disturbance estimation. Implementation analysis confirms the method’s feasibility for real-time systems with practical computational requirements. Full article
(This article belongs to the Special Issue Applied Optimization in Automatic Control and Systems Engineering)
Show Figures

Figure 1

19 pages, 1035 KB  
Article
Spectral Bounds and Exit Times for a Stochastic Model of Corruption
by José Villa-Morales
Math. Comput. Appl. 2025, 30(5), 111; https://doi.org/10.3390/mca30050111 - 8 Oct 2025
Viewed by 656
Abstract
We study a stochastic differential model for the dynamics of institutional corruption, extending a deterministic three-variable system—corruption perception, proportion of sanctioned acts, and policy laxity—by incorporating Gaussian perturbations into key parameters. We prove global existence and uniqueness of solutions in the physically relevant [...] Read more.
We study a stochastic differential model for the dynamics of institutional corruption, extending a deterministic three-variable system—corruption perception, proportion of sanctioned acts, and policy laxity—by incorporating Gaussian perturbations into key parameters. We prove global existence and uniqueness of solutions in the physically relevant domain, and we analyze the linearization around the asymptotically stable equilibrium of the deterministic system. Explicit mean square bounds for the linearized process are derived in terms of the spectral properties of a symmetric matrix, providing insight into the temporal validity of the linear approximation. To investigate global behavior, we relate the first exit time from the domain of interest to backward Kolmogorov equations and numerically solve the associated elliptic and parabolic PDEs with FreeFEM, obtaining estimates of expectations and survival probabilities. An application to the case of Mexico highlights nontrivial effects: while the spectral structure governs local stability, institutional volatility can non-monotonically accelerate global exit, showing that highly reactive interventions without effective sanctions increase uncertainty. Policy implications and possible extensions are discussed. Full article
(This article belongs to the Section Social Sciences)
Show Figures

Figure 1

24 pages, 386 KB  
Article
Saddle Points of Partial Augmented Lagrangian Functions
by Longfei Huang, Jingyong Tang, Yutian Wang and Jinchuan Zhou
Math. Comput. Appl. 2025, 30(5), 110; https://doi.org/10.3390/mca30050110 - 8 Oct 2025
Viewed by 708
Abstract
In this paper, we study a class of optimization problems with separable constraint structures, characterized by a combination of convex and nonconvex constraints. To handle these two distinct types of constraints, we introduce a partial augmented Lagrangian function by retaining nonconvex constraints while [...] Read more.
In this paper, we study a class of optimization problems with separable constraint structures, characterized by a combination of convex and nonconvex constraints. To handle these two distinct types of constraints, we introduce a partial augmented Lagrangian function by retaining nonconvex constraints while relaxing convex constraints into the objective function. Specifically, we employ the Moreau envelope for the convex term and apply second-order variational geometry to analyze the nonconvex term. For this partial augmented Lagrangian function, we study its saddle points and establish their relationship with KKT conditions. Furthermore, second-order optimality conditions are developed by employing tools such as second-order subdifferentials, asymptotic second-order tangent cones, and second-order tangent sets. Full article
21 pages, 599 KB  
Article
Quantized Control of Switched Systems with Partly Unstabilizable Subsystems and Actuator Saturation
by Jingjing Yan, Yunhui Gu, Shengyang Shi and Yuqing Zheng
Math. Comput. Appl. 2025, 30(5), 109; https://doi.org/10.3390/mca30050109 - 5 Oct 2025
Viewed by 779
Abstract
This paper solves the stabilization problem of the continuous-time switched systems with partly unstabilizable subsystems subject to actuator saturation and data quantization. The static quantizer is designed by properly restraining the density of the finite partition. The relationship between an ellipse and a [...] Read more.
This paper solves the stabilization problem of the continuous-time switched systems with partly unstabilizable subsystems subject to actuator saturation and data quantization. The static quantizer is designed by properly restraining the density of the finite partition. The relationship between an ellipse and a polyhedral is established and a suitable expression for the controller suffered by data quantization and actuator saturation is obtained. By defining the attraction domain and the invariant set based on the union or intersection of ellipses, we guarantee the decrement of the Lyapunov function in the optimal case if the state is within a given annular area. On this basis, if average dwell time and activation time of stabilizable subsystems meet some constraints, we derive that every trajectory whose initial state is within the given region will fall into a small ellipsoid and stay in a slightly larger ellipsoid. An illustrative example is given to verify the validity of the theoretical analysis. Full article
(This article belongs to the Section Engineering)
Show Figures

Figure 1

18 pages, 2863 KB  
Article
Using Non-Lipschitz Signum-Based Functions for Distributed Optimization and Machine Learning: Trade-Off Between Convergence Rate and Optimality Gap
by Mohammadreza Doostmohammadian, Amir Ahmad Ghods, Alireza Aghasi, Zulfiya R. Gabidullina and Hamid R. Rabiee
Math. Comput. Appl. 2025, 30(5), 108; https://doi.org/10.3390/mca30050108 - 4 Oct 2025
Viewed by 1176
Abstract
In recent years, the prevalence of large-scale datasets and the demand for sophisticated learning models have necessitated the development of efficient distributed machine learning (ML) solutions. Convergence speed is a critical factor influencing the practicality and effectiveness of these distributed frameworks. Recently, non-Lipschitz [...] Read more.
In recent years, the prevalence of large-scale datasets and the demand for sophisticated learning models have necessitated the development of efficient distributed machine learning (ML) solutions. Convergence speed is a critical factor influencing the practicality and effectiveness of these distributed frameworks. Recently, non-Lipschitz continuous optimization algorithms have been proposed to improve the slow convergence rate of the existing linear solutions. The use of signum-based functions was previously considered in consensus and control literature to reach fast convergence in the prescribed time and also to provide robust algorithms to noisy/outlier data. However, as shown in this work, these algorithms lead to an optimality gap and steady-state residual of the objective function in discrete-time setup. This motivates us to investigate the distributed optimization and ML algorithms in terms of trade-off between convergence rate and optimality gap. In this direction, we specifically consider the distributed regression problem and check its convergence rate by applying both linear and non-Lipschitz signum-based functions. We check our distributed regression approach by extensive simulations. Our results show that although adopting signum-based functions may give faster convergence, it results in large optimality gaps. The findings presented in this paper may contribute to and advance the ongoing discourse of similar distributed algorithms, e.g., for distributed constrained optimization and distributed estimation. Full article
Show Figures

Figure 1

27 pages, 2748 KB  
Article
Energy Optimization of Compressed Air Systems with Screw Compressors Under Variable Load Conditions
by Guillermo José Barroso García, José Pedro Monteagudo Yanes, Luis Angel Iturralde Carrera, Carlos D. Constantino-Robles, Brenda Juárez Santiago, Juan Manuel Olivares Ramírez, Omar Rodriguez Abreo and Juvenal Rodríguez-Reséndiz
Math. Comput. Appl. 2025, 30(5), 107; https://doi.org/10.3390/mca30050107 - 1 Oct 2025
Cited by 2 | Viewed by 2152
Abstract
This study evaluates the energy performance of a BOGE C 22-2 oil-injected rotary screw compressor under real industrial conditions. Using direct measurements with a power quality analyzer and thermodynamic modeling, key performance indicators such as compression work, mass flow rate, compressor efficiency, and [...] Read more.
This study evaluates the energy performance of a BOGE C 22-2 oil-injected rotary screw compressor under real industrial conditions. Using direct measurements with a power quality analyzer and thermodynamic modeling, key performance indicators such as compression work, mass flow rate, compressor efficiency, and motor efficiency were determined. The results revealed actual efficiencies of 27–48%, significantly lower than the expected 60–70% for this type of equipment, mainly due to partial-load operation and low airflow demand. A low power factor of approximately 0.72 was also observed, caused by a high share of reactive power consumption. To address these inefficiencies, the study recommends the installation of an automatic capacitor bank to improve power quality and the integration of a secondary variable speed compressor to enhance performance under low-demand conditions. These findings underscore the importance of assessing compressor behavior in real-world environments and implementing techno-economic strategies to increase energy efficiency and reduce industrial electricity consumption. Full article
(This article belongs to the Special Issue Applied Optimization in Automatic Control and Systems Engineering)
Show Figures

Figure 1

37 pages, 4368 KB  
Article
High-Performance Simulation of Generalized Tempered Stable Random Variates: Exact and Numerical Methods for Heavy-Tailed Data
by Aubain Nzokem and Daniel Maposa
Math. Comput. Appl. 2025, 30(5), 106; https://doi.org/10.3390/mca30050106 - 28 Sep 2025
Cited by 2 | Viewed by 1383
Abstract
The Generalized Tempered Stable (GTS) distribution extends classical stable laws through exponential tempering, preserving the power-law behavior while ensuring finite moments. This makes it especially suitable for modeling heavy-tailed financial data. However, the lack of closed-form densities poses significant challenges for simulation. This [...] Read more.
The Generalized Tempered Stable (GTS) distribution extends classical stable laws through exponential tempering, preserving the power-law behavior while ensuring finite moments. This makes it especially suitable for modeling heavy-tailed financial data. However, the lack of closed-form densities poses significant challenges for simulation. This study provides a comprehensive and systematic comparison of GTS simulation methods, including rejection-based algorithms, series representations, and an enhanced Fast Fractional Fourier Transform (FRFT)-based inversion method. Through extensive numerical experiments on major financial assets (Bitcoin, Ethereum, the S&P 500, and the SPY ETF), this study demonstrates that the FRFT method outperforms others in terms of accuracy and ability to capture tail behavior, as validated by goodness-of-fit tests. Our results provide practitioners with robust and efficient simulation tools for applications in risk management, derivative pricing, and statistical modeling. Full article
(This article belongs to the Special Issue Statistical Inference in Linear Models, 2nd Edition)
Show Figures

Figure 1

19 pages, 1355 KB  
Article
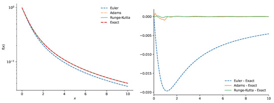
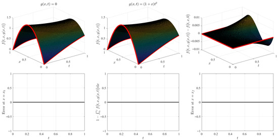
Theory of Functional Connections Extended to Continuous Integral Constraints
by Daniele Mortari
Math. Comput. Appl. 2025, 30(5), 105; https://doi.org/10.3390/mca30050105 - 24 Sep 2025
Viewed by 1064
Abstract
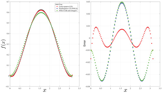
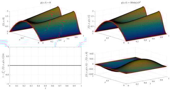
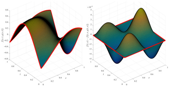
This study extends the Theory of Functional Connections, previously applied to constraints specified at discrete points, to encompass continuous integral constraints of the form x0xff(x,t)dx=I(t), [...] Read more.
This study extends the Theory of Functional Connections, previously applied to constraints specified at discrete points, to encompass continuous integral constraints of the form x0xff(x,t)dx=I(t), where I(t) can be a constant, a prescribed function, or an unknown function to be estimated through optimization. The framework of continuous integral constraints is developed within the context of initial value problems (IVP) and boundary value problems (BVP). To demonstrate the effectiveness of this analytical approach, examples validate the method and highlight distinctions between satisfying continuous integral constraints via simple interpolation versus functional interpolation. A limitation of the proposed approach is the inability to inherently enforce inequality constraints, such as the positivity constraint f(x,t)0, for modeling probability density functions in classical mechanics. Despite this, numerical experiments on boundary-value problems rarely result in negative values, indicating that the issue occurs infrequently. However, a mitigation strategy based on non-negative least-squares methods combined with Bernstein polynomials is proposed to address these rare cases. This approach is validated through an additional numerical test, demonstrating its efficacy in ensuring nonnegativity when required. Full article
(This article belongs to the Section Engineering)
Show Figures

Figure 1

18 pages, 4862 KB  
Article
Many-Objective Intelligent Scheduling Optimization Algorithm for Complex Integrated System
by Yanwei Sang, Yan Xu, Cai Zhang, Zongming Zhu and Liang Liang
Math. Comput. Appl. 2025, 30(5), 104; https://doi.org/10.3390/mca30050104 - 24 Sep 2025
Viewed by 965
Abstract
Due to the increasing consumer demand for custom products, aluminum alloy component creep forming manufacturing has shifted towards production modes designed for multiple varieties and small batches, leading to problems such as complex production organization and low production efficiency. In the specific case [...] Read more.
Due to the increasing consumer demand for custom products, aluminum alloy component creep forming manufacturing has shifted towards production modes designed for multiple varieties and small batches, leading to problems such as complex production organization and low production efficiency. In the specific case of modern large-scale aluminum alloy aerospace components, the manufacturing requirements cannot be satisfied. According to the production characteristics and process requirements in this industry, a many-objective, whole-process production scheduling model was established, and a residual rectangle-based many-objective evolutionary algorithm (RTEA) was developed to solve it effectively. The RTEA uses the residual rectangle method in the decoding phase for autoclave filling, which improves the productivity of the autoclave. We further designed a three-stage environmental selection strategy to strengthen the balance of convergence and diversity and increase the selection pressure in the evolutionary process. Computational experiments were performed using industrial datasets relative to aerospace components and engineering production data. The advantages and competitiveness of the comprehensive production scheduling model and the RTEA were verified, as evidenced by an increase in production line efficiency of 20%. In conclusion, the proposed approach offers an effective solution to the many-objective production scheduling problem hindering aluminum alloy creep forming component production. Full article
Show Figures

Figure 1

12 pages, 2471 KB  
Article
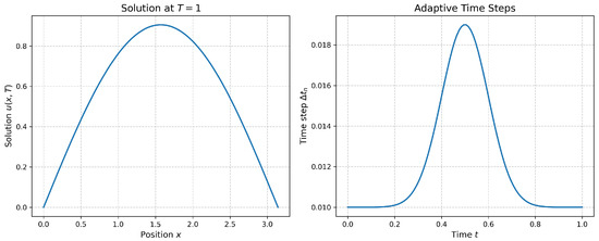
A Priori Error Analysis of an Adaptive Splitting Scheme for Non-Autonomous Second-Order Systems
by Christian Budde
Math. Comput. Appl. 2025, 30(5), 103; https://doi.org/10.3390/mca30050103 - 20 Sep 2025
Viewed by 1706
Abstract
We present a fully discrete splitting-Galerkin scheme for second-order, non-autonomous abstract Cauchy problems with time-dependent perturbations. By reformulating the second-order equation as a first-order system in the product space, we apply a Galerkin semi-discretization in space of order O(hk) [...] Read more.
We present a fully discrete splitting-Galerkin scheme for second-order, non-autonomous abstract Cauchy problems with time-dependent perturbations. By reformulating the second-order equation as a first-order system in the product space, we apply a Galerkin semi-discretization in space of order O(hk) and a Strang splitting in time of order O(Δt2). An embedded Runge–Kutta controller provides adaptive time-stepping to handle rapid temporal variations in the perturbation operator B(t). Under standard regularity and commutator assumptions on A(t) and B(t), we establish a priori error estimates max0tnTu(tn)unZ=O(hk+Δt2). Numerical experiments for a 1D perturbed wave equation confirm the theoretical convergence rates, illustrate stability thresholds in the unstable regime, and demonstrate up to 40% savings in computational cost via adaptivity. Full article
(This article belongs to the Topic Numerical Methods for Partial Differential Equations)
Show Figures

Figure 1

25 pages, 651 KB  
Systematic Review
Measuring Circular Economy with Data Envelopment Analysis: A Systematic Literature Review
by Svetlana V. Ratner, Andrey V. Lychev, Elisaveta D. Muravleva and Daniil M. Muravlev
Math. Comput. Appl. 2025, 30(5), 102; https://doi.org/10.3390/mca30050102 - 17 Sep 2025
Cited by 5 | Viewed by 3125
Abstract
This article presents a systematic literature review of data envelopment analysis (DEA) models used to evaluate circular economy (CE) practices. The review is based on 151 peer-reviewed articles published between 2015 and 2024. By analyzing this collection, this review categorizes different DEA models [...] Read more.
This article presents a systematic literature review of data envelopment analysis (DEA) models used to evaluate circular economy (CE) practices. The review is based on 151 peer-reviewed articles published between 2015 and 2024. By analyzing this collection, this review categorizes different DEA models and their levels of application, discusses the data sources utilized, and identifies the prevailing methodologies and evaluation criteria used to measure the CE performance. Despite the extensive literature on measuring the circular economy using DEA, a critical evaluation of existing DEA approaches that highlights their strengths and weaknesses is still missing. Our analysis shows that DEA models provide valuable insights when assessing circular strategies, namely, R2—Reduce, R8—Recycling, and R9—Recovering. Over 40% of the surveyed literature focuses on China, with nearly 20% on the European Union. Other regions are sparsely represented within our sample, highlighting a potential gap in the current research landscape. Full article
(This article belongs to the Special Issue Feature Papers in Mathematical and Computational Applications 2025)
Show Figures

Figure 1

20 pages, 4230 KB  
Article
HGREncoder: Enhancing Real-Time Hand Gesture Recognition with Transformer Encoder—A Comparative Study
by Luis Gabriel Macías, Jonathan A. Zea, Lorena Isabel Barona, Ángel Leonardo Valdivieso and Marco E. Benalcázar
Math. Comput. Appl. 2025, 30(5), 101; https://doi.org/10.3390/mca30050101 - 16 Sep 2025
Cited by 1 | Viewed by 3161
Abstract
In the field of Hand Gesture Recognition (HGR), Electromyography (EMG) is used to detect the electrical impulses that muscles emit when a movement is generated. Currently, there are several HGR models that use EMG to predict hand gestures. However, most of these models [...] Read more.
In the field of Hand Gesture Recognition (HGR), Electromyography (EMG) is used to detect the electrical impulses that muscles emit when a movement is generated. Currently, there are several HGR models that use EMG to predict hand gestures. However, most of these models have limited performance in real-time applications, with the highest recognition rate achieved being 65.78 ± 15.15%, without post-processing steps. Other non-generalizable models, i.e., those trained with a small number of users, achieved a window-based classification accuracy of 93.84%, but not in time-real applications. Therefore, this study addresses these issues by employing transformers to create a generalizable model and enhance recognition accuracy in real-time applications. The architecture of our model is composed of a Convolutional Neural Network (CNN), a positional encoding layer, and the transformer encoder. To obtain a generalizable model, the EMG-EPN-612 dataset was used. This dataset contains records of 612 individuals. Several experiments were conducted with different architectures, and our best results were compared with other previous research that used CNN, LSTM, and transformers. The findings of this research reached a classification accuracy of 95.25 ± 4.9% and a recognition accuracy of 89.7 ± 8.77%. This recognition accuracy is a significant contribution because it encompasses the entire sequence without post-processing steps. Full article
(This article belongs to the Special Issue New Trends in Computational Intelligence and Applications 2025)
Show Figures

Figure 1

22 pages, 5739 KB  
Article
Dynamical Analysis and Solitary Wave Solutions of the Zhanbota-IIA Equation with Computational Approach
by Beenish, Maria Samreen and Manuel De la Sen
Math. Comput. Appl. 2025, 30(5), 100; https://doi.org/10.3390/mca30050100 - 15 Sep 2025
Cited by 4 | Viewed by 856
Abstract
This study conducts an in-depth analysis of the dynamical characteristics and solitary wave solutions of the integrable Zhanbota-IIA equation through the lens of planar dynamic system theory. This research applies Lie symmetry to convert nonlinear partial differential equations into ordinary differential equations, enabling [...] Read more.
This study conducts an in-depth analysis of the dynamical characteristics and solitary wave solutions of the integrable Zhanbota-IIA equation through the lens of planar dynamic system theory. This research applies Lie symmetry to convert nonlinear partial differential equations into ordinary differential equations, enabling the investigation of bifurcation, phase portraits, and dynamic behaviors within the framework of chaos theory. A variety of analytical instruments, such as chaotic attractors, return maps, recurrence plots, Lyapunov exponents, Poincaré maps, three-dimensional phase portraits, time analysis, and two-dimensional phase portraits, are utilized to scrutinize both perturbed and unperturbed systems. Furthermore, the study examines the power frequency response and the system’s sensitivity to temporal delays. A novel classification framework, predicated on Lyapunov exponents, systematically categorizes the system’s behavior across a spectrum of parameters and initial conditions, thereby elucidating aspects of multistability and sensitivity. The perturbed system exhibits chaotic and quasi-periodic dynamics. The research employs the maximum Lyapunov exponent portrait as a tool for assessing system stability and derives solitary wave solutions accompanied by illustrative visualization diagrams. The methodology presented herein possesses significant implications for applications in optical fibers and various other engineering disciplines. Full article
(This article belongs to the Section Natural Sciences)
Show Figures

Figure 1

17 pages, 734 KB  
Article
Distributed PD Average Consensus of Lipschitz Nonlinear MASs in the Presence of Mixed Delays
by Tuo Zhou
Math. Comput. Appl. 2025, 30(5), 99; https://doi.org/10.3390/mca30050099 - 11 Sep 2025
Viewed by 892
Abstract
In this work, the distributed average consensus for dynamical networks with Lipschitz nonlinear dynamics is studied, where the network communication switches quickly among a set of directed and balanced switching graphs. Differing from existing research concerning uniform constant delay or time-varying delays, this [...] Read more.
In this work, the distributed average consensus for dynamical networks with Lipschitz nonlinear dynamics is studied, where the network communication switches quickly among a set of directed and balanced switching graphs. Differing from existing research concerning uniform constant delay or time-varying delays, this study focuses on consensus problems with mixed delays, equipped with one class of delays embedded within the nonlinear dynamics and another class of delays present in the control input. In order to solve these problems, a proportional and derivative control strategy with time delays is proposed. In this way, by using Lyapunov theory, the stability is analytically established and the conditions required for solving the consensus problems are rigorously derived over switching digraphs. Finally, the effectiveness of the designed algorithm is tested using the MATLAB R2021a platform. Full article
Show Figures

Figure 1

16 pages, 1173 KB  
Article
The Extended Goodwin Model and Wage–Labor Paradoxes Metric in South Africa
by Tichaona Chikore, Miglas Tumelo Makobe and Farai Nyabadza
Math. Comput. Appl. 2025, 30(5), 98; https://doi.org/10.3390/mca30050098 - 10 Sep 2025
Cited by 1 | Viewed by 1386
Abstract
This study extends the post-Keynesian framework for cyclical economic growth, initially proposed by Goodwin in 1967, by integrating government intervention to stabilize employment amidst wage mismatches. Given the pressing challenges of unemployment and wage disparity in developing economies, particularly South Africa, this extension [...] Read more.
This study extends the post-Keynesian framework for cyclical economic growth, initially proposed by Goodwin in 1967, by integrating government intervention to stabilize employment amidst wage mismatches. Given the pressing challenges of unemployment and wage disparity in developing economies, particularly South Africa, this extension is necessary to better understand how policy interventions can influence labor market dynamics. Central to the study is the endogenous interaction between capital and labor, where class dynamics influence economic growth patterns. The research focuses on the competitive relationship between real wage growth and its effects on employment. Methodologically, the study measures the impact of intervention strategies using a system of coupled ordinary differential equations (Lotka–Volterra type), along with econometric techniques such as quantile regression, moving averages, and mean absolute error to measure wages mismatch. Results demonstrate the inherent contradictions of capitalism under intervention, confirming established theoretical perspectives. This work further contributes to economic optimality discussions, especially regarding the timing and persistence of economic cycles. The model provides a quantifiable approach for formulating intervention strategies to achieve long-term economic equilibrium and sustainable labor–capital coexistence. Full article
(This article belongs to the Section Natural Sciences)
Show Figures

Figure 1

15 pages, 1836 KB  
Article
Public Security Patrol and Alert Recognition for Police Patrol Robots Based on Improved YOLOv8 Algorithm
by Yuehan Shi, Xiaoming Zhang, Qilei Wang and Xiaojun Liu
Math. Comput. Appl. 2025, 30(5), 97; https://doi.org/10.3390/mca30050097 - 10 Sep 2025
Viewed by 1648
Abstract
Addressing the prevalent challenges of inadequate detection accuracy and sluggish detection speed encountered by police patrol robots during security patrols, we propose an innovative algorithm based on the YOLOv8 model. Our method consists of substituting the backbone network of YOLOv8 with FasterNet. As [...] Read more.
Addressing the prevalent challenges of inadequate detection accuracy and sluggish detection speed encountered by police patrol robots during security patrols, we propose an innovative algorithm based on the YOLOv8 model. Our method consists of substituting the backbone network of YOLOv8 with FasterNet. As a result, the model’s ability to identify accurately is enhanced, and its computational performance is improved. Additionally, the extraction of geographical data becomes more efficient. In addition, we introduce the BiFormer attention mechanism, incorporating dynamic sparse attention to significantly improve algorithm performance and computational efficiency. Furthermore, to bolster the regression performance of bounding boxes and enhance detection robustness, we utilize Wise-IoU as the loss function. Through experimentation across three perilous police scenarios—fighting, knife threats, and gun incidents—we demonstrate the efficacy of our proposed algorithm. The results indicate notable improvements over the original model, with enhancements of 2.42% and 5.83% in detection accuracy and speed for behavioral recognition of fighting, 2.87% and 4.67% for knife threat detection, and 3.01% and 4.91% for gun-related situation detection, respectively. Full article
(This article belongs to the Section Engineering)
Show Figures

Figure 1

29 pages, 1840 KB  
Article
Multi-Objective Optimization in Virtual Power Plants for Day-Ahead Market Considering Flexibility
by Mohammad Hosein Salehi, Mohammad Reza Moradian, Ghazanfar Shahgholian and Majid Moazzami
Math. Comput. Appl. 2025, 30(5), 96; https://doi.org/10.3390/mca30050096 - 5 Sep 2025
Cited by 1 | Viewed by 3665
Abstract
This research proposes a novel multi-objective optimization framework for virtual power plants (VPPs) operating in day-ahead electricity markets. The VPP integrates diverse distributed energy resources (DERs) such as wind turbines, solar photovoltaics (PV), fuel cells (FCs), combined heat and power (CHP) systems, and [...] Read more.
This research proposes a novel multi-objective optimization framework for virtual power plants (VPPs) operating in day-ahead electricity markets. The VPP integrates diverse distributed energy resources (DERs) such as wind turbines, solar photovoltaics (PV), fuel cells (FCs), combined heat and power (CHP) systems, and microturbines (MTs), along with demand response (DR) programs and energy storage systems (ESSs). The trading model is designed to optimize the VPP’s participation in the day-ahead market by aggregating these resources to function as a single entity, thereby improving market efficiency and resource utilization. The optimization framework simultaneously minimizes operational costs, maximizes system flexibility, and enhances reliability, addressing challenges posed by renewable energy integration and market uncertainties. A new flexibility index is introduced, incorporating both the technical and economic factors of individual units within the VPP, offering a comprehensive measure of system adaptability. The model is validated on IEEE 24-bus and 118-bus systems using evolutionary algorithms, achieving significant improvements in flexibility (20% increase), cost reduction (15%), and reliability (a 30% reduction in unsupplied energy). This study advances the development of efficient and resilient power systems amid growing renewable energy penetration. Full article
(This article belongs to the Section Engineering)
Show Figures

Figure 1

23 pages, 575 KB  
Article
A Comparison of the Robust Zero-Inflated and Hurdle Models with an Application to Maternal Mortality
by Phelo Pitsha, Raymond T. Chiruka and Chioneso S. Marange
Math. Comput. Appl. 2025, 30(5), 95; https://doi.org/10.3390/mca30050095 - 2 Sep 2025
Cited by 2 | Viewed by 3134
Abstract
This study evaluates the performance of count regression models in the presence of zero inflation, outliers, and overdispersion using both simulated and real-world maternal mortality dataset. Traditional Poisson and negative binomial regression models often struggle to account for the complexities introduced by excess [...] Read more.
This study evaluates the performance of count regression models in the presence of zero inflation, outliers, and overdispersion using both simulated and real-world maternal mortality dataset. Traditional Poisson and negative binomial regression models often struggle to account for the complexities introduced by excess zeros and outliers. To address these limitations, this study compares the performance of robust zero-inflated (RZI) and robust hurdle (RH) models against conventional models using the Akaike Information Criterion (AIC) and Bayesian Information Criterion (BIC) to determine the best-fitting model. Results indicate that the robust zero-inflated Poisson (RZIP) model performs best overall. The simulation study considers various scenarios, including different levels of zero inflation (50%, 70%, and 80%), outlier proportions (0%, 5%, 10%, and 15%), dispersion values (1, 3, and 5), and sample sizes (50, 200, and 500). Based on AIC comparisons, the robust zero-inflated Poisson (RZIP) and robust hurdle Poisson (RHP) models demonstrate superior performance when outliers are absent or limited to 5%, particularly when dispersion is low (5). However, as outlier levels and dispersion increase, the robust zero-inflated negative binomial (RZINB) and robust hurdle negative binomial (RHNB) models outperform robust zero-inflated Poisson (RZIP) and robust hurdle Poisson (RHP) across all levels of zero inflation and sample sizes considered in the study. Full article
Show Figures

Figure 1

18 pages, 6285 KB  
Article
Physics-Informed Machine Learning for Mechanical Performance Prediction of ECC-Strengthened Reinforced Concrete Beams: An Empirical-Guided Framework
by Jinshan Yu, Yongchao Li, Haifeng Yang and Yongquan Zhang
Math. Comput. Appl. 2025, 30(5), 94; https://doi.org/10.3390/mca30050094 - 1 Sep 2025
Cited by 5 | Viewed by 2980
Abstract
Predicting the mechanical performance of Engineered Cementitious Composite (ECC)-strengthened reinforced concrete (RC) beams is both meaningful and challenging. Although existing methods each have their advantages, traditional numerical simulations struggle to capture the complex micro-mechanical behavior of ECC, experimental approaches are costly, and data-driven [...] Read more.
Predicting the mechanical performance of Engineered Cementitious Composite (ECC)-strengthened reinforced concrete (RC) beams is both meaningful and challenging. Although existing methods each have their advantages, traditional numerical simulations struggle to capture the complex micro-mechanical behavior of ECC, experimental approaches are costly, and data-driven methods heavily depend on large, high-quality datasets. This study proposes a novel physics-informed machine learning framework that integrates domain-specific empirical knowledge and physical laws into a neural network architecture to enhance predictive accuracy and interpretability. The approach leverages outputs from physics-based simulations and experimental insights as weak supervision and incorporates physically consistent loss terms into the training process to guide the model toward scientifically valid solutions, even for unlabeled or sparse data regimes. While the proposed physics-informed model yields slightly lower accuracy than purely data-driven models (mean squared errors of 0.101 VS. 0.091 on the test set), it demonstrates superior physical consistency and significantly better generalization. This trade-off ensures more robust and scientifically reliable predictions, especially under limited data conditions. The results indicate that the empirical-guided framework is a practical and reliable tool for evaluating the structural performance of ECC-strengthened RC beams, supporting their design, retrofitting, and safety assessment. Full article
Show Figures

Figure 1

21 pages, 654 KB  
Article
Regression Modeling for Cure Factors on Uterine Cancer Data Using the Reparametrized Defective Generalized Gompertz Distribution
by Dionisio Silva-Neto, Francisco Louzada-Neto and Vera Lucia Tomazella
Math. Comput. Appl. 2025, 30(5), 93; https://doi.org/10.3390/mca30050093 - 31 Aug 2025
Viewed by 1121
Abstract
Recent advances in medical research have improved survival outcomes for patients with life-threatening diseases. As a result, the existence of long-term survivors from these illnesses is becoming common. However, conventional models in survival analysis assume that all individuals remain at risk of death [...] Read more.
Recent advances in medical research have improved survival outcomes for patients with life-threatening diseases. As a result, the existence of long-term survivors from these illnesses is becoming common. However, conventional models in survival analysis assume that all individuals remain at risk of death after the follow-up, disregarding the presence of a cured subpopulation. An important methodological advancement in this context is the use of defective distributions. In the defective models, the survival function converges to a constant value p(0,1) as a function of the parameters. Among these models, the defective generalized Gompertz distribution (DGGD) has emerged as a flexible approach. In this work, we introduce a reparametrized version of the DGGD that incorporates the cure parameter and accommodates covariate effects to assess individual-level factors associated with long-term survival. A Bayesian model is presented, with parameter estimation via the Hamiltonian Monte Carlo algorithm. A simulation study demonstrates good asymptotic results of the estimation process under vague prior information. The proposed methodology is applied to a real-world dataset of patients with uterine cancer. Our results reveal statistically significant protective effects of surgical intervention, alongside elevated risk associated with age over 50 years, diagnosis at the metastatic stage, and treatment with chemotherapy. Full article
(This article belongs to the Special Issue Statistical Inference in Linear Models, 2nd Edition)
Show Figures

Figure 1

21 pages, 4275 KB  
Article
Application of the Kurganov–Tadmor Scheme in Curvilinear Coordinates for Supersonic Flow
by Sebastián Bertolo, Sergio Elaskar and Luis Gutiérrez Marcantoni
Math. Comput. Appl. 2025, 30(5), 92; https://doi.org/10.3390/mca30050092 - 23 Aug 2025
Cited by 1 | Viewed by 1109
Abstract
In this current study, we developed a second-order Kurganov–Tadmor scheme in curvilinear coordinates to analyze the external supersonic flow over bodies of various shapes. This scheme is capable of handling interfaces across different regions of the domain. We utilized a fourth-order Runge–Kutta temporal [...] Read more.
In this current study, we developed a second-order Kurganov–Tadmor scheme in curvilinear coordinates to analyze the external supersonic flow over bodies of various shapes. This scheme is capable of handling interfaces across different regions of the domain. We utilized a fourth-order Runge–Kutta temporal integrator and conducted several test cases to validate the performance of the new scheme. The results from the analyzed tests indicate that the new method produces highly accurate outcomes. Full article
(This article belongs to the Special Issue Feature Papers in Mathematical and Computational Applications 2025)
Show Figures

Figure 1

Previous Issue
Next Issue
Back to TopTop