High-Performance Simulation of Generalized Tempered Stable Random Variates: Exact and Numerical Methods for Heavy-Tailed Data
Abstract
1. Introduction
- 1.
- Systematic Empirical Benchmarking: We perform an extensive numerical study using high-frequency daily return data from major financial assets (Bitcoin, Ethereum, S&P 500, SPY ETF), whose parameters often push simulation methods to their limits. This provides a realistic benchmark absent in purely theoretical comparisons.
- 2.
- Implementation and Analysis of Exact Methods: We implement and evaluate key rejection-based algorithms (Standard Stable Rejection, Double Rejection, Two-Dimensional Single Rejection), providing a clear analysis of their computational complexity and identifying their breaking points, particularly for equity indices with extremely low stability index values.
- 3.
- Implementation and Analysis of Series Representations: We investigate the inverse Lévy measure and Shot Noise series representation methods, demonstrating their theoretical elegance but also their practical limitations and sensitivity to parameter values.
- 4.
- An Enhanced FRFT-Based Inversion Framework: We propose and implement an advanced numerical inversion method that leverages the characteristic function of the GTS distribution, combining [21] a Fast Fractional Fourier Transform (FRFT) and Newton–Cotes quadrature. This method achieves high accuracy and robustness across parameter regimes, addressing key shortcomings of rejection and series methods.
- 5.
- Rigorous Validation: Beyond visual Q-Q plot analysis, we use statistical goodness-of-fit tests (Kolmogorov–Smirnov and Anderson–Darling) to assess the fidelity of each method, with a particular focus on tail behavior.
2. Generalized Tempered Stable (GTS) Distribution
- are stability index parameters, controlling the heaviness of the tails on the positive and negative axes, respectively;
- are scale parameters, determining the overall intensity of jumps;
- are tempering parameters, governing the exponential decay of large jumps in either direction.
- No Jump at Zero: ;
- Integrability of Small Jumps: .
- A drift term (a);
- A diffusion or variance coefficient (σ), which controls the continuous, Gaussian-motion component;
- The Lévy measure (V), which precisely quantifies the frequency and size of the jumps.
Maximum Likelihood GTS Parameter Estimation for Four Key Financial Assets
- Data Sources:
- –
- Historical price data for Bitcoin (BTC) and Ethereum (ETH) were collected from CoinMarketCap. The time span covers 28 April 2013 to 4 July 2024 for BTC, and 7 August 2015 to 4 July 2024 for ETH.
- –
- Historical price data for the S&P 500 Index and the SPY ETF were obtained from Yahoo Finance, covering the period from 4 January 2010 to 22 July 2024. The prices were adjusted for stock splits and dividends.
- Model Comparison: Based on log-likelihood, Akaike Information Criterion (AIC), and Bayesian Information Criterion (BIC), the seven-parameter GTS distribution outperforms the classical two-parameter normal distribution (Geometric Brownian Motion, GBM).
- Goodness-of-Fit Tests: The Kolmogorov–Smirnov, Anderson–Darling, and Pearson chi-squared tests confirm the superior fit of the GTS model, especially in capturing heavy tails and asymmetries in return distributions.
- Benchmarking Against Alternative Models: The GTS distribution demonstrates improved empirical performance over
- –
- The KoBoL distribution ();
- –
- The Carr–Geman–Madan–Yor (CGMY) model ( and );
- –
- The Bilateral Gamma distribution ().
3. β-Stable Distributions and Simulation Algorithms
3.1. -Stable Distributions: Review
- The skewness parameter (): The distribution is considered positively (negatively) skewed if ().
- The scale or dispersion parameter (): This is not the standard deviation of non-Gaussian stable distributions, as the variance is infinite when .
- The location or drift parameter (): This is not the mean but has a drifting effect on the distribution.
3.2. Sampling from -Stable Distributions: Review
- 1.
- If and , then for any ,wherewhere
- 2.
- If and , then for any ,where
- Standard stable distribution () with , : we havewhich is a Box-Muller algorithm [38] for generating a normal random variable with mean 0 and variance 2.
- Standard stable distribution () with , : we haveFor , we have the algorithm [39] for generating Cauchy distribution .The Cauchy distribution function [33] can be written as follows:
- Standard stable distribution () with , : we have andwhereWe have a well-known relationship between the standard Lévy distribution and the standard normal distribution.
4. Generalized Tempered Stable (GTS) and Exponentially Titled Stable Distributions
4.1. Exponentially Titled Unilateral Stable Variable
- Alternative Parameterization of the Characteristic Function:
- Transformation of Parameters:We have a new parameter (θ) and a transformed variable:
- Setting : Without loss of generality, we set and the Laplace transform of becomes
4.2. Tempered Stable Distribution
5. Exact Sampling Method for Simulating
5.1. Standard Stable Rejection (SSR) Method
- For negative Bitcoin returns (black curve) and positive S&P 500 returns (red curve), grows slowly.
- However, for negative S&P 500 returns (also shown in black), increases exponentially, leading to a prohibitively large number of trials.
| Algorithm 1 Standard Stable Rejection (SSR) sampling [14]. |
|
5.2. Double Rejection Method
- ; ; ; .
- , is normal density with and .
- , is beta density with and .
- , is uniform distribution over .
| Algorithm 2 Double Rejection sampling. |
|
5.3. Two-Dimensional Single Rejection Method
| Algorithm 3 Two-Dimensional Single Rejection sampling [14]. |
|
- First proposal bivariate density function: A product of the gamma density function and the uniform density function. This approach has expected complexities denoted by and , yielding the target random variable .
- Second proposal bivariate density function: A product of a gamma density function and a normal density function. The expected complexities in this case are and , resulting in the target random variable .
- 1.
- Q-Q Plots and Skewed Distributions: A left-skewed distribution typically results in a concave downward Q-Q plot, while a right-skewed distribution shows a U-shaped or “humped” pattern. A symmetric distribution, on the other hand, will usually produce a symmetric and linear Q-Q plot around the center of the data.
- 2.
- Q-Q Plots and Short-Tailed Distributions: Short-tailed distributions may exhibit an S-shaped curve in the Q-Q plot. More specifically, the deviation from the straight line appears in the opposite direction at the tails compared to long-tailed distributions (above the line in the lower tail and below the line in the upper tail).
- 3.
- Q-Q Plots and Long-Tailed Distributions: Long-tailed distributions typically show deviations from the straight line at both ends of the Q-Q plot, with the lower tail curving downward and the upper tail curving upward.
- 4.
- S-shaped Curves in Q-Q Plots: An S-shaped curve can indicate several potential issues, such as longer or shorter tails than the theoretical distribution, or systematic differences between the distributions being compared.
6. Series Representation Methods for Simulating GTS Lévy Processes
- : characteristic exponent;
- : drift vector;
- : Lévy measure, defining the intensity and distribution of jumps in the process, and satisfying ;
- : characteristic triplet of X.
6.1. Sampling GTS Distribution via the Inverse Lévy Measure Series Representation
- , are i.i.d. exponential random variables with mean 1, and we set ;
- are i.i.d. uniform random variables on ;
- All the random elements , are mutually independent.
| Algorithm 4 Series representation using the inverse Lévy measure method. |
|
6.2. Sampling GTS Distribution via the Shot Noise Series Representation
- , are i.i.d. uniform random variables on .
- , are i.i.d. exponential random variables with mean 1, and we set .
- are i.i.d. random vectors in with common distribution , defined via the Lévy measure ν by
- All the random elements , , , , and are mutually independent.
| Algorithm 5 Shot Noise representation for . |
|
7. FRFT-Based Inverse Transform Sampling Method
- Numerical inversion of the characteristic function using the Enhanced Fast Fractional Fourier Transform (FRFT) algorithm [21];
- Construction of a high-resolution approximate GTS cumulative distribution function (CDF) on a discrete grid;
- Efficient inversion of the CDF using interpolation based on a fourth-degree polynomial approximation;
- Validation through simulation of the daily returns for Bitcoin, Ethereum, the S&P 500 index, and the SPY ETF.
7.1. Fast FRFT and Composite Newton–Cotes Quadrature Rules
7.2. Enhanced Fast FRFT Scheme: Composite of Fast FRFT
7.2.1. Composite of FRFTs: FRFT of Q-Long Weighted Sequence and FRFT of N-Long Sequence
7.2.2. Composite of FRFTs: FRFT of N-Long Sequence and FRFT of Q-Long Weighted Sequence
7.3. Simulation via the Characteristic Function
| Algorithm 6 Inverse sampling for a discrete distribution. |
|
- Superior numerical stability and improved tail accuracy, especially in the presence of heavy-tailed and asymmetric behavior;
- Elimination of truncation and rejection sampling, thereby avoiding common sources of bias and computational inefficiencies inherent in alternative approaches;
- Consistent outperformance relative to existing methods in terms of both theoretical robustness and computational efficiency.
8. Goodness-of-Fit Analysis
8.1. Kolmogorov–Smirnov (KS) Test
8.2. Anderson–Darling Test
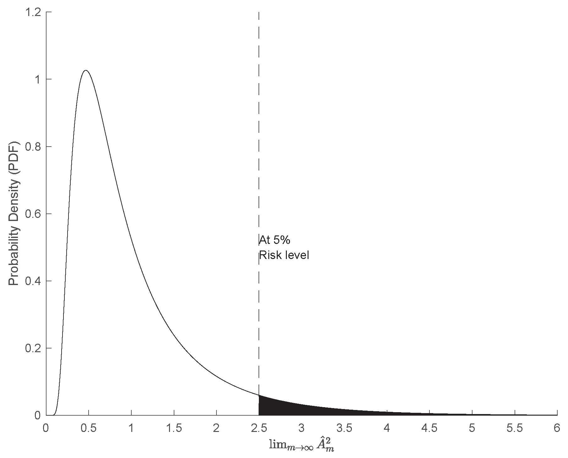
9. Conclusions
Author Contributions
Funding
Data Availability Statement
- Detailed MATLAB R2023b code and implementation specifics for Algorithms 1–6, which underpin the results presented in this paper, are available from the authors via email upon request. The code will be provided promptly to individuals or institutions providing a clear and reasonable justification for their intended use.
Acknowledgments
Conflicts of Interest
References
- Cont, R.; Tankov, P. Financial Modelling with Jump Processes; Chapman & Hall/CRC: Boca Raton, FL, USA, 2004. [Google Scholar]
- Samorodnitsky, G.; Taqqu, M.S. Stable Non-Gaussian Random Processes: Stochastic Models with Infinite Variance; CRC Press: New York, NY, USA, 1994. [Google Scholar]
- Nzokem, A.H. Comparing Bitcoin and Ethereum Tail Behavior via QQ Analysis of Cryptocurrency Returns. arXiv 2025, arXiv:2507.01983. [Google Scholar]
- Nolan, J.P. Univariate Stable Distributions: Models for Heavy Tailed Data; Springer Series in Operations Research and Financial Engineering: Cham, Switzerland, 2020. [Google Scholar] [CrossRef]
- Rosiński, J. Tempering Stable Processes. Stoch. Process. Their Appl. 2007, 117, 677–707. [Google Scholar] [CrossRef]
- Küchler, U.; Tappe, S. Tempered Stable Distributions and Processes. Stoch. Process. Their Appl. 2013, 123, 4256–4293. [Google Scholar] [CrossRef]
- Carr, P.; Geman, H.; Madan, D.B.; Yor, M. Stochastic Volatility for Lévy Processes. Math. Financ. 2003, 13, 345–382. [Google Scholar] [CrossRef]
- Rachev, S.T.; Kim, Y.S.; Bianchi, M.L.; Fabozzi, F.J. Stable and Tempered Stable Distributions. In Financial Models with Lévy Processes and Volatility Clustering; The Frank J. Fabozzi Series; Rachev, S.T., Kim, Y.S., Bianchi, M.L., Fabozzi, F.J., Eds.; John Wiley & Sons: Hoboken, NJ, USA, 2011; Volume 187, pp. 57–85. [Google Scholar] [CrossRef]
- Boyarchenko, S.I.; Levendorskiĭ, S.Z. Non-Gaussian Merton-Black-Scholes Theory; Advanced Series on Statistical Science & Applied Probability; World Scientific: Singapore, 2002; Volume 9. [Google Scholar] [CrossRef]
- Küchler, U.; Tappe, S. Bilateral Gamma Distributions and Processes in Financial Mathematics. Stoch. Process. Their Appl. 2008, 118, 261–283. [Google Scholar] [CrossRef]
- Nzokem, A.H. Self-Decomposable Laws Associated with General Tempered Stable (GTS) Distribution and Their Simulation Applications. arXiv 2024, arXiv:2405.16614. [Google Scholar] [CrossRef]
- Devroye, L. Random Variate Generation for Exponentially and Polynomially Tilted Stable Distributions. ACM Trans. Model. Comput. Simul. 2009, 19, 1–20. [Google Scholar] [CrossRef]
- Glasserman, P. Generating Random Numbers and Random Variables. In Monte Carlo Methods in Financial Engineering; Springer: New York, NY, USA, 2003; pp. 39–77. [Google Scholar] [CrossRef]
- Qu, Y.; Dassios, A.; Zhao, H. Random Variate Generation for Exponential and Gamma Tilted Stable Distributions. ACM Trans. Model. Comput. Simul. 2021, 31, 1–21. [Google Scholar] [CrossRef]
- Dassios, A.; Qu, Y.; Zhao, H. Exact simulation for a class of tempered stable and related distributions. ACM Trans. Model. Comput. Simul. (TOMACS) 2018, 28, 1–21. [Google Scholar] [CrossRef]
- Hofert, M. Sampling Exponentially Tilted Stable Distributions. ACM Trans. Model. Comput. Simul. 2011, 22, 3. [Google Scholar] [CrossRef]
- Nzokem, A.H.; Maposa, D. Exact Simulation for General Tempered Stable Random Variates: Review and Empirical Analysis. In Proceedings of the 2025 International Conference on Artificial Intelligence, Computer, Data Sciences and Applications (ACDSA), Antalya, Turkiye, 7–9 August 2025; IEEE: Piscataway, NJ, USA, 2025; pp. 1–6. [Google Scholar] [CrossRef]
- Rosiński, J. Tempered Stable Processes. In Proceedings of the Second MaPhySto Conference on Lévy Processes: Theory and Applications, Aarhus, Denmark, 21–25 January 2002; Volume 22, pp. 215–220. Available online: http://www.maphysto.dk/publications/MPS-misc/2002/22.pdf (accessed on 20 May 2025).
- Rosiński, J. Series Representations of Lévy Processes from the Perspective of Point Processes. In Lévy Processes: Theory and Applications; Barndorff-Nielsen, O.E., Resnick, S.I., Mikosch, T., Eds.; Birkhäuser: Boston, MA, USA, 2001; pp. 401–415. [Google Scholar] [CrossRef]
- Shephard, N. From Characteristic Function to Distribution Function: A Simple Framework for the Theory. Econom. Theory 1991, 7, 519–529. [Google Scholar] [CrossRef]
- Nzokem, A.; Maposa, D.; Seimela, A.M. Enhanced Fast Fractional Fourier Transform (FRFT) Scheme Based on Closed Newton-Cotes Rules. Axioms 2025, 14, 543. [Google Scholar] [CrossRef]
- Kyprianou, A.E. Fluctuations of Lévy Processes with Applications: Introductory Lectures; Universitext; Springer: Berlin/Heidelberg, Germany, 2014. [Google Scholar]
- Sato, K.I. Basic Results on Lévy Processes. In Lévy Processes: Theory and Applications; Barndorff-Nielsen, O.E., Mikosch, T., Resnick, S.I., Eds.; Birkhäuser: Boston, MA, USA, 2001; pp. 1–37. [Google Scholar] [CrossRef]
- Tankov, P. Financial Modeling with Lévy Processes: Lecture Notes. 2010. Available online: https://cel.hal.science/cel-00665021v1 (accessed on 20 May 2025).
- Nzokem, A.H.; Maposa, D. Bitcoin versus S&P 500 Index: Return and Risk Analysis. Math. Comput. Appl. 2024, 29, 44. [Google Scholar] [CrossRef]
- Nzokem, A.; Maposa, D. Fitting the Seven-Parameter Generalized Tempered Stable Distribution to Financial Data. J. Risk Financ. Manag. 2024, 17, 531. [Google Scholar] [CrossRef]
- Nzokem, A.H. Fitting Infinitely Divisible Distribution: Case of Gamma-Variance Model. arXiv 2021, arXiv:2104.07580. [Google Scholar] [CrossRef]
- Nzokem, A.H. Five-Parameter Variance-Gamma Process: Lévy versus Probability Density. AIP Conf. Proc. 2024, 3005, 020030. [Google Scholar] [CrossRef]
- Nzokem, A.H.; Montshiwa, V.T. Fitting Generalized Tempered Stable Distribution: Fractional Fourier Transform (FRFT) Approach. arXiv 2022, arXiv:2205.00586. [Google Scholar] [CrossRef]
- Nzokem, A.H. Gamma Variance Model: Fractional Fourier Transform (FRFT). J. Physics Conf. Ser. 2021, 2090, 012094. [Google Scholar] [CrossRef]
- Nzokem, A.H. Pricing European options under stochastic volatility models: Case of five-parameter variance-gamma process. J. Risk Financ. Manag. 2023, 16, 55. [Google Scholar] [CrossRef]
- Uchaikin, V.V.; Zolotarev, V.M. Chance and Stability: Stable Distributions and their Applications; Modern Probability and Statistics; De Gruyter: Berlin, Germany, 2011. [Google Scholar]
- Zolotarev, V.M. One-Dimensional Stable Distributions; American Mathematical Society: Providence, RI, USA, 1986; Volume 65. [Google Scholar]
- Feller, W. An Introduction to Probability Theory and Its Applications, 2nd ed.; John Wiley & Sons: New York, NY, USA, 1971; Volume 2. [Google Scholar]
- Kring, S.; Rachev, S.T.; Höchstötter, M.; Fabozzi, F.J. Estimation of α-stable sub-Gaussian distributions for asset returns. In Risk Assessment: Decisions in Banking and Finance; Springer: Berlin/Heidelberg, Germany, 2009; pp. 111–152. [Google Scholar]
- Zolotarev, V.M. On the Representation of Stable Laws by Integrals. Tr. Mat. Instituta Im. V. A. Steklova 1964, 71, 46–50. [Google Scholar]
- Borak, S.; Härdle, W.; Weron, R. Stable Distributions. In Statistical Tools for Finance and Insurance; Springer: Berlin/Heidelberg, Germany, 2005; pp. 21–44. [Google Scholar] [CrossRef]
- Box, G.E.P.; Muller, M.E. A Note on the Generation of Random Normal Deviates. Ann. Math. Stat. 1958, 29, 610–611. [Google Scholar] [CrossRef]
- Chambers, J.M.; Mallows, C.L.; Stuck, B.W. A Method for Simulating Stable Random Variables. J. Am. Stat. Assoc. 1976, 71, 340–344. [Google Scholar] [CrossRef]
- Barndorff-Nielsen, O.E.; Shephard, N. Financial Volatility, Lévy Processes and Power Variation. 2002. Available online: https://www.olsendata.com/data_products/client_papers/papers/200206-NielsenShephard-FinVolLevyProcessPowerVar.pdf (accessed on 20 May 2025).
- Brix, A. Generalized Gamma Measures and Shot-Noise Cox Processes. Adv. Appl. Probab. 1999, 31, 929–953. [Google Scholar] [CrossRef]
- Ripley, B.D. Stochastic Simulation; John Wiley & Sons: New York, NY, USA, 2009. [Google Scholar]
- Hofert, M. Efficiently Sampling Nested Archimedean Copulas. Comput. Stat. Data Anal. 2011, 55, 57–70. [Google Scholar] [CrossRef]
- Cerquetti, A. A Note on Bayesian Nonparametric Priors Derived from Exponentially Tilted Poisson-Kingman Models. Stat. Probab. Lett. 2007, 77, 1705–1711. [Google Scholar] [CrossRef]
- Nzokem, A.H. Numerical Solution of a Gamma-Integral Equation Using a Higher Order Composite Newton-Cotes Formulas. J. Phys. Conf. Ser. 2021, 2084, 012019. [Google Scholar] [CrossRef]
- Nzokem, A.H. Stochastic and Renewal Methods Applied to Epidemic Models. Ph.D. Thesis, York University, Toronto, ON, Canada, 2020. [Google Scholar]
- Nzokem, A.H. European Option Pricing Under Generalized Tempered Stable Process: Empirical Analysis. arXiv 2023, arXiv:2304.06060. [Google Scholar] [CrossRef]
- Nzokem, A.H.; Montshiwa, V.T. The Ornstein-Uhlenbeck Process and Variance Gamma Process: Parameter Estimation and Simulations. Thai J. Math. 2023, 160–168. [Google Scholar]
- Loy, A.; Follett, L.; Hofmann, H. Variations of Q-Q Plots: The Power of Our Eyes! Am. Stat. 2016, 70, 202–214. [Google Scholar] [CrossRef]
- Thode, H.C. Testing for Normality; Statistics, Textbooks and Monographs; CRC Press: New York, NY, USA, 2002; Volume 164. [Google Scholar]
- Wang, M.C.; Bushman, B.J. Using the Normal Quantile Plot to Explore Meta-Analytic Data Sets. Psychol. Methods 1998, 3, 46–54. [Google Scholar] [CrossRef]
- Wilk, M.B.; Gnanadesikan, R. Probability Plotting Methods for the Analysis of Data. Biometrika 1968, 55, 1–17. [Google Scholar] [CrossRef]
- Dodge, Y. Q-Q Plot (Quantile to Quantile Plot). In The Concise Encyclopedia of Statistics; Springer: New York, NY, USA, 2008; pp. 437–439. [Google Scholar] [CrossRef]
- Rachev, S.T. Tempered Stable Models in Finance: Theory and Applications. Ph.D. Thesis, University of Bergamo, Bergamo, Italy, 2009. [Google Scholar]
- Ivanenko, D.; Knopova, V.; Platonov, D. On Approximation of Some Lévy Processes. Austrian J. Stat. 2025, 54, 177–199. [Google Scholar] [CrossRef]
- Kallenberg, O. Foundations of Modern Probability; Springer: New York, NY, USA, 1997; Volume 2. [Google Scholar]
- Ferguson, T.S.; Klass, M.J. A Representation of Independent Increment Processes Without Gaussian Components. Ann. Math. Stat. 1972, 43, 1634–1643. [Google Scholar] [CrossRef]
- Nzokem, A. Simulation of Generalized Tempered Stable (GTS) Random Variates via Series Representations: A Case Study of Bitcoin and Ethereum. Preprint 2025. [Google Scholar] [CrossRef]
- Yuan, S.; Kawai, R. Numerical aspects of shot noise representation of infinitely divisible laws and related processes. Probab. Surv. 2021, 18, 201–271. [Google Scholar] [CrossRef]
- Godsill, S.; Kontoyiannis, I.; Tapia Costa, M. Generalised shot-noise representations of stochastic systems driven by non-Gaussian Lévy processes. Adv. Appl. Probab. 2024, 56, 1215–1250. [Google Scholar] [CrossRef]
- Gil-Pelaez, J. Note on the Inversion Theorem. Biometrika 1951, 38, 481–482. [Google Scholar] [CrossRef]
- Carr, P.; Madan, D.B. Option Valuation Using the Fast Fourier Transform. J. Comput. Financ. 1999, 2, 61–73. [Google Scholar] [CrossRef]
- Fang, F.; Oosterlee, C.W. A Novel Pricing Method for European Options Based on Fourier-Cosine Series Expansions. SIAM J. Sci. Comput. 2008, 31, 826–848. [Google Scholar] [CrossRef]
- Bailey, D.H.; Swarztrauber, P.N. The Fractional Fourier Transform and Applications. SIAM Rev. 1991, 33, 389–404. [Google Scholar] [CrossRef]
- Bailey, D.H.; Swarztrauber, P.N. A Fast Method for the Numerical Evaluation of Continuous Fourier and Laplace Transforms. SIAM J. Sci. Comput. 1994, 15, 1105–1110. [Google Scholar] [CrossRef]
- Massey, F.J. The Kolmogorov-Smirnov Test for Goodness of Fit. J. Am. Stat. Assoc. 1951, 46, 68–78. [Google Scholar] [CrossRef]
- Dimitrova, D.S.; Kaishev, V.K.; Tan, S. Computing the Kolmogorov-Smirnov Distribution When the Underlying CDF is Purely Discrete, Mixed, or Continuous. J. Stat. Softw. 2020, 95, 1–42. [Google Scholar] [CrossRef]
- Kolmogorov, A.N. Sulla Determinazione Empirica di una Legge di Distribuzione. G. Dell’Istituto Ital. Degli Attuari 1933, 4, 83–91. [Google Scholar]
- Smirnov, N.V. Table for Estimating the Goodness of Fit of Empirical Distributions. Ann. Math. Stat. 1948, 19, 279–281. [Google Scholar] [CrossRef]
- Marsaglia, G.; Tsang, W.W.; Wang, J. Evaluating Kolmogorov’s Distribution. J. Stat. Softw. 2003, 8, 1–4. [Google Scholar] [CrossRef]
- D’Agostino, R.B.; Stephens, M.A. Goodness-of-Fit Techniques; Marcel Dekker: New York, NY, USA, 1986. [Google Scholar]
- Stephens, M.A. EDF Statistics for Goodness of Fit and Some Comparisons. J. Am. Stat. Assoc. 1974, 69, 730–737. [Google Scholar] [CrossRef]
- Shorack, G.R.; Wellner, J.A. Empirical Processes with Applications to Statistics; John Wiley & Sons: New York, NY, USA, 1986. [Google Scholar]
- Krysicki, W.; Bartos, J.; Dyczka, W.; Królikowska, K.; Wasilewski, M. Rachunek Prawdopodobieństwa i Statystyka Matematyczna w zadaniach; Wydawnictwo Naukowe PWN: Warszawa, Poland, 1999; Volume 2. [Google Scholar]
- Anderson, T.W. Anderson-Darling Test. In The Concise Encyclopedia of Statistics; Dodge, Y., Ed.; Springer: New York, NY, USA, 2008; pp. 12–14. [Google Scholar] [CrossRef]
- Anderson, T.W.; Darling, D.A. A Test of Goodness of Fit. J. Am. Stat. Assoc. 1954, 49, 765–769. [Google Scholar] [CrossRef]
- von Mises, R. Wahrscheinlichkeit, Statistik und Wahrheit; Julius Springer: Berlin/Heidelberg, Germany, 1931; English translation: Probability, Statistics and Truth, Macmillan, 1957. [Google Scholar]
- Anderson, T.W.; Darling, D.A. Asymptotic Theory of Certain “Goodness of Fit” Criteria Based on Stochastic Processes. Ann. Math. Stat. 1952, 23, 193–212. [Google Scholar] [CrossRef]
- Durbin, J. Distribution Theory for Tests Based on the Sample Distribution Function; SIAM: Philadelphia, PA, USA, 1973. [Google Scholar]
- Lewis, P.A.W. Distribution of the Anderson-Darling Statistic. Ann. Math. Stat. 1961, 32, 1118–1124. [Google Scholar] [CrossRef]
- Marsaglia, G.; Marsaglia, J. Evaluating the Anderson-Darling Distribution. J. Stat. Softw. 2004, 9, 1–5. [Google Scholar] [CrossRef]
- Anderson, T.W. Anderson-Darling Tests of Goodness-of-Fit. In International Encyclopedia of Statistical Science; Lovric, M., Ed.; Springer: Berlin/eidelberg, Germany, 2011; pp. 52–54. [Google Scholar] [CrossRef]
















| Parameter | Bitcoin | Ethereum | ||||
|---|---|---|---|---|---|---|
| Estimate | Std Err | Estimate | Std Err | |||
| −0.1216 | (0.375) | −0.4854 | (1.008) | |||
| 0.3155 | (0.136) | 0.3904 | (0.164) | |||
| 0.4066 | (0.117) | 0.4045 | (0.210) | |||
| 0.7477 | (0.047) | 0.9582 | (0.106) | |||
| 0.5446 | (0.037) | 0.8005 | (0.110) | |||
| 0.2465 | (0.036) | 0.1667 | (0.029) | |||
| 0.1748 | (0.026) | 0.1708 | (0.036) | |||
| Parameter | S&P 500 Index | SPY ETF | ||||
|---|---|---|---|---|---|---|
| Estimate | Std Err | Estimate | Std Err | |||
| −0.2494 | (0.208) | −0.2606 | (0.135) | |||
| 0.3286 | (0.308) | 0.3408 | (0.189) | |||
| 0.0886 | (0.176) | 0.0222 | (0.212) | |||
| 0.7924 | (0.350) | 0.7877 | (0.225) | |||
| 0.5422 | (0.107) | 0.5971 | (0.141) | |||
| 1.2797 | (0.348) | 1.2885 | (0.226) | |||
| 0.9371 | (0.144) | 1.0143 | (0.177) | |||
| GTS Distribution Parameters | Transformed Parameters | |||||||
|---|---|---|---|---|---|---|---|---|
| Financial Assets | Variable | |||||||
| S&P 500 index | −0.24941 | 0.32862 | 0.79243 | 1.27974 | 35.9485 | 46.0049 | 33.7557 | |
| 0.08864 | 0.54225 | 0.93713 | 629.582 | |||||
| SPY ETF | −0.26064 | 0.34088 | 0.78776 | 1.28856 | 29.2566 | 37.6987 | 31.3803 | |
| 0.02221 | 0.59711 | 1.01435 | ||||||
| Bitcoin | −0.12157 | 0.31555 | 0.74771 | 0.24653 | 37.4095 | 9.2226 | 7.5071 | |
| 0.40646 | 0.54457 | 0.17477 | 5.6072 | 0.9800 | 2.6961 | |||
| Ethereum | −0.48538 | 0.39044 | 0.95825 | 0.16671 | 26.6355 | 4.4405 | 5.9876 | |
| 0.40448 | 0.80048 | 0.17079 | 14.7212 | 2.5142 | 4.2715 | |||
| (X, U) | |||
|---|---|---|---|
| Gamma and Unform bivariate | |||
| Gamma and Unform bivariate | |||
| Gamma and truncated normal bivariate | |||
| Gamma and truncated normal bivariate |
| Parameters | Expected Complexities | |||||||
|---|---|---|---|---|---|---|---|---|
| Financial Assets | Variable | |||||||
| S&P 500 index | 0.32862 | 46.0049 | 3.4868 | 3.9905 | 1.5787 | 1.8067 | 1.5787 | |
| 0.08864 | 2.3536 | 6.1617 | 1.3013 | 3.4068 | 1.3013 | |||
| SPY ETF | 0.34088 | 37.6987 | 3.5339 | 3.9181 | 1.6022 | 1.7764 | 1.6022 | |
| 0.02221 | 2.2609 | 12.979 | 1.1725 | 6.7309 | 1.1725 | |||
| Bitcoin | 0.31555 | 9.2226 | 3.0452 | 3.1247 | 1.8412 | 1.8893 | 1.8412 | |
| 0.40646 | 0.9800 | 3.4102 | 2.1960 | 2.7813 | 1.7910 | 1.7910 | ||
| Ethereum | 0.39044 | 4.4405 | 3.3652 | 2.8209 | 2.0570 | 1.7243 | 1.7243 | |
| 0.40448 | 2.5142 | 3.3829 | 2.5581 | 2.2820 | 1.7256 | 1.7256 | ||
| Financial Assets | Statistics | Exact Sampling Method | Numerical Sampling Method | ||||
|---|---|---|---|---|---|---|---|
| SSR 1 | Double | Single | Shot | Inverse | Inverse | ||
| Rejection | Rejection 2 | Noise 3 | Tail Integral 4 | Transform 5 | |||
| Bitcoin | 0.0028 | 0.0750 | 0.0025 | 0.0078 | 0.0031 | 0.0019 | |
| 0.7842 | 21.385 | 0.7043 | 2.2045 | 0.8690 | 0.5234 | ||
| p_value | 0.5700 | 0.0030 | 0.7041 | 0.0001 | 0.4370 | 0.9470 | |
| Ethereum | 0.0031 | 0.0700 | 0.0031 | 0.0030 | 0.0025 | 0.0010 | |
| 0.8860 | 19.865 | 0.8860 | 0.8569 | 0.6935 | 0.398 | ||
| p_value | 0.4110 | 0.0020 | 0.4110 | 0.4549 | 0.7221 | 0.9970 | |
| S&P 500 | 0.0836 | 0.0031 | 0.1745 | 0.0039 | 0.0024 | ||
| 23.643 | 0.8747 | 49.344 | 1.1083 | 0.6811 | |||
| p_value | 0.0078 | 0.4286 | 0.0000 | 0.1713 | 0.7424 | ||
| SPY ETF | 0.0897 | 0.0025 | 0.3023 | 0.0031 | 0.0026 | ||
| 25.366 | 0.6953 | 85.498 | 0.8873 | 0.7464 | |||
| p_value | 0.0000 | 0.7191 | 0.0000 | 0.4106 | 0.6332 | ||
| Financial Assets | Statistics | Exact Sampling Method | Numerical Sampling Method | ||||
|---|---|---|---|---|---|---|---|
| SSR 1 | Double | Single | Shot | Inverse | Inverse | ||
| Rejection | Rejection 2 | Noise 3 | Tail Integral 4 | Transform 5 | |||
| Bitcoin | 0.4850 | 496.5 | 0.6049 | 3.299 | 0.8677 | 0.2876 | |
| p_value | 0.7622 | 0.0000 | 0.6434 | 0.0194 | 0.4347 | 0.9472 | |
| Ethereum | 0.4993 | 428.8 | 0.7051 | 0.9525 | 0.2579 | 0.2464 | |
| p_value | 0.7475 | 0.0000 | 0.5545 | 0.3832 | 0.9660 | 0.9722 | |
| S&P 500 | 621.5 | 0.6816 | 5292 | 0.8244 | 0.2924 | ||
| p_value | 0.0000 | 0.5744 | 0.0000 | 0.4638 | 0.9438 | ||
| SPY ETF | 658.4 | 0.5409 | 1522 | 0.7834 | 0.7232 | ||
| p_value | 0.0000 | 0.7055 | 0.0000 | 0.4932 | 0.5397 | ||
Disclaimer/Publisher’s Note: The statements, opinions and data contained in all publications are solely those of the individual author(s) and contributor(s) and not of MDPI and/or the editor(s). MDPI and/or the editor(s) disclaim responsibility for any injury to people or property resulting from any ideas, methods, instructions or products referred to in the content. |
© 2025 by the authors. Licensee MDPI, Basel, Switzerland. This article is an open access article distributed under the terms and conditions of the Creative Commons Attribution (CC BY) license (https://creativecommons.org/licenses/by/4.0/).
Share and Cite
Nzokem, A.; Maposa, D. High-Performance Simulation of Generalized Tempered Stable Random Variates: Exact and Numerical Methods for Heavy-Tailed Data. Math. Comput. Appl. 2025, 30, 106. https://doi.org/10.3390/mca30050106
Nzokem A, Maposa D. High-Performance Simulation of Generalized Tempered Stable Random Variates: Exact and Numerical Methods for Heavy-Tailed Data. Mathematical and Computational Applications. 2025; 30(5):106. https://doi.org/10.3390/mca30050106
Chicago/Turabian StyleNzokem, Aubain, and Daniel Maposa. 2025. "High-Performance Simulation of Generalized Tempered Stable Random Variates: Exact and Numerical Methods for Heavy-Tailed Data" Mathematical and Computational Applications 30, no. 5: 106. https://doi.org/10.3390/mca30050106
APA StyleNzokem, A., & Maposa, D. (2025). High-Performance Simulation of Generalized Tempered Stable Random Variates: Exact and Numerical Methods for Heavy-Tailed Data. Mathematical and Computational Applications, 30(5), 106. https://doi.org/10.3390/mca30050106

