A Priori Error Analysis of an Adaptive Splitting Scheme for Non-Autonomous Second-Order Systems
Abstract
1. Introduction
2. Mathematical Framework
Reformulation as a First-Order System
- (a)
- for all , and D is equipped with a norm equivalent to the graph norm of .
- (b)
- The maps and are continuously differentiable on for all , with derivatives uniformly bounded in .
- (c)
- There exists such that .
- (a)
- The map is strongly continuous on .
- (b)
- For , the maps and are twice continuously differentiable, satisfying
- (c)
- Under the assumptions of [17] (Theorem 4.2), the perturbed fundamental solution associated with satisfiesfor some constant dependent on T.
3. Numerical Discretization
3.1. Semi-Discretization in Space
3.2. Full Discretization in Time
3.2.1. Operator Splitting
3.2.2. Adaptive Time-Stepping
3.3. Algorithm Pseudocode
| Algorithm 1 Adaptive Splitting Method for (nACP2) |
|
4. Error Analysis
4.1. Consistency of the Semi-Discrete Scheme
4.2. Stability of the Fully Discrete Scheme
4.3. Convergence Result
4.4. Robustness Under Perturbations
5. Implementation and Numerical Experiments
5.1. Benchmark Problem: Perturbed Non-Autonomous Wave Equation
Spatial and Temporal Discretization
5.2. Convergence Tests
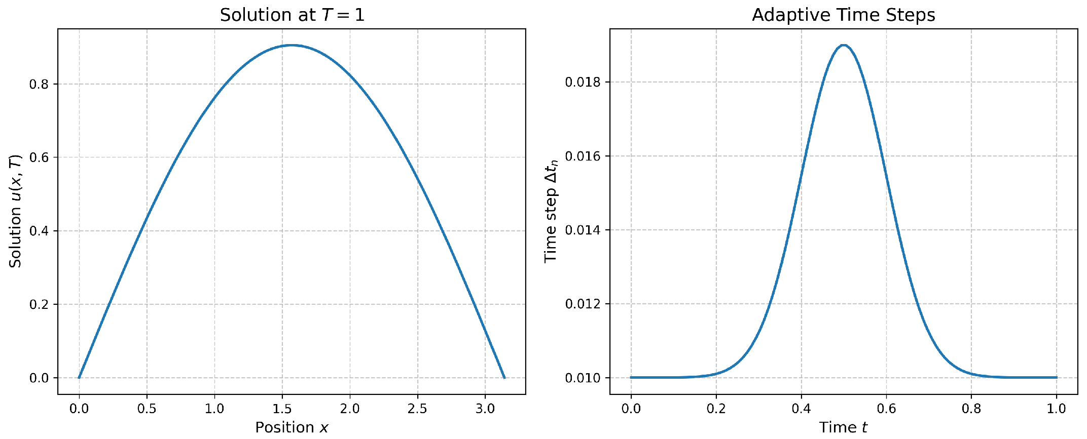
5.3. Adaptive Time-Stepping Demonstration
5.4. Stability Validation
Funding
Data Availability Statement
Acknowledgments
Conflicts of Interest
References
- Bátkai, A.; Csomós, P.; Farkas, B.; Nickel, G. Operator splitting for non-autonomous evolution equations. J. Funct. Anal. 2011, 260, 2163–2190. [Google Scholar] [CrossRef]
- Bátkai, A.; Csomós, P.; Nickel, G. Operator splittings and spatial approximations for evolution equations. J. Evol. Equ. 2009, 9, 613–636. [Google Scholar] [CrossRef][Green Version]
- Strang, G. On the construction and comparison of difference schemes. SIAM J. Numer. Anal. 1968, 5, 506–517. [Google Scholar] [CrossRef]
- Jahnke, T.; Lubich, C. Error bounds for exponential operator splittings. BIT Numer. Math. 2000, 40, 735–744. [Google Scholar] [CrossRef]
- Hansen, E.; Ostermann, A. High order splitting methods for analytic semigroups exist. BIT Numer. Math. 2009, 49, 527–542. [Google Scholar] [CrossRef]
- Weng, Z.; Zhai, S.; Feng, X. Numerical approximation of the nonlocal ternary viscous Cahn-Hilliard model based on a high order explicit hybrid algorithm. SIAM J. Sci. Comput. 2025, 47, a2221–a2247. [Google Scholar] [CrossRef]
- Zhai, S.; Weng, Z.; Mo, Y.; Feng, X. Energy dissipation and maximum bound principle preserving scheme for solving a nonlocal ternary Allen-Cahn model. Comput. Math. Appl. 2024, 155, 150–164. [Google Scholar] [CrossRef]
- Fetecǎu, C.; Morosanu, C. Fractional step scheme to approximate a non-linear second-order reaction-diffusion problem with inhomogeneous dynamic boundary conditions. Axioms 2023, 12, 406. [Google Scholar] [CrossRef]
- Ern, A.; Guermond, J.-L. Theory and Practice of Finite Elements; Applied Mathematical Sciences; Springer: New York, NY, USA, 2004; Volume 159. [Google Scholar]
- Thomée, V. Galerkin Finite Element Methods for Parabolic Problems; Springer Series in Computational Mathematics; Springer: Berlin/Heidelberg, Germany, 1997; Volume 25. [Google Scholar]
- Hairer, E.; Norsett, S.P.; Wanner, G. Solving Ordinary Differential Equations. I: Nonstiff Problems; Springer Series in Computational Mathematics; Springer: Cham, Switzerland, 1987; Volume 8. [Google Scholar]
- Yuan, Q.; Yuan, S. Reduced element for adaptive finite element analysis of first-order ivp with built-in error estimator in maximum norm. Appl. Sci. 2024, 14, 7264. [Google Scholar] [CrossRef]
- Auzinger, W.; Březinová, I.; Hofstätter, H.; Koch, O.; Quell, M. Practical splitting methods for the adaptive integration of nonlinear evolution equations. II: Comparisons of local error estimation and step-selection strategies for nonlinear Schrödinger and wave equations. Comput. Phys. Commun. 2019, 234, 55–71. [Google Scholar] [CrossRef]
- Blanes, S.; Casas, F.; Thalhammer, M. Splitting and composition methods with embedded error estimators. Appl. Numer. Math. 2019, 146, 400–415. [Google Scholar] [CrossRef]
- Descombes, S.; Duarte, M.; Dumont, T.; Louvet, V.; Massot, M. Adaptive time splitting method for multi-scale evolutionary partial differential equations. Confluentes Math. 2011, 3, 413–443. [Google Scholar] [CrossRef]
- Descombes, S.; Duarte, M.; Massot, M. Operator splitting methods with error estimator and adaptive time-stepping. Application to the simulation of combustion phenomena. In Splitting Methods in Communication and Imaging, Science, and Engineering; Springer: Cham, Switzerland, 2016; pp. 627–641. [Google Scholar]
- Budde, C.; Seifert, C. Perturbations of non-autonomous second-order abstract Cauchy problems. Anal. Math. 2024, 50, 733–755. [Google Scholar] [CrossRef]
- Bochenek, J.; Winiarska, T. Second order evolution equations with parameter. Ann. Polon. Math. 1994, 59, 41–52. [Google Scholar] [CrossRef][Green Version]
- Winiarska, T. Quasilinear evolution equations with operators dependent on t. Mat. Stud. 2004, 21, 170–178. [Google Scholar] [CrossRef]
- Winiarska, T. Second order Cauchy problem with a damping operator. Univ. Iagel. Acta Math. 2005, 1285, 11–20. [Google Scholar]
- Winiarska, T. Second order evolution problem with dependent on t and not densely defined operators. Demonstr. Math. 2009, 42, 513–520. [Google Scholar] [PubMed]
- Kozak, M. An abstract linear second-order temporally inhomogeneous differential equation. I. Univ. Iagel. Acta Math. 1994, 1137, 21–30. [Google Scholar]
- Kozak, M. An abstract second-order temporally inhomogeneous linear differential equation. II. Univ. Iagel. Acta Math. 1995, 1169, 263–274. [Google Scholar]
- Kozak, M. A fundamental solution of a second-order differential equation in a Banach space. Univ. Iagel. Acta Math. 1995, 1169, 275–289. [Google Scholar]




Disclaimer/Publisher’s Note: The statements, opinions and data contained in all publications are solely those of the individual author(s) and contributor(s) and not of MDPI and/or the editor(s). MDPI and/or the editor(s) disclaim responsibility for any injury to people or property resulting from any ideas, methods, instructions or products referred to in the content. |
© 2025 by the author. Licensee MDPI, Basel, Switzerland. This article is an open access article distributed under the terms and conditions of the Creative Commons Attribution (CC BY) license (https://creativecommons.org/licenses/by/4.0/).
Share and Cite
Budde, C. A Priori Error Analysis of an Adaptive Splitting Scheme for Non-Autonomous Second-Order Systems. Math. Comput. Appl. 2025, 30, 103. https://doi.org/10.3390/mca30050103
Budde C. A Priori Error Analysis of an Adaptive Splitting Scheme for Non-Autonomous Second-Order Systems. Mathematical and Computational Applications. 2025; 30(5):103. https://doi.org/10.3390/mca30050103
Chicago/Turabian StyleBudde, Christian. 2025. "A Priori Error Analysis of an Adaptive Splitting Scheme for Non-Autonomous Second-Order Systems" Mathematical and Computational Applications 30, no. 5: 103. https://doi.org/10.3390/mca30050103
APA StyleBudde, C. (2025). A Priori Error Analysis of an Adaptive Splitting Scheme for Non-Autonomous Second-Order Systems. Mathematical and Computational Applications, 30(5), 103. https://doi.org/10.3390/mca30050103

