Mixed Student’s T-Distribution Regression Soft Measurement Model and Its Application Based on VI and MCMC
Abstract
1. Introduction
- We developed an algorithm called variational Bayesian MCMC (VM), which consists of VI and MCMC;
- Our VM introduces the Student’s t-distribution, which provided robust classification results;
- In order to determine whether the proposed method is effective, it is necessary to use two sets of data that contain different categories as a basis for the experiment.
2. Related Works
3. Theoretical Background
3.1. Student’s T-Distribution
3.2. Variational Inference
3.3. Markov Chain Monte Carlo
4. Methods
4.1. Mixed Student’s T-Distribution Regression Based on VI and MCMC (VMSTMR)
4.2. Parameter Estimates
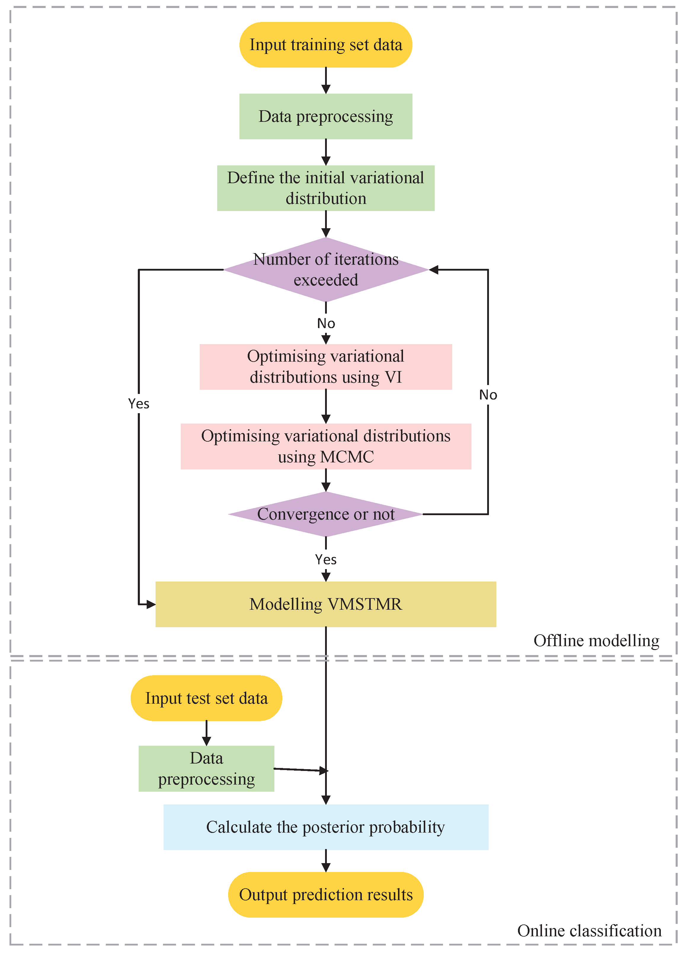
4.3. Overall Flow of the Model
| Algorithm 1 Soft measurement model based on VMSTMR |
|
4.4. Evaluation Index
5. Results
5.1. Simulation Experiments
5.2. Actual Industrial Data
6. Conclusions
7. Future Research Directions
Author Contributions
Funding
Data Availability Statement
Conflicts of Interest
Abbreviations
| AI | Artificial intelligence |
| GAN | Generative adversarial network |
| GMR | Gaussian Mixture Regression |
| GPR | Gaussian Process Regression |
| GRU | Gated recurrent unit |
| LSTM-DeepFM | The Long Short-Term Memory–Deep Factorization Machine |
| MAE | Mean absolute error |
| MAPE | Mean absolute percentage error |
| MCMC | Markov Chain Monte Carlo |
| PLSR | Partial Least Squares Regression |
| RMSE | Root mean square error |
| SsSMM | Semi-supervised robust modeling method |
| STMR | Bayesian Student’s T-Distribution Mixture Regression |
| VAE | Variational autoencoder |
| VBGMR | Variational Bayesian Gaussian mixture regression |
| VBMC | Variational Bayesian Monte Carlo |
| VBSMR | Variational Bayesian Mixed Student’s t-distribution Regression |
| VI | Variational Inference |
| VM | Variational Bayesian Markov Chain Monte Carlo |
| VMSTMR | Variational Bayesian MCMC mixed Student’s t-distribution regression |
References
- Zhao, J.; Peng, Z.; Cui, D.; Li, Q.; He, J.; Qiu, J. A method for measuring tube metal temperature of ethylene cracking furnace tubes based on machine learning and neural network. IEEE Access 2019, 7, 158643–158654. [Google Scholar] [CrossRef]
- Peng, Z.; Zhao, J.; Yin, Z.; Gu, Y.; Qiu, J.; Cui, D. ABC-ANFIS-CTF: A method for diagnosis and prediction of coking degree of ethylene cracking furnace tube. Processes 2019, 7, 909. [Google Scholar] [CrossRef]
- Shu, L.; Mukherjee, M.; Pecht, M.; Crespi, N.; Han, S.N. Challenges and research issues of data management in IoT for large-scale petrochemical plants. IEEE Syst. J. 2017, 12, 2509–2523. [Google Scholar] [CrossRef]
- Maoxuan, Z. Simulation of burning process in cracking furnace of ethylene plant. Ethyl. Ind. 2020, 32, 34–37+5. [Google Scholar]
- Xiaona, H. The Simulation of Ethylene Cracking Furnace Decking Process, Its Application and Optimal Control; Beijing University of Chemical Technology: Beijing, China, 2013. [Google Scholar]
- Shanhai, X. The Simulation and Control of Decoking Process of Ethylene Cracking Furnace; Beijing University of Chemical Technology: Beijing, China, 2016. [Google Scholar]
- Wen, Z.; Qian, B.; Hu, R.; Jin, H.; Yang, Y. Ethylene yield prediction based on bi-directional GRU optimized by learning-based artificial bee colony algorithm. Control Theory Appl. 2023, 40, 1746–1756. [Google Scholar]
- Yuan, X.; Ou, C.; Wang, Y.; Yang, C.; Gui, W. A layer-wise data augmentation strategy for deep learning networks and its soft sensor application in an industrial hydrocracking process. IEEE Trans. Neural Netw. Learn. Syst. 2019, 32, 3296–3305. [Google Scholar] [CrossRef]
- Brunner, V.; Siegl, M.; Geier, D.; Becker, T. Challenges in the development of soft sensors for bioprocesses: A critical review. Front. Bioeng. Biotechnol. 2021, 9, 722202. [Google Scholar] [CrossRef]
- Jiang, Y.; Yin, S.; Dong, J.; Kaynak, O. A review on soft sensors for monitoring, control, and optimization of industrial processes. IEEE Sens. J. 2020, 21, 12868–12881. [Google Scholar] [CrossRef]
- Sun, Q.; Ge, Z. A survey on deep learning for data-driven soft sensors. IEEE Trans. Ind. Inform. 2021, 17, 5853–5866. [Google Scholar] [CrossRef]
- Yuan, X.; Li, L.; Shardt, Y.; Wang, Y.; Yang, C. Deep learning with spatiotemporal attention-based LSTM for industrial soft sensor model development. IEEE Trans. Ind. Electron. 2020, 68, 4404–4414. [Google Scholar] [CrossRef]
- Sun, H.; Hu, T.; Ma, Y.; Liu, Z.; Liang, C. Study on Soft Sensing Technology of Gas Pipeline Compressor Flow Based on Random Fores. Autom. Petro-Chem. Ind. 2024, 60, 21–24. [Google Scholar]
- Cao, P.; Luo, X. Modeling of soft sensor for chemical process. CIESC J. 2013, 64, 788–800. [Google Scholar]
- Wang, J. Bayesian Mixture Model-Based Robust Soft Sensor Modeling and Application. Master’s Thesis, Zhejiang University, Hangzhou, China, 2022. [Google Scholar]
- Zhao, J. Study on Intelligent Coking Diagnosis Method of Ethylene Cracking Furnace Tubs. Master’s Thesis, Guangdong University of Technology, Guangzhou, China, 2020. [Google Scholar]
- Zhu, J.; Ge, Z.; Song, Z. Variational Bayesian Gaussian mixture regression for soft sensing key variables in non-Gaussian industrial processes. IEEE Trans. Control Syst. Technol. 2016, 25, 1092–1099. [Google Scholar] [CrossRef]
- Qin, Y.; Liu, X.; Yue, C.; Wang, L.; Gu, H. A tool wear monitoring method based on data-driven and physical output. Robot. Comput.-Integr. Manuf. 2025, 91, 102820. [Google Scholar] [CrossRef]
- Ren, L.; Wang, T.; Laili, Y.; Zhang, L. A data-driven self-supervised LSTM-DeepFM model for industrial soft sensor. IEEE Trans. Ind. Inform. 2021, 18, 5859–5869. [Google Scholar] [CrossRef]
- Zhang, C.; Bütepage, J.; Kjellström, H.; Mandt, S. Advances in variational inference. IEEE Trans. Pattern Anal. Mach. Intell. 2018, 41, 2008–2026. [Google Scholar] [CrossRef]
- Xie, F.; Shen, Y. Bayesian estimation for stochastic volatility model with jumps, leverage effect and generalized hyperbolic skew Student’s t-distribution. Commun. Stat.-Simul. Comput. 2023, 52, 3420–3437. [Google Scholar] [CrossRef]
- Xia, C.; Peng, Z.; Cui, D.; Li, Q.; Sun, L. Concentration Diagnosis in Soft Sensing Based on Bayesian T-Distribution Mixture Regression. In Proceedings of the FSDM 2023, Chongqing, China, 10–13 November 2023; pp. 362–371. [Google Scholar]
- Zhai, X. Momentum-Based Monte Carlo Method for Stochastic Gradient Martensitic Chains. Master’s Thesis, Shanghai Normal University, Shanghai, China, 2023. [Google Scholar]
- Hirt, M.; Kreouzis, V.; Dellaportas, P. Learning variational autoencoders via MCMC speed measures. Stat. Comput. 2024, 34, 164. [Google Scholar] [CrossRef]
- Jiang, H.; Liu, Y.; He, S.; Luo, J.; Xu, T. A Study on Mechanistic Prediction Model of Gathering Pipelines in CO2 Environment. J. Southwest Pet. Univ. (Sci. Technol. Ed.) 2023, 45, 178–188. [Google Scholar]
- Wang, S.; Tian, W.; Li, C.; Cui, Z.; Liu, B. Mechanism-based deep learning for tray efficiency soft-sensing in distillation process. Reliab. Eng. Syst. Saf. 2023, 231, 109012. [Google Scholar] [CrossRef]
- Guo, R.; Liu, H. A hybrid mechanism-and data-driven soft sensor based on the generative adversarial network and gated recurrent unit. IEEE Sens. J. 2021, 21, 25901–25911. [Google Scholar] [CrossRef]
- He, Z.; Qian, J.; Li, J.; Hong, M.; Man, Y. Data-driven soft sensors of papermaking process and its application to cleaner production with multi-objective optimization. J. Clean. Prod. 2022, 372, 133803. [Google Scholar] [CrossRef]
- Svensén, M.; Bishop, C. Robust Bayesian mixture modelling. Neurocomputing 2005, 64, 235–252. [Google Scholar] [CrossRef]
- Wang, J.; Shao, W.; Song, Z. Student’s-t mixture regression-based robust soft sensor development for multimode industrial processes. Sensors 2018, 18, 3968. [Google Scholar] [CrossRef] [PubMed]
- Yang, L.; Tian, Z.; Wen, J.; Yan, W. Variational Bayesian-based adaptive non-rigid point set matching. J. Northwest. Polytech. Univ. 2018, 36, 942–948. [Google Scholar] [CrossRef]
- Shao, W.; Ge, Z.; Song, Z.; Wang, J. Semisupervised robust modeling of multimode industrial processes for quality variable prediction based on student’s t mixture model. IEEE Trans. Ind. Inform. 2019, 16, 2965–2976. [Google Scholar] [CrossRef]
- Acerbi, L. Variational bayesian monte carlo. Adv. Neural Inf. Process. Syst. 2018, 31, 8222–8232. [Google Scholar]
- Wang, J.; Shao, W.; Song, Z. Robust inferential sensor development based on variational Bayesian Student’st mixture regression. Neurocomputing 2019, 369, 11–28. [Google Scholar] [CrossRef]
- De Figueiredo, L.P.; Grana, D.; Roisenberg, M.; Rodrigues, B. Gaussian mixture Markov chain Monte Carlo method for linear seismic inversion. Geophysics 2019, 84, R463–R476. [Google Scholar] [CrossRef]
- Wiese, J.; Wimmer, L.; Papamarkou, T.; Bischl, B.; Günnemann, S.; Rügamer, D. Towards efficient MCMC sampling in Bayesian neural networks by exploiting symmetry. In Proceedings of the Joint European Conference on Machine Learning and Knowledge Discovery in Databases 2023, Turin, Italy, 18–22 September 2023; Springer Nature: Cham, Switzerland, 2023; pp. 459–474. [Google Scholar]
- Chandra, R.; Simmons, J. Bayesian neural networks via MCMC: A python-based tutorial. arXiv 2023, arXiv:2304.02595. [Google Scholar] [CrossRef]
- Yi, Z.; Wei, Y.; Cheng, C.; He, K.; Sui, Y. Improving sample efficiency of high dimensional Bayesian optimization with MCMC. arXiv 2024, arXiv:2401.02650. [Google Scholar]
- Bishop, C. Pattern Recognition and Machine Learning; Springer: New York, NY, USA, 2006. [Google Scholar]
- Galarza, C.; Lin, T.; Wang, W.; Lachos, V. On moments of folded and truncated multivariate Student-t distributions based on recurrence relations. Metrika 2021, 84, 825–850. [Google Scholar] [CrossRef]
- Virolainen, S. A mixture autoregressive model based on Gaussian and Student’st-distributions. Stud. Nonlinear Dyn. Econom. 2022, 26, 559–580. [Google Scholar]
- Lambert, M.; Chewi, S.; Bach, F.; Bonnabel, S.; Rigollet, P. Variational inference via Wasserstein gradient flows. Adv. Neural Inf. Process. Syst. 2022, 35, 14434–14447. [Google Scholar]
- Dhaka, A.; Catalina, A.; Welandawe, M.; Andersen, M.; Huggins, J.; Vehtari, A. Challenges and opportunities in high dimensional variational inference. Adv. Neural Inf. Process. Syst. 2021, 34, 7787–7798. [Google Scholar]
- Cao, Y.; Jan, N.; Huang, B.; Fang, M.; Wang, Y.; Gui, W. Multimodal process monitoring based on variational Bayesian PCA and Kullback–Leibler divergence between mixture models. Chemom. Intell. Lab. Syst. 2021, 210, 104230. [Google Scholar] [CrossRef]
- Blei, D.; Kucukelbir, A.; McAuliffe, D. Variational inference: A review for statisticians. J. Am. Stat. Assoc. 2017, 112, 859–877. [Google Scholar] [CrossRef]
- Chen, X. Research on Adaptive Variational Contrastive Divergence. Master’s Thesis, Xiamen University, Xiamen, China, 2020. [Google Scholar]
- Benedetti, M.; Coyle, B.; Fiorentini, M.; Lubasch, M.; Rosenkranz, M. Variational inference with a quantum computer. Phys. Rev. Appl. 2021, 16, 044057. [Google Scholar] [CrossRef]
- Hang, L. Statistical Learning Method, 2nd ed.; Tsinghua University Press: Beijing, China, 2012. [Google Scholar]
- Ashton, G.; Talbot, C. Bilby-MCMC: An MCMC sampler for gravitational-wave inference. Mon. Not. R. Astron. Soc. 2021, 507, 2037–2051. [Google Scholar] [CrossRef]
- Ilboudo, W.; Kobayashi, T.; Sugimoto, K. Robust stochastic gradient descent with student-t distribution based first-order momentum. IEEE Trans. Neural Netw. Learn. Syst. 2020, 33, 1324–1337. [Google Scholar] [CrossRef]
- Zhuang, J.; Jing, X.; Jia, X. Mining negative samples on contrastive learning via curricular weighting strategy. Inf. Sci. 2024, 668, 120534. [Google Scholar] [CrossRef]
- Ruiz, F.; Titsias, M. A contrastive divergence for combining variational inference and MCMC. In Proceedings of the International Conference on Machine Learning 2019, Long Beach, CA, USA, 10–15 June 2019; Long Beach Convention Center: Long Beach, CA, USA, 2019; pp. 5537–5545. [Google Scholar]
- Nguyen, Q.; Low, B.; Jaillet, P. Variational bayesian unlearning. Adv. Neural Inf. Process. Syst. 2020, 33, 16025–16036. [Google Scholar]
- Yan, L.; Wang, Z. Multi-step predictive soft sensor modeling based on STA-BiLSTM-LightGBM combined model. CIESC J. 2023, 74, 3407–3418. [Google Scholar]
- Lai, X.; Zhu, G.; Chambers, J. A fuzzy adaptive extended Kalman filter exploiting the Student’st distribution for mobile robot tracking. Meas. Sci. Technol. 2021, 32, 105017. [Google Scholar] [CrossRef]
- Burnett, A.C.; Anderson, J.; Davidson, K.J.; Ely, K.S.; Lamour, J.; Li, Q.; Morrison, B.D.; Yang, D.; Rogers, A.; Serbin, S.P. A best-practice guide to predicting plant traits from leaf-level hyperspectral data using partial least squares regression. J. Exp. Bot. 2021, 72, 6175–6189. [Google Scholar] [CrossRef] [PubMed]
- Ebden, M. Gaussian Processes for Regression: A Quick Introduction; The Website of Robotics Research Group in Department on Engineering Science, University of Oxford: Oxford, UK, 2008. [Google Scholar] [CrossRef]
- Sepúlveda, A.; Guido, R.; Castellanos-Dominguez, G. Estimation of relevant time–frequency features using Kendall coefficient for articulator position inference. Speech Commun. 2013, 55, 99–110. [Google Scholar] [CrossRef]







| Comparison Term | Mechanistic Model | Data-Driven Model |
|---|---|---|
| define | model based on laws of physics and known processes | model based on statistical laws of data and machine learning algorithms |
| modeling methodology | constructing model using a priori knowledge and laws of physics | build model by learning from large amounts of data |
| suitability | for systems with well-defined physical mechanisms | for complex systems that are difficult to physically model |
| explanatory | model is usually well interpreted | model may be weakly interpreted |
| precision | depends on how accurately the model captures the physical mechanisms | depends on the quality and quantity of data |
| generalization capability | strong generalization ability in the presence of similar physical mechanisms | large amounts of multi-sample data are required to ensure generalizability |
| development difficulty | requires deep domain knowledge and physics understanding | data preprocessing, feature engineering and model tuning skills required |
| 0.3 | 0.3 | 0.4 | |
| 0.25 | 0.25 | 0.25 |
| Outlier | Method | Evaluation Indicators | |||
|---|---|---|---|---|---|
| RMSE | Accuracy | MAE | MAPE | ||
| 0% | PLSR | 0.4583 | 0.7950 | 0.2067 | 11.6111 |
| GPR | 0.4472 | 0.8000 | 0.2000 | 10.6389 | |
| GMR | 0.2972 | 0.9417 | 0.0683 | 4.2500 | |
| STMR | 0.2708 | 0.9367 | 0.0667 | 4.6389 | |
| SsSMM | 0.2739 | 0.9400 | 0.0650 | 4.3333 | |
| VMSTMR | 0.2646 | 0.9450 | 0.0600 | 3.6944 | |
| 1% | PLSR | 0.5154 | 0.7855 | 0.2294 | 12.7063 |
| GPR | 0.5122 | 0.7871 | 0.2261 | 11.7437 | |
| GMR | 0.3471 | 0.9356 | 0.0809 | 3.2728 | |
| STMR | 0.3374 | 0.9257 | 0.0875 | 5.1293 | |
| SsSMM | 0.3250 | 0.9274 | 0.0825 | 5.0193 | |
| VMSTMR | 0.2695 | 0.9472 | 0.0594 | 3.4791 | |
| 3% | PLSR | 0.6258 | 0.7557 | 0.2848 | 15.6419 |
| GPR | 0.6322 | 0.7460 | 0.2929 | 15.1025 | |
| GMR | 0.4691 | 0.8948 | 0.1392 | 6.7826 | |
| STMR | 0.4388 | 0.9126 | 0.1181 | 5.6499 | |
| SsSMM | 0.4238 | 0.9191 | 0.1084 | 4.6926 | |
| VMSTMR | 0.3530 | 0.9288 | 0.0858 | 4.1667 | |
| 5% | PLSR | 0.6796 | 0.690 | 0.3508 | 21.8254 |
| GPR | 0.6761 | 0.6810 | 0.3556 | 21.2566 | |
| GMR | 0.5492 | 0.8905 | 0.1619 | 6.3492 | |
| STMR | 0.4595 | 0.9000 | 0.1349 | 6.0450 | |
| SsSMM | 0.4508 | 0.9111 | 0.1238 | 5.2381 | |
| VMSTMR | 0.3695 | 0.9206 | 0.0952 | 4.6032 | |
| 7% | PLSR | 0.7267 | 0.6651 | 0.3879 | 23.4813 |
| GPR | 0.7426 | 0.6729 | 0.3863 | 24.0654 | |
| GMR | 0.7159 | 0.5950 | 0.4408 | 34.5145 | |
| STMR | 0.5131 | 0.8910 | 0.1511 | 7.0093 | |
| SsSMM | 0.4882 | 0.8879 | 0.1480 | 7.3079 | |
| VMSTMR | 0.4569 | 0.9065 | 0.1277 | 6.5421 | |
| Outlier | Method | Evaluation Indicators | |||
|---|---|---|---|---|---|
| RMSE | Accuracy | MAE | MAPE | ||
| 0% | PLSR | 0.2041 | 0.9583 | 0.0417 | 2.8938 |
| GPR | 0.1875 | 0.9648 | 0.0352 | 2.2846 | |
| GMR | 0.1909 | 0.9635 | 0.0365 | 2.2628 | |
| STMR | 0.1552 | 0.9759 | 0.0241 | 1.2946 | |
| SsSMM | 0.1712 | 0.9707 | 0.0293 | 1.4143 | |
| VMSTMR | 0.1531 | 0.9766 | 0.0234 | 1.2728 | |
| 1% | PLSR | 0.3546 | 0.9446 | 0.0729 | 4.1801 |
| GPR | 0.3330 | 0.9626 | 0.0554 | 2.5695 | |
| GMR | 0.3537 | 0.9330 | 0.0825 | 5.1336 | |
| STMR | 0.3311 | 0.9491 | 0.0658 | 2.7149 | |
| SsSMM | 0.3232 | 0.9620 | 0.0554 | 2.6126 | |
| VMSTMR | 0.3047 | 0.9691 | 0.0464 | 1.8908 | |
| 3% | PLSR | 0.5451 | 0.8906 | 0.1580 | 9.5427 |
| GPR | 0.5262 | 0.8963 | 0.1492 | 8.1432 | |
| GMR | 0.5416 | 0.8635 | 0.1795 | 11.4174 | |
| STMR | 0.5103 | 0.9172 | 0.1290 | 5.1700 | |
| SsSMM | 0.4908 | 0.8881 | 0.1473 | 8.5763 | |
| VMSTMR | 0.4391 | 0.9159 | 0.1132 | 4.8638 | |
| 5% | PLSR | 0.6625 | 0.8202 | 0.2505 | 15.2113 |
| GPR | 0.6431 | 0.8357 | 0.2325 | 13.3468 | |
| GMR | 0.5656 | 0.8134 | 0.2232 | 14.0615 | |
| STMR | 0.5732 | 0.8407 | 0.2083 | 13.0982 | |
| SsSMM | 0.5590 | 0.8983 | 0.1612 | 7.0851 | |
| VMSTMR | 0.4638 | 0.8977 | 0.1333 | 5.5314 | |
| 7% | PLSR | 0.8600 | 0.6928 | 0.4185 | 28.0640 |
| GPR | 0.8101 | 0.7348 | 0.3692 | 23.0335 | |
| GMR | 0.7489 | 0.6801 | 0.3869 | 23.4451 | |
| STMR | 0.7024 | 0.8193 | 0.2683 | 14.9848 | |
| SsSMM | 0.7473 | 0.8157 | 0.2895 | 16.5396 | |
| VMSTMR | 0.4569 | 0.8802 | 0.1721 | 6.4939 | |
Disclaimer/Publisher’s Note: The statements, opinions and data contained in all publications are solely those of the individual author(s) and contributor(s) and not of MDPI and/or the editor(s). MDPI and/or the editor(s) disclaim responsibility for any injury to people or property resulting from any ideas, methods, instructions or products referred to in the content. |
© 2025 by the authors. Licensee MDPI, Basel, Switzerland. This article is an open access article distributed under the terms and conditions of the Creative Commons Attribution (CC BY) license (https://creativecommons.org/licenses/by/4.0/).
Share and Cite
Li, Q.; Li, C.; Peng, Z.; Cui, D.; He, J. Mixed Student’s T-Distribution Regression Soft Measurement Model and Its Application Based on VI and MCMC. Processes 2025, 13, 861. https://doi.org/10.3390/pr13030861
Li Q, Li C, Peng Z, Cui D, He J. Mixed Student’s T-Distribution Regression Soft Measurement Model and Its Application Based on VI and MCMC. Processes. 2025; 13(3):861. https://doi.org/10.3390/pr13030861
Chicago/Turabian StyleLi, Qirui, Cuixian Li, Zhiping Peng, Delong Cui, and Jieguang He. 2025. "Mixed Student’s T-Distribution Regression Soft Measurement Model and Its Application Based on VI and MCMC" Processes 13, no. 3: 861. https://doi.org/10.3390/pr13030861
APA StyleLi, Q., Li, C., Peng, Z., Cui, D., & He, J. (2025). Mixed Student’s T-Distribution Regression Soft Measurement Model and Its Application Based on VI and MCMC. Processes, 13(3), 861. https://doi.org/10.3390/pr13030861

