A Dynamic Simulation of a Piezoelectric Energy-Harvesting System Integrated with a Closed-Loop Voltage Source Converter for Sustainable Power Generation
Abstract
1. Introduction
- An approach to harnessing the energy vibrations caused by wind, which can be harnessed as a source of electrical power, is explored. More precisely, we present a comprehensive and detailed dynamic mathematical model for a PEHS that combines a piezoelectric transducer, a regulated PWM rectifier, and a closed-loop buck-boost converter. This model accurately depicts the intricate correlation between wind-induced mechanical vibrations and the subsequent conversion of electrical energy, offering a more precise portrayal of real-life conditions.
- This paper emphasizes the efficiency of PEHS in response to vibrations, which makes them suitable for energy-harvesting performance across a spectrum of low and high vibration frequencies.
- An electromechanical dynamic simulation model is developed to represent the piezoelectric materials harvester, which translates the vibrational force into the electrical output. The process entails converting the vibration of the piezoelectric sheet sinusoidally, varying AC output into rectified DC output suitable for power applications. This approach broadens the current understanding of the dynamic simulation and mathematical representation of PEHS across various excitation frequencies, both high and low. It consolidates the simulations of vibration originating from diverse wind energy sources, such as those generated by cars passing on a highway.
- The piezoelectric model is also interconnected with an electrical circuit that has a PWM single-phase bridge rectifier and a DC–DC boost converter that is controlled by a P&O MPPT to obtain greater stability in power output.
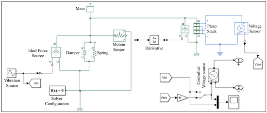
2. Piezoelectric Harvester Model
- Vibration source: Wind can cause vibrations in a structure. This structure can be a cantilever beam or any other resonant structure specifically built to oscillate due to wind-induced vibrations [33].
- Piezoelectric materials: The direct piezoelectric effect converts mechanical strain into a train of electrical charges [34].
- Electrical output: The piezoelectric material generates an electrical charge, which it immediately collects, stores, or uses as electrical power.
- Energy storage management: This circuit divides a group of capacitors or batteries into rectifiers, voltage regulators, a DC-to-DC converter, and possibly an energy storage device [7].
3. Modeling Interfaced Electrical Circuits
3.1. PWM Full-Wave Rectifier
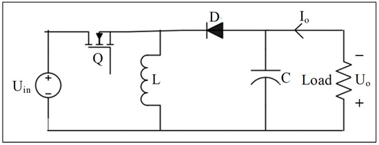
3.2. DC–DC Converter
3.3. Maximum Power Point Tracking (MPPT) Algorithm
4. Simulation of Wind Vibrations Integrated with Piezoelectric Materials
4.1. AC-to-DC Converter Based on Wind Energy Harvesting
4.2. Simulation of the Proposed Integrated Piezoelectric Energy-Harvesting Cell
5. Discussion
5.1. Limitations of the Proposed PEHS
5.2. A Comparison with Previous State-of-the-Art and Broader Contexts
- Improved energy solutions. The improved energy solution system efficiently converted vibrational energy into electrical energy. This design can offer dependable power sources for remote sensors, IoT devices, and other low-power applications, reducing reliance on batteries or traditional power sources.
- Sustainable energy sources. The use of ambient vibrations for energy harvesting is compatible with sustainable energy objectives, offering an environmentally friendly substitute for traditional energy sources while diminishing eco-friendly alternatives.
- Scalability and flexibility. The suggested design of the PEHS has the potential to be expanded to handle larger applications, enabling the provision of power solutions for more extensive infrastructure. This technology’s ability to accommodate a broad variety of frequencies makes it extremely flexible for many industrial and commercial applications.
6. Conclusions
Author Contributions
Funding
Data Availability Statement
Acknowledgments
Conflicts of Interest
References
- Adom, P.K. The Transition between Energy Efficient and Energy Inefficient States in Cameroon. Energy Econ. 2016, 54, 248–262. [Google Scholar] [CrossRef]
- Adom, P.K.; Adams, S. Energy Savings in Nigeria. Is There a Way of Escape from Energy Inefficiency? Renew. Sustain. Energy Rev. 2018, 81, 2421–2430. [Google Scholar] [CrossRef]
- Amjadi, G.; Lundgren, T. Is Industrial Energy Inefficiency Transient or Persistent? Evidence from Swedish Manufacturing. Appl. Energy 2022, 309, 118324. [Google Scholar] [CrossRef]
- Butt, O.M.; Ahmad, M.S.; Che, H.S.; Rahim, N.A. Usage of On-Demand Oxyhydrogen Gas as Clean/Renewable Fuel for Combustion Applications: A Review. Int. J. Green Energy 2021, 18, 1405–1429. [Google Scholar] [CrossRef]
- Koszalka, G.; Hunicz, J. Comparative Study of Energy Losses Related to the Ring Pack Operation in Homogeneous Charge Compression Ignition and Spark Ignition Combustion. Energy 2021, 235, 121388. [Google Scholar] [CrossRef]
- Pao, L.Y.; Johnson, K.E. Control of Wind Turbines Recent Developments. Control Syst. Mag. 2011, 31, 44–62. [Google Scholar] [CrossRef]
- Akkaya Oy, S.; Özdemir, A.E. Piezoelectric-Based Low-Power Wind Generator Design and Testing. Arab. J. Sci. Eng. 2018, 43, 2759–2767. [Google Scholar] [CrossRef]
- Dell’Anna, F.G.; Dong, T.; Li, P.; Wen, Y.; Yang, Z.; Casu, M.R.; Azadmehr, M.; Berg, Y. State-of-the-Art Power Management Circuits for Piezoelectric Energy Harvesters. IEEE Circuits Syst. Mag. 2018, 18, 27–48. [Google Scholar] [CrossRef]
- Ericka, M.; Vasic, D.; Costa, F.; Poulain, G. Predictive Energy Harvesting from Mechanical Vibration Using a Circular Piezoelectric Membrane. In Proceedings of the IEEE Ultrasonics Symposium, Rotterdam, The Netherlands, 18–21 September 2005; Volume 2, pp. 946–949. [Google Scholar]
- Wang, W.; Yang, T.; Chen, X.; Yao, X. Vibration Energy Harvesting Using a Piezoelectric Circular Diaphragm Array. IEEE Trans. Ultrason. Ferroelectr. Freq. Control 2012, 59, 2022–2026. [Google Scholar] [CrossRef]
- Energy, R.; Barton, D.A.W.; Burrow, S.G.; Clare, L.R. Energy harvesting from vibrations with a nonlinear oscillator. In Proceedings of the ASME 2009 International Design Engineering Technical Conferences & Computers and Information in Engineering Conference, San Diego, CA, USA, 30 August–2 September 2009. [Google Scholar]
- Dicken, J.; Mitcheson, P.D.; Stoianov, I.; Yeatman, E.M. Power-Extraction Circuits for Piezoelectric Energy Harvesters in Miniature and Low-Power Applications. IEEE Trans. Power Electron. 2012, 27, 4514–4529. [Google Scholar] [CrossRef]
- Wu, W.; Pan, Z.; Zhou, J.; Wang, Y.; Ma, J.; Li, J.; Hu, Y.; Wen, J.; Wang, X. Wind-Speed-Adaptive Resonant Piezoelectric Energy Harvester for Offshore Wind Energy Collection. Sensors 2024, 24, 1371. [Google Scholar] [CrossRef] [PubMed]
- Meng, X.K.; Lu, Z.; Dai, H.L.; Abdelkefi, A. Comparative Experimental Investigation and Effectiveness of Sphere- and Cylinder-Based Piezoelectric Energy Harvesters. Smart Mater. Struct. 2021, 30, 08LT01. [Google Scholar] [CrossRef]
- Yu, G.; He, L.; Wang, S.; Tian, X.; Zheng, X.; Cheng, G. Experiments and Analysis of a Nonlinear Sickle-Shaped Cantilever Beam Piezoelectric Energy Harvester for Wind Energy Harvesting. Phys. Status Solidi Appl. Mater. Sci. 2022, 219, 2200363. [Google Scholar] [CrossRef]
- Kan, J.; Wang, J.; Wu, Y.; Chen, S.; Wang, S.; Jiang, Y.; Zhang, Z. Energy Harvesting from Wind by an Axially Retractable Bracket-Shaped Piezoelectric Vibrator Excited by Magnetic Force. Energy 2022, 240, 122495. [Google Scholar] [CrossRef]
- Zhao, Z.; Dai, Y.; Dou, S.X.; Liang, J. Flexible Nanogenerators for Wearable Electronic Applications Based on Piezoelectric Materials. Mater. Today Energy 2021, 20, 100690. [Google Scholar] [CrossRef]
- Wang, P.; Xiao, Y.; Wu, N. Electrical Power Generation Using Dynamic Piezoelectric Shear Deformation under Friction. Acta Mech. Solida Sin. 2021, 34, 977–988. [Google Scholar] [CrossRef]
- Krishnasamy, M.; Shinde, J.R.; Mohammad, H.P.; Deepesh, U.; Lenka, T.R. Design and Simulation of Smart Flooring Tiles Using Two-Phased Triangular Bimorph Piezoelectric Energy Harvester. In Proceedings of the 2020 IEEE-HYDCON International Conference on Engineering in the 4th Industrial Revolution, HYDCON 2020, Hyderabad, India, 11–12 September 2020; pp. 19–22. [Google Scholar] [CrossRef]
- Yingyong, P.; Thainiramit, P.; Jayasvasti, S.; Thanach-Issarasak, N.; Isarakorn, D. Evaluation of Harvesting Energy from Pedestrians Using Piezoelectric Floor Tile Energy Harvester. Sens. Actuators A Phys. 2021, 331, 113035. [Google Scholar] [CrossRef]
- Panthongsy, P.; Isarakorn, D.; Hamamoto, K.; Janphuang, P. Performance and Behavior Analysis of Piezoelectric Energy Harvesting Floor Tiles. In Proceedings of the 2019 5th International Conference on Engineering, Applied Sciences and Technology, ICEAST 2019, Luang Prabang, Laos, 2–5 July 2019; pp. 1–4. [Google Scholar] [CrossRef]
- Duarte, F.; Ferreira, A.; Fael, P. Road Pavement Energy–Harvesting Device to Convert Vehicles’ Mechanical Energy into Electrical Energy. J. Energy Eng. 2018, 144, 04018003. [Google Scholar] [CrossRef]
- Puscasu, O.; Counsell, N.; Herfatmanesh, M.R.; Peace, R.; Patsavellas, J.; Day, R. Powering Lights with Piezoelectric Energy-Harvesting Floors. Energy Technol. 2018, 6, 906–916. [Google Scholar] [CrossRef]
- Kim, K.B.; Cho, J.Y.; Hamid, J.; Ahn, J.H.; Do Hong, S.; Woo, S.B.; Sung, T.H. Optimized Composite Piezoelectric Energy Harvesting Floor Tile for Smart Home Energy Management. Energy Convers. Manag. 2018, 171, 31–37. [Google Scholar] [CrossRef]
- Zhang, Y.; Luo, A.; Wang, Y.; Dai, X.; Lu, Y.; Wang, F. Rotational Electromagnetic Energy Harvester for Human Motion Application at Low Frequency. Appl. Phys. Lett. 2020, 116, 053902. [Google Scholar] [CrossRef]
- Islam, E.; Abdullah, A.M.; Chowdhury, A.R.; Tasnim, F.; Olivares, C.; Lozano, K.; Uddin, M.J. Hybrid Triboelectric-Electromagnetic Energy Tile for Biomechanical Energy Scavenging. Nano Energy 2020, 77, 105250. [Google Scholar] [CrossRef]
- Balato, M.; Costanzo, L.; Lo Schiavo, A.; Vitelli, M. Optimization of Both Perturb & Observe and Open Circuit Voltage MPPT Techniques for Resonant Piezoelectric Vibration Harvesters Feeding Bridge Rectifiers. Sens. Actuators A Phys. 2018, 278, 85–97. [Google Scholar] [CrossRef]
- Ajitsaria, J.; Choe, S.Y.; Shen, D.; Kim, D.J. Modeling and Analysis of a Bimorph Piezoelectric Cantilever Beam for Voltage Generation. Smart Mater. Struct. 2007, 16, 447–454. [Google Scholar] [CrossRef]
- Lefeuvre, E.; Audigier, D.; Richard, C.; Guyomar, D. Buck-Boost Converter for Sensorless Power Optimization of Piezoelectric Energy Harvester. IEEE Trans. Power Electron. 2007, 22, 2018–2025. [Google Scholar] [CrossRef]
- Mitcheson, P.D.; Toh, T.T.; Wong, K.H.; Burrow, S.G.; Holmes, A.S. Tuning the Resonant Frequency and Damping of an Electromagnetic Energy Harvester Using Power Electronics. IEEE Trans. Circuits Syst. II Express Briefs 2011, 58, 792–796. [Google Scholar] [CrossRef]
- Cai, Q.L.; Zhu, S. Enhancing the Performance of Electromagnetic Damper Cum Energy Harvester Using Microcontroller: Concept and Experiment Validation. Mech. Syst. Signal Process. 2019, 134, 106339. [Google Scholar] [CrossRef]
- Cai, Q.; Hua, Y.; Zhu, S.; Zhang, X.; Zuo, H. Bistable Energy-Harvesting Track Nonlinear Energy Sink in Offshore Wind Turbines. Mech. Syst. Signal Process. 2024, 215, 111407. [Google Scholar] [CrossRef]
- Williams, C.B.; Yates, R.B. Analysis of a Micro-Electric Generator for Microsystems. Sens. Actuators A Phys. 1996, 52, 8–11. [Google Scholar] [CrossRef]
- Boisseau, S.; Despesse, G.; Ricart, T.; Defay, E.; Sylvestre, A. Cantilever-Based Electret Energy Harvesters. Smart Mater. Struct. 2011, 20, 105013. [Google Scholar] [CrossRef]
- Tian, W.; Ling, Z.; Yu, W.; Shi, J. A Review of MEMS Scale Piezoelectric Energy Harvester. Appl. Sci. 2018, 8, 645. [Google Scholar] [CrossRef]
- Durgadevi, S.; Anbazhagan, R.; Harini, R.; Vimonisha, A. A Review of Performance Optimization of Footstep Energy Harvester. In Proceedings of the International Conference on Communication, Computing and Internet of Things, IC3IoT 2022, Chennai, India, 10–11 March 2022; pp. 1–5. [Google Scholar] [CrossRef]
- Wickenheiser, A.M.; Reissman, T.; Wu, W.J.; Garcia, E. Modeling the Effects of Electromechanical Coupling on Energy Storage through Piezoelectric Energy Harvesting. IEEE/ASME Trans. Mechatron. 2010, 15, 400–411. [Google Scholar] [CrossRef]
- Wei, C.; Jing, X. A Comprehensive Review on Vibration Energy Harvesting: Modelling and Realization. Renew. Sustain. Energy Rev. 2017, 74, 1–18. [Google Scholar] [CrossRef]
- Khojet, S.; Khil, E.; Youssef, A.B.; Slama Belkhodja, I. Single Phase PWM Rectifier Sensor Fault Tolerant Control Based on Residual Generation. J. Electr. Syst. 2018, 14, 190–204. [Google Scholar]
- Rashid, M.H. Power Electronics Handbook; Butterworth-Heinemann: Oxford, UK, 2017. [Google Scholar]
- Mitra, A.; Chowdhuri, S. Analysis of Single Phase PWM Rectifier for Different Applications. J. Inst. Eng. India Ser. B 2017, 98, 161–169. [Google Scholar] [CrossRef]
- Huang, X.; Chang, D.; Ling, C.; Zheng, T.Q. Research on Single-Phase PWM Converter with Reverse Conducting IGBT Based on Loss Threshold Desaturation Control. Energies 2017, 10, 1845. [Google Scholar] [CrossRef]
- Tan, R.H.G.; Er, C.K.; Solanki, S.G. Modeling of Photovoltaic MPPT Lead Acid Battery Charge Controller for Standalone System Applications. In Proceedings of the E3S Web of Conferences, Lisboa, Portugal, 19–21 October 2020; Volume 182, pp. 1–7. [Google Scholar] [CrossRef]
- Tadmor, E.B.; Kósa, G. Electromechanical Coupling Correction for Piezoelectric Layered Beams. J. Microelectromechanical Syst. 2003, 12, 899–906. [Google Scholar] [CrossRef]
- Morbiato, T.; Borri, C.; Vitaliani, R. Wind Energy Harvesting from Transport Systems: A Resource Estimation Assessment. Appl. Energy 2014, 133, 152–168. [Google Scholar] [CrossRef]



















| Definition | Value |
|---|---|
| Amplitudes of wind force (N) | 200 |
| Wind vibration speed (Hz) | 50 |
| Translational damper N(m/s) | 100 |
| Translational spring (N/m) | 400 |
| Mass for mechanical part (kg) | 3.6 |
| Rectifier switching frequency (Hz) | 5000 |
| ) | 4500 |
| DC–DC converter switching frequency (Hz) | 20,000 |
| DC–DC converter inductance (μH) | 45 |
| DC–DC converter capacitor (μf) | 100 |
| R load (Ω) | 4000 |
| Amplitude of Wind Force (m/s2) | Excitation Frequency Range | Vibration Frequency (Hz) | ∆t = 1.16 s | |
|---|---|---|---|---|
| 200 | Low | 0.5 | 71 | 7.6 |
| 1 | 71 | 7.6 | ||
| 1.5 | 71 | 7.6 | ||
| 2 | 71 | 7.6 | ||
| High | 15 | 75 | 45 | |
| 25 | 80 | 58 | ||
| 40 | 80 | 66 | ||
| 50 | 80 | 70 | ||
| 150 | 82 | 80 | ||
| Section | Components | Location | Manufacturer and Specifications | Number | Approximal Cost (in USD) |
|---|---|---|---|---|---|
| Source of energy | Piezo transducer | - | - | 12 | 36 (3 each) |
| Rectifier | Microcontroller | I | ATmega328P | 1 | 2.5 |
| Optocoupler | I, II | PC817 | 2 | 1.4 (0.7 each) | |
| Thyristor (SCR) | T1, T2 | TYN1225 | 2 | 5 (2.5 each) | |
| Comparator | - | LM339 | 1 | 0.6 | |
| Diode | D1, D2, D3, D4, D5, D6 | IN4007 | 6 | 1.5 (0.25 each) | |
| Resistor | - | Ω to Ωk | 9 | 1.8 (0.2 each) | |
| DC capacitors | C1 | 470 µf | 1 | 0.5 (0.5 each) | |
| DC–DC Auto Voltage Converter + MPPT | Microcontroller | II | ATmega328P | 1 | 2.5 |
| Capacitors | - | C3, C5 = 3300 µf C4 = 10 pf C2 = 100 µf | 2 | 1 | |
| Resistor | - | - | 7 | 1.4 (0.2 each) | |
| MOSFET | Q1, Q2 | IRFZ44Zl | 2 | 1.5 (0.75 each) | |
| MOSFET-driver | driver | IR2103 | 1 | 0.5 | |
| diode | D7 | IN4007 | 1 | 0.25 | |
| Inductor | L1 | 220 mH | 1 | 1.25 | |
| Energy storage | Lithium battery | Storge battery | 3.3 V, 350 mA | 1 | 7.5 |
| Operation battery | Lithium battery | Operation battery | 5 V, 200 mA | 1 | 7.5 |
| Reference No. | Rectifier Structure | DC–DC Converter | SimulationDesign | Experimental Design |
|---|---|---|---|---|
| Ajitsaria et al. 2007, [28] | Uncontrolled bridge diodes | Not used | Yes | No |
| Boisseau et al. 2011, [34] | None | None | Yes | No |
| Balato et al. 2018, [27] | Uncontrolled bridge diodes | P&O MPPT closed-loop boost converter | Yes | Yes |
| Proposed system | PWM rectifier bridge IGBT | P&O MPPT closed-loop buck-boost converter | Yes | No |
| Reference No. | Vibration Frequency (Hz) | AC Output Voltage of Piezoelectric Transducer | Maximum Power Output (mW) | R Load (kΩ) |
|---|---|---|---|---|
| Ericka et al. 2005, [9] | 2580 | 18.36 | 56 | 1.8 |
| Barton et al. 2009, [11] | 80 | 1.2 | 2 | 333 |
| Wang et al. 2022, [10] | 150 | 17 | 27 | 11 |
| Proposed system simulation | 15~50 | 75 | 500 | 4 |
Disclaimer/Publisher’s Note: The statements, opinions and data contained in all publications are solely those of the individual author(s) and contributor(s) and not of MDPI and/or the editor(s). MDPI and/or the editor(s) disclaim responsibility for any injury to people or property resulting from any ideas, methods, instructions or products referred to in the content. |
© 2024 by the authors. Licensee MDPI, Basel, Switzerland. This article is an open access article distributed under the terms and conditions of the Creative Commons Attribution (CC BY) license (https://creativecommons.org/licenses/by/4.0/).
Share and Cite
Ali, A.K.; Abdulrazzaq, A.A.; Mohsin, A.H. A Dynamic Simulation of a Piezoelectric Energy-Harvesting System Integrated with a Closed-Loop Voltage Source Converter for Sustainable Power Generation. Processes 2024, 12, 2198. https://doi.org/10.3390/pr12102198
Ali AK, Abdulrazzaq AA, Mohsin AH. A Dynamic Simulation of a Piezoelectric Energy-Harvesting System Integrated with a Closed-Loop Voltage Source Converter for Sustainable Power Generation. Processes. 2024; 12(10):2198. https://doi.org/10.3390/pr12102198
Chicago/Turabian StyleAli, Ahmed K., Ali Abdulwahhab Abdulrazzaq, and Ali H. Mohsin. 2024. "A Dynamic Simulation of a Piezoelectric Energy-Harvesting System Integrated with a Closed-Loop Voltage Source Converter for Sustainable Power Generation" Processes 12, no. 10: 2198. https://doi.org/10.3390/pr12102198
APA StyleAli, A. K., Abdulrazzaq, A. A., & Mohsin, A. H. (2024). A Dynamic Simulation of a Piezoelectric Energy-Harvesting System Integrated with a Closed-Loop Voltage Source Converter for Sustainable Power Generation. Processes, 12(10), 2198. https://doi.org/10.3390/pr12102198

