Smoothing Filter and Correction Factor for Two-Dimensional Electrical Resistivity Tomography and Time Domain-Induced Polarization Data Collected in Difficult Terrains to Improve Inversion Models
Abstract
1. Introduction
2. Materials and Methods
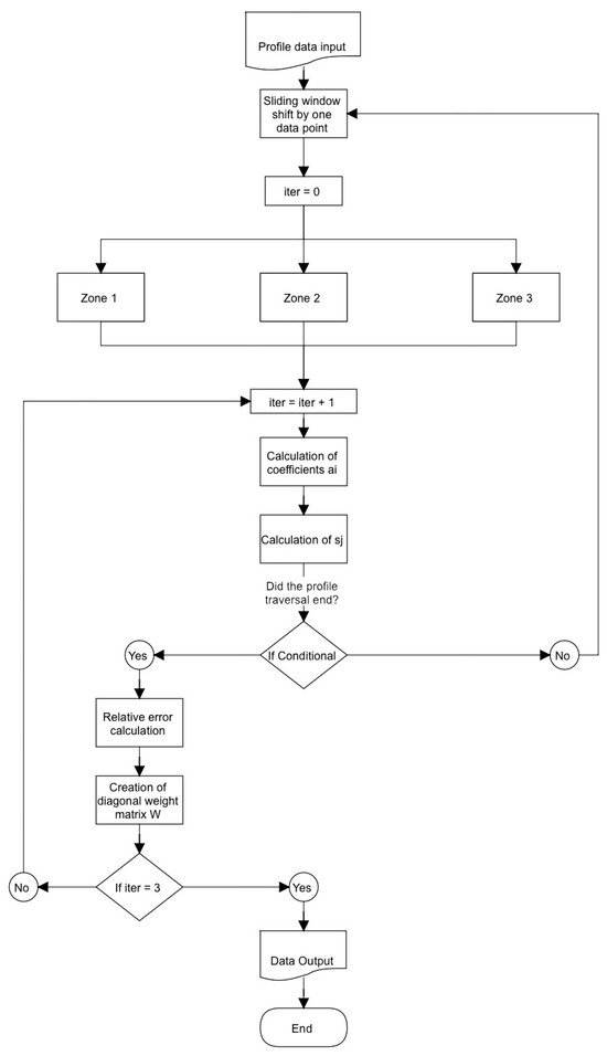
2.1. Smoothing Filter
2.2. Coefficient Calculation
2.3. Error and Weighted W Functions
- Filtering process: An input signal produces a computing output response from a linear filter, and an estimation error is generated by comparing this output to a desired or reference signal.
 - Adaptive process: This process involves the automatic adjustment of the parameters of the filter in accordance with the error estimation.
 
2.4. Proposed Smoothing Process and Correction Factor
2.4.1. Stationary Voltage Smoothing and Apparent Resistivity
2.4.2. Transient Voltage Smoothing and Chargeability
3. Results
3.1. Archaeological Site of Mitla
3.2. Hydrocarbon-Contaminated Site North of Mexico City
4. Discussion
4.1. El Calvario (The Calvary) Archaeological Zone in Mitla
4.2. Discussion of Hydrocarbon-Contaminated Site North of Mexico City
5. Conclusions
Author Contributions
Funding
Data Availability Statement
Acknowledgments
Conflicts of Interest
Correction Statement
References
- Trogu, A.; Rainiere, G.; Fischanger, F. 3D Electrical Resistivity Tomography to Improve the Knowledge of the subsoil below Existing Buildings. Environ. Semeiot. 2011, 4, 63–70. [Google Scholar] [CrossRef]
 - Santarato, G.R.; Occhi, G.; Morelli, M.; Fischanger, F.; Gualerzi, D. Three-dimensional Electrical Resistivity Tomography to control the injection of expanding resins for the treatment and stabilization of foundation soils. Eng. Geol. 2011, 119, 18–30. [Google Scholar] [CrossRef]
 - Tsokas, G.N.; Diamanti, N.; Tsourlos, P.I.; Vargemezis, G.; Stampolidis, A.; Raptis, K.T. Geophysical prospection at Hamza bey (Alkazar) monument, Thessaloniki, Greece. Mediterr. Archaeol. Archaeom. 2013, 13, 9–20. [Google Scholar]
 - Alfy, M.E.; Lashin, A.; Faraj, T.; Alataway, A.; Tarawneh, Q.; Al-Bassam, A. Quantitative hydro-geophysical analysis of a complex structural karst aquifer in Eastern Saudi Arabia. Sci. Rep. 2019, 9, 2825. [Google Scholar] [CrossRef]
 - Slater, L.; Binley, A.; Brown, D. Electrical Imaging of Fractures Using Ground-Water Salinity Change. Ground Water 1997, 35, 436–442. [Google Scholar] [CrossRef]
 - Sogade, J.A.; Scira-Scarppuzzo, F.; Vichabian, Y.; Shi, W.; Rodi, W.; Lesmes, D.P.; Morgan, F.D. Induced-polarization and mapping of contaminant plumes. Geophysics 2006, 71, 75–84. [Google Scholar] [CrossRef]
 - Binley, A.; Cassiani, G.; Middleton, R.; Winship, P. Vadose zone flow parameterization using cross-borehole radar and resistivity imaging. J. Hydrol. 2002, 267, 147–159. [Google Scholar] [CrossRef]
 - Ramirez, A.; Daily, W.; LaBrecque, D.; Owen, E.; Chestnut, D. Monitoring an underground steam injection process using electrical resistance tomography. Water Resour. 1993, 29, 73–87. [Google Scholar] [CrossRef]
 - LaBrecque, D.J.; Morelli, G.; Daily, W.; Ramirez, A.; Lundegard, P. Occam’s inversion of 3-D electrical resistivity tomography. In Three-Dimensional Electromagnetics; Spies, B., Ed.; Society of Exploration Geophysicists: Tulsa, OK, USA, 1999; pp. 575–590. [Google Scholar]
 - Newmark, R.; Aines, R.; Hudson, G.; Lif, R.; Chiarappa, M.; Carrigan, C.; Nitao, J.; Elsholz, A.; Eaker, C. An integrated approach to monitoring a field test of in situ contaminant destruction. In Symposium on the Application of Geophysics to Engineering and Environmental Problems; Environmental & Engineering Geophysical Society: Bloomfield, CT, USA, 1999; pp. 527–539. [Google Scholar] [CrossRef]
 - Allred, B.; Reza, E.M.; Saraswat, D. Comparison of electromagnetic induction, capacitively-coupled resistivity, and galvanic contact resistivity methods for soil electrical conductivity measurement. Appl. Eng. Agric. 2006, 22, 215–230. [Google Scholar] [CrossRef]
 - Sabrina, B. Searching for graves using geophysical technology: Field Tests with ground penetrating radar, magnetometry, and electrical resistivity. J. Forensic Sci. 2003, 48, 5–11. [Google Scholar]
 - Jervis, R.; Pringle, J.K.; Tuckwell, G.W. Time-lapse resistivity surveys over simulated clandestine graves. Forensic Sci. Int. 2009, 192, 7–13. [Google Scholar] [CrossRef]
 - Gough, D.O.; Sekii, T. On the effect of error correlation on linear inversions. Mon. Not. R. Astron. Soc. 2002, 335, 170–176. [Google Scholar] [CrossRef][Green Version]
 - LaBrecque, D.; Daily, W.; Adkins, P. Systematic errors in resistivity measurement systems. In Proceedings of the 20th EEGS Symposium on the Application of Geophysics to Engineering and Environmental Problems, Denver, CO, USA, 1–5 April 2007. [Google Scholar] [CrossRef]
 - Dahlin, T.; Leroux, V.; Nissen, J. Measuring techniques in induced polarization imaging. J. Appl. Geophys. 2002, 50, 279–298. [Google Scholar] [CrossRef]
 - Rossi, M.; Dahlin, T.; Olsson, P.I.; Günther, T. Data acquisition, processing and filtering for reliable 3D resistivity and time-domain induced polarization tomography in an urban area: Field example of Vinsta, Stockholm. Near Surf. Geophys. 2018, 16, 220–229. [Google Scholar] [CrossRef]
 - Fiandaca, G.; Auken, E.; Christiansen, A.V.; Gazoty, A. Time domain induced polarization: Full-decay forward modelling and 1D laterally constrained inversion of Cole-Cole parameters. Geophysics 2012, 77, E213–E225. [Google Scholar] [CrossRef]
 - Sheriff, R.E. Encyclopedic Dictionary of Applied Geophysics, 4th ed.; Society of Exploration Geophysicists: Tulsa, OK, USA, 2002; ISBN 978-1-56080-118-4. [Google Scholar] [CrossRef]
 - Davydycheva, S.; Rykhlinski, N.; Legeido, P. Electrical-prospecting method for hydrocarbon search using the induced-polarization effect. Geophysics 2006, 71, G179–G189. [Google Scholar] [CrossRef]
 - López-González, A.E.; Tejero-Andrade, A.; Hernández-Martínez, J.L.; Prado, B.; Chávez, R.E. Induced Polarization and Resistivity of Second Potential Differences (SDP) with Focused Sources Applied to Environmental Problems. J. Environ. Eng. Geophys. 2019, 24, 49–61. [Google Scholar] [CrossRef]
 - Lei, Z.; Tianqi, G.; Ji, Z.; Shijun, J.; Qingzhou, S.; Ming, H. An adaptive moving least squares method for curve fitting. Measurement 2014, 49, 107–112. [Google Scholar] [CrossRef]
 - Iris Instruments. Processing Software. Available online: https://www.iris-instruments.com/syscal-prosw.html (accessed on 11 May 2024).
 - Baba, K.; Bahi, L.; Ouadif, L. Enhancing geophysical signals through the use of Savitzky-Golay filtering method. Geofísica Int. 2014, 53, 399–409. [Google Scholar] [CrossRef]
 - Bakkali, S. Using Savitzky-Golay filtering method to optimize surface phosphate deposit disturbances. Ingenierías 2007, 10, 399–409. [Google Scholar]
 - Ritz, M.; Robain, H.; Pervago, E.; Albouy, Y.; Camerlynck, C.; Descloitres, M.; Mariko, A. Improvement to resistivity pseudosection modelling by removal of near-surface inhomogeneity effects: Application to a soil system in south Cameroon. Geophys. Prospect. 1999, 47, 85–101. [Google Scholar] [CrossRef]
 - Flores, A.; Kemna, A.; Zimmermann, E. Data error quantification in spectral induced polarization imaging. Geophysics 2012, 77, 227–237. [Google Scholar]
 - Chandrasekhar, E.; Eswara Rao, V. Wavelet Analysis of Geophysical Well-log Data of Bombay Offshore Basin, India. Math. Geosci. 2012, 44, 901–928. [Google Scholar] [CrossRef]
 - Li, J.; Zhanxiang, H.; Liu, Q.H. Higher-order statistics correlation stacking for DC electrical data in the wavelet domain. J. Appl. Geophys. 2013, 99, 51–59. [Google Scholar] [CrossRef]
 - Deo, R.N.; Cull, J.P. Denoising time-domain induced polarization data using wavelet techniques. Explor. Geophys. 2016, 47, 108–114. [Google Scholar] [CrossRef]
 - Paine, J.; Copeland, A. Reduction of noise in induced polarization data using full time-series data. Explor. Geophys. 2003, 34, 225–228. [Google Scholar] [CrossRef]
 - Fox, R.C.; Hohmann, G.W.; Killpack, T.J.; Rijo, L. Topographic effects in resistivity and induced polarization surveys. Geophysics 1980, 45, 75–93. [Google Scholar] [CrossRef]
 - Oldenburg, D.; Li, Y. Inversion of induced polarization data. Geophysics 1994, 59, 1327–1341. [Google Scholar] [CrossRef]
 - Savitzky, A.; Golay, M.J.E. Smoothing and differentiations of data by simplified least squares procedures. Anal. Chem. 1964, 36, 1627–1639. [Google Scholar] [CrossRef]
 - Haykin, S. Adaptive Filter Theory, 4th ed.; Prentice-Hall: Upper Saddle River, NJ, USA, 2002. [Google Scholar]
 - Zhou, B.; Dahlin, T. Properties and effects of measurement error on 2D resistivity imaging surveying. Near Surf. Geophys. 2003, 1, 105–117. [Google Scholar] [CrossRef]
 - Oldenborger, G.; Routh, P.; Knoll, M. Sensitivity of electrical resistivity tomography data to electrode position errors. Geophys. J. Int. 2005, 163, 1–9. [Google Scholar] [CrossRef]
 - Pazzi, V.; Ceccatelli, M.; Ciani, L.; Patrizi, G.; Guidi, G.; Cappuccini, L.; Casagli, N.; Catelani, M. Analysis of the Influence of the GPS Errors Occurred While Collecting Electrode Coordinates on the Electrical Resistivity of Tumuli. Sensors 2020, 20, 2966. [Google Scholar] [CrossRef] [PubMed]
 - Mexican Geological Service 2002. Geological-Mining Chart. México City E14-2. Scale 1:250000. First Edition. Available online: https://www.sgm.gob.mx/CartasPdf/GeologicasL.jsp (accessed on 2 February 2025).
 









| x (m) | FGFs | Current (A) | Voltage (V) | (V/A) | |
|---|---|---|---|---|---|
| 7.54 | 31.57 | 1000 | 3167.56 | 3.17 | 100 | 
| 12.56 | 31.57 | 1000 | 3167.56 | 3.17 | 100 | 
| 17.58 | 31.57 | 1000 | 3167.56 | 3.17 | 100 | 
| 22.61 | 31.57 | 1000 | 3167.56 | 3.17 | 100 | 
| 27.63 | 31.57 | 1000 | 3167.56 | 3.17 | 100 | 
| 32.66 | 31.57 | 1000 | 3167.56 | 3.17 | 100 | 
| 37.68 | 31.57 | 1000 | 3167.56 | 3.17 | 100 | 
| 42.70 | 31.57 | 1000 | 3167.56 | 3.17 | 100 | 
| 47.73 | 31.57 | 1000 | 3167.56 | 3.17 | 100 | 
| 52.75 | 31.57 | 1000 | 3167.56 | 3.17 | 100 | 
| Geometric Factor | Field Data | Corrected Data | ||||||
|---|---|---|---|---|---|---|---|---|
| Field | Theoretical | (A) | (V) | (V/A) | V | (V/A) | ||
| 1 | 2 | 3 | 4 | 5 | 6 | 7 | 8 | 9 | 
| 29.49 | 31.57 | 1000 | 3390.979 | 3.390979 | 107.0532 | 3167.56414 | 3.167564 | 100 | 
| 39.46 | 31.57 | 1000 | 2534.211 | 2.534211 | 80.00506 | 3167.56414 | 3.167564 | 100 | 
| 27.03 | 31.57 | 900 | 3329.633 | 3.699593 | 116.7961 | 3167.56414 | 3.167564 | 100 | 
| 37.36 | 31.57 | 900 | 2408.993 | 2.676659 | 84.50214 | 3167.56414 | 3.167564 | 100 | 
| 28.95 | 31.57 | 900 | 3108.808 | 3.454231 | 109.0500 | 3167.56414 | 3.167564 | 100 | 
| 32.82 | 31.57 | 810 | 2468.007 | 3.046922 | 96.19134 | 3167.56414 | 3.167564 | 100 | 
| 26.13 | 31.57 | 891 | 3409.873 | 3.827018 | 120.8189 | 3167.56414 | 3.167564 | 100 | 
| 37.47 | 31.57 | 801.9 | 2140.112 | 2.668801 | 84.25406 | 3167.56414 | 3.167564 | 100 | 
| 23.29 | 31.57 | 882.09 | 3787.419 | 4.293688 | 135.5517 | 3167.56414 | 3.167564 | 100 | 
| 41.43 | 31.57 | 793.881 | 1916.198 | 2.413709 | 76.20082 | 3167.56414 | 3.167564 | 100 | 
| Initial  Data  | Final  Data  | Discarded Data | RMS% | L2-Norm | Damping  Factor  | Smoothing  Factor  | |
|---|---|---|---|---|---|---|---|
| Raw Data | 247 | 227 | 20 | 0.40 | 0.02 | 10.0 | 1.0 | 
| MA-Filtered | 247 | 227 | 20 | 0.97 | 0.10 | 10.0 | 1.0 | 
| MA-Filtered and Corrected | 247 | 236 | 11 | 0.98 | 0.11 | 10.0 | 1.0 | 
| SG-Filtered | 247 | 235 | 12 | 2.05 | 0.47 | 10.0 | 1.0 | 
| SG-Filtered and Corrected | 247 | 235 | 12 | 2.05 | 0.47 | 10.0 | 1.0 | 
| LSFLP-Filtered | 247 | 238 | 9 | 2.05 | 0.47 | 10.0 | 1.0 | 
| LSFLP-Filtered and Corrected | 247 | 236 | 11 | 2.43 | 0.66 | 10.0 | 1.0 | 
| Section | Name | Best Definition of Left Side Flank (Box 1) | Best Definition of Possible Hall, Vertical and Horizontal Sides (Box 3) | Coherent Flank Sides (Boxes 2 and 4) | Coherent Bottom Side (Box 5, Green Color) | 
|---|---|---|---|---|---|
| (a) | Raw Data | ||||
| (b) | MA-Filtered | ||||
| (c) | MA-Filtered and Corrected | X | |||
| (d) | SG-Filtered | X | X | ||
| (e) | SG-Filtered and Corrected | X | X | X | |
| (f) | LSFLP-Filtered | X | |||
| (g) | LSFLP-Filtered and Corrected | X | X | X | X | 
| Depth  (m)  | 21  (mg/L)  | 25  (mg/L)  | MF21  (mg/kg)  | A11  (mg/kg)  | 
|---|---|---|---|---|
| 1.2 | 0.78 | 0.80 | ||
| 2.4 | 3.46 | 0.82 | ||
| 3.6 | 57.77 | 19.17 | ||
| 4.8 | 362.79 | 21.90 | ||
| 6.0 | 860.55 | 157.06 | ||
| 7.2 * | 40.891 | 399.753 | 265.85 | 507.23 | 
| 8.4 | 3329.74 | 896.92 | 
| Initial  Data  | Final  Data  | Discarded Data * | RMS % | L2-Norm | ||
|---|---|---|---|---|---|---|
| Raw data | Resistivity Chargeability  | 189 | 171 | 18 | 16.27 37.87  | 0.25 | 
| MA-filtered | Resistivity Chargeability  | 189 | 176 | 13 | 6.99 18.92  | 0.52 | 
| MA-filtered and corrected | Resistivity Chargeability  | 189 | 168 | 21 | 4.78 6.83  | 2.53 | 
| SG-filtered | Resistivity Chargeability  | 189 | 166 | 23 | 7.59 15.21  | 0.60 | 
| SG-filtered and corrected | Resistivity Chargeability  | 189 | 171 | 17 | 4.74 10.74  | 0.53 | 
| LSFLP-filtered | Resistivity Chargeability  | 189 | 164 | 25 | 10.85 14.75  | 0.57 | 
| LSFLP-filtered and corrected | Resistivity Chargeability  | 189 | 174 | 15 | 10.84 11.32  | 0.72 | 
| IP Section | Traces of Contamination (Box 1) | Existence of Low IP (Box 2) | PVC Pipe Definition (Box 3) | High IP Response Due to Contamination (Box 4) | |
|---|---|---|---|---|---|
| (b) | Raw Data | ||||
| (d) | MA-Filtered | X | X | X | |
| (f) | MA-Filtered and Corrected | ||||
| (h) | SG-Filtered | X | X | ||
| (j) | SG-Filtered and Corrected | X | X | X | |
| (l) | LSFLP-Filtered | X | X | ||
| (n) | LSFLP-Filtered and Corrected | X | X | X | X | 
Disclaimer/Publisher’s Note: The statements, opinions and data contained in all publications are solely those of the individual author(s) and contributor(s) and not of MDPI and/or the editor(s). MDPI and/or the editor(s) disclaim responsibility for any injury to people or property resulting from any ideas, methods, instructions or products referred to in the content.  | 
© 2025 by the authors. Licensee MDPI, Basel, Switzerland. This article is an open access article distributed under the terms and conditions of the Creative Commons Attribution (CC BY) license (https://creativecommons.org/licenses/by/4.0/).
Share and Cite
Tejero-Andrade, A.; López-González, A.E.; Tejero-Andrade, J.M.; Chávez-Segura, R.E.; Argote, D.L. Smoothing Filter and Correction Factor for Two-Dimensional Electrical Resistivity Tomography and Time Domain-Induced Polarization Data Collected in Difficult Terrains to Improve Inversion Models. Mathematics 2025, 13, 866. https://doi.org/10.3390/math13050866
Tejero-Andrade A, López-González AE, Tejero-Andrade JM, Chávez-Segura RE, Argote DL. Smoothing Filter and Correction Factor for Two-Dimensional Electrical Resistivity Tomography and Time Domain-Induced Polarization Data Collected in Difficult Terrains to Improve Inversion Models. Mathematics. 2025; 13(5):866. https://doi.org/10.3390/math13050866
Chicago/Turabian StyleTejero-Andrade, Andrés, Aide E. López-González, José M. Tejero-Andrade, René E. Chávez-Segura, and Denisse L. Argote. 2025. "Smoothing Filter and Correction Factor for Two-Dimensional Electrical Resistivity Tomography and Time Domain-Induced Polarization Data Collected in Difficult Terrains to Improve Inversion Models" Mathematics 13, no. 5: 866. https://doi.org/10.3390/math13050866
APA StyleTejero-Andrade, A., López-González, A. E., Tejero-Andrade, J. M., Chávez-Segura, R. E., & Argote, D. L. (2025). Smoothing Filter and Correction Factor for Two-Dimensional Electrical Resistivity Tomography and Time Domain-Induced Polarization Data Collected in Difficult Terrains to Improve Inversion Models. Mathematics, 13(5), 866. https://doi.org/10.3390/math13050866
        
