Abstract
Addressing real-time optimization problems becomes increasingly challenging as their complexity continues to escalate over time. So bio-optimization algorithms (BoAs) come into the picture to solve such problems due to their global search capability, adaptability, versatility, parallelism, and robustness. This article aims to perform hyperparameter tuning of machine learning (ML) models by integrating them with BoAs. Aiming to maximize the accuracy of the hybrid bio-optimized defect prediction (HBoDP) model, this research paper develops four novel hybrid BoAs named the gravitational force Lévy flight grasshopper optimization algorithm (GFLFGOA), the gravitational force Lévy flight grasshopper optimization algorithm–sparrow search algorithm (GFLFGOA-SSA), the gravitational force grasshopper optimization algorithm–sparrow search algorithm (GFGOA-SSA), and the Lévy flight grasshopper optimization algorithm–sparrow search algorithm (LFGOA-SSA). These aforementioned algorithms are proposed by integrating the good exploration capacity of the SSA with the faster convergence of the LFGOA and GFGOA. The performances of the GFLFGOA, GFLFGOA-SSA, GFGOA-SSA, and LFGOA-SSA are verified by conducting two different experiments. Firstly, the experimentation was conducted on nine benchmark functions (BFs) to assess the mean, standard deviation (SD), and convergence rate. The second experiment focuses on boosting the accuracy of the HBoDP model through the fine-tuning of the hyperparameters in the artificial neural network (ANN) and XGBOOST (XGB) models. To justify the effectiveness and performance of these hybrid novel algorithms, we compared them with four base algorithms, namely the grasshopper optimization algorithm (GOA), the sparrow search algorithm (SSA), the gravitational force grasshopper optimization algorithm (GFGOA), and the Lévy flight grasshopper optimization algorithm (LFGOA). Our findings illuminate the effectiveness of this hybrid approach in enhancing the convergence rate and accuracy. The experimental results show a faster convergence rate for BFs and improvements in software defect prediction accuracy for the NASA defect datasets by comparing them with some baseline methods.
Keywords:
machine learning; software defect prediction; hyperparameter tuning; benchmark functions; bio-optimization algorithm MSC:
35M99
1. Introduction
In the real world, solving constrained and unconstrained optimization problems is practically very challenging due to their increased complexity. Optimization problems arise in various fields, including mathematics, engineering, economics, computer science, etc.
In recent years, metaheuristic approaches have gained popularity due to local and global convergence and have been applied to many optimization problems. Based on [1], metaheuristic algorithms have been categorized into single-based methods and population-based methods. Population-based algorithms consist of evolutionarily inspired, swarm-inspired, physics-based, human-based, bio-based, and math-based algorithms. The popularity of the genetic algorithm (GA) [2], the evolutionary algorithm (EA) [3], and the particle swarm optimization (PSO) [4] algorithm has created more interest among researchers to propose more bio-optimization algorithms (BoAs), such as grasshopper optimization algorithm (GOA) [5], the Wolf Pack Algorithm (WPA) [6], Artificial Bee Colony (ABC) [7], the Harris Hawks Optimizer (HHO) [8], etc. Bio-optimization algorithms (BoAs) follow a two-step process, consisting of the the exploration and exploitation stages. Due to their higher convergence speed, few parameters, and simple implementation, these BoAs are widely used in solving parameter optimization, NP-hard problems [9], fault prediction [10], bioinformatics [11], image processing [12], and many other real-time engineering problems.
In this paper, we considered the widely used NASA defect dataset [13] to predict software defects as a case study, where accuracy is considered as one of the performance metrics. To improve or enhance the accuracy, the optimization term comes into the picture. By combining BoAs with the machine learning (ML) and deep learning (DL) approaches for parameter tuning of the respective models, the accuracy level can be enhanced.
Despite the development of numerous BoAs, each algorithm possesses its own set of limitations. Based on the no free lunch (NFL) theorem [14], no single BoA can perform best in addressing all optimization problems. As a result, researchers are interested in exploring and proposing effective optimization methods to tackle a broader range of optimization problems. Referring to [15], innovating hybrid algorithms integrating two or more bio-optimization techniques can be a promising solution. These hybrids aim to amalgamate the strengths of all constituent algorithms.
1.1. Motivation
The need for more advanced optimization approaches increases with the complexity of the optimization problems. Our research in this field is motivated by the following factors:
- Based on the aforementioned explanation, hybrid approaches are becoming more and more popular to enhance the convergence performance of individual algorithms.
- The effectiveness and scalability of hybrid BoAs across diverse scientific domains inspired us to propose novel and competitive hybrid methodologies.
- Hyperparameter tuning can be regarded as an optimization problem, as this process involves searching through a range of objective functions to maximize accuracy.
- The use of hybrid BoAs for solving the hyperparameter tuning problem is motivated by their ability to handle efficient exploration–exploitation trade-offs and scalability.
Motivated by the preceding arguments, our study introduces an improved version of the GOA. This enhanced version incorporates the principles of gravitational force (GF) and Lévy flight (LF). Additionally, we developed a hybrid novel algorithm by merging the potent exploration feature of the SSA with the enhanced version of the GOA.
1.2. Contribution
The objective of this research work is to propose four novel hybrid BoAs for improving the accuracy of the SDP model. These novel hybrid algorithms are proposed based on the probabilistic selection mechanism, which carefully balances the strong exploration and exploitation tendencies. To evaluate their effectiveness and performance, two types of experiments were carried out. Initially, the experiments were conducted on benchmark functions (BFs) to assess the mean, standard deviation (SD), and convergence rates. Subsequently, a second experiment focused on boosting the accuracy of SDP through the fine-tuning of the hyperparameters in both the artificial neural network (ANN) and XGBOOST (XGB) models. The key contributions of the proposed work are as follows:
- Design of an Enhanced GOA named gravitational force Lévy flight grasshopper optimization algorithm (GFLFGOA) by introducing LF and GF concepts to balance the exploration and exploitation nature.
- Design of a novel hybrid gravitational force Lévy flight grasshopper optimization algorithm–sparrow search algorithm (GFLFGOA-SSA) that includes GFLFGOA and the sparrow search algorithm (SSA) concept to accelerate convergence rate.
- Design of a hybrid gravitational force grasshopper optimization algorithm–sparrow search algorithm (GFGOA-SSA) by embedding the concepts of gravitational force grasshopper optimization algorithm (GFGOA) and SSA concepts.
- Design of a hybrid Lévy flight grasshopper optimization algorithm–sparrow search algorithm (LFGOA-SSA).
- Extensive experiments conducted on BFs and hyperparameter tuning of XGB and ANN models to prove the above-proposed algorithm’s superiority to the state-of-the-art techniques.
The subsequent sections of this paper are organized as follows. Section 2 delves into a literature survey, while Section 3 provides a concise overview of the background concepts utilized in the proposed method. Section 4 outlines the methodology employed for carrying out two extensive experiments. Following this, Section 5 presents the results obtained and subsequent analysis. Lastly, Section 6 concludes the paper by summarizing observations and suggesting potential directions for future research.
2. Literature Survey
This section presents some pertinent works that adopt various bio-optimized approaches with ML and DL models for solving various types of optimization problems. We categorized this section into two subsections, namely
- bio-optimized approach to optimization problems;
- bio-optimized approach to hyperparameter tuning problems.
2.1. Bio-Optimized Approach to Optimization Problems
It has recently been discovered that optimization approaches based on bio-optimized algorithms are effective in a variety of fields. Certain variations of PSO [4], GA [16], ABC [17], etc., algorithms have been successfully used in a variety of sectors to achieve restricted optimization.
Zhen et al. in [18] proposed a hybrid WPA-PSO to estimate and predict the software reliability parameters. The proposed algorithm was verified through five sets of data from the industry. Through the simulation, the authors justified higher accuracy and better optimization. Zulfiqar et al. in [19] proposed a hybrid model by integrating the multivariate empirical model decomposition (MEMD) with the adaptive differential evolution (ADE) algorithm to optimize the hyperparameter of a support vector machine (SVM) model for electricity load forecasting. The above-proposed MEMD-ADE-SVM model achieved good accuracy by tuning the parameters of SVM. Blume et al. in [20] implemented GA for hyperparameter optimization on ANN for designing software sensors. Akter et al. in [21] developed a new crossover technique to improve GA and implemented it on the traveling salesman problem for optimization.
Sajjad et al. [11] implemented a hyperparameter tuning approach using grey wolf optimization (GWO) on machine learning (ML) algorithms and deep neural networks. The proposed method was employed on eleven datasets of different kinds, including biological, biomedical, clinical diagnosis, etc. Binghui et al. [22] proposed a metamodel-based methodology for hyperparameter optimization of optimization algorithms in building energy optimization (BEO). The authors validated their methodology by considering 15 benchmark BEO problems with various properties. Meetesh et al. [10] investigated the impact of hyperparameter optimization on defect count prediction. In their paper, the validation of the approach was performed with 15 software defect datasets. Through their research work, the authors emphasized the importance of the exploration of parameter space.
These days, several fields have discovered bio-optimized strategies to be effective. Many studies have been carried out on swarm intelligence based on the behavior of sparrows, wolves, bees, ants, etc. On that behavior, some new algorithms and hybrid algorithms have been proposed. Xue et al. in [23] introduced a new optimization technique based on sparrow behavior, which signifies the improvement in terms of convergence speed and search precision. In the recent advancement of the SSA algorithm, researchers have introduced different variants of SSA with adaptive learning factor [24], chaotic mapping [25], robot path planning [26], and adaptive version with adaptive weight [27].
Zhao et al. [28] introduced an optimized technique based on the behavior of wolves. It is based on a greedy strategy, which leads to getting trapped in local optima because of excessive greed. It has been observed that it has faster convergence in the initial stages, but in later stages, the convergence speed slows down. There are many improvisations employed in this algorithm. Regarding the greedy problem, Li et al. [29] have shown that incorporating a chaotic approach into WPA’s search process can successfully prevent it from entering a local optimum. Additionally, the work by Xiu et al. [30] describes how to increase the slow convergence speed at later stages using Lévy behavior. Chen et al. [31] introduced the concept of opposition-based genetic learning to tackle the lack of influence of lead wolves, reducing the stability of the algorithm.
Jadon et al. [32] proposed a hybrid ABC algorithm with differential evolution (DE) that is tested on a welded beam design problem. He modified the position update equation for the employee bee phase and then applied DE to update the position for the onlooker bee phase. Hybrid PSOGA was proposed by Mirjalili et al. [33] for binary optimization by combining the social component of PSO with GA to accelerate the convergence speed. To solve high-dimensional complex problems, quantum particle swarm optimization (QPSO) was introduced by Li et al. [34]. A new hybrid SSA-PSO was developed by Yang et al. [35], which showed great improvements in convergence speed and stability.
As our research work focuses on the hybridization of the GOA with other BoAs, the survey emphasizes various variants and applications of GOA. Saremi et al. [36] proposed a novel BoA named GOA using swarm intelligence to solve various optimization problems. As this algorithm is proven to be efficient enough in solving optimization problems, it has gained a lot of interest among researchers. The authors in [37,38,39] performed a comprehensive analysis of GOA on various real-time problems.
Meraihi et al. in [5] conducted a comprehensive review of the hybridized version of GOA with other BoAs to address real-world problems in order to fully extend GOA’s performance. Arora et al. in [40] incorporated chaos theory into GOA to boost global convergence and justified it by testing it using thirteen benchmark functions (BFs). In [41], the authors proposed improved GOA (IGOA) by embedding trigonometric substitution into the original GOA to boost Cauchy mutation. The performance of the proposed IGOA was validated on the IEEE CEC2017 BFs compared with other BoAs.
The authors in [42] enhanced the exploration phase of the GOA by embedding the crossover operator and salp swarm algorithm into it. The correctness of the proposed method was validated through feature selection datasets and six real-time engineering problems. Yildiz et al. in [43] proposed an improved version of GOA by adding an elite opposite-based learning method into it, called the elite opposite-based learning grasshopper optimization method (EOBL-GOA). The EOBL-GOA was validated through various engineering design problems. Feng et al. [44] developed dynamic opposite learning-assisted GOA (DOLGOA) and validated the correctness of DOLGOA through CEC2014 BFs and the flexible job scheduling problem (FJSP). Peng et al. in [45] proposed an improved grasshopper optimization algorithm (IGOA) by taking the gravity force concept into GOA to optimize the parameters of the backpropagation neural network (BPNN).
The aforementioned algorithms offer the advantage of striking a balance between exploration and exploitation, but their performance is somewhat constrained. Given our focus on hyperparameter tuning of ML models using software defect datasets, we conducted a literature review on optimization problems.
2.2. Bio-Optimized Approach for Hyperparameter Tuning Problems
ML and DL models are widely used for solving regression and classification problems related to various types of real-time applications. The authors in [46] use various ML models, including naive Bayes (NB), support vector regression (SVR), decision tree (DT), and random forest (RF) algorithms, to evaluate the performance metrics for the software reliability assessment problem. The aforementioned models are cross-validated on DBS-1 and DBS-2 datasets. Besides ML, the authors also implemented a learning approach that incorporates a recurrent neural network (RNN) for comparison on the above-mentioned dataset. Consideration of the limited dataset in this work and the lack of an explanation of further optimization processes are the limitations of this work.
In [47], the authors implemented various DL techniques to predict software fault considering Chidamber and Kemerer (CK) metrics-based datasets. The above methods were verified and validated by comparing them with other existing methods. The authors in [48] implemented the feature reduction concept for software defect prediction (SDP). To carry out the proposed method, they used four NASA defect datasets.
An attention-based recurrent neural network (DPARNN) framework is proposed in [49] for SDP. Seven open-source java projects in apache were considered for validating the above-proposed method. The authors in [50] conducted a systematic literature review on fault prediction using various ML, DL, and data mining techniques. Besides the techniques, they also reviewed defect datasets and performance metrics.
The authors in [51] proposed an ANN model with one input layer (eight dimensions), two hidden layers, and one output layer with a sigmoid activation function to predict the software defect of dataset JM1. A comparative analysis was performed by Jindal et al. [52] with different DL models such as gated recurrent network (GRU), long short-term memory (LSTM), and RNN with ANN as a base model, and they found that LSTM performs better than others. Alghanim et al. [53] proposed an enhanced deep neural network (NN) model based on GRNN and tested it with repeated 10-fold cross-validation.
Clemente et al. [54] proved that within ANN, SVM, DT, and RF, RF performed better in the case of PC1, and ANN performed better in the case of KC2. Wongpheng et al. [55] proved that when a model was trained for 100 and 1000 epochs, it delivered high accuracy for a greater number of epochs, but extra experiments were still required for deciding the optimal learning rate and other model parameters.
In [56], the authors examined "five NASA defect public datasets" from the PROMISE data repository named CM1, KC1, KC2, JM1, and PC1 for defect prediction using ten ML classifiers but found no consistently accurate results. DL techniques were also explored, highlighting the complexity of the problem. By selecting the most informative features, the dimensionality of the data is reduced, improving the efficiency of the analysis and enhancing the quality of predictions. It also helps in understanding the underlying factors that contribute to software failures, thus allowing for targeted improvements and resource allocation.
Alsaeedi et al.’s work in [57] employed three classifiers and ensemble methods for defect anticipation on NASA datasets. They found that RF and Ada-Boost with RF outperformed other approaches in addressing software flaws. In [58], an ensemble approach was used with six algorithms on NASA datasets, demonstrating the effectiveness of RF as the best ensemble algorithm for defect prediction.
Iqbal et al.’s study [59] focuses on utilizing twelve NASA defect datasets and employs a range of classification algorithms, such as NB, radial basis function, multi-layer perceptron, and K-nearest neighbor (K-NN). The objective was to forecast software errors and enhance the reliability of software systems through ML-based classifiers and statistical methods.
R. Malhotra’s work in [60] conducted a comprehensive assessment of software bug prediction methods, evaluating ML techniques, comparing them with statistical approaches, and summarizing their strengths and weaknesses. Parashar et al. in [61] proposed a multicore parallel ML approach to classification problems for SDP. The proposed model was trained and tested on eleven software systems of NASA and other relevant repositories.
To the best of our knowledge, in the above-mentioned literary survey, there is a lack of explanation on further improvisation of the performance metrics, even though they had implemented various ML and DL techniques for SDP. As this research work focuses on optimization of the ML models to obtain accurate prediction, it motivates us to focus on parameter tuning of the models for SDP using hybrid BoAs.
3. Concepts
This section briefly describes the base BoAs that are used to propose four novel hybrid BoAs. The performance of the proposed algorithm is verified through BFs and hyperparameter tuning of ML models for the SDP classification problem. The ML models considered for this work are XGB and ANN. For the SDP classification problem, the NASA defect dataset (NASA Defect Dataset https://github.com/klainfo/NASADefectDataset, accessed on 5 January 2024) is considered.
3.1. Grasshopper Optimization Algorithm (GOA)
Saremi et al. [36] proposed GOA for solving optimization problems [62] by mimicking the behavior of grasshopper swarms in nature. The mathematical model of the original GOA is as follows:
where:
- grasshopper position;
- Social interaction;
- Gravitational force;
- Wind advection.
Social interaction in Equation (1) is an important factor for the evaluation of the position of the grasshopper and is evaluated as follows:
where:
- n Number of grasshoppers;
- Distance from grasshopper to grasshopper;
- Unit Vector from grasshopper to grasshopper.
- grasshopper’s position;
- grasshopper’s position.
- f Intensity of attraction;
- l Attractive length.
As mentioned in [36], the parameter values are l = 1.5 and f = 0.5. The social force (s) cannot be applied if the distance is large between grasshoppers, as s trends to 0. So, to avoid such situations, d should be mapped in the interval of [1, 4]. The gravitational force () is presented as follows:
where:
- g Gravitational constant;
- Unity vector towards the center of the earth.
The wind advection is presented as follows:
where:
- u Constant draft;
- Unity vector in the wind direction.
Using Equation (8), the optimization model cannot be solved efficiently, as the grasshopper may be located in the comfort zone. Due to their comfort zone, the grasshoppers cannot be converged efficiently. So, for efficient convergence, some special parameters are added to Equation (8). So Equation (8) can be modified as follows:
where:
- and Upper bound and lower bound of the dimension of the grasshopper, respectively;
- Target or optimal position in the dimension (best solution found so far);
- c A decreasing coefficient to shrink the comfort repulsion and attraction areas.
The parameter c is updated to reduce exploration and increase exploitation in accordance with the number of iterations, as indicated in Equation (10).
where:
- Maximum value;
- Minimum value;
- r Current iteration;
- G Maximum iteration.
The values adopted in this work are and .
3.2. Lévy Flight GOA (LFGOA)
Paul Lévy introduced the Lévy Flight (LF) concept, which is currently presented as Lévy statistics [63]. Generally, Lévy’s flight step can be represented by Equation (11).
where:
- s Random step length of Lévy’s flight;
- Power-law index [0, 2].
Based on [64], the authors considered Mantegna’s algorithm to generate for stable distribution of the Lévy flight. So for random walks, the step length is determined using Mantegna’s algorithm and is defined by using Equations (12)–(14).
where:
- Step length for random walk;
- 1.5;
- M Normal standard variable with standard deviation that follows a normal distribution;
- P Normal standard variable with standard deviation that follows a normal distribution.
3.3. Gravitational Force GOA (GFGOA)
Peng et al. [45] proposed an improved GOA by considering gravitational force (GF) and the selected probability (p) by normalizing the distance between the grasshoppers. In our research work, only the GF concept is considered, as presented in Equation (6). Considering only the GF concept in Equation (9), Equation (9) can be updated as follows:
where:
- g Gravitational constant (0.9);
- .
3.4. Sparrow Search Algorithm (SSA)
SSA is inspired by the foraging behaviors of sparrows, developed by Xue et al. [23]. In SSA, the sparrows are divided into producer sparrows (PD) and scrounger sparrows (SD). The PD directs the whole population towards the food source. During each iteration, the PD position is updated by Equation (19).
where:
- r Current iteration;
- L Matrix of (1 × d);
- d Dimension of the variable;
- Position of the dimension of the sparrow at iteration r;
- G Maximum iterations;
- Q Random number which obeys a normal distribution;
- Random number [0, 1];
- Alarm value [0, 1];
- ST Safety threshold [0.5, 1.0];
- < ST Signals the predator to search on wide mode, as there are no predators;
- ≥ ST Signals sparrows to fly to another place, as there are predators.
For the SD update, they immediately leave their place to compete for food once they know that the PD has discovered some food source. The position of the SD is updated by using Equation (20).
where:
- Current global worst location at iteration r;
- ith sparrow’s current best location obtained so far;
- Q Random number which obeys a normal distribution;
- ;
- A One-dimensional vector [−1, 1];
- i ;
- n Number of sparrows.
Based on the assumption that 20% of the sparrows are aware of the danger, the positions of those sparrows are updated using Equation (21).
where:
- Current global optimal location at iteration r;
- Random number [mean = 0, variance = 1];
- K Random number [−1, 1];
- Current sparrow’s fitness value;
- Current global best value;
- Worst fitness value;
- Constant value (c);
- > Sparrows are at the edge of the group;
- = Sparrows are in the middle of the population.
4. Methodology
This section emphasizes four proposed algorithms and their implementations on the unimodal and multimodal BFs. Besides focusing on the verification of the proposed algorithms on the BFs, this paper also focuses on the validation of the proposed algorithm for the improvement of accuracy on the SDP problem.
4.1. Proposed Algorithm
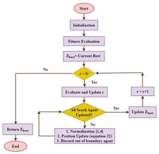
This subsection explains in detail the proposed hybrid BoAs, as mentioned in Section 4.1.1, Section 4.1.2, Section 4.1.3 and Section 4.1.4. Table 1 lists the notations and their explanation used for the proposed algorithms’ flowcharts, as drawn in Figure 1, Figure 2, Figure 3 and Figure 4.
Table 1.
Notations used in flowcharts.
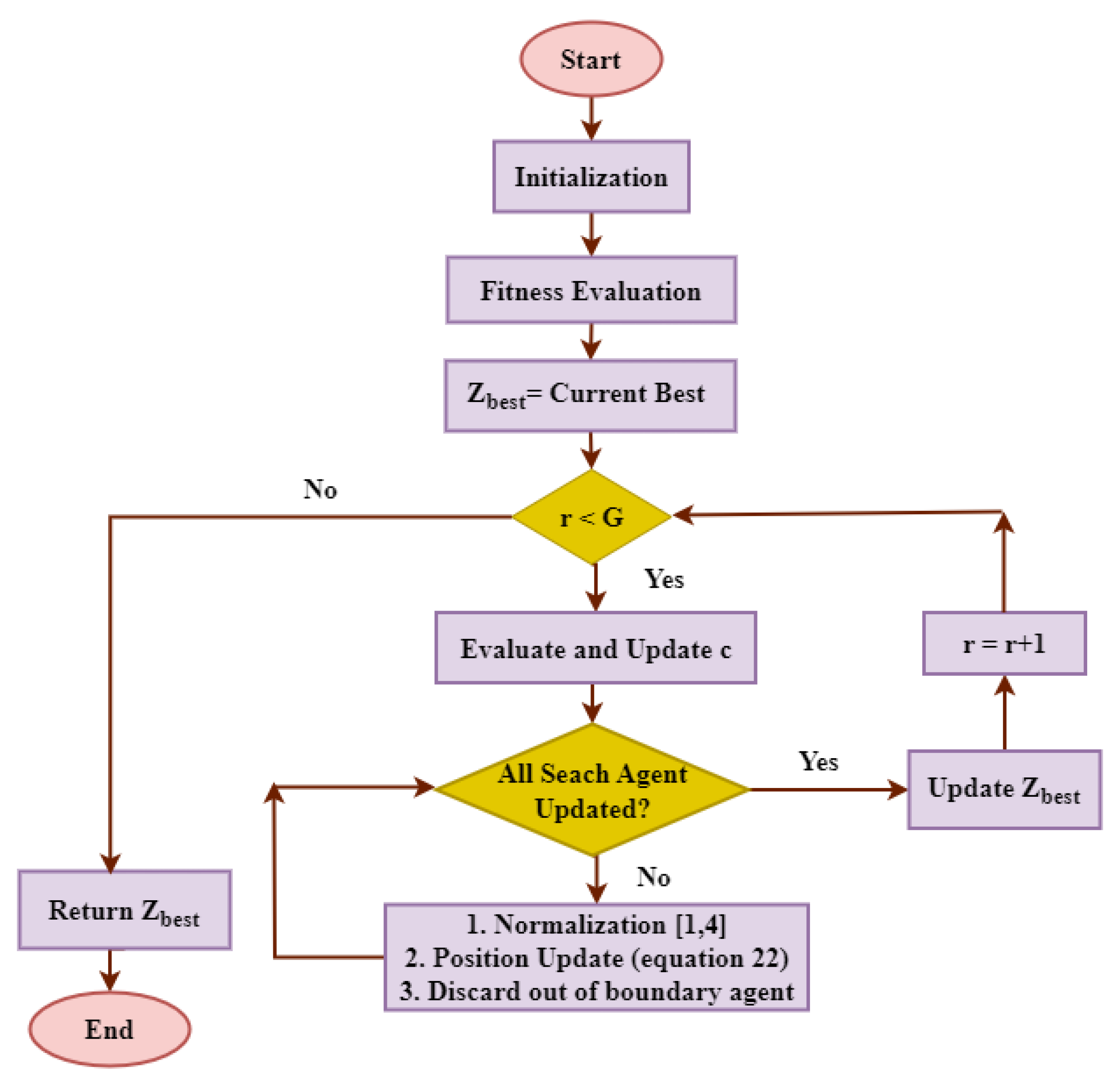
Figure 1.
GFLFGOA flowchart.
Figure 2.
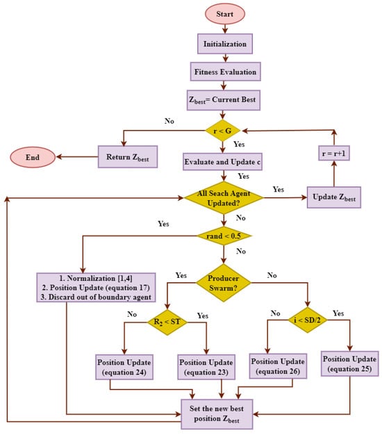
LFGOA-SSA flowchart.
Figure 3.
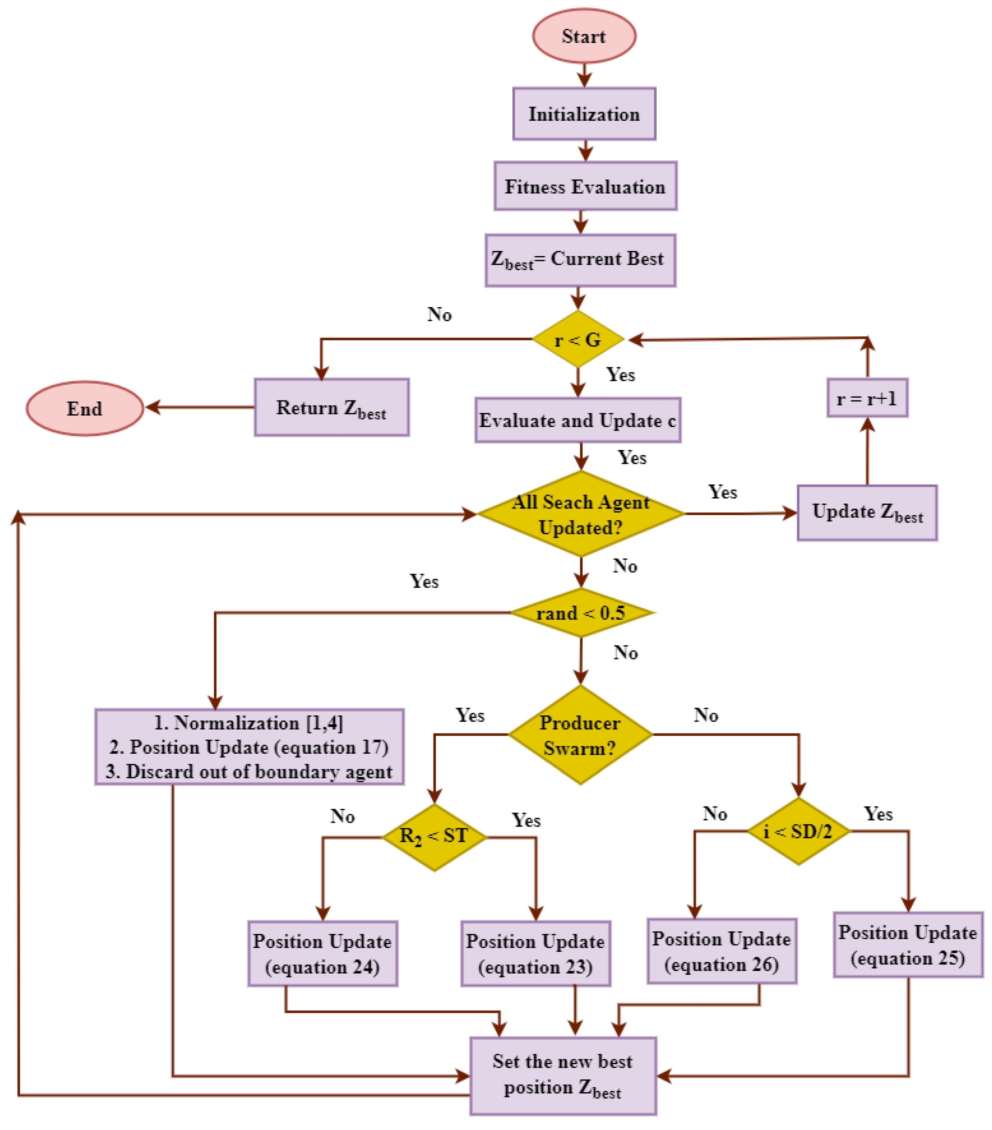
GFGOA-SSA flowchart.
Figure 4.
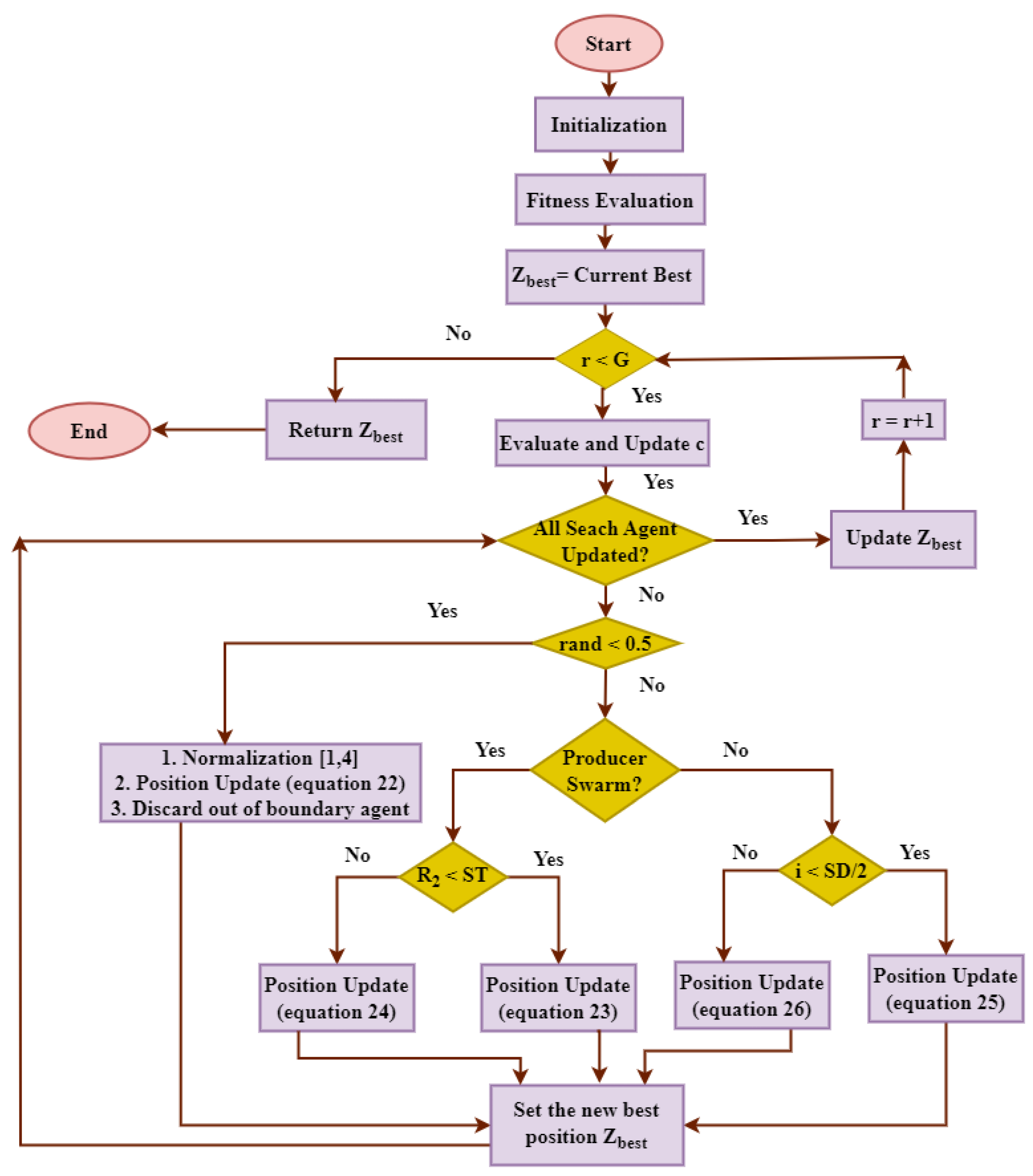
GFLFGOA-SSA flowchart.
4.1.1. GFLFGOA Hybrid Algorithm
In the original GOA, to balance local exploitation and global exploration, the parameter “c” was introduced. However, in the original GOA, the optimization process is nonlinear and has limited exploration ability. Due to the limited exploration ability, GOA may get stuck in local optima, which results in slow convergence. So, to overcome the disadvantages of GOA, an enhanced version of GOA is proposed, called GFLFGOA. To make a good balance between exploration and exploitation, LF and GF are introduced into the original GOA. After embedding the GF and LF concepts into the original GOA, as explained in Section 3.1, Section 3.2 and Section 3.3, the position of the grasshopper can be updated as follows:
The pseudocode of the GFLFGOA algorithm is presented in Algorithm 1.
| Algorithm 1: GFLFGOA |
![]() |
To visualize the pseudocode and the process of the proposed GFLFGOA algorithm, a flow diagram is drawn in Figure 1.
4.1.2. LFGOA-SSA Hybrid Algorithm
A new hybrid LFGOA-SSA algorithm is proposed in this paper. Its features allow the improvement of the convergence speed and accuracy by avoiding the local optima. It can be observed from the flowchart, as drawn in Figure 2, that the developed LFGOA-SSA is designed to combine the fast convergence of LFGOA and the high accuracy of SSA. The pseudocode of the proposed algorithm is written in Algorithm 2. Basically, this hybrid algorithm is developed based on the probabilistic selection mechanism after the initialization. If rand < 0.5, then the LFGOA is considered to generate the new fitness solution, while the SSA will be selected for rand ≥ 0.5. For SSA, the search agents are divided into PD and SD. If the search agent is PD and < ST, then the new position will be updated as follows:
Otherwise, the position for the PD will be updated as mentioned below:
In the case of the SD search agent, if i , then the position is updated by Equation (25), and otherwise followed by Equation (26).
The pseudocode of the proposed LFGOA-SSA algorithm is presented in Algorithm 2.
| Algorithm 2: LFGOA-SSA |
![]() |
The flow diagram of the LFGOA-SSA algorithm is presented in Figure 2.
4.1.3. GFGOA-SSA Hybrid Algorithm
An enhanced version of GOA named GFGOA, as explained in Section 3.3, is combined with the SSA to improve the balance between exploration and exploitation. The faster convergence of GFGOA and the good exploration capacity of SSA are combined based on the probabilistic selection mechanism. The GFGOA algorithm is selected if the randomly generated value is less than 0.5; otherwise, SSA will be considered. For better visualization of the steps of the GFGOA-SSA hybrid algorithm, the pseudocode and the flow diagram are presented in Algorithm 3 and Figure 3, respectively.
| Algorithm 3: GFGOA-SSA |
![]() |
4.1.4. GFLFGOA-SSA Hybrid Algorithm
This novel hybrid algorithm is proposed based on a random selection mechanism. If the random value is less than 0.5, then our proposed algorithm GFLFGOA, as explained in Section 4.3.1, is selected for generating the best fitness value; otherwise, the SSA algorithm is used to generate the fitness value. The pseudocode of the GFLFGOA-SSA algorithm is presented in Algorithm 4.
| Algorithm 4: GFLFGOA-SSA |
![]() |
The flow diagram of the GFLFGOA-SSA algorithm is drawn in Figure 4.
4.2. Optimization on Benchmark Functions (BFs)
BFs are artificial problems that can be used to assess the behavior and the performance of optimization algorithms in diverse and complex situations [65]. These functions are categorized into unimodal problem, multimodal problem, multidimensional problem, etc. For any optimization algorithm, it is mandatory to verify the performance of the algorithm by comparing it with other existing optimization algorithms. A total of nine BFs are considered to test the ability of our proposed algorithms. With respect to our experimentation, three unimodal BFs () and six multimodal BFs () are taken into consideration. Out of six multimodal BFs, three () are of fixed dimension, and the remaining are multi-dimensional functions. The mathematical expressions of the BFs are listed in Table 2. As mentioned in Table 2, n represents population size, G is the maximum number of iterations, dim refers to the number of dimensions, Range represents the interval of search space, and represents the optimal solution with respect to that mathematical function. The parameters considered for this experiment are n, G, dim, and Range.
Table 2.
Benchmark functions [65].
4.3. Software Defect Prediction (SDP) Framework
To validate the performance of the proposed algorithms, as detailed in Section 4.1, we performed a second experiment on the proposed SDP framework to improve the accuracy of the HBoDP model. The improvisation of accuracy is based on the hyperparameter tuning approach. Figure 5 represents the SDP framework that is followed to carry out our experiment.
Figure 5.
Software defect prediction (SDP) framework.
4.3.1. Data Source
As for the data source, this paper uses 13 NASA defect datasets (NASA Defect Dataset https://github.com/klainfo/NASADefectDataset, accessed on 5 January 2024) to validate the effectiveness of the hybrid BoAs. A detailed description of the NASA defect dataset is tabulated in Table 3.
Table 3.
Dataset description.
4.3.2. Data Pre-Processing
Before inputting the datasets into the ML model, data pre-processing plays an important role in avoiding biases towards any particular features. In this paper, data pre-processing is carried out using four steps, as follows:
- Label Encoding: Label encoding is a part of data transformation. It is defined as mapping the non-numeric value into the numeric value. In this research work, the dataset consists of yes (Y) and no (N) labels. Yes (Y) and no (N) are mapped to 0 and 1 in this step, respectively.
- Data Cleaning: In this process, the data are cleaned by removing any outliers, and the inconsistent values are transformed with the mean of the attributes. The outliers are removed and replaced by the inter-quartile range (IQR) method.
- Feature Selection: As the dataset consists of more features, to avoid bias towards only one kind of feature, feature selection is performed using the Pearson correlation coefficient, which is tabulated in Table 3.
- Data Scaling: Normally known as normalization, we performed a min-max scaler for normalization.
After performing the data pre-processing step, the pre-processed data were split at a 75–25 ratio into training and testing sets, respectively.
4.3.3. Hybrid Bio-Optimized Defect Prediction (HBoDP) Model
The HBoDP model is established by integrating the novel hybrid BoAs (GFLFGOA, LFGOA-SSA, GFGOA-SSA, GFLFGOA-SSA) with the ML models (ANN, XGB). The model is trained and validated using the proposed hybrid BoA to predict software defects, with performance compared against baseline ML models such as ANN and XGB. This model aims to enhance accuracy while optimizing computational efficiency. To improve the accuracy of the HBoDP model, the hyperparameter tuning approach is applied. As the hyperparameter tuning approach is an optimization problem, BoA comes into the picture to tune the hyperparameters, thus enhancing the accuracy of the model.
5. Results and Discussion
This section focuses on the results and analyzes two different experiments, along with the parameter settings of the SDP framework for conducting the experiments.
5.1. Parameter Settings
This section details the parameter settings of the HBoDP model in two sections: first, a description of the NASA defect dataset, and second, the hyperparameters of the ML models.
5.1.1. NASA Defect Dataset Description
Based on our research work, this article considers 13 NASA defect datasets (NASA Defect Dataset https://github.com/klainfo/NASADefectDataset, accessed on 5 January 2024) to validate the effectiveness of the proposed algorithm of the HBoDP model. The NASA defect dataset is a collection of datasets that have been curated from software projects developed within the National Aeronautics and Space Administration (NASA). Given the nature of NASA’s operations, the software they develop is often safety-critical. Any defects or failures in such software can lead to catastrophic consequences, including mission failures, loss of expensive equipment, or even loss of life. Therefore, understanding and predicting defects in such systems is of great importance. This dataset provides a rich source of information on defects from real-world projects, making it highly relevant for studies aiming to predict failures in SCSs. A detailed description of the NASA defect dataset is tabulated in Table 3.
Based on [66], each instance represents one module from the original source code. A module is a self-contained unit of code that encapsulates one or more functions. Each of these datasets, as specified in Table 3, provides valuable insights into the nature of the defects in different types of software systems.
5.1.2. Hyperparameters of the ML Models
Hyperparameter tuning plays an important part in training the models. The ranges of hyperparameters considered to obtain high accuracy and faster convergence for the ANN and XGB models are tabulated in Table 4 and Table 5, respectively.
Table 4.
Hyperparameters of ANN.
Table 5.
Hyperparameters of XGB.
The proposed hybrid BoAs, as explained in the Section 4.1, are coded with Python language and run in the Jupyter Notebook environment. The experiments are conducted with the following system configuration as tabulated in Table 6.
Table 6.
System configuration.
All the experiments are conducted by considering the 13 NASA defect datasets, as explained and tabulated in Section 5.1.1 and Table 3, respectively.
5.2. Results
Based on the two different experiments, results are noted in the following Section 5.2.1 and Section 5.2.2.
5.2.1. BF Results
The experiments are conducted for 200 iterations; the values of the mean and SD, along with their ranking, are listed in Table 7 and Table 8, respectively. The convergence rates of the algorithms based on the fitness values are plotted in Figure 6.
Table 7.
Mean value and ranking of eight BoAs (Bold indicates lowest mean value).
Table 8.
Standard deviation (SD) value and ranking of eight BoAs (Bold indicates lowest SD value).

Figure 6.
Convergence rate of benchmark functions (BFs). (a) . (b) . (c) . (d) . (e) . (f) . (g) . (h) . (i) .
5.2.2. SDP Framework Results
The experiments are conducted with the system configuration specified in Table 6 for 100 generations; the results are noted in Table 9, Table 10, Table 11 and Table 12. For evaluating the proposed hybrid algorithm, accuracy is considered a performance metric. To verify the computational effectiveness of the proposed algorithm, this paper compares the runtime of the proposed algorithms with some base algorithms. The runtime of the algorithm justifies the computational effectiveness of the algorithms proposed in this study.
Table 9.
Accuracy of XGB.
Table 10.
Runtime (seconds) of XGB.
Table 11.
Accuracy of ANN.
Table 12.
Runtime (seconds) of ANN.
5.3. Analysis
This paper focuses on two different experiments to assess the effectiveness of the proposed algorithms. The first one evaluates the statistical analysis of GFLFGOA, GFLFGOA-SSA, GFGOA-SSA, and LFGOA-SSA with the LFGOA, GFGOA, GOA, and SSA algorithms. The second one is performed to improve the prediction accuracy by optimizing the hyperparameters of the ANN and XGB models. For a comprehensive analysis, the discussion is divided into Section 5.3.1, Section 5.3.2 and Section 5.3.3.
5.3.1. BF Analysis
In order to evaluate the statistical performance of the GFLFGOA, GFLFGOA-SSA, GFGOA-SSA, and LFGOA-SSA algorithms on BFs, the mean and SD values, along with the rank of each method, are taken into account. A total of nine BFs are considered, consisting of unimodal, fixed-dimension multimodal, and multi-dimensional multimodal BFs, as detailed in Section 4.2. The statistical results of BFs are tabulated in Table 7 and Table 8. For fair analysis, each BF is experimented on for 200 iterations, and the convergence rates of the algorithms are plotted in Figure 6. The top rank, indicated in bold, is attained by having the lowest mean and SD values for each BF. To avoid ambiguity, we have categorized our discussion based on the types of statistical analysis.
- Mean Analysis: For a better understanding of the mean analysis of BFs, we presented the discussion based on the types of BFs.
- Fixed-dimension Multimodal BFs (–): GFLFGOA-SSA ranks first, achieving the lowest mean value for , as tabulated in Table 7. But in the case of and , the ranking of the proposed algorithm is the same as the base algorithms. Even though the ranking is the same, the convergence rate is relatively equal to the base algorithms, as visualized in Figure 6d,e.
- Multi-dimension Multimodal BFs (–): Except , GFLFGOA-SSA and LFGOA-SSA rank first for and , respectively. Even though SSA ranks first for , the convergence rate is relatively close to GFLFGOA-SSA, as plotted in Figure 6h.
- SD Analysis: To avoid ambiguity, we elaborated the discussion based on the types of BFs.
- Fixed-dimension Multimodal BFs (–): For , GFLFGOA-SSA achieve the lowest SD value, as tabulated in Table 8. In the case of , all of the other proposed algorithms have equal convergence rates, despite the fact that SSA ranks first, as plotted in Figure 6d, while in the case of , the convergence rate of GFGOA is nearly identical to that of the proposed algorithm, despite the SD being zero.
- Multi-dimension Multimodal BFs (–): From Table 8, it can be clearly stated that any one of our proposed algorithms ranks first for –. GFLFGOA-SSA, GFLFGOA, and LFGOA-SSA achieve the lowest SD value for , and , respectively.
From Table 7 and Table 8, there are seven out of nine statistical results ranking first, obtained by the proposed algorithms. However, these proposed algorithms give unsatisfactory results on and . Although the mean and SD results are not satisfactory for some BFs, the proposed algorithms’ convergence rate is relatively equal to that of the base algorithms. Through unimodal BF, we may claim the good exploitation capacity of the proposed algorithm, as it possesses one global optimum. Multimodal functions are more complicated than unimodal functions due to more than one local optimum. Through multimodal function, the proposed algorithm’s exploration capacity is evaluated. So based on the aforementioned discussion, we can justify the performance of the proposed algorithms.
5.3.2. SDP Framework Analysis
To verify the performance and the scalability of the proposed hybrid BoAs, we considered 13 NASA defect datasets, as they cover a wide range of instances, i.e., ranges from 125 to 10,878. Basically, BoA deals with the fitness function, which represents the evaluation of the quality of a candidate solution within the optimization problem. With respect to our research work, i.e., classification problem, the term fitness function used in the BoA is analogous to the evaluation metrics used to assess the performance of ML models, known as accuracy. To justify the effectiveness, the four proposed algorithms are compared with the four base algorithms. Except for accuracy, as noted in Table 9 and Table 11, the experimental runtime is also tabulated in Table 10 and Table 12. The algorithms that provide good accuracy and have the lowest runtime compared with the other base algorithms can be called good optimization algorithms. For a better and more precise analysis, we split our discussion into accuracy and runtime analysis with respect to the SDP problem.
- Algorithm Accuracy Analysis: From Table 9 and Table 11, it can be clearly stated that for all datasets, there is an enhancement in accuracy when the XGB and ANN models are tuned with BoAs. As tabulated in Table 13, in the case of JM1, MW1, PC1, PC3, PC4, and PC5, our proposed algorithms have better optimization effects as compared to the four base algorithms, while in the cases of CM1, KC3, KC4, MC1, and PC2, the superiority of the proposed algorithm is relatively close to the base approaches. In hyperparameter tuning of the ANN model, GFGOA-SSA, GFLFGOA-SSA, and GFGOA-SSA show better accuracy for JM1, PC3, and PC5, respectively. For the remaining datasets, the superiority of our algorithms is relatively close or equal to the base approaches, as shown in Table 11 and Table 14.
Table 13. Bio-optimized algorithm analysis (XGB).
Table 14. Bio-optimized algorithm analysis (ANN). - Algorithm Runtime Analysis: From Table 10, we can justify that the computational runtime is lowest for all datasets except CM1 and MW1 by embedding either the LF or GF or both concepts into the SSA. For CM1 and MW1, the difference in runtime is not too great compared to LFGOA. For CM1, JM1, KC1, KC4, MC1, MW1, PC1, PC3, and PC5, the base algorithm’s computational runtime is low as compared to the proposed algorithm, as listed in Table 12, whereas for other datasets, our proposed algorithm’s runtime shows superiority.
For better visualization, the lowest runtime and highest accuracy for ML models are noted in Table 13 and Table 14. From the above-stated explanation, we may state that for the XGB model, our proposed algorithm’s runtime is low, whereas for the ANN model, the computational runtime is low only for a few datasets. From this, we may deduce that the runtime is affected by the complexity of the model. As the complexity of the model increases, the runtime may increase.
As for most of the datasets, at least one of our proposed algorithms works better, so based on experimental results and the NFL theorem [14], we may conclude that our proposed algorithms perform better in terms of global search and have higher stability. The improvements in the global search ability are due to the GF and LF concepts embedded with the SSA concept. Through the experimental results, the robustness of our hybrid approach is verified in terms of global search ability and accuracy.
In this paper, we also focus on comparing our proposed algorithms with the other state-of-the-art methods, except for the comparison with the other base algorithms. The observations are noted in Table 15.
Table 15.
Comparison of state-of-the-art methods (accuracy).
From Table 15, it can be clearly stated that our proposed algorithm provides better accuracy for eight datasets than the other state-of-the-art methods. From the above-mentioned observation, we may conclude that our approaches show superiority in runtime and accuracy. Experimental results prove that our hybrid algorithm has better optimization and stable performance. So, the proposed algorithm has certain computational validity.
5.3.3. Computational Complexity Analysis
The computational complexity analysis of the hybrid BoAs, as detailed in Section 4.1, is analyzed in two ways:
- Time Complexity: In general, the time complexity can be defined as follows:Time Complexity = O(Initialization) + [O(Fitness evaluation of each search agent) + O(Position updation of agents) + O(Sorting)] ∗ Maximum iteration.Mathematically, this can be coded as follows:
- Space Complexity: The maximum number of spaces occupied by the proposed algorithm at any time is decided by the random initialization of the population. So, the space complexity can be calculated as follows:
where d represents the dimension, G represents the maximum iteration, and n represents the size of the population. The above time and space complexity, as presented in Equations (27) and (28), respectively, is the same for GFLFGOA, GFGOA-SSA, LFGOA-SSA, and GFLFGOA-SSA. The above-mentioned time and space complexity, as presented in Equations (27) and (28), respectively, are the same not only for the proposed algorithm, but also for the base BoAs, as all BoAs go through the exploration and exploitation phases.
6. Concluding Remarks and Future Scope
This article presents four hybrid BoAs by employing GOA, SSA, LF, and GF concepts to enhance the exploration and exploitation nature of hybrid algorithms. To validate their performance and stability, experiments are conducted, first on BFs and second on the HBoDP model using the NASA defect dataset. This HBoDP model is established by integrating the proposed hybrid algorithms with the ML models (ANN, XGB). The first set of experiments achieved a good exploration and exploitation capacity of the proposed algorithms, as it performs better for seven BFs as compared to the baseline algorithms. But in the case of two BFs, even though the mean and SD values are lower for the proposed algorithm compared to the baseline algorithm, the convergence rate is relatively equal. The second set of experiments is conducted to tune the ML hyperparameters in the HBoDP model to improve the accuracy.
Achieving higher accuracy and the lowest runtime compared to the baseline algorithms validates the effectiveness of the algorithms proposed in the study. Based on the result and analysis, these proposed algorithms provide a compromise in terms of accuracy for some of the datasets but are effective in terms of runtime. For example, for the ANN model, there will be a change in weights in neurons while rerunning the experiments again. So, this may affect the global fitness values. Sometimes, different tuning parameter values in the optimization methods might lead to significant differences in their performance, which may result in a completely different conclusion. Also, it may lead to a different conclusion if there is a change in hyperparameter range value, such as learning rate, epochs, population size, number of iterations, etc.
So to justify this limitation and prove the correctness of the algorithm, future research should include experiments with these hybrid algorithms on variable dimensions of unimodal and multimodal BFs to prove scalability. The future scope of research also includes the implementation of other ML and DL models to tune the hyperparameters. The implementation of these novel algorithms can be extended to other engineering problems.
Author Contributions
Conceptualization, M.D. and B.R.M.; Methodology, M.D. and N.P.; Software, M.D. and N.P.; Formal analysis, M.D.; Investigation, M.D.; Data curation, M.D.; Writing—original draft, M.D.; Writing—review & editing, M.D., B.R.M. and R.M.R.G.; Visualization, B.R.M.; Supervision, B.R.M. and R.M.R.G. All authors have read and agreed to the published version of the manuscript.
Funding
This research received no external funding.
Data Availability Statement
Data are contained within the article.
Conflicts of Interest
The authors declare no conflicts of interest.
References
- Van Thieu, N.; Mirjalili, S. MEALPY: An open-source library for latest meta-heuristic algorithms in Python. J. Syst. Archit. 2023, 139, 102871. [Google Scholar] [CrossRef]
- Holland, J.H. Genetic algorithms. Sci. Am. 1992, 267, 66–73. [Google Scholar] [CrossRef]
- Bäck, T.; Schwefel, H.P. An overview of evolutionary algorithms for parameter optimization. Evol. Comput. 1993, 1, 1–23. [Google Scholar] [CrossRef]
- Eberhart, R.; Kennedy, J. Particle swarm optimization. In Proceedings of the IEEE International Conference on Neural Networks, Perth, WA, Australia, 27 November–1 December 1995; Volume 4, pp. 1942–1948. [Google Scholar]
- Meraihi, Y.; Gabis, A.B.; Mirjalili, S.; Ramdane-Cherif, A. Grasshopper optimization algorithm: Theory, variants, and applications. IEEE Access 2021, 9, 50001–50024. [Google Scholar] [CrossRef]
- Wu, H.S.; Zhang, F.M. Wolf pack algorithm for unconstrained global optimization. Math. Probl. Eng. 2014, 2014, 465082. [Google Scholar] [CrossRef]
- Karaboga, D.; Basturk, B. An artificial bee colony (ABC) algorithm for numeric function optimization. In Proceedings of the IEEE Swarm Intelligence Symposium, Indianapolis, IN, USA, 28–29 September 2006; IEEE: Piscataway, NJ, USA, 2006; Volume 2006. [Google Scholar]
- Heidari, A.A.; Mirjalili, S.; Faris, H.; Aljarah, I.; Mafarja, M.; Chen, H. Harris hawks optimization: Algorithm and applications. Future Gener. Comput. Syst. 2019, 97, 849–872. [Google Scholar] [CrossRef]
- Hussain, K.; Mohd Salleh, M.N.; Cheng, S.; Shi, Y. Metaheuristic research: A comprehensive survey. Artif. Intell. Rev. 2019, 52, 2191–2233. [Google Scholar] [CrossRef]
- Nevendra, M.; Singh, P. Empirical investigation of hyperparameter optimization for software defect count prediction. Expert Syst. Appl. 2022, 191, 116217. [Google Scholar] [CrossRef]
- Nematzadeh, S.; Kiani, F.; Torkamanian-Afshar, M.; Aydin, N. Tuning hyperparameters of machine learning algorithms and deep neural networks using metaheuristics: A bioinformatics study on biomedical and biological cases. Comput. Biol. Chem. 2022, 97, 107619. [Google Scholar] [CrossRef]
- Lentzas, A.; Nalmpantis, C.; Vrakas, D. Hyperparameter tuning using quantum genetic algorithms. In Proceedings of the 2019 IEEE 31st International Conference on Tools with Artificial Intelligence (ICTAI), Portland, OR, USA, 4–6 November 2019; IEEE: Piscataway, NJ, USA, 2019; pp. 1412–1416. [Google Scholar]
- Shepperd, M.; Song, Q.; Sun, Z.; Mair, C. Data quality: Some comments on the nasa software defect datasets. IEEE Trans. Softw. Eng. 2013, 39, 1208–1215. [Google Scholar] [CrossRef]
- Wolpert, D.H.; Macready, W.G. No free lunch theorems for optimization. IEEE Trans. Evol. Comput. 1997, 1, 67–82. [Google Scholar] [CrossRef]
- Zang, H.; Zhang, S.; Hapeshi, K. A review of nature-inspired algorithms. J. Bionic Eng. 2010, 7, S232–S237. [Google Scholar] [CrossRef]
- McCall, J. Genetic algorithms for modelling and optimisation. J. Comput. Appl. Math. 2005, 184, 205–222. [Google Scholar] [CrossRef]
- Karaboga, D.; Basturk, B. A powerful and efficient algorithm for numerical function optimization: Artificial bee colony (ABC) algorithm. J. Glob. Optim. 2007, 39, 459–471. [Google Scholar] [CrossRef]
- Zhen, L.; Liu, Y.; Dongsheng, W.; Wei, Z. Parameter estimation of software reliability model and prediction based on hybrid wolf pack algorithm and particle swarm optimization. IEEE Access 2020, 8, 29354–29369. [Google Scholar] [CrossRef]
- Zulfiqar, M.; Kamran, M.; Rasheed, M.; Alquthami, T.; Milyani, A. Hyperparameter optimization of support vector machine using adaptive differential evolution for electricity load forecasting. Energy Rep. 2022, 8, 13333–13352. [Google Scholar] [CrossRef]
- Blume, S.; Benedens, T.; Schramm, D. Hyperparameter optimization techniques for designing software sensors based on artificial neural networks. Sensors 2021, 21, 8435. [Google Scholar] [CrossRef]
- Akter, S.; Nahar, N.; ShahadatHossain, M.; Andersson, K. A new crossover technique to improve genetic algorithm and its application to TSP. In Proceedings of the 2019 International Conference on Electrical, Computer and Communication Engineering (ECCE), Cox’s Bazar, Bangladesh, 7–9 February 2019; IEEE: Piscataway, NJ, USA, 2019; pp. 1–6. [Google Scholar]
- Si, B.; Liu, F.; Li, Y. Metamodel-based hyperparameter optimization of optimization algorithms in building energy optimization. Buildings 2023, 13, 167. [Google Scholar] [CrossRef]
- Xue, J.; Shen, B. A novel swarm intelligence optimization approach: Sparrow search algorithm. Syst. Sci. Control Eng. 2020, 8, 22–34. [Google Scholar] [CrossRef]
- Zhang, Z.; Han, Y. Discrete sparrow search algorithm for symmetric traveling salesman problem. Appl. Soft Comput. 2022, 118, 108469. [Google Scholar] [CrossRef]
- Yang, X.; Liu, J.; Liu, Y.; Xu, P.; Yu, L.; Zhu, L.; Chen, H.; Deng, W. A novel adaptive sparrow search algorithm based on chaotic mapping and t-distribution mutation. Appl. Sci. 2021, 11, 11192. [Google Scholar] [CrossRef]
- Ouyang, C.; Qiu, Y.; Zhu, D. Adaptive spiral flying sparrow search algorithm. Sci. Program. 2021, 2021, 1–16. [Google Scholar] [CrossRef]
- Liang, Q.; Chen, B.; Wu, H.; Han, M. A novel modified sparrow search algorithm based on adaptive weight and improved boundary constraints. In Proceedings of the 2021 IEEE 6th International Conference on Computer and Communication Systems (ICCCS), Chengdu, China, 23–26 April 2021; IEEE: Piscataway, NJ, USA, 2021; pp. 104–109. [Google Scholar]
- Zhao, Q.; Tao, R.; Li, J.; Mu, Y. An improved wolf pack algorithm. In Proceedings of the 2020 Chinese Control And Decision Conference (CCDC), Hefei, China, 22–24 August 2020; IEEE: Piscataway, NJ, USA, 2020; pp. 626–633. [Google Scholar]
- Li, H.; Wu, H. An oppositional wolf pack algorithm for Parameter identification of the chaotic systems. Optik 2016, 127, 9853–9864. [Google Scholar] [CrossRef]
- Xiu, Z.; Zhen-Hua, W. Improved Wolf Pack Algorithm Based on Tent Chaotic Mapping and Levy Flight. In Proceedings of the 2017 International Conference on Robots & Intelligent System (ICRIS), Huai’an, China, 15–16 October 2017; pp. 165–169. [Google Scholar] [CrossRef]
- Chen, X.; Cheng, F.; Liu, C.; Cheng, L.; Mao, Y. An improved Wolf pack algorithm for optimization problems: Design and evaluation. PLoS ONE 2021, 16, e0254239. [Google Scholar] [CrossRef] [PubMed]
- Jadon, S.S.; Tiwari, R.; Sharma, H.; Bansal, J.C. Hybrid artificial bee colony algorithm with differential evolution. Appl. Soft Comput. 2017, 58, 11–24. [Google Scholar] [CrossRef]
- Mirjalili, S.; Wang, G.G.; Coelho, L.d.S. Binary optimization using hybrid particle swarm optimization and gravitational search algorithm. Neural Comput. Appl. 2014, 25, 1423–1435. [Google Scholar] [CrossRef]
- Li, Z.; Yu, M.; Wang, D.; Wei, H. Using hybrid algorithm to estimate and predicate based on software reliability model. IEEE Access 2019, 7, 84268–84283. [Google Scholar] [CrossRef]
- Yang, L.; Li, Z.; Wang, D.; Miao, H.; Wang, Z. Software defects prediction based on hybrid particle swarm optimization and sparrow search algorithm. IEEE Access 2021, 9, 60865–60879. [Google Scholar] [CrossRef]
- Saremi, S.; Mirjalili, S.; Lewis, A. Grasshopper optimisation algorithm: Theory and application. Adv. Eng. Softw. 2017, 105, 30–47. [Google Scholar] [CrossRef]
- Abualigah, L.; Diabat, A. A comprehensive survey of the Grasshopper optimization algorithm: Results, variants, and applications. Neural Comput. Appl. 2020, 32, 15533–15556. [Google Scholar] [CrossRef]
- Razmjooy, N.; Estrela, V.V.; Loschi, H.J.; Fanfan, W. A comprehensive survey of new meta-heuristic algorithms. In Recent Advances in Hybrid Metaheuristics for Data Clustering; Wiley Publishing: Hoboken, NJ, USA, 2019. [Google Scholar]
- El-Henawy, I.; Abdelmegeed, N.A. Meta-heuristics algorithms: A survey. Int. J. Comput. Appl. 2018, 179, 45–54. [Google Scholar] [CrossRef]
- Arora, S.; Anand, P. Chaotic grasshopper optimization algorithm for global optimization. Neural Comput. Appl. 2019, 31, 4385–4405. [Google Scholar] [CrossRef]
- Zhao, S.; Wang, P.; Heidari, A.A.; Zhao, X.; Ma, C.; Chen, H. An enhanced Cauchy mutation grasshopper optimization with trigonometric substitution: Engineering design and feature selection. Eng. Comput. 2022, 38, 4583–4616. [Google Scholar] [CrossRef]
- Ewees, A.A.; Gaheen, M.A.; Yaseen, Z.M.; Ghoniem, R.M. Grasshopper optimization algorithm with crossover operators for feature selection and solving engineering problems. IEEE Access 2022, 10, 23304–23320. [Google Scholar] [CrossRef]
- Yildiz, B.S.; Pholdee, N.; Bureerat, S.; Yildiz, A.R.; Sait, S.M. Enhanced grasshopper optimization algorithm using elite opposition-based learning for solving real-world engineering problems. Eng. Comput. 2022, 38, 4207–4219. [Google Scholar] [CrossRef]
- Feng, Y.; Liu, M.; Zhang, Y.; Wang, J. A dynamic opposite learning assisted grasshopper optimization algorithm for the flexible jobscheduling problem. Complexity 2020, 2020, 8870783. [Google Scholar] [CrossRef]
- Qin, P.; Hu, H.; Yang, Z. The improved grasshopper optimization algorithm and its applications. Sci. Rep. 2021, 11, 23733. [Google Scholar] [CrossRef]
- Behera, R.K.; Shukla, S.; Rath, S.K.; Misra, S. Software reliability assessment using machine learning technique. In Computational Science and Its Applications–ICCSA 2018: Proceedings of the 18th International Conference, Melbourne, VIC, Australia, 2–5 July 2018, Proceedings, Part V 18; Springer: Berlin/Heidelberg, Germany, 2018; pp. 403–411. [Google Scholar]
- Batool, I.; Khan, T.A. Software fault prediction using deep learning techniques. Softw. Qual. J. 2023, 31, 1241–1280. [Google Scholar] [CrossRef]
- Jayanthi, R.; Florence, L. Software defect prediction techniques using metrics based on neural network classifier. Clust. Comput. 2019, 22, 77–88. [Google Scholar] [CrossRef]
- Fan, G.; Diao, X.; Yu, H.; Yang, K.; Chen, L. Software defect prediction via attention-based recurrent neural network. Sci. Program. 2019, 2019, 6230953. [Google Scholar] [CrossRef]
- Batool, I.; Khan, T.A. Software fault prediction using data mining, machine learning and deep learning techniques: A systematic literature review. Comput. Electr. Eng. 2022, 100, 107886. [Google Scholar] [CrossRef]
- Sobhana, M.; Preethi, G.S.S.; Sri, G.H.; Sujitha, K.B. Improved Reliability Prediction in Engineering Systems Based on Artificial Neural Network. In Proceedings of the 2022 International Mobile and Embedded Technology Conference (MECON), Noida, India, 10–11 March 2022; IEEE: Piscataway, NJ, USA, 2022; pp. 455–460. [Google Scholar]
- Jindal, A.; Gupta, A. Comparative Analysis of Software Reliability Prediction Using Machine Learning and Deep Learning. In Proceedings of the 2022 Second International Conference on Artificial Intelligence and Smart Energy (ICAIS), Coimbatore, India, 23–25 February 2022; IEEE: Piscataway, NJ, USA, 2022; pp. 389–394. [Google Scholar]
- Alghanim, F.; Azzeh, M.; El-Hassan, A.; Qattous, H. Software defect density prediction using deep learning. IEEE Access 2022, 10, 114629–114641. [Google Scholar] [CrossRef]
- Clemente, C.J.; Jaafar, F.; Malik, Y. Is predicting software security bugs using deep learning better than the traditional machine learning algorithms? In Proceedings of the 2018 IEEE International Conference on Software Quality, Reliability and Security (QRS), Lisbon, Portugal, 16–20 July 2018; IEEE: Piscataway, NJ, USA, 2018; pp. 95–102. [Google Scholar]
- Wongpheng, K.; Visutsak, P. Software defect prediction using convolutional neural network. In Proceedings of the 2020 35th International Technical Conference on Circuits/Systems, Computers and Communications (ITC-CSCC), Nagoya, Japan, 3–6 July 2020; IEEE: Piscataway, NJ, USA, 2020; pp. 240–243. [Google Scholar]
- Cetiner, M.; Sahingoz, O.K. A comparative analysis for machine learning based software defect prediction systems. In Proceedings of the 2020 11th International Conference on Computing, Communication and Networking Technologies (ICCCNT), Kharagpur, India, 1–3 July 2020; IEEE: Piscataway, NJ, USA, 2020; pp. 1–7. [Google Scholar]
- Alsaeedi, A.; Khan, M.Z. Software defect prediction using supervised machine learning and ensemble techniques: A comparative study. J. Softw. Eng. Appl. 2019, 12, 85–100. [Google Scholar] [CrossRef]
- Li, R.; Zhou, L.; Zhang, S.; Liu, H.; Huang, X.; Sun, Z. Software defect prediction based on ensemble learning. In Proceedings of the 2019 2nd International Conference on Data Science and Information Technology, Seoul, Republic of Korea, 19–21 July 2019; pp. 1–6. [Google Scholar]
- Iqbal, A.; Aftab, S.; Ali, U.; Nawaz, Z.; Sana, L.; Ahmad, M.; Husen, A. Performance analysis of machine learning techniques on software defect prediction using NASA datasets. Int. J. Adv. Comput. Sci. Appl. 2019, 10, 300–308. [Google Scholar] [CrossRef]
- Malhotra, R. Comparative analysis of statistical and machine learning methods for predicting faulty modules. Appl. Soft Comput. 2014, 21, 286–297. [Google Scholar] [CrossRef]
- Parashar, A.; Kumar Goyal, R.; Kaushal, S.; Kumar Sahana, S. Machine learning approach for software defect prediction using multi-core parallel computing. Autom. Softw. Eng. 2022, 29, 44. [Google Scholar] [CrossRef]
- Topaz, C.M.; Bernoff, A.J.; Logan, S.; Toolson, W. A model for rolling swarms of locusts. Eur. Phys. J. Spec. Top. 2008, 157, 93–109. [Google Scholar] [CrossRef]
- Kamaruzaman, A.F.; Zain, A.M.; Yusuf, S.M.; Udin, A. Levy flight algorithm for optimization problems-a literature review. Appl. Mech. Mater. 2013, 421, 496–501. [Google Scholar] [CrossRef]
- Luo, J.; Chen, H.; Xu, Y.; Huang, H.; Zhao, X. An improved grasshopper optimization algorithm with application to financial stress prediction. Appl. Math. Model. 2018, 64, 654–668. [Google Scholar] [CrossRef]
- Jamil, M.; Yang, X.S. A literature survey of benchmark functions for global optimisation problems. Int. J. Math. Model. Numer. Optim. 2013, 4, 150–194. [Google Scholar] [CrossRef]
- Lemon, B. The Effect of Locality Based Learning on Software Defect Prediction; West Virginia University: Morgantown, WV, USA, 2010. [Google Scholar]
- Ali, M.; Mazhar, T.; Arif, Y.; Al-Otaibi, S.; Ghadi, Y.Y.; Shahzad, T.; Khan, M.A.; Hamam, H. Software Defect Prediction Using an Intelligent Ensemble-Based Model. IEEE Access 2024, 12, 20376–20395. [Google Scholar] [CrossRef]
- Yadav, S. Software Reliability Prediction by using Deep Learning Technique. Int. J. Adv. Comput. Sci. Appl. 2022, 13, 683–693. [Google Scholar] [CrossRef]
- Mumtaz, B.; Kanwal, S.; Alamri, S.; Khan, F. Feature Selection Using Artificial Immune Network: An Approach for Software Defect Prediction. Intell. Autom. Soft Comput. 2021, 29, 669–684. [Google Scholar] [CrossRef]
- Odejide, B.J.; Bajeh, A.O.; Balogun, A.O.; Alanamu, Z.O.; Adewole, K.S.; Akintola, A.G.; Salihu, S.A.; Usman-Hamza, F.E.; Mojeed, H.A. An empirical study on data sampling methods in addressing class imbalance problem in software defect prediction. In Computer Science On-Line Conference; Springer: Cham, Switzerland, 2022; pp. 594–610. [Google Scholar]
- Balogun, A.O.; Basri, S.; Capretz, L.F.; Mahamad, S.; Imam, A.A.; Almomani, M.A.; Adeyemo, V.E.; Alazzawi, A.K.; Bajeh, A.O.; Kumar, G. Software defect prediction using wrapper feature selection based on dynamic re-ranking strategy. Symmetry 2021, 13, 2166. [Google Scholar] [CrossRef]
- Balogun, A.O.; Lafenwa-Balogun, F.B.; Mojeed, H.A.; Adeyemo, V.E.; Akande, O.N.; Akintola, A.G.; Bajeh, A.O.; Usman-Hamza, F.E. SMOTE-based homogeneous ensemble methods for software defect prediction. In Computational Science and Its Applications–ICCSA 2020: Proceedings of the 20th International Conference, Cagliari, Italy, 1–4 July 2020, Proceedings, Part VI 20; Springer: Berlin/Heidelberg, Germany, 2020; pp. 615–631. [Google Scholar]
Disclaimer/Publisher’s Note: The statements, opinions and data contained in all publications are solely those of the individual author(s) and contributor(s) and not of MDPI and/or the editor(s). MDPI and/or the editor(s) disclaim responsibility for any injury to people or property resulting from any ideas, methods, instructions or products referred to in the content. |
© 2024 by the authors. Licensee MDPI, Basel, Switzerland. This article is an open access article distributed under the terms and conditions of the Creative Commons Attribution (CC BY) license (https://creativecommons.org/licenses/by/4.0/).



