Explainable Supervised Learning Models for Aviation Predictions in Australia
Abstract
1. Introduction
- Investigating the impact of an imbalanced distribution on the classification performance of various machine learning models and then proposing a VAE-based data-leveling approach to enhance the model performance in recognizing minority class instances.
- Evaluating and visualizing the impact of each independent variable on the model output to allow model explainability and consequently make the model classifications more transparent and trustworthy by human stakeholders in the aviation industry.
2. Related Work
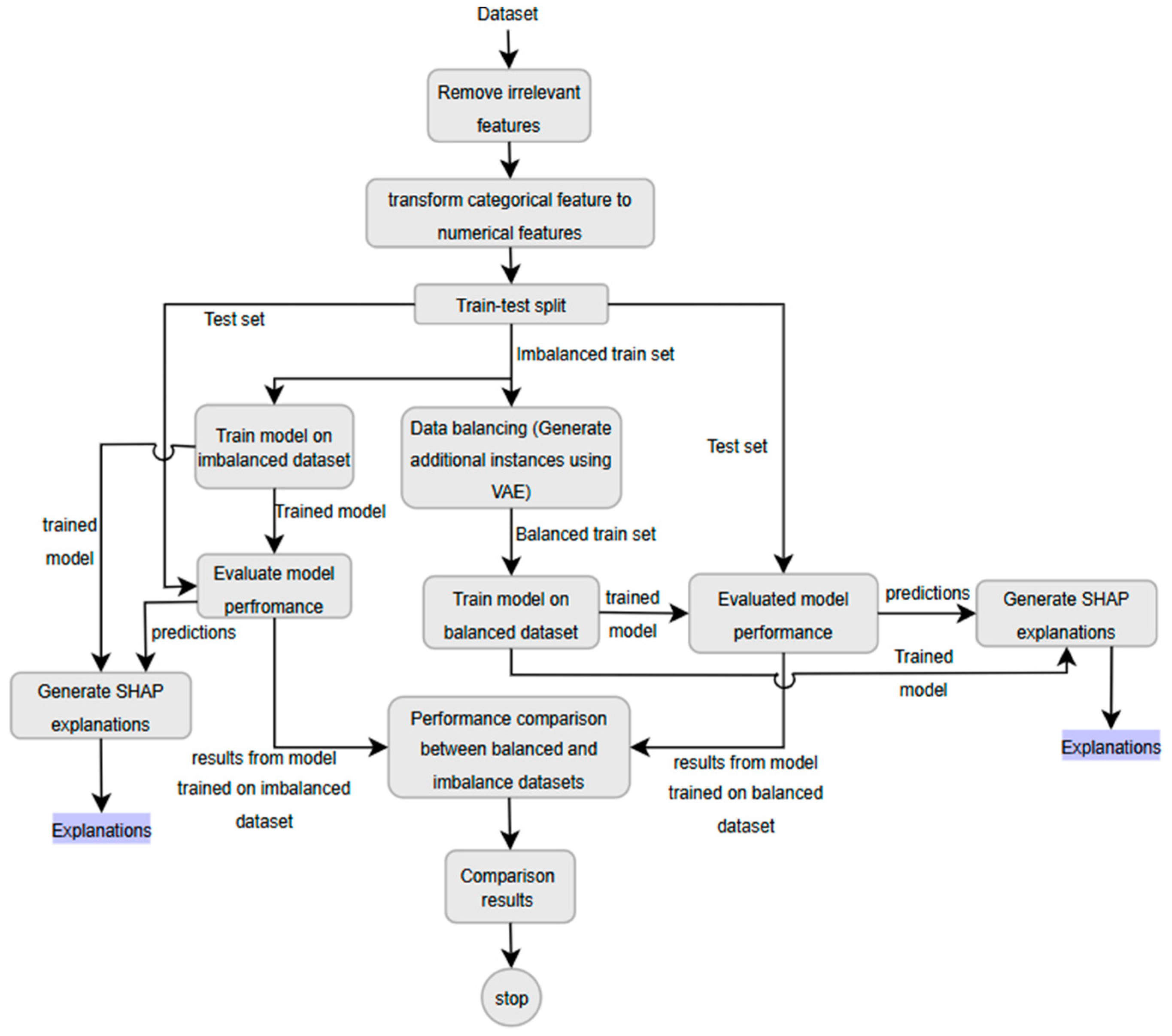
3. Materials and Methods
3.1. Dataset and Data Preprocessing
3.2. Variational Autoencoder for Class Imbalance
3.3. Model Performance Evaluation
- TP denotes the True Positive value, where the actual value is similar/equal to the predicted value (i.e., the value of accident predictions that is correct according to the labeled data).
- TN: The True Negative value for a class, which is the sum of all columns and rows except the class’s values being calculated.
- FP: False Positive value, where the class is the sum of values in the corresponding column except for the True Positive value (i.e., the value of accident predictions which is not correct according to the labeled data).
- FN: False Negative value, where the class is equal to the number of wrongly predicted values or not detected by the model (i.e., the value of accidents labeled in the original data but not/wrongly detected by the model).
3.4. Model Training and Validation
3.5. Explanation Methods
4. Results
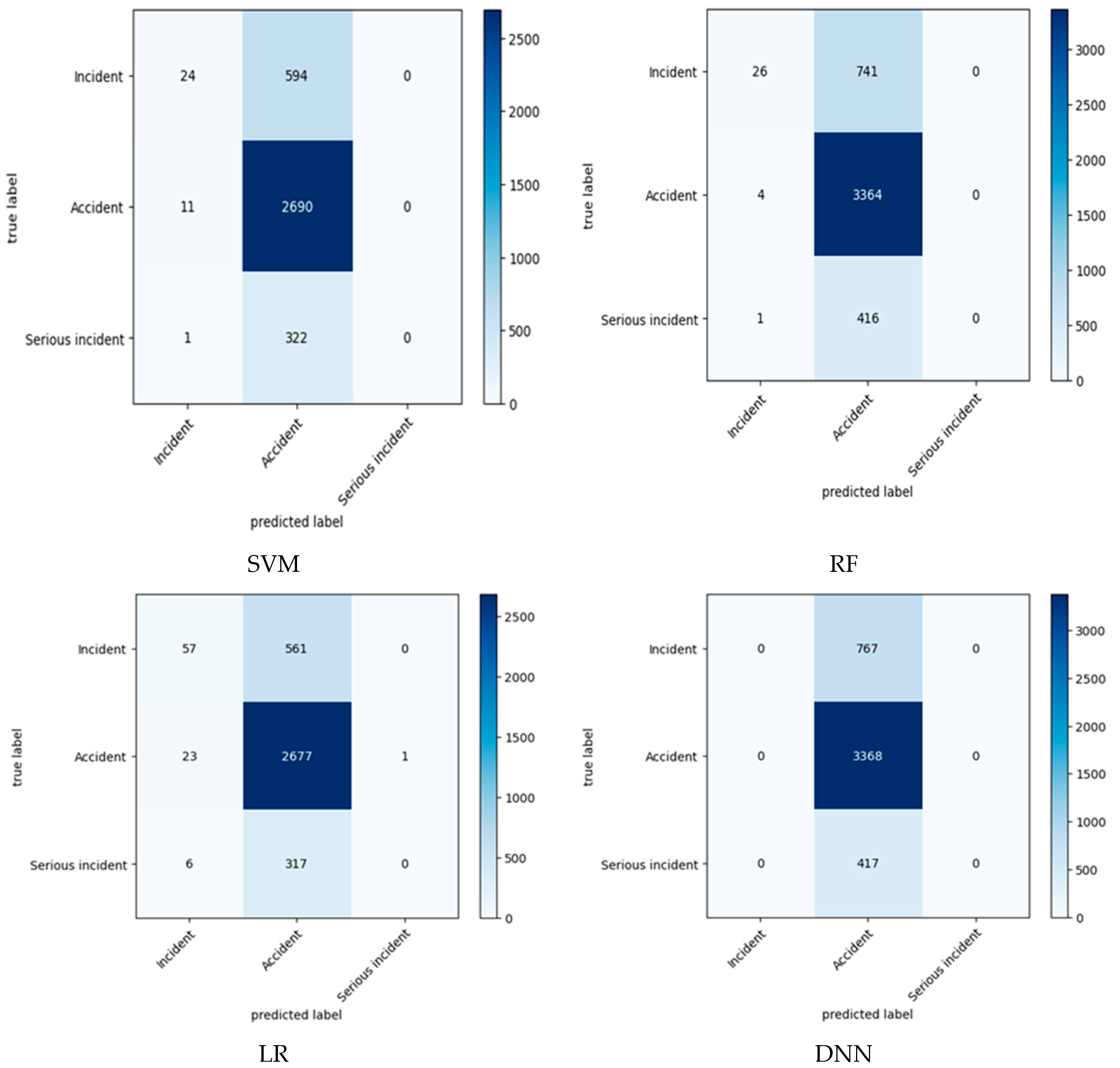
4.1. Machine Learning Model Performance
4.2. SHAP-Based Explanations
5. Discussion
5.1. Impact of Dataset Balancing on Model Performance
5.2. Explainability and Feature Importance Analysis
5.3. Challenges in Transparency and Trust
5.4. Practical Implications and Future Work
6. Conclusions
Author Contributions
Funding
Data Availability Statement
Acknowledgments
Conflicts of Interest
Abbreviations
| AI | Artificial Intelligence |
| ATSB | Australian Transport Safety Bureau |
| DNN | Conventional Feedforward Deep Neural Network |
| LR | Logistic Regression |
| LIME | Local Interpretable Model-agnostic Explanation |
| RF | Random Forest |
| SHAPs | SHapley Additive exPlanations |
| SVM | Support Vector Machine |
| VAE | Variational Autoencoder |
| XAI | Explainable Artificial Intelligence |
References
- Samek, W.; Wiegand, T.; Müller, K.-R. Explainable artificial intelligence: Understanding, visualizing and interpreting deep learning models. ITU J. ICT Discov. 2017, 1, 5. [Google Scholar]
- Nanyonga, A.; Wasswa, H.; Turhan, U.; Joiner, K.; Wild, G. Comparative Analysis of Topic Modeling Techniques on ATSB Text Narratives Using Natural Language Processing. In Proceedings of the 2024 3rd International Conference for Innovation in Technology (INOCON), Bangalore, India, 1–3 March 2024; IEEE: New York, NY, USA; pp. 1–7. [Google Scholar]
- Nanyonga, A.; Wasswa, H.; Wild, G. Aviation Safety Enhancement via NLP & Deep Learning: Classifying Flight Phases in ATSB Safety Reports. In Proceedings of the 2023 Global Conference on Information Technologies and Communications (GCITC), Bangalore, India, 1–3 December 2023; IEEE: New York, NY, USA, 2023; pp. 1–5. [Google Scholar]
- Nanyonga, A.; Wild, G. Impact of Dataset Size & Data Source on Aviation Safety Incident Prediction Models with Natural Language Processing. In Proceedings of the 2023 Global Conference on Information Technologies and Communications (GCITC), Bangkok, Thailand, 15–17 November 2023; IEEE: New York, NY, USA, 2023; pp. 1–7. [Google Scholar]
- Degas, A.; Islam, R.M.; Hurter, C.; Barua, S.; Rahman, H.; Poudel, M.; Ruscio, D.; Ahmed, U.M.; Begum, S.; Rahman, M.A.; et al. A survey on artificial intelligence (ai) and explainable ai in air traffic management: Current trends and development with future research trajectory. Appl. Sci. 2022, 12, 1295. [Google Scholar] [CrossRef]
- Shukla, B.; Fan, I.-S.; Jennions, I. Opportunities for explainable artificial intelligence in aerospace predictive maintenance. In Proceedings of the PHM Society European Conference, Turin, Italy, 1–3 July 2020; Volume 5, p. 11. [Google Scholar]
- Memarzadeh, M.; Akbari Asanjan, A.; Matthews, B. Robust and Explainable Semi-Supervised Deep Learning Model for Anomaly Detection in Aviation. Aerospace 2022, 9, 437. [Google Scholar] [CrossRef]
- Wild, G. Airbus A32x Versus Boeing 737 Safety Occurrences. IEEE Aerosp. Electron. Syst. Mag. 2023, 38, 4–12. [Google Scholar] [CrossRef]
- Kostopoulos, N.; Kalogeras, D.; Pantazatos, D.; Grammatikou, M.; Maglaris, V. SHAP interpretations of tree and neural network DNS classifiers for analyzing DGA family characteristics. IEEE Access 2023, 11, 61144–61160. [Google Scholar] [CrossRef]
- Saraf, A.P.; Chan, K.; Popish, M.; Browder, J.; Schade, J. Explainable artificial intelligence for aviation safety applications. In Proceedings of the AIAA Aviation 2020 Forum, Virtual, 15–19 June 2020; p. 2881. [Google Scholar]
- Khattak, A.; Chan, P.-W.; Chen, F.; Peng, H. Prediction of aircraft go-around during wind shear using the dynamic ensemble selection framework and pilot reports. Atmosphere 2022, 13, 2104. [Google Scholar] [CrossRef]
- Wanner, J.; Herm, L.-V.; Janiesch, C. How Much Is the Black Box? The Value of Explainability in Machine Learning Models. In Proceedings of the ECIS 2020, Marrakech, Morocco, 15–17 June 2020. [Google Scholar]
- Adadi, A.; Berrada, M. Peeking inside the black-box: A survey on explainable artificial intelligence (XAI). IEEE Access 2018, 6, 52138–52160. [Google Scholar] [CrossRef]
- Lundberg, S.M.; Lee, S.-I. A unified approach to interpreting model predictions. In Proceedings of the NIPS’17: Proceedings of the 31st International Conference on Neural Information Processing Systems, Long Beach, CA, USA, 4–9 December 2017; Volume 30, pp. 4765–4774. [Google Scholar]
- Ribeiro, M.T.; Singh, S.; Guestrin, C. “Why should i trust you?” Explaining the predictions of any classifier. In Proceedings of the 22nd ACM SIGKDD International Conference on Knowledge Discovery and Data Mining, San Francisco, CA, USA, 13–17 August 2016; pp. 1135–1144. [Google Scholar]
- Shrikumar, A.; Greenside, P.; Kundaje, A. Learning important features through propagating activation differences. In Proceedings of the International Conference on Machine Learning, Sydney, Australia, 6–11 August 2017; pp. 3145–3153. [Google Scholar]
- Aziida, N.; Malek, S.; Aziz, F.; Ibrahim, K.S.; Kasim, S. Predicting 30-day mortality after an acute coronary syndrome (ACS) using machine learning methods for feature selection, classification and visualization. J. Med. Syst. 2021, 50, 753–768. [Google Scholar]
- Ibrahim, K.; Sorayya, M.; Aziida, N.; Kasim, S. Preliminary study on application of machine learning method in predicting survival versus non-survival after myocardial infarction in Malaysian population. J. Clin. Exp. Cardiol. 2018, 273, 8. [Google Scholar] [CrossRef]
- Wild, G.; Baxter, G.; Srisaeng, P.; Richardson, S. Machine learning for air transport planning and management. In Proceedings of the AIAA Aviation 2022 Forum, Chicago, IL, USA, 27 June–1 July 2022; p. 3706. [Google Scholar]
- Wasswa, H.; Serwadda, A. The proof is in the glare: On the privacy risk posed by eyeglasses in video calls. In Proceedings of the 2022 ACM on International Workshop on Security and Privacy Analytics, Baltimore, MD, USA, 27 April 2022; pp. 46–54. [Google Scholar]
- Khattak, A.; Chan, P.-W.; Chen, F.; Peng, H. Prediction and interpretation of low-level wind shear criticality based on Its altitude above runway level: Application of Bayesian optimization–ensemble learning classifiers and SHapley additive exPlanations. Atmosphere 2022, 13, 2102. [Google Scholar] [CrossRef]
- Messalas, A.; Kanellopoulos, Y.; Makris, C. Model-agnostic interpretability with shapley values. In Proceedings of the 2019 10th International Conference on Information, Intelligence, Systems and Applications (IISA), Patras, Greece, 15–17 July 2019; IEEE: New York, NY, USA, 2019; pp. 1–7. [Google Scholar]
- Sutthithatip, S.; Perinpanayagam, S.; Aslam, S. (Explainable) artificial intelligence in aerospace safety-critical systems. In Proceedings of the 2022 IEEE Aerospace Conference (AERO), Big Sky, MT, USA, 5–12 March 2022; IEEE: New York, NY, USA, 2022; pp. 1–12. [Google Scholar]
- Midtfjord, A.D.; Bin, R.D.; Huseby, A.B. A decision support system for safer airplane landings: Predicting runway conditions using XGBoost and explainable AI. J. Air Transp. Manag. 2022, 199, 103556. [Google Scholar] [CrossRef]
- Wasilefsky, D.; Caballero, W.N.; Johnstone, C.; Gaw, N.; Jenkins, P.R. Responsible machine learning for United States Air Force pilot candidate selection. J. Bus. Res. 2024, 180, 114198. [Google Scholar] [CrossRef]
- Groot, D.; Ribeiro, M.; Ellerbroek, J.; Hoekstra, J. Policy Analysis of Safe Vertical Manoeuvring using Reinforcement Learning: Identifying when to Act and when to stay Idle. In Proceedings of the 13th SESAR Innovation Days, Seville, Spain, 27–30 November 2023. [Google Scholar]
- Ramakrishnan, J.; Seshadri, K.; Liu, T.; Zhang, F.; Yu, R.; Gou, Z. Explainable semi-supervised AI for green performance evaluation of airport buildings. J. Build. Eng. 2023, 79, 107788. [Google Scholar] [CrossRef]
- Rudd, K.; Eshow, M.; Gibbs, M. Method for Generating Explainable Deep Learning Models in the Context of Air Traffic Management. In Proceedings of the International Conference on Machine Learning, Optimization, and Data Science, Grasmere, UK, 4–8 October 2021; Springer: Berlin/Heidelberg, Germany, 2021; pp. 214–234. [Google Scholar]
- Brinton, C. A framework for explanation of machine learning decisions. In Proceedings of the IJCAI-17 Workshop on Explainable AI (XAI), Melbourne, Australia, 20 August 2017; p. 14. [Google Scholar]
- Zeldam, S. Automated Failure Diagnosis in Aviation Maintenance Using Explainable Artificial Intelligence (XAI); University of Twente: Enschede, The Netherlands, 2018. [Google Scholar]
- Olive, X.; Basora, L.; Viry, B.; Alligier, R. Deep trajectory clustering with autoencoders. In Proceedings of the ICRAT 2020, 9th International Conference for Research in Air Transportation, Virtual, 15 September 2020. [Google Scholar]
- Dubot, T. Predicting sector configuration transitions with autoencoder-based anomaly detection. In Proceedings of the International Conference for Research in Air Transportation, Barcelona, Spain, 26–29 June 2018. [Google Scholar]
- Meister, S.; Wermes, M.A.; Stüve, J.; Groves, R.M. Explainability of deep learning classifier decisions for optical detection of manufacturing defects in the automated fiber placement process. In Proceedings of the Automated Visual Inspection and Machine Vision IV, Online, 21–25 June 2021; SPIE: Bellingham, WA, USA, 2021; Volume 11787, pp. 31–37. [Google Scholar]
- Dolph, C.V.; Tran, L.; Allen, B.D. Towards explainability of uav-based convolutional neural networks for object classification. In Proceedings of the 2018 Aviation Technology, Integration, and Operations Conference, Atlanta, GA, USA, 25–29 June 2018; p. 4011. [Google Scholar]
- Grushin, A.; Nanda, J.; Tyagi, A.; Miller, D.; Gluck, J.; Oza, N.C.; Maheshwari, A. Decoding the black box: Extracting explainable decision boundary approximations from machine learning models for real time safety assurance of the national airspace. In Proceedings of the AIAA Scitech 2019 Forum, San Diego, CA, USA, 7–11 January 2019; p. 0136. [Google Scholar]
- Silaparasetty, N. Machine Learning Concepts with Python and the Jupyter Notebook Environment: Using Tensorflow 2.0; Springer: Berlin/Heidelberg, Germany, 2020. [Google Scholar]
- Hurter, C.; Degas, A. Usage of more transparent and explainable conflict resolution algorithm: Air traffic controller feedback. Transp. Res. Procedia 2022, 66, 270–278. [Google Scholar] [CrossRef]
- KN, K.; Perrusquia, A.; Tsourdos, A.; Ignatyev, D. Integrating Explainable AI into Two-Tier ML Models for Trustworthy Aircraft Landing Gear Fault Diagnosis. In Proceedings of the AIAA SCITECH 2025 Forum, Orlando, FL, USA, 6–10 January 2025; p. 1928. [Google Scholar]
- Vajrobol, V.; Saxena, G.J. Enhancing aviation control security through ADS-B injection detection using ensemble meta-learning models with Explainable AI. Alex. Eng. J. 2025, 112, 63–73. [Google Scholar] [CrossRef]
- Narteni, S.; Mongelli, M.; Rüter, J.; Torens, C.; Durak, U. Transparent Assessment of Automated Human Detection in Aerial Images via Explainable AI. In Proceedings of the AIAA SCITECH 2025 Forum, Orlando, FL, USA, 6–10 January 2025; p. 2676. [Google Scholar]
- Lázaro, F.L.; Madeira, T.; Melicio, R.; Valério, D.; Santos, L.F.F.M. Identifying Human Factors in Aviation Accidents with Natural Language Processing and Machine Learning Models. J. Aviat. Aerosp. Eng. 2025, 12, 106. [Google Scholar] [CrossRef]
- Ormeño-Arriagada, P.; Márquez, G.; Araya, D.; Rimassa, C.; Taramasco, C.J.A.S. Applying Machine Learning Sampling Techniques to Address Data Imbalance in a Chilean COVID-19 Symptoms and Comorbidities Dataset. J. Data Sci. 2025, 15, 1132. [Google Scholar] [CrossRef]
- Kannan, R.; Ng, H.; Yap, T.T.V.; Wong, L.K.; Chua, F.F.; Goh, V.T.; Lee, Y.L.; Wong, H.L. Handling class imbalance in education using data-level and deep learning methods. J. Educ. Data Min. 2025, 15, 741–754. [Google Scholar] [CrossRef]
- Kingma, D.P.; Welling, M. Auto-Encoding Variational Bayes. arXiv 2013, arXiv:1312.6114. [Google Scholar]
- Abdulhammed, R.; Faezipour, M.; Abuzneid, A.; AbuMallouh, A.J.I.S.L. Deep and machine learning approaches for anomaly-based intrusion detection of imbalanced network traffic. J. Inf. Secur. Appl. 2018, 38, 1–4. [Google Scholar] [CrossRef]
- Hossin, M.; Sulaiman, M.N. A review on evaluation metrics for data classification evaluations. Int. J. Data Min. Knowl. Manag. Process 2015, 5, 1. [Google Scholar]
- Ng, A.Y. Feature selection, L 1 vs. L 2 regularization, and rotational invariance. In Proceedings of the Twenty-First International Conference on Machine Learning, Banff, AB, Canada, 4–8 July 2004; p. 78. [Google Scholar]
- Nibbering, D.; Hastie, T.J.J.C.S.; Analysis, D. Multiclass-penalized logistic regression. J. Multivar. Anal. 2022, 169, 107414. [Google Scholar] [CrossRef]
- Iwendi, C.; Khan, S.; Anajemba, J.H.; Mittal, M.; Alenezi, M.; Alazab, M.J.S. The use of ensemble models for multiple class and binary class classification for improving intrusion detection systems. J. Inf. Secur. Appl. 2020, 52, 2559. [Google Scholar] [CrossRef]
- Srivastava, N.; Hinton, G.; Krizhevsky, A.; Sutskever, I.; Salakhutdinov, R. Dropout: A simple way to prevent neural networks from overfitting. J. Mach. Learn. Res. 2014, 15, 1929–1958. [Google Scholar]
- Gianfagna, L.; Di Cecco, A. Explainable AI with Python; Springer: Berlin/Heidelberg, Germany, 2021. [Google Scholar]
- Carvalho, D.V.; Pereira, E.M.; Cardoso, J.S. Machine learning interpretability: A survey on methods and metrics. ACM Comput. Surv. 2019, 52, 832. [Google Scholar] [CrossRef]
- Shrikumar, A.; Greenside, P.; Shcherbina, A.; Kundaje, A. Not just a black box: Learning important features through propagating activation differences. arXiv 2016, arXiv:1605.01713. [Google Scholar]
- Bach, S.; Binder, A.; Montavon, G.; Klauschen, F.; Müller, K.-R.; Samek, W.J.P.O. On pixel-wise explanations for non-linear classifier decisions by layer-wise relevance propagation. PLoS ONE 2015, 10, e0130140. [Google Scholar] [CrossRef] [PubMed]
- Datta, A.; Sen, S.; Zick, Y. Algorithmic transparency via quantitative input influence: Theory and experiments with learning systems. In Proceedings of the 2016 IEEE Symposium on Security and Privacy (SP), San Jose, CA, USA, 23–25 May 2016; IEEE: New York, NY, USA, 2016; pp. 598–617. [Google Scholar]
- Lipovetsky, S.; Conklin, M. Analysis of regression in game theory approach. Appl. Stoch. Models Bus. Ind. 2001, 17, 319–330. [Google Scholar] [CrossRef]
- Štrumbelj, E.; Kononenko, I.J.K. Explaining prediction models and individual predictions with feature contributions. Knowl. Inf. Syst. 2014, 41, 647–665. [Google Scholar] [CrossRef]
- Onyekpe, U.; Lu, Y.; Apostolopoulou, E.; Palade, V.; Eyo, E.U.; Kanarachos, S. Explainable machine learning for autonomous vehicle positioning using SHAP. In Explainable AI: Foundations, Methodologies and Applications; Springer: Berlin/Heidelberg, Germany, 2022; pp. 157–183. [Google Scholar]
- Li, J.; King, S.; Jennions, I. Intelligent Multi-Fault Diagnosis for a Simplified Aircraft Fuel System. Algorithms 2025, 18, 73. [Google Scholar] [CrossRef]
- Ribeiro, M.T.; Singh, S.; Guestrin, C. Model-agnostic interpretability of machine learning. arXiv 2016, arXiv:1606.05386. [Google Scholar]
- Altmann, A.; Toloşi, L.; Sander, O.; Lengauer, T.J.B. Permutation importance: A corrected feature importance measure. Bioinformatics 2010, 26, 1340–1347. [Google Scholar] [CrossRef] [PubMed]






| Metrics Used | Formula | Evaluation Focus |
|---|---|---|
| Precision (p) | Precision measures the correctly predicted positives from the total predicted patterns in a positive class. | |
| Recall (r) | This recall measures the fraction of positive patterns that are correctly classified. | |
| F1-score (F) | F-score measures the weighted average score of precision and recall. | |
| Accuracy (acc) | Accuracy measures the total number of instances evaluated using the correctly predicted ratio. |
| Actual Value | Predicted Value | |
| TN | FP | |
| FN | TP | |
| Model | Hyperparameter | Value(s) |
|---|---|---|
| SVM | kernel | “linear” |
| Random state | 42 | |
| Decision function shape | “ovo” | |
| Random Forest | n_estimators | 200 |
| max_depth | 2 | |
| Random_state | 42 | |
| criterion | “gini” | |
| Max_features | “sqrt” | |
| Logistic Regression | max_iter | 150 |
| random_state | 42 | |
| solver | “lbflgs” | |
| penalty | “l2” | |
| DNN | Hidden layers | 4 |
| Number of units | hidden layer1: 28, hidden layer2: 64, hidden layer3: 32, hidden layer4: 16, | |
| Activation | Hidden layers: “relu” Output layer: “softmax” | |
| Optimizer | Adam | |
| Learning rate | 0.001 | |
| loss | “categorical_crossentropy” | |
| metrics | “accuracy” | |
| epochs | 20 | |
| batch_size | 32 | |
| validation_split | 0.1 |
| Model | Class | Precision | Recall | F1-Score | Accuracy |
|---|---|---|---|---|---|
| SVM | accident | 0.91 | 0.95 | 0.93 | 98.7 |
| incident | 0.99 | 1.00 | 1.00 | ||
| serious-incident | 0.95 | 0.90 | 0.93 | ||
| RF | accident | 1.00 | 1.00 | 1.00 | 99.9 |
| incident | 1.00 | 1.00 | 1.00 | ||
| serious-incident | 1.00 | 1.00 | 1.00 | ||
| LR | accident | 0.91 | 0.94 | 0.93 | 95.0 |
| incident | 1.00 | 1.00 | 1.00 | ||
| serious-incident | 0.94 | 0.91 | 0.92 | ||
| DNN | accident | 0.99 | 0.98 | 0.99 | 99.2 |
| incident | 1.00 | 1.00 | 1.00 | ||
| serious-incident | 0.98 | 0.99 | 0.99 |
| Model | Class | Precision | Recall | F1-Score | Accuracy |
|---|---|---|---|---|---|
| SVM | accident | 0.67 | 0.04 | 0.07 | 74.5 |
| incident | 0.75 | 1.00 | 0.87 | ||
| serious-incident | 0.00 | 0.00 | 0.00 | ||
| RF | accident | 0.84 | 0.03 | 0.07 | 74.4 |
| incident | 0.74 | 1.00 | 0.85 | ||
| serious-incident | 0.00 | 0.00 | 0.00 | ||
| LR | accident | 0.66 | 0.09 | 0.16 | 75.0 |
| incident | 0.75 | 0.99 | 0.86 | ||
| serious-incident | 0.00 | 0.00 | 0.00 | ||
| DNN | accident | 0.00 | 0.00 | 0.00 | 73.9 |
| incident | 0.74 | 1.00 | 0.85 | ||
| serious-incident | 0.00 | 0.00 | 0.00 |
| Model | Top 4 SHAP Features on an Imbalanced Dataset | Top 4 SHAP Features on a Balanced Dataset |
|---|---|---|
| SVM | Registration type | Longitude |
| Activity type | Latitude | |
| Latitude | Activity subtype | |
| Fuel type | State | |
| RF | Activity type | Longitude |
| Activity subtype | Fuel type | |
| Registration type | Latitude | |
| Longitude | Activity type | |
| LR | Activity type | Longitude |
| Registration type | Activity subtype | |
| Activity subtype | State | |
| Fuel type | Latitude | |
| DNN | Latitude | Longitude |
| Longitude | Latitude | |
| Activity subtype | Fuel type | |
| State | Registration type |
Disclaimer/Publisher’s Note: The statements, opinions and data contained in all publications are solely those of the individual author(s) and contributor(s) and not of MDPI and/or the editor(s). MDPI and/or the editor(s) disclaim responsibility for any injury to people or property resulting from any ideas, methods, instructions or products referred to in the content. |
© 2025 by the authors. Licensee MDPI, Basel, Switzerland. This article is an open access article distributed under the terms and conditions of the Creative Commons Attribution (CC BY) license (https://creativecommons.org/licenses/by/4.0/).
Share and Cite
Nanyonga, A.; Wasswa, H.; Joiner, K.; Turhan, U.; Wild, G. Explainable Supervised Learning Models for Aviation Predictions in Australia. Aerospace 2025, 12, 223. https://doi.org/10.3390/aerospace12030223
Nanyonga A, Wasswa H, Joiner K, Turhan U, Wild G. Explainable Supervised Learning Models for Aviation Predictions in Australia. Aerospace. 2025; 12(3):223. https://doi.org/10.3390/aerospace12030223
Chicago/Turabian StyleNanyonga, Aziida, Hassan Wasswa, Keith Joiner, Ugur Turhan, and Graham Wild. 2025. "Explainable Supervised Learning Models for Aviation Predictions in Australia" Aerospace 12, no. 3: 223. https://doi.org/10.3390/aerospace12030223
APA StyleNanyonga, A., Wasswa, H., Joiner, K., Turhan, U., & Wild, G. (2025). Explainable Supervised Learning Models for Aviation Predictions in Australia. Aerospace, 12(3), 223. https://doi.org/10.3390/aerospace12030223

