Performance Evaluation of LoRa Communications in Harsh Industrial Environments
Abstract
:1. Introduction
2. Related Work
3. LoRa, Channel and Noise
3.1. LoRa: Modulator and Demodulator
3.1.1. Modulator
3.1.2. Demodulator
3.2. Channel and Noise
3.2.1. Channel
3.2.2. Noise
4. Hamming Error-Correcting Code, IIR and FIR Filters
4.1. Hamming Error-Correcting Code
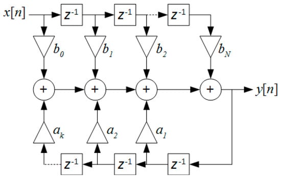
4.2. Filtering Systems
4.2.1. IIR Filter
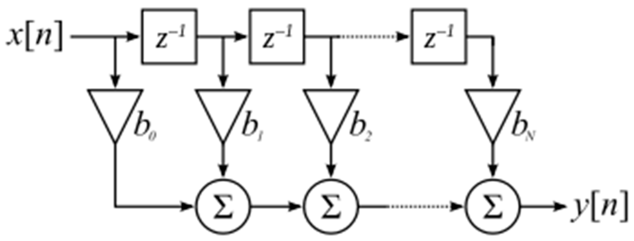
4.2.2. FIR Filter
5. LoRa under Noisy Channel
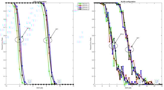
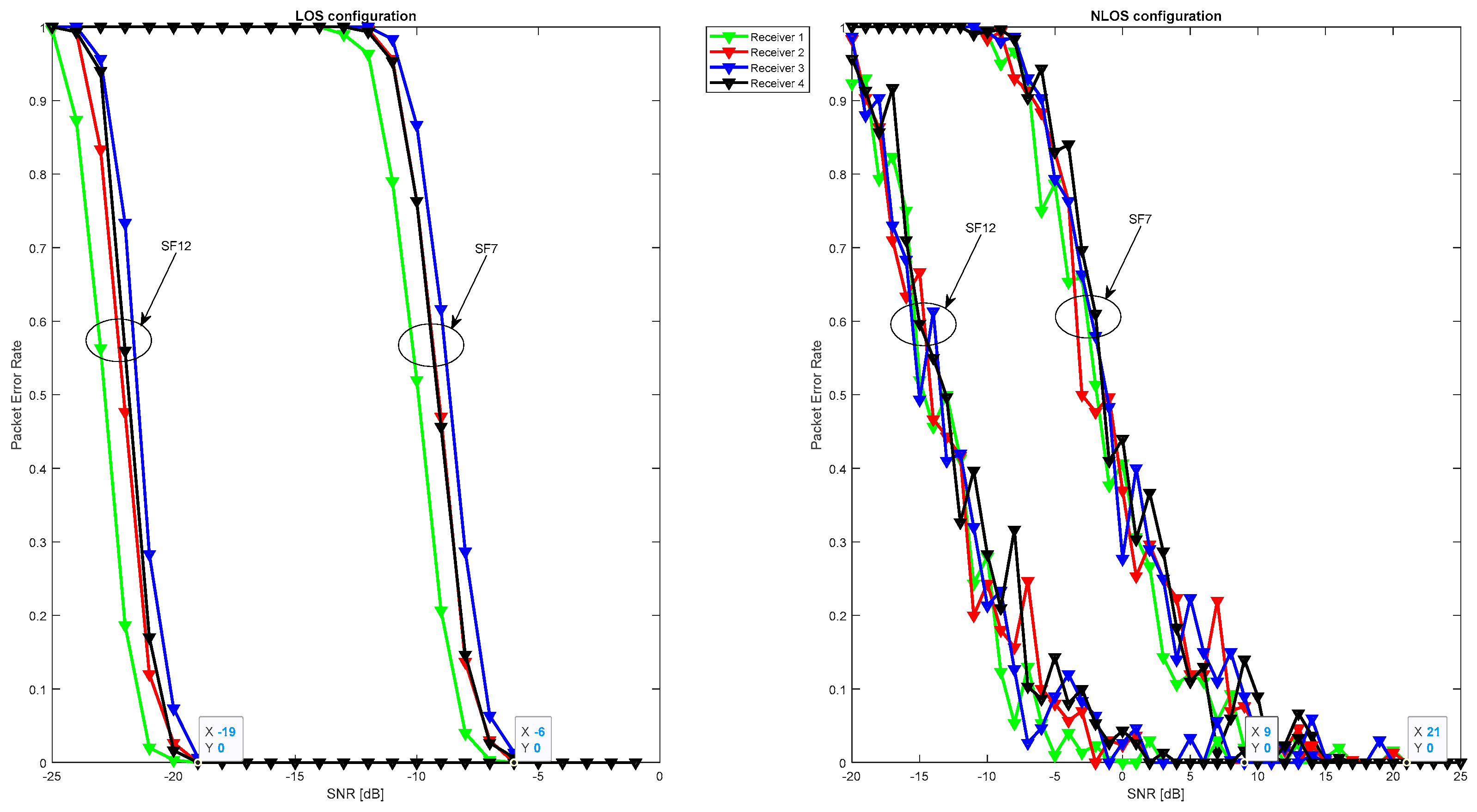
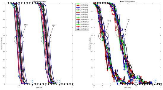
5.1. One to Many Mode
5.2. Many to One Mode
6. LoRa Performance: Using Error Correction and Filtering
6.1. LoRa with Forward Error Correction and Filtering
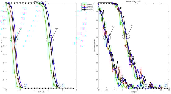
6.1.1. One to Many Mode
6.1.2. Many to One Mode
6.2. LoRa with Forward Error Correction and Filtering
6.2.1. One to Many Mode
6.2.2. Many to One Mode
7. Conclusions and Perspectives
Author Contributions
Funding
Data Availability Statement
Conflicts of Interest
Abbreviations
| LoRa | long range |
| IIoT | Industrial Internet of Things |
| LPWAN | Low-power wide area network |
| PER | Packet Error Rate |
| FEC | Forward error correction |
| IIR | Infinite Impulse Response |
| FIR | Finite Impulse Response |
| LOS | Line of Sight |
| NLOS | Non-Line of Sight |
| SF | Spreading Factor |
| OtM | one-to-many |
| MtO | many to one |
References
- Lucas-Estañ, M.; Sepulcre, M.; Raptis, T.; Passarella, A.; Conti, M. Emerging Trends in Hybrid Wireless Communication and Data Management for the Industry 4.0. Electronics 2018, 7, 400. [Google Scholar] [CrossRef]
- Hazra, A.; Adhikari, M.; Amgoth, T.; Srirama, S.N. A Comprehensive Survey on Interoperability for IIoT: Taxonomy, Standards, and Future Directions. ACM Comput. Surv. 2023, 55, 1–35. [Google Scholar] [CrossRef]
- Ab, E. Cellular Networks for Massive IoT—Enabling Low Power Wide Area Applications. 2020. Available online: https://www.gsma.com/iot/resources/cellular-networks-for-massive-iot-enabling-low-power-wide-area-applications/ (accessed on 5 June 2023).
- Nurelmadina, N.; Hasan, M.K.; Memon, I.; Saeed, R.A.; Zainol Ariffin, K.A.; Ali, E.S.; Mokhtar, R.A.; Islam, S.; Hossain, E.; Hassan, M.A. A Systematic Review on Cognitive Radio in Low Power Wide Area Network for Industrial IoT Applications. Sustainability 2021, 13, 338. [Google Scholar] [CrossRef]
- Leonardi, L.; Battaglia, F.; Lo Bello, L. RT-LoRa: A Medium Access Strategy to Support Real-Time Flows Over LoRa-Based Networks for Industrial IoT Applications. IEEE Internet Things J. 2019, 6, 10812–10823. [Google Scholar] [CrossRef]
- Fahmida, S.; Modekurthy, V.P.; Ismail, D.; Jain, A.; Saifullah, A. Real-Time Communication over LoRa Networks. In Proceedings of the 2022 IEEE/ACM Seventh International Conference on Internet-of-Things Design and Implementation (IoTDI), Milano, Italy, 4–6 May 2022; pp. 14–27. [Google Scholar] [CrossRef]
- Sandoval, R.M.; Garcia-Sanchez, A.-J.; Garcia-Haro, J. Performance optimization of LoRa nodes for the future smart city/industry. J. Wirel. Commun. Netw. 2019, 2019, 200. [Google Scholar] [CrossRef]
- Paredes-Parra, J.M.; García-Sánchez, A.J.; Mateo-Aroca, A.; Molina-Garcia, A. An Alternative Internet-of-Things Solution Based on LoRa for PV Power Plants: Data Monitoring and Management. Energies 2019, 12, 881. [Google Scholar] [CrossRef]
- Amelia, F.; Ramadhani, M.F. LoRa-Based Asset Tracking System with Data Encryption Using AES-256 Algorithm. In Proceedings of the 2022 International Conference on Radar, Antenna, Microwave, Electronics, and Telecommunications (ICRAMET), Bandung, Indonesia, 6–7 December 2022; pp. 194–199. [Google Scholar] [CrossRef]
- Mataloto, B.; Ferreira, J.C.; Cruz, N. LoBEMS—IoT for Building and Energy Management Systems. Electronics 2019, 8, 763. [Google Scholar] [CrossRef]
- García, S.; Larios, D.F.; Barbancho, J.; Personal, E.; Mora-Merchán, J.M.; León, C. Heterogeneous LoRa-Based Wireless Multimedia Sensor Network Multiprocessor Platform for Environmental Monitoring. Sensors 2019, 19, 3446. [Google Scholar] [CrossRef]
- Muduli, A.; Kanakaraja, P.; Ravi Chandrika, M.; Sanjana, Y.; Sharukh, S. Industrial Environment Monitoring System Using LoRa. In Proceedings of the 2nd International Conference on Recent Trends in Machine Learning, IoT, Smart Cities and Applications; Gunjan, V.K., Zurada, J.M., Eds.; Lecture Notes in Networks and Systems; Springer Nature: Singapore, 2022; Volume 237, pp. 665–678. ISBN 9789811664069. [Google Scholar] [CrossRef]
- Yao, F.; Ding, Y.; Hong, S.; Yang, S.-H. A Survey on Evolved LoRa-Based Communication Technologies for Emerging Internet of Things Applications. Int. J. Netw. Dyn. Intell. 2022, 1, 4–19. [Google Scholar] [CrossRef]
- Tessaro, L.; Raffaldi, C.; Rossi, M.; Brunelli, D. LoRa Performance in Short Range Industrial Applications. In Proceedings of the 2018 International Symposium on Power Electronics, Electrical Drives, Automation and Motion (SPEEDAM), Amalfi, Italy, 20–22 June 2018; pp. 1089–1094. [Google Scholar] [CrossRef]
- Sanchez-Iborra, R.; Sanchez-Gomez, J.; Ballesta-Viñas, J.; Cano, M.-D.; Skarmeta, A. Performance Evaluation of LoRa Considering Scenario Conditions. Sensors 2018, 18, 772. [Google Scholar] [CrossRef]
- Renzone, G.D.; Landi, E.; Mugnaini, M.; Parri, L.; Peruzzi, G.; Pozzebon, A. Assessment of LoRaWAN Transmission Systems Under Temperature and Humidity, Gas, and Vibration Aging Effects within IIoT Contexts. IEEE Trans. Instrum. Meas. 2022, 71, 5500311. [Google Scholar] [CrossRef]
- Branch, P.; Cricenti, T. A LoRa Based Wireless Relay Network for Actuator Data. In Proceedings of the 2020 International Conference on Information Networking (ICOIN), Barcelona, Spain, 7–10 January 2020; pp. 190–195. [Google Scholar] [CrossRef]
- Petajajarvi, J.; Mikhaylov, K.; Roivainen, A.; Hanninen, T.; Pettissalo, M. On the coverage of LPWANs: Range evaluation and channel attenuation model for LoRa technology. In Proceedings of the 2015 14th International Conference on ITS Telecommunications (ITST), Copenhagen, Denmark, 2–4 December 2015; pp. 55–59. [Google Scholar] [CrossRef]
- Kanakaraja, P.; Sairamnadipalli, L.S.P. Industrial parameters monitoring with lora technology in next generation wireless communications. Turk. J. Physiother. Rehabil. 2021, 32, 805–815. [Google Scholar]
- Zhu, J.; Zou, Y.; Zheng, B. Physical-Layer Security and Reliability Challenges for Industrial Wireless Sensor Networks. IEEE Access 2017, 5, 5313–5320. [Google Scholar] [CrossRef]
- Chiwewe, T.M.; Mbuya, C.F.; Hancke, G.P. Using Cognitive Radio for Interference-Resistant Industrial Wireless Sensor Networks: An Overview. IEEE Trans. Ind. Inf. 2015, 11, 1466–1481. [Google Scholar] [CrossRef]
- Saadaoui, S.; Tabaa, M.; Monteiro, F.; Chehaitly, M.; Dandache, A. Discrete Wavelet Packet Transform-Based Industrial Digital Wireless Communication Systems. Information 2019, 10, 104. [Google Scholar] [CrossRef]
- Bahri, N.; Saadaoui, S.; Tabaa, M.; Sadik, M.; Medromi, H. Study of LoRaWAN Performance Under a Noisy Industrial Channel. In Advances on Smart and Soft Computing; Saeed, F., Al-Hadhrami, T., Mohammed, E., Al-Sarem, M., Eds.; Advances in Intelligent Systems and Computing; Springer: Singapore, 2022; Volume 1399, pp. 465–475. ISBN 9789811655586. [Google Scholar] [CrossRef]
- Emmanuel, L.; Farjow, W.; Fernando, X. LoRa Wireless Link Performance in Multipath Underground Mines. In Proceedings of the 2019 International Conference on Innovation and Intelligence for Informatics, Computing, and Technologies (3ICT), Sakhier, Bahrain, 22–23 September 2019; pp. 1–4. [Google Scholar] [CrossRef]
- Angrisani, L.; Arpaia, P.; Bonavolonta, F.; Conti, M.; Liccardo, A. LoRa protocol performance assessment in critical noise conditions. In Proceedings of the 2017 IEEE 3rd International Forum on Research and Technologies for Society and Industry (RTSI), Modena, Italy, 11–13 September 2017; pp. 1–5. [Google Scholar] [CrossRef]
- Courjault, J.; Vrigneau, B.; Berder, O.; Bhatnagar, M.R. How robust is a LoRa communication against impulsive noise? In Proceedings of the 2020 IEEE 31st Annual International Symposium on Personal, Indoor and Mobile Radio Communications, London, UK, 31 August–3 September 2020; pp. 1–6. [Google Scholar] [CrossRef]
- Magrin, D.; Capuzzo, M.; Zanella, A.; Vangelista, L.; Zorzi, M. Performance Analysis of LoRaWAN in Industrial Scenarios. IEEE Trans. Ind. Inf. 2021, 17, 6241–6250. [Google Scholar] [CrossRef]
- Inagaki, K.; Narieda, S.; Fujii, T.; Umebayashi, K.; Naruse, H. Measurements of LoRa Propagation in Harsh Environment: Numerous NLOS Areas and Ill-Conditioned LoRa Gateway. In Proceedings of the 2019 IEEE 90th Vehicular Technology Conference (VTC2019-Fall), Honolulu, HI, USA, 22–25 September 2019; pp. 1–5. [Google Scholar] [CrossRef]
- Haxhibeqiri, J.; Karaagac, A.; Van den Abeele, F.; Joseph, W.; Moerman, I.; Hoebeke, J. LoRa indoor coverage and performance in an industrial environment: Case study. In Proceedings of the 2017 22nd IEEE International Conference on Emerging Technologies and Factory Automation (ETFA), Limassol, Cyprus, 12–15 September 2017; pp. 1–8. [Google Scholar] [CrossRef]
- Khutsoane, O.; Isong, B.; Gasela, N.; Abu-Mahfouz, A.M. WaterGrid-Sense: A LoRa-Based Sensor Node for Industrial IoT Applications. IEEE Sens. J. 2020, 20, 2722–2729. [Google Scholar] [CrossRef]
- Hoang, Q.L.; Jung, W.-S.; Yoon, T.; Yoo, D.; Oh, H. A Real-Time LoRa Protocol for Industrial Monitoring and Control Systems. IEEE Access 2020, 8, 44727–44738. [Google Scholar] [CrossRef]
- Tran, H.P.; Jung, W.-S.; Yoon, T.; Yoo, D.-S.; Oh, H. A Two-Hop Real-Time LoRa Protocol for Industrial Monitoring and Control Systems. IEEE Access 2020, 8, 126239–126252. [Google Scholar] [CrossRef]
- Lentz, J.; Hill, S.; Schott, B.; Bal, M.; Abrishambaf, R. Industrial Monitoring and Troubleshooting Based on LoRa Communication Technology. In Proceedings of the IECON 2018-44th Annual Conference of the IEEE Industrial Electronics Society, Washington, DC, USA, 21–23 October 2018; pp. 3852–3857. [Google Scholar] [CrossRef]
- Cameron, C.; Naeem, W.; Li, K. Functional Qos Metric For Lorawan Applications In Challenging Industrial Environment. In Proceedings of the 2020 16th IEEE International Conference on Factory Communication Systems (WFCS), Porto, Portugal, 27–29 April 2020; pp. 1–6. [Google Scholar] [CrossRef]
- Soto-Vergel, A.; Arismendy, L.; Bornacelli-Durán, R.; Cardenas, C.; Montero-Arévalo, B.; Rivera, E.; Calle, M.; Candelo-Becerra, J.E. LoRa Performance in Industrial Environments: Analysis of Different ADR Algorithms. IEEE Trans. Ind. Inf. 2023, 19, 10501–10511. [Google Scholar] [CrossRef]
- Al Homssi, B.; Dakic, K.; Maselli, S.; Wolf, H.; Kandeepan, S.; Al-Hourani, A. IoT Network Design Using Open-Source LoRa Coverage Emulator. IEEE Access 2021, 9, 53636–53646. [Google Scholar] [CrossRef]
- Shan, Q.; Bhatti, S.; Glover, I.; Atkinson, R.; Portugues, I.; Moore, P.; Rutherford, R. Characteristics of impulsive noise in electricity substations. In Proceedings of the 2009 17th European Signal Processing Conference, Glasgow, UK, 24–28 August 2009; pp. 2136–2140. [Google Scholar]
- Lyczkowski, E.; Wanjek, A.; Sauer, C.; Kiess, W. Wireless Communication in Industrial Applications. In Proceedings of the 2019 24th IEEE International Conference on Emerging Technologies and Factory Automation (ETFA), Zaragoza, Spain, 10–13 September 2019; pp. 1392–1395. [Google Scholar] [CrossRef]
- Cheffena, M. Propagation Channel Characteristics of Industrial Wireless Sensor Networks [Wireless Corner]. IEEE Antennas Propag. Mag. 2016, 58, 66–73. [Google Scholar] [CrossRef]
- Mahender, K.; Kumar, T.A.; Ramesh, K.S. Analysis of multipath channel fading techniques in wireless communication systems. In Proceedings of the International Conference on Electrical, Electronics, Materials and Applied Science, Secunderabad, India, 22–23 December 2017; p. 020050. [Google Scholar] [CrossRef]
- Joachim, T. Complete Reverse Engineering of LoRa PHY. Available online: https://www.epfl.ch/labs/tcl/wp-content/uploads/2020/02/Reverse_Eng_Report.pdf (accessed on 30 September 2023).
- Agrawal, N.; Kumar, A.; Bajaj, V.; Singh, G.K. Design of digital IIR filter: A research survey. Appl. Acoust. 2021, 172, 107669. [Google Scholar] [CrossRef]
- Trimale, M.B. Chilveri A review: FIR filter implementation. In Proceedings of the 2017 2nd IEEE International Conference on Recent Trends in Electronics, Information & Communication Technology (RTEICT), Bangalore, India, 19–20 May 2017; pp. 137–141. [Google Scholar] [CrossRef]
- Aslam, M.S.; Khan, A.; Atif, A.; Hassan, S.A.; Mahmood, A.; Qureshi, H.K.; Gidlund, M. Exploring Multi-Hop LoRa for Green Smart Cities. IEEE Netw. 2020, 34, 225–231. [Google Scholar] [CrossRef]
- Marquet, A.; Montavont, N.; Papadopoulos, G.Z. Towards an SDR implementation of LoRa: Reverse-engineering, demodulation strategies and assessment over Rayleigh channel. Comput. Commun. 2020, 153, 595–605. [Google Scholar] [CrossRef]
- Knight, M.; Seeber, B. Decoding LoRa: Realizing a Modern LPWAN with SDR. 2016. Available online: https://pubs.gnuradio.org/index.php/grcon/article/view/8 (accessed on 18 June 2023).

























| Reference | Objectives | Architecture | Scenarios | Tools | Results |
|---|---|---|---|---|---|
| [9] | The research evaluated LoRa technology’s performance through noise measurements, link quality analysis, and signal quality analysis, involving extensive testing, equipment exchange, and long-term monitoring. | Many to one | LOS and NLOS | Raspberry Pi 3 Dragino Lora/GPS HAT NUCLEO64 SX1276MB1MAS | The study found that the technology did not significantly affect reliability or packet loss, and it achieved data rates of 21,875 bps, which is suitable for non-critical industrial applications. |
| [11] | The LoRa-WAN network was deployed using open-source systems and low-cost hardware, collecting environmental data in controlled industrial environments using Heltec Wi-Fi-LoRa 32 and Raspberry Pi 3 Model B. | Point to Point | LOS | Raspberry Pi 3 Model B Wi-Fi-LoRa 32 SX1278 | The results show that the SNR, RSSI, and PER parameters show little degradation in connection quality in the industrial environment analyzed. |
| [16] | The aim of the study was to evaluate the SNR-dependent capability of LoRa technology during transmission by testing different spreading factors and measuring bit error rate in various noisy environments. | Point to Point | LOS | Matlab | The study revealed a significant decrease in signal quality due to industrial noise compared to Gaussian noise, with BER values ranging from 10−2 to 10−3. |
| [17] | The study aimed to design a LoRa system model to evaluate the impact of intense multipath signals on LoRa performance, focusing on bit error probability and decoding efficiency. | Point to Point | LOS | Matlab | LoRa’s use in multi-propagation mining environments leads to a 2.5–6 decibel performance reduction for different spreading factors at a BER of 10−3. |
| [18] | The study aimed to evaluate LoRa technology’s transmission performance under white Gaussian noise and disturbance conditions, using an experimental setup with specific antennas and signal-to-noise ratio. | Point to Point | LOS | LoRa STM32 Nucleo pack Computer spectrum analyzer horn antenna signal generator | The technology ensures solid communication in noisy environments, with high SF levels ensuring maximum performance even with extended bandwidth, reducing lost packets more than either increase or decrease. |
| [20] | The study simulated a LoRaWAN configuration in an industrial environment using the LoRaWAN NS-3 module, evaluating network performance, traffic analysis, interference, and error rate to assess reliability, efficiency, and responsiveness in a complex scenario. | Many to one | LOS and NLOS | NS-3 LoRaWAN module | LoRaWAN, when configured correctly, can efficiently serve IIoT sensing applications with a packet success rate of over 90% and minimal communication delays. |
| [21] | The study at Mie University in Japan measured LoRa communication performance using a Python-developed system to evaluate received signal strength and geographic coordinates and identified points outside the communication range. | Point to Point | NLOS | LoRa module ES920LRB Raspberry Pi 3 global navigation satellite system (GNSS) | The results showed that the harsh environment leads to a reduction in the communication area |
| [24] | The experiment at Ulsan University compared packet transmission success rates of LoRaWAN, Slotted Aloha, and RT-LoRa protocols using a gateway and 15 nodes on three floors, considering two interference scenarios. | Many to one | LOS and NLOS | STM32 microcontroller SX1276 | Tests on a platform with a gateway and fifteen nodes demonstrated a transmission success rate exceeding 94% despite high traffic and external interference. |
| Parameters | Description |
|---|---|
| Communication | MtO and OtM |
| Transmission configurations | LOS and NLOS |
| Frequency | 868 MHz |
| Bandwidth | 125 kHz |
| Spreading factor | 7 and 12 |
| Coding rate | 4/5 and 4/8 |
| Parameters | Values | |
|---|---|---|
| Sampling frequency | Hz | |
| Normalized cut-off frequency | 0.125 | |
| Optimum filter order | IIR filter | 10 |
| FIR filter | 18 | |
| Configuration | LOS | NLOS | ||||||||
|---|---|---|---|---|---|---|---|---|---|---|
| Mode | OtM | MtO | OtM | MtO | ||||||
| SF | 7 | 12 | 7 | 12 | 7 | 12 | 7 | 12 | ||
| SNR Threshold (dB) | without optimization | AWGN | −6 | −19 | 4 | −6 | 21 | 9 | 25 | 14 |
| Industrial | 9 | −2 | 18 | 4 | 30 | 19 | 49 | 35 | ||
| With Optimization (Industrial) | Coding rate 4/5 | 7 | −4 | 18 | 4 | 28 | 15 | 46 | 32 | |
| Coding rate 4/8 | 1 | −10 | 8 | −6 | 22 | 10 | 40 | 23 | ||
| IIR Filter + Coding rate 4/5 | 4 | −7 | 12 | −1 | 25 | 14 | 42 | 28 | ||
| FIR Filter + Coding rate 4/5 | 4 | −8 | 12 | −2 | 26 | 15 | 43 | 26 | ||
Disclaimer/Publisher’s Note: The statements, opinions and data contained in all publications are solely those of the individual author(s) and contributor(s) and not of MDPI and/or the editor(s). MDPI and/or the editor(s) disclaim responsibility for any injury to people or property resulting from any ideas, methods, instructions or products referred to in the content. |
© 2023 by the authors. Licensee MDPI, Basel, Switzerland. This article is an open access article distributed under the terms and conditions of the Creative Commons Attribution (CC BY) license (https://creativecommons.org/licenses/by/4.0/).
Share and Cite
Aarif, L.; Tabaa, M.; Hachimi, H. Performance Evaluation of LoRa Communications in Harsh Industrial Environments. J. Sens. Actuator Netw. 2023, 12, 80. https://doi.org/10.3390/jsan12060080
Aarif L, Tabaa M, Hachimi H. Performance Evaluation of LoRa Communications in Harsh Industrial Environments. Journal of Sensor and Actuator Networks. 2023; 12(6):80. https://doi.org/10.3390/jsan12060080
Chicago/Turabian StyleAarif, L’houssaine, Mohamed Tabaa, and Hanaa Hachimi. 2023. "Performance Evaluation of LoRa Communications in Harsh Industrial Environments" Journal of Sensor and Actuator Networks 12, no. 6: 80. https://doi.org/10.3390/jsan12060080
APA StyleAarif, L., Tabaa, M., & Hachimi, H. (2023). Performance Evaluation of LoRa Communications in Harsh Industrial Environments. Journal of Sensor and Actuator Networks, 12(6), 80. https://doi.org/10.3390/jsan12060080

