Abstract
In rice (Oryza sativa L.), the short-chain dehydrogenase protein OsABA2 plays a crucial role in regulating abscisic acid (ABA) biosynthesis. However, little is known about the other proteins that interact with OsABA2 to regulate ABA biosynthesis. Using yeast two-hybrid screening, we identified a novel OsABA2 interacting protein OsPP2C55, which contains a serine/threonine phosphatase (family 2C) catalytic domain. The yeast two-hybrid (Y2H) assay and firefly luciferase complementary imaging (LCI) assay confirmed these interactions. Subsequent studies revealed that saline–alkaline stress significantly downregulated OsPP2C55 gene expression. Meanwhile, we constructed ospp2c55 CRISPR gene knockout (ospp2c55-KO) plants using Agrobacterium genetic transformation. Compared with wild-type plants, ospp2c55-KO plants under saline–alkaline stress exhibited significantly elevated OsABA2 protein levels, leading to substantial increases in ABA content. In addition, ospp2c55-KO plants demonstrated heightened sensitivity to ABA during seed germination. Moreover, ospp2c55-KO plants improved the survival rate and stress-related indices of rice seedlings under saline–alkaline stress, and upregulated the expression of genes related to adversity stress (OsNCED1, OsNCED3, OsABA2, OsSODCc2, and OsCatB). We found that OsPP2C55 plays a negative regulatory role in ABA biosynthesis and saline–alkaline stress tolerance in rice.
1. Introduction
Soil salinization is a major abiotic stressor affecting the sustainable development of global agriculture [1]. Rice, one of the world’s most important cereal crops, serves as a staple food for over half of humanity. Among cereal crops, rice is the most sensitive to salt stress. Therefore, salt tolerance in rice remains the focal point of scientific research [2]. Saline–alkaline soils are categorized into neutral pH saline soils (rich in NaCl and Na2SO4) and high pH saline–alkaline soils (containing Na2CO3 and NaHCO3, accounting for approximately 60%). While current research has provided substantial insights into plant salt stress tolerance, there remains a significant lack of understanding regarding plant alkaline stress tolerance (also referred to as saline–alkaline stress) [3]. Saline–alkaline stress has many adverse effects on crops [4,5,6]. On the one hand, osmotic stress, ionic toxicity, and oxidative stress caused by high salt stress not only make it difficult for crop roots to absorb water but also affect the physiological and biochemical functions of crops; excessive accumulation of Na+ also damages protein synthesis and affects photosynthesis. On the other hand, high pH causes more serious damage to crops, severely restricting agricultural production [5,7]. Therefore, a systematic study of the molecular mechanisms of plant saline–alkaline tolerance and the exploration of key genes and regulatory networks of saline–alkaline tolerance are of great significance for solving the increasing demand for food and ensuring food security.
Abscisic acid (ABA) plays an indispensable role in the plant stress response. First, it detects environmental stress signals and initiates the downstream mechanisms. When soil salinity increases or osmotic pressure becomes unbalanced, ABA biosynthesis intensifies in the roots, which is then transported through the xylem to the leaves [8,9,10]. This triggers rapid stomatal closure to minimize water loss [11]. Additionally, ABA regulates salt stress tolerance-related gene expression by activating genes encoding vacuole membrane Na+/H+ antiporters (NHX) and the antioxidant enzymes superoxide dismutase (SOD) and catalase (CAT), thereby enhancing ionic compartmentalization and reactive oxygen species (ROS)-scavenging efficiency to mitigate ion toxicity and oxidative damage [12,13]. Third, ABA induces plants to accumulate osmotic stress substances such as proline and soluble sugars, which elevate cellular osmotic pressure while stabilizing cell membranes [14]. This dual action reduces the enzyme activity disruption caused by salt ions, enabling plants to maintain normal metabolism and growth in saline–alkaline environments. Ultimately, plants develop adaptive mechanisms through ion balance regulation, osmotic homeostasis, antioxidant systems, and molecular signaling pathways to thrive under saline–alkaline conditions [15,16,17]. Therefore, it is important to study the molecular mechanisms underlying the regulation of ABA biosynthesis.
Protein phosphatases are the core enzymes that regulate protein phosphorylation in plants. By removing phosphate groups from target proteins, they work with protein kinases to form a “phosphorylation-dephosphorylation” switch, precisely controlling cellular processes such as signal transduction, metabolic balance, and growth development. This mechanism is crucial in stress adaptation [18]. The PP2C family serves as a key negative regulator of ABA signaling. Under normal conditions, PP2C binds to ABA receptors (PYR/PYL/RCAR) and dephosphorylating downstream SnRK2 kinase to inhibit ABA signaling. Under stressful conditions, ABA induces conformational changes in the PP2C after receptor binding, thereby releasing its inhibitors. This activates SnRK2 to phosphorylate downstream transcription factors, thereby initiating the expression of stress resistance genes [19,20,21]. In wheat, TaPP2C158 can depyrophosphorylate TaSnRK1.1, negatively regulating the TaSnRK1.1-TaAREB3 signaling pathway, thus playing a negative regulatory role in wheat drought resistance [22]. StHAB1, a PP2C-type protein in potatoes, interacts with almost all ABA receptors and plays a negative regulatory role in potato drought resistance [23]. In tomatoes, SlPLL2, a protein phosphatase of the PP2C family, plays a key role in systemin-mediated defense gene expression and enhances plant resistance to insects [24]. The SOS signaling pathway plays an important role in maintaining sodium ion homeostasis. In Arabidopsis thaliana, PP2C.D6 and PP2C.D7 have been shown to negatively regulate the SOS signaling pathway through dephosphorylation [25]. In conclusion, the PP2C family plays a crucial role in ABA signal transduction and stress resistance in plants. However, it is not clear whether OsPP2C55 participates in saline–alkaline stress resistance and its molecular mechanism in rice.
Xanthoxin dehydrogenase (Rice OsABA2) is a key gene in the ABA biosynthesis pathway [26]. Previous studies have demonstrated that OsMPK1 and OsbHLH110 interact with OsABA2, and that their phosphorylation modifications and transcriptional regulation play crucial roles in ABA biosynthesis and rice salt stress tolerance [27,28]. However, many unknown interacting proteins have yet to be identified. In this study, we identified a novel OsABA2 interacting protein, OsPP2C55, which participates in rice saline–alkaline stress tolerance by negatively regulating ABA biosynthesis.
2. Results
2.1. OsPP2C55 Is a Novel Interacting Protein of OsABA2, Which Is Inhibited by Saline–Alkaline Stress
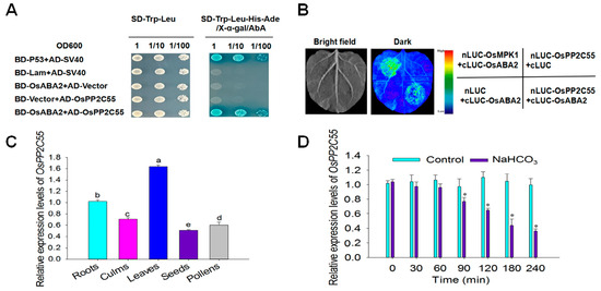
As a key enzyme in the rice abscisic acid (ABA) biosynthesis pathway, the OsABA2 protein interaction network is crucial for deciphering ABA regulatory mechanisms. In this study, we constructed a recombinant pGBKT7-OsABA2 vector using OsABA2 as a bait protein. After transforming the Y2HGold yeast strains, yeast two-hybrid screening was performed using rice cDNA libraries (Y187 strain). Through SD/-TLHA nutritional deficiency medium screening with AbA and X-α-Gal colorimetric verification, the candidate interactor OsPP2C55 was identified, which contains serine/threonine phosphatases, family 2C, catalytic domain (Supplemental Figure S1). Using WoLF PSORT (http://www.genscript.com/wolf-psort.html, accessed on 30 October 2025), we analyzed the subcellular localization of OSPP2C55, revealing that 60.9% of it is likely to be in the cytoplasm and 30.4% in the nucleus. This is consistent with OsABA2’s subcellular localization [27], suggesting potential spatial interaction between OsPP2C55 and OsABA2. The interaction between OsPP2C55 and OsABA2 in the Y2H assay is shown in Figure 1A. To further validate this interaction, OsPP2C55 and OsABA2 were cloned into pCAMBIA1300-nLUC and pCAMBIA1300-cLUC vectors for tobacco leaf transformation. Using the firefly luciferase complementary imaging system (LCI) assay, fluorescence signals were detected by live imaging after luciferin substrate injection using the firefly luciferase complementary imaging system. The observed fluorescence confirmed the interaction between OsPP2C55 and OsABA2 in plants (Figure 1B), providing a key target for the subsequent analysis of OsABA2-mediated ABA signaling pathways. To investigate the expression patterns of OsPP2C55 in rice, we first examined tissue-specific expression of OsPP2C55 using qRT-PCR. The results showed that OsPP2C55 had the highest expression in the leaves, followed by its expression in the roots, and the lowest expression in the seeds (Figure 1C). We then analyzed OsPP2C55 expression under saline–alkaline (NaHCO3) treatment and found that the expression of OsPP2C55 was rapidly inhibited by NaHCO3 (Figure 1D). Maximum decrease in OsPP2C55 expression was observed 240 min after treatment with NaHCO3. These results indicate that OsPP2C55 may play a negative role in the response to saline–alkaline stress.
Figure 1.
Analysis of OsPP2C55-OsABA2 interaction and OsPP2C55 expression. (A) Interactions between AD-OsPP2C55 and BD-OsABA2 in the Y2H experiment. BD-P53+AD-SV40 cells were used as positive controls. (B) The interactions between nLUC-OsPP2C55 and cLUC-OsABA2 were determined using the LCI assay. The nLUC-OsPP2C55 and cLUC-OsABA2 plasmids were transformed into Agrobacterium GV3101 competent cells for tobacco infection. After three days of cultivation, tobacco leaves were sprayed with the substrate to capture luciferase (LUC) signal images. Positive control: nLUC-OsMPK1+cLUC-OsABA2. (C) The qRT-PCR was used to analyze the expression of OsPP2C55 in various rice tissues. We collected tissues from different growth stages, including roots, stems, leaves, seeds, and pollen, and extracted total RNA, which was then reverse-transcribed into cDNA. Using actin as a housekeeping gene, specific primers for OsPP2C55 were designed and used to detect relative expression levels. (D) Effect of NaHCO3 treatments on the expression of OsPP2C55 in rice seedling leaves. The 10-day old seedlings were treated with 100 mM NaHCO3. Values are means ± SE of three independent experiments; means denoted by the same letter did not differ significantly at p < 0.05 according to Duncan’s multiple range test (* p < 0.05).
2.2. OsPP2C55 Is Involved in the Regulation of Abscission Acid Biosynthesis
To investigate the role of OsPP2C55 in ABA biosynthesis, we constructed a gene-knockout mutant strain of ospp2c55 and obtained two homozygous lines (Figure 2A). Western blot analysis revealed that the ospp2c55 knockout mutant showed significantly increased OsABA2 protein levels under saline–alkaline stress (Figure 2B,C). Finally, ABA content measurements demonstrated that the ospp2c55 knockout mutant showed substantially elevated ABA concentrations under saline–alkaline stress conditions (Figure 2D). Collectively, these findings indicated that the ospp2c55 knockout mutant upregulated OsABA2 protein expression, leading to a marked increase in ABA levels. This confirms that OsPP2C55 is a negative regulator of ABA biosynthesis.
Figure 2.
OsPP2C55 negatively regulates abscisic acid biosynthesis by affecting the OsABA2 protein level. (A) CRISPR/Cas9-mediated targeted knockout of ospp2c55 knockout. The arrow indicates the CRISPR/Cas9-mediated targeted knockout sequence of ospp2c55, and Sanger sequencing shows the deletion positions of the ospp2c55 knockout lines. pp2c55-KO1: GT deletion. pp2c55-KO2: A insertion. PAM: protospacer adjacent motif. (B) OsABA2 protein levels were regulated by OsPP2C55. Total protein was extracted from the leaves of ospp2c55-KO and WT rice seedlings. (C) Quantification of the relative protein levels of OsABA2 from (B) by Image J software. The protein level of OsABA2 in wild-type rice was set to 1. (D) ABA content in the leaves of WT and ospp2c55-KO plants treated with 100 mM NaHCO3 for 2 h. In (C,D), values are means ± SE of three independent experiments; means denoted by the same letter did not differ significantly at p < 0.05 according to Duncan’s multiple range test.
2.3. OsPP2C55 Reduces ABA Sensitivity in Rice Seed Germination
ABA plays a crucial role in inhibiting seed germination. OsABA2, a key gene in ABA biosynthesis, is a critical component of the ABA signaling pathway. However, the role of OsPP2C55, the interacting protein of OsABA2 in seed germination, remains unclear. To investigate this mechanism, we treated rice seeds with different ABA concentrations. The results showed that in the absence of ABA, both wild-type and ospp2c55 mutant rice seeds germinated rapidly, with no significant difference in germination rate. When exposed to 1 and 5 μM ABA, ospp2c55 mutants exhibited enhanced sensitivity to ABA compared to wild-type counterparts (Figure 3). Collectively, these findings demonstrate that OsPP2C55 exerts a negative effect on ABA-mediated seed germination responses.
Figure 3.
OsPP2C55 reduces ABA sensitivity in rice seed germination. (A) The phenotypes of ospp2c55-KO and WT seed germination after 5 days of ABA treatment, scale bar, 5 cm. (B–D) The germination rate among ospp2c55-KO and WT seeds treated under distinct concentrations of ABA. Values are means ± SE of three independent experiments.
2.4. Phenotype and Physiological Indexes of Rice ospp2c55-KO Plants Under Saline–Alkaline Stress Tolerance
To investigate the role of OsPP2C55 in rice under saline–alkaline stress, ospp2c55-KO plants were treated with NaHCO3 and phenotypic changes were observed. As shown in Figure 4A, after 10 d of NaHCO3 treatment followed by 7 d of rehydration, ospp2c55-KO plants exhibited a significantly better growth status than wild-type plants. After 7 d of rehydration, approximately 80% of ospp2c55-KO plants recovered to normal growth, while only approximately 50% of the wild-type plants showed similar recovery. The survival rate of ospp2c55-KO plants was markedly higher than that of wild-type plants (Figure 4B). These results indicate that OsPP2C55 reduces rice tolerance to saline–alkaline stress.
Figure 4.
OsPP2C55 negatively regulates the tolerance of rice to saline–alkaline stress. (A) Assessment of phenotypic changes in ospp2c55-KO (KO1 and KO2) and WT plants under saline–alkaline stress conditions. The 10-day-old rice seedlings were treated with 100 mM NaHCO3 for 10 d, followed by rehydration by re-watering for 7 d, and subsequently photographed. Scale bar, 3.5 cm. (B) The survival rate of rice seedlings following exposure to saline–alkaline stress (A). (C) Na+/K+ ratios of ospp2c55-KO and WT plants under saline–alkaline stress. The Na+/K+ ratio was calculated using the data shown in Supplementary Figure S2. (D–G) The determination of the antioxidant protective enzymes SOD (D) and CAT (E), percentage of electrolyte leakage (F), and MDA (G) in rice seedlings under saline–alkaline stress. Ten-day-old seedlings were treated with 100 mM NaHCO3 for 24 h, and then leaves were collected for the determination of antioxidant protection enzymes SOD and CAT, MDA, and percentage of electrolyte leakage. Values are means ± SE of three independent experiments; means denoted by the same letter did not differ significantly at p < 0.05 according to Duncan’s multiple range test.
In plants’ adaptation to environmental stresses, the Na+/K+ ratio serves as a key regulator governing physiological metabolism, ionic balance, and stress tolerance. By precisely maintaining this balance between intracellular and extracellular Na+ and K+ across different organelles, plants mitigate adverse effects such as ionic toxicity, osmotic stress, and metabolic disorders, thereby ensuring healthy growth and survival [29]. For plants, maintaining a low Na+/K+ ratio is a common strategy to resist most adverse conditions; in order to detect whether OsPP2C55 is involved in maintaining Na+/k+ homeostasis, we measured the content of Na+ and k+ in the leaves of rice seedlings under saline–alkaline stress. As shown in Figure 4C, under saline–alkaline stress, compared with wild-type rice, ospp2c55-KO plants exhibited relatively lower Na+ content and higher K+ content (Supplementary Figure S2), resulting in a relatively lower Na+/K+ ratio under saline–alkaline stress. These results indicate that OsPP2C55 negatively regulates Na+/K+ homeostasis in rice under saline–alkaline stress.
Previous studies have demonstrated that ABA enhances the activity of antioxidant defense enzymes under stress [30]. Under saline–alkaline stress conditions, ospp2c55-KO rice seedlings showed increased ABA accumulation. This raises the question of whether OsPP2C55 participates in the regulation of antioxidant defense enzyme activity under saline–alkaline stress. To investigate this, we measured the activities of the antioxidant defense enzymes SOD and CAT in rice seedling leaves under saline–alkaline stress. As shown in Figure 4D,E, under normal conditions, there were no significant differences in the activities of the antioxidant defense enzymes SOD and CAT between ospp2c55-KO and wild-type rice seedlings. However, after 24 h of saline–alkaline stress, SOD and CAT enzyme activities in the ospp2c55-KO lines were significantly elevated compared to those in the wild-type plants. This indicates that OsPP2C55 negatively regulates the activity of SOD and CAT under saline–alkaline stress in rice.
Under adverse stress conditions, cell membranes are damaged, leading to increased permeability and conductivity, thereby reducing plant stress resistance. Additionally, plants accumulate reactive oxygen species (ROS) under stressful conditions, which trigger lipid peroxidation. Methylmalonate disulfide (MDA), a key product of this process, indirectly reflects plant stress tolerance. As shown in Figure 4F,G, under normal conditions, ospp2c55-KO rice plants showed no difference in electrolyte leakage or MDA content compared with wild-type plants. However, under saline–alkaline stress, ospp2c55-KO plants exhibited significantly lower electrolyte leakage and MDA content than their wild-type counterparts. These results demonstrate that OsPP2C55 negatively regulates saline–alkaline stress tolerance in rice. Based on the above results, we found that OsPP2C55 negatively regulates the tolerance of rice seedlings to saline–alkaline stress.
2.5. OsPP2C55 Participates in the Regulation of Stress-Related Genes
OsPP2C55 is involved in the regulation of ABA biosynthesis, seed germination, and saline–alkaline stress. To further validate the role of OsPP2C55 under saline–alkaline stress, we used qRT-PCR to measure the expression levels of stress-related genes, including those involved in ABA biosynthesis, such as OsNCED1, OsNCED3, OsABA2, and OsABA8ox2, as well as the antioxidant defense-related genes OsSODCc2 and OsCatB. As an important stress hormone that plays a crucial role in regulating plant stress responses, as shown in Figure 5A–D, compared to WT plants, ospp2c55-KO under saline–alkaline stress exhibited significantly upregulated ABA synthesis-related genes, OsNCED1, OsNCED3, and OsABA2, whereas genes involved in ABA degradation pathways, such as OsABA8ox2, were significantly downregulated. This further confirms that OsPP2C55 negatively regulates ABA synthesis and saline–alkaline stress. Additionally, genes encoding antioxidant defense enzymes are important in stress responses. By regulating the synthesis of enzymes such as SOD and CAT, a multi-level, efficient antioxidant defense network is established to maintain the cellular redox balance. As shown in Figure 5E,F, the antioxidant defense enzyme genes OsSODCc2 and OsCatB were significantly upregulated in ospp2c55-KO plants under saline–alkaline stress. Collectively, these results further confirmed that OsPP2C55 negatively regulates saline–alkaline stress tolerance.
Figure 5.
OsPP2C55 negatively regulates the expression of stress-related genes. Expression of stress-related genes OsNCED1 (A), OsNCED3 (B), OsABA2 (C), OsABA8ox2 (D), OsSODCc2 (E), and OsCatB (F) in ospp2c55-KO and WT rice under saline–alkaline stress conditions. The 10-day-old seedlings were treated with 100 mM NaHCO3 for 4 h and leaves were collected for gene expression detection. Values are means ± SE of three independent experiments; different letters indicate that the difference is significant at the p < 0.05 level according to one-way ANOVA.
3. Discussion and Conclusions
Saline–alkaline stress is an important environmental factor that affects crop growth, development, and yield, and its harmful effects include osmotic stress, oxidative damage, ion toxicity, and morphological inhibition [29,31]. The adaptation of plants to saline–alkaline stress conditions is crucial for agricultural production. The plant hormone ABA plays a key role in this process [32]. Known as the “stress hormone,” ABA has attracted significant research attention. Genes involved in ABA biosynthesis and degradation have also been identified in plants. The key ABA biosynthesis genes include ABA1, ABA2, NCED, AAO, and AtBG1/AtBG2, whereas those responsible for ABA degradation include CYP707A1/CYP707A3 and AtUGT71B6 [33,34]. Identification of these genes provides a crucial research foundation for further exploration of the molecular mechanisms underlying ABA biosynthesis.
Previous studies have shown that the OsMPK1-OsABA2 and ZmMPK5-ZmABA2 signaling pathways play important roles in the regulation of ABA biosynthesis and stress responses in rice [27,35]. In addition, OsbHLH110 can directly bind to the OsABA2 promoter to regulate the expression of the OsABA2 gene, increase endogenous ABA content, and enhance salt stress tolerance in rice [28]. These results suggest that transcriptional regulation and phosphorylation play important roles in ABA biosynthesis. In this study, we identified a new OsABA2-interacting protein OsPP2C55, which contains a PP2C family domain, using yeast two-hybrid screening. Further research revealed that saline–alkaline stress significantly suppressed the expression of OsPP2C55, suggesting that OsPP2C55 may act as a negative regulator under saline–alkaline stress. Additionally, ospp2c55-KO rice plants showed enhanced OsABA2 protein levels under saline–alkaline conditions, which helped maintain higher endogenous ABA concentrations. These results suggest that OsPP2C55 may act as a negative regulator of ABA biosynthesis under saline–alkaline stress.
PP2C belongs to a class of serine/threonine protein phosphatases that play important roles in plant growth, development, and stress resistance [18]. In maize, ZmPP84 can interact with the ZmMEK1 protein, inhibit the kinase activity of ZmMEK1 via dephosphorylation, and inactivate the downstream kinase ZmSIMK1, thus negatively regulating drought stress tolerance in maize [36]. In tomatoes, SlPP2C2 inhibits the transcriptional activity of SlZAT5 at Ser-65 via dephosphorylation and regulates ethylene synthesis, thus affecting the fruit ripening process [37]. In addition, the NB domain of the immune receptor (NLR) Sw-5b can directly interact with PP2C4, thereby relieving the inhibition of SnRK2.3/2.4 by PP2C4 and activating plant antiviral immunity [38]. In cotton, the GhTOPP4aD-GhRAF36 module regulates the Thr124/Ser357 site of the ABA signal component GhABI1 through phosphorylation/dephosphorylation, thus improving salt stress tolerance of cotton [39]. Seed dormancy and germination play important roles in plant growth and development, and the TaPP2C-a5.1-TaPYLs-TaSnRK2.8 module plays an important role in regulating wheat seed dormancy and germination [40]. In this study, ospp2c55-KO rice lines showed enhanced sensitivity to ABA. Under saline–alkaline stress, ospp2c55-KO plants exhibited relatively lower Na+ and higher K+ contents, resulting in a relatively lower Na+/K+ ratio. These results suggest that OsPP2C55 negatively regulates rice sensitivity to ABA and tolerance to saline–alkaline stress.
Under adverse stress conditions, the cellular structure, physiological metabolism, and molecular homeostasis of rice are severely disrupted. The upregulation of stress-resistance genes plays a crucial role in protecting rice against environmental stress. To further investigate the function of OsPP2C55 under saline–alkaline stress, we used qRT-PCR to analyze the expression of stress-related genes, including those involved in ABA biosynthesis and antioxidant defense enzymes [41]. Our results demonstrated that ospp2c55-KO plants upregulated the ABA biosynthesis-related genes OsNCED1, OsNCED3, and OsABA2 under saline–alkaline stress, whereas genes involved in ABA degradation pathways, such as OsABA8ox2, were significantly downregulated. Additionally, saline–alkaline stress induces the production of reactive oxygen species (ROS) in cells. The antioxidant enzymes SOD and CAT play vital roles in scavenging ROS and reducing lipid peroxidation damage to cell membranes [31]. Our research findings demonstrate that ospp2c55-KO plants exhibit significantly enhanced antioxidant defense capabilities under salinity-alkalinity stress. Notably, both OsSODCc2 and OsCatB were substantially upregulated in the ospp2c55-KO plants under these stress conditions. These results further confirm that OsPP2C55 exerts a negative regulatory activity to improve saline–alkaline stress tolerance.
In conclusion, our previous studies demonstrated that OsMPK1-mediated protein phosphorylation and OsbHLH110-regulated transcription play crucial roles in regulating ABA biosynthesis [27,28]. However, additional regulatory mechanisms of ABA biosynthesis need to be incorporated into this framework [42]. Our study revealed that OsPP2C55 is a novel protein that interacts with OsABA2. Under saline–alkaline stress, ospp2c55-KO plants exhibited significantly elevated OsABA2 protein levels, leading to increased endogenous ABA content in rice. Additionally, ospp2c55-KO plants under saline–alkaline stress demonstrated enhanced ABA sensitivity, improved seedling survival rates, activated antioxidant defense enzymes, and stress-related gene expression, while the Na+/K+ ratio and lipid peroxidation levels were reduced under saline–alkaline stress. These findings indicate that OsPP2C55 may exert negative regulatory effects on both ABA biosynthesis and saline–alkaline stress tolerance. However, further studies are needed to deepen our understanding of ABA biosynthesis.
4. Materials and Methods
4.1. Plant Materials and Growth Conditions
In this study, rice (Oryza sativa L.) was used as the WT plant. The ospp2c55-KO plants were constructed by Towin Biotechnology (Wuhan, China) using the CRISPR-cas9 gene knockout technology. Figure 3A shows the identification results for ospp2c55-KO plants. Seeds from the T3 homozygous transgenic plants were used for further analysis. Rice seedlings were grown under previously described conditions [43]. The second leaves were collected and used for subsequent experiments.
4.2. Y2H Screening and Assay
For Y2H screening, we first cloned the full-length OsABA2 gene from the rice cDNA library. Using a double digestion strategy, we constructed the pGBKT7-OsABA2 plasmid as a bait. This was then transformed into Yeast strain Y2H Gold. The prey pGADT7 cDNA library was subsequently transformed into Yeast strain Y187. After fusion of the bait and prey strains, the mixture was plated on SD/-TLHA plates with AbA and X-α-gal. Positive clones were identified through PCR amplification followed by sequencing. For the Y2H assay, OsPP2C55 was cloned into pGADT7 as prey and then transformed into yeast strain Y187. The prey and bait strains were mated by 2 × YPDA, and the mating cultures were spotted on SD/-TLHA plates with AbA and X-α-gal. The plates were incubated at 30 °C for 5–7 days before photographing.
4.3. LCI Assay
For the LCI assay, we first constructed the pCAMBIA1300-nLUC-OsPP2C55 and pCAMBIA1300-cLUC-OsABA2 vectors using a double digestion strategy, which were then transformed into Agrobacterium GV3101 competent cells. The fused constructs were inoculated onto leaves of Nicotiana benthamiana. Following a three-day infiltration culture period, luciferase signal images were captured using a Tanon 5200 multichannel camera (Tanon, Shanghai, China).
4.4. Quantitative Real-Time PCR (qRT-PCR) Analysis
Approximately 0.1 g rice tissue (such as leaves, was ground into powder using liquid nitrogen. RNAiso reagent was used to extract total RNA. First-strand cDNA was synthesized from 200 ng of RNA using Hifair Ⅲ 1st Strand cDNA Synthesis SuperMix for qPCR (Yeasen, Shanghai, China). qRT-PCR was performed using 2 × Hieff UNICON Universal Blue qPCR SYBR Green Master Mix (Yeasen) on a CFX96 Real-Time PCR system (Bio-Rad, Hercules, CA, USA). The gene-specific primers used in this study of OsPP2C55, OsNCED1, OsNCED3, OsABA2, OsABA8ox2, OsSODCc2 and OsCatB are listed in Supplemental Table S1.
4.5. SDS-PAGE and Immunoblot Analysis
The protein (100 μg) was separated using SDS-PAGE and transferred to a PVDF membrane via electroporation (110 V, 1 h). The PVDF membrane was blocked overnight in 20 mL of 5% skim milk powder solution (prepared with PBST buffer). The next day, the PVDF membrane was washed three times with PBST buffer for 5 min each. Subsequently, 20 mL of 5% skim milk powder solution was added, followed by the addition of anti-ABA2 or anti-actin antibody at 1:1000 dilution. The membranes were then incubated overnight at 4 °C. The next day, after washing with PBST buffer, 20 mL of 5% skim milk powder solution was added, and the secondary antibody was diluted 1:4000. After washing three times with PBST buffer for 3 h, the membrane was observed using a chemiluminescence imaging system and photographed (Tanon, Shanghai, China).
4.6. Determination of ABA Content
Rice leaves with uniform growth were selected and washed, the surface moisture was dried using filter paper, and then rapidly frozen in liquid nitrogen before being ground into a powder. The powder (0.5 g) was accurately weighed (three replicates) and transferred to a 10 mL centrifuge tube. Two milliliters of extraction solution was added, vortex-mixed, and extracted under light-sheltered conditions for 12 h at 4 °C. The powder was centrifuged at 12,000 rpm for 20 min, the supernatant removed, and the residue was added with 2 mL of extraction solution. The extraction was repeated once. Both supernatants were combined. The supernatant was filtered through 0.22 μm organic filter membrane and transferred to a Sep-Pak C18 cartridge. The impurities were eluted with 5 mL 5% methanol aqueous solution (0.1% acetic acid), and then ABA was eluted with 5 mL 80% methanol aqueous solution (0.1% acetic acid) to collect the eluates. The eluates were transferred to a rotary evaporator flask and the concentration was reduced under vacuum until nearly dry. Mobile phase was added for dissolution, passed through 0.22 μm filter membrane, and transferred to injection bottle for analysis. Ultra-high-performance liquid chromatography was performed at a detection wavelength of 254 nm. An ABA standard (Sigma-Aldrich, Shanghai, China) was used for quantitative analysis using a standard curve [44].
4.7. Phenotype and Stress Tolerance Analysis
In the seed germination experiment, seeds of wild-type (WT) and ospp2c55-KO plants were treated with different concentrations of ABA at 0, 1, and 5 μM. After 5 days of treatment, seed germination phenotypes were photographed and germination rates were recorded. For the saline–alkaline stress treatment, ten-day-old rice seedlings were treated with 100 mM NaHCO3 for 10 d and then allowed to recover for 7 d. Survival rates were measured and the phenotype was photographed. Additionally, Na+ and K+ contents, enzyme activities of SOD and CAT, percentage of electrolyte leakage, and MDA content were measured following the previously described methods [41,45,46].
For the detection of Na+ and K+ contents, rice seedlings were treated with 100 mM NaHCO3 for 24 h. Subsequently, the rice leaves were dried at 80 °C until constant weight and ground into powder. We accurately weighed 0.02 g of the sample, added 800 μL nitric acid to a 2 mL centrifuge tube, acidified at 100 °C for 1 h, and then acidified at 80 °C for 6 h. After cooling, we filtered the sample, took 40 μL, diluted with 5% nitric acid to 4 mL, and analyzed the content of Na+ and K+ ions using inductively coupled plasma mass spectrometry (ICP-OES, Shelton, MA, USA).
For the analysis of SOD and CAT activities, uniformly grown rice seedlings were pre-treated for 2 h to eliminate mechanical damage, and then incubated with 100 mM NaHCO3 (control group treated with water) for 24 h. A 0.1 g sample was added to 1 mL of enzyme-active extract, homogenized in liquid nitrogen, and centrifuged at 12,000 rpm for 30 min at 4 °C. The supernatant was collected as crude enzyme solution for subsequent activity assays. The SOD enzyme activity unit (U) is defined as the amount of enzyme that inhibits 50% NBT photochemical reaction, quickly measuring the OD560 value using an enzyme microplate reader. The enzyme activity of CAT is measured in units (U) based on the amount of enzyme that reduces OD240 by 0.1 within 1 min.
For the detection of MDA content, weigh 0.4 g of rice leaves and grind them on ice with 4 mL of 10% TCA (w/v). Transfer the mixture to a 10 mL centrifuge tube and centrifuge at 12,000 rpm for 10 min at 4 °C. Collect 2 mL of supernatant, add an equal volume of 10% TCA (containing 0.6% w/v TBA), mix thoroughly, and boil in water for 15 min. Rapidly cool on ice, and then centrifuge at 12,000 rpm for 10 min at 4 °C. Measure absorbance at 450, 532, and 600 nm using the supernatant. MDA content is calculated as follows: MDA concentration (μM) = 40 × [6.45 (A532 − A600) − O.56A 450)]. MDA content (μmol/g) = MDA concentration (μM) × extraction volume (mL)/fresh weight of plant tissue (g).
For the analysis of the percentage of electrolyte leakage, accurately weigh 0.1 g of rice leaves, chop them, and place in a 50 mL centrifuge tube. Add 10 mL ultrapure water for soaking. After incubating at 30 °C for 2 h, measure the initial conductivity (EC1) using a conductivity meter. Subsequently, boil the centrifuge tube in a water bath for 15 min, cool to room temperature, and measure the final conductivity (EC2). Calculate the relative electrolyte leakage percentage using the following formula: Electrolyte leakage rate (%) = EC1/EC2 × 100.
4.8. Statistical Analysis
The experimental data were analyzed using SPSS 21 software. Each experiment was repeated at least three times, and the same letter indicates that the difference was not significant at p < 0.05, according to one-way ANOVA (* p < 0.05).
4.9. Accession Numbers
The sequence data from this study can be found in the Rice Genome Annotation Project (http://rice.uga.edu/, accessed on 30 October 2025) with the following accession numbers: OsPP2C55, LOC_Os03g59470; OsABA2, LOC_Os03g59610; OsACT1, LOC_Os03g50885.
Supplementary Materials
The following supporting information can be downloaded at https://www.mdpi.com/article/10.3390/plants14213362/s1, Figure S1: Conserved domain of OsPP2C55 protein; Figure S2: Na+ and K+ content of ospp2c55-KO (KO1 and KO2) and WT plants under saline–alkaline stress; Table S1: Primers in this study.
Author Contributions
Conceptualization, G.Z. and M.J.; methodology, G.Z., Y.Y., Y.J., M.X., S.S., Q.C., K.Y., M.S. and L.W.; software, G.Z., Y.Y., Y.J., M.X. and S.S.; validation, Q.C., K.Y., M.S., S.S. and L.W.; formal analysis, G.Z. and Y.Y.; investigation, G.Z., Y.Y., Y.J., M.X. and S.S.; resources, G.Z.; data curation, G.Z., Y.Y., Y.J., M.X. and S.S.; writing—original draft preparation, G.Z.; writing—review and editing, G.Z., Y.Y., Q.C. and M.J.; funding acquisition, G.Z., Y.Y., M.S., Q.C. and L.W. All authors have read and agreed to the published version of the manuscript.
Funding
This research was funded by the Natural Science Foundation of Shandong Province (ZR2023QC138, ZR2024QC112, ZR2025QC192 and ZR2025MS297), Project of Shandong Province Higher Educational Science and Technology Program (2023KJ270), and Talent Introduction Project of Dezhou University (2019xgrc32, 2022xjrc410, and 2022xjrc427).
Institutional Review Board Statement
Not applicable.
Data Availability Statement
All data included in this study are available from the corresponding author upon request.
Acknowledgments
We would like to thank all editors for English language editing.
Conflicts of Interest
The authors declare no conflicts of interest.
References
- Liang, X.Y.; Li, J.F.; Yang, Y.Q.; Jiang, C.F.; Guo, Y. Designing salt stress-resilient crops: Current progress and future challenges. J. Integr. Plant Biol. 2024, 66, 303–329. [Google Scholar] [CrossRef]
- Yuan, H.R.; Cheng, M.X.; Wang, R.H.; Wang, Z.K.; Fan, F.F.; Wang, W.; Si, F.F.; Gao, F.; Li, S.Q. MiR396b/GRF6 module contributesto salt tolerance in rice. Plant Biotechnol. J. 2024, 22, 2079–2092. [Google Scholar] [CrossRef]
- Zhang, H.L.; Yu, F.F.; Xie, P.; Sun, S.Y.; Qiao, X.H.; Tang, S.Y.; Chen, C.X.; Yang, S.; Mei, C.; Yang, D.K.; et al. A Gγ protein regulates alkaline sensitivity in crops. Science 2023, 379, eade8416. [Google Scholar] [CrossRef] [PubMed]
- Chang, Y.N.; Zhu, C.; Jiang, J.; Zhang, H.; Zhu, J.K.; Duan, C.G. Epigenetic regulation in plant abiotic stress responses. J. Integr. Plant Biol. 2020, 62, 563–580. [Google Scholar] [CrossRef]
- Gupta, A.; Rico-Medina, A.; Caño-Delgado, A.I. The physiology of plant responses to drought. Science 2020, 368, 266–269. [Google Scholar] [CrossRef]
- Zhang, H.; Zhu, J.; Gong, Z.; Zhu, J.K. Abiotic stress responses in plants. Nat. Rev. Genet. 2022, 23, 104–119. [Google Scholar] [CrossRef] [PubMed]
- Liu, X.; Jiang, W.; Li, Y.L.; Nie, H.Z.; Cui, L.N.; Li, R.X.; Tan, L.; Peng, L.; Li, C.; Luo, J.Y.; et al. FERONIA coordinates plant growth and salt tolerance via the phosphorylation of phyB. Nat. Plants 2023, 9, 645–660. [Google Scholar] [CrossRef]
- Zhu, J.K. Salt and drought stress signal transduction in plants. Annu. Rev. Plant Biol. 2002, 53, 247–273. [Google Scholar] [CrossRef] [PubMed]
- Zhu, J.K. Abiotic Stress Signaling and Responses in Plants. Cell 2016, 167, 313–324. [Google Scholar] [CrossRef]
- Ma, Y.; Cao, J.; He, J.; Chen, Q.; Li, X.; Yang, Y. Molecular mechanism for the regulation of ABA homeostasis during plant development and stress responses. Int. J. Mol. Sci. 2018, 19, 3643. [Google Scholar] [CrossRef]
- Hsu, P.K.; Dubeaux, G.; Takahashi, Y.; Schroeder, J.I. Signaling mechanisms in abscisic acid-mediated stomatal closure. Plant J. 2021, 105, 307–321. [Google Scholar] [CrossRef]
- Prakash, V.; Singh, V.P.; Tripathi, D.K.; Sharma, S.; Corpas, F.J. Crosstalk between nitric oxide (NO) and abscisic acid (ABA) signalling molecules in higher plants. Environ. Exp. Bot. 2019, 161, 41–49. [Google Scholar] [CrossRef]
- Truong, H.A.; Lee, S.; Trinh, C.S.; Lee, W.J.; Chung, E.H.; Hong, S.W.; Lee, H. Overexpression of the HDA15 gene confers resistance to salt stress by the induction of NCED3, an ABA biosynthesis enzyme. Front. Plant Sci. 2021, 12, 640443. [Google Scholar] [CrossRef]
- Bharath, P.; Gahir, S.; Raghavendra, A.S. Abscisic Acid-Induced Stomatal Closure: An Important Component of Plant Defense Against Abiotic and Biotic Stress. Front. Plant Sci. 2021, 12, 615114. [Google Scholar] [CrossRef] [PubMed]
- Xu, Y.; Feng, Z.H.; Lu, G.R.; Wang, M.M.; Liu, M.; Yang, H.Y.; Jiang, C.J.; Xie, X.Z.; Jin, Y.Y.; Yu, T.H.; et al. Transcriptome analysis of OsNCED3 transgenic rice reveals the response mechanism to alkaline stress. Plant Physiol. Biochem. 2025, 228, 110279. [Google Scholar] [CrossRef] [PubMed]
- Hu, Y.F.; Wang, D.; Zhang, X.H.; Lv, X.D.; Li, B. Current progress in deciphering the molecular mechanisms underlying plant salt tolerance. Curr. Opin. Plant Biol. 2025, 83, 102671. [Google Scholar] [CrossRef] [PubMed]
- Ma, L.; Liu, X.H.; Lv, W.J.; Yang, Y.Q. Molecular Mechanisms of Plant Responses to Salt Stress. Front. Plant Sci. 2022, 13, 934877. [Google Scholar] [CrossRef]
- Ni, L.; Fu, X.; Zhang, H.; Li, X.; Cai, X.; Zhang, P.; Liu, L.; Wang, Q.; Sun, M.; Wang, Q.W.; et al. Abscisic Acid Inhibits Rice Protein Phosphatase PP45 via H2O2 and Relieves Repression of the Ca2+/CaM-Dependent Protein Kinase DMI3. Plant Cell 2019, 31, 128–152. [Google Scholar] [CrossRef]
- Nishimura, N.; Sarkeshik, A.; Nito, K.; Park, S.Y.; Wang, A.; Carvalho, P.C.; Lee, S.; Caddell, D.F.; Cutler, S.R.; Chory, J.; et al. PYR/PYL/RCAR family members are major in-vivo ABI1 protein phosphatase 2C-interacting proteins in Arabidopsis. Plant J. 2010, 61, 290–299. [Google Scholar] [CrossRef]
- Danquah, A.; de Zelicourt, A.; Colcombet, J.; Hirt, H. The role of ABA and MAPK signaling pathways in plant abiotic stress responses. Biotechnol. Adv. 2014, 32, 40–52. [Google Scholar] [CrossRef]
- Lin, Z.; Li, Y.; Wang, Y.; Liu, X.; Ma, L.; Zhang, Z.; Mu, C.; Zhang, Y.; Peng, L.; Xie, S.; et al. Initiation and amplification of SnRK2 activation in abscisic acid signaling. Nat. Commun. 2021, 12, 2456. [Google Scholar] [CrossRef] [PubMed]
- Wang, J.Y.; Li, C.A.; Li, L.; Gao, L.F.; Hu, G.; Zhang, Y.F.; Reynolds, M.P.; Zhang, X.Y.; Jia, J.Z.; Mao, X.G.; et al. DIW1 encoding a clade I PP2C phosphatase negatively regulates drought tolerance by de-phosphorylating TaSnRK1.1 in wheat. J. Integr. Plant Biol. 2023, 65, 1918–1936. [Google Scholar] [CrossRef]
- Liu, T.F.; Dong, L.P.; Wang, E.S.; Liu, S.X.; Cheng, Y.X.; Zhao, J.; Xu, S.J.; Liang, Z.; Ma, H.; Nie, B.H. StHAB1, a negative regulatory factor in abscisic acid signaling, plays crucial roles in potato drought tolerance and shoot branching. J. Exp. Bot. 2023, 74, 6708–6721. [Google Scholar] [CrossRef] [PubMed]
- Li, R.; Wang, X.; Ahmad, F.H.; Fuglsang, A.T.; Steppuhn, A.; Stintzi, A.; Schaller, A. Poltergeist-Like 2 (PLL2)-dependent activation of herbivore defence distinguishes systemin from other immune signalling pathways. Nat. Plants 2025, 11, 1270–1281. [Google Scholar] [CrossRef]
- Fu, H.Q.; Yu, X.; Jiang, Y.Y.; Wang, Y.H.; Yang, Y.Q.; Chen, S.; Chen, Q.J.; Guo, Y. SALT OVERLY SENSITIVE 1 is inhibited by clade D Protein phosphatase 2C D6 and D7 in Arabidopsis thaliana. Plant Cell 2023, 35, 279–297. [Google Scholar] [CrossRef]
- Endo, A.; Nelson, K.M.; Thoms, K.; Abrams, S.R.; Nambara, E.; Sato, Y. Functional characterization of xanthoxin dehydrogenase in rice. J. Plant Physiol. 2014, 171, 1231–1240. [Google Scholar] [CrossRef]
- Zhang, G.; Shen, T.; Ren, N.; Jiang, M. Phosphorylation of OsABA2 at Ser197 by OsMPK1 regulates abscisic acid biosynthesis in rice. Biochem. Biophys. Res. Commun. 2022, 586, 68–73. [Google Scholar] [CrossRef]
- Zhang, G.; Ren, N.; Huang, L.P.; Shen, T.; Chen, Y.; Yang, Y.; Huang, X.; Jiang, M. Basic helix-loop-helix transcription factor OsbHLH110 positively regulates abscisic acid biosynthesis and salinity tolerance in rice. Plant Physiol. Biochem. 2024, 207, 108423. [Google Scholar] [CrossRef]
- Shen, T.; Xu, F.J.; Chen, D.; Yan, R.J.; Wang, Q.W.; Li, K.Y.; Zhang, G.; Ni, L.; Jiang, M.Y. A B-box transcription factor OsBBX17 regulates saline-alkaline tolerance through the MAPK cascade pathway in rice. New Phytol. 2024, 241, 2158–2175. [Google Scholar] [CrossRef] [PubMed]
- Shi, B.; Ni, L.; Zhang, A.Y.; Cao, J.M.; Zhang, H.; Qin, T.T.; Tan, M.P.; Zhang, J.H.; Jiang, M.Y. OsDMI3 Is a Novel Component of Abscisic Acid Signaling in the Induction of Antioxidant Defense in Leaves of Rice. Mol. Plant 2012, 5, 1359–1374. [Google Scholar] [CrossRef]
- Han, T.X.; Sun, X.J.; He, S.P.; Li, J.X.; Tian, X.J.; Sun, Q.J.; Wang, H.J.; Pang, Q.Y.; Niu, N.; Chen, L.G. Cu-doped ZnO nanozyme with citric acid modification alleviate saline-alkaline stress in wheat by scavenging reactive oxygen species. Plant Physiol. Biochem. 2025, 229, 110365. [Google Scholar] [CrossRef]
- Lu, J.Y.; Li, N.; Li, G.J.; Tian, Z.; Shi, L.P.; Wang, Y.; Cai, Y.A.; Zhang, K.Y.; Sun, W.T.; Wang, D.Y.; et al. N-glycosylation of SnRK2s affects NADPH maintenance in peroxisomes during prolonged ABA signalling. Nat. Commun. 2024, 15, 6630. [Google Scholar] [CrossRef] [PubMed]
- Chen, K.; Li, G.J.; Bressan, R.A.; Song, C.P.; Zhu, J.K.; Zhao, Y. Abscisic acid dynamics, signaling, and functions in plants. J. Integr. Plant Biol. 2020, 62, 25–54. [Google Scholar] [CrossRef] [PubMed]
- Xie, Y.; Bao, C.; Chen, P.; Cao, F.; Liu, X.; Geng, D.; Li, Z.; Li, X.; Hou, N.; Zhi, F.; et al. Abscisic acid homeostasis is mediated by feedback regulation of MdMYB88 and MdMYB124. J. Exp. Bot. 2021, 72, 592–607. [Google Scholar] [CrossRef]
- Ma, F.; Ni, L.; Liu, L.; Li, X.; Zhang, H.; Zhang, A.; Tan, M.; Jiang, M. ZmABA2, an interacting protein of ZmMPK5, is involved in abscisic acid biosynthesis and functions. Plant Biotechnol. J. 2016, 14, 771–782. [Google Scholar] [CrossRef]
- Guo, Y.Z.; Shi, Y.B.; Wang, Y.L.; Liu, F.; Li, Z.; Qi, J.S.; Wang, Y.; Zhang, J.B.; Yang, S.H.; Wang, Y.; et al. The clade F PP2C phosphatase ZmPP84 negatively regulates drought tolerance by repressing stomatal closure in maize. New Phytol. 2023, 237, 1728–1744. [Google Scholar] [CrossRef] [PubMed]
- Li, Y.F.; Chang, Y.A.; Wang, Y.R.; Gan, C.L.; Li, C.H.; Zhang, X.J.; Guo, Y.D.; Zhang, N. Protein phosphatase PP2C2 dephosphorylates transcription factor ZAT5 and modulates tomato fruit ripening. Plant Physiol. 2025, 197, kiaf017. [Google Scholar] [CrossRef]
- Huang, S.; Wang, C.L.; Ding, Z.X.; Zhao, Y.Q.; Dai, J.; Li, J.; Huang, H.N.; Wang, T.K.; Zhu, M.; Feng, M.F.; et al. A plant NLR receptor employs ABA central regulator PP2C-SnRK2 to activate antiviral immunity. Nat. Commun. 2024, 15, 3205. [Google Scholar] [CrossRef]
- Cao, P.; Zhou, L.; Du, M.; Tian, X.; Li, F.; Li, Z. GhTOPP4aD and GhRAF36 inversely regulate cotton (Gossypium hirsutum) response to ABA and salt stress through reversible phosphorylation of GhABI1. Plant Biotechnol. J. 2025, 23, 3561–3580. [Google Scholar] [CrossRef]
- Zhang, Q.; Yu, X.; Wu, Y.; Wang, R.; Zhang, Y.; Shi, F.; Zhao, H.; Yu, P.; Wang, Y.; Chen, M.; et al. TaPP2C-a5 fine-tunes wheat seed dormancy and germination with a Triticeae-specific, alternatively spliced transcript. J. Adv. Res. 2025; in press. [Google Scholar] [CrossRef]
- Huang, L.; Zhang, M.; Jia, J.; Zhao, X.; Huang, X.; Ji, E.; Ni, L.; Jiang, M. An Atypical Late Embryogenesis Abundant Protein OsLEA5 Plays a Positive Role in ABA-Induced Antioxidant Defense in Oryza sativa L. Plant Cell Physiol. 2018, 59, 916–929. [Google Scholar] [CrossRef]
- Gong, Z. Plant abiotic stress: New insights into the factors that activate and modulate plant responses. J. Integr. Plant Biol. 2021, 63, 429–430. [Google Scholar] [CrossRef] [PubMed]
- Zhang, H.; Liu, Y.; Wen, F.; Yao, D.; Wang, L.; Guo, J.; Ni, L.; Zhang, A.; Tan, M.; Jiang, M. A novel rice C2H2-type zinc finger protein, ZFP36, is a key player involved in abscisic acid-induced antioxidant defence and oxidative stress tolerance in rice. J. Exp. Bot. 2014, 65, 5795–5809. [Google Scholar] [CrossRef] [PubMed]
- Chen, M.; Ni, L.; Chen, J.; Sun, M.; Qin, C.; Zhang, G.; Zhang, A.; Jiang, M. Rice calcium/calmodulin-dependent protein kinase directly phosphorylates a mitogen-activated protein kinase kinase to regulate abscisic acid responses. Plant Cell 2021, 33, 1790–1812. [Google Scholar] [CrossRef] [PubMed]
- Xiang, Y.; Sun, X.; Bian, X.; Wei, T.; Han, T.; Yan, J.; Zhang, A. The transcription factor ZmNAC49 reduces stomatal density and improves drought tolerance in maize. J. Exp. Bot. 2021, 72, 1399–1410. [Google Scholar] [CrossRef]
- Shen, T.; Li, K.Y.; Yan, R.J.; Xu, F.J.; Ni, L.; Jiang, M.Y. The UDP-glucuronic acid decarboxylase OsUXS3 regulates Na+ ion toxicity tolerance under salt stress by interacting with OsCATs in rice. Plant Physiol. Bioch 2023, 196, 850–858. [Google Scholar] [CrossRef]
Disclaimer/Publisher’s Note: The statements, opinions and data contained in all publications are solely those of the individual author(s) and contributor(s) and not of MDPI and/or the editor(s). MDPI and/or the editor(s) disclaim responsibility for any injury to people or property resulting from any ideas, methods, instructions or products referred to in the content. |
© 2025 by the authors. Licensee MDPI, Basel, Switzerland. This article is an open access article distributed under the terms and conditions of the Creative Commons Attribution (CC BY) license (https://creativecommons.org/licenses/by/4.0/).




