The Autophagic Activator GHF-201 Can Alleviate Pathology in a Mouse Model and in Patient Fibroblasts of Type III Glycogenosis
Abstract
1. Introduction
2. Materials and Methods
2.1. In Vivo Studies
2.2. Ultrastructural Electron Microscopy Studies
2.3. Biochemical Glycogen Quantification
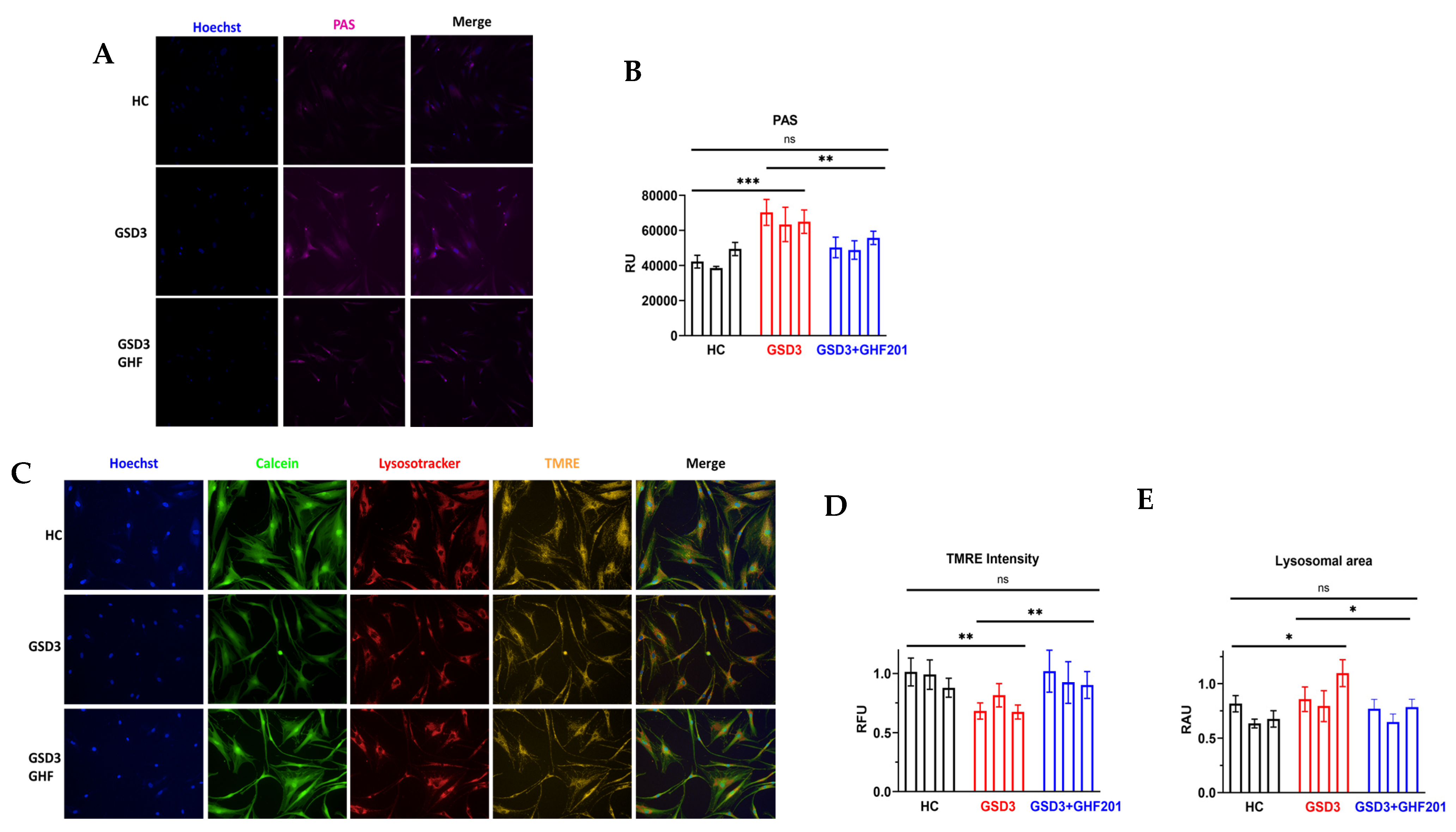
2.4. High Content Analysis of GSDIII Patient Fibroblasts
2.5. Statistical Analysis
3. Results
3.1. Animal Weight
3.2. Locomotor Studies
3.3. Blood Metabolic Panel
3.4. In Vivo Metabolic Profile
3.5. Muscle Glycogen Quantification
3.6. Glycogen Levels, Lysosomal and Mitochondrial Features of GSDIII Patient-Derived Skin Fibroblasts
4. Discussion
Supplementary Materials
Author Contributions
Funding
Institutional Review Board Statement
Informed Consent Statement
Data Availability Statement
Acknowledgments
Conflicts of Interest
References
- Illingworth, B.; Larner, J.; Cori, G.T. Structure of glycogens and amylopectins. I. Enzymatic determination of chain length. J. Biol. Chem. 1952, 199, 631–640. [Google Scholar] [CrossRef]
- Smythe, C.; Cohen, P. The discovery of glycogenin and the priming mechanism for glycogen biogenesis. Eur. J. Biochem. 1991, 200, 625–631. [Google Scholar] [CrossRef] [PubMed]
- Testoni, G.; Duran, J.; García-Rocha, M.; Vilaplana, F.; Serrano, A.L.; Sebastián, D.; López-Soldado, I.; Sullivan, M.A.; Slebe, F.; Vilaseca, M.; et al. Lack of Glycogenin Causes Glycogen Accumulation and Muscle Function Impairment. Cell Metab. 2017, 26, 256–266.e254. [Google Scholar] [CrossRef] [PubMed]
- Adeva-Andany, M.M.; Gonzalez-Lucan, M.; Donapetry-Garcia, C.; Fernandez-Fernandez, C.; Ameneiros-Rodriguez, E. Glycogen metabolism in humans. BBA Clin. 2016, 5, 85–100. [Google Scholar] [CrossRef]
- Prats, C.; Graham, T.E.; Shearer, J. The dynamic life of the glycogen granule. J. Biol. Chem. 2018, 293, 7089–7098. [Google Scholar] [CrossRef] [PubMed]
- Froese, D.S.; Michaeli, A.; McCorvie, T.J.; Krojer, T.; Sasi, M.; Melaev, E.; Goldblum, A.; Zatsepin, M.; Lossos, A.; Alvarez, R.; et al. Structural basis of glycogen branching enzyme deficiency and pharmacologic rescue by rational peptide design. Hum. Mol. Genet. 2015, 24, 5667–5676. [Google Scholar] [CrossRef] [PubMed]
- Brereton, M.F.; Rohm, M.; Shimomura, K.; Holland, C.; Tornovsky-Babeay, S.; Dadon, D.; Iberl, M.; Chibalina, M.V.; Lee, S.; Glaser, B.; et al. Hyperglycaemia induces metabolic dysfunction and glycogen accumulation in pancreatic β-cells. Nat. Commun. 2016, 7, 13496. [Google Scholar] [CrossRef]
- Ashcroft, F.M.; Rohm, M.; Clark, A.; Brereton, M.F. Is Type 2 Diabetes a Glycogen Storage Disease of Pancreatic β Cells? Cell Metab. 2017, 26, 17–23. [Google Scholar] [CrossRef]
- Laforêt, P.; Inoue, M.; Goillot, E.; Lefeuvre, C.; Cagin, U.; Streichenberger, N.; Leonard-Louis, S.; Brochier, G.; Madelaine, A.; Labasse, C.; et al. Deep morphological analysis of muscle biopsies from type III glycogenesis (GSDIII), debranching enzyme deficiency, revealed stereotyped vacuolar myopathy and autophagy impairment. Acta Neuropathol. Commun. 2019, 7, 167. [Google Scholar] [CrossRef]
- Schreuder, A.; Rossi, A.; Grünert, S.; Derks, T. Glycogen Storage Disease type III (GeneReviews® [Internet]); University of Washington: Seattle, WA, USA, 2010. [Google Scholar]
- Hannah, W.B.; Derks, T.G.J.; Drumm, M.L.; Grünert, S.C.; Kishnani, P.S.; Vissing, J. Glycogen storage diseases. Nat. Rev. Dis. Primers 2023, 9, 46. [Google Scholar] [CrossRef]
- Kishnani, P.S.; Austin, S.L.; Arn, P.; Bali, D.S.; Boney, A.; Case, L.E.; Chung, W.K.; Desai, D.M.; El-Gharbawy, A.; Haller, R.; et al. Glycogen storage disease type III diagnosis and management guidelines. Genet. Med. 2010, 12, 446–463. [Google Scholar] [CrossRef] [PubMed]
- Vidal, P.; Pagliarani, S.; Colella, P.; Costa Verdera, H.; Jauze, L.; Gjorgjieva, M.; Puzzo, F.; Marmier, S.; Collaud, F.; Simon Sola, M.; et al. Rescue of GSDIII Phenotype with Gene Transfer Requires Liver- and Muscle-Targeted GDE Expression. Mol. Ther. 2018, 26, 890–901. [Google Scholar] [CrossRef] [PubMed]
- DiMauro, S. Myology; mcGraw-Hill: New York, NY, USA, 1985; pp. 1535–1558. [Google Scholar]
- Decostre, V.; Laforêt, P.; De Antonio, M.; Kachetel, K.; Canal, A.; Ollivier, G.; Nadaj-Pakleza, A.; Petit, F.M.; Wahbi, K.; Fayssoil, A.; et al. Long term longitudinal study of muscle function in patients with glycogen storage disease type IIIa. Mol. Genet. Metab. 2017, 122, 108–116. [Google Scholar] [CrossRef]
- Valayannopoulos, V.; Bajolle, F.; Arnoux, J.B.; Dubois, S.; Sannier, N.; Baussan, C.; Petit, F.; Labrune, P.; Rabier, D.; Ottolenghi, C.; et al. Successful treatment of severe cardiomyopathy in glycogen storage disease type III With D,L-3-hydroxybutyrate, ketogenic and high-protein diet. Pediatr. Res. 2011, 70, 638–641. [Google Scholar] [CrossRef] [PubMed]
- Demo, E.; Frush, D.; Gottfried, M.; Koepke, J.; Boney, A.; Bali, D.; Chen, Y.T.; Kishnani, P.S. Glycogen storage disease type III-hepatocellular carcinoma a long-term complication? J. Hepatol. 2007, 46, 492–498. [Google Scholar] [CrossRef]
- DiMauro, S.; Hartwig, G.B.; Hays, A.; Eastwood, A.B.; Franco, R.; Olarte, M.; Chang, M.; Roses, A.D.; Fetell, M.; Schoenfeldt, R.S.; et al. Debrancher deficiency: Neuromuscular disorder in 5 adults. Ann. Neurol. 1979, 5, 422–436. [Google Scholar] [CrossRef] [PubMed]
- Peng, S.S.; Hwu, W.L.; Lee, N.C.; Tsai, F.J.; Tsai, W.H.; Chien, Y.H. Slow, progressive myopathy in neonatally treated patients with infantile-onset Pompe disease: A muscle magnetic resonance imaging study. Orphanet J. Rare Dis. 2016, 11, 63. [Google Scholar] [CrossRef]
- Kakhlon, O.; Vaknin, H.; Mishra, K.; D’Souza, J.; Marisat, M.; Sprecher, U.; Wald-Altman, S.; Dukhovny, A.; Raviv, Y.; Da’adoosh, B.; et al. Alleviation of a polyglucosan storage disorder by enhancement of autophagic glycogen catabolism. EMBO Mol. Med. 2021, 13, e14554. [Google Scholar] [CrossRef]
- Sprecher, U.; D’Souza, J.; Mishra, K.; Canella Miliano, A.; Mithieux, G.; Rajas, F.; Avraham, S.; Anikster, Y.; Kakhlon, O.; Weil, M. Imprinted cell memory in glycogen storage disorder 1a. bioRxiv 2023. [Google Scholar] [CrossRef]
- Koeberl, D.D.; Koch, R.L.; Lim, J.A.; Brooks, E.D.; Arnson, B.D.; Sun, B.; Kishnani, P.S. Gene therapy for glycogen storage diseases. J. Inherit. Metab. Dis. 2024, 47, 93–118. [Google Scholar] [CrossRef]
- Yi, H.; Brooks, E.D.; Thurberg, B.L.; Fyfe, J.C.; Kishnani, P.S.; Sun, B. Correction of glycogen storage disease type III with rapamycin in a canine model. J. Mol. Med. 2014, 92, 641–650. [Google Scholar] [CrossRef] [PubMed]
- Higazi, A.A.; Maraga, E.; Baraghithy, S.; Udi, S.; Azar, S.; Saada, A.; Glaser, B.; Avrahami, D.; Abdeen, S.; Hamdan, Z.; et al. Characterization of metabolic alterations in the lean metabolically unhealthy alpha defensin transgenic mice. iScience 2024, 27, 108802. [Google Scholar] [CrossRef] [PubMed]
- Caicedo, J.C.; Cooper, S.; Heigwer, F.; Warchal, S.; Qiu, P.; Molnar, C.; Vasilevich, A.S.; Barry, J.D.; Bansal, H.S.; Kraus, O.; et al. Data-analysis strategies for image-based cell profiling. Nat. Methods 2017, 14, 849–863. [Google Scholar] [CrossRef] [PubMed]
- Charan, J.; Kantharia, N.D. How to calculate sample size in animal studies? J. Pharmacol. Pharmacother. 2013, 4, 303–306. [Google Scholar] [CrossRef]
- Liu, K.M.; Wu, J.Y.; Chen, Y.T. Mouse model of glycogen storage disease type III. Mol. Genet. Metab. 2014, 111, 467–476. [Google Scholar] [CrossRef] [PubMed]
- Kamel, A.S.; Mohamed, A.F.; Rabie, M.A.; Elsherbiny, M.E.; Ahmed, K.A.; Khattab, M.M.; Abdelkader, N.F. Experimental Evidence for Diiodohydroxyquinoline-Induced Neurotoxicity: Characterization of Age and Gender as Predisposing Factors. Pharmaceuticals 2022, 15, 251. [Google Scholar] [CrossRef] [PubMed]
- Lundblad, M.; Vaudano, E.; Cenci, M.A. Cellular and behavioural effects of the adenosine A2a receptor antagonist KW-6002 in a rat model of l-DOPA-induced dyskinesia. J. Neurochem. 2003, 84, 1398–1410. [Google Scholar] [CrossRef] [PubMed]
- Hassan, M.P.; Abdollahifar, M.A.; Aliaghaei, A.; Tabeie, F.; Vafaei-Nezhad, S.; Norouzian, M.; Abbaszadeh, H.A. Photobiomodulation therapy improved functional recovery and overexpression of interleukins-10 after contusion spinal cord injury in rats. J. Chem. Neuroanat. 2021, 117, 102010. [Google Scholar] [CrossRef]
- Lucchiari, S.; Pagliarani, S.; Salani, S.; Filocamo, M.; Di Rocco, M.; Melis, D.; Rodolico, C.; Musumeci, O.; Toscano, A.; Bresolin, N.; et al. Hepatic and neuromuscular forms of glycogenosis type III: Nine mutations in AGL. Hum. Mutat. 2006, 27, 600–601. [Google Scholar] [CrossRef]
- Lucchiari, S.; Santoro, D.; Pagliarani, S.; Comi, G.P. Clinical, biochemical and genetic features of glycogen debranching enzyme deficiency. Acta Myol. 2007, 26, 72–74. [Google Scholar]
- Lim, J.A.; Li, L.; Kakhlon, O.; Myerowitz, R.; Raben, N. Defects in calcium homeostasis and mitochondria can be reversed in Pompe disease. Autophagy 2015, 11, 385–402. [Google Scholar] [CrossRef] [PubMed]
- de Araujo, M.E.G.; Liebscher, G.; Hess, M.W.; Huber, L.A. Lysosomal size matters. Traffic 2020, 21, 60–75. [Google Scholar] [CrossRef] [PubMed]
- Nascimbeni, A.C.; Fanin, M.; Masiero, E.; Angelini, C.; Sandri, M. The role of autophagy in the pathogenesis of glycogen storage disease type II (GSDII). Cell Death Differ. 2012, 19, 1698–1708. [Google Scholar] [CrossRef] [PubMed]
- Koutsifeli, P.; Varma, U.; Daniels, L.J.; Annandale, M.; Li, X.; Neale, J.P.H.; Hayes, S.; Weeks, K.L.; James, S.; Delbridge, L.M.D.; et al. Glycogen-autophagy: Molecular machinery and cellular mechanisms of glycophagy. J. Biol. Chem. 2022, 298, 102093. [Google Scholar] [CrossRef] [PubMed]
- Margeta, M. Autophagy Defects in Skeletal Myopathies. Annu. Rev. Pathol. 2020, 15, 261–285. [Google Scholar] [CrossRef] [PubMed]
- LaBarbera, M.; Milechman, G.; Dulbecco, F. Premature coronary artery disease in a patient with glycogen storage disease III. J. Invasive Cardiol. 2010, 22, E156–E158. [Google Scholar] [PubMed]
- Mobbs, J.I.; Koay, A.; Di Paolo, A.; Bieri, M.; Petrie, E.J.; Gorman, M.A.; Doughty, L.; Parker, M.W.; Stapleton, D.I.; Griffin, M.D.; et al. Determinants of oligosaccharide specificity of the carbohydrate-binding modules of AMP-activated protein kinase. Biochem. J. 2015, 468, 245–257. [Google Scholar] [CrossRef] [PubMed]
- Li, X.; Wang, L.; Zhou, X.E.; Ke, J.; de Waal, P.W.; Gu, X.; Tan, M.H.; Wang, D.; Wu, D.; Xu, H.E.; et al. Structural basis of AMPK regulation by adenine nucleotides and glycogen. Cell Res. 2015, 25, 50–66, Erratum in Cell Res. 2015, 25, 398. [Google Scholar] [CrossRef] [PubMed]
- Koay, A.; Woodcroft, B.; Petrie, E.J.; Yue, H.; Emanuelle, S.; Bieri, M.; Bailey, M.F.; Hargreaves, M.; Park, J.T.; Park, K.H.; et al. AMPK beta subunits display isoform specific affinities for carbohydrates. FEBS Lett. 2010, 584, 3499–3503. [Google Scholar] [CrossRef]
- Alan, L.; Scorrano, L. Shaping fuel utilization by mitochondria. Curr. Biol. 2022, 32, R618–R623. [Google Scholar] [CrossRef]
- Fisher-Wellman, K.H.; Gilliam, L.A.A.; Lin, C.T.; Cathey, B.L.; Lark, D.S.; Darrell Neufer, P. Mitochondrial glutathione depletion reveals a novel role for the pyruvate dehydrogenase complex as a key H2O2-emitting source under conditions of nutrient overload. Free Radic. Biol. Med. 2013, 65, 1201–1208. [Google Scholar] [CrossRef] [PubMed]






Disclaimer/Publisher’s Note: The statements, opinions and data contained in all publications are solely those of the individual author(s) and contributor(s) and not of MDPI and/or the editor(s). MDPI and/or the editor(s) disclaim responsibility for any injury to people or property resulting from any ideas, methods, instructions or products referred to in the content. |
© 2024 by the authors. Licensee MDPI, Basel, Switzerland. This article is an open access article distributed under the terms and conditions of the Creative Commons Attribution (CC BY) license (https://creativecommons.org/licenses/by/4.0/).
Share and Cite
Mishra, K.; Sweetat, S.; Baraghithy, S.; Sprecher, U.; Marisat, M.; Bastu, S.; Glickstein, H.; Tam, J.; Rosenmann, H.; Weil, M.; et al. The Autophagic Activator GHF-201 Can Alleviate Pathology in a Mouse Model and in Patient Fibroblasts of Type III Glycogenosis. Biomolecules 2024, 14, 893. https://doi.org/10.3390/biom14080893
Mishra K, Sweetat S, Baraghithy S, Sprecher U, Marisat M, Bastu S, Glickstein H, Tam J, Rosenmann H, Weil M, et al. The Autophagic Activator GHF-201 Can Alleviate Pathology in a Mouse Model and in Patient Fibroblasts of Type III Glycogenosis. Biomolecules. 2024; 14(8):893. https://doi.org/10.3390/biom14080893
Chicago/Turabian StyleMishra, Kumudesh, Sahar Sweetat, Saja Baraghithy, Uri Sprecher, Monzer Marisat, Sultan Bastu, Hava Glickstein, Joseph Tam, Hanna Rosenmann, Miguel Weil, and et al. 2024. "The Autophagic Activator GHF-201 Can Alleviate Pathology in a Mouse Model and in Patient Fibroblasts of Type III Glycogenosis" Biomolecules 14, no. 8: 893. https://doi.org/10.3390/biom14080893
APA StyleMishra, K., Sweetat, S., Baraghithy, S., Sprecher, U., Marisat, M., Bastu, S., Glickstein, H., Tam, J., Rosenmann, H., Weil, M., Malfatti, E., & Kakhlon, O. (2024). The Autophagic Activator GHF-201 Can Alleviate Pathology in a Mouse Model and in Patient Fibroblasts of Type III Glycogenosis. Biomolecules, 14(8), 893. https://doi.org/10.3390/biom14080893

