Constructing and Evaluating a Mitophagy-Related Gene Prognostic Model: Implications for Immune Landscape and Tumor Biology in Lung Adenocarcinoma
Abstract
1. Introduction
2. Materials and Methods
2.1. Data Collection
2.2. Prognostic Model Construction and Validation
2.3. Enrichment Analysis
2.4. Correlation Analysis
2.5. Antitumor Drug Sensitivity Analysis
2.6. shRNA Plasmid Construction
2.7. Cell Culture and Transfection
2.8. EdU Cell Proliferation Assay
2.9. Transwell Migration Assay
2.10. Mitophagy Fluorescence Assay
2.11. MitoSOX Assay
2.12. Statistical Analysis
3. Results
3.1. Data Collection
3.2. Construction and Validation of the Prognostic Model According to MRGs in LUAD Patients
3.3. Mitophagy Risk Score Is an Independent and Practical Indicator for OS
3.4. Mitophagy Risk Score Is Associated with the Immune Landscape
3.5. The Mitophagy Risk Score Is Associated with Drug Sensitivity and Oncogene Expression
3.6. MRG Risk Score Is Associated with Cancer Progression
3.7. MTERF3 Contributes to Cancer Progression
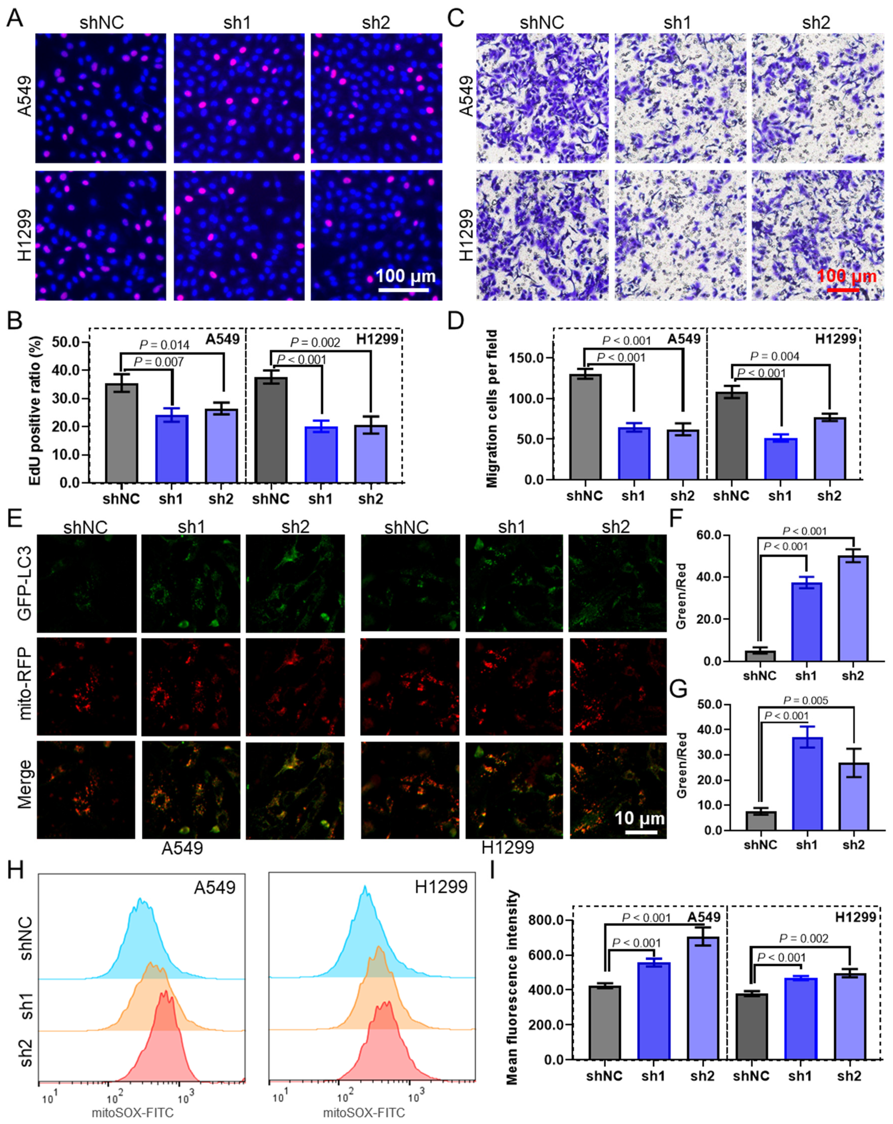
3.8. MTERF3 Regulates Proliferation, Migration, and Mitophagy in LUAD Cell
4. Discussion
Supplementary Materials
Author Contributions
Funding
Data Availability Statement
Conflicts of Interest
References
- Sung, H.; Ferlay, J.; Siegel, R.L.; Laversanne, M.; Soerjomataram, I.; Jemal, A.; Bray, F. Global Cancer Statistics 2020: GLOBOCAN Estimates of Incidence and Mortality Worldwide for 36 Cancers in 185 Countries. CA Cancer J. Clin. 2021, 71, 209–249. [Google Scholar] [CrossRef]
- Kroschinsky, F.; Stölzel, F.; von Bonin, S.; Beutel, G.; Kochanek, M.; Kiehl, M.; Schellongowski, P. New drugs, new toxicities: Severe side effects of modern targeted and immunotherapy of cancer and their management. Crit. Care 2017, 21, 89. [Google Scholar] [CrossRef] [PubMed]
- Cukier, P.; Santini, F.C.; Scaranti, M.; Hoff, A.O. Endocrine side effects of cancer immunotherapy. Endocr. Relat. Cancer 2017, 24, T331–T347. [Google Scholar] [CrossRef] [PubMed]
- Bodor, J.N.; Boumber, Y.; Borghaei, H. Biomarkers for immune checkpoint inhibition in non-small cell lung cancer (NSCLC). Cancer 2020, 126, 260–270. [Google Scholar] [CrossRef] [PubMed]
- Ozkaya, S.; Findik, S.; Dirican, A.; Atici, A.G. Long-term survival rates of patients with stage IIIB and IV non-small cell lung cancer treated with cisplatin plus vinorelbine or gemcitabine. Exp. Ther. Med. 2012, 4, 1035–1038. [Google Scholar] [CrossRef]
- Trotta, A.P.; Chipuk, J.E. Mitochondrial dynamics as regulators of cancer biology. Cell Mol. Life Sci. 2017, 74, 1999–2017. [Google Scholar] [CrossRef]
- Grandemange, S.; Herzig, S.; Martinou, J.C. Mitochondrial dynamics and cancer. Semin. Cancer Biol. 2009, 19, 50–56. [Google Scholar] [CrossRef]
- Nunnari, J.; Suomalainen, A. Mitochondria: In sickness and in health. Cell 2012, 148, 1145–1159. [Google Scholar] [CrossRef]
- Friedman, J.R.; Nunnari, J. Mitochondrial form and function. Nature 2014, 505, 335–343. [Google Scholar] [CrossRef]
- Xu, Y.; Shen, J.; Ran, Z. Emerging views of mitophagy in immunity and autoimmune diseases. Autophagy 2020, 16, 3–17. [Google Scholar] [CrossRef]
- Vo, M.T.; Smith, B.J.; Nicholas, J.; Choi, Y.B. Activation of NIX-mediated mitophagy by an interferon regulatory factor homologue of human herpesvirus. Nat. Commun. 2019, 10, 3203. [Google Scholar] [CrossRef] [PubMed]
- Sentelle, R.D.; Senkal, C.E.; Jiang, W.; Ponnusamy, S.; Gencer, S.; Selvam, S.P.; Ramshesh, V.K.; Peterson, Y.K.; Lemasters, J.J.; Szulc, Z.M.; et al. Ceramide targets autophagosomes to mitochondria and induces lethal mitophagy. Nat. Chem. Biol. 2012, 8, 831–838. [Google Scholar] [CrossRef]
- Okayama, H.; Kohno, T.; Ishii, Y.; Shimada, Y.; Shiraishi, K.; Iwakawa, R.; Furuta, K.; Tsuta, K.; Shibata, T.; Yamamoto, S.; et al. Identification of genes upregulated in ALK-positive and EGFR/KRAS/ALK-negative lung adenocarcinomas. Cancer Res. 2012, 72, 100–111. [Google Scholar] [CrossRef] [PubMed]
- Tomida, S.; Takeuchi, T.; Shimada, Y.; Arima, C.; Matsuo, K.; Mitsudomi, T.; Yatabe, Y.; Takahashi, T. Relapse-related molecular signature in lung adenocarcinomas identifies patients with dismal prognosis. J. Clin. Oncol. 2009, 27, 2793–2799. [Google Scholar] [CrossRef] [PubMed]
- Zhao, M.; Kim, P.; Mitra, R.; Zhao, J.; Zhao, Z. TSGene 2.0: An updated literature-based knowledgebase for tumor suppressor genes. Nucleic Acids Res. 2016, 44, D1023–D1031. [Google Scholar] [CrossRef] [PubMed]
- Liu, Y.; Sun, J.; Zhao, M. ONGene: A literature-based database for human oncogenes. J. Genet. Genom. 2017, 44, 119–121. [Google Scholar] [CrossRef] [PubMed]
- Shibru, B.; Fey, K.; Fricke, S.; Blaudszun, A.R.; Furst, F.; Weise, M.; Seiffert, S.; Weyh, M.K.; Kohl, U.; Sack, U.; et al. Detection of Immune Checkpoint Receptors—A Current Challenge in Clinical Flow Cytometry. Front. Immunol. 2021, 12, 694055. [Google Scholar] [CrossRef]
- Charoentong, P.; Finotello, F.; Angelova, M.; Mayer, C.; Efremova, M.; Rieder, D.; Hackl, H.; Trajanoski, Z. Pan-cancer Immunogenomic Analyses Reveal Genotype-Immunophenotype Relationships and Predictors of Response to Checkpoint Blockade. Cell Rep. 2017, 18, 248–262. [Google Scholar] [CrossRef]
- Li, T.; Fu, J.; Zeng, Z.; Cohen, D.; Li, J.; Chen, Q.; Li, B.; Liu, X.S. TIMER2.0 for analysis of tumor-infiltrating immune cells. Nucleic Acids Res. 2020, 48, W509–W514. [Google Scholar] [CrossRef]
- Jiang, P.; Gu, S.; Pan, D.; Fu, J.; Sahu, A.; Hu, X.; Li, Z.; Traugh, N.; Bu, X.; Li, B.; et al. Signatures of T cell dysfunction and exclusion predict cancer immunotherapy response. Nat. Med. 2018, 24, 1550–1558. [Google Scholar] [CrossRef]
- Yang, W.; Soares, J.; Greninger, P.; Edelman, E.J.; Lightfoot, H.; Forbes, S.; Bindal, N.; Beare, D.; Smith, J.A.; Thompson, I.R.; et al. Genomics of Drug Sensitivity in Cancer (GDSC): A resource for therapeutic biomarker discovery in cancer cells. Nucleic Acids Res. 2013, 41, D955–D961. [Google Scholar] [CrossRef] [PubMed]
- Maeser, D.; Gruener, R.F.; Huang, R.S. oncoPredict: An R package for predicting in vivo or cancer patient drug response and biomarkers from cell line screening data. Brief. Bioinform. 2021, 22, bbab260. [Google Scholar] [CrossRef] [PubMed]
- Warburg, O. On the origin of cancer cells. Science 1956, 123, 309–314. [Google Scholar] [CrossRef]
- Poole, L.P.; Macleod, K.F. Mitophagy in tumorigenesis and metastasis. Cell Mol. Life Sci. 2021, 78, 3817–3851. [Google Scholar] [CrossRef] [PubMed]
- Zhuo, Z.; Lin, H.; Liang, J.; Ma, P.; Li, J.; Huang, L.; Chen, L.; Yang, H.; Bai, Y.; Sha, W. Mitophagy-Related Gene Signature for Prediction Prognosis, Immune Scenery, Mutation, and Chemotherapy Response in Pancreatic Cancer. Front. Cell Dev. Biol. 2021, 9, 802528. [Google Scholar] [CrossRef]
- Wang, J.; Qiu, X.; Huang, J.; Zhuo, Z.; Chen, H.; Zeng, R.; Wu, H.; Guo, K.; Yang, Q.; Ye, H.; et al. Development and validation of a novel mitophagy-related gene prognostic signature for glioblastoma multiforme. BMC Cancer 2022, 22, 644. [Google Scholar] [CrossRef]
- Xu, W.; Zhao, D.; Huang, X.; Zhang, M.; Yin, M.; Liu, L.; Wu, H.; Weng, Z.; Xu, C. The prognostic value and clinical significance of mitophagy-related genes in hepatocellular carcinoma. Front. Genet. 2022, 13, 917584. [Google Scholar] [CrossRef]
- Peng, B.; Lou, H.; Chen, C.; Wang, L.; Li, H.; Lu, T.; Na, R.; Xu, R.; Xin, T.; Yao, L.; et al. Mitochondrial Homeostasis-Related lncRNAs are Potential Biomarkers for Predicting Prognosis and Immune Response in Lung Adenocarcinoma. Front. Genet. 2022, 13, 870302. [Google Scholar] [CrossRef]
- Xiao, Y.; Yu, D.H. Tumor microenvironment as a therapeutic target in cancer. Pharmacol. Ther. 2021, 221, 107753. [Google Scholar] [CrossRef]
- Duan, Y.; Tian, X.; Liu, Q.; Jin, J.; Shi, J.; Hou, Y. Role of autophagy on cancer immune escape. Cell Commun. Signal. 2021, 19, 91. [Google Scholar] [CrossRef]
- Ziegler, P.K.; Bollrath, J.; Pallangyo, C.K.; Matsutani, T.; Canli, Ö.; De Oliveira, T.; Diamanti, M.A.; Müller, N.; Gamrekelashvili, J.; Putoczki, T.; et al. Mitophagy in Intestinal Epithelial Cells Triggers Adaptive Immunity during Tumorigenesis. Cell 2018, 174, 88–101.e16. [Google Scholar] [CrossRef]
- Bernardini, J.P.; Lazarou, M.; Dewson, G. Parkin and mitophagy in cancer. Oncogene 2017, 36, 1315–1327. [Google Scholar] [CrossRef]
- Li, C.; Zhang, Y.; Cheng, X.; Yuan, H.; Zhu, S.; Liu, J.; Wen, Q.; Xie, Y.; Liu, J.; Kroemer, G.; et al. PINK1 and PARK2 Suppress Pancreatic Tumorigenesis through Control of Mitochondrial Iron-Mediated Immunometabolism. Dev. Cell 2018, 46, 441–455.e8. [Google Scholar] [CrossRef]
- Tamma, R.; Guidolin, D.; Annese, T.; Tortorella, C.; Ruggieri, S.; Rega, S.; Zito, F.A.; Nico, B.; Ribatti, D. Spatial distribution of mast cells and macrophages around tumor glands in human breast ductal carcinoma. Exp. Cell Res. 2017, 359, 179–184. [Google Scholar] [CrossRef]
- Hempel, H.A.; Cuka, N.S.; Kulac, I.; Barber, J.R.; Cornish, T.C.; Platz, E.A.; De Marzo, A.M.; Sfanos, K.S. Low Intratumoral Mast Cells Are Associated with a Higher Risk of Prostate Cancer Recurrence. Prostate 2017, 77, 412–424. [Google Scholar] [CrossRef] [PubMed]
- Aponte-Lopez, A.; Munoz-Cruz, S. Mast Cells in the Tumor Microenvironment. Adv. Exp. Med. Biol. 2020, 1273, 159–173. [Google Scholar] [CrossRef] [PubMed]
- Chang, D.Z.; Ma, Y.; Ji, B.; Wang, H.; Deng, D.; Liu, Y.; Abbruzzese, J.L.; Liu, Y.J.; Logsdon, C.D.; Hwu, P. Mast cells in tumor microenvironment promotes the in vivo growth of pancreatic ductal adenocarcinoma. Clin. Cancer Res. 2011, 17, 7015–7023. [Google Scholar] [CrossRef] [PubMed]
- Chen, R.-H.; Chen, Y.-H.; Huang, T.-Y. Ubiquitin-mediated regulation of autophagy. J. Biomed. Sci. 2019, 26, 80. [Google Scholar] [CrossRef] [PubMed]
- Yan, C.; Zhao, J.; Qin, Y.; Zhao, F.; Ji, L.; Zhang, J. Overexpression of ATG4a promotes autophagy and proliferation, and inhibits apoptosis in lens epithelial cells via the AMPK and Akt pathways. Mol. Med. Rep. 2020, 22, 1295–1302. [Google Scholar] [CrossRef] [PubMed]
- Debnath, J.; Gammoh, N.; Ryan, K.M. Autophagy and autophagy-related pathways in cancer. Nat. Rev. Mol. Cell Biol. 2023, 24, 560–575. [Google Scholar] [CrossRef] [PubMed]
- Klionsky, D.J.; Petroni, G.; Amaravadi, R.K.; Baehrecke, E.H.; Ballabio, A.; Boya, P.; Bravo-San Pedro, J.M.; Cadwell, K.; Cecconi, F.; Choi, A.M.K.; et al. Autophagy in major human diseases. EMBO J. 2021, 40, e108863. [Google Scholar] [CrossRef] [PubMed]
- Roberti, M.; Polosa, P.L.; Bruni, F.; Deceglie, S.; Gadaleta, M.N.; Cantatore, P. MTERF factors: A multifunction protein family. Biomol. Concepts 2010, 1, 215–224. [Google Scholar] [CrossRef] [PubMed]
- Fernandez-Silva, P.; Martinez-Azorin, F.; Micol, V.; Attardi, G. The human mitochondrial transcription termination factor (mTERF) is a multizipper protein but binds to DNA as a monomer, with evidence pointing to intramolecular leucine zipper interactions. EMBO J. 1997, 16, 1066–1079. [Google Scholar] [CrossRef] [PubMed]
- Roberti, M.; Polosa, P.L.; Bruni, F.; Manzari, C.; Deceglie, S.; Gadaleta, M.N.; Cantatore, P. The MTERF family proteins: Mitochondrial transcription regulators and beyond. Biochim. Biophys. Acta 2009, 1787, 303–311. [Google Scholar] [CrossRef]
- Park, C.B.; Asin-Cayuela, J.; Cámara, Y.; Shi, Y.; Pellegrini, M.; Gaspari, M.; Wibom, R.; Hultenby, K.; Erdjument-Bromage, H.; Tempst, P.; et al. MTERF3 is a negative regulator of mammalian mtDNA transcription. Cell 2007, 130, 273–285. [Google Scholar] [CrossRef]
- Andersson, D.C.; Fauconnier, J.; Park, C.B.; Zhang, S.J.; Thireau, J.; Ivarsson, N.; Larsson, N.G.; Westerblad, H. Enhanced cardiomyocyte Ca(2+) cycling precedes terminal AV-block in mitochondrial cardiomyopathy Mterf3 KO mice. Antioxid. Redox Signal. 2011, 15, 2455–2464. [Google Scholar] [CrossRef]
- Liu, X.; Cao, X.; Liu, C.; Cao, Y.; Zhao, Q.; Tan, X.; Li, X.; Xu, X.; Yu, E.; Wang, H. MTERFD1 promotes cell growth and irradiation resistance in colorectal cancer by upregulating interleukin-6 and interleukin-11. Int. J. Biol. Sci. 2019, 15, 2750–2762. [Google Scholar] [CrossRef]









| Characteristics | TCGA-LUAD Cohort | Independent Validation Cohorts | ||||
|---|---|---|---|---|---|---|
| Training Set (60%) n = 303 | Testing Set (40%) n = 201 | All Data n = 504 | χ2 p-Value | GSE31210 n = 226 | GSE13213 n = 117 | |
| Age | ||||||
| <60 | 203 (68.35%) | 133 (67.51%) | 336 (68.02%) | 0.981 | 118 (52.21%) | 65 (55.56%) | 
| ≥60 | 94 (31.65%) | 64 (32.49%) | 158 (31.98%) | 108 (47.79%) | 52 (44.44%) | |
| Gender | ||||||
| Female | 160 (52.81%) | 110 (54.73%) | 270 (53.57%) | 0.914 | 121 (53.54%) | 57 (48.72%) | 
| Male | 143 (47.19%) | 91 (45.27%) | 234 (46.43%) | 105 (46.46%) | 60 (51.28%) | |
| Stage | ||||||
| Stage I | 163 (54.88%) | 107 (53.77%) | 270 (54.44%) | >0.999 | 168 (74.34%) | 79 (67.52%) | 
| Stage II | 72 (24.24%) | 48 (24.12%) | 120 (24.19%) | 58 (25.66%) | 13 (11.11%) | |
| Stage III | 47 (15.82%) | 33 (16.58%) | 80 (16.13%) | 25 (21.37%) | ||
| Stage IV | 15 (5.05%) | 11 (5.53%) | 26 (5.24%) | |||
| T | ||||||
| T1 | 109 (36.09%) | 60 (30.15%) | 169 (33.73%) | 0.214 | 54 (46.15%) | |
| T2 | 164 (54.30%) | 105 (52.76%) | 269 (53.69%) | 50 (42.74%) | ||
| T3 | 23 (7.62%) | 22 (11.06%) | 45 (8.98%) | 8 (6.84%) | ||
| T4 | 6 (1.99%) | 12 (6.03%) | 18 (3.59%) | 5 (4.27%) | ||
| M | ||||||
| M0 | 199 (92.99%) | 136 (93.15%) | 335 (93.06%) | 0.998 | ||
| M1 | 15 (7.01%) | 10 (6.85%) | 25 (6.94%) | |||
| N | ||||||
| N0 | 192 (65.08%) | 132 (67.01%) | 324 (65.85%) | 0.998 | 87 (74.36%) | |
| N1 | 57 (19.32%) | 38 (19.29%) | 95 (19.31%) | 8 (6.84%) | ||
| N2 | 45 (15.25%) | 26 (13.20%) | 71 (14.43%) | 22 (18.80%) | ||
| N3 | 1 (0.34%) | 1 (0.51%) | 2 (0.41%) | |||
| Smoke history | ||||||
| Never | 37 (12.76%) | 35 (17.86%) | 72 (14.81%) | 115 (50.88%) | ||
| Current | 68 (23.45%) | 51 (26.02%) | 119 (24.49%) | 0.743 | 111 (49.12%) | |
| Reformed (≤15) | 80 (27.59%) | 48 (24.49%) | 128 (26.34%) | |||
| Reformed (>15) | 105 (36.21%) | 62 (31.63%) | 167 (34.36%) | |||
| Status | ||||||
| Live | 196 (64.69%) | 125 (62.19%) | 321 (63.69%) | 0.850 | 125 (62.19%) | 191 (84.51%) | 
| Dead | 107 (35.31%) | 76 (37.81%) | 183 (36.31%) | 76 (37.81%) | 35 (15.49%) | |
| Disclaimer/Publisher’s Note: The statements, opinions and data contained in all publications are solely those of the individual author(s) and contributor(s) and not of MDPI and/or the editor(s). MDPI and/or the editor(s) disclaim responsibility for any injury to people or property resulting from any ideas, methods, instructions or products referred to in the content. | 
© 2024 by the authors. Licensee MDPI, Basel, Switzerland. This article is an open access article distributed under the terms and conditions of the Creative Commons Attribution (CC BY) license (https://creativecommons.org/licenses/by/4.0/).
Share and Cite
Wang, J.; Liu, K.; Li, J.; Zhang, H.; Gong, X.; Song, X.; Wei, M.; Hu, Y.; Li, J. Constructing and Evaluating a Mitophagy-Related Gene Prognostic Model: Implications for Immune Landscape and Tumor Biology in Lung Adenocarcinoma. Biomolecules 2024, 14, 228. https://doi.org/10.3390/biom14020228
Wang J, Liu K, Li J, Zhang H, Gong X, Song X, Wei M, Hu Y, Li J. Constructing and Evaluating a Mitophagy-Related Gene Prognostic Model: Implications for Immune Landscape and Tumor Biology in Lung Adenocarcinoma. Biomolecules. 2024; 14(2):228. https://doi.org/10.3390/biom14020228
Chicago/Turabian StyleWang, Jin, Kaifan Liu, Jiawen Li, Hailong Zhang, Xian Gong, Xiangrong Song, Meidan Wei, Yaoyu Hu, and Jianxiang Li. 2024. "Constructing and Evaluating a Mitophagy-Related Gene Prognostic Model: Implications for Immune Landscape and Tumor Biology in Lung Adenocarcinoma" Biomolecules 14, no. 2: 228. https://doi.org/10.3390/biom14020228
APA StyleWang, J., Liu, K., Li, J., Zhang, H., Gong, X., Song, X., Wei, M., Hu, Y., & Li, J. (2024). Constructing and Evaluating a Mitophagy-Related Gene Prognostic Model: Implications for Immune Landscape and Tumor Biology in Lung Adenocarcinoma. Biomolecules, 14(2), 228. https://doi.org/10.3390/biom14020228
 
        


 
       