A Multispectral Backscattered Light Recorder of Insects’ Wingbeats
Abstract
:1. Introduction
- (a)
- In the context of the IoBee project (https://cordis.europa.eu/project/rcn/210011_en.html), e-gates applied in the entrance of beehives measure the bee traffic and discern the presence of a drone from a worker and inform for the case of an outgoing queen (TRL-9).
- (b)
- In the context of the REMOSIS project (https://cordis.europa.eu/result/rcn/230808_en.html), optical counters of mosquitoes being sucked into commercial traps have been upgraded to sensors that discriminate sex and species (TRL-8).
- (c)
- In the case of insect traps that are based on pheromones to attract targeted insects, such as the grain pitfall for stored-products insects, Picusan traps for the red palm weevil, Lindgren and funnel traps [2], an optical counter is incorporated, and the accuracy in insect counts relies on the effectiveness and specificity of the pheromone attractants (TRL-9).
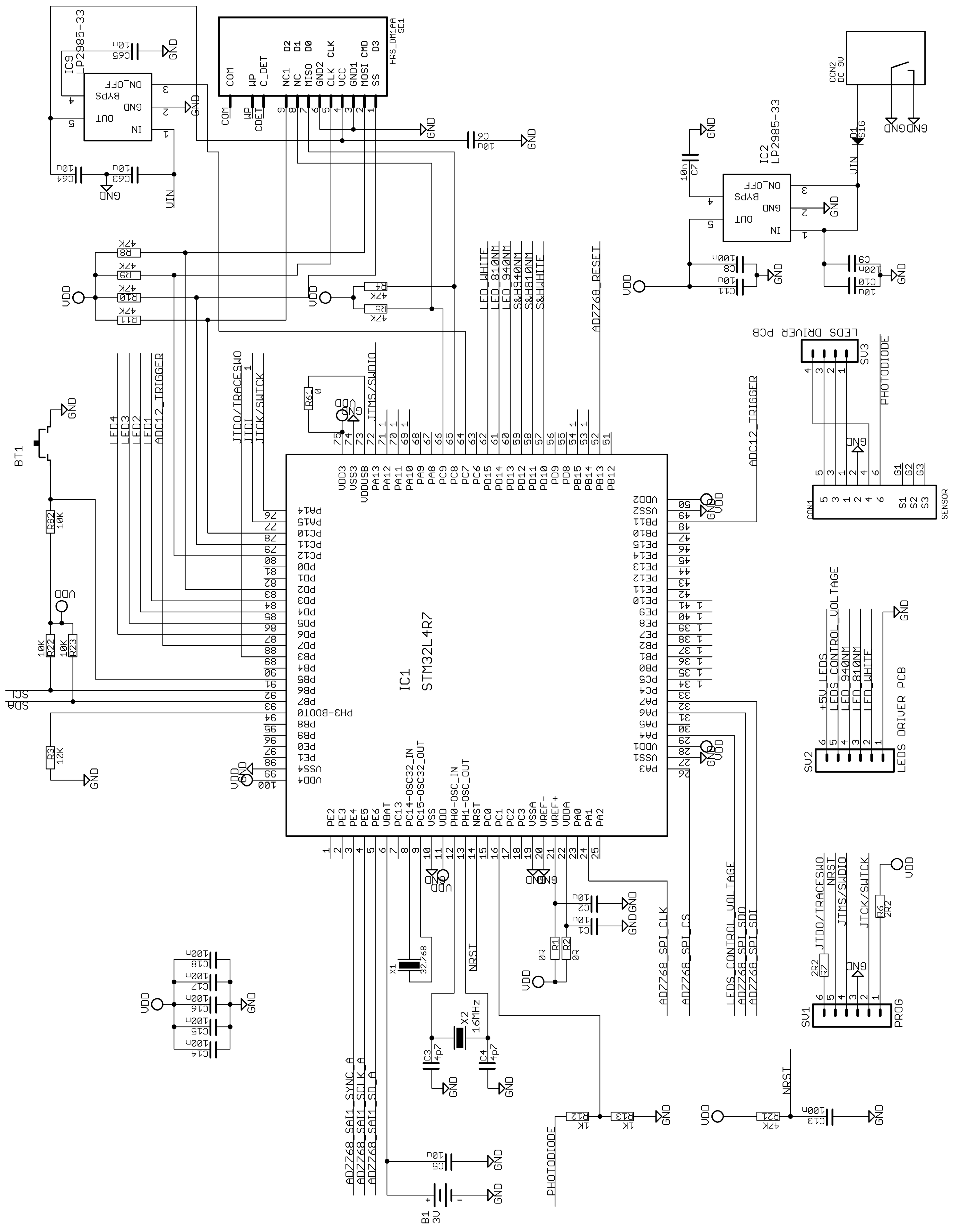
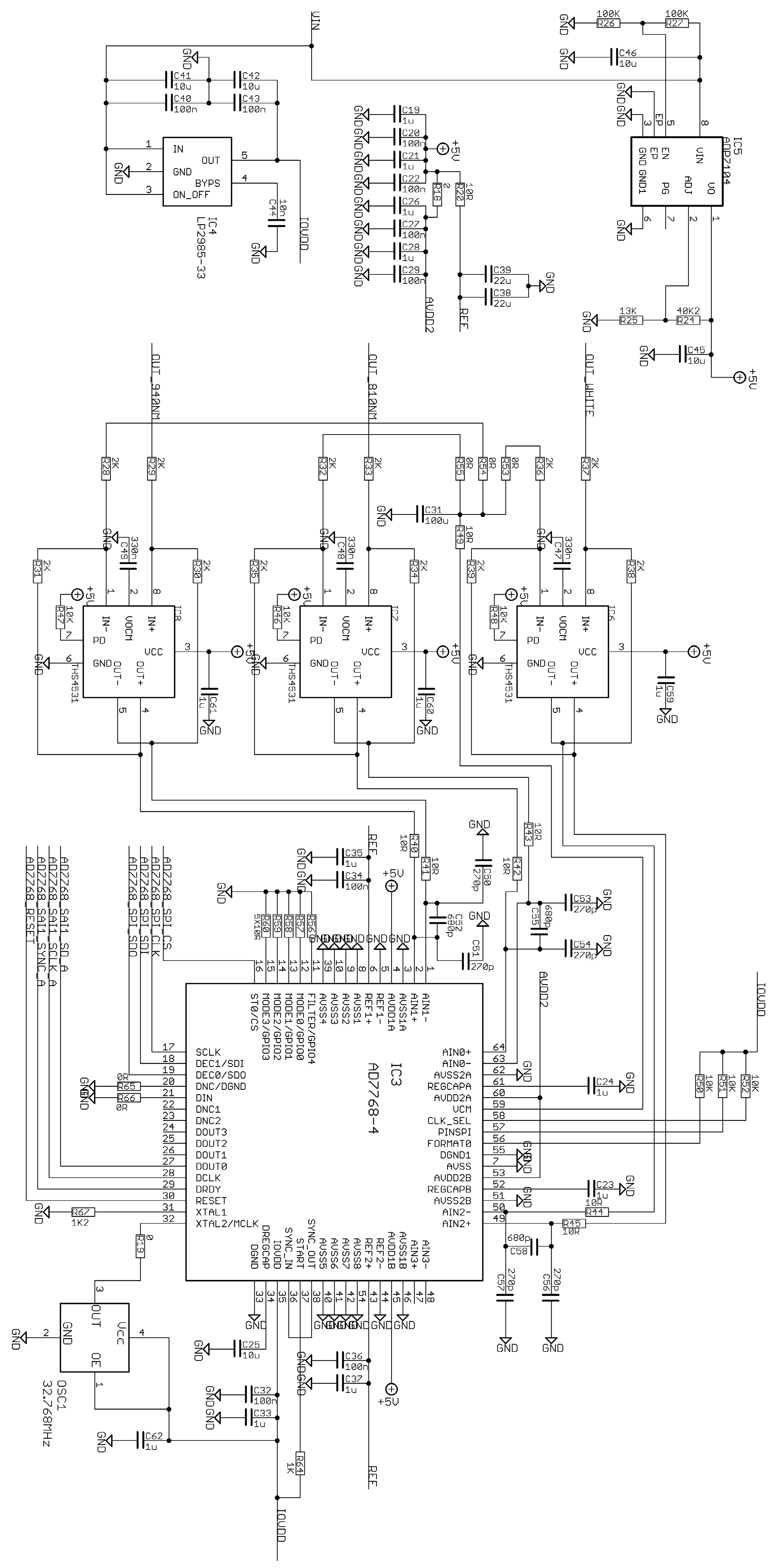
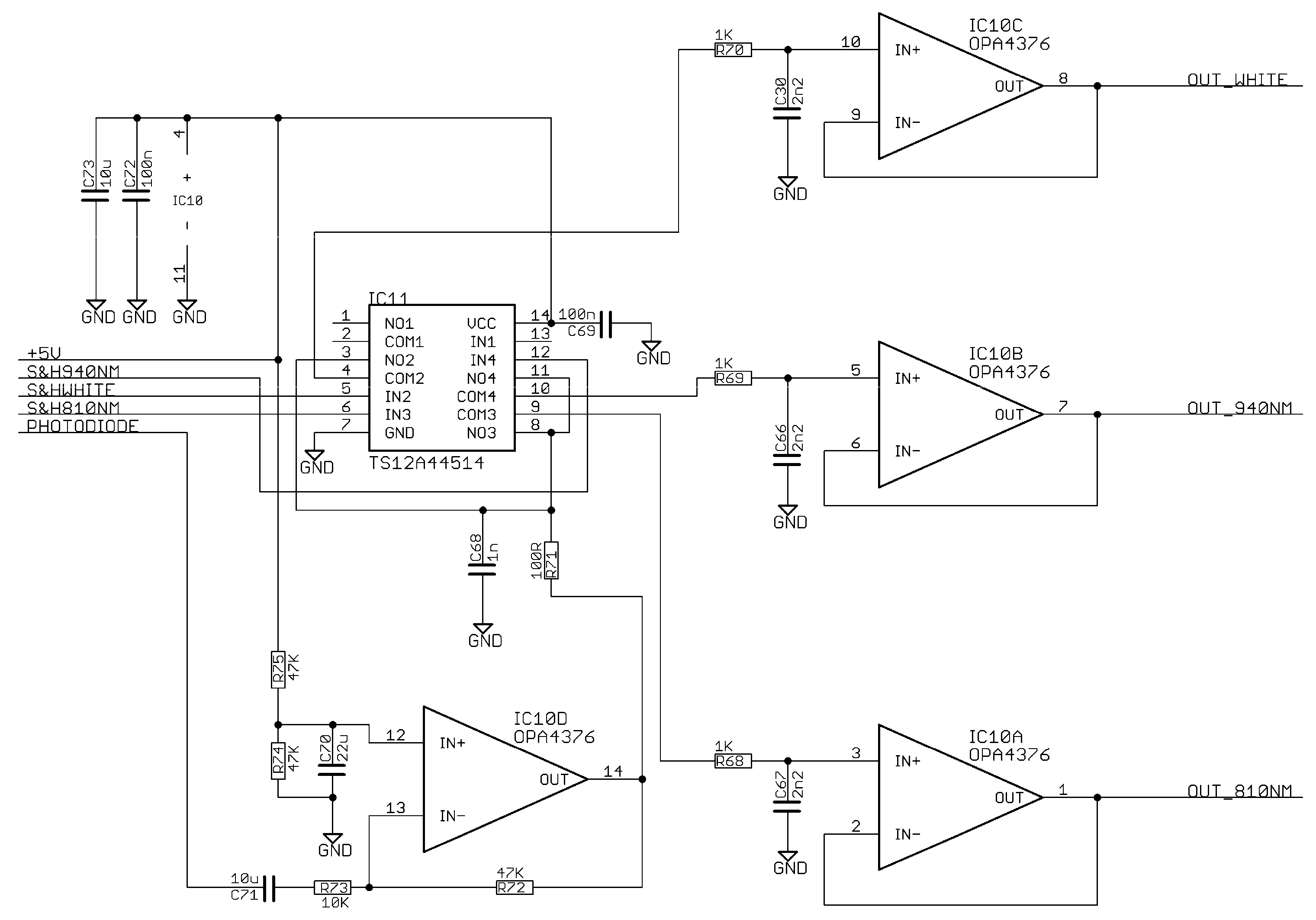
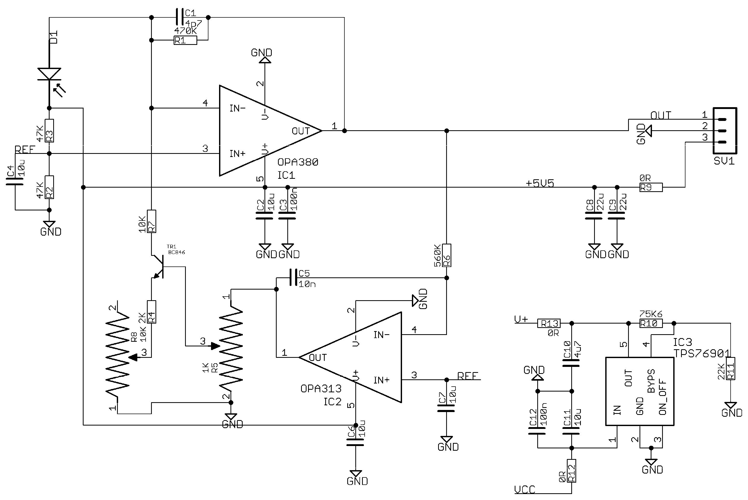
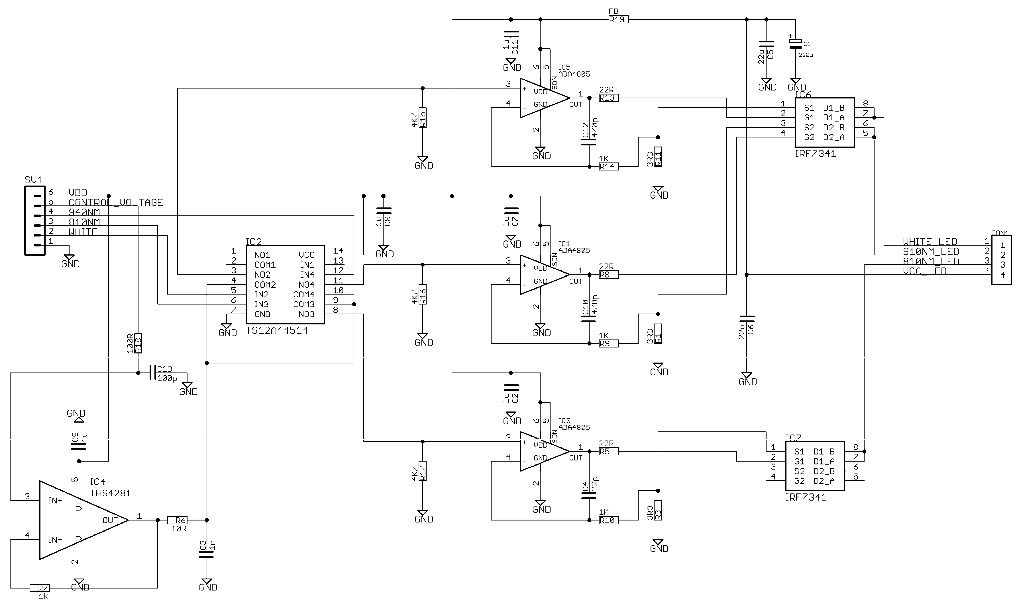
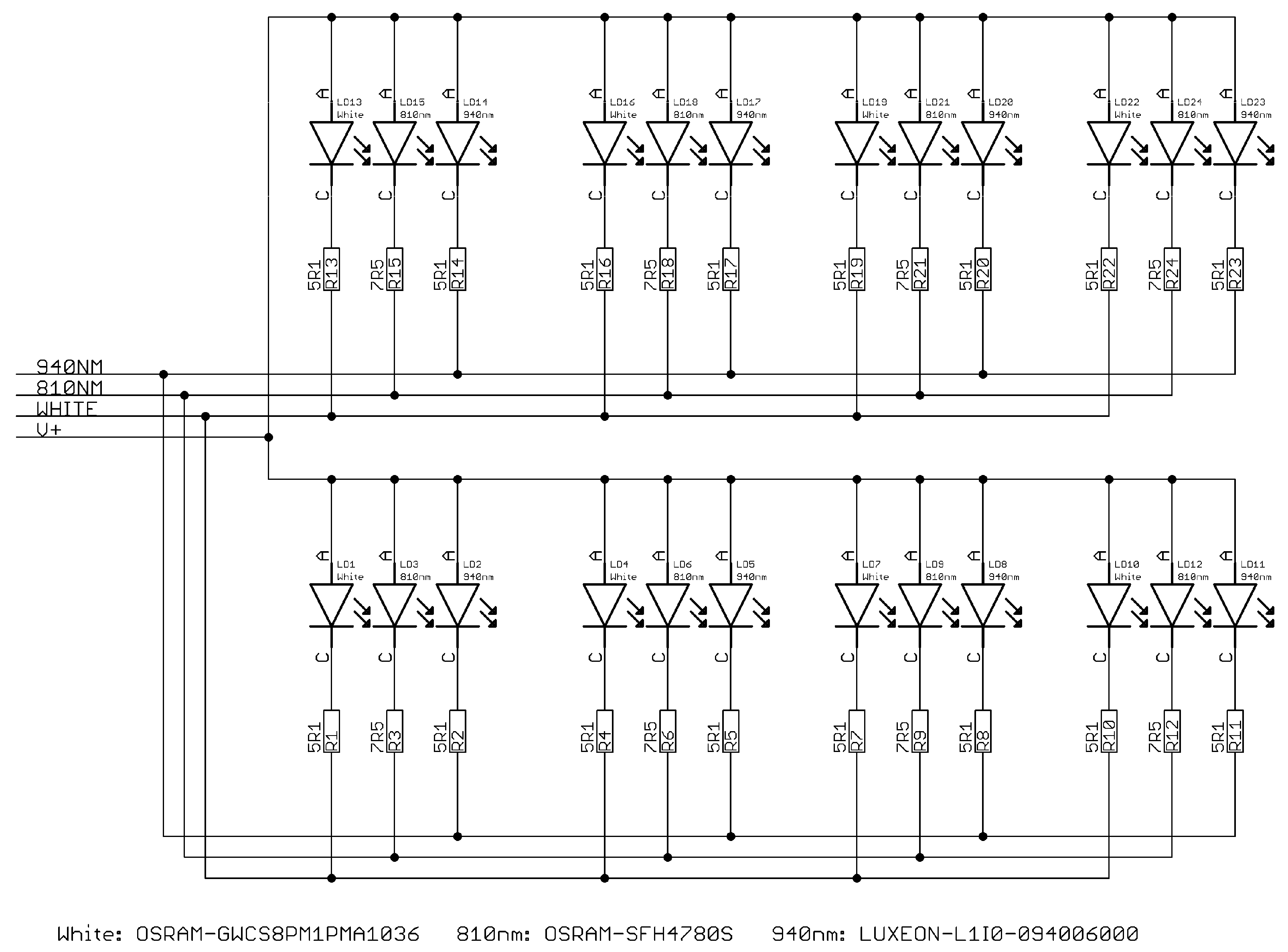
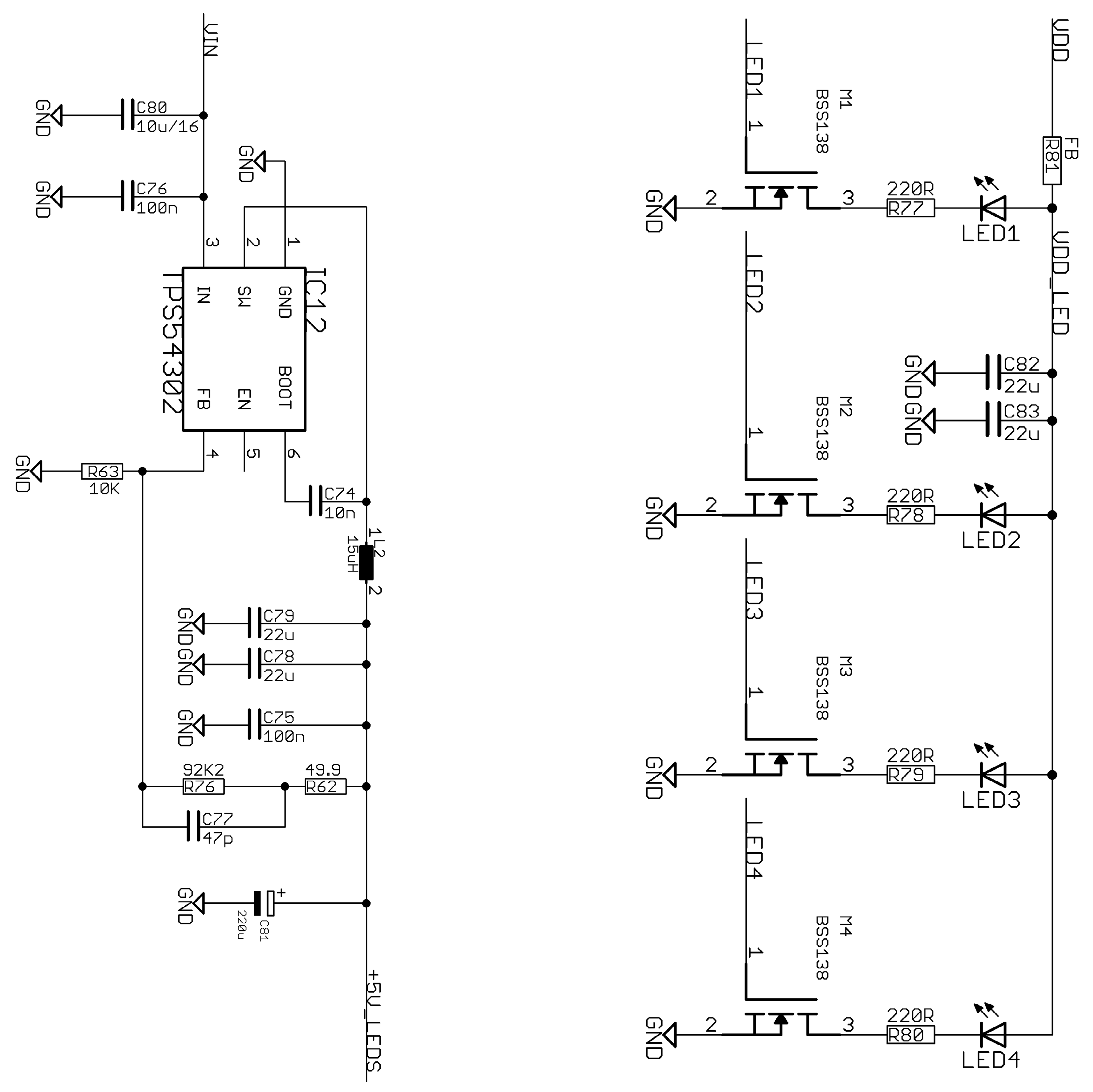
2. Materials and Methods
3. Results
- (a)
- Walking insects are efficiently detected due to the backscattered light from their body.
- (b)
- We visually confirmed that all wingbeat events observed in the confinement box were registered, and the frequency content of the recording was clearly resolved.
- (c)
- The wingbeat “signature” of insects in the spectral domain is consistent and repeatable with small interspecies variation.
- (d)
- The signal to noise ratio is very high (30–35 dB) and the number of harmonics often exceeds 20 (see Figure 7a–d).
- (e)
- One can see that the power spectral density (PSD) of the different spectral bands are not identical (see Figure 7a–d), and this is an encouraging observation as we aim at extracting complementary information. We derive the PSD estimate of the discrete-time signals using Welch’s averaged, modified periodogram method using a Hanning window of 512 samples, 50% overlap, and 512 samples Fast Fourier Transform (FFT) at 8 kHz sampling frequency. The spectral peaks, corresponding to the fundamental frequency and their harmonics reside on the same frequencies as expected since they relate to the same insect and wingbeat event. However, the details of the spectral signature, especially at high frequencies, are different for each spectral band.
- (f)
- We can discern morphologically different insects, such as the bee, the wasp, and the fruit flies, as they have very different wingbeating frequencies (Apis mellifera: 190 Hz, Polistes gallicus: 124 Hz, Zaprionus: 220 Hz, D. suzukii: 250 Hz, D. melanogaster: 250 Hz) and distribution of power over harmonics. We took all measurements at the same temperature.
- (g)
- The light intensity close to the DC frequencies can quantify the size of the insect. In terms of physical size and in descending order the insects are ranked as follows: bee–>wasp–>Zaprionus–>D. suzukii–>D. melanogaster. The PSD plots in Figure 7 follow the same ranking. Note that size classification is correct not only for the gross cases of a bee versus fruit flies, but also among fruit flies, paving the way for automatic discrimination of similar fruit flies.
- (h)
- The spectral tilt in the PSD of large insects has a slope, whereas in small insects, it is more flat and we attribute this to their main body contribution.
- (i)
- The current implementation is sensitive to the AC frequency of artificial light and further development is needed to make it noise immune.
4. Discussion
Author Contributions
Funding
Acknowledgments
Conflicts of Interest
Appendix A
| Item | Manufacturer | Price | |
|---|---|---|---|
| Photodiode 1X TEMD5080X01 | Vishay Intertechnology, Malvern, USA | 1.56Ε | |
| LED GW CS8PM1.PM (8 pieces) | Osram, Munich, DE | 10.48E | |
| LED 810nm, SFH4780S (8 pieces) | Osram, Munich, DE | 39.02E | |
| LED 940nm, L1I0-094006000 (8 pieces) | LUMILEDS, San Jose, USA | 23.68E | |
| Fresnel lens, Part number: 3* | Fresnel Technologies Inc., USA | 25E | |
| CPU 1X STM32L4R7 | Microelectronics. Geneva, Switzerland | 12.67Ε | |
| Four-channel ADC AD7768-4 | Analog Devices | 16.89Ε | |
| ADC Drivers 3X THS4531 | Texas Instruments | 7.86E | |
| Demultiplexer | 1X OPA4376 | Texas Instruments | 3.27E |
| 1X TS12A44514 | Texas Instruments | 1.35E | |
| LED Drivers | 3X ADA4805 | Analog Devices | 11.52E |
| 1X TS12A44514 | Texas Instruments | 1.35E | |
| 2X IRF7341 | Infineon | 3.12E | |
| Power Supplies | 3X LP2985-33 | Texas Instruments | 1.48E |
| 1X ADP7104 | Analog Devices | 3.58E | |
| 1X TPS76901 | Texas Instruments | 0.74E | |
| 1X TPS54302 | Texas Instruments | 1.65E | |
| Passives | Resistors, Capacitors | 10E | |







References
- Goldshtein, E.; Cohen, Y.; Hetzroni, A.; Gazit, Y.; Timar, D.; Rosenfeld, L.; Grinshpon, Y.; Hoffman, A.; Mizrach, A. Development of an automatic monitoring trap for the Mediterranean fruit fly (Ceratitis capitata) to optimize control applications frequency. Comput. Electron. Agric. 2017, 139, 115–125. [Google Scholar] [CrossRef]
- Potamitis, I.; Eliopoulos, P.; Rigakis, I. Automated Remote Insect Surveillance at a Global Scale and the Internet of Things. Robotics 2017, 6, 19. [Google Scholar] [CrossRef]
- Chen, Y.; Why, A.; Batista, G.; Mafra-Neto, A.; Keogh, E. Flying insect detection and classification with inexpensive sensors. J. Vis. Exp. 2014, 92, e52111. [Google Scholar] [CrossRef] [PubMed]
- Mukundarajan, H.; Hol, F.J.H.; Castillo, E.A.; Newby, C.; Prakash, M. Using mobile phones as acoustic sensors for high-throughput mosquito surveillance. Elife 2017, 6, e27854. [Google Scholar] [CrossRef] [PubMed]
- Potamitis, I.; Rigakis, I.; Vidakis, N.; Petousis, M.; Weber, M. Affordable Bimodal Optical Sensors to Spread the Use of Automated Insect Monitoring. J. Sens. 2018, 2018, 3949415. [Google Scholar] [CrossRef]
- Potamitis, I.; Rigakis, I. Novel Noise-Robust Optoacoustic Sensors to Identify Insects Through Wingbeats. IEEE Sens. J. 2015, 15, 4621–4631. [Google Scholar] [CrossRef]
- Raman, D.R.; Gerhardt, R.R.; Wilkerson, J.B. Detecting Insect Flight Sounds in the Field: Implications for Acoustical Counting of Mosquitoes. Agric. Biosyst. Eng. Pub. 2007, 57, 1481–1485. [Google Scholar]
- Santos, D.A.A.; Teixeira, L.E.; Alberti, A.M.; Furtado, V.; Rodrigues, J.J.P.C. Sensitivity and Noise Evaluation of an Optoelectronic Sensor for Mosquitoes Monitoring. In Proceedings of the 2018 3rd International Conference on Smart and Sustainable Technologies (SpliTech), Split, Croatia, 26–29 June 2018; pp. 1–5. [Google Scholar]
- Genoud, A.P.; Basistyy, R.; Williams, G.M.; Thomas, B.P. Optical remote sensing for monitoring flying mosquitoes, gender identification and discussion on species identification. Appl. Phys. B 2018, 124, 46. [Google Scholar] [CrossRef] [PubMed]
- Gebru, A.; Jansson, S.; Ignell, R.; Kirkeby, C.; Prangsma, J.C.; Brydegaard, M. Multiband modulation spectroscopy for the determination of sex and species of mosquitoes in flight. J. Biophotonics 2018, 11, e201800014. [Google Scholar] [CrossRef] [PubMed]
- Gebru, A.K.; Rohwer, E.G.; Neethling, P.; Brydegaard, M.S. Investigation of atmospheric insect wing-beat frequencies and iridescence features using a multispectral kHz remote detection system. J. Appl. Remote Sens. 2014, 8. [Google Scholar] [CrossRef]
- Gebru, A.; Jansson, S.; Ignell, R.; Kirkeby, C.; Brydegaard, M. Multispectral polarimetric modulation spectroscopy for species and sex determination of malaria disease vectors. In Proceedings of the 2017 Conference on Lasers and Electro-Optics (CLEO), San Jose, CA, USA, 14–19 May 2017; pp. 1–2. [Google Scholar]
- Chen, C.-P.; Chuang, C.-L.; Jiang, J.-A. Ecological Monitoring Using Wireless Sensor Networks—Overview, Challenges, and Opportunities. In Smart Sensors, Measurement and Instrumentation; Book Section in Advancement in Sensing Technology; Mukhopadhyay, S.C., Jayasundera, K.P., Eds.; Springer: Berlin/Heidelberg, Germany, 2013; pp. 1–21. [Google Scholar]
- Prince, P.; Hill, A.; Piña Covarrubias, E.; Doncaster, P.; Snaddon, J.L.; Rogers, A. Deploying Acoustic Detection Algorithms on Low-Cost, Open-Source Acoustic Sensors for Environmental Monitoring. Sensors 2019, 19, 553. [Google Scholar] [CrossRef] [PubMed]
- Fennell, J.; Veys, C.; Dingle, J.; Nwezeobi, J.; van Brunschot, S.; Colvin, J.; Grieve, B. A method for real-time classification of insect vectors of mosaic and brown streak disease in cassava plants for future implementation within a low-cost, handheld, in-field multispectral imaging sensor. Plant Methods 2018, 14, 82. [Google Scholar] [CrossRef] [PubMed]
- Ma, T.; Kobori, H.; Katayama, N.; Tsuchikawa, S. Non-Destructive Inspection of Insects in Chocolate Using near Infrared Multispectral Imaging. J. Near Infrared Spectrosc. 2016, 24, 391–397. [Google Scholar] [CrossRef]
- Vasas, V.; Hanley, D.; Kevan, P.G.; Chittka, L. Multispectral images of flowers reveal the adaptive significance of using long-wavelength-sensitive receptors for edge detection in bees. J. Compar. Physiol. 2017, 203, 301–311. [Google Scholar] [CrossRef] [PubMed]
- Ellington, C. The novel aerodynamics of insect flight: Applications to micro-air vehicles. J. Exp. Biol. 1999, 202, 3439–3448. [Google Scholar] [PubMed]
- Santos, D.A.; Rodrigues, J.J.; Furtado, V.; Saleem, K.; Korotaev, V. Automated electronic approaches for detecting disease vectors mosquitoes through the wing-beat frequency. J. Clean. Prod. 2009, 217, 767–775. [Google Scholar] [CrossRef]
- Ouyang, T.H.; Yang, E.C.; Jiang, J.A.; Lin, T.T. Mosquito vector monitoring system based on optical wingbeat classification. Comput. Electron. Agric. 2015, 118, 47–55. [Google Scholar] [CrossRef]
- Van Roy, J.; De Baerdemaeker, J.; Saeys, W.; De Ketelaere, B. Optical identification of bumblebee species: Effect of morphology on wingbeat frequency. Comput. Electron. Agric. 2014, 109, 94–100. [Google Scholar] [CrossRef]
- Fernandes, J.N.; Dos Santos, L.M.; Chouin-Carneiro, T.; Pavan, M.G.; Garcia, G.A.; David, M.R.; Beier, J.C.; Dowell, F.E.; Maciel-de-Freitas, R.; Sikulu-Lord, M.T. Rapid, noninvasive detection of Zika virus in Aedes aegypti mosquitoes by near-infrared spectroscopy. Sci. Adv. 2018, 4, eaat0496. [Google Scholar] [CrossRef] [PubMed]
- Dadabayev, R.; Shabairou, N.; Zalevsky, Z.; Malka, D. A visible light RGB wavelength demultiplexer based on silicon-nitride multicore PCF. Opt. Laser Technol. 2019, 111, 411–416. [Google Scholar] [CrossRef]
- Shabairou, N.; Cohen, E.; Wagner, O.; Malka, D.; Zalevsky, Z. Color image identification and reconstruction using artificial neural networks on multimode fiber images: Towards an all-optical design. Opt. Lett. 2018, 43, 5603–5606. [Google Scholar] [CrossRef] [PubMed]









© 2019 by the authors. Licensee MDPI, Basel, Switzerland. This article is an open access article distributed under the terms and conditions of the Creative Commons Attribution (CC BY) license (http://creativecommons.org/licenses/by/4.0/).
Share and Cite
Rigakis, I.; Potamitis, I.; Tatlas, N.-A.; Livadaras, I.; Ntalampiras, S. A Multispectral Backscattered Light Recorder of Insects’ Wingbeats. Electronics 2019, 8, 277. https://doi.org/10.3390/electronics8030277
Rigakis I, Potamitis I, Tatlas N-A, Livadaras I, Ntalampiras S. A Multispectral Backscattered Light Recorder of Insects’ Wingbeats. Electronics. 2019; 8(3):277. https://doi.org/10.3390/electronics8030277
Chicago/Turabian StyleRigakis, Iraklis, Ilyas Potamitis, Nicolaos-Alexandros Tatlas, Ioannis Livadaras, and Stavros Ntalampiras. 2019. "A Multispectral Backscattered Light Recorder of Insects’ Wingbeats" Electronics 8, no. 3: 277. https://doi.org/10.3390/electronics8030277
APA StyleRigakis, I., Potamitis, I., Tatlas, N.-A., Livadaras, I., & Ntalampiras, S. (2019). A Multispectral Backscattered Light Recorder of Insects’ Wingbeats. Electronics, 8(3), 277. https://doi.org/10.3390/electronics8030277

