Simulation Studies of 3-Stage Clos Switching Network with Prioritization Mechanism Used in Flexible Wavelength-Division Multiplexing Network Nodes
Abstract
1. Introduction
2. Structure of the System
2.1. Structure of Offered Traffic
- Index (class identifier): denoted as c, this index uniquely identifies and labels the traffic class, distinguishing it from others within the network;
- Arrival Intensity of New Calls: Represented by , this parameter signifies the rate at which new calls of the designated class appear in the system. It provides insight into the influx of demands for the particular service;
- FSU Demand: Indicated by , this parameter encapsulates the demand associated with the traffic class. The FSU demand characterizes the resources required for processing and handling a single call of the specified class;
- Priority: Denoted as , priority assigns a relative importance or precedence level to the traffic class. This parameter becomes crucial in scenarios where certain classes may have varying degrees of significance or urgency. The higher the is, the more important the class is, taking precedence over lower priority classes;
- Average Service Time: Inverse of , this parameter is represented as and quantifies the average time required to service a call from the designated class. is the parameter of the exponential distribution of service time.
2.2. Structure of Switching Network
2.3. Handling Prioritized Traffic
3. Results
3.1. Simulator Implementation
3.2. Input Data
- number of input/output links in each switch: ;
- capacity of single link: f FSUs;
- number of traffic classes: M;
- for each class c from M classes:
- −
- number of demanded FSUs: ;
- −
- average service time: ;
- −
- priority value: ;
- traffic value a offered to a single FSU.
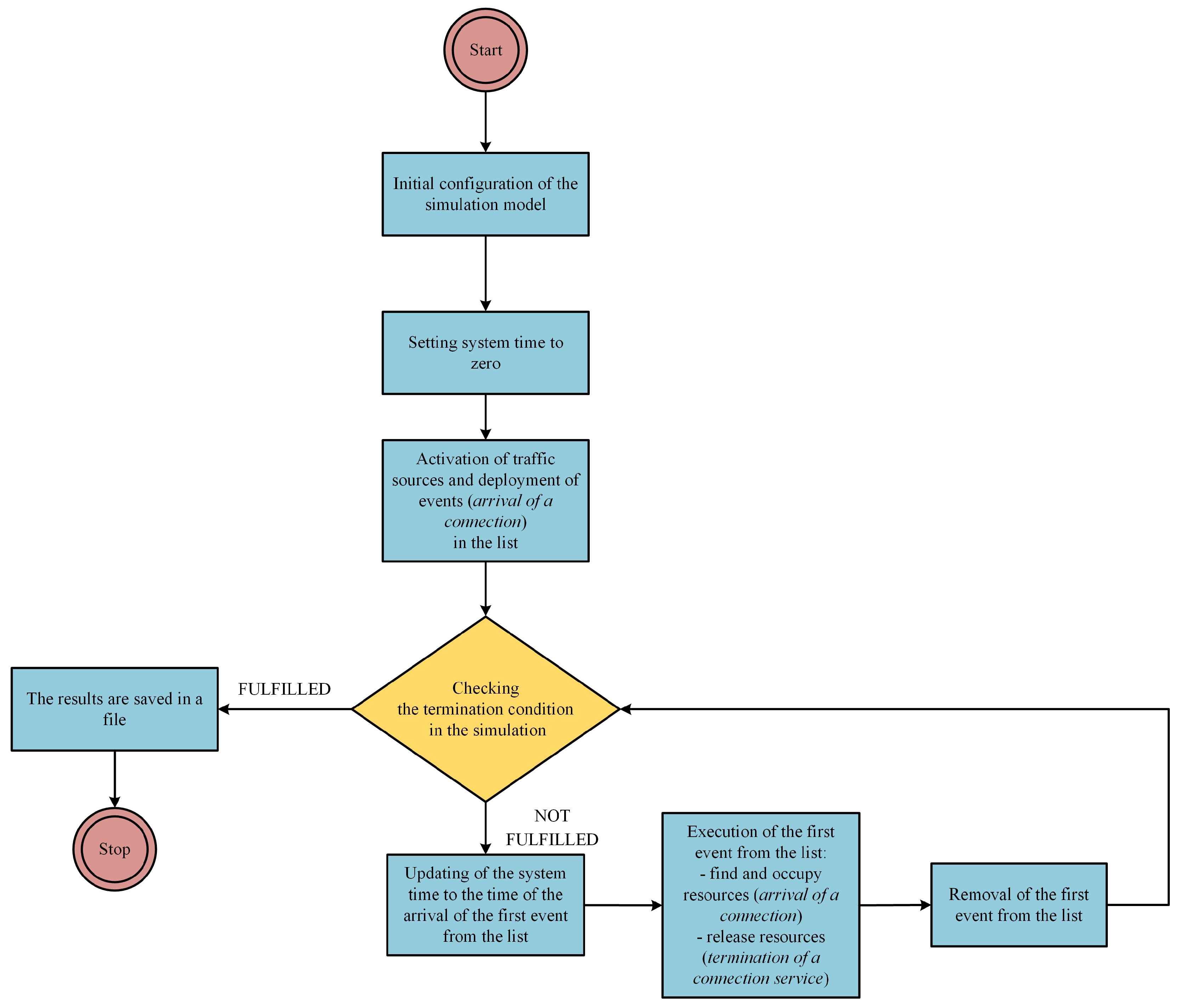
3.3. Simulation Algorithm
3.4. Simulator Application and Termination Condition
3.5. Numerical Results
4. Conclusions
Author Contributions
Funding
Data Availability Statement
Conflicts of Interest
Abbreviations
| WDM | Wavelength-Division Multiplexing |
| FSU | Frequency Slot Unit |
References
- 1 × 9/1 × 20 Flexgrid® Wavelength Selective Switch (WSS). Available online: https://www.epsglobal.com/Media-Library/EPSGlobal/Products/files/finisar/roadm-fws-optoelectronic/10WSAA09FLL.pdf?ext=.pdf (accessed on 1 April 2024).
- Spectral Grids for WDM Applications: DWDM Frequency Grid; Recommendation G.694.1; International Telecommunication Union (ITU-T): Geneva, Switzerland, 2020.
- Al-Musawi, M.T.H.; Mnati, M.N.; Wahab, A.A.A. Enhancing meta slot space space wavelength to solve blocking case in elastic optical networks. Meas. Sens. 2023, 27, 100724. [Google Scholar] [CrossRef]
- Abuelela, E.; Żal, M.; Kabaciński, W. Simultaneous Connections Routing in Wavelength–Space–Wavelength Elastic Optical Switches. Sensors 2023, 23, 3615. [Google Scholar] [CrossRef] [PubMed]
- Ohta, S. Meta-Slot Schemes to Enhance Nonblocking Elastic Optical Switching Networks. In Proceedings of the 2019 International Conference on Advanced Technologies for Communications (ATC), Hanoi, Vietnam, 17–19 October 2019; pp. 252–257. [Google Scholar] [CrossRef]
- Kitsuwan, N.; Pavarangkoon, P.; Nag, A. Elastic optical network with spectrum slicing for fragmented bandwidth allocation. Opt. Switch. Netw. 2020, 38, 100583. [Google Scholar] [CrossRef]
- Lin, B.C. Rearrangeable W-S-W Elastic Optical Networks Generated by Graph Approaches: Erratum. J. Opt. Commun. Netw. 2019, 11, 282–284. [Google Scholar] [CrossRef]
- Ravi, N.; Yayimli, A. Fair slot assignment in elastic optical networks under dynamic traffic. In Proceedings of the 2018 International Conference on Information Networking (ICOIN), Chiang Mai, Thailand, 10–12 January 2018; pp. 386–390. [Google Scholar] [CrossRef]
- Baig, G.; Yadav, A.; Yadav, D.S. The Effect of Frequency Slot Demand in Elastic Optical Network (EON). In Proceedings of the 2022 IEEE 11th International Conference on Communication Systems and Network Technologies (CSNT), Indore, India, 23–24 April 2022; pp. 470–475. [Google Scholar] [CrossRef]
- Jinno, M.; Takara, H.; Kozicki, B.; Tsukishima, Y.; Sone, Y.; Matsuoka, S. Spectrum-efficient and scalable elastic optical path network: Architecture, benefits, and enabling technologies. IEEE Commun. Mag. 2009, 47, 66–73. [Google Scholar] [CrossRef]
- Proietti, R.; Liu, L.; Scott, R.; Guan, B.; Qin, C.; Su, T.; Giannone, F.; Yoo, S. 3D elastic optical networking in the temporal, spectral, and spatial domains. IEEE Commun. Mag. 2015, 53, 79–87. [Google Scholar] [CrossRef]
- Tomkos, I.; Azodolmolky, S.; Solé-Pareta, J.; Careglio, D.; Palkopoulou, E. A tutorial on the flexible optical networking paradigm: State of the art, trends, and research challenges. Proc. IEEE 2014, 102, 1317–1337. [Google Scholar] [CrossRef]
- Politi, C.; Anagnostopoulos, V.; Matrakidis, C.; Stavdas, A.; Lord, A.; López, V.; Fernández-Palacios, J.P. Dynamic operation of flexi-grid OFDM-based networks. In Proceedings of the OFC/NFOEC, Los Angeles, CA, USA, 4–8 March 2012; pp. 1–3. [Google Scholar]
- Lechowicz, P.; Goscien, R.; Rumipamba-Zambrano, R.; Perello, J.; Spadaro, S.; Walkowiak, K. Greenfield Gradual Migration Planning toward Spectrally-Spatially Flexible Optical Networks. IEEE Commun. Mag. 2019, 57, 14–19. [Google Scholar] [CrossRef]
- Zhang, Y.; Zhou, X.; Deng, N.; Shen, G. Exploiting efficiency of ultra-dense wavelength switched network for carrying metro network traffic. Photonic Netw. Commun. 2019, 37, 265–277. [Google Scholar] [CrossRef]
- Kabaciński, W.; Michalski, M.; Rajewski, R. Strict-Sense Nonblocking W-S-W Node Architectures for Elastic Optical Networks. J. Light. Technol. 2016, 34, 3155–3162. [Google Scholar] [CrossRef]
- Sobieraj, M.; Zwierzykowski, P.; Leitgeb, E. Modelling and Optimization of Multi-Service Optical Switching Networks with Threshold Management Mechanisms. Electronics 2021, 10, 1515. [Google Scholar] [CrossRef]
- Sobieraj, M.; Zwierzykowski, P.; Leitgeb, E. Determination of Traffic Characteristics of Elastic Optical Networks Nodes with Reservation Mechanisms. Electronics 2021, 10, 1853. [Google Scholar] [CrossRef]
- Kabaciński, W.; Al-Tameemie, A.; Rajewski, R. Rearrangeability of Wavelength-Space-Wavelength Switching Fabric Architecture for Elastic Optical Switches. IEEE Access 2019, 7, 64993–65006. [Google Scholar] [CrossRef]
- Kabaciński, W.; Abdulsahib, M.; Michalski, M. Performance evaluation of WSW2 switching fabric architecture with limited number of spectrum converters. In Proceedings of the 2018 Advances in Wireless and Optical Communications (RTUWO), Riga, Latvia, 15–16 November 2018; pp. 124–129. [Google Scholar] [CrossRef]
- Nowak, B.; Piechowiak, M.; Stasiak, M.; Zwierzykowski, P. An analytical model of a system with priorities servicing a mixture of different elastic traffic streams. Bull. Pol. Acad. Sci. Tech. Sci. 2020, 68, 263–270. [Google Scholar] [CrossRef]
- Tyszer, J. Object-Oriented Computer Simulation of Discrete-Event Systems; Kluwer Academic Publishers: Norwell, MA, USA, 1999. [Google Scholar]
- Gao, B.; Guo, L.; Ma, L.; Wang, K. Corrective maintenance process simulation algorithm research based on process interaction. In Proceedings of the IEEE 2012 Prognostics and System Health Management Conference (PHM-2012 Beijing), Beijing, China, 23–25 May 2012; pp. 1–5. [Google Scholar] [CrossRef]
- Zhang, J.; Qian, F.; Yang, J. Online routing and spectrum allocation in elastic optical networks based on dueling Deep Q-network. Comput. Ind. Eng. 2022, 173, 108663. [Google Scholar] [CrossRef]
- Lira, C.J.; Almeida, R.C.; Chaves, D.A. Spectrum allocation using multiparameter optimization in elastic optical networks. Comput. Netw. 2023, 220, 109478. [Google Scholar] [CrossRef]
























| System 1 | System 2 | System 3 | |
|---|---|---|---|
| Structure of switching network | , FSUs | , FSUs | , FSUs |
| Number of traffic classes | 3 | 3 | 4 |
| Number of required FSUs * | , , | , , | , , , |
| Mean service time | , , | , , | , , , |
| Priority | , | , , | , , |
| Simulation | Generated Calls | Lost Calls | Displaced Calls | |||||
|---|---|---|---|---|---|---|---|---|
| No. | Class 1 | Class 2 | Class 3 | Class 1 | Class 2 | Class 3 | Class 1 | Class 2 |
| Erl | ||||||||
| 1 | 120,018,976 | 20,000,305 | 10,000,000 | 89,639 | 236 | 7937 | 89,639 | 64 |
| 2 | 120,023,193 | 20,008,812 | 10,000,000 | 86,710 | 198 | 7702 | 86,710 | 70 |
| 3 | 119,999,006 | 20,000,781 | 10,000,000 | 87,752 | 199 | 7865 | 87,752 | 65 |
| 4 | 120,029,889 | 20,002,919 | 10,000,000 | 88,446 | 178 | 7716 | 88,446 | 61 |
| 5 | 119,903,196 | 19,985,187 | 10,000,000 | 90,590 | 199 | 8008 | 90,590 | 54 |
| Erl | ||||||||
| 1 | 120,017,649 | 20,005,048 | 10,000,000 | 5,787,577 | 37,989 | 140,782 | 5,787,577 | 31,478 |
| 2 | 119,964,840 | 19,990,200 | 10,000,000 | 5,774,697 | 37,798 | 142,139 | 5,774,697 | 31,352 |
| 3 | 120,016,604 | 19,997,382 | 10,000,000 | 5,729,572 | 37,666 | 140,260 | 5,729,572 | 31,162 |
| 4 | 119,944,400 | 19,992,671 | 10,000,000 | 5,772,419 | 38,212 | 140,791 | 5,772,419 | 31,456 |
| 5 | 120,040,297 | 20,007,917 | 10,000,000 | 5,784,770 | 38,007 | 141,575 | 5,784,770 | 31,536 |
| Erl | ||||||||
| 1 | 120,006,537 | 20,003,937 | 10,000,000 | 24,471,851 | 455,696 | 451,214 | 24,471,851 | 418,305 |
| 2 | 120,039,295 | 20,005,593 | 10,000,000 | 24,426,828 | 454,560 | 451,558 | 24,426,828 | 417,185 |
| 3 | 120,033,255 | 19,997,696 | 10,000,000 | 24,464,868 | 456,113 | 449,706 | 24,464,868 | 418,812 |
| 4 | 120,060,771 | 20,003,691 | 10,000,000 | 24,557,610 | 457,647 | 450,111 | 24,557,610 | 421,379 |
| 5 | 120,035,097 | 19,997,720 | 10,000,000 | 24,480,514 | 454,882 | 453,502 | 24,480,514 | 417,932 |
| Erl | ||||||||
| 1 | 120,042,989 | 20,009,173 | 10,000,000 | 42,629,786 | 1,375,938 | 773,958 | 42,629,786 | 1,279,089 |
| 2 | 120,056,097 | 20,003,358 | 10,000,000 | 42,597,514 | 1,373,416 | 777,892 | 42,597,514 | 1,276,160 |
| 3 | 120,079,743 | 20,007,866 | 10,000,000 | 42,632,873 | 1,375,425 | 773,379 | 42,632,873 | 1,279,090 |
| 4 | 120,036,068 | 20,005,976 | 10,000,000 | 42,666,721 | 1,376,483 | 775,765 | 42,666,721 | 1,279,239 |
| 5 | 120,081,887 | 20,015,386 | 10,000,000 | 42,589,890 | 1,373,840 | 776,637 | 42,589,890 | 1,276,015 |
| Erl | ||||||||
| 1 | 120,117,950 | 20,019,251 | 10,000,000 | 55,868,606 | 2,530,486 | 1,095,873 | 55,868,599 | 2,333,013 |
| 2 | 120,066,772 | 20,011,887 | 10,000,000 | 55,914,793 | 2,531,528 | 1,094,979 | 55,914,781 | 2,334,130 |
| 3 | 120,092,517 | 20,021,400 | 10,000,000 | 55,875,016 | 2,531,640 | 1,094,494 | 55,875,012 | 2,334,554 |
| 4 | 120,142,025 | 20,026,575 | 10,000,000 | 55,863,606 | 2,527,668 | 1,095,886 | 55,863,602 | 2,331,146 |
| 5 | 120,117,551 | 20,019,828 | 10,000,000 | 55,912,856 | 2,533,535 | 1,090,251 | 55,912,844 | 2,337,060 |
| Erl | ||||||||
| 1 | 120,446,723 | 20,068,777 | 10,000,000 | 65,278,242 | 3,757,717 | 1,398,059 | 65,278,215 | 3,402,455 |
| 2 | 120,520,595 | 20,095,006 | 10,000,000 | 65,310,811 | 3,756,381 | 1,405,511 | 65,310,764 | 3,398,858 |
| 3 | 120,417,958 | 20,073,366 | 10,000,000 | 65,293,338 | 3,760,984 | 1,403,650 | 65,293,293 | 3,404,368 |
| 4 | 120,420,057 | 20,064,674 | 10,000,000 | 65,306,793 | 3,760,529 | 1,405,005 | 65,306,731 | 3,403,769 |
| 5 | 120,445,301 | 20,080,368 | 10,000,000 | 65,277,165 | 3,760,220 | 1,401,416 | 65,277,111 | 3,403,659 |
| Erl | ||||||||
| 1 | 121,015,386 | 20,174,922 | 10,000,000 | 72,167,496 | 5,020,155 | 1,680,223 | 72,167,264 | 4,413,322 |
| 2 | 121,043,522 | 20,168,675 | 10,000,000 | 72,200,588 | 5,017,003 | 1,676,141 | 72,200,387 | 4,415,690 |
| 3 | 121,043,094 | 20,171,541 | 10,000,000 | 72,178,482 | 5,009,958 | 1,677,194 | 72,178,307 | 4,406,949 |
| 4 | 121,036,966 | 20,163,260 | 10,000,000 | 72,134,298 | 5,005,565 | 1,676,843 | 72,134,078 | 4,402,452 |
| 5 | 121,035,662 | 20,164,256 | 10,000,000 | 72,106,150 | 5,006,079 | 1,685,742 | 72,105,881 | 4,400,478 |
| Simulation | Generated Calls | Lost Calls | Displaced Calls | |||||
|---|---|---|---|---|---|---|---|---|
| No. | Class 1 | Class 2 | Class 3 | Class 1 | Class 2 | Class 3 | Class 1 | Class 3 |
| Erl | ||||||||
| 1 | 70,028,900 | 20,014,095 | 10,000,000 | 102 | 3 | 66 | 102 | 0 |
| 2 | 69,971,927 | 19,996,396 | 10,000,000 | 143 | 0 | 47 | 143 | 0 |
| 3 | 70,023,610 | 20,001,480 | 10,000,000 | 0 | 0 | 52 | 0 | 0 |
| 4 | 70,033,221 | 20,009,051 | 10,000,000 | 16 | 0 | 40 | 16 | 0 |
| 5 | 69,997,849 | 19,999,287 | 10,000,000 | 93 | 0 | 63 | 93 | 0 |
| Erl | ||||||||
| 1 | 69,999,037 | 20,000,565 | 10,000,000 | 286,187 | 236 | 20,626 | 286,187 | 89 |
| 2 | 69,953,476 | 19,991,704 | 10,000,000 | 287,064 | 269 | 21,327 | 287,064 | 74 |
| 3 | 70,005,144 | 19,998,941 | 10,000,000 | 296,225 | 273 | 21,060 | 296,225 | 81 |
| 4 | 70,033,905 | 20,004,093 | 10,000,000 | 292,797 | 283 | 20,962 | 292,797 | 83 |
| 5 | 69,992,064 | 20,001,617 | 10,000,000 | 290,640 | 289 | 20,751 | 290,640 | 75 |
| Erl | ||||||||
| 1 | 70,016,800 | 20,006,001 | 10,000,000 | 9,070,309 | 5875 | 235,978 | 9,070,309 | 10,765 |
| 2 | 69,973,306 | 19,990,318 | 10,000,000 | 9,085,530 | 5770 | 236,277 | 9,085,529 | 10,809 |
| 3 | 70,016,996 | 20,006,828 | 10,000,000 | 9,083,016 | 5776 | 234,228 | 9,083,016 | 10,999 |
| 4 | 69,960,744 | 19,988,488 | 10,000,000 | 9,066,771 | 5692 | 236,190 | 9,066,769 | 11,118 |
| 5 | 70,022,190 | 20,005,831 | 10,000,000 | 9,086,474 | 5929 | 237,172 | 9,086,473 | 10,995 |
| Erl | ||||||||
| 1 | 69,979,647 | 19,985,498 | 10,000,000 | 24,424,107 | 16,117 | 491591 | 24,424,099 | 68,400 |
| 2 | 69,991,691 | 19,998,984 | 10,000,000 | 24,378,227 | 16,499 | 495,390 | 24,378,215 | 68,113 |
| 3 | 69,989,405 | 19,992,005 | 10,000,000 | 24,369,756 | 16,382 | 495,393 | 24,369,749 | 68,290 |
| 4 | 70,003,379 | 20,003,815 | 10,000,000 | 24,375,054 | 16,753 | 497,306 | 24,375,037 | 68,568 |
| 5 | 70,019,709 | 19,995,654 | 10,000,000 | 24,390,033 | 16,165 | 494,998 | 24,390,013 | 67,743 |
| Erl | ||||||||
| 1 | 70,031,711 | 20,003,915 | 10,000,000 | 36,185,694 | 31,269 | 862,120 | 36,185,619 | 194,102 |
| 2 | 70,025,125 | 20,008,569 | 10,000,000 | 36,133,414 | 31,834 | 862,211 | 36,133,350 | 193,956 |
| 3 | 70,017,260 | 20,007,575 | 10,000,000 | 36,165,239 | 31,152 | 862,512 | 36,165,177 | 193,792 |
| 4 | 70,019,733 | 20,011,720 | 10,000,000 | 36,160,686 | 31,301 | 863,005 | 36,160,607 | 192,969 |
| 5 | 70,047,166 | 20,012,092 | 10,000,000 | 36,157,910 | 31,858 | 865,175 | 36,157,840 | 193,547 |
| Erl | ||||||||
| 1 | 70,082,670 | 20,018,757 | 10,000,000 | 41,784,594 | 62,985 | 1,705,123 | 41,784,352 | 404,268 |
| 2 | 70,028,387 | 20,016,313 | 10,000,000 | 41,757,581 | 62,598 | 1,700,427 | 41,757,308 | 404,625 |
| 3 | 70,035,373 | 20,010,926 | 10,000,000 | 41,784,635 | 63,311 | 1,707,049 | 41,784,374 | 406,025 |
| 4 | 70,059,697 | 20,014,586 | 10,000,000 | 41,756,651 | 62,875 | 1,699,493 | 41,756,384 | 404,123 |
| 5 | 70,110,895 | 20,032,021 | 10,000,000 | 41,802,702 | 63,928 | 1,701,860 | 41,802,440 | 405,436 |
| Erl | ||||||||
| 1 | 70,296,431 | 20,090,971 | 10,000,000 | 44,449,358 | 113,646 | 2,773,730 | 44,448,402 | 655,290 |
| 2 | 70,261,979 | 20,076,551 | 10,000,000 | 44,424,253 | 113,459 | 2,772,653 | 44,423,418 | 652,299 |
| 3 | 70,296,794 | 20,081,775 | 10,000,000 | 44,457,939 | 113,210 | 2,766,393 | 44,457,045 | 653,125 |
| 4 | 70,301,099 | 20,087,573 | 10,000,000 | 44,459,421 | 114,254 | 2,772,427 | 44,458,524 | 655,337 |
| 5 | 70,277,536 | 20,083,119 | 10,000,000 | 44,438,878 | 113,659 | 2,774,936 | 44,438,019 | 653,813 |
| Simulation | Generated Calls | Lost Calls | Displaced Calls | ||||||||
|---|---|---|---|---|---|---|---|---|---|---|---|
| No. | Class 1 | Class 2 | Class 3 | Class 4 | Class 1 | Class 2 | Class 3 | Class 4 | Class 1 | Class 2 | Class 3 |
| Erl | |||||||||||
| 1 | 55,007,974 | 27,505,113 | 15,713,970 | 10,000,000 | 213,339 | 13,598 | 1797 | 6405 | 213,339 | 13,574 | 1314 |
| 2 | 55,008,029 | 27,504,649 | 15,717,040 | 10,000,000 | 210,448 | 13,250 | 1804 | 6128 | 210,448 | 13,233 | 1280 |
| 3 | 55,028,527 | 27,506,205 | 15,728,933 | 10,000,000 | 212,547 | 13,342 | 1789 | 6436 | 212,547 | 13,327 | 1331 |
| 4 | 55,033,233 | 27,518,389 | 15,725,188 | 10,000,000 | 209,676 | 13,384 | 1854 | 6438 | 209,676 | 13,360 | 1306 |
| 5 | 55,004,346 | 27,498,276 | 15,724,576 | 10,000,000 | 213,140 | 13,411 | 1918 | 6424 | 213,140 | 13,391 | 1402 |
| Erl | |||||||||||
| 1 | 55,006,688 | 27,501,873 | 15,722,418 | 10,000,000 | 6,116,947 | 730,377 | 163,578 | 92,392 | 6,116,946 | 729,428 | 152,726 |
| 2 | 54,987,877 | 27,498,565 | 15,714,619 | 10,000,000 | 6,146,412 | 736,311 | 165,810 | 93,774 | 6,146,412 | 735,313 | 154,505 |
| 3 | 54,966,697 | 27,480,322 | 15,706,702 | 10,000,000 | 6,133,438 | 734,103 | 165,285 | 93,911 | 6,133,438 | 733,151 | 154,039 |
| 4 | 55,037,510 | 27,519,343 | 15,722,419 | 10,000,000 | 6,119,568 | 729,834 | 164,130 | 93,375 | 6,119,568 | 728,864 | 152,792 |
| 5 | 55,020,548 | 27,505,805 | 15,711,986 | 10,000,000 | 6,109,420 | 730,586 | 163,998 | 92,816 | 6,109,416 | 729,576 | 153,090 |
| Erl | |||||||||||
| 1 | 54,982,773 | 27,490,287 | 15,711,742 | 10,000,000 | 15,278,359 | 2,895,323 | 884,512 | 249,392 | 15,278,345 | 2,890,173 | 846,329 |
| 2 | 54,988,296 | 27,488,804 | 15,707,398 | 10,000,000 | 15,291,566 | 2,897,654 | 883,539 | 249,139 | 15,291,548 | 2,892,512 | 845,845 |
| 3 | 55,014,856 | 27,500,898 | 15,715,255 | 10,000,000 | 15,279,538 | 2,891,676 | 882,696 | 248,607 | 15,279,523 | 2,886,381 | 844,502 |
| 4 | 55,062,625 | 27,531,332 | 15,729,839 | 10,000,000 | 15,279,759 | 2,894,694 | 882,481 | 249,567 | 15,279,746 | 2,889,422 | 844,509 |
| 5 | 55,000,739 | 27,512,370 | 15,718,020 | 10,000,000 | 15,281,161 | 2,892,446 | 881,411 | 248,614 | 15,281,151 | 2,887,140 | 843,754 |
| Erl | |||||||||||
| 1 | 55,031,395 | 27,514,119 | 15,714,226 | 10,000,000 | 22,198,786 | 5,308,914 | 1,895,142 | 412,219 | 22,198,740 | 5,293,726 | 1,819,911 |
| 2 | 55,004,774 | 27,507,522 | 15,714,401 | 10,000,000 | 22,189,293 | 5,311,009 | 1,898,864 | 416,680 | 22,189,231 | 5,295,727 | 1,823,541 |
| 3 | 54,981,664 | 27,492,521 | 15,711,237 | 10,000,000 | 22,205,630 | 5,314,836 | 1,899,745 | 415,993 | 22,205,575 | 5,299,689 | 1,823,799 |
| 4 | 55,022,538 | 27,501,614 | 15,707,756 | 10,000,000 | 22,207,855 | 5,313,528 | 1,898,438 | 413,512 | 22,207,788 | 5,298,092 | 1,823,332 |
| 5 | 55,013,137 | 27,501,958 | 15,709,576 | 10,000,000 | 22,193,243 | 5,310,665 | 1,896,814 | 413,021 | 22,193,185 | 5,295,562 | 1,822,190 |
| Erl | |||||||||||
| 1 | 55,006,451 | 27,515,745 | 15,712,319 | 10,000,000 | 27,137,586 | 7,475,568 | 2,970,240 | 588,732 | 27,137,385 | 7,442,130 | 2,847,751 |
| 2 | 54,988,467 | 27,502,476 | 15,713,387 | 10,000,000 | 27,143,768 | 7,481,510 | 2,971,245 | 586,191 | 27,143,575 | 7,448,157 | 2,850,307 |
| 3 | 54,995,066 | 27,502,881 | 15,718,055 | 10,000,000 | 27,152,868 | 7,479,235 | 2,973,286 | 588,464 | 27,152,683 | 7,445,959 | 2,851,393 |
| 4 | 54,959,409 | 27,494,010 | 15,706,158 | 10,000,000 | 27,142,351 | 7,483,840 | 2,971,983 | 587,395 | 27,142,181 | 7,450,792 | 2,850,843 |
| 5 | 55,013,734 | 27,507,957 | 15,713,743 | 10,000,000 | 27,141,736 | 7,482,753 | 2,970,585 | 588,659 | 27,141,550 | 7,449,220 | 2,848,421 |
| Erl | |||||||||||
| 1 | 55,006,414 | 27,504,827 | 15,713,770 | 10,000,000 | 30,813,887 | 9,362,419 | 4,017,840 | 761,582 | 30,813,435 | 9,299,900 | 3,843,083 |
| 2 | 54,995,138 | 27,490,235 | 15,712,437 | 10,000,000 | 30,814,829 | 9,363,945 | 4,018,363 | 761,159 | 30,814,308 | 9,299,733 | 3,842,553 |
| 3 | 55,044,891 | 27,506,244 | 15,723,996 | 10,000,000 | 30,832,398 | 9,361,452 | 4,016,443 | 759,971 | 30,831,913 | 9,297,743 | 3,841,484 |
| 4 | 54,981,891 | 27,497,591 | 15,712,771 | 10,000,000 | 30,801,951 | 9,365,864 | 4,019,503 | 761,106 | 30,801,474 | 9,302,740 | 3,845,175 |
| 5 | 54,999,239 | 27,508,206 | 15,716,861 | 10,000,000 | 30,826,039 | 9,373,120 | 4,024,082 | 762,163 | 30,825,463 | 9,309,423 | 3,849,148 |
| Erl | |||||||||||
| 1 | 55,035,791 | 27,504,858 | 15,730,480 | 10,000,000 | 33,502,657 | 10,917,113 | 4,978,308 | 956,917 | 33,501,564 | 10,809,088 | 4,738,521 |
| 2 | 55,017,270 | 27,514,922 | 15,721,019 | 10,000,000 | 33,496,155 | 10,930,117 | 4,984,885 | 955,285 | 33,494,945 | 10,821,052 | 4,743,136 |
| 3 | 55,039,460 | 27,518,114 | 15,719,839 | 10,000,000 | 33,490,201 | 10,925,758 | 4,981,504 | 956,519 | 33,489,104 | 10,816,569 | 4,741,097 |
| 4 | 55,012,056 | 27,512,819 | 15,713,779 | 10,000,000 | 33,475,600 | 10,920,065 | 4,977,806 | 956,891 | 33,474,440 | 10,810,963 | 4,736,829 |
| 5 | 55,055,391 | 27,521,889 | 15,735,785 | 10,000,000 | 33,491,439 | 10,915,150 | 4,983,634 | 958,474 | 33,490,347 | 10,806,034 | 4,742,086 |
Disclaimer/Publisher’s Note: The statements, opinions and data contained in all publications are solely those of the individual author(s) and contributor(s) and not of MDPI and/or the editor(s). MDPI and/or the editor(s) disclaim responsibility for any injury to people or property resulting from any ideas, methods, instructions or products referred to in the content. |
© 2024 by the authors. Licensee MDPI, Basel, Switzerland. This article is an open access article distributed under the terms and conditions of the Creative Commons Attribution (CC BY) license (https://creativecommons.org/licenses/by/4.0/).
Share and Cite
Nowak, B.; Sobieraj, M.; Leitgeb, E.; Zwierzykowski, P. Simulation Studies of 3-Stage Clos Switching Network with Prioritization Mechanism Used in Flexible Wavelength-Division Multiplexing Network Nodes. Electronics 2024, 13, 1342. https://doi.org/10.3390/electronics13071342
Nowak B, Sobieraj M, Leitgeb E, Zwierzykowski P. Simulation Studies of 3-Stage Clos Switching Network with Prioritization Mechanism Used in Flexible Wavelength-Division Multiplexing Network Nodes. Electronics. 2024; 13(7):1342. https://doi.org/10.3390/electronics13071342
Chicago/Turabian StyleNowak, Błażej, Maciej Sobieraj, Erich Leitgeb, and Piotr Zwierzykowski. 2024. "Simulation Studies of 3-Stage Clos Switching Network with Prioritization Mechanism Used in Flexible Wavelength-Division Multiplexing Network Nodes" Electronics 13, no. 7: 1342. https://doi.org/10.3390/electronics13071342
APA StyleNowak, B., Sobieraj, M., Leitgeb, E., & Zwierzykowski, P. (2024). Simulation Studies of 3-Stage Clos Switching Network with Prioritization Mechanism Used in Flexible Wavelength-Division Multiplexing Network Nodes. Electronics, 13(7), 1342. https://doi.org/10.3390/electronics13071342

