Abstract
Given the escalating need for greater bandwidth, there is a growing interest in implementing mechanisms that ensure reliable and optimal service levels for specific traffic classes, especially during periods of heavy network traffic. One such mechanism is the prioritization mechanism, where certain portions of resources are exclusively allocated to predefined services. In the context of contemporary flexible WDM networks that employ advanced data transmission techniques, efforts have been made to create a simulation program capable of assessing the traffic characteristics of nodes within flexible WDM networks. This article presents a simulator of flexible WDM nodes with an implemented mechanism for prioritizing call classes. The simulator allows us to determine the loss probability for individual traffic classes in a switching network with point-to-point selection. In the simulator, the Clos structure was adopted as the structure of the flexible WDM network node due to its popularity in many studies and applications.
1. Introduction
The ever-increasing bandwidth demands of today’s data networks require increasingly urgent changes to the network infrastructure in terms of performance, scalability, and maintenance costs. The amount of data being transmitted over networks is constantly increasing due to the growing variety and popularity of the services they provide. A significant increase in traffic could be observed for online video meetings, video conferencing, voice and video streaming applications, and online games. There is a growing number of web users who use the web on a daily basis to interact with others for work, education, and entertainment. Expectations regarding the quality of services provided are also growing. Network services often differ significantly in terms of the required data rates necessary to provide an acceptable quality of service to the recipients. Therefore, in order to minimize the mismatch of required bit rates between the data streams associated with a specific service and the optical layer of the backbone network, it is necessary to appropriately allocate the available spectral resources for these services. Flexible WDM networks have the property of flexible bandwidth and adaptive channel interval [1], and the channel width can be dynamically changed according to the requirements of the transmission rate that is needed for a given service in the network. In the proposed flexible WDM network architecture, 12.5 GHz channel spacing granularity is used for channel allocation. Finally, flexible WDM network channel spacing is compared with a fixed grid network presented in [2]. This allows us to improve spectral efficiency, reduces spectrum wastage, and promotes better utilization of spectral resources. Thus, flexible WDM networks allow an appropriate number of frequency units to be allocated depending on the required bit rate associated with a particular class of service. These units are called frequency slot units (FSUs). Flexible WDM technology employs the concept of frequency slot units (FSUs) to designate the unit of bandwidth in the frequency domain. Assigning bandwidth to a data stream flexibly is achieved by utilizing a defined quantity of consecutive FSUs. Flexible WDM technology employs the concept of FSUs to designate the unit of bandwidth in the frequency domain. Assigning bandwidth to a data stream flexibly is achieved by utilizing a defined quantity of consecutive FSUs [3,4,5,6,7]. Research on frequency slots in the flexible WDM networks is presented in [8,9], among others. In the work [8], two slot selection algorithms are discussed and their efficiency is compared. The work [9], on the other hand, presents a study of the effect of the size of requests expressed in slots on the performance of a network described by different quality assessment parameters. It is worth noting that other factors affecting the number of frequency units (FSUs) allocated can also be distinguished, which include modulation technique, distance, and connection path quality [10,11,12,13,14,15]. In [10], a spectrum-efficient and scalable optical transport network architecture called SLICE is shown. The architecture enables spectrum-efficient sub-wavelength, superwavelength, and multiple-rate data traffic accommodation. The paper [11] proposes to extend the flexible WDM network analysis in the space domain (in addition to time and frequency). It describes algorithms for routing, spectrum, spatial mode, and modulation format assignment. The paper [12] presents a comprehensive view of the elements that compose the flexible WDM networks. Technological aspects of the physical layer, network optimization for the flexible WDM networks, and aspects related to the flexible WDM network control plane are described. Ref. [13] investigates the possibility of establishing an optical path in a flexible WDM networks environment with variable bandwidth, flexi-grid, and distance-adaptive OFDM physical layer capability. The paper [14] proposes a strategy for the gradual migration of flexible WDM networks operating on single-mode fiber towards spectrally-spatially-flexible optical networks (SS-FONs) using spatially-divided multiplexing (SDM) technology. The work uses novel planning heuristics. In [15] an ultra-dense wavelength-switched network (UD-WSN) architecture assuming no aggregation optical transport network (OTN) switches is considered. The implementation of partial OTN switching within the UD-WSN and spectrum defragmentation is proposed to improve the cost and spectral efficiency of the network, respectively.
Emphasis should be placed on the fact that 3-stage W-S-W (wavelength-space-wavelength) switching networks are among the most commonly utilized structures for switching networks in flexible WDM netorks [4,16].
The rest of this article is structured as follows. Section 2 presents a description of the structure of the blocking switching network in which traffic prioritization management mechanisms have been introduced. The section discusses the traffic structure (Section 2.1), the operation of the prioritization mechanisms (Section 2.2), and the structure of the switching network (Section 2.3). Section 3 is devoted to the simulation environment and presents exemplary results of the simulation studies, along with their interpretation. This article ends with Conclusions (Section 4), which presents the most important conclusions resulting from this study.
2. Structure of the System
2.1. Structure of Offered Traffic
In the case of multi-service switching networks, a comprehensive modeling approach involves the utilization of Erlang, Engset, and Pascal call streams [17,18], particularly focusing on Erlang-type traffic in this research. The switching network offered is Erlang traffic streams. Each traffic stream can be generated by calls of particular traffic classes pre-defined in the system. Each distinct traffic class is characterized by a set of parameters, delineating the specific nature of the service it represents. The key parameters defining a traffic class include:
- Index (class identifier): denoted as c, this index uniquely identifies and labels the traffic class, distinguishing it from others within the network;
- Arrival Intensity of New Calls: Represented by , this parameter signifies the rate at which new calls of the designated class appear in the system. It provides insight into the influx of demands for the particular service;
- FSU Demand: Indicated by , this parameter encapsulates the demand associated with the traffic class. The FSU demand characterizes the resources required for processing and handling a single call of the specified class;
- Priority: Denoted as , priority assigns a relative importance or precedence level to the traffic class. This parameter becomes crucial in scenarios where certain classes may have varying degrees of significance or urgency. The higher the is, the more important the class is, taking precedence over lower priority classes;
- Average Service Time: Inverse of , this parameter is represented as and quantifies the average time required to service a call from the designated class. is the parameter of the exponential distribution of service time.
The aggregate traffic in the multi-service network node, modeled by Clos structure 3-stage W-S-W network (refer to Figure 1), is a composite of these individual traffic classes, each defined by its unique combination of the aforementioned parameters. Through this delineation, this research aims to comprehensively understand and model the dynamics of Erlang-type traffic within the node, considering the diverse demands, priorities, and characteristics associated with different service classes. By focusing on Erlang-type traffic and systematically examining the specified parameters, the research contributes to a nuanced understanding of the network’s behavior and performance under various scenarios.
Figure 1.
Structure of 3-stage Clos switching network.
2.2. Structure of Switching Network
One of the commonly employed configurations for switching networks in flexible WDM networks is the 3-stage W-S-W network with a Clos structure (Figure 1) [19,20]. The switching network in question is comprised of square switches with inputs and outputs. Each of the three stages in the network consists of switches. Therefore, the total number of inputs to the field is equal to the number of outputs and is . The input, output, and inter-stage links in the considered W-S-W network have capacities of f FSUs. Additionally, the output links of the switches in the last stage are organized into directions, with each direction incorporating one output link with capacity f from each switch in the third stage. The output direction is treated as a group of links and the total capacity of a single direction is equal to FSUs. The call will be processed by the resources of a given direction if the following two conditions are met: (1) finding the desired number of FSUs as neighbors, (2) finding and then occupying the required number of FSUs in single link.
A more precise characterization of the W-S-W network’s structure discloses that the first and third stages are formed with bandwidth-variable waveband-converting switches (BV-WBCSs) (Figure 2) [1,4,16], whereas the second stage employs bandwidth-variable waveband-selective space switches (BV-WBSSSs) (Figure 3) [1,16].
Figure 2.
A first-/third-stage switch, bandwidth-variable waveband-converting switch (BV-WSS—bandwidth-variable waveband-selective switch, TWBC—tunable waveband converter, PC—passive combiner).
Figure 3.
A second stage switch, bandwidth-variable waveband-selective space switch (BV-WSS—bandwidth-variable waveband-selective switch, PC—passive combiner).
In the network, it was assumed that switches in the first and last stages could modify both the wavelength and the switch output (optical fiber). Another assumption specified that switches in the middle stage were restricted to altering the outgoing optical fiber only. Consequently, for a switch in the second stage, any modifications to the channel frequency were not feasible.
2.3. Handling Prioritized Traffic
In a system implementing prioritized call handling, a set of well-defined rules govern the allocation of resources and the processing of different traffic classes [21]. Each traffic class is systematically assigned a specific priority level, forming the foundation for the system’s hierarchical approach to call management. This prioritization framework is crucial for ensuring that the system can intelligently handle a diverse array of communication needs, ranging from routine calls to critical and time-sensitive transmissions.
One fundamental rule dictates that the handling of a call from a lower-priority class has no bearing on the probability of blocking calls from higher-priority classes. This key principle underscores the system’s commitment to treating calls of different priorities independently. In practical terms, this means that the processing of lower-priority calls does not compromise the resources and service quality for higher-priority calls, fostering a robust and reliable system for critical traffic. Moreover, the system incorporates a dynamic mechanism to address resource scarcity. In instances where the available resources are insufficient to accommodate incoming calls, the system takes into consideration the call priority. Higher-priority calls are granted precedence and may, if necessary, displace currently serviced calls with lower priority. This proactive approach ensures that the system adapts to changing demands in real time, safeguarding the uninterrupted provision of critical services even under resource constraints.
In summary, the prioritized call handling system is meticulously designed to allocate resources judiciously, taking into account the urgency and significance of different service needs. The ability to terminate lower-priority calls to prioritize higher-priority ones becomes a strategic feature, particularly in scenarios where certain tasks or services demand immediate attention and take precedence over others in the interest of overall system efficiency and effectiveness.
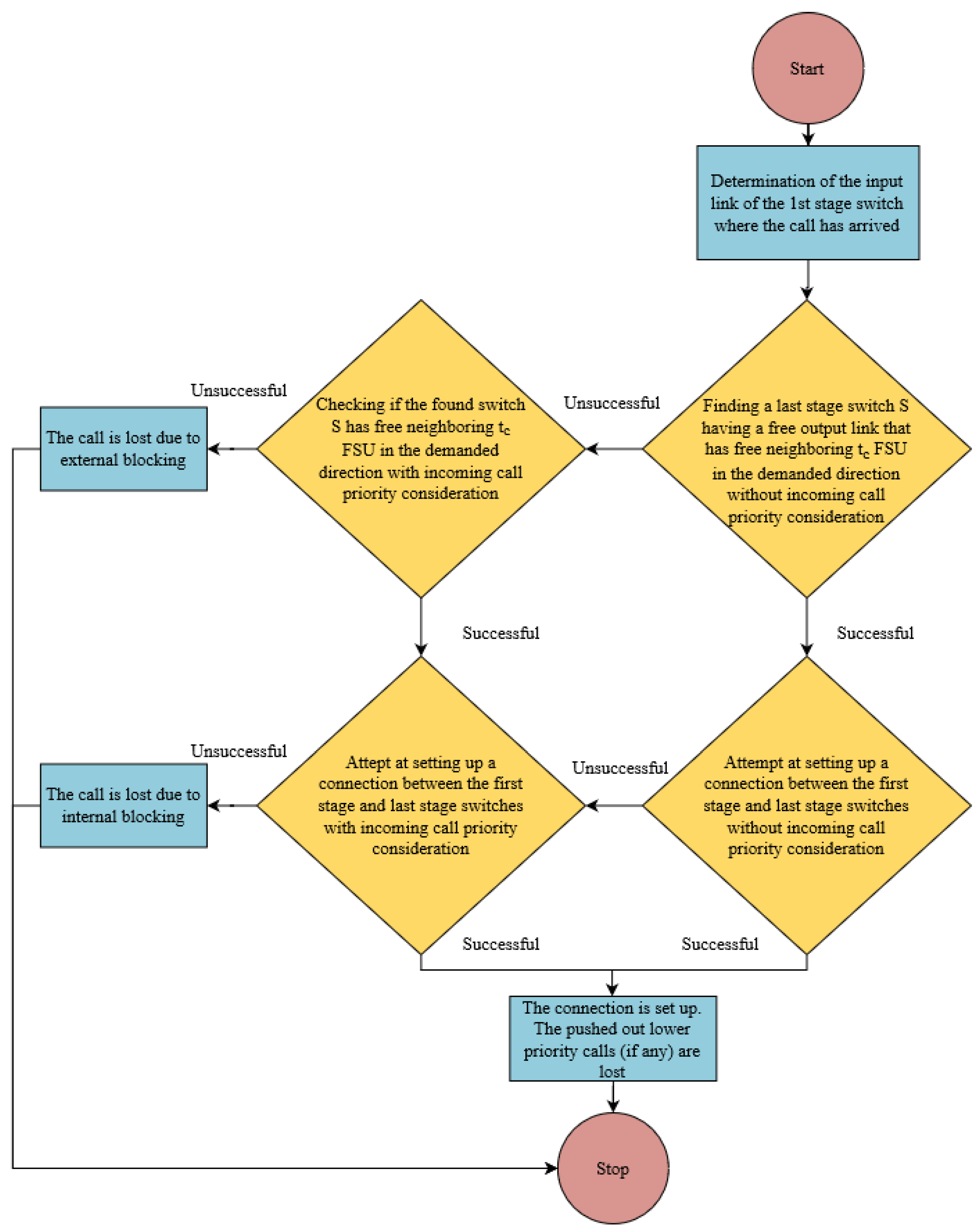
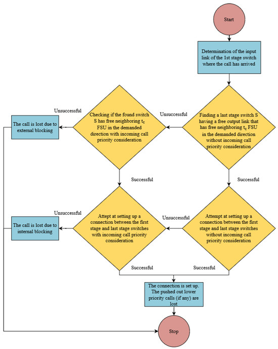
Within the Clos structure 3-stage W-S-W network nodes (Figure 1), the prioritized traffic rules are designed to seamlessly integrate with the point-to-point selection algorithm. The operational flow involves an initial attempt by the system to accept an incoming call without immediately applying priorities and their associated consequences. In other words, the model endeavors to process the call based on general criteria, prioritizing acceptance without initially factoring in the assigned priority levels. Should the initial attempt prove unsuccessful, the system then engages in a subsequent attempt, this time incorporating the prioritized traffic rules. In this phase, the system reevaluates the incoming call, taking into account its assigned priority level. The systems searches for lower priority calls to displace in order to provide enough resources for higher priority. Lower priority calls are treated equally as one group meaning that every lower priority call, no matter the priority relation between the calls in the group, can be displaced. This two-step process allows for a comprehensive and dynamic approach, wherein the system first aims for acceptance based on general criteria and only resorts to priority considerations if the initial attempt falls short. This nuanced strategy ensures a balanced and flexible approach to call processing within said network nodes, optimizing resource utilization and service quality in varying scenarios. The coexistence of point-to-point selection algorithm and priorities is shown in Figure 4.
Figure 4.
Block diagram showing combined priorities with point-to-point selection algorithm.
3. Results
3.1. Simulator Implementation
The authors created a simulator for experiments, employing C++ language and object-oriented programming. The simulation model was developed using the process interaction method [22,23]. This simulator can calculate loss probability for specific traffic classes in considered systems with implemented prioritization mechanisms.
3.2. Input Data
The simulation program takes the system capacity as input data. Each traffic class is characterized by the number of demanded FSUs and the mean service time. Additionally, a parameter a is defined, representing the traffic offered to a single FSU. The simulation program determines the intensity parameter based on these specified parameters:
In Equation (1), the expression determines the total traffic offered by class c calls. Therefore, by giving the value of a as input to the simulation, we can determine the total amount of traffic offered to the switching network, which is . Assuming the traffic proportion , and knowing the values and defining individual traffic classes, we can use Equation (1) to determine the parameter, which determines the intensity of the appearance of new class c calls in the system. In order to properly implement the prioritization mechanism, priority values for individual traffic classes are also provided.
Thus, in summary, the following parameters are given as input parameters to the simulator:
- number of input/output links in each switch: ;
- capacity of single link: f FSUs;
- number of traffic classes: M;
- for each class c from M classes:
- −
- number of demanded FSUs: ;
- −
- average service time: ;
- −
- priority value: ;
- traffic value a offered to a single FSU.
3.3. Simulation Algorithm
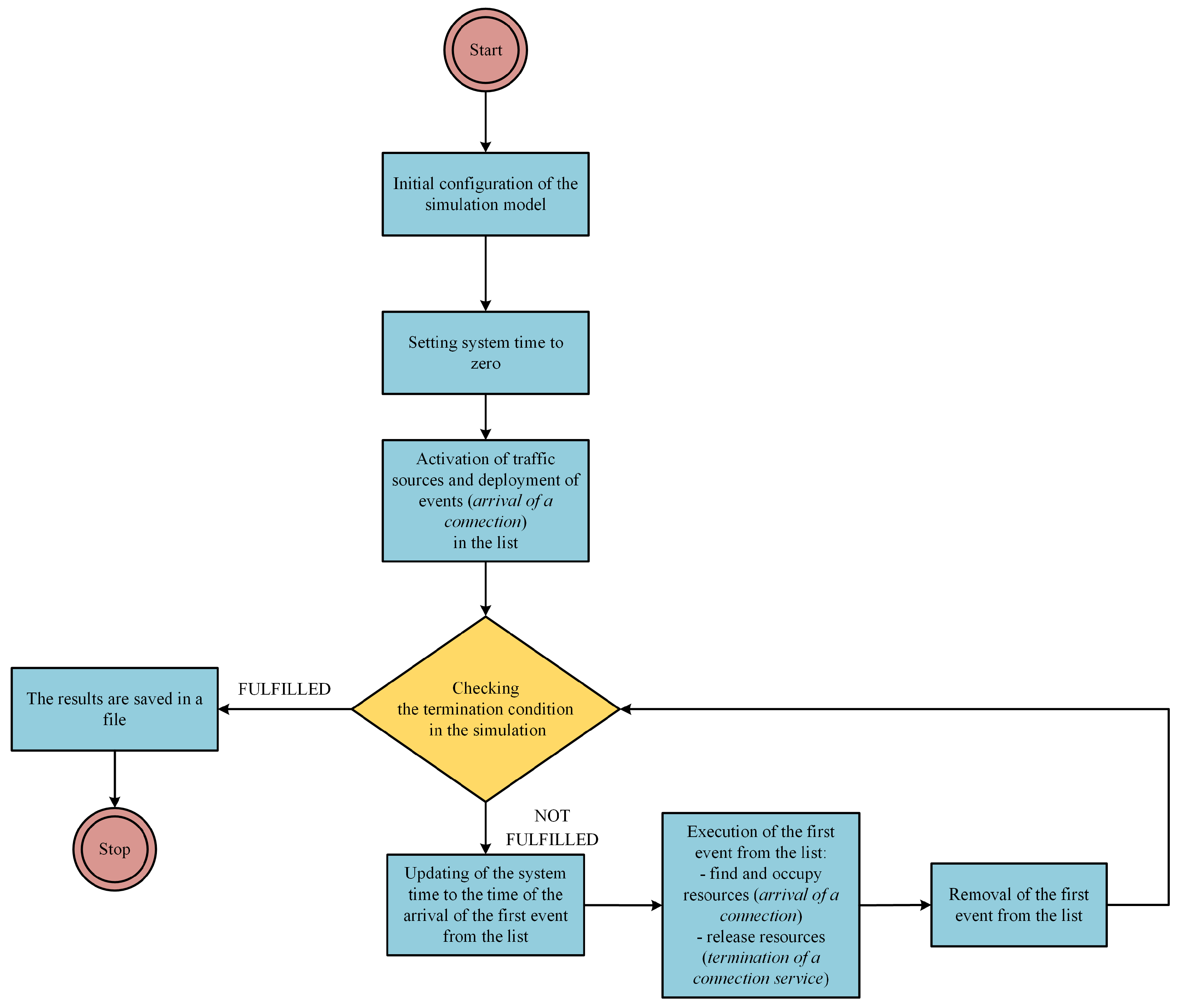
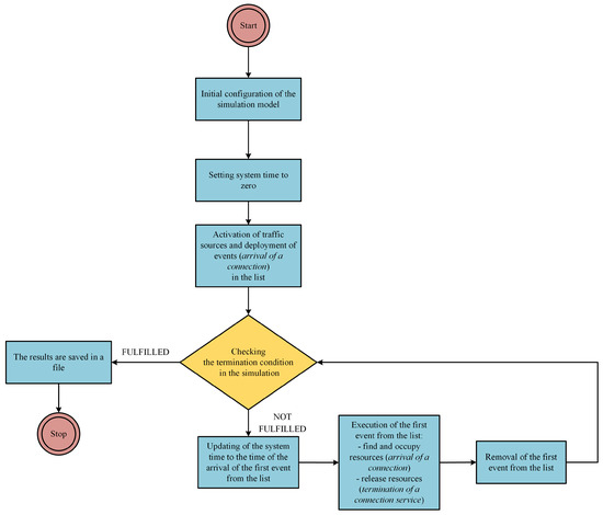
While incorporating the simulator through the process interaction method, two events were specified: the arrival of a new call and the termination of call service. In the case of the arrival of a new call event, it is verified whether a new call can be accepted for service. If feasible, the system’s resources are utilized; otherwise, the call is forfeited. The termination of call service event indicates the completion of service for a specific call, leading to the release of the system’s resources. The simulation program executes the handling of these events through dedicated functions, which are elaborated in other publications [17,18]. The overall block diagram of the simulation algorithm is depicted in Figure 5.
Figure 5.
Simulation algorithm.
3.4. Simulator Application and Termination Condition
The simulation program allows for the calculation of loss probability, obtained by dividing the number of lost calls by the number of generated calls and expressed by the following formula:
where denotes the loss probability value, the number of lost calls of class c, and the number of generated calls of class c. The number of lost calls includes calls lost due to the inability to find free resources and calls that have been displaced.
Additionally, it facilitates the determination of loss probability for displaced calls, computed as the ratio of displaced calls to generated calls. The termination condition is based on the number of generated calls for the least-active class, where calls are generated with the lowest intensity. The final result, given a set of input parameters, is derived as the average from five simulation series. Confidence intervals of 95% are also computed, typically not exceeding 5% of the average value in practical scenarios. To achieve this, up to 10,000,000 calls of the least intense class are generated.
3.5. Numerical Results
The simulation investigation was carried out on systems with parameters outlined in Table 1. Furthermore, an examination was conducted to explore the relationship between the loss probability of calls in specific traffic classes and the priority values.
Table 1.
Parameters of the systems under investigation.
The structure of the system and the traffic offered in the three cases was selected in such a way as to take into account systems with different link capacities, different numbers of classes offered to the system, and different priorities introduced for different traffic classes.
The simulation outcomes (Figure 6, Figure 7, Figure 8, Figure 9, Figure 10, Figure 11, Figure 12, Figure 13, Figure 14, Figure 15, Figure 16, Figure 17 and Figure 18) are illustrated in graphs, portraying data points along with confidence intervals computed using Student’s t-distribution (at a 95% confidence level). The data are derived from five series, each consisting of 10,000,000 calls from the least-active class. The confidence intervals were determined using the following formula:
In (3), represents the arithmetic mean computed from d results (simulation runs), and is the value from the Student’s t-distribution with degrees of freedom. The parameter , defining the standard deviation, is subsequently determined through the following equation:
where is the result obtained in the s-th run of the simulation.
Figure 9.
Loss probability associated only with displaced calls in system 1.
Figure 13.
Comparison of the loss probability values for class 4 calls in system 2 in two cases: no prioritization mechanism (all classes have equal priority) and with the use of priorities (Table 1).
Figure 18.
Loss probability associated only with displaced calls in system 3.
Figure 6, Figure 7 and Figure 8, Figure 10, Figure 11 and Figure 12, and Figure 14, Figure 15, Figure 16 and Figure 17 depict the loss probability values corresponding to individual traffic classes concerning the traffic parameter a directed to a single FSU. The graphs compare the loss probability values between a system with an implemented prioritization mechanism and a system without such prioritization. Notably, for classes with the lowest priority (), the loss probability values increase compared to the non-prioritized system. Conversely, for classes with the highest priorities ( or ), a noticeable decrease in the loss probability is observed compared to the corresponding classes in the system without prioritization. Therefore, at the expense of increasing the loss probability for low-priority classes, we obtain a decrease in the loss probability value for high-priority classes.
During the research, simulation experiments were also carried out to determine the loss probability only for displaced calls (with a lower priority than the maximum one) in systems with a prioritization mechanism. The results of the obtained loss probability values are presented in Figure 9, Figure 13, and Figure 18. Comparing the obtained values with the total loss probability values presented in Figure 6, Figure 7 and Figure 8, Figure 10, Figure 11 and Figure 12, and Figure 14, Figure 15, Figure 16 and Figure 17, we can see that losses due to call displacement constitute the largest share. Therefore, the main reason for call losses in the system is their displacement resulting from the lack of available resources for higher priority class.
This fact can also be supported by the results presented in Table 2, Table 3 and Table 4. The presented numerical results confirm a very large share of displaced calls in the total number of lost calls in the system.
Table 2.
Number of generated, lost, and displaced calls in system 1.
Table 3.
Number of generated, lost, and displaced calls in system 2.
Table 4.
Number of generated, lost, and displaced calls in system 3.
When we compare the loss probability values in the system with the priorities (Figure 6 and Figure 7), we can see that the loss probability value for class 1 calls is higher than for class 2 calls, even though it requests a smaller number of FSUs. The described situation results from the fact that when lower priority calls (classes 1 and 2) are displaced, class 1 calls have a larger share among the displaced calls (which is confirmed by the results presented in Figure 9).
In the case of System 2, we notice that at the expense of displacing a large number of class 1 calls, we achieve a reduction in the loss probability for calls with the highest priority (class 2) and for class 3 calls (Figure 11 and Figure 12). The lower loss probability for class 3 calls results from the fact that a lot of class 1 calls were displaced (Figure 13, Table 3).
As in the case of System 1, when we compare the loss probability values in System 3 with the priorities (Figure 14, Figure 15, Figure 16 and Figure 17), we can see that the loss probability value for class calls requesting fewer FSUs is higher than for calls requesting a larger number of FSUs. This is due to the fact that in the case of displacing lower priority calls (classes 1 and 2), calls with a smaller number of FSUs have a greater share among the displaced calls (Figure 18, Table 4).
In order to more comprehensively present the traffic characteristics of the considered systems, research was carried out showing the percentage utilization of system resources. The utilization of resources in the output directions of the switching network was examined. The resource utilization percentages were determined using the following formula:
where is the number of occupied FSUs in the output direction (link group) of the switching network at a given moment of time, is the time interval between events i, and and T is the duration of the simulation experiment.
Figure 19, Figure 20 and Figure 21 show the percentage of resource utilization in the output directions of the switching network in the considered systems. We can see that when the prioritization mechanism is used, we obtain lower resource utilization. This translates directly into a lower value of traffic serviced. Therefore, at the expense of shaping the traffic characteristics (loss probability) of the system, we reduce the value of traffic serviced in the system. We also notice that regardless of the system capacity and the number of traffic classes offered, the trend of changes is very similar.
Figure 19.
Comparison of resource utilization of outgoing directions in system 1 when the prioritization mechanism is used or not.
Figure 20.
Comparison of resource utilization of outgoing directions in system 2 when the prioritization mechanism is used or not.
Figure 21.
Comparison of resource utilization of outgoing directions in system 3 when the prioritization mechanism is used or not.
As an additional research element, the impact of using different CAC mechanisms on shaping the traffic characteristics of the systems was compared. As part of the research, the loss probability values were compared for individual call classes in system 1, in which three cases were considered: without the CAC mechanisms introduced, with the prioritization mechanism, and with the reservation mechanism. In the case of the reservation mechanism, the reservation limit value was set to 75% of the system capacity. The implemented reservation mechanism was described in detail in [18].
As we can see in Figure 22, Figure 23 and Figure 24, by implementing the traffic prioritization mechanism, we can shape the traffic characteristics of the considered systems in a similar way to using the reservation mechanism.
Figure 22.
Comparison of loss probabilities for class 1 calls in system 1 when different CAC mechanisms are used.
Figure 23.
Comparison of loss probabilities for class 2 calls in system 1 when different CAC mechanisms are used.
Figure 24.
Comparison of loss probabilities for class 3 calls in system 1 when different CAC mechanisms are used.
4. Conclusions
This article presents a simulator of flexible WDM nodes with an implemented mechanism for prioritizing call classes. The simulator allows us to determine the loss probability for individual traffic classes in a switching network with point-to-point selection. The simulation studies carried out confirmed the possibility of using the traffic prioritization mechanism to manage traffic in the nodes of the flexible WDM network. This mechanism, similar to the dynamic reservation mechanism [18], or the threshold mechanism [17], allows differentiating the quality of service of individual services represented by different traffic classes. Due to its nature, the greatest benefits can be obtained by using it for classes (services) that require relatively low bit rates and are usually associated with low traffic volumes, e.g., those associated with maintenance traffic, monitoring, or alarms. Otherwise, when used for prioritizing high-volume traffic, it can greatly downgrade the quality of service and experience of other classes. Furthermore, it is worth noting that by applying priorities, we can reduce the use of system resources, which directly translates into the value of the traffic served and can therefore be used as a traffic-shaping mechanism. Prioritization can also be used as a kind of preventive mechanism that activates when a certain type of traffic (service) occurs in the network that must be handled with the best possible quality.
Author Contributions
M.S., B.N., E.L. and P.Z.: conceptualization, validation, writing—review and editing; M.S. and B.N.: data curation, formal analysis, investigation, methodology, resources, software, visualization, writing—original draft; P.Z.: funding acquisition, project administration, supervision. All authors have read and agreed to the published version of the manuscript.
Funding
This research was funded by the Polish Ministry of Science and Higher Education (No. 0313/SBAD/1311).
Data Availability Statement
Data are contained within the article.
Conflicts of Interest
The authors declare no conflicts of interest.
Abbreviations
The following abbreviations are used in this manuscript:
| WDM | Wavelength-Division Multiplexing |
| FSU | Frequency Slot Unit |
References
- 1 × 9/1 × 20 Flexgrid® Wavelength Selective Switch (WSS). Available online: https://www.epsglobal.com/Media-Library/EPSGlobal/Products/files/finisar/roadm-fws-optoelectronic/10WSAA09FLL.pdf?ext=.pdf (accessed on 1 April 2024).
- Spectral Grids for WDM Applications: DWDM Frequency Grid; Recommendation G.694.1; International Telecommunication Union (ITU-T): Geneva, Switzerland, 2020.
- Al-Musawi, M.T.H.; Mnati, M.N.; Wahab, A.A.A. Enhancing meta slot space space wavelength to solve blocking case in elastic optical networks. Meas. Sens. 2023, 27, 100724. [Google Scholar] [CrossRef]
- Abuelela, E.; Żal, M.; Kabaciński, W. Simultaneous Connections Routing in Wavelength–Space–Wavelength Elastic Optical Switches. Sensors 2023, 23, 3615. [Google Scholar] [CrossRef] [PubMed]
- Ohta, S. Meta-Slot Schemes to Enhance Nonblocking Elastic Optical Switching Networks. In Proceedings of the 2019 International Conference on Advanced Technologies for Communications (ATC), Hanoi, Vietnam, 17–19 October 2019; pp. 252–257. [Google Scholar] [CrossRef]
- Kitsuwan, N.; Pavarangkoon, P.; Nag, A. Elastic optical network with spectrum slicing for fragmented bandwidth allocation. Opt. Switch. Netw. 2020, 38, 100583. [Google Scholar] [CrossRef]
- Lin, B.C. Rearrangeable W-S-W Elastic Optical Networks Generated by Graph Approaches: Erratum. J. Opt. Commun. Netw. 2019, 11, 282–284. [Google Scholar] [CrossRef]
- Ravi, N.; Yayimli, A. Fair slot assignment in elastic optical networks under dynamic traffic. In Proceedings of the 2018 International Conference on Information Networking (ICOIN), Chiang Mai, Thailand, 10–12 January 2018; pp. 386–390. [Google Scholar] [CrossRef]
- Baig, G.; Yadav, A.; Yadav, D.S. The Effect of Frequency Slot Demand in Elastic Optical Network (EON). In Proceedings of the 2022 IEEE 11th International Conference on Communication Systems and Network Technologies (CSNT), Indore, India, 23–24 April 2022; pp. 470–475. [Google Scholar] [CrossRef]
- Jinno, M.; Takara, H.; Kozicki, B.; Tsukishima, Y.; Sone, Y.; Matsuoka, S. Spectrum-efficient and scalable elastic optical path network: Architecture, benefits, and enabling technologies. IEEE Commun. Mag. 2009, 47, 66–73. [Google Scholar] [CrossRef]
- Proietti, R.; Liu, L.; Scott, R.; Guan, B.; Qin, C.; Su, T.; Giannone, F.; Yoo, S. 3D elastic optical networking in the temporal, spectral, and spatial domains. IEEE Commun. Mag. 2015, 53, 79–87. [Google Scholar] [CrossRef]
- Tomkos, I.; Azodolmolky, S.; Solé-Pareta, J.; Careglio, D.; Palkopoulou, E. A tutorial on the flexible optical networking paradigm: State of the art, trends, and research challenges. Proc. IEEE 2014, 102, 1317–1337. [Google Scholar] [CrossRef]
- Politi, C.; Anagnostopoulos, V.; Matrakidis, C.; Stavdas, A.; Lord, A.; López, V.; Fernández-Palacios, J.P. Dynamic operation of flexi-grid OFDM-based networks. In Proceedings of the OFC/NFOEC, Los Angeles, CA, USA, 4–8 March 2012; pp. 1–3. [Google Scholar]
- Lechowicz, P.; Goscien, R.; Rumipamba-Zambrano, R.; Perello, J.; Spadaro, S.; Walkowiak, K. Greenfield Gradual Migration Planning toward Spectrally-Spatially Flexible Optical Networks. IEEE Commun. Mag. 2019, 57, 14–19. [Google Scholar] [CrossRef]
- Zhang, Y.; Zhou, X.; Deng, N.; Shen, G. Exploiting efficiency of ultra-dense wavelength switched network for carrying metro network traffic. Photonic Netw. Commun. 2019, 37, 265–277. [Google Scholar] [CrossRef]
- Kabaciński, W.; Michalski, M.; Rajewski, R. Strict-Sense Nonblocking W-S-W Node Architectures for Elastic Optical Networks. J. Light. Technol. 2016, 34, 3155–3162. [Google Scholar] [CrossRef]
- Sobieraj, M.; Zwierzykowski, P.; Leitgeb, E. Modelling and Optimization of Multi-Service Optical Switching Networks with Threshold Management Mechanisms. Electronics 2021, 10, 1515. [Google Scholar] [CrossRef]
- Sobieraj, M.; Zwierzykowski, P.; Leitgeb, E. Determination of Traffic Characteristics of Elastic Optical Networks Nodes with Reservation Mechanisms. Electronics 2021, 10, 1853. [Google Scholar] [CrossRef]
- Kabaciński, W.; Al-Tameemie, A.; Rajewski, R. Rearrangeability of Wavelength-Space-Wavelength Switching Fabric Architecture for Elastic Optical Switches. IEEE Access 2019, 7, 64993–65006. [Google Scholar] [CrossRef]
- Kabaciński, W.; Abdulsahib, M.; Michalski, M. Performance evaluation of WSW2 switching fabric architecture with limited number of spectrum converters. In Proceedings of the 2018 Advances in Wireless and Optical Communications (RTUWO), Riga, Latvia, 15–16 November 2018; pp. 124–129. [Google Scholar] [CrossRef]
- Nowak, B.; Piechowiak, M.; Stasiak, M.; Zwierzykowski, P. An analytical model of a system with priorities servicing a mixture of different elastic traffic streams. Bull. Pol. Acad. Sci. Tech. Sci. 2020, 68, 263–270. [Google Scholar] [CrossRef]
- Tyszer, J. Object-Oriented Computer Simulation of Discrete-Event Systems; Kluwer Academic Publishers: Norwell, MA, USA, 1999. [Google Scholar]
- Gao, B.; Guo, L.; Ma, L.; Wang, K. Corrective maintenance process simulation algorithm research based on process interaction. In Proceedings of the IEEE 2012 Prognostics and System Health Management Conference (PHM-2012 Beijing), Beijing, China, 23–25 May 2012; pp. 1–5. [Google Scholar] [CrossRef]
- Zhang, J.; Qian, F.; Yang, J. Online routing and spectrum allocation in elastic optical networks based on dueling Deep Q-network. Comput. Ind. Eng. 2022, 173, 108663. [Google Scholar] [CrossRef]
- Lira, C.J.; Almeida, R.C.; Chaves, D.A. Spectrum allocation using multiparameter optimization in elastic optical networks. Comput. Netw. 2023, 220, 109478. [Google Scholar] [CrossRef]
Disclaimer/Publisher’s Note: The statements, opinions and data contained in all publications are solely those of the individual author(s) and contributor(s) and not of MDPI and/or the editor(s). MDPI and/or the editor(s) disclaim responsibility for any injury to people or property resulting from any ideas, methods, instructions or products referred to in the content. |
© 2024 by the authors. Licensee MDPI, Basel, Switzerland. This article is an open access article distributed under the terms and conditions of the Creative Commons Attribution (CC BY) license (https://creativecommons.org/licenses/by/4.0/).























