Abstract
In this research, we investigate the integration of an Intrusion Detection System (IDS) with a Digital Twin (DT) to enhance the cybersecurity of physical devices in cyber–physical systems. Using Eclipse Ditto as the DT platform and Snort as the IDS, we developed a near-realistic test environment that included a Raspberry Pi as the physical device and a Kali Linux virtual machine to perform common cyberattacks such as Hping3 flood attacks and NMAP reconnaissance scans. The results demonstrated that the IDS effectively detected Hping3-based flood attacks but showed limitations in identifying NMAP scans, suggesting areas for IDS configuration improvements. Furthermore, the study uncovered significant system resource impacts, including high Central Processing Unit (CPU) usage during SYN and ACK flood attacks and persistent memory usage after Network Mapper (NMAP) scans, highlighting the need for enhanced recovery mechanisms. This research presents a novel approach by coupling a Digital Twin with an IDS, enabling real-time monitoring and providing a dual perspective on both system performance and security. The integration offers a holistic method for identifying vulnerabilities and understanding resource impacts during cyberattacks. The work contributes new insights into the use of Digital Twins for cybersecurity and paves the way for further research into automated defense mechanisms, real-world validation of the proposed model, and the incorporation of additional attack scenarios. The results suggest that this combined approach holds significant promise for enhancing the security and resilience of IoT devices and other cyber–physical systems.
1. Introduction
Smart cities are rapidly evolving urban environments that leverage cutting-edge technology to enhance the quality of life for residents, improve governance, and optimize resource management [1]. As urbanization continues to rise and cities face increasing pressure to manage limited resources efficiently, the concept of smart cities has gained significant traction [2]. By integrating Internet of Things (IoT) devices, big data analytics, and Artificial Intelligence (AI), smart cities aim to create sustainable urban ecosystems capable of responding dynamically to the needs of their citizens [3]. From energy grids and public transportation to waste management and healthcare services, smart cities rely on interconnected systems to ensure seamless operations and provide real-time insights into urban life.
Despite the remarkable advantages, the adoption of these smart technologies raises serious concerns, particularly in the area of cybersecurity. The reliance on vast, interconnected digital systems makes smart cities particularly susceptible to cyberattacks, which can disrupt essential services and undermine public safety [4]. As these cities scale up, the attack surface widens, making it easier for malicious actors to exploit system vulnerabilities. These security risks are exacerbated by the widespread use of IoT devices, which, due to their limited computing resources, cannot deploy robust security protocols.
In addition, the scalability of traditional cybersecurity solutions, such as firewalls and centralized Intrusion Detection Systems (IDSs), is a significant challenge. As the number of IoT devices grows exponentially, managing security across such a large network becomes increasingly complex. The need for these devices to remain operational 24/7 further complicates security implementation, as it leaves little room for system downtime to apply updates or conduct routine security audits.
The shift toward smart city technologies is being driven by the growing demand for urban environments that are not only efficient but also resilient and adaptive. As cities around the globe continue to expand, urban planners and governments are looking for solutions to improve infrastructure, reduce carbon footprints, and enhance public services [5]. The importance of smart cities extends beyond the realm of technological innovation; they represent a critical step toward addressing the environmental and societal challenges posed by rapid urbanization. The implementation of smart city technologies has the potential to reduce energy consumption, lower pollution levels, and provide better access to essential services for urban populations [6].
However, to unlock the full potential of smart cities, a new approach to cybersecurity is necessary—one that is not only scalable but also proactive. This is where Digital Twins (DTs) emerge as a promising solution. A Digital Twin is a virtual model of a physical device, system, or process that mirrors its real-time behavior. Digital Twins allow for continuous monitoring, simulation, and analysis of devices without interacting with the physical system. They have proven effective in optimizing performance and detecting anomalies in various sectors, including manufacturing, healthcare, and urban planning [7].
In the context of cybersecurity for smart cities, the integration of Digital Twins with Intrusion Detection Systems (IDSs) offers a novel approach to threat detection. Digital Twins enable continuous observation of IoT devices, while IDS monitors network traffic for suspicious activities. This combination allows for proactive defense mechanisms by simulating the impact of potential attacks on IoT devices and predicting system vulnerabilities before they can be exploited [8]. The offloading of security tasks to the Digital Twin environment also addresses the resource constraints of IoT devices, allowing the physical devices to focus on core operational functions without sacrificing security.
One of the major challenges facing smart cities is the inherent security vulnerability of IoT devices. These devices are typically low-powered, low-cost sensors, cameras, and controllers that are deployed across the city to collect and transmit data in real time. Due to their limited computational power and storage capabilities, many IoT devices lack the ability to run complex security protocols, leaving them exposed to cyberattacks [9]. Furthermore, many of these devices operate in environments where they are physically accessible, increasing the risk of tampering or physical damage. As the services provided by smart cities—such as transportation, energy management, and healthcare—are essential to the daily lives of millions of people, ensuring the security of these systems is of paramount importance. Yet, maintaining the availability and integrity of these systems while safeguarding them from attacks presents a significant technical challenge.
The proposed integration of Digital Twins with IDS not only mitigates these security risks but also provides a comprehensive framework that addresses both the digital and physical vulnerabilities of smart city infrastructures. Through real-time monitoring and simulation, the DT-IDS system offers a robust solution for detecting, responding to, and preventing cyber threats before they affect critical services. This dual-layer defense, capable of identifying attacks both at the network level and in the physical domain, significantly enhances the resilience of smart city systems.
To address these challenges, this research proposes an innovative approach that leverages the concepts of Digital Twins and Intrusion Detection Systems (IDSs) to enhance the security of smart cities [4]. Digital Twins are virtual representations of physical objects that replicate their properties and behaviors in real time [10]. In a smart city environment, Digital Twins can serve as virtual models of IoT devices, allowing for continuous monitoring and simulation of device behavior without directly interacting with the physical infrastructure. This approach offers a significant advantage, as it enables the offloading of computationally intensive security tasks to a more robust virtual environment, thus preserving the limited resources of the IoT devices themselves.
Additionally, as smart cities continue to grow, the scalability of this solution becomes increasingly critical. Digital Twins can be deployed in parallel to monitor multiple devices simultaneously, allowing for scalability without overwhelming the system’s resources. This makes the DT-IDS combination a highly scalable solution for protecting smart cities of the future.
The significance of this research lies in its potential to address the growing security concerns faced by smart cities. As the adoption of smart city technologies accelerates, there is an urgent need for scalable and efficient security solutions that can protect critical infrastructure without compromising performance or usability. The combination of Digital Twins and IDS offers a novel approach to mitigating these risks, enabling cities to remain resilient in the face of evolving cyber threats. Moreover, this approach aligns with the overarching goals of smart city development—creating urban environments that are not only efficient and connected but also secure and sustainable [11].
Relevance to Digital Twins and Smart Cities
Our approach is deeply rooted in the integration of Digital Twins with Intrusion Detection Systems (IDSs), which directly addresses the security challenges present in smart city infrastructures. Digital Twins serve as real-time virtual replicas of physical IoT devices, allowing for continuous monitoring and simulation of device behavior. In the context of smart cities, this provides a powerful tool to anticipate, detect, and mitigate security threats before they impact physical systems.
The integration of IDS with Digital Twins enables proactive cybersecurity measures, as the IDS monitors network traffic in real time, and the Digital Twin provides detailed insights into how an attack could affect physical devices. This approach allows for real-time detection of threats, such as Distributed Denial of Service (DDoS) attacks or unauthorized access attempts, while also simulating potential attack impacts within the Digital Twin environment. This not only enhances the security of smart city infrastructures but also enables security personnel to test and refine their defense mechanisms in a controlled, virtual environment.
In the context of smart cities, where IoT devices are widely deployed to manage critical infrastructure such as energy grids, transportation, and public services, the ability to simulate, monitor, and respond to attacks in real time is crucial. Digital Twins provide an invaluable layer of security by allowing for continuous risk assessment without directly affecting the physical devices. By integrating IDS with Digital Twins, our approach ensures that smart city infrastructures are not only monitored in real time but are also protected by dynamic, adaptive security solutions that can evolve as new threats emerge.
Given the increasing complexity of smart city infrastructures and the growing reliance on IoT devices, our study focuses on a critical aspect of maintaining security in such environments. Therefore, the integration of Digital Twins with IDS is not only relevant but essential for addressing the cybersecurity challenges that smart cities face today.
The remainder of this paper is structured as follows: In Section 2, we review the existing literature on Digital Twins, Intrusion Detection Systems, and their applications in smart city security. Section 3 presents the proposed solution, outlining the framework and technical components that make up the solution. In Section 4, we discuss the results and outcomes of the implementation, followed by an in-depth discussion in Section 5. Finally, the paper concludes in Section 6, where we summarize the key findings and propose directions for future research.
2. Literature Review
To guide this research, we conducted an extensive literature review on Digital Twins (DTs), cyber security, and the application of Intrusion Detection Systems (IDSs) in smart cities. Digital Twins are increasingly being recognized as critical tools in various sectors, including smart cities, where they offer a real-time reflection of physical infrastructure. In cybersecurity, they provide an enhanced layer of monitoring and prediction by simulating attacks and stress conditions that physical devices may face in real environments [12]. This capability is particularly valuable in smart city infrastructures where IoT devices operate at a massive scale, often without the robust security systems available to more centralized infrastructures. Existing research has explored a wide range of applications for Digital Twins, particularly in areas such as monitoring, analysis, and simulation. However, there remains a significant gap in integrating Digital Twins with Intrusion Detection Systems to directly enhance the cybersecurity of physical devices in smart cities.
2.1. Digital Twin in Cyber Security
Digital Twins have been utilized in various fields to enhance cybersecurity. They are particularly valuable in cyber–physical systems (CPSs), where they mirror the state of IoT devices, helping to detect, analyze, and mitigate threats in real time [10]. For instance, Suhail et al. (2022) [13] introduced a secure communication layer between the Digital Twin and the physical device, aiming to mitigate cyber–physical threats during real-time interactions. Similarly, Empl and Pernul (2023) [14] proposed a security analytics model that aligns with Digital Twins to integrate data generated by DT with other applications, enhancing the ability to detect and mitigate cyber threats.
Recent works have also explored more advanced applications of Digital Twins in security. M Sheraz et al. (2024) demonstrated the use of AI-enhanced Digital Twins to simulate complex cyber attacks on IoT systems, showcasing the potential for AI-driven models to anticipate and neutralize sophisticated threats [15]. This study highlights the growing importance of combining AI with Digital Twin frameworks to deal with the rapidly evolving nature of cyber threats. Also, Yagmur Yigit et al. (2024) [16] proposed an AI-enhanced Digital Twin framework to tackle security and computational challenges in 6G Internet of Vehicles (IoV) networks. Their approach addresses the limitations of static models and high computational demands in traditional DT systems, which often lead to inefficiencies in attack detection. By incorporating feature engineering and online learning, their framework achieves a 98% attack detection success rate and significantly improves resource efficiency, reducing latency by 12%, energy consumption by 15%, and RAM usage by 20%. This demonstrates the potential of AI-enhanced DTs to provide scalable, real-time security solutions for 6G IoV and smart city infrastructures.
Eckhart and Ekelhart (2018) [17] developed a comprehensive framework for creating Digital Twins with integrated security and safety rules. Their framework monitors the behavior of the Digital Twin and raises alarms when security breaches occur. While this approach is effective in a controlled environment, it requires substantial manual effort to implement, particularly when addressing real-time attacks on IoT devices. In contrast, Damjanovic-Behrendt (2018) [18] focused on the automotive industry, leveraging Digital Twins to enhance user privacy by detecting potential privacy risks associated with connected car applications and infotainment systems. Their research illustrates the potential of DTs in maintaining privacy, but it does not address broader cybersecurity challenges, particularly in critical infrastructure.
In recent years, the focus has shifted towards applying Digital Twins for active defense mechanisms in smart cities. Ariyachandra et al. (2023) [19] reviewed the role of Digital Twin Smart Cities (DTSCs) in enhancing disaster risk management. They highlight the increasing use of DTSCs, which combine Digital Twin (DT) technology with smart city infrastructures to improve disaster resilience. The study emphasizes the benefits of DTSCs in disaster prevention, mitigation, and recovery, while also acknowledging the complexities they introduce. By assessing current DTSC applications, the paper identifies key challenges in implementation and suggests that further research is needed to fully realize the potential of DTSCs in disaster management.
2.2. Co-Simulation and Human Behavior Modelling
Bécue et al. (2020) [20] explored Digital Twins in the context of human behavior modeling, a novel use case where DTs were employed to detect benign behavior patterns and recognize deviations that could indicate security breaches. Their research introduced co-simulation, allowing multiple models to run concurrently on different computing engines to identify interdependencies between various components. This technique is particularly valuable for understanding complex systems, though its application to IoT security in smart cities remains underexplored.
Expanding on co-simulation, recent studies have applied human behavior modeling in smart city contexts. Jun Ma et al. (2024) [21] proposed Co-zyBench, a benchmark tool that utilizes a Digital Twin (DT) approach to evaluate personalized thermal comfort systems for Heating, Ventilation, and Air Conditioning (HVAC) systems in commercial buildings. Co-zyBench employs a co-simulation middleware that interfaces between the DT of the building’s HVAC system and the DT representing occupants’ dynamic thermal preferences. By incorporating real-world data captured by sensors, it evaluates systems based on energy consumption, thermal comfort, and occupant equality. This tool addresses the limitations of traditional methods, providing a scalable and cost-effective solution for testing HVAC systems without requiring extensive real-world experimentation.
Sellitto et al. (2021) [22] focused on critical infrastructure protection through Digital Twins, proposing a methodology for generating Digital Twins of infrastructure components to simulate cybersecurity threats and vulnerabilities. Their approach also included visual threat modeling, which provided a comprehensive understanding of potential risks. However, like many other studies, Sellitto et al.’s methodology emphasized simulations and testing rather than direct integration of DTs with operational IoT security mechanisms.
HM Ramos et al. (2023) extended the work on Digital Twins for critical infrastructure by applying DTs to water management systems in smart cities. In this study, reference [23] proposed the development of a Smart Water Grid (SWG) utilizing a Digital Twin (DT) to enhance monitoring, management, and efficiency in water distribution networks (WDNs). The DT enables live monitoring of system components, simulating different scenarios such as pressure regulation, device operations, and head-loss factors. A case study in the Gaula water distribution network on Madeira Island, Portugal, demonstrates the potential of this approach, resulting in an 80% reduction in real water losses (434,273 m³) and an economic saving of approximately EUR 165,000. By employing district-metered area (DMA) sectorization and network requalification, the infrastructure leakage index was reduced significantly, highlighting the system’s improvement potential.
2.3. Comparing Solutions in Digital Twin and IDS Research
Table 1 provides an overview of the existing literature on Digital Twins for cybersecurity. As highlighted, each study addresses a specific use case, such as monitoring, analyzing, testing, or simulating cyber threats. Despite their contributions, these solutions often fall short of providing a comprehensive framework for integrating Digital Twins with Intrusion Detection Systems to enhance the security of the physical devices themselves.
Table 1.
Comparison of cyber security use cases of Digital Twins.
This comparison highlights key differences between the current approaches to integrating Digital Twins with cybersecurity mechanisms. While most solutions focus on monitoring and analyzing the behavior of physical devices, only a few, such as those proposed by authors in [14], incorporate predictive analytics to anticipate potential security breaches. However, none of the reviewed research fully addresses real-time monitoring and intrusion detection, which are critical for maintaining the security of IoT devices in smart city infrastructures.
In more recent works, such as those by Der Wal et al. (2022) [25] and this paper, the authors address the growing challenge of securing the vast number of Internet-connected devices, projected to reach nearly 30 billion by 2030, as IoT technologies permeate various sectors such as public health, smart cities, and smart manufacturing. They provide a review of the current state-of-the-art in IoT security and Digital Twins (DTs), which serve as digital replicas of physical objects. The authors then propose a novel methodology that integrates Cyber Digital Twins and Autonomous Adversary Emulation to enhance the security of IoT devices. This approach aims to simulate potential cyber attacks and improve the defense mechanisms of IoT systems. Furthermore, the paper identifies a critical gap in the integration of predictive models with real-time Intrusion Detection Systems (IDSs), which are essential for securing smart city infrastructures. Solutions that effectively combine these elements are necessary to ensure both the security and resilience of IoT-driven ecosystems in smart cities.
Additionally, the lack of IDS integration across all studies demonstrates a significant gap in existing research. Solutions like the framework from authors in [17], while comprehensive in their monitoring capabilities, require manual effort to implement, which is a drawback in dynamic environments where threats evolve rapidly. Conversely, the authors of [20]’s co-simulation methodology excels in identifying interdependencies between system components but is limited by its lack of real-time IDS support. In [22], the authors introduced an interesting approach by incorporating threat modeling into their methodology. However, like others, their solution focuses more on simulations rather than live system protection. This underlines the necessity for future research to not only simulate and predict threats but also provide real-time mitigation strategies through IDS integration.
2.4. The Gap in the Literature: Integrating Digital Twins and IDS for Smart Cities
While there has been substantial progress in utilizing Digital Twins for monitoring and analyzing physical devices, the integration of Digital Twins with Intrusion Detection Systems (IDSs) remains an underexplored area in the context of smart cities. Current solutions predominantly focus on simulating and testing the behavior of Digital Twins rather than using them to actively detect and mitigate security threats in real time.
For example, Sellitto et al. [22] developed a robust framework for critical infrastructure protection but did not extend this methodology to include real-time threat detection or direct interaction with Intrusion Detection Systems. Similarly, the framework proposed by Eckhart and Ekelhart [17] could potentially be used for testing IoT devices within a smart city environment, but it lacks the capability to dynamically enhance the security of physical devices based on real-time IDS data.
Another recent study by Homaei et al. (2024) proposed using AI-powered IDS systems that work alongside Digital Twins to automate real-time detection of anomalies in various inductries [24]. This paper explores the potential of Digital Twin (DT) technology and its integration with Artificial Intelligence (AI) to enhance cybersecurity across various industries. While Digital Twins enable the digital simulation, analysis, design, optimization, and evolution of systems, offering improved speed, accuracy, and efficiency over traditional methods, this paper highlights that the full potential of this technology has yet to be realized. DTs are widely applied in Industry 4.0 and factories of the future, where they drive enhanced efficiency in existing systems. However, the transition to cyber digitization has introduced new cybersecurity challenges. The lack of standardized security protocols for DTs has left them vulnerable to exploitation by cybercriminals. Gaining access to a DT of a product or service exposes an entire system to potential threats, as the DT essentially mirrors the physical system. The authors proposed leveraging the synergy between AI and DTs to improve the cybersecurity of digital platforms. AI can help strengthen the defense mechanisms of DTs, detecting and mitigating security threats more effectively. The paper aims to provide a comprehensive examination of the role of AI in securing DTs, outlining both the opportunities and risks involved. Moreover, this research offers a roadmap for future studies on the integration of AI and cybersecurity in DT technologies, serving as a guide for researchers and stakeholders interested in the secure deployment of DTs across various industries.
The growing complexity of smart city infrastructures necessitates a solution that can address both the scale and the diversity of security threats. The combination of Digital Twins and IDS offers a promising approach, where the Digital Twin serves as a dynamic representation of the IoT device, enabling continuous monitoring and detection of anomalies without placing additional computational burdens on the physical device. By coupling IDS with Digital Twins, smart city infrastructures can proactively respond to cyber threats, minimizing the risk of disruption to essential services.
2.5. Conclusion of the Literature Review
In summary, the literature shows significant advancements in the use of Digital Twins for cybersecurity, particularly in monitoring and simulating the behavior of physical systems. However, there is a clear gap in research that explores the potential of integrating Digital Twins with Intrusion Detection Systems to enhance the real-time security of IoT devices in smart cities. This research aims to fill that gap by proposing a novel framework that leverages both technologies to improve the cybersecurity of physical devices in smart city infrastructures. The proposed solution will focus on real-time threat detection, anomaly analysis, and the automatic mitigation of cyber threats, providing a more comprehensive approach to smart city security.
More recent studies have started addressing this gap by integrating AI-based detection systems with Digital Twins. However, full real-time integration remains rare, indicating a promising avenue for further research in securing increasingly complex smart city infrastructures.
3. Proposed Solution
This section presents a comprehensive solution to enhance the cybersecurity of smart cities by combining a Digital Twin (DT) with an Intrusion Detection System (IDS). The primary objective is to leverage the Digital Twin’s capability to simulate and monitor a physical device, while the IDS proactively monitors network traffic and identifies potential threats. By integrating these two systems, we aim to provide a robust framework that enhances both real-time detection and prevention of cyberattacks on critical smart city infrastructure.
To ensure reproducibility, we provide an exhaustive overview of the setup environment used for this solution, detailing both hardware and software components. Each component’s configuration is fully described to allow researchers in the field to replicate the environment. Specifically, the configuration of the hardware devices (PC, Raspberry Pi, and Kali Linux VM), network protocols (MQTT), and the implementation of Digital Twin management using Eclipse Ditto, Snort IDS, and custom Python scripts are explained in detail. This guarantees that all steps, tools, and methodologies are transparent and replicable.
3.1. Overview of the Proposed Framework
Our solution centers around the integration of Digital Twins and Intrusion Detection Systems. A Digital Twin serves as a virtual clone of a physical device, accurately replicating its behavior and state in real time. This allows developers and security officers to simulate, monitor, and analyze the physical device’s operations in a controlled environment. The IDS continuously monitors network traffic for unusual or malicious activity and immediately triggers alerts or actions upon detecting suspicious behavior.
The synergy between Digital Twins and IDS provides a comprehensive approach to securing smart cities, as it not only allows for active network monitoring but also creates a testing and diagnostic environment to anticipate and mitigate threats. The connection between the different layers—Digital Twin, IDS, and physical devices—has been clarified further by linking their interactions in the architectural diagrams and descriptions, ensuring the reader can easily follow how data and threat information flow between the layers. Figure 1 shows an overview of the framework, emphasizing the relationship between components.
Figure 1.
Proposed solution: Digital Twin and IDS integration framework.
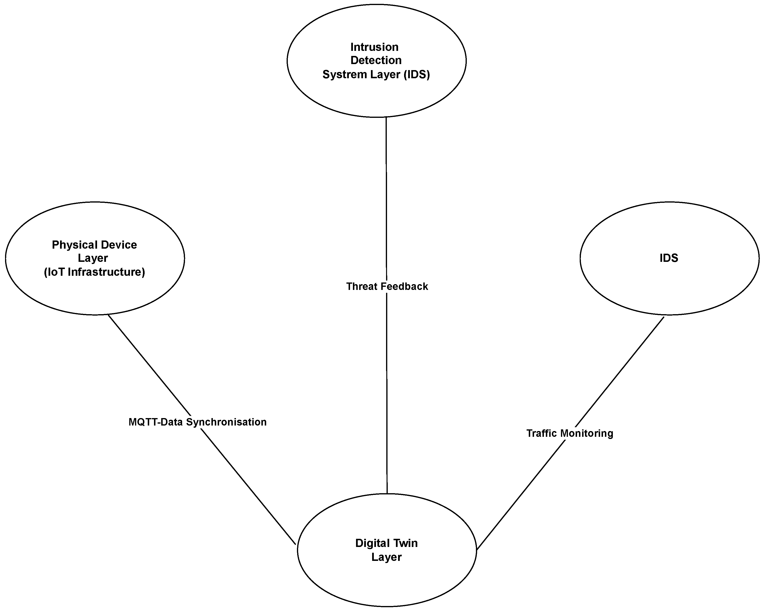
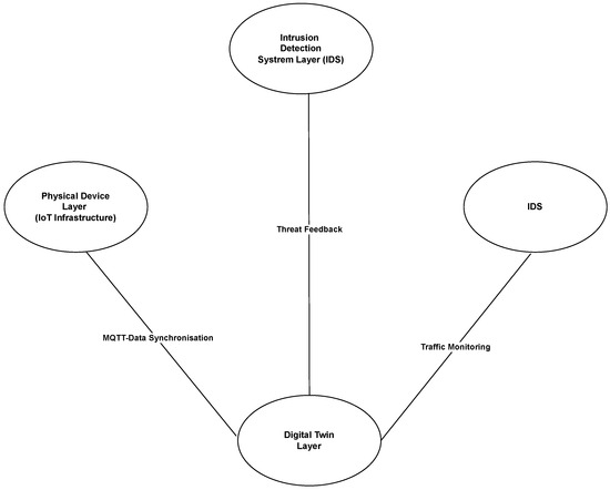
3.2. System Architecture
The architecture of the proposed solution consists of three core components:
- Physical Device Layer (IoT Infrastructure): Represented by the physical smart city devices (e.g., sensors, cameras, actuators).
- Digital Twin Layer: The Digital Twin mirrors the physical device and interacts with the physical layer in real time. It collects data, simulates device behavior, and provides insights into performance.
- Intrusion Detection System Layer (IDS): The IDS monitors the network traffic of both the Digital Twin and physical devices, identifying potential threats like unauthorized access or suspicious patterns. The IDS also detects anomalies in the Digital Twin layer, ensuring that deviations in behavior are flagged as potential threats.
These components are interconnected through communication protocols like MQTT, ensuring seamless synchronization between the physical device and its twin. The data collected by the IDS are analyzed in conjunction with the Digital Twin’s simulation to provide a comprehensive view of potential vulnerabilities. To further improve readability and understanding, we added additional explanations of how the layers communicate and interact within the system architecture. This includes describing the specific roles each component plays in ensuring that the system remains secure and scalable. Figure 2 illustrates the system architecture of the proposed solution.
Figure 2.
System architecture of the proposed solution.
3.3. Attack Detection Workflow
The attack detection workflow consists of the following steps and is illustrated in Figure 3:
Figure 3.
Attack detection and response workflow.
- Data Synchronization: The physical device continuously sends data to the Digital Twin via MQTT. The Digital Twin simulates the device’s behavior and checks for anomalies based on historical data.
- IDS Monitoring: The IDS monitors network traffic and checks for known attack signatures (e.g., ICMP Flood, TCP Flood) or abnormal traffic patterns.
- Alert and Response: When an attack is detected, the IDS generates alerts, which are logged for analysis. Based on predefined security policies, automatic countermeasures can be taken, such as blocking suspicious traffic or isolating the affected device.
A key aspect of this workflow is the role of the Snort arbiter. Located within the IDS layer, the Snort arbiter is responsible for aggregating attack data from multiple monitoring points across the network. By correlating the detection results from different devices and points within the network, it provides a holistic view of the attack landscape. This helps to identify patterns in distributed attacks and ensures that threats are tracked in real time across all layers of the infrastructure. The Snort arbiter operates as a centralized node, managing alerts and coordinating responses across the Digital Twin and physical device layers.
3.4. Hardware and Software Setup
Hardware Setup
The hardware setup consists of three devices: two physical and one virtual.
- PC: A desktop computer running Eclipse Ditto (Digital Twin platform), a Digital Twin Docker container, and a Kali Linux virtual machine.
- Raspberry Pi (Pi): This device represents the physical IoT device within the smart city infrastructure.
- Kali Linux VM: A virtual machine used to perform penetration testing and launch cyberattacks (e.g., ICMP, TCP, HTTP floods, NMAP scans) against the Digital Twin to evaluate its resilience.
3.5. Hardware Setup
The hardware setup comprises three main devices, including two physical devices and one virtual machine. Each device plays a crucial role in implementing the Digital Twin (DT) and Intrusion Detection System (IDS) integration, ensuring that the system can simulate real-world smart city infrastructure and evaluate security threats effectively.
The PC is responsible for hosting the DT and IDS, where Eclipse Ditto is deployed in a Docker container to manage the Digital Twins. The Raspberry Pi acts as a physical IoT device, replicating real-world devices in smart city infrastructures. Finally, the Kali Linux VM performs penetration testing, enabling the simulation of various cyberattacks to evaluate the resilience of the DT-IDS integration.
The Kali Linux VM is vital for conducting penetration testing because of its wide range of security tools, such as Nmap and Hping3. These tools allow the simulation of multiple attack types, including network scanning, denial-of-service (DoS) attacks, and HTTP flooding. This is critical for testing the system’s robustness against real-world threats.
A detailed breakdown of the hardware configuration is provided in Table 2, including the specifications of the PC and its role in ensuring efficient processing of DT simulations and IDS monitoring.
Table 2.
Hardware setup.
Software Setup
The software setup is designed to facilitate the seamless integration of Digital Twins with Intrusion Detection Systems (IDSs) while allowing for comprehensive attack simulations. The following tools and platforms were employed:
- Eclipse Ditto: This platform is used for managing and simulating Digital Twins. It is deployed within a Docker container, ensuring ease of scalability, configuration, and flexibility. The Digital Twins created in Eclipse Ditto accurately mirror the behavior of physical IoT devices, allowing for real-time monitoring and data collection.
- MQTT Protocol: This lightweight communication protocol is utilized to facilitate real-time communication between the physical IoT devices and their respective Digital Twins. It ensures low-latency data transmission, which is essential for maintaining synchronization between the physical and virtual layers.
- Snort IDS: Snort is employed to monitor network traffic and detect malicious activities. It analyzes both the traffic passing through the Digital Twin and the physical device, ensuring that suspicious patterns or signatures are flagged and appropriate actions are taken. Snort also provides real-time alerts and logs, making it a key component for detecting attacks.
- Nmap and Hping3: These security tools are critical for performing penetration testing and launching various attack simulations.
- Nmap is used for network scanning, identifying open ports, and mapping the network infrastructure. It allows for the detection of vulnerable services and devices within the network.
- Hping3 is employed to simulate different types of attacks, including ICMP and TCP floods, enabling the evaluation of the IDS’s resilience against distributed denial-of-service (DDoS) attacks.
- Python Scripts: Custom Python scripts have been developed to synchronize the behavior of the Digital Twins, manage communication between components, and log resource usage (CPU, memory, network). These scripts also facilitate the execution of attack scenarios and ensure that the system’s performance can be measured during the simulations.
The combination of these tools enables a robust and flexible testing environment. Each component plays a critical role in ensuring that the solution can simulate real-world conditions and accurately monitor, detect, and respond to potential cybersecurity threats in smart city infrastructures. A summary of the software components and their roles is shown in Table 3.
Table 3.
Software components.
3.6. Custom Integration of Snort and Eclipse Ditto
In this manuscript, we implemented a novel integration of Snort (IDS) and Eclipse Ditto (Digital Twin platform) to create a custom testbed tailored for smart city cybersecurity testing. This integration goes beyond simply using existing software components; it involves the customization of both platforms to support real-time detection and mitigation of cyber threats.
On the Snort side, we configured custom rule sets tailored to the types of attacks commonly targeting smart city infrastructures, such as Distributed Denial of Service (DDoS), port scanning, and HTTP flooding. We also developed custom Python scripts to handle the communication between Snort and Eclipse Ditto, ensuring that detected threats trigger immediate responses, such as blocking malicious traffic or isolating compromised devices. These customizations allow Snort to function as part of a broader security framework, which integrates seamlessly with the Digital Twin environment.
For Eclipse Ditto, we extended its capabilities to model not just physical IoT devices, but also their security posture in real time, reflecting the state of the device when under attack. This was achieved by creating custom Digital Twin models that are capable of simulating device behaviors under various attack scenarios. The integration of the Digital Twin with Snort provides a dynamic and adaptive layer to the security framework, allowing security teams to visualize and respond to attacks on virtual representations of their infrastructure before physical devices are compromised. This real-time feedback loop between the Digital Twin and IDS enables a proactive approach to smart city cybersecurity.
In addition, we implemented a custom logging and alerting mechanism, which allows for detailed analysis of both the simulated Digital Twin environment and the actual network traffic. These logs provide insights into how the system behaves under attack and allow for further optimization of the security policies implemented within Snort.
This custom integration results in a unique environment that allows for real-time security testing, attack simulation, and response in smart city infrastructures, providing a framework that is adaptable and scalable to different scenarios.
3.7. Use Cases and Attack Scenarios
To evaluate the effectiveness of our solution, we selected common cyberattacks that target smart city infrastructures, including:
- ICMP Flood: Overloads the device’s network with excessive ICMP requests.
- TCP Flood: Targets the TCP handshake process, leading to denial of service.
- HTTP Flood: Attacks the web server hosted on the IoT device or its Digital Twin.
- NMAP Scans: Scans for open ports and network vulnerabilities.
The impact of each attack on the CPU and memory usage of the Docker container running the Digital Twin will be monitored, and the effectiveness of Snort in detecting these attacks will be analyzed.
In Table 4, the results show varying degrees of CPU and memory usage increase depending on the attack:
Table 4.
Attack scenarios and detection rates.
3.8. Threat Modeling and Security Analysis
Threat modeling is a critical aspect of ensuring the robustness of any security solution. For our proposed solution, we developed a threat model to analyze the potential attack vectors, vulnerabilities, and countermeasures in our system.
We begin by defining the system’s CPU usage under normal and attack conditions. Let represent the normal CPU usage of the system, and represent the CPU usage under attack. The increase in CPU usage due to an attack can be expressed as:
Similarly, for memory usage, let be the normal memory usage, and the memory usage under attack. The increase in memory usage due to an attack is:
These increases, and , are important because they indicate how much the system’s resources are consumed during an attack, which can affect its overall performance and reliability.
For example, in Table 4, we see that for an ICMP Flood, the CPU usage increases by 25% and memory usage by 30%, indicating that this attack significantly strains the system. This high resource consumption can lead to degraded performance, making it easier for attackers to perform denial-of-service (DoS) attacks.
In terms of detection, let represent the detection rate for each attack. It is important to maximize this rate to ensure timely identification and mitigation of attacks. For instance, the detection rate for the ICMP flood is 100%, meaning all such attacks were successfully detected. However, the detection rate for HTTP flood is only 85%, suggesting that improvements are needed in the intrusion detection configuration to catch all instances of this attack.
The Snort arbiter plays a critical role in monitoring these threats by aggregating attack data across the network. The centralized approach ensures that even distributed attacks are detected and mitigated in real time. By employing a centralized arbiter to collect and analyze attack data, we ensure comprehensive visibility across the smart city infrastructure.
The detection capabilities can be expressed as a function where A represents an attack, and the detection rate varies depending on the attack type and system configuration. CPU usage and memory usage are crucial factors in IoT and Digital Twin systems because they directly affect the system’s ability to process data and maintain operations. High CPU or memory usage during an attack indicates that the system is under strain, which can lead to performance degradation or complete failure, especially in resource-constrained IoT environments.
- ICMP Flood: High increases in CPU (25%) and memory (30%) usage, which can significantly affect system performance, especially in low-resource IoT devices.
- TCP Flood: Moderate increases in CPU (15%) and memory (20%) usage, indicating less strain compared to ICMP Flood but still potentially impactful.
- HTTP Flood: The highest increase in both CPU (35%) and memory (40%) usage, showing this attack puts a severe load on the system, particularly in web-hosted services.
- NMAP Scan: Minimal impact on resources (5% CPU and 10% memory), but the stealthiness of this attack type makes it difficult to detect, even though the system handles the resource load well.
Thus, by monitoring both CPU and memory usage, we can develop better defense strategies that account for the type of attack and its resource consumption characteristics. The performance metrics recorded help in fine-tuning the system’s intrusion detection capabilities to ensure it remains resilient even under resource-heavy attacks.
3.9. Conducting Attacks with Snort in Eclipse Ditto
To demonstrate the vulnerabilities of Digital Twins against various attacks, we utilized Snort, an open-source intrusion detection system, integrated within the Eclipse Ditto framework. Below are the methodologies for executing the specified attacks, along with their descriptions, impacts, and countermeasures.
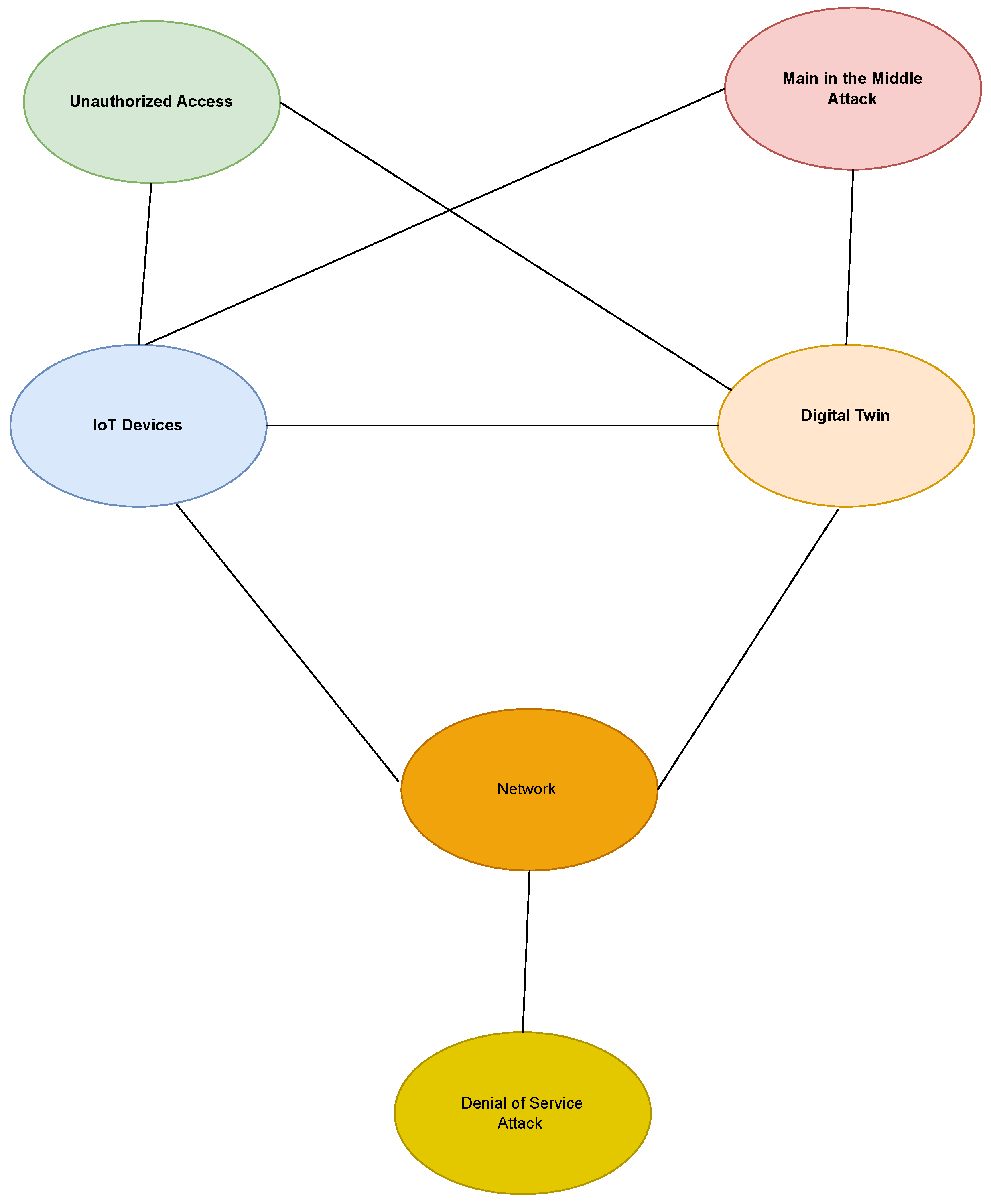
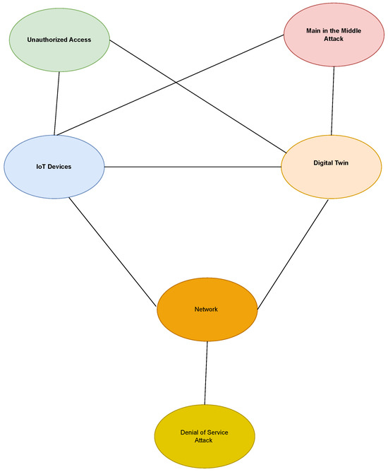
3.9.1. Man-in-the-Middle Attacks
Description: A man-in-the-middle (MitM) attack targets the communication between the IoT device and the Digital Twin, enabling an attacker to intercept and potentially alter data in transit.
Impact: This attack can lead to the following:
- Data manipulation, which may result in incorrect data being sent to the Digital Twin.
- Unauthorized control of IoT devices, leading to compromised system integrity.
- Loss of trust among stakeholders if data tampering is suspected.
Countermeasure: To mitigate MitM attacks:
- Implement encrypted communication channels (e.g., TLS/SSL) to secure data in transit.
- Enforce strong mutual authentication to verify the identities of both communicating parties.
Methodology:
- Install and configure Snort within the Eclipse Ditto environment to monitor network traffic.
- Use a tool like ettercap or mitmproxy to intercept communication between the IoT device and the Digital Twin.
- Analyze the captured packets using Snort to identify any anomalies or unauthorized alterations in the data flow.
3.9.2. Denial-of-Service Attacks
Description: In a denial-of-service (DoS) attack, the attacker overwhelms the network with excessive traffic, rendering the Digital Twin’s services unavailable.
Impact: This attack can cause the following:
- Disruption of real-time functionalities of the Digital Twin, affecting operational efficiency.
- Significant delays in processing critical data, leading to poor decision-making.
Countermeasure: To combat DoS attacks, the following measures can be taken:
- Implement rate-limiting to control the amount of traffic accepted by the system.
- Utilize traffic filtering mechanisms to block malicious traffic before it reaches the system.
- Deploy an Intrusion Detection System (IDS) to monitor for abnormal traffic patterns indicative of a DoS attack.
Methodology:
- Configure Snort to monitor network traffic patterns for anomalies indicative of DoS attacks.
- Simulate a DoS attack using tools like LOIC (Low Orbit Ion Cannon) to flood the Digital Twin’s network interface with excessive traffic.
- Utilize Snort’s logging capabilities to capture and analyze the traffic patterns during the attack.
3.9.3. Unauthorized Access
Description: Unauthorized access occurs when attackers exploit vulnerabilities in IoT devices or the Digital Twin to gain access without proper authorization.
Impact: This can lead to:
- System manipulation, allowing attackers to alter configurations or settings.
- Sensitive data theft, risking privacy breaches and financial losses.
- Potential malicious activities, such as disabling security features or initiating harmful operations.
Countermeasure: To prevent unauthorized access:
- Implement strong access control mechanisms to restrict access to authorized users only.
- Employ multi-factor authentication (MFA) for an added layer of security.
- Conduct regular patching of vulnerabilities to minimize exploit opportunities.
Methodology:
- Deploy Snort to detect unauthorized access attempts by monitoring login requests to the Digital Twin.
- Use automated tools, such as Hydra, to perform brute-force attacks against the authentication mechanisms of the Digital Twin.
- Review Snort’s alert logs to identify any unauthorized access attempts and the effectiveness of existing security measures.
Figure 4 illustrates the threat model for our system.
Figure 4.
Threat model for the proposed solution.
4. Results
In this section, we present the results obtained from our proposed solution, where we integrated an Intrusion Detection System (IDS), Snort, with a Digital Twin. The experiments involved various types of attacks, including Hping3 ICMP, SYN, RST, ACK flood attacks, and several NMAP attacks. During each attack, we recorded the CPU, memory, and network usage of the Docker container hosting the Digital Twin, along with the alerts generated by Snort. This approach allows us to showcase the effectiveness of performing security tests by coupling a physical device with an IDS via a Digital Twin. Each attack test was executed for 5 min, and we started resource monitoring simultaneously with the attack using a custom script. Additionally, the Snort alert log file was reset before each new attack to ensure that we could accurately capture the alerts specific to each test.
4.1. CPU, Memory, and Network Utilization
Figure 5, Figure 6, Figure 7, Figure 8, Figure 9, Figure 10, Figure 11 and Figure 12 display the CPU, memory, and network usage under different attack scenarios. These metrics are essential for understanding the system’s behavior under stress, as well as the effectiveness of the Digital Twin in absorbing and reacting to malicious traffic.
Figure 5.
CPU usage under different attacks (1).
Figure 6.
CPU usage under different attacks (2).
Figure 7.
Memory usage under different attacks (1).
Figure 8.
Memory usage under different attacks (2).
Figure 9.
Network usage (received and sent) under different attacks (1).
Figure 10.
Network usage (received and sent) under different attacks (2).
Figure 11.
Network Usage (received and sent) under different attacks (3).
Figure 12.
Network usage (received and sent) under different attacks (4).
4.1.1. CPU Usage
The CPU usage under various attack scenarios is illustrated in Figure 5 and Figure 6. The Hping3 SYN, ACK, and ICMP attacks caused substantial fluctuations in CPU usage. For instance, as shown in the first graph, CPU usage ranged from 16% to 28%, with noticeable spikes when the attacks peaked. Particularly, the ICMP attack exhibited a pattern of sustained high CPU usage, indicating the strain caused by high packet throughput.
This sustained high CPU utilization during SYN and ACK flood attacks suggests that the Digital Twin effectively tracks numerous half-open connections, emphasizing the importance of CPU resources in maintaining operational integrity under attack. For instance, as shown in Figure 5, the SYN and ACK floods exhibited sustained high CPU usage, consistently hovering around 35–40% throughout the attack duration. The SYN attack in particular showed the highest sustained CPU load, indicating the continuous strain caused by handling numerous half-open connections. The ICMP attack, while more variable, also caused high CPU usage with several spikes surpassing 35%. This behavior reflects the strain caused by high packet throughput and intense network activity during the ICMP flood. In contrast, RST and UDP attacks caused lower and more variable CPU usage, typically remaining below 30%. These findings suggest that the SYN, ACK, and ICMP attacks place the most sustained load on CPU resources, potentially impacting system performance under prolonged attack conditions.
The NMAP attacks, on the other hand, resulted in shorter bursts of CPU utilization. Despite lasting for only a minute, these scans caused brief but significant peaks in CPU consumption. This suggests that although NMAP scans are stealthier, they can still impose considerable load on the system for short periods.
4.1.2. Memory Usage
Memory consumption remained relatively stable for most of the Hping3 attacks, as shown in Figure 7 and Figure 8. For instance, the Hping3 SYN and ACK floods caused minimal changes in memory usage, maintaining close to the baseline memory usage of 113 MB. The memory usage for the NMAP aggressive scan initially increased significantly, but as shown in Figure 8, it decreased towards the end of the scan, contrary to the earlier assumption that it remained high.
Hping3 SYN and ACK floods did not maintain a baseline memory usage of 113 MB. As seen in Figure 7, the ACK flood exhibited a stable memory usage close to 250 MB, and the SYN flood was also considerably higher than the expected 113 MB baseline, hovering around 225 MB. The RST and ICMP attacks consumed 200 MB and 300 MB of memory, respectively, indicating significant variation across attack types. This suggests that while CPU usage is highly dynamic during these attacks, memory usage tends to stabilize at higher levels, especially during ACK and ICMP floods, which place greater strain on memory resources than previously anticipated.
This pattern of increasing memory consumption suggests that the system may require more memory resources to manage and log the increasing volume of network traffic generated by these scans. Moreover, the behavior raises questions about the long-term operational impact on Digital Twins, particularly in resource-constrained environments.
4.1.3. Network Usage
Figure 9, Figure 10, Figure 11 and Figure 12 illustrate the network traffic generated during the various attacks. We recorded both incoming (network received) and outgoing (network sent) traffic, as depicted in the respective graphs.
In the case of Hping3 SYN, ACK, and ICMP attacks, the network traffic was consistently high as these attacks actively sent packets and received responses. The ICMP attack showed the highest network traffic due to its high packet volume. On the other hand, the Hping3 RST and UDP attacks generated less network traffic, as no responses were received, leading to a drop in outgoing traffic after the initial flood.
For NMAP scans, most network activity occurred within the first minute of the scan. The network traffic then rapidly decreased as the scan concluded. This behavior indicates that although NMAP scans can be intensive, their impact is time-bound and brief.
Understanding how Digital Twins manage network resources in the face of varying attack types can inform strategies for improving network resilience and mitigating potential bottlenecks.
4.2. Attack Detection
The detection capabilities of Snort were evaluated by analyzing the number of alerts fired for each attack. Table 5 provides an overview of the alerts triggered by Snort during each test. Snort successfully detected all Hping3 attacks, firing a high number of alerts for each test. For example, the ICMP flood attack triggered 204 alerts, the highest alert count across all attack types. This high alert count underscores the aggressive nature of this attack and its high detectability.
Table 5.
Number of alerts fired by Snort per attack.
In contrast, Snort fired fewer alerts for the NMAP attacks. The standard NMAP scan resulted in just two alerts, and the NMAP aggressive scan triggered only one alert. The reduced number of alerts may be due to the evasive techniques employed by NMAP, which aims to avoid detection by traditional IDS systems.
The results reveal several key insights. First, the Hping3 attacks exert more sustained pressure on CPU resources, particularly the ICMP and SYN attacks. These attacks also triggered a large number of alerts, demonstrating that Snort is highly effective in detecting such brute-force attempts. Second, memory consumption was largely unaffected by Hping3 attacks but increased significantly during NMAP scans, indicating a potential vulnerability for systems with limited memory resources when subjected to scanning techniques.
By emphasizing the relationship between resource usage and Digital Twins, we highlight that CPU utilization directly affects the Digital Twin’s ability to manage concurrent processes and respond to threats in real time.
Finally, Snort’s reduced detection of NMAP scans highlights a limitation in detecting stealthy attacks, which is consistent with the nature of NMAP’s evasive techniques. Despite these limitations, the coupling of an IDS with a Digital Twin presents a powerful approach to security testing, offering detailed insights into system performance under attack.
5. Discussion
After analyzing the results in Section 4, several key findings emerge that underline both the performance of our system and the novelty of the proposed integration between a Digital Twin and an Intrusion Detection System (IDS) like Snort.
5.1. CPU Usage Insights
The first key observation from our results is the difference in CPU usage across various attack types. Under SYN and ACK flood attacks, the CPU usage consistently remains higher than that under RST, ICMP, or UDP attacks. This indicates that the nature of the SYN and ACK attacks places a more sustained computational load on the Digital Twin. These attacks involve maintaining and opening numerous half-open connections, which requires significant resources to track.
Interestingly, while the NMAP scans lasted for only a short duration (less than one minute), they caused sharper spikes in CPU usage than the Hping3 attacks. This behavior suggests that NMAP scans, although shorter in duration, may produce computationally intensive tasks that require immediate processing power.
These observations emphasize the importance of CPU resources in maintaining operational integrity under attack, indicating a need for efficient resource allocation in Digital Twin frameworks.
5.2. Memory Management Considerations
Our results further suggest the importance of memory management within Digital Twin frameworks. While Hping3 attacks had a stable memory footprint, the NMAP attacks caused notable increases in memory usage. This behavior indicates that the system might struggle with memory retention and management during extensive logging or high packet throughput. Given that Digital Twins often operate in resource-constrained environments, optimizing memory usage becomes essential.
The observed behavior raises questions about the long-term operational impact on Digital Twins, particularly in environments where resource constraints are a concern.
The results imply a potential trade-off between logging comprehensive data for security analysis and the efficient use of memory resources. Future work may consider implementing mechanisms to optimize memory usage without sacrificing data integrity, especially during high-volume attack scenarios.
5.3. Network Usage Dynamics
The analysis of network traffic highlights how Digital Twins can effectively simulate and manage network behavior under attack conditions. The consistent high network traffic observed during the Hping3 attacks indicates a dynamic interaction between the Digital Twin and the incoming malicious traffic.
Understanding how Digital Twins manage network resources in the face of varying attack types can inform strategies for improving network resilience and mitigating potential bottlenecks.
The observations that NMAP scans generate substantial network activity only for short periods emphasize the need for effective network monitoring solutions to adapt to fluctuating demands. This also raises the potential for enhancing detection mechanisms for stealthy attacks like those executed by NMAP.
5.4. Conclusions on Attack Detection
The findings related to Snort’s detection capabilities illustrate both the strengths and limitations of integrating an IDS with a Digital Twin. While Snort effectively detected Hping3 attacks, its reduced detection rates for NMAP attacks underscore the challenges posed by modern evasion techniques.
This discrepancy highlights the importance of developing adaptive detection methods that can evolve alongside attack techniques.
In conclusion, our study provides significant insights into the resource dynamics and detection capabilities of integrating Digital Twins with IDSs. The findings lay the groundwork for future research aimed at improving the resilience and efficiency of Digital Twin frameworks in cybersecurity contexts.
6. Conclusions
In this research, we explored the novel concept of coupling an Intrusion Detection System (IDS) with a Digital Twin (DT) to enhance the cybersecurity of physical devices. The primary objective was to determine whether this approach could provide a more comprehensive security solution for cyber–physical systems. We created a near-realistic testbed utilizing Eclipse Ditto as a Digital Twin platform, integrating it with Snort as the IDS. Our setup also involved a physical Raspberry Pi device acting as the endpoint for attack simulations and a Kali Linux virtual machine used to conduct common cyberattacks, such as Hping3 flood attacks and NMAP reconnaissance scans.
The findings of this research have several important implications:
6.1. Successes and Key Insights
- Detection of Flood Attacks: The IDS successfully detected the Hping3 SYN, ACK, RST, ICMP, and UDP flood attacks, consistently generating 102 alerts for most flood types. This demonstrates that Snort, when correctly configured, can accurately detect high-volume, sustained attack traffic targeting the Digital Twin. This verification is crucial for enhancing the security of IoT devices and cyber–physical systems that rely on digital twinning for simulation and monitoring purposes. Additionally, the ability of the IDS to respond in real time provides an essential layer of defense in operational environments.
- Challenges with NMAP Scan Detection: One of the notable challenges was the detection of NMAP reconnaissance scans. Despite NMAP’s ability to rapidly gather information about the target device, Snort was unable to trigger a significant number of alerts, especially for the UDP-based NMAP scan. This finding underscores the necessity of improving IDS configurations to detect stealthy scans, which often precede more significant attacks. Future research must delve deeper into fine-tuning IDS rules or incorporating machine learning techniques to better detect these reconnaissance efforts.
- System Resource Usage: Our study also revealed valuable insights into the impact of these attacks on system resources. While SYN and ACK floods caused higher CPU utilization, NMAP scans spiked CPU usage briefly but left an unexpectedly high memory footprint that persisted well after the scan ended. This indicates that certain types of attacks, particularly short-duration scans, can still leave lingering effects on system performance, which may be leveraged by attackers for sustained degradation or system exhaustion. Future work can focus on mitigating these side effects, ensuring that systems recover their resources efficiently post-attack.
- Digital Twin-IDS Integration: The coupling of the Digital Twin with Snort proved to be a significant innovation, enabling the simulation of realistic attack scenarios and the monitoring of system behavior in real time. This integration represents a valuable tool for cybersecurity testing and defense in the IoT domain. By twinning physical devices, administrators can observe potential vulnerabilities, gauge the impact of different attack types, and adjust their defenses accordingly.
6.2. Novelty and Contribution of the Work
This research is particularly novel due to the integration of a Digital Twin with an IDS for cybersecurity purposes, which has not been extensively explored in the literature. The ability to monitor both system performance (CPU, memory, and network traffic) and security aspects (alert generation) simultaneously provides a holistic approach to defending cyber–physical systems. Unlike traditional IDS deployments that focus solely on network traffic analysis, this work extends IDS capabilities by coupling them with a model of the physical device, which is dynamically updated and monitored through the Digital Twin.
Our findings suggest that this approach offers a unique advantage in identifying the specific resource impacts of various cyberattacks, which can aid in designing more robust defense mechanisms tailored to the system’s architecture and workload. Furthermore, the research highlights the potential of using Digital Twins not just for performance optimization or simulation, but also as an integral part of the cybersecurity ecosystem.
6.3. Future Directions
Several areas remain open for future exploration to extend the utility and application of this research:
- Real-World Validation: The next logical step is to verify the results of this research in a real-world scenario, where the Digital Twin is not just a software abstraction but is connected to a physical device with actual, operational functionality. This will help determine the feasibility and reliability of the proposed approach in dynamic environments, such as manufacturing systems, smart grids, or autonomous vehicles.
- Automated Defense Mechanisms: Another promising direction for future work is to explore the possibility of automating defensive actions based on the IDS alerts generated in the Digital Twin. For example, if an attack is detected in the virtual model, automated responses could be triggered to defend the physical device, such as blocking malicious IP addresses, throttling network traffic, or initiating failover procedures. The effectiveness and security implications of such automated responses would need careful consideration and testing.
- Extending Attack Scenarios: While this research focused on Hping3 flood attacks and NMAP scans, it is important to broaden the scope to include more complex attack vectors such as ARP spoofing, SSH brute-force attacks, man-in-the-middle (MITM) attacks, and other sophisticated threats. By extending the range of attack simulations, the Digital Twin-IDS framework can be tested against a more diverse set of threats, thereby enhancing its robustness and generalizability to different network environments.
- Optimizing IDS Performance: Finally, optimizing the configuration of Snort (or other IDS systems) to improve its detection capabilities, especially for stealthy attacks like NMAP scans, remains a critical area for future research. Additionally, integrating more advanced machine learning or anomaly detection algorithms could significantly boost the IDS’s ability to detect zero-day attacks or previously unknown vulnerabilities in the Digital Twin or physical device.
In conclusion, the coupling of an Intrusion Detection System with a Digital Twin offers a novel and promising approach to enhancing the cybersecurity of physical devices. Our results demonstrate that this integration can effectively detect common network attacks, provide real-time performance monitoring, and offer new insights into how different attack types impact system resources. The flexibility and potential of this approach make it a valuable tool for both security researchers and practitioners working to safeguard cyber–physical systems in today’s increasingly connected world. As cyber threats continue to evolve, so too must the defensive techniques employed, and this research lays the groundwork for future advancements in this critical area.
Funding
This research received no external funding.
Data Availability Statement
Derived data supporting the findings of this study are available from the corresponding author on request.
Conflicts of Interest
The author declares no conflicts of interest.
Abbreviations
The following abbreviations are used in this manuscript:
| IoT | Internet of Things |
| AI | Artificial Intelligence |
| DT | Digital Twin |
| IDS | Intrusion Detection System |
| NMAP | Network Mapper |
| TCP | Transmission Control Protocol |
| ICMP | Internet Control Message Protocol |
| MQTT | Message Queuing Telemetry Transport |
| HTTP | Hypertext Transfer Protocol |
| CPU | Central Processing Unit |
References
- Verhulsdonck, G.; Weible, J.L.; Helser, S.; Hajduk, N. Smart cities, playable cities, and cybersecurity: A systematic review. Int. J. Hum.-Interact. 2023, 39, 378–390. [Google Scholar] [CrossRef]
- Allam, Z.; Dhunny, Z.A. On big data, artificial intelligence and smart cities. Cities 2019, 89, 80–91. [Google Scholar] [CrossRef]
- El-Hajj, M.; Fadlallah, A.; Chamoun, M.; Serhrouchni, A. A survey of internet of things (IoT) authentication schemes. Sensors 2019, 19, 1141. [Google Scholar] [CrossRef] [PubMed]
- Garalov, T.; Elhajj, M. Enhancing IoT Security: Design and Evaluation of a Raspberry Pi-Based Intrusion Detection System. In Proceedings of the 2023 International Symposium on Networks, Computers and Communications (ISNCC), Doha, Qatar, 23–26 October 2023. [Google Scholar]
- Appio, F.P.; Lima, M.; Paroutis, S. Understanding Smart Cities: Innovation ecosystems, technological advancements, and societal challenges. Technol. Forecast. Soc. Chang. 2019, 142, 1–14. [Google Scholar] [CrossRef]
- Ferré-Bigorra, J.; Casals, M.; Gangolells, M. The adoption of urban digital twins. Cities 2022, 131, 103905. [Google Scholar] [CrossRef]
- Dembski, F.; Wössner, U.; Letzgus, M.; Ruddat, M.; Yamu, C. Urban digital twins for smart cities and citizens: The case study of Herrenberg, Germany. Sustainability 2020, 12, 2307. [Google Scholar] [CrossRef]
- El-hajj, M.; Hahn, F. Security Aspects of Digital Twins in IoT. In Proceedings of the 9th International Conference on Information Systems Security and Privacy, ICISSP, Lisbon, Portugal, 22–24 February 2023. [Google Scholar]
- El-Hajj, M.; Fadlallah, A.; Chamoun, M.; Serhrouchni, A. Secure PUF: Physically Unclonable Function Based on Arbiter with Enhanced Resistance against Machine Learning (ML) Attacks; International Frequency Sensor Association Publishing: Barcelona, Spain, 2020. [Google Scholar]
- El-Hajj, M.; Itäpelto, T.; Gebremariam, T. Systematic literature review: Digital twins’ role in enhancing security for Industry 4.0 applications. Secur. Priv. 2024, 7, e396. [Google Scholar] [CrossRef]
- El-Hajj, M.; Gebremariam, T.H. Enhancing Resilience in Digital Twins: ASCON-Based Security Solutions for Industry 4.0. Network 2024, 4, 260–294. [Google Scholar] [CrossRef]
- Jafari, M.; Kavousi-Fard, A.; Chen, T.; Karimi, M. A review on digital twin technology in smart grid, transportation system and smart city: Challenges and future. IEEE Access 2023, 11, 17471–17484. [Google Scholar] [CrossRef]
- Suhail, S.; Hussain, R.; Jurdak, R.; Oracevic, A.; Salah, K.; Hong, C.S.; Matulevičius, R. Blockchain-based digital twins: Research trends, issues, and future challenges. ACM Comput. Surv. (CSUR) 2022, 54, 1–34. [Google Scholar] [CrossRef]
- Empl, P.; Hager, H.; Pernul, G. Digital Twins for IoT Security Management. In Proceedings of the IFIP Annual Conference on Data and Applications Security and Privacy, San Jose, CA, USA, 14–16 July 2023; Springer: Berlin/Heidelberg, Germany, 2023; pp. 141–149. [Google Scholar]
- Sheraz, M.; Chuah, T.C.; Lee, Y.L.; Alam, M.M.; Han, Z. A Comprehensive Survey on Revolutionizing Connectivity Through Artificial Intelligence-Enabled Digital Twin Network in 6G. IEEE Access 2024, 12, 49184–49215. [Google Scholar] [CrossRef]
- Yigit, Y.; Maglaras, L.; Buchanan, W.J.; Canberk, B.; Shin, H.; Duong, T.Q. AI-Enhanced Digital Twin Framework for Cyber-Resilient 6G Internet-of-Vehicles Networks. IEEE Internet Things J. 2024. [Google Scholar] [CrossRef]
- Eckhart, M.; Ekelhart, A. Towards Security-Aware Virtual Environments for Digital Twins. In Proceedings of the 4th ACM Workshop on Cyber-Physical System Security, Incheon, Republic of Korea, 4 June 2018; CPSS ’18. pp. 61–72. [Google Scholar] [CrossRef]
- Damjanovic-Behrendt, V. A digital twin-based privacy enhancement mechanism for the automotive industry. In Proceedings of the 2018 International Conference on Intelligent Systems (IS), Funchal, Portugal, 25–27 September 2018; IEEE: Piscataway, NJ, USA, 2018; pp. 272–279. [Google Scholar]
- Ariyachandra, M.M.F.; Wedawatta, G. Digital twin smart cities for disaster risk management: A review of evolving concepts. Sustainability 2023, 15, 11910. [Google Scholar] [CrossRef]
- Bécue, A.; Maia, E.; Feeken, L.; Borchers, P.; Praça, I. A new concept of digital twin supporting optimization and resilience of factories of the future. Appl. Sci. 2020, 10, 4482. [Google Scholar] [CrossRef]
- Ma, J.; Panic, D.; Yus, R.; Bouloukakis, G. Co-zybench: Using co-simulation and digital twins to benchmark thermal comfort provision in smart buildings. In Proceedings of the 2024 IEEE International Conference on Pervasive Computing and Communications (PerCom), Biarritz, France, 11–15 March 2024; IEEE: Piscataway, NJ, USA, 2024; pp. 25–35. [Google Scholar]
- Sellitto, G.P.; Aranha, H.; Masi, M.; Pavleska, T. Enabling a zero trust architecture in smart grids through a digital twin. In Dependable Computing-EDCC 2021 Workshops: DREAMS, DSOGRI, SERENE 2021, Munich, Germany, September 13; Springer: Berlin/Heidelberg, Germany, 2021; Proceedings 17; pp. 73–81. [Google Scholar]
- Ramos, H.M.; Kuriqi, A.; Besharat, M.; Creaco, E.; Tasca, E.; Coronado-Hernández, O.E.; Pienika, R.; Iglesias-Rey, P. Smart water grids and digital twin for the management of system efficiency in water distribution networks. Water 2023, 15, 1129. [Google Scholar] [CrossRef]
- Homaei, M.; Mogollón-Gutiérrez, Ó.; Sancho, J.C.; Ávila, M.; Caro, A. A review of digital twins and their application in cybersecurity based on artificial intelligence. Artif. Intell. Rev. 2024, 57, 1–65. [Google Scholar] [CrossRef]
- van der Wal, E.W.; El-Hajj, M. Securing networks of iot devices with digital twins and automated adversary emulation. In Proceedings of the 2022 26th International Computer Science and Engineering Conference (ICSEC), Sakon Nakhon, Thailand, 21–23 December 2022; IEEE: Piscataway, NJ, USA, 2022; pp. 241–246. [Google Scholar]
Disclaimer/Publisher’s Note: The statements, opinions and data contained in all publications are solely those of the individual author(s) and contributor(s) and not of MDPI and/or the editor(s). MDPI and/or the editor(s) disclaim responsibility for any injury to people or property resulting from any ideas, methods, instructions or products referred to in the content. |
© 2024 by the author. Licensee MDPI, Basel, Switzerland. This article is an open access article distributed under the terms and conditions of the Creative Commons Attribution (CC BY) license (https://creativecommons.org/licenses/by/4.0/).











