Next Article in Journal
Crowdsourcing Based Performance Analysis of Mobile User Heterogeneous Services
Previous Article in Journal
Multi-Camera Vehicle Tracking Based on Deep Tracklet Similarity Network
 
 
Font Type:
Arial Georgia Verdana
Font Size:
Aa Aa Aa
Line Spacing:
Column Width:
Background:
Article

Model Reference Adaptive Control of Marine Permanent Magnet Propulsion Motor Based on Parameter Identification

College of Marine Engineering, Dalian Maritime University, Dalian 116026, China
*
Author to whom correspondence should be addressed.
Electronics 2022, 11(7), 1012; https://doi.org/10.3390/electronics11071012
Submission received: 26 February 2022 / Revised: 19 March 2022 / Accepted: 20 March 2022 / Published: 24 March 2022
(This article belongs to the Section Systems & Control Engineering)

Abstract

:
Marine permanent magnet synchronous propulsion motors have problems, such as low reliability and difficult maintenance in the traditional control. In this paper, a sensorless control system for a permanent magnet synchronous motor (PMSM) based on parameter identification is proposed. According to the mathematical model of the motor in the two-phase synchronous rotating coordinate system, a model reference adaptation system (MRAS) is used to estimate the rotor speed and rotor position of the motor. Because the MRAS is highly dependent on the motor parameters, and they will change with the environment, working state, etc., the Adaline neural network is used to identify the motor parameters online, and then the model parameters in the MRAS are corrected. The simulation results show that the combined control system can reduce the estimated error of the rotor speed by about 50% compared with the traditional method, and reduces the rotor position angle estimation error by 96%. It shows that the combined system can accurately estimate the rotational speed and rotor position of the motor, and it has high identification accuracy for the motor parameters.

1. Introduction

PMSM has been widely used in marine electric propulsion due to its advantages of large starting torque and low-temperature rise [1,2]. The marine permanent magnet synchronous propulsion motor drive control system often uses mechanical sensors to obtain the rotor speed and rotor position. This will increase the failure rate of the system and reduce the anti-interference ability of the system. Therefore, the PMSM sensorless control will be the current development trend.
On the other hand, with the improvement of the precision and stability requirements of the PMSM control system, the parameters of the motor in the control system must be accurate enough. Therefore, obtaining accurate motor parameters in real-time is very important for the stability of the control system. Ideally, the motor parameters are constant. With the operation of the motor, changes in the internal environment, such as changes in temperature rise and magnetic saturation, will change the parameters of the permanent magnet synchronous motor. The control system must have the function of real-time online correction of the motor parameters.
For PMSM sensorless control systems, accurate estimation of the position and speed of the motor rotor is the primary task of the control system implementation. At present, the most widely researched and applied methods mainly include: open-loop flux linkage method, observer method, MRAS, rotation/pulse high-frequency injection method, neural network, and so on [3,4,5,6,7,8,9,10,11,12].
The open-loop flux linkage method is easy to implement, but it is easily disturbed by measurement noise and the initial value of the integrator in practical applications. The essence of the observer method is to reconstruct the state of the system, and this method uses more sliding mode observers (SMOs). SMOs are less affected by system parameter changes and external disturbances, and the observation results have strong robustness. Because the model is very complex in practical applications, the Kalman filter method requires trial and error to determine the parameters involved in the algorithm. The application of the MRAS in the PMSM sensorless control system takes the motor body as the reference model and the mathematical model as the adjustable model. The error between the actual value of the motor stator current and the estimated value calculated by the mathematical model is measured by the current sensor, and the adaptive law is designed, and then the rotor position information of the motor is estimated. This method is widely used due to its clear physical meaning, relatively simple design, and high identification accuracy.
The realization of these methods is inseparable from the accurate motor parameters in the motor model. Motor stator resistance and inductance vary with temperature, reducing the accuracy of these methods for estimating rotor position information. In order to reduce this problem, online parameter identification of motor parameters is required. Online parameter identification does not exist in isolation from the PMSM sensorless control system, but is interrelated.
Commonly used online parameter identification methods include the Adaline neural network, the extended Kalman filter, the least square method, etc., [13,14,15,16,17,18]. The extended Kalman filter method has a good recognition effect in practical applications, but it involves a lot of calculation, and even involves the inversion of high-order matrices. The least squares method is based on the least squares idea and has the advantage of unbiased estimation. However, the least squares method is susceptible to noise interference, which will reduce the accuracy of the recognition results. The Adaline neural network algorithm is widely used due to its advantages of fast calculation speed and simple structure.
This paper combines the Adaline neural network and the MRAS. The position angle and electrical angular velocity of the rotor are estimated by the MRAS. The model parameters in the PMSM sensorless control system are modified online by using the Adaline neural network algorithm.
Finally, simulation experiments are carried out using PSIM and Simulink. PSIM is a system simulation software for power electronics and motor drives. It has the advantage of being simple and easy to use, providing good convergence and high simulation accuracy. In order to make up for the deficiency of PSIM in the design of the control system algorithm, Simulink is used to build the simulation model of the control system, and the co-simulation of PPSIM and Simulink is realized through the SimCoupler module.
When establishing the simulation model of the PMSM sensorless control system based on parameter identification, the MRAS and the Adaline neural network are introduced into the PMSM control system at the same time. The two algorithms participate in the control of the PMSM at the same time, so the PMSM control system based on parameter identification has the characteristics of high estimation accuracy and fast speed, and avoids the process of frequent modeling in different coordinate systems.

2. MRAS

The structure diagram of the MRAS is shown in Figure 1. The basic idea is to use the mathematical expression without unknown parameters as the reference model and use the expression with unknown parameters as the adjustable model. The physical meaning of the output of the two models is the same. The parameter adaptation rate is designed by using the error between the output values of the two models to estimate the rotor speed and rotor position [19].
In Figure 1, u is the input of the system, Ym and Yn are the state quantities output by the desired model and the adjustable model, and e is the error between Ym and Yn.
For the convenience of analysis, according to the voltage equation of the PMSM on the d-q axis [20], the current equation can be obtained as:
{ d d t I d = R L s I d + ω e I q + 1 L s U d d d t I q = R L s I q ω e I d ω e φ f L s + 1 L s U q
where I d and I q are the stator currents, U d and U q are the stator voltages, R is the stator resistance, Ls is the inductance, φ f is the rotor flux linkage, and ω e is the rotor electrical angular velocity.
To obtain the adjustable model for the PMSM, (1) can be rewritten as:
{ d d t ( I d + φ f L s ) = R L s ( I d + φ f L s ) + ω e I q + 1 L s ( U d + R φ f L s ) d d t I q = R L s I q ω e ( I d + φ f L s ) + 1 L s U q
define:
{ I d = I d + φ f L s I q = I q U d = U d + R L s φ f U q = U q
Equation (2) can be rewritten as:
{ d d t I d = R L s I d + ω e I q + 1 L s U d d d t I q = R L s I q ω e I d + 1 L s U q
Rewrite Equation (4) as a state expression:
d d t I = A I + B U
where:
I = [ I d I q ] , U = [ U d U q ] , A = [ R L s ω e ω e R L s ] , B = [ 1 L s 0 0 1 L s ]
Equation (5) is used as the adjustable model, and the PMSM ontology is used as the reference model.
Equation (4) is expressed in the form of estimated value as:
{ d d t I ^ d = R L s I ^ d + ω e I ^ q + 1 L s U d d d t I ^ q = R L s I ^ q ω e I ^ d + 1 L s U q
where I ^ d , I ^ q are estimated values.
Rewrite Equation (7) as a state expression:
d d t I ^ = A ^ I ^ + B U
where:
I ^ = [ I ^ d I ^ q ] , A ^ = [ R L s ω ^ e ω ^ e R L s ]
The output error is:
e = I I ^
The error equation is:
{ d d t e = A e + W V = e
where:
W = J ( ω ^ e ω e ) I ^ , J = [ 0 1 1 0 ]
According to the Popov stability criterion, in order to keep the system stable, it needs to satisfy [21]:
  • The transfer function H ( s ) = ( s I A ) 1 is a positive definite matrix;
  • η ( 0 , t 1 ) = 0 t 1 V T W d t γ 2 , t 1 0 , γ 2 is any finite positive number. Now lim t e ( t ) = 0 , this proves that MRAS is asymptotically stable.
According to the strict positive real lemma, for the equation of state of a linear stationary system:
{ x ˙ ( t ) = A x ( t ) + B u ( t ) y ( t ) = C x ( t ) + D u ( t )
where D = 1, u = W, the transfer function matrix H ( s ) = D + C ( s I A ) 1 B is a necessary and sufficient condition for a strictly positive real matrix. There are symmetric positive definite matrices P, Q, and real number matrices K, L satisfying:
{ P A + A T P = Q B T P + K T L T = C K T K = D + D T
In nonlinear time-varying feedback systems, B = C = I, D = 0, we can know:
Q = ( P A + A T P ) = [ 2 R L s 0 0 2 R L s ]
Therefore, the symmetric positive definite matrix Q exists, that is, the transfer function matrix H ( s ) = ( s I A ) 1 of the linear time-invariant feedforward system is strictly positive real matrix.
Substitute (11) and (12) into Popov’s inequality to obtain:
η ( 0 , t ) = 0 t e T J ( ω ^ e ω e ) I ^ d t γ 2 , t 0
According to the PI control strategy of MRAS, the adaptive law is obtained as:
ω ^ e = 0 t F 1 ( v , t , τ ) d τ + F 2 ( v , t ) + ω ^ e ( 0 )
where, ω ^ e ( 0 ) is the initial value for the estimated speed. Substitute (17) into (16) to obtain:
η ( 0 , t ) = 0 t 1 e T J [ 0 t F 1 ( v , t , τ ) d τ + F 2 ( v , t ) + ω ^ e ( 0 ) ω e ] I ^ d t = 0 t 1 e T J [ 0 t F 1 ( v , t , τ ) d τ + ω ^ e ( 0 ) ω e ] I ^ d t + 0 t 1 e T J F 2 ( v , t ) I ^ d t = η 1 ( 0 , t 1 ) + η 2 ( 0 , t 1 )
(17) can be split into:
η 1 ( 0 , t 1 ) = 0 t 1 e T J [ 0 t F 1 ( v , t , τ ) d τ + ω ^ e ( 0 ) ω e ] I ^ d t γ 1 2 η 2 ( 0 , t 1 ) = 0 t 1 e T J F 2 ( v , t ) I ^ d t γ 2 2
where, γ 1 2 , γ 2 2 are any finite positive number.
For inequality η 1 ( 0 , t 1 ) the constructor f(t) satisfies:
{ d d t f ( t ) = e T J I ^ k f ( t ) = 0 t F 1 ( v , t , τ ) d τ + ω ^ e ( 0 ) ω e
where, k > 0, Substitute Equation (19) into η 1 ( 0 , t 1 ) to obtain:
η 1 ( 0 , t 1 ) = 0 t 1 d f ( t ) d t k f ( t ) = k 2 [ f 2 ( t 1 ) f 2 ( 0 ) ] k 2 f 2 ( 0 ) γ 1 2
Differentiate both sides of the second equation of (20), and combine the first equation to obtain:
F 1 ( v , t , τ ) = K i e T J I ^
If the integrand on the left side of the inequality η 2 ( 0 , t 1 ) is positive, the inequality must hold, so take:
F 2 ( v , t ) = K p e T J I ^
Substitute (23) into η 2 ( 0 , t 1 ) to obtain:
η 2 ( 0 , t 1 ) = 0 t 1 e T J ( K p e T J I ^ ) I ^ d t 0 γ 2 2
Substitute Equations (22) and (23) into Equation (17) to obtain:
ω ^ e = 0 t K i ( I d I ^ q I ^ d I q ) d t + K p ( I d I ^ q I ^ d I q ) + ω ^ e ( 0 )
Equation (12) can be rewritten as:
ω ^ e = ( K i s + K p ) ( I d I ^ q I ^ d I q ) + ω ^ e ( 0 )
Substitute Equation (3) into Equation (26) to obtain:
ω ^ e = ( K i s + K p ) [ I d I ^ q I ^ d I q φ f L s ( I q I ^ q ) ] + ω ^ e ( 0 )
Then, the estimated rotor position is:
θ ^ e = ω ^ e d t

3. Parameter Identification of Adaline Neural Network

The structure of the Adaline neural network is shown in Figure 2.
In the figure, X1, X2, …, Xn are network inputs, W1, W2, …, Wn are the weights corresponding to the network inputs, O(k) is actual output, d(k) is target output, k represents the kth sample [22,23,24]. According to Figure 2, the network input vector is:
X = [ X 1 , X 2 , , X n ] T
The weight vector is:
W = [ W 1 , W 2 , , W n ] T
According to Equations (29) and (30), the actual output and input of the neural network can be expressed by Equation (31) as:
O ( k ) = W T X = i = 1 n W i X i
where, i = 1, 2, 3, …, n.
The network weight is adjusted according to the least mean square error method, and Equation (32) can be obtained by the steepest descent method.
Δ W = 2 η [ d ( k ) O ( k ) ] X ( k )
η is a bounded positive number greater than 0. By adapting the network weights to the minimum mean squared error method, the following results can be obtained:
{ W ( k + 1 ) = W ( k ) + 2 λ X ( k ) ε ( k ) ε ( k ) = d ( k ) O ( k ) = d ( k ) W ( k ) T X ( k )
where X(k), O(k), W(k), and d(k) are the input, output, weight, and target output of the Adaline neural network at the kth sampling, respectively. ε(k) is the error signal between O(k) and d(k); λ is the step size for weight calculation.
When using the Adaline neural network to perform online parameter identification of the PMSM, λ needs to satisfy Equation (34) to ensure the convergence of the Adaline neural network [25].
0 < 2 λ | X ( k ) | 2 < 1
In the surface-mounted PMSM, according to the id = 0 vector control strategy, the parameter identification model of the PMSM is:
{ U d ( k ) = L s ω ( k ) I q ( k ) U q ( k ) = R I q ( k ) + φ f ω ( k )
Since the rank of the voltage equation in (35) is 2, L s , R, and φ f cannot be identified simultaneously. In this paper, the injected d-axis current method is used to solve the under-rank problem. That is, the full-rank identification model of the motor parameters is formed by using the steady-state equations of the stator voltage before and after the injection of the d-axis current. This method injects a d-axis current into the control system for a period of time when the motor is running in a steady state.
At this time, the full-rank identification model of L s , R, and φ f is identified.
{ U d ( k 0 ) = L s ω ( k 0 ) I q ( k 0 ) U q ( k 0 ) = R I q ( k 0 ) + φ f ω ( k 0 ) U d ( k 1 ) = R I d ( k 1 ) L s ω ( k 1 ) I q ( k 1 ) U q ( k 1 ) = R I q ( k 1 ) + L s ω ( k 1 ) I d ( k 1 ) + φ f ω ( k 1 )
where, U d , U q are the reference values of the d and q axis stator voltages, respectively. k0 represents the k0th sampling when the d-axis current is injected; k1 represents the k1th sampling when the motor is running in a steady state.
Then, the parameter identification model of the PMSM is:
{ X L s ( k ) 2 = ω ( k 0 ) I q ( k 0 ) O L s ( k ) = L ^ s ( k ) X L s ( k ) 2 d L s ( k ) = U d ( k 0 ) L ^ s ( k + 1 ) = L ^ s ( k ) + 2 λ 1 X L s ( k ) 2 [ d L s ( k ) O L s ( k ) ]
{ X R ( k ) 2 = I d ( k 1 ) O R ( k ) = R ^ ( k ) X R ( k ) 2 d R ( k ) = U d ( k 1 ) + L ^ s ω ( k 1 ) I q ( k 1 ) R ^ ( k + 1 ) = R ^ ( k ) + 2 λ 2 X R ( k ) 2 [ d R ( k ) O R ( k ) ]
{ X φ f ( k ) 2 = ω ( k 0 ) O φ f ( k ) = φ ^ f ( k ) X φ f ( k ) 2 d φ f ( k ) = U q ( k 0 ) R ^ ( k ) I q ( k 0 ) φ ^ f ( k + 1 ) = φ ^ f ( k ) + 2 λ 3 X φ f ( k ) 2 [ d φ f ( k ) O φ f ( k ) ]
where, X L s ( k ) , X R ( k ) , X φ f ( k ) are the input to each parameter identification model; O L s ( k ) , O R ( k ) , O φ f ( k ) are the output to each parameter identification model; d L s ( k ) , d R ( k ) , d φ f ( k ) are the target output to each parameter identification model; λ 1 , λ 2 , λ 3 are weight for each of these three models. L s , R, and φ f of the PMSM can be calculated according to the parameter identification Equations (37)–(39).

4. Simulation and Analysis

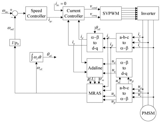
According to the PMSM control system diagram shown in Figure 3, the motor control model is built in the PSIM, and the simulation model of the MRAS and the Adaline neural network parameter identification models are built-in Simulink. Co-simulate with Simulink using the SimCoupler interface program provided in the PSIM2021a release. In the PSIM, the input and output quantities are determined through the In/Out Link Node, and then the SimCoupler block is generated. After that, you only need to save the PSIM file, and add the SimCoupler module in Simulink when running the simulation to complete the co-simulation. Co-simulation with the PSIM can improve Simulink simulation accuracy. It should be noted that when using co-simulation, parameters, such as simulation step size and simulation time need to be set to the same value, otherwise errors will appear in the simulation results.
Motor control uses space vector pulse width modulation (SVPWM) control based on id = 0. The control system consists of the SVPWM control module, the MRAS module and the Adaline neuronal network parameter identification module. In the control system, uα, uβ, iα, iβ are used as the input to MRAS, ωeE is the output value of MRAS, ωmE is the estimated rotor mechanical angular velocity, ωmc is the given rotor mechanical angular velocity. ud, uq, id, iq are used as the input of the Adaline neural network, L s , R, and φ f are identified through the Adaline neural network module. The specific parameters of the motor model in the simulation are as follows. The stator resistance is 1.55 Ω, the d-q axis inductances are 6.71 mH, the number of poles is 10, the rotor flux is 0.0455 Wb, and the back EMF is 17.4.
In the PMSM vector control system, the given speed is 1000 r/min, and the load torque is 0.65 N.m, and it suddenly becomes 1.27 N.m at 0.3 s. Running the simulation circuit model, the simulation results obtained are shown in Figure 4. We can know from the simulation results in Figure 4a that when the motor load torque reaches 0.65 N.m, the electromagnetic torque fluctuation is very small, and the fluctuation is only 0.03 N.m. When the load changes suddenly, the electromagnetic torque can reach a steady state of 1.27 N.m within 0.06 s. We can know from Figure 4b that the three-phase stator current gradually increases and reaches a stable state at the same time as the motor starts and the load torque. When the load changes suddenly, the three-phase stator current can also quickly return to a stable state. The accuracy of the mathematical model in this paper is verified by the simulation experiments, and the simulation model can meet the simulation requirements.
Figure 5, Figure 6, Figure 7 and Figure 8 show the waveforms of the actual and estimated speed of the motor. Figure a shows a simulation result obtained by using the traditional method of MRAS. Figure b is the simulation result obtained by using the proposed method. Where N is the actual speed, NE is the estimated speed.
In Figure 5, the motor speed is 1000 r/min. After a stable operation, the speed estimation error obtained by using the traditional method is 10 r/min, while the speed estimation error obtained by using the proposed method is only 4 r/min.
In Figure 6, the motor speed is 1200 r/min. After the motor runs stably, the speed estimation error obtained by using the traditional method is 12 r/min, while the speed estimation error obtained by using the proposed method is 7 r/min.
In Figure 7, the motor speed is suddenly changed from 1000 r/min to 1200 r/min. When the motor speed changes, the speed estimation error in Figure 7a is 10 r/min, while the speed estimation error in Figure 7b is 6 r/min, the speed change time is not much different, about 0.05 s.
Figure 8 shows that when the motor runs stably at 1000 r/min, the motor load increases from 1.27 N.m to 2.54 N.m at 0.4 s. After the motor runs stably, the speed estimation error obtained by the traditional method changes from 10 r/min to 20 r/min. However, using the proposed method, the speed estimation error changes from 4 r/min to 6 r/min. We can know that using the traditional method, the rotational speed fluctuates greatly when the load changes.
Through the comparative analysis of the simulation results of the traditional method and proposed method in Figure 4, Figure 5, Figure 6, Figure 7 and Figure 8, we can know that the proposed method successfully improves the estimation accuracy of the speed.
As shown in Figure 9, the motor speed is 1000 r/min. After a stable operation, the rotor position estimation error obtained by the proposed method is significantly smaller than that obtained by the MRAS. Comparing Figure 4, Figure 5, Figure 6, Figure 7, Figure 8 and Figure 9, it can be seen that the proposed method effectively improves estimation accuracy of the motor speed and rotor position information while maintaining a dynamic and static capabilities.
In the simulation experiment to verify the accuracy of the parameter identification algorithm, the paper directly sets the motor speed to 1000 r/min and the load torque to 1.27 N.m. The parameter identification curves of L s , R, and φ f are obtained as shown in Figure 10. We can know from Figure 10 that the parameter identification using the Adaline neural network has fast response speed and high identification accuracy when the motor is running stably.

5. Conclusions

To reduce the problem that the sensorless control system of the PMSM based on MRAS relies heavily on motor parameters, an online parameter identification method based on the Adaline neural network is proposed to correct the model parameters in the MRAS online. Finally, through co-simulation experiments. The simulation results show that the proposed method can accurately and quickly estimate the rotor speed and position of the motor. The parameters of the motor can quickly converge to the real value, with high identification accuracy. The control system can meet the situation of sensorless control of the PMSM.

Author Contributions

Conceptualization, Y.H.; methodology, Y.H., J.Z., and D.C.; software (PSIM Version: 11.1.5 Access date: 10 June 2021; Matlab/Simulink Version: 2018b. Access: 10 June 2021), Y.H.; validation, Y.H. and J.Q.; formal analysis, Y.H. and D.C.; investigation, Y.H. and J.Q.; resources, Y.H.; data curation, Y.H. and D.C.; writing—original draft preparation, Y.H.; writing—review and editing, J.Z.; visualization, Y.H.; supervision, J.Z.; project administration, Y.H.; funding acquisition, J.Z. All authors have read and agreed to the published version of the manuscript.

Funding

This research was funded by National Science Foundation of China, grant number U1905212 and 62127806.

Institutional Review Board Statement

Not applicable.

Informed Consent Statement

Not applicable.

Data Availability Statement

The processed data cannot be shared at this time as the data also forms part of an ongoing study.

Conflicts of Interest

The authors declare no conflict of interest.

References

  1. Pillay, P.; Krishnan, R. Modeling, simulation, and analysis of permanent-magnet motor drives. II. The brushless DC motor drive. IEEE Trans. Ind. Appl. 1989, 25, 274–279. [Google Scholar]
  2. Krishnan, R. Selection criteria for servo motor drives. Proc. IEEE IAS Annu. Meet. 1986, 23, 301–308. [Google Scholar]
  3. Corley, M.J.; Lorenz, R.D. Rotor position and velocity estimation for a salient-pole permanent magnet synchronous machine at a standstill and high speeds. IEEE Trans. Ind. Appl. 1998, 34, 784–789. [Google Scholar]
  4. Aihara, T.; Toba, A.; Yanase, T. Sensorless torque control of salient-pole synchronous motor at zero-speed operation. IEEE Trans. Power Electron. 1999, 14, 202–208. [Google Scholar]
  5. Xiao, D.; Filho, S.R.; Ye, J.; Emadi, A. Position-Sensorless Control of Switched Reluctance Motor Drives—A Review. IEEE Trans. Transp. Electrif. 2022, 8, 1209–1227. [Google Scholar]
  6. Wang, Y.; Li, H.; Yang, L.; Wang, X. Modulated Model-Free Predictive Control With Minimum Switching Losses for PMSM Drive System. IEEE Access 2020, 8, 20942–20953. [Google Scholar]
  7. Schroedl, M.; Weinmeier, P. Sensorless control of reluctance machines at arbitrary operating conditions including standstill. IEEE Trans. Power Electron. 1994, 9, 225–231. [Google Scholar]
  8. Robeischl, E.; Schrödl, M. Optimized INFORM-measurement sequence for sensorless PM synchronous motor drives with respect to minimum current distortion. In Proceedings of the Conference Record of the 2002 IEEE Industry Applications Conference. 37th IAS Annual Meeting (Cat. No.02CH37344), Pittsburgh, PA, USA, 13–18 October 2002; Volume 1, pp. 92–98. [Google Scholar]
  9. Staines, C.S.; Caeuana, C.; Asher, G.M.; Sumner, M. Sensorless control of induction Machines at zero and low frequency using zero sequence currents. IEEE Trans. Ind. Electron. 2006, 53, 195–206. [Google Scholar]
  10. Ogasawara, S.; Akagi, H. An approach to real-time position estimation at zero and low speed for a PM motor based on saliency. IEEE Trans. Ind. Appl. 1998, 34, 163–168. [Google Scholar]
  11. Gallicchio, G.; Palmieri, E.; Grasso, M.; Nienhaus, M.; Cupertino, F. Inductances Computation Using Finite Element Analysis for PMSM Sensorless Control. In Proceedings of the 2020 IEEE International Conference on Power Electronics, Drives and Energy Systems (PEDES), Jaipur, India, 16–19 December 2020; pp. 1–6. [Google Scholar]
  12. Moujahed, M.; Benazza, H.; Jemli, M.; Boussak, M. Sensorless DTCSVM Fault Tolerant of PMSM Based on MRAS. In Proceedings of the 16th International Conference on Sciences and Techniques of Automatic Control and Computer Engineering (STA), Monastir, Tunisia, 21–23 December 2015; pp. 256–260. [Google Scholar]
  13. Wang, Z.; Chai, J.; Sun, X. A Novel Online Parameter Identification Algorithm for Deadbeat Control of PMSM Drive. In Proceedings of the 2020 IEEE 3rd Student Conference on Electrical Machines and Systems (SCEMS), Jinan, China, 4–6 December 2020; pp. 769–774. [Google Scholar]
  14. Xiao, X.; Chen, C.; Zhang, M. Dynamic Permanent Magnet Flux Estimation of Permanent Magnet Synchronous Machines. IEEE Trans. Appl. Supercond. 2010, 20, 1085–1088. [Google Scholar]
  15. Wu, Z.; Du, C. The Parameter Identification of PMSM Based on Improved Cuckoo Algorithm. Neural Process. Lett. 2019, 50, 2701–2715. [Google Scholar]
  16. Zuluaga, C.C.; Riba, J.R.; Garcia, A. PMSM Parameter Estimation for Sensorless FOC Based on Differential Power Factor. IEEE Trans. Instrum. Meas. 2021, 70, 1504212. [Google Scholar]
  17. Li, Z.W.; Chen, D.D.; Chen, Y.; Lei, H.D.; Zhu, H.G. PMSM parameter identification based on improved PSO. In Proceedings of the 2020 3rd International Symposium on Power Electronics and Control Engineering (ISPECE 2020), Chongqing, China, 26–28 November 2020; Volume 1754, pp. 26–28. [Google Scholar]
  18. Pei, G.; Liu, J.; Li, L.; Du, P.; Peo, L.; Hu, Y. MRAS Based Online Parameter Identification for PMSM Considering VSI Nonlinearity. In Proceedings of the 2018 IEEE International Power Electronics and Application Conference and Exposition (PEAC), Shenzhen, China, 4–7 November 2018; pp. 1–7. [Google Scholar]
  19. Colombo, L.; Corradini, M.L.; Cristofaro, A.; Ippoliti, G.; Orlando, G. A robust sensorless control for PMSM with online parameter identification. In Proceedings of the 2018 15th International Workshop on Variable Structure Systems (VSS), Graz, Austria, 9–11 July 2018; pp. 450–454. [Google Scholar]
  20. Badini, S.S.; Verma, V. A Novel MRAS Based Speed Sensorless Vector Controlled PMSM Drive. In Proceedings of the 2019 54th International Universities Power Engineering Conference (UPEC), Bucharest, Romania, 3–6 September 2019; pp. 1–6. [Google Scholar]
  21. Sabina, I.; Kujala, P.; Repin, R.; Li, F. The study of the Popov method for estimation of ice loads on ship’s hull using full-scale data from the Antarctic sea. In Proceedings of the 25th International Conference on Port and Ocean Engineering under Arctic Conditions, Delft, The Netherlands, 9–13 June 2019. [Google Scholar]
  22. Nguyen, N.K.; Semail, E.; Belie, F.D.; Kestelyn, X. Adaline Neural Networks-based sensorless control of five-phase PMSM drives. In Proceedings of the IECON 2016—42nd Annual Conference of the IEEE Industrial Electronics Society, Florence, Italy, 23–26 October 2016; pp. 5741–5746. [Google Scholar]
  23. Qiu, T.; Wen, X.; Zhao, F. Adaptive-Linear-Neuron-Based Dead-Time Effects Compensation Scheme for PMSM Drives. IEEE Trans. Power Electron. 2016, 31, 2530–2538. [Google Scholar]
  24. Qu, J.; Zhang, J.; Jatskevich, J.; Zhanga, S. Deadbeat Harmonic Current Control of Permanent Magnet Synchronous Machine Drives for Torque Ripple Reduction. IEEE Trans. Energy Convers. 2021, 99, 1–14. [Google Scholar]
  25. Liu, K.; Zhu, Z.Q. Quantum genetic algorithm-based parameter estimation of PMSM under variable speed control accounting for system identifiability and VSI nonlinearity. IEEE Trans. Power Electron. 2015, 62, 2363–2371. [Google Scholar]
Figure 1. Principle diagram of MRAS structure.
Figure 1. Principle diagram of MRAS structure.
Electronics 11 01012 g001
Figure 2. Adaline neural network structure diagram.
Figure 2. Adaline neural network structure diagram.
Electronics 11 01012 g002
Figure 3. PMSM control system.
Figure 3. PMSM control system.
Electronics 11 01012 g003
Figure 4. Electromagnetic torque and three-phase stator current curve.
Figure 4. Electromagnetic torque and three-phase stator current curve.
Electronics 11 01012 g004
Figure 5. Actual and estimated speed waveforms at 1000 r/min.
Figure 5. Actual and estimated speed waveforms at 1000 r/min.
Electronics 11 01012 g005
Figure 6. Actual and estimated speed waveforms at 1200 r/min.
Figure 6. Actual and estimated speed waveforms at 1200 r/min.
Electronics 11 01012 g006
Figure 7. Waveforms of actual and estimated speeds from 1000 r/min to 1200 r/min.
Figure 7. Waveforms of actual and estimated speeds from 1000 r/min to 1200 r/min.
Electronics 11 01012 g007
Figure 8. Actual speed and estimated speed waveforms when the load suddenly changes.
Figure 8. Actual speed and estimated speed waveforms when the load suddenly changes.
Electronics 11 01012 g008
Figure 9. Estimation error of rotor position waveforms at 1000 r/min.
Figure 9. Estimation error of rotor position waveforms at 1000 r/min.
Electronics 11 01012 g009
Figure 10. Parameter identification curve.
Figure 10. Parameter identification curve.
Electronics 11 01012 g010
Publisher’s Note: MDPI stays neutral with regard to jurisdictional claims in published maps and institutional affiliations.

Share and Cite

MDPI and ACS Style

Huang, Y.; Zhang, J.; Chen, D.; Qi, J. Model Reference Adaptive Control of Marine Permanent Magnet Propulsion Motor Based on Parameter Identification. Electronics 2022, 11, 1012. https://doi.org/10.3390/electronics11071012

AMA Style

Huang Y, Zhang J, Chen D, Qi J. Model Reference Adaptive Control of Marine Permanent Magnet Propulsion Motor Based on Parameter Identification. Electronics. 2022; 11(7):1012. https://doi.org/10.3390/electronics11071012

Chicago/Turabian Style

Huang, Yubo, Jundong Zhang, Dong Chen, and Jiahao Qi. 2022. "Model Reference Adaptive Control of Marine Permanent Magnet Propulsion Motor Based on Parameter Identification" Electronics 11, no. 7: 1012. https://doi.org/10.3390/electronics11071012

APA Style

Huang, Y., Zhang, J., Chen, D., & Qi, J. (2022). Model Reference Adaptive Control of Marine Permanent Magnet Propulsion Motor Based on Parameter Identification. Electronics, 11(7), 1012. https://doi.org/10.3390/electronics11071012

Note that from the first issue of 2016, this journal uses article numbers instead of page numbers. See further details here.

Article Metrics

Back to TopTop