MACRS: An Enhanced Directory-Based Resource Sharing Framework for Mobile Ad Hoc Networks
Abstract
1. Introduction
1.1. Novelty and Contributions
- 1.
- We propose a novel mobility-aware algorithm for formation that pioneers the use of omni-directional nodes’ movements to improve stability to provide better resource sharing (as shall be discussed in Section 3.1);
- 2.
- It enables nodes to prevent unfair resource exploitation (as shall be discussed in Section 3.3);
- 3.
- It introduces an enhanced new criterion to handle emergency tasks (as shall be discussed in Section 3.3);
- 4.
- It employs event-triggered EVs’ synchronization, instead of periodic updates, which minimizes network congestion, thereby staving off bandwidth wastage (as shall be discussed in Section 3.3);
- 5.
- We propose to keep the LD locally at each individual node instead of the cellular service provider. This reduces end-to-end delay during EVs’ verification, which minimizes the overall execution time of tasks (as as shall be discussed in Section 3.3);
- 6.
- It reduces, as demonstrated in the simulation results, the average nodes’ migrations by 20 and enhances the nodes’ average association time with their s by 34 s in a given scenario, as compared to the eminent related work. Moreover, the proposed framework minimizes unfair resource exploitation by 78% and shows an average fair increase in nodes’ EVs by %, which helps to balance resource consumption and provision. MACRS also reduces the average network bandwidth consumption by 7400 Kbps. Furthermore, our proposed framework decreases the average end-to-end delay by 60 ns and reduces the average execution time for different tasks by 38 s in a given scenario. Finally, MACRS enhances the average success rate by % in comparison with the eminent resource sharing frameworks.
1.2. Paper Organization
2. Related Work
2.1. Mobile Ad Hoc Cloud Formation
2.2. Resource Sharing
3. The Proposed Mobility-Aware Ad Hoc Cloud-Based Resource Sharing Framework
3.1. Ad Hoc Mobile Cloud Formation
| Algorithm 1 Ad hoc mobile cloud formati |
| Input: Existing s (if any), , and N |
| Output: Revised s |
| Begin: |
| For j = 1 To n |
| broadcasts a message |
| Each responds to with an message and is added to M |
| If then |
| Classify using Equations (2) and (3) |
| For To Size(M) |
| Classify using Equations (2) and (3) |
| Compute between and using Equation (1) |
| If |
| ⟵ |
| ⟵Min(S) |
| Else |
| ⟵ |
| ⟵Min(T) |
| End if |
| If |
| ⟵ |
| Else |
| ⟵ |
| End if |
| End for |
| Else |
| ⟵ + 1 |
| ⟵ |
| End if |
| End for |
| End |
3.2. Directory Synchronization
| Algorithm 2 Energy valuation verification. |
| Input: C, GD, , and |
| Output: Verified EV for member nodes |
| Begin: |
| Upon successful membership acquisition of nodes using Algorithm 1 |
| For i = 1 To Size() |
| If EV |
| EV⟵ EV |
| Register with the GD |
| Else |
| Verify EV with the GD |
| If GD–EV LD–EV |
| Allow resource sharing using Algorithm 3 |
| Else |
| Mark as unfair |
| End if |
| End if |
| End for |
| End |
| Algorithm 3 Resource sharing. |
| Input: , LD, R, EV, , and |
| Output: Execution of and event-triggered GD synchronization |
| Begin: |
| For i = 1 To Size() |
| broadcasts a message for the execution of in its |
| Each member node responds to with a message and is added to R |
| ⟵Max(R) based on EV |
| If EV ≥ Then |
| executes |
| Update the EVs of and using Equations (4) and (5) |
| Synchronize the updated EV and EV to the GD through their |
| Else |
| If OFF |
| Set as ON |
| executes |
| Update the EVs of and using Equations (4) and (5) |
| Synchronize the updated EV and EV to the GD through their |
| Else |
| refuses the execution of |
| End if |
| End if |
| End for |
| End |
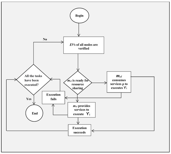
3.3. Resource Sharing
4. Performance Evaluation
4.1. AMC Stability
4.1.1. Nodes’ Migration
4.1.2. Association Time
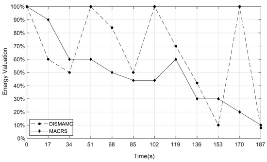
4.2. Resource Exploitation
4.3. Handling Emergency Tasks
4.4. Network Bandwidth Consumption
4.5. End-to-End Delay
4.6. Successful Task Execution
4.7. Time Complexity
4.8. Critical Discussion
5. Conclusions and Future Work
Author Contributions
Funding
Data Availability Statement
Conflicts of Interest
References
- Brunone, B.; Capponi, C.; Meniconi, S. Design criteria and performance analysis of a smart portable device for leak detection in water transmission mains. Measurement 2021, 183, 109844. [Google Scholar] [CrossRef]
- Chen, X.; Jiao, L.; Li, W.; Fu, X. Efficient multi-user computation offloading for mobile-edge cloud computing. IEEE/ACM Trans. Netw. 2015, 24, 2795–2808. [Google Scholar] [CrossRef]
- Rath, M.; Pattanayak, B.K. A methodical survey on real time applications in MANETS: Focussing on key issues. In Proceedings of the 2014 International Conference on High Performance Computing and Applications (ICHPCA), Bhubaneswar, India, 22–24 December 2014; IEEE: Piscataway, NJ, USA, 2014; pp. 1–5. [Google Scholar]
- Rath, M.; Pati, B.; Swain, J. Communiqué issues in MANET and VANET protocols with network security disquiet. In Research Anthology on Securing Mobile Technologies and Applications; IGI Global: Hershey, PA, USA, 2021; pp. 173–193. [Google Scholar]
- Rao, R.; Sharma, N. Enlargement of Qos Based Hybrid Scheme for Routing Protocol in MANETS. Turk. J. Comput. Math. Educ. (TURCOMAT) 2021, 12, 4916–4922. [Google Scholar]
- Cao, B.; Xia, S.; Li, Y.; Li, B. An incentive-based workload assignment with power allocation in ad hoc cloud. In Proceedings of the 2017 IEEE International Conference on Communications (ICC), Paris, France, 21–25 May 2017; IEEE: Piscataway, NJ, USA, 2017; pp. 1–6. [Google Scholar]
- Anoop, V.; Bipin, P. Exploitation whale optimization based optimal offloading approach and topology optimization in a mobile ad hoc cloud environment. J. Ambient. Intell. Humaniz. Comput. 2021, 12, 1–20. [Google Scholar] [CrossRef]
- Malarvizhi, N.; Aswini, J.; Sasikala, S.; Chakravarthy, M.H.; Neeba, E. Multi-parameter optimization for load balancing with effective task scheduling and resource sharing. J. Ambient. Intell. Humaniz. Comput. 2021, 12, 1–9. [Google Scholar] [CrossRef]
- Yousafzai, A.; Hong, C.S. SmartSON: A smart contract driven incentive management framework for self-organizing networks. arXiv 2020, arXiv:2008.11803. [Google Scholar]
- Yousafzai, A.; Chang, V.; Gani, A.; Noor, R.M. Directory-based incentive management services for ad-hoc mobile clouds. Int. J. Inf. Manag. 2016, 36, 900–906. [Google Scholar] [CrossRef][Green Version]
- Namekata, M.; Higaki, H. Cooperative Location Acquisition for Mobile Wireless Nodes by Local Measurement of Migration Distance and Remote Measurement of Observation Directions. In Proceedings of the Int’l Conference Wireless Networks (ICWN’19), Uxbridge, UK, 20–21 February 2019; pp. 86–91. [Google Scholar]
- Haider, S.; Abbas, G.; Abbas, Z.H.; Boudjit, S.; Halim, Z. P-DACCA: A probabilistic direction-aware cooperative collision avoidance scheme for VANETs. Future Gener. Comput. Syst. 2020, 103, 1–17. [Google Scholar] [CrossRef]
- Abozariba, R.; Naeem, M.K.; Patwary, M.; Seyedebrahimi, M.; Bull, P.; Aneiba, A. NOMA-based resource allocation and mobility enhancement framework for IoT in next generation cellular networks. IEEE Access 2019, 7, 29158–29172. [Google Scholar] [CrossRef]
- Bylykbashi, K.; Liu, Y.; Elmazi, D.; Matsuo, K.; Ikeda, M.; Barolli, L. A Secure and Trustworthy Intelligent System for Clustering in VANETs Using Fuzzy Logic. In Proceedings of the International Conference on Advanced Information Networking and Applications, Matsue, Japan, 27–29 March 2019; Springer: Berlin/Heidelberg, Germany, 2019; pp. 156–165. [Google Scholar]
- Ozera, K.; Bylykbashi, K.; Liu, Y.; Ikeda, M.; Barolli, L. Clustering in VANETs: A Fuzzy-Based System for Clustering of Vehicles. In Proceedings of the International Conference on Network-Based Information Systems, Bratislava, Slovakia, 5–7 September 2018; Springer: Berlin/Heidelberg, Germany, 2018; pp. 810–821. [Google Scholar]
- Patel, S.; Pathak, H. A mathematical framework for link failure time estimation in MANETs. Eng. Sci. Technol. Int. J. 2021, 25, 100984. [Google Scholar] [CrossRef]
- Senouci, O.; Aliouat, Z.; Harous, S. MCA-V2I: A multi-hop clustering approach over vehicle-to-internet communication for improving VANETs performances. Future Gener. Comput. Syst. 2019, 96, 309–323. [Google Scholar] [CrossRef]
- Sugumar, R.; Rengarajan, A.; Jayakumar, C. Trust based authentication technique for cluster based vehicular ad hoc networks (VANET). Wirel. Netw. 2018, 24, 373–382. [Google Scholar] [CrossRef]
- Fahad, M.; Aadil, F.; Khan, S.; Shah, P.A.; Muhammad, K.; Lloret, J.; Wang, H.; Lee, J.W.; Mehmood, I. Grey wolf optimization based clustering algorithm for vehicular ad-hoc networks. Comput. Electr. Eng. 2018, 70, 853–870. [Google Scholar] [CrossRef]
- Singh, S.K.; Kumar, P.; Singh, J.P. A survey on successors of LEACH protocol. IEEE Access 2017, 5, 4298–4328. [Google Scholar] [CrossRef]
- Zhou, Y.; Zhang, H.; Zhang, L.; Tang, B.; Liu, Y. LEACH-FIS: An Improved LEACH Based on Fuzzy Inference System in MWSNs. In Proceedings of the 2018 IEEE/CIC International Conference on Communications in China (ICCC), Beijing, China, 16–18 August 2018; IEEE: Piscataway, NJ, USA, 2018; pp. 699–703. [Google Scholar]
- Mamatha, T.; Aishwarya, P. An efficient cluster based routing protocol using hybrid FCM-Q LEACH for vehicular ad hoc networks. Int. J. Appl. Eng. Res 2019, 14, 1604–1612. [Google Scholar]
- Koshimizu, T.; Wang, H.; Pan, Z.; Liu, J.; Shimamoto, S. Normalized multi-dimensional parameter based affinity propagation clustering for cellular V2X. In Proceedings of the 2018 IEEE Wireless Communications and Networking Conference (WCNC), Barcelona, Spain, 15–18 April 2018; IEEE: Piscataway, NJ, USA, 2018; pp. 1–6. [Google Scholar]
- Cheng, X.; Huang, B. A center-based secure and stable clustering algorithm for VANETs on highways. Wirel. Commun. Mob. Comput. 2019, 2019, 8415234. [Google Scholar] [CrossRef]
- Xu, J.; Palanisamy, B. Cost-aware resource management for federated clouds using resource sharing contracts. In Proceedings of the 2017 IEEE 10th International Conference on Cloud Computing (CLOUD), Honololu, HI, USA, 25–30 June 2017; IEEE: Piscataway, NJ, USA, 2017; pp. 238–245. [Google Scholar]
- Wang, Z.; Feng, X.; Zhu, H.; Liu, C. Optimal data offloading via an ADMM algorithm in mobile ad hoc cloud with malicious resource providers. Comput. Commun. 2020, 158, 10–16. [Google Scholar] [CrossRef]
- Zhang, F.; Deng, R.; Liang, H. An optimal real-time distributed algorithm for utility maximization of mobile ad hoc cloud. IEEE Commun. Lett. 2018, 22, 824–827. [Google Scholar] [CrossRef]
- Assis, M.R.M.; Bittencourt, L.F. MultiCloud Tournament: A cloud federation approach to prevent Free-Riders by encouraging resource sharing. J. Netw. Comput. Appl. 2020, 166, 102694. [Google Scholar] [CrossRef]
- Karakoç, N.; Scaglione, A.; Nedić, A.; Reisslein, M. Multi-layer decomposition of network utility maximization problems. IEEE/ACM Trans. Netw. 2020, 28, 2077–2091. [Google Scholar] [CrossRef]
- Jaffry, S.; Hasan, S.F.; Gui, X. Efficient resource-sharing algorithms for mobile-cell ’s sidehaul and access links. IEEE Netw. Lett. 2019, 1, 72–75. [Google Scholar] [CrossRef]
- Haider, S.; Abbas, G.; Abbas, Z.H.; Baker, T. DABFS: A robust routing protocol for warning messages dissemination in VANETs. Comput. Commun. 2019, 147, 21–34. [Google Scholar] [CrossRef]
- Yadav, J.; Sharma, M. A Review of K-mean Algorithm. Int. J. Eng. Trends Technol. 2013, 4, 2972–2976. [Google Scholar]
- Hu, J.; Shu, F.; Li, J. Robust synthesis method for secure directional modulation with imperfect direction angle. IEEE Commun. Lett. 2016, 20, 1084–1087. [Google Scholar] [CrossRef]
- Haider, S.; Abbas, Z.H.; Abbas, G.; Waqas, M.; Tu, S.; Zhao, W. A Novel Cross-Layer V2V Architecture for Direction-Aware Cooperative Collision Avoidance. Electronics 2020, 9, 1112. [Google Scholar] [CrossRef]
- Janakiraman, S.; Priya, M.D.; Jebamalar, A.C. Integrated context-based mitigation framework for enforcing security against rendezvous point attack in MANETs. Wirel. Pers. Commun. 2021, 119, 1–17. [Google Scholar] [CrossRef]
- Dighriri, M.; Myoung Lee, G.; Baker, T. Measurement and Classification of Smart Systems Data Traffic over 5G Mobile Networks; Springer: Cham, Germany, 2018. [Google Scholar]
- Shahzad, A.; Hussain, M. Security issues and challenges of mobile cloud computing. Int. J. Grid Distrib. Comput. 2013, 6, 37–50. [Google Scholar] [CrossRef]


















| Author(s) | Contribution(s) | Limitation(s) |
|---|---|---|
| Namekata and Higakil [11] | Cooperative location identification | Hardware dependency |
| Haider et al. [12] | Direction-based clustering for bi-directional traffic | Incapable of catering to omni-directional nodes’ movements |
| Bylykbashi et al. [14] and Ozera et al. [15] | Increased link lifetime using fuzzy logic | Incapable of catering to omni-directional nodes’ movements |
| Abozariba et al. [13] | Euclidean-distance-based cluster formation | Cluster instability |
| Patel and Pathak [16] | Considers link reliability to cluster nodes | Nodes’ fixed arrival rates remain unrealistic |
| Senouci et al. [17] | Multi-hop fast clustering convergence | Increased cost due to infrastructure deployment and maintenance |
| Sugumar et al. [18] | Relative- distance-based clustering | Incapable of catering to omni-directional nodes’ movements |
| Fahad et al. [19] Zhou et al. [21] and Mamatha et al. [22] | Grey-wolf-based cluster optimization Energy-efficient clustering | High computational overhead. Increased clustering overhead |
| T. Koshimizu et al. [23] | Affinity-propagation-based clustering | Incapable of catering to omni-directional nodes’ movements |
| Cheng et al. [24] | Cluster nodes in the direction of the destination | Incapable of catering to omni-directional nodes’ movements |
| Author(s) | Contribution(s) | Limitation(s) |
|---|---|---|
| Anoop and Bipin. [7] | Uses an improved text rank algorithm and neural networks to optimize resource sharing | Increased computational overhead |
| Xu and Palanisamy [25] and Malarvizhi et al. [8] | Enhanced scheduling policies for efficient resource utilization | Increased computational complexity |
| Wang et al. [26], Zhang et al. [27], and Yousafzai and Hong [9] | Enhanced pricing strategies for resource sharing | Unfair resource exploitation |
| Karakoc et al. [29] | Multi-layer decomposition to maximize resource utilization | Frequent migrations of nodes at different layers |
| Jaffry et al. [30] | Aims to enhance the link lifetime to achieve improved resource sharing | Lacks stability |
| Yousafzai et al. [10] | Directory-based resource sharing | instability, unfair resource exploitation, incapable of efficiently handling emergency tasks, and periodic EV synchronization |
| Notation | Description |
|---|---|
| Acknowledgment in response to | |
| Ad hoc mobile cloud | |
| Set of unfair nodes | |
| D | Direction class |
| Manhattan distance | |
| Flag value | |
| EV | Energy valuation |
| EV | Default EV |
| Predefined EV threshold | |
| GD | Global directory |
| Broadcast message by a candidate node | |
| LD | Local directory |
| m | Set of member nodes |
| M | Set of nearby s that respond with |
| N | Set of nodes |
| n | Set of candidate nodes |
| Change in EV | |
| R | Set of resource providers |
| Message to request resources | |
| Response message by resource provider | |
| Resource provider | |
| Set of tasks to be executed |
| Parameter | Configuration |
|---|---|
| Simulation Area | 2000 m |
| Range of Nodes | 1–100 |
| Nodes’ Movement | Omni-directional |
| Antenna Type | OmniAntenna |
| Propagation Model | TwoRayGround |
| Transport Layer | TCP |
| Network Layer | AODV |
| MAC Layer | IEEE |
| Simulation Time | 180 s |
Publisher’s Note: MDPI stays neutral with regard to jurisdictional claims in published maps and institutional affiliations. |
© 2022 by the authors. Licensee MDPI, Basel, Switzerland. This article is an open access article distributed under the terms and conditions of the Creative Commons Attribution (CC BY) license (https://creativecommons.org/licenses/by/4.0/).
Share and Cite
Khan, N.; Haider, S.; Baker, T.; Abbas, G.; Abbas, Z.H. MACRS: An Enhanced Directory-Based Resource Sharing Framework for Mobile Ad Hoc Networks. Electronics 2022, 11, 725. https://doi.org/10.3390/electronics11050725
Khan N, Haider S, Baker T, Abbas G, Abbas ZH. MACRS: An Enhanced Directory-Based Resource Sharing Framework for Mobile Ad Hoc Networks. Electronics. 2022; 11(5):725. https://doi.org/10.3390/electronics11050725
Chicago/Turabian StyleKhan, Noreen, Shahab Haider, Thar Baker, Ghulam Abbas, and Ziaul Haq Abbas. 2022. "MACRS: An Enhanced Directory-Based Resource Sharing Framework for Mobile Ad Hoc Networks" Electronics 11, no. 5: 725. https://doi.org/10.3390/electronics11050725
APA StyleKhan, N., Haider, S., Baker, T., Abbas, G., & Abbas, Z. H. (2022). MACRS: An Enhanced Directory-Based Resource Sharing Framework for Mobile Ad Hoc Networks. Electronics, 11(5), 725. https://doi.org/10.3390/electronics11050725

