Turmeric Oil Interferes with Quorum Sensing as an Alternative Approach to Control Aeromonas hydrophila Infection in Aquaculture
Simple Summary
Abstract
1. Introduction
2. Materials and Methods
2.1. Microorganisms and Reagents
2.2. GC-MS Analysis of Turmeric Oil
2.3. Minimum Inhibitory Concentration (MIC)
2.4. Growth Curves
2.5. Hemolysis Assay
2.6. Immunoblotting
2.7. Lipase Assay
2.8. Protease Assay
2.9. Biofilm Formation
2.10. qPCR Assay
2.11. AHLs Determination Assay
2.12. Cell Viability Assay
2.13. Animal Studies
2.14. Statistical Analysis
3. Results
3.1. Chemical Composition of Turmeric Oil
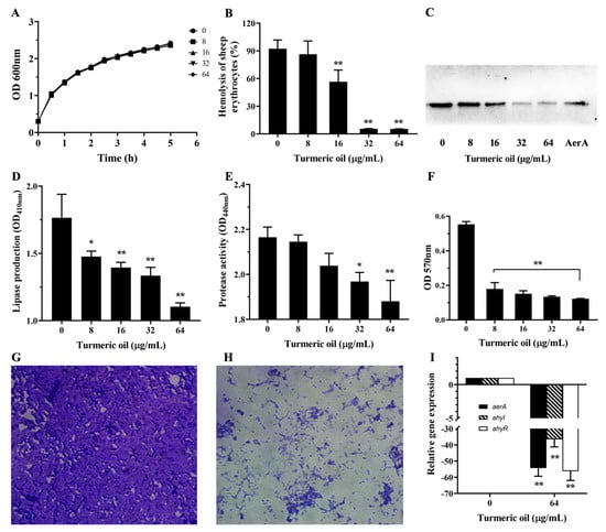
3.2. Impact of Turmeric Oil on Bacterial Growth
3.3. Turmeric Oil Decreased Hemolysis by Affecting Aerolysin Secretion
3.4. Turmeric Oil Inhibited Lipase and Protease Production
3.5. Turmeric Oil Influenced Biofilm Formation
3.6. Turmeric Oil Decreased Related Genes Relative Expression
3.7. Turmeric Oil Decreased AHLs Production
3.8. Cell Viability Results
3.9. Turmeric Oil Protected Grass Carps from A. hydrophila-Induced Mortality
4. Discussion
5. Conclusions
Author Contributions
Funding
Institutional Review Board Statement
Informed Consent Statement
Data Availability Statement
Conflicts of Interest
References
- Igbinosa, I.H.; Igumbor, E.U.; Aghdasi, F.; Tom, M.; Okoh, A.I. Emerging Aeromonas species infections and their significance in public health. Sci. World J. 2012, 2012, 625023. [Google Scholar] [CrossRef] [PubMed]
- Pattanayak, S.; Priyadarsini, S.; Paul, A.; Kumar, P.R.; Sahoo, P.K. Diversity of virulence-associated genes in pathogenic Aeromonas hydrophila isolates and their in vivo modulation at varied water temperatures. Microb. Pathog. 2020, 147, 104424. [Google Scholar] [CrossRef] [PubMed]
- Semwal, A.; Kumar, A.; Kumar, N. A review on pathogenicity of Aeromonas hydrophila and their mitigation through medicinal herbs in aquaculture. Heliyon 2023, 9, e14088. [Google Scholar] [CrossRef]
- Sarder, H.; Punom, N.J.; Khan, T.; Saha, M.L.; Mandal, S.C.; Rahman, M.S. Prevalence and antibiotic susceptibility of Aeromonas hydrophila isolated from freshwater fishes. J. Fish. 2016, 4, 411–419. [Google Scholar] [CrossRef]
- Wang, X.; Pan, J.W.; Chen, L.Q.; Li, R.S.; Han, Y.; Di, Z.H.; Ling, B.; Ahmad, A.; Yang, N.; Fan, L.X.; et al. Prevalence, virulence-related genes and antimicrobial resistance of Aeromonas spp. from loach Misgurnus anguillicaudatus with skin ulcer and healthy controls in Southern China. Aquaculture 2022, 552, 798040. [Google Scholar] [CrossRef]
- Hanna, N.; Tamhankar, A.J.; Lundborg, C.S. The development of an integrated environment-human risk approach for the prioritisation of antibiotics for policy decisions. Sci. Total Environ. 2023, 880, 163301. [Google Scholar] [CrossRef]
- Dong, J.; Ruan, J.; Xu, N.; Yang, Y.; Ai, X. Expression, purification, and characterization of hemolytic toxin from virulent Aeromonas hydrophila. J. World Aquac. Soc. 2016, 48, 531–536. [Google Scholar] [CrossRef]
- Patel, B.; Kumari, S.; Banerjee, R.; Samanta, M.; Das, S. Disruption of the quorum sensing regulated pathogenic traits of the biofilm-forming fish pathogen Aeromonas hydrophila by tannic acid, a potent quorum quencher. Biofouling 2017, 33, 580–590. [Google Scholar] [CrossRef]
- Atanasov, A.G.; Waltenberger, B.; Pferschy-Wenzig, E.M.; Linder, T.; Wawrosch, C.; Uhrin, P.; Temml, V.; Wang, L.; Schwaiger, S.; Heiss, E.H.; et al. Discovery and resupply of pharmacologically active plant-derived natural products: A review. Biotechnol. Adv. 2015, 33, 1582–1614. [Google Scholar] [CrossRef]
- Orellana-Paucar, A.M.; Machado-Orellana, M.G. Pharmacological profile, bioactivities, and safety of turmeric oil. Molecules 2022, 27, 5055. [Google Scholar] [CrossRef]
- Dosoky, N.S.; Setzer, W.N. Chemical composition and biological activities of essential oils of curcuma species. Nutrients 2018, 10, 1196. [Google Scholar] [CrossRef] [PubMed]
- Villegas, I.; Sánchez-Fidalgo, S.; de la Lastra, C.A. New mechanisms and therapeutic potential of curcumin for colorectal cancer. Mol. Nutr. Food Res. 2008, 52, 1040–1061. [Google Scholar] [CrossRef] [PubMed]
- Aggarwal, B.B.; Yuan, W.; Li, S.; Gupta, S.C. Curcumin-free turmeric exhibits anti-inflammatory and anticancer activities: Identification of novel components of turmeric. Mol. Nutr. Food Res. 2013, 57, 1529–1542. [Google Scholar] [CrossRef]
- Zhang, H.A.; Kitts, D.D. Turmeric and its bioactive constituents trigger cell signaling mechanisms that protect against diabetes and cardiovascular diseases. Mol. Cell. Biochem. 2021, 476, 3785–3814. [Google Scholar] [CrossRef]
- Liju, V.B.; Jeena, K.; Kuttan, R. An evaluation of antioxidant, anti-inflammatory, and antinociceptive activities of essential oil from Curcuma longaL. Indian J. Pharmacol. 2011, 43, 526–531. [Google Scholar] [CrossRef] [PubMed]
- Panyajai, P.; Viriyaadhammaa, N.; Tima, S.; Chiampanichayakul, S.; Dejkriengkraikul, P.; Okonogi, S.; Anuchapreeda, S. Anticancer activity of Curcuma aeroginosa essential oil and its nano-formulations: Cytotoxicity, apoptosis and cell migration effects. BMC Complement. Med. Ther. 2024, 24, 16. [Google Scholar] [CrossRef]
- Negi, P.S.; Jayaprakasha, G.K.; Jagan Mohan Rao, L.; Sakariah, K.K. Antibacterial activity of turmeric oil: A byproduct from curcumin manufacture. J. Agric. Food Chem. 1999, 47, 4297–4300. [Google Scholar] [CrossRef]
- Apisariyakul, A.; Vanittanakom, N.; Buddhasukh, D. Antifungal activity of turmeric oil extracted from Curcuma longa (Zingiberaceae). J. Ethnopharmacol. 1995, 49, 163–169. [Google Scholar] [CrossRef]
- PuvaČA, N.; StanaĆEv, V.; GlamoČIĆ, D.; LeviĆ, J.; PeriĆ, L.; StanaĆEv, V.; MiliĆ, D. Beneficial effects of phytoadditives in broiler nutrition. World’s Poult. Sci. J. 2013, 69, 27–34. [Google Scholar] [CrossRef]
- Abdelkhalek, N.K.; Eladl, M.A. Immunostimulatory effect of turmeric oil and its’ role in protection against Aeromonas hydrophila infection in Oreochromis niloticus. Glob. J. Fish. Aquac. Res. 2014, 1, 70–82. [Google Scholar]
- Kumar, V.; Das, B.K.; Swain, H.S.; Chowdhury, H.; Roy, S.; Bera, A.K.; Das, R.; Parida, S.N.; Dhar, S.; Jana, A.K.; et al. Outbreak of Ichthyophthirius multifiliis associated with Aeromonas hydrophila in Pangasianodon hypophthalmus: The role of turmeric oil in enhancing immunity and inducing resistance against co-infection. Front. Immunol. 2022, 13, 956478. [Google Scholar] [CrossRef]
- M45-ED3; Methods for Antimicrobial Dilution and Disk Susceptibility Testing of Infrequently Isolated or Fastidious Bacteria (3rd ed.). CLSI: Malvern, PA, USA, 2015.
- Li, S.; Zhou, S.; Yang, Q.; Liu, Y.; Yang, Y.; Xu, N.; Ai, X.; Dong, J. Cinnamaldehyde decreases the pathogenesis of Aeromonas hydrophila by inhibiting quorum sensing and biofilm formation. Fishes 2023, 8, 122. [Google Scholar] [CrossRef]
- Dong, J.; Zhang, L.; Liu, Y.; Xu, N.; Zhou, S.; Yang, Y.; Yang, Q.; Ai, X. Luteolin decreases the pathogenicity of Aeromonas hydrophila via inhibiting the activity of aerolysin. Virulence 2021, 12, 165–176. [Google Scholar] [CrossRef] [PubMed]
- Srinivasan, R.; Devi, K.R.; Santhakumari, S.; Kannappan, A.; Chen, X.M.; Ravi, A.V.; Lin, X.M. Anti-quorum sensing and protective efficacies of naringin against Aeromonas hydrophila infection in Danio rerio. Front. Microbiol. 2020, 11, 600622. [Google Scholar] [CrossRef]
- Sun, B.; Luo, H.Z.; Jiang, H.; Wang, Z.N.; Jia, A.Q. Inhibition of quorum sensing and biofilm formation of esculetin on Aeromonas hydrophila. Front. Microbiol. 2021, 12, 737626. [Google Scholar] [CrossRef] [PubMed]
- Mangoudehi, H.T.; Zamani, H.; Shahangian, S.S.; Mirzanejad, L. Effect of curcumin on the expression of ahyI/R quorum sensing genes and some associated phenotypes in pathogenic Aeromonas hydrophila fish isolates. World J. Microbiol. Biotechnol. 2020, 36, 70. [Google Scholar] [CrossRef] [PubMed]
- Boyd, C.E.; McNevin, A.A.; Davis, R.P. The contribution of fisheries and aquaculture to the global protein supply. Food Secur. 2022, 14, 805–827. [Google Scholar] [CrossRef]
- Meyer, F.P. Aquaculture disease and health management. J. Anim. Sci. 1991, 69, 4201–4208. [Google Scholar] [CrossRef]
- Kennedy, D.A.; Kurath, G.; Brito, I.L.; Purcell, M.K.; Read, A.F.; Winton, J.R.; Wargo, A.R. Potential drivers of virulence evolution in aquaculture. Evol. Appl. 2016, 9, 344–354. [Google Scholar] [CrossRef]
- Nadgir, C.A.; Biswas, D.A. Antibiotic resistance and its impact on disease management. Cureus 2023, 15, e38251. [Google Scholar] [CrossRef]
- Zhu, F. A review on the application of herbal medicines in the disease control of aquatic animals. Aquaculture 2020, 526, 735422. [Google Scholar] [CrossRef]
- Abdel-Tawwab, M.; Abbass, F.E. Turmeric powder, Curcuma longa L., in common carp, Cyprinus carpio L., diets: Growth performance, innate immunity, and challenge against pathogenic Aeromonas hydrophila infection. J. World Aquac. Soc. 2017, 48, 303–312. [Google Scholar] [CrossRef]
- Azizah, N.; Aji, O.R. Antibacterial efficacy of turmeric (Curcuma domestica) rhizome infusion against Aeromonas hydrophila and its toxicity. Al-Hayat J. Biol. Appl. Biol. 2023, 6, 126. [Google Scholar]
- Fernandes, S.; Borges, A.; Gomes, I.B.; Sousa, S.F.; Simões, M. Curcumin and 10-undecenoic acid as natural quorum sensing inhibitors of LuxS/AI-2 of Bacillus subtilis and LasI/LasR of Pseudomonas aeruginosa. Food Res. Int. 2023, 165, 112519. [Google Scholar] [CrossRef]
- Packiavathy, I.A.; Priya, S.; Pandian, S.K.; Ravi, A.V. Inhibition of biofilm development of uropathogens by curcumin—An anti-quorum sensing agent from Curcuma longa. Food Chem. 2014, 148, 453–460. [Google Scholar] [CrossRef] [PubMed]
- Sattayakhom, A.; Wichit, S.; Koomhin, P. The effects of essential oils on the nervous system: A scoping review. Molecules 2023, 28, 3771. [Google Scholar] [CrossRef]
- Chowdhury, H.; Kumar Bera, A.; Subhasmita Raut, S.; Chandra Malick, R.; Sekhar Swain, H.; Saha, A.; Kumar Das, B. In vitro antibacterial efficacy of Cymbopogon flexuosus essential oil against Aeromonas hydrophila of fish origin and in silico molecular docking of the essential oil components against DNA gyrase-B and their drug-likeness. Chem. Biodivers. 2023, 20, e202200668. [Google Scholar] [CrossRef]
- Zhong, W.M.; Chen, K.Y.; Yang, L.L.; Tang, T.; Jiang, S.F.; Guo, J.J.; Gao, Z.P. Essential oils from Citrus unshiu Marc. effectively kill Aeromonas hydrophila by destroying cell membrane integrity, influencing cell potential, and leaking intracellular substances. Front. Microbiol. 2022, 13, 869953. [Google Scholar] [CrossRef]
- Jayaprakasha, G.K.; Negi, P.S.; Anandharamakrishnan, C.; Sakariah, K.K. Chemical composition of turmeric oil -a byproduct from turmeric oleoresin industry and its inhibitory activity against different fungi. Z. Naturforschung C 2001, 56, 40–44. [Google Scholar] [CrossRef]
- Bai A, J.; Vittal, R.R. Quorum sensing inhibitory and anti-biofilm activity of essential oils and their in vivo efficacy in food systems. Food Biotechnol. 2014, 28, 269–292. [Google Scholar] [CrossRef]
- Chen, J.; Wei, W.; Liang, C.; Ren, Y.; Geng, Y.; Chen, D.; Lai, W.; Guo, H.; Deng, H.; Huang, X.; et al. Protective effect of cinnamaldehyde on channel catfish infected by drug-resistant Aeromonas hydrophila. Microb. Pathog. 2022, 167, 105572. [Google Scholar] [CrossRef] [PubMed]
- Luo, S.Y.; Feng, C.; Zheng, Y.F.; Sun, Y.W.; Yan, C.Q.; Zhang, X.Y. Effect of lemon essential oil microemulsion on the cariogenic virulence factor of Streptococcus mutans via the glycolytic pathway. Oral Health Prev. Dent. 2022, 20, 355–362. [Google Scholar] [CrossRef]
- Huang, Y.; Xue, C.; He, W.; Zhao, X. Inhibition effect of Zedoary turmeric oil on Listeria monocytogenes and Staphylococcus aureus growth and exotoxin proteins production. J. Med. Microbiol. 2019, 68, 657–666. [Google Scholar] [CrossRef] [PubMed]
- Mateos, D.; Anguita, J.; Naharro, G.; Paniagua, C. Influence of growth temperature on the production of extracellular virulence factors and pathogenicity of environmental and human strains of Aeromonas hydrophila. J. Appl. Bacteriol. 1993, 74, 111–118. [Google Scholar] [CrossRef] [PubMed]
- Jiang, Y.; Wu, N.; Fu, Y.-J.; Wang, W.; Luo, M.; Zhao, C.-J.; Zu, Y.-G.; Liu, X.-L. Chemical composition and antimicrobial activity of the essential oil of rosemary. Environ. Toxicol. Pharmacol. 2011, 32, 63–68. [Google Scholar] [CrossRef]
- Abers, M.; Schroeder, S.; Goelz, L.; Sulser, A.; St Rose, T.; Puchalski, K.; Langland, J. Antimicrobial activity of the volatile substances from essential oils. BMC Complement. Med. Ther. 2021, 21, 124. [Google Scholar] [CrossRef]
- Lu, C.; Hu, G.; Gao, S.; Mou, D. Apoptotic and anti-proliferative effect of essential oil from turmeric (Curcuma longa L.) on HepG2 and H1299 cells. Food Sci. Technol. Res. 2021, 27, 473–481. [Google Scholar] [CrossRef]
- Pardey, A.P.; Sapkal, D.V.S.; Dhote, M.A.; Dhundele, D.K. Extraction of essential oil from turmeric rhizome. Int. J. Innov. Res. Sci. Eng. Technol. 2020, 9, 3382–3388. [Google Scholar]
- Thielmann, J.; Muranyi, P.; Kazman, P. Screening essential oils for their antimicrobial activities against the foodborne pathogenic bacteria Escherichia coli and Staphylococcus aureus. Heliyon 2019, 5, e01860. [Google Scholar] [CrossRef]




| Primer | Sequence | PCR Amplicon (bp) |
|---|---|---|
| aerA-F aerA-R | TCTACCACCACCTCCCTGTC GACGAAGGTGTGGTTCCAGT | 218 |
| ahyI-F ahyI-R | GTCAGCTCCCACACGTCGTT GGGATGTGGAATCCCACCGT | 202 |
| ahyR-F ahyR-R | TTTACGGGTGACCTGATTGAG CCTGGATGTCCAACTACATCTT | 206 |
| 16S rRNA-F 16S rRNA-R | TAATACCGCATACGCCCTAC ACCGTGTCTCAGTTCCAGTG | 164 |
| No. | Compound Name | Retention Time (min) | Peak Area (%) |
|---|---|---|---|
| 1 | α-pinene | 6.532 | 0.03 |
| 2 | α-phellandrene | 7.282 | 0.61 |
| 3 | 3-carene | 7.342 | 0.04 |
| 4 | curlone | 12.337 | 14.24 |
| 5 | p-cymene | 7.485 | 0.40 |
| 6 | eucalyptol | 7.557 | 0.99 |
| 7 | cyclohexene | 8.069 | 0.54 |
| 8 | 7-epi-sesquithujene | 10.465 | 0.13 |
| 9 | naphthalene | 10.537 | 0.13 |
| 10 | β-bisabolene | 11.145 | 1.83 |
| 11 | α-santalene | 10.608 | 0.15 |
| 12 | caryophyllene | 10.668 | 0.91 |
| 13 | (+)-cycloisolongifol-5-ol | 10.799 | 0.68 |
| 14 | methyl DHA | 10.847 | 0.08 |
| 15 | amorphadiene | 10.894 | 0.50 |
| 16 | α-curcumene | 10.990 | 4.56 |
| 17 | 1-zingiberene | 11.063 | 6.22 |
| 18 | 2-ethyl-m-xylene | 11.610 | 2.69 |
| 19 | Di-epi-cedrene-(I) | 11.884 | 2.15 |
| 20 | aR-turmerone | 12.122 | 35.93 |
| 21 | (Z)-γ-atlantone | 12.265 | 0.62 |
| 22 | α-terpinene | 7.402 | 0.05 |
| 23 | (6r, 7r)-bisabolone | 12.587 | 2.37 |
| 24 | tumerone | 12.659 | 1.14 |
| 25 | (E)-atlantone | 12.730 | 3.51 |
| 26 | β-sesquiphellandrene | 11.252 | 5.95 |
| 27 | β-santalol | 12.957 | 1.06 |
| 28 | Retinal | 13.088 | 0.55 |
| 29 | 6-epi-shyobunol | 13.243 | 0.46 |
| 30 | ergocalciferol | 13.338 | 0.81 |
| 31 | isolongifolol | 13.445 | 0.24 |
| 32 | n-hexadecanoic acid | 13.600 | 1.29 |
| 33 | patchouli alcohol | 13.875 | 0.75 |
| 34 | (E)-γ-bisabolene | 11.300 | 0.49 |
| 35 | linoleic acid | 14.483 | 3.59 |
Disclaimer/Publisher’s Note: The statements, opinions and data contained in all publications are solely those of the individual author(s) and contributor(s) and not of MDPI and/or the editor(s). MDPI and/or the editor(s) disclaim responsibility for any injury to people or property resulting from any ideas, methods, instructions or products referred to in the content. |
© 2025 by the authors. Licensee MDPI, Basel, Switzerland. This article is an open access article distributed under the terms and conditions of the Creative Commons Attribution (CC BY) license (https://creativecommons.org/licenses/by/4.0/).
Share and Cite
Dong, J.; Tong, J.; Li, S.; Ma, X.; Yang, Q.; Liu, Y.; Zhou, S.; Shi, X.; Ai, X. Turmeric Oil Interferes with Quorum Sensing as an Alternative Approach to Control Aeromonas hydrophila Infection in Aquaculture. Biology 2025, 14, 483. https://doi.org/10.3390/biology14050483
Dong J, Tong J, Li S, Ma X, Yang Q, Liu Y, Zhou S, Shi X, Ai X. Turmeric Oil Interferes with Quorum Sensing as an Alternative Approach to Control Aeromonas hydrophila Infection in Aquaculture. Biology. 2025; 14(5):483. https://doi.org/10.3390/biology14050483
Chicago/Turabian StyleDong, Jing, Jian Tong, Shengping Li, Xinwei Ma, Qiuhong Yang, Yongtao Liu, Shun Zhou, Xizhi Shi, and Xiaohui Ai. 2025. "Turmeric Oil Interferes with Quorum Sensing as an Alternative Approach to Control Aeromonas hydrophila Infection in Aquaculture" Biology 14, no. 5: 483. https://doi.org/10.3390/biology14050483
APA StyleDong, J., Tong, J., Li, S., Ma, X., Yang, Q., Liu, Y., Zhou, S., Shi, X., & Ai, X. (2025). Turmeric Oil Interferes with Quorum Sensing as an Alternative Approach to Control Aeromonas hydrophila Infection in Aquaculture. Biology, 14(5), 483. https://doi.org/10.3390/biology14050483

