Simple Summary
Microalgae have been employed to fix high-concentration CO2 in order to lower industrial CO2 emissions. However, the majority of research concentrates on the fixation of CO2 by microalgae, neglecting the role that bacteria play in this process. In this study, the microalgae-bacterial community system underwent stress acclimation using a high concentration of CO2. Three bacterial strains that can significantly enhance the CO2 fixation of Chlorella vulgaris were effectively screened out after thorough investigation and analysis. On this basis, techniques such as excitation-emission matrix spectroscopy and liquid chromatography-mass spectrometry were used to confirm the exchange of various organic compounds between microalgae and bacteria during carbon fixation. This material exchange mechanism effectively enhances the carbon fixation ability of Chlorella vulgaris. This study offers novel approaches and research ideas for microalgae carbon fixation, which should encourage more advancement and application in this field.
Abstract
The cooperation between microalgae and bacteria can enhance the carbon fixation efficiency of microalgae. In this study, a microalgae-bacteria coexistence system under high-concentration CO2 stress was constructed, and the bacterial community structure of the entire system was analyzed using the 16S rDNA technique. Microbacterium sp., Bacillus sp., and Aeromonas sp. were screened and demonstrated to promote carbon fixation in Chlorella vulgaris HL 01 (C. vulgaris HL 01). Among them, the Aeromonas sp. + C. vulgaris HL 01 experimental group exhibited the most significant effect, with an increase of about 24% in the final biomass yield and a daily carbon fixation efficiency increase of about 245% (day 7) compared to the control group. Continuous cultivation of microalgae and bacterial symbiosis showed that bacteria could utilize the compounds secreted by microalgae for growth and could produce nutrients to maintain the vitality of microalgae. Detection of extracellular organic compounds of microorganisms in the culture broth by excitation-emission matrix spectral analysis revealed that bacteria utilized the aromatic proteinaceous compounds and others secreted by C. vulgaris HL 01 and produced new extracellular organic compounds required by C. vulgaris HL 01. The metabolic organic substances in the liquids of the experimental groups and the control group were analyzed by liquid chromatography-mass spectrometry, and it was found that 31 unique organic substances of C. vulgaris HL 01 were utilized by bacteria, and 136 new organic substances were produced. These differential compounds were mainly organic acids and their derivatives, benzene compounds, and organic heterocyclic compounds, etc. These results fully demonstrate that the carbon fixation ability and persistence of C. vulgaris HL 01 are improved through material exchange between microalgae and bacteria. This study establishes a method to screen carbon-fixing symbiotic bacteria and verifies that microalgae and bacteria can significantly improve the carbon fixation efficiency of microalgae for high-concentration CO2 through material exchange, providing a foundation for further research of microalgae-bacterial carbon fixation.
1. Introduction
As is well known, microalgae can convert CO2 into biomass through photosynthesis. As global temperatures continue to rise due to significant CO2 emissions, the fixation of high-concentration CO2 by microalgae in industrial applications has become a hot research topic [1]. Previous studies on CO2 fixation by microalgae have typically considered only the single biological role of microalgae. Various studies have sought to improve carbon fixation efficiency through the optimization of parameters [1], mutagenesis [2], and device modification [3], with some limited progress. However, these studies were limited to analyzing the microalgae in isolation without considering the potential effects of bacteria on the growth and CO2 fixation of microalgae in the carbon fixation system. Some studies even ensured the exclusion of bacterial contributions by sterilizing the culture solution before experiments [1,4]. Most projects using microalgae to fix high-concentration CO2 use open systems such as raceway ponds [5]. Various types of bacteria can be symbiotic with microalgae. Even the relatively closed column and plate photobioreactor systems inevitably have bacteria in the culture system in outdoor engineering applications [6]. These bacteria can affect CO2 fixation by microalgae [7], but the details of their effects remain poorly understood.
Microalgae-bacterial symbiosis exists in natural or artificial systems for treating wastewater, and there is growing interest in increasing the efficiency of microalgae-bacterial symbiosis for improved wastewater treatment [8]. Attempts to improve the efficiency of wastewater treatment have characterized the flora and screened bacteria [9]. Microalgae-bacterial consortium systems have been shown to have better removal efficiency for some typical contaminants of pollutants in municipal, industrial, and agricultural wastewater [10,11]. Researchers have also studied these systems to explore the underlying mechanisms of microalgae-bacterial interactions and to screen bacteria by resolving the structure of inter-microalgae flora [12]. For example, an analysis of the inter-microalgae flora of wastewater treatment systems identified the main microbial populations that act on sulfonamides in wastewater [13]. In another study, an analysis of the microbial community structure of Chlorella culture was used to isolate bacteria that promote the growth of microalgae [14].
The pressure of global warming has prompted some researchers to explore CO2 fixation by microalgae-bacterial associations, but most studies have focused on the removal of pollutants from water [15]. Using industrial wastewater as the culture medium, a co-culture of native bacteria with Spongiochloris sp. not only removed organic pollutants, but also achieved CO2 fixation [16]. Chlorella sp. and Scenedesmus obliquus were co-cultured with bacteria isolated from activated sludge to effectively treat pig wastewater, removing 63.48% of CO2 [17]. Sepehri et al. used Chlorella vulgaris and activated sludge isolates for CO2 fixation while treating municipal wastewater [18]. These studies provide strong evidence that microalgae-bacterial systems can achieve CO2 reduction and suggest new strategies to utilize CO2 fixation by microalgae. Unfortunately, all of these studies performed CO2 fixation using microalgae with mixed bacterial populations and did not isolate single bacteria that could promote CO2 fixation by microalgae after adaptive culture of microalgae-bacterial symbiosis at the high CO2 concentrations typical of industrial applications.
In the microalgae-bacterial symbiosis system, microalgae and bacteria engage in extensive material exchange [19]. The dissolved organic carbon and proteins produced by microalgae through photosynthesis are secreted extracellularly, thereby providing essential nutrients for symbiotic bacteria. Upon utilizing these substances, bacteria produce micronutrients and vitamins [20,21], such as vitamin B12, plant hormones (indole-3-acetic acid, abscisic acid, cytokinin, ethylene, and gibberellin), thiamine derivatives, and siderophores, which in turn foster algal growth [22]. Studies have revealed that soil rhizobia are capable of producing B12, which is utilized by freshwater green microalgae (Lobosomonas rostrata) for their growth. Meanwhile, bacteria rely on organic matter extracted from microalgae as their carbon source [23]. However, the research on the material exchange between different algae and bacteria is not detailed enough, particularly regarding the material exchange under high-concentration CO2 stress.
In view of the potential of the microalgae-bacterial symbiotic system in the field of CO2 fixation, screening symbiotic bacteria that can significantly enhance the carbon-fixation efficiency of microalgae and exploring the interaction mechanisms between them are of great significance for both academic research and practical applications. This study established an artificial microalgae-bacterial symbiosis system and acclimated Chlorella vulgaris (C. vulgaris) and bacteria under high CO2 concentration for long-term growth. Through analyzing the bacterial community associated with the algae, three strains of bacteria were identified that promote the fixation of high-concentration CO2 by C. vulgaris. By examining the effectiveness of co-culturing C. vulgaris and bacteria in fixing 15% (v/v) CO2, we explored the material exchange between them, thereby providing a research foundation for enhancing carbon fixation in microalgae-bacteria systems.
2. Materials and Methods
2.1. Strain and Culture Medium
The microalgae strain used in this study was Chlorella vulgaris HL 01 (C. vulgaris HL 01), isolated from bicarbonate-rich natural waters in western China to better adapt to high bicarbonate content in the culture medium. C. vulgaris HL 01 can thrive in a culture medium abundantly supplied with HCO3− (>15 mmol L−1) [24].
Selenite Enrichment medium (SE medium, a carbon-free culture medium [25]) was used as a carbon fixation medium for C. vulgaris HL 01. A gas mixture of 15% (v/v) CO2 (approximately the concentration typical of exhaust flue gas from coal-fired power plants [2]) was the only carbon source and was composed of pure CO2 mixed with air sterilized by ultraviolet radiation.
2.2. Stress Culture of C. vulgaris and Bacteria at a High CO2 Concentration
A 150 cm high, 20 cm diameter column photobioreactor (open top) was used, containing 40 L of sterilized SE medium. C. vulgaris HL01 and water from a municipal wastewater treatment plant sedimentation tank were added. The reactor was equipped with a microporous aeration disk at the bottom to bubble 15% (v/v) CO2 at a flow rate of 0.3 L L−1 min−1. The culture was incubated under controlled natural light (with the natural light irradiation controlled in the range of 0–12,000 lux), temperature (15–27 °C), and relative humidity (40–80%) for 120 days under natural light (light-dark ratio approximately 12–14 h:10–12 h) for C. vulgaris HL 01 domestication. Microalgae and bacteria were cultured under high concentration CO2 stress for 120 days.
2.3. Isolation and Screening of Symbiotic Bacteria
The mixture of microalgae and bacteria after long-term cultivation was diluted in a ten-fold gradient. The diluted solution was spread on LB medium agar plates (peptone 10.0 g L−1, yeast extract 5.0 g L−1, NaCl 10.0 g L−1) and incubated in the dark at 30 °C for 3 days in a constant temperature incubator (MI-150, SHENGYUAN, Zhengzhou, China) until single colonies appeared. Single colonies were purified using the streak plate method and inoculated into liquid LB medium for further experiments. The specific method can be referred to in the literature [26].
2.4. Analysis of Bacterial Strain Growth Characteristics
The bacterial culture was inoculated into LB liquid culture medium, and grown with shaking for 28 h at 30 °C before Gram staining and observation under a fluorescence microscope (MicroPublisher 5.0 RTV, Olympus, Shinjuku City, Japan). To measure growth, 0.4 mL of freshly inoculated bacterial broth was transferred to individual wells of a 96-well bacterial culture plate, and the plate was placed in a fully automated growth curve analyzer (FP-1100-C, BIOSCREEN, Turku, Finland), with optical density values (DO600) determined every 30 s.
2.5. Microbial Diversity Analysis
Total genomic DNA was extracted from samples using the CTAB method. The extraction process was as follows. The sample was placed in a 2 mL centrifuge tube, and 1 mL of CTAB extraction buffer (2%) and lysozyme (5 μL, 50 mg L−1) were added, and then the mixture was incubated in a water bath at 65 °C for 1 h, with inversion and mixing every 15 min. After centrifugation, the sample (1 mL) was then mixed with phenol (pH 8.0): chloroform: isoamyl alcohol (25:24:1), followed by centrifugation at 12,000 rpm for 10 min. The sample-containing layer of the supernatant was then mixed with chloroform: isoamyl alcohol (24:1), and centrifuged at 12,000 rpm for 10 min. The supernatant containing the sample was transferred into a new 1.5 mL centrifuge tube, and then an equal volume of isopropanol was added. Subsequently, the mixture was shaken and incubated at −20 °C for 20 min. After centrifugation at 12,000 rpm for 10 min, the liquid was carefully poured off, taking care not to lose the precipitated material. The pellet was then washed twice with 1 mL of 75% ethanol, followed by centrifugation and aspiration of the remaining liquid. The DNA sample was dissolved in double-distilled water before sequencing, with incubation for 10 min at 55–60 °C to aid dissolution. The purified material was then sent to Beijing Novogene Technology Co., Ltd (Building 301, Yard 10A, North Jiuxianqiao Road, Chaoyang District, Beijing, China). for sequencing and analysis.
The V4 hypervariable region of the bacterial 16S rRNA gene was amplified using the specific primers 515F (5′-GTTTCGGTGCCAGCMGCCGCGGTAA-3′) and 806R (5′-GCCAATGGACTACHVGGGTWTCTAAT-3′). The PCR products were analyzed by 2% agarose gel electrophoresis, and qualified PCR products were further purified using magnetic beads and quantified by enzyme-linked immunosorbent assay. Prior to loading onto a 2% agarose gel, the purified samples were thoroughly mixed in equal amounts (determined based on the concentration of the PCR products). The PCR products were detected by agarose gel electrophoresis, and the target bands were recovered using a gel extraction kit. The TruSeq® DNA PCR-Free Sample Preparation Kit was used for library construction. The constructed libraries were quantified using Qubit and real-time quantitative PCR. After quantification, the libraries were sequenced on the NovaSeq 6000 sequencer (Illumina, San Diego, CA, USA). The sequencing data were analyzed using the Novogene Magic platform. The specific method can be referred to in the literature [27].
2.6. 16S rDNA Sequence Analysis and Construction of Phylogenetic Tree
DNA of isolated bacteria was extracted using AxyPrep Bacterial Genomic DNA Miniprep Kits (AXYGEN, Glendale, AZ, USA) according to the manufacturer’s protocol. The 16S rDNA was PCR-amplified with the primers 27F (5′-AGAGTTTGATCMTGGCTCAG-3′) and 1492R (5′-TACGGYTACCTTGTTACGACTT-3′). After the amplified products were purified with AxyPrep DNA Gel Extraction Kits (AXYGEN, USA), the DNA fragments were sequenced by Beijing Novogene Technology Co., Ltd. (Beijing, China). All sequences were compared to the NCBI 16S rRNA sequences database using the basic local alignment search tool (BLAST). A phylogenetic tree was constructed using the neighbor-joining method in MEGA 7.0.26 [28]. Bootstrap resampling analysis was used to estimate the confidence of tree topologies (1000 replicates).
2.7. C. vulgaris-Symbiotic Bacteria CO2 Fixation Experiment
To assay fixation, 60 mL of log-phase C. vulgaris HL 01 (OD680 = 0.1) was mixed with 3 L of SE medium [29]. Subsequently, 12 mL of different bacteria (OD600 = 0.1) were added to each experimental group respectively (12 mL of sterilized LB medium was added to the control group), and the samples were incubated in an artificial climate chamber (BIC-400, Shanghai Boxun Industry & Commerce Co., Ltd. Medical Equipment Factory, Shanghai, China) using 15% (v/v) CO2 as the carbon source. The incubation conditions were an inlet flow rate of 0.1 L L−1 min−1, a temperature of 25 °C, a light intensity of 5000 lux, and a light:dark ratio of approximately 12 h:12 h.
2.8. Measurement and Calculation of CO2 Fixation by Microalgae-Bacterial Symbiosis System
100 mL of the mixed microalgae solution was taken every two days, centrifuged at 1000 rpm for 15 min, and then the supernatant was discarded. The sediment was washed three times with deionized water and dried at 70 °C in a constant temperature drying oven (LC-202-00B, LICHEN, Changsha, China). The dried sample was weighed with an electronic scale (HC-625e, Hochoice, Shanghai, China) and the dry weight was recorded once it had dried to a consistent weight.
The fixation efficiency of C. vulgaris HL 01 was calculated using the following equation [30]:
where, DWB is the dry weight of biomass, mg L−1; t1 and t2 are the starting and ending points, respectively. RCO2 is CO2 fixation, mg L−1 d−1; Cavg is the average content of elemental carbon in microalgae biomass measured by an elemental analyzer, set at 50% [25,31]. MWCO2 is the molecular weight of CO2. MWC is the molecular weight of representative carbon.
2.9. Excitation–Emission Matrix Spectral (EEM) Analysis
For excitation–emission matrix spectral (EEM) analysis, 10 mL of microalgae culture solution was centrifuged at 6000 rpm for 5 min, and the resulting supernatants were used for measurement in a fluorescence spectrophotometer (F7000, HITACHI, Chiyoda City, Japan). Fluorescence intensity was measured at excitation wavelengths from 200 nm to 600 nm in increments of 5 nm and at emission wavelengths from 200 nm to 600 nm in increments of 5 nm. Before spectral analysis, any negative values in the data were set to zero.
2.10. Analysis of Metabolic Organics in Culture Medium
After 13 days of culture, the medium was centrifuged at 1000 rpm for 10 min. After removing the sediment, the supernatant was centrifuged again at 2000 rpm. A 10 mL aliquot of the supernatant was collected and frozen at −80 °C. The frozen samples were sent to Shanghai Majorbio Technology Co., Ltd (Lane 3399, Kangxin Highway, International Medical Park, Pudong New Area, Shanghai, China). for analysis of metabolic compounds using UHPLC-Q Exactive HF-X (Thermo Fisher Scientific, Waltham, MA, USA). The specific steps are as follows: chromatographic conditions: 3 μL of sample was separated on a HSS T3 column (100 mm × 2.1 mm i.d., 1.8 µm; Waters, Milford, MA, USA) and then subjected to mass spectrometry detection. Mobile phase A consisted of 95% water and 5% acetonitrile (containing 0.1% formic acid), while the mobile phase B was made up of 47.5% acetonitrile, 47.5% isopropanol, and 5% water (containing 0.1% formic acid). The flow rate was maintained at 0.40 mL min−1, and the column temperature was set at 40 °C. Mass spectrometry conditions: The mass spectrum signal was collected using positive and negative ion scanning modes, with a mass scanning range of 70–1050 m/z. The sheath gas flow rate is maintained at 50 psi, while the auxiliary gas flow rate stands at 13 psi. The auxiliary gas heating temperature is set at 425 °C. The ion spray voltage for the positive mode is adjusted to 3500 V, while for the negative mode, it is set to −3500 V. Additionally, the ion transfer tube temperature is maintained at 325 °C, and the normalized collision energy is set to a cyclic pattern of 20–40–60 V. The resolution of the primary mass spectrometry is 60,000, while that of the secondary mass spectrometry is 7500. Data were collected using data-dependent acquisition (DDA) mode. The liquid chromatography-mass spectrometry (LC-MS) raw data underwent multiple processing steps using the metabolomics processing software Progenesis QI (Waters Corporation, Milford, MA, USA).
2.11. Statistical Analysis
The data analysis of microbial diversity and metabolomics was carried out using R 4.3.3 software. The visualization of microbial diversity was conducted using Canoco 5.0 software, while the remaining figures were drawn using Origin 2021. Each experiment was repeated three times, and all statistical results were expressed in the form of mean ± standard deviation.
3. Results and Discussion
3.1. Structure of Artificially Established Integral Microbial Communities
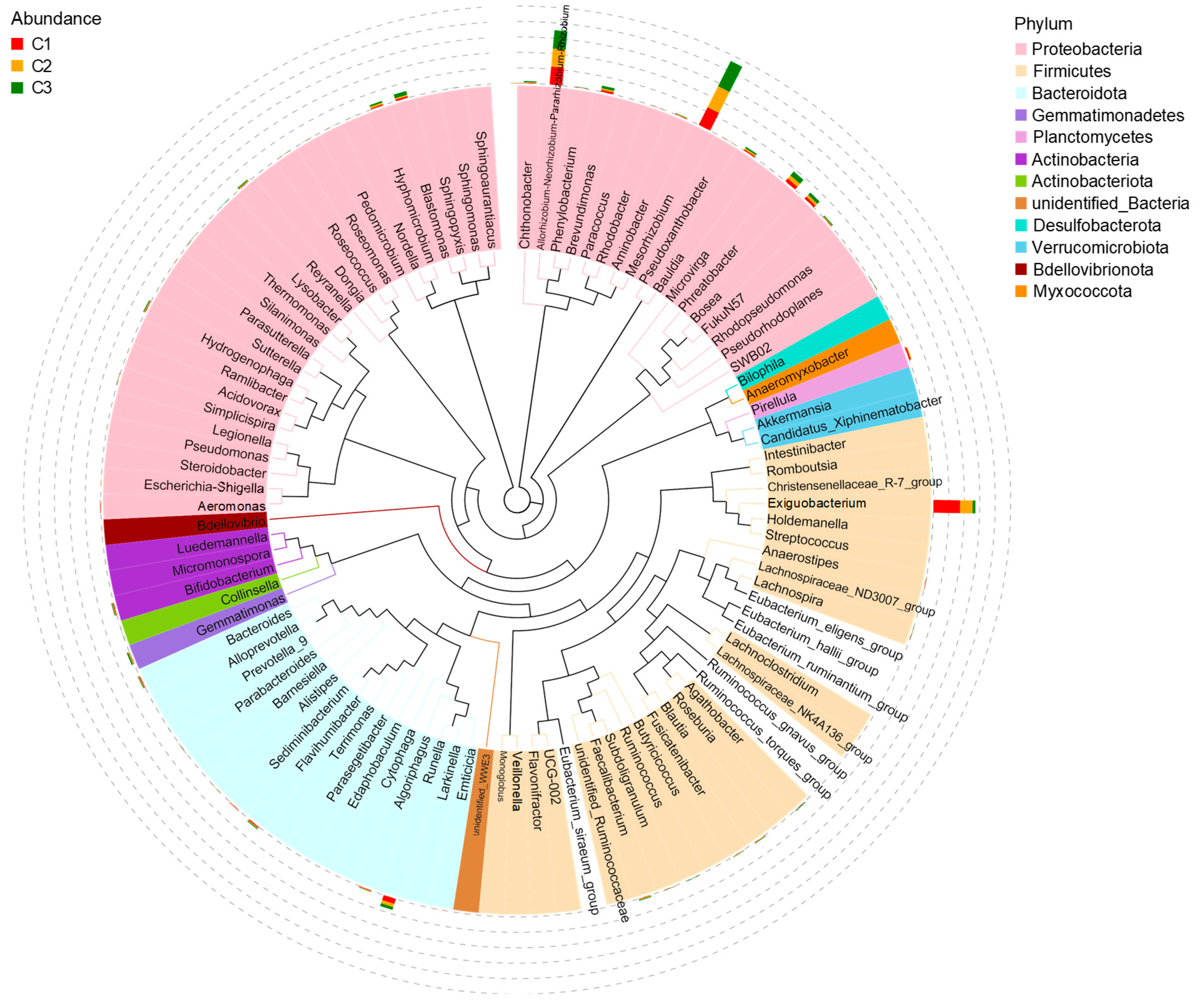
To obtain a relatively stable artificial microalgae-bacterial system, three parallel systems, C1, C2, and C3, were established under the same experimental conditions. The community structures of the final cultured microalgae solutions were analyzed. In the three parallel groups, there were several bacterial phyla identified. Bacterial phyla with relative abundances greater than 1% included Proteobacteria, Firmicutes, and Bacteroidota. Among them, about half were Proteobacteria, and the other two phyla had relatively low abundance ratios (Figure 1).
Figure 1.
Evolutionary relationships at the genus level in the artificially established microalgae-bacterial system: The phylogenetic tree was constructed from representative sequences at the genus level, with the colors of branches and sectors indicating their corresponding phyla. The stacked bar charts on the outer rim of the sectors represent the abundance distribution of the genera across different samples.
In this experiment, municipal wastewater plant sedimentation tank effluent was used as the starting inoculum. Therefore, it is not surprising that the relative abundances of Proteobacteria, Firmicutes, and Bacteroidota were relatively high, as these are the common dominant phyla used with Chlorella for wastewater treatment [32]. Phyla with relative abundances less than 1% in the system include Planctomycetes [33], Actinobacteria [32], Gemmatimonadetes, Actinobacteriota, Desulfobacterota [34], Verrucomicrobiota [35], Bdellovibrionota and Myxococcota [36], which are common in microalgae systems. These bacteria were able to survive in C. vulgaris cultures with 15% (v/v) CO2 as the only carbon source, indicating a symbiotic or commensal relationship with C. vulgaris [37].
To understand the distribution of specific genera, the microorganisms in the experimental groups were further analyzed. As shown in Figure 1, Mesorhizobium accounted for the largest proportion of bacteria in all three experimental groups. Recent studies have reported that this genus can promote nitrogen fixation and growth in a variety of green microalgae and co-culturing with Mesorhizobium sp. increased C. vulgaris biomass by 66.3% and oil content by 47.7% [33]. The Allorhizobium-Neorhizobium-Pararhizobium-Rhizobium clade was also present at a high percentage, and these bacteria were previously shown to promote the growth of microalgae [14]. Phreatobacter was also identified here and was previously detected in the presence of microalgae [13]. Bose, Brevundimona, Blastomonas, and Hyphomicrobium were also detected.
Figure 1 shows that among the Firmicutes, the Exiguobacterium that can grow in the same system as C. vulgaris HL 01 is the most dominant species [38]. For instance, co-cultivating Exiguobacterium aurantiacum with Chlorella could increase the amount of chlorophyll a + b produced by the latter [39]. In addition, previous research has shown that Runella in Bacteroidota can also increase the CO2 fixation capacity of microalgae [40]. Overall, analysis of the culture subjected to high CO2 concentration revealed that the microorganisms in the established artificial microalgae-bacterial system evolved toward a population of bacteria favorable to C. vulgaris growth and CO2 fixation. This can facilitate further screening of symbiotic bacteria with probiotic effects on C. vulgaris.
3.2. Characterization of Bacteria That Promote Carbon Fixation in C. vulgaris HL 01
After 120 days of acclimation, multiple strains of bacteria symbiotic with C. vulgaris HL 01 were successfully isolated from the artificial microalgae-bacteria system. Then, three strains with the best carbon fixation effect were selected and numbered as GS-H02, GS-F03, and GS-HL01. Through microscopic observation, all three isolated strains were short rod-shaped bacteria. Figure 2a shows that GS-H02 is a yellow, Gram-positive bacterium; Figure 2b shows that GS-F03 is pink; and Figure 2c shows that GS-HL01 is a gray, Gram-negative bacterium.
Figure 2.
Growth on solid media and growth curves in liquid media of three bacterial strains: (a) GS-H02, (b) GS-F03, (c) GS-HL01, (d) growth curve.
A comparison of the growth curves of the three strains of bacteria (Figure 2d) reveals that GS-H02 had the shortest lag phase, lasting 0–2 h; GS-HL01 exhibited a moderate lag phase, lasting 0–8 h; and GS-F03 had the longest lag phase, lasting 0–14 h. Through the stress domestication in this experiment, the logarithmic growth periods of the three strains were relatively long, with GS-H02 lasting approximately 24 h during the period of 2–26 h, GS-HL01 lasting 32 h during the period of 8–40 h, and GS-F03 lasting up to 38 h during the period of 14–52 h. After entering the stable stage, the three strains of bacteria remained active until 72 h without any decay phenomenon. Thus, the three isolates have long logarithmic and stable periods, which differs from what was seen for bacteria isolated in previous studies with only a few hours of growth period [41]. The durations of the logarithmic and stable periods of the three strains of bacteria are all above 24 h and 20 h, respectively, resulting in a significant extension of the growth cycle. This result may be due to the lack of environmental nutrients in the closed system. The bacteria could only use the organic materials released by C. vulgaris as a carbon source because organic carbon was not provided to the cultivation system. C. vulgaris produced relatively little organic matter in the early stages of culture. To adapt to the growth cycle of C. vulgaris, the three strains gradually acclimate to genetic changes to adapt to a longer nutrition supply cycle as a way to extend the overall growth cycle.
3.3. 16S rDNA Identification and Phylogenetic Tree
Phylogenetic tree analysis (Figure 3) showed that GS-H02 belonged to Microbacterium sp., and it was closely related to Microbacterium oxydans (58%), GS-HL01 was closely related to Aeromonas sp. (91%), and GS-F03 was closely related to Bacillus sp. (87%). Microbacterium sp. and Aeromonas sp. are common bacteria found in natural waters. In fact, it has been well-documented that they have been isolated from outdoor cultivations of microalgae [42]. Microbacterium sp. can produce indole-3-acetic acid (IAA) to promote Chlorella recombinant phosphoglycolate phosphatase activity and contribute to Chlorella growth [43]. The results of further metabolic analysis indicate that the Microbacterium sp. screened out in this experiment is indeed capable of producing IAA and related substances. Clagnan et al. detected high abundance of Aeromonas sp. in the photobioreactors where algae thrives, which proved that Aeromonas sp. could co-exist with microalgae in culture medium [44]. Unfortunately, further research on whether Aeromonas sp. has a promoting effect on microalgae has not been conducted. In this experiment, Microbacterium sp. and Aeromonas sp. were co-cultured with C. vulgaris in an environment where CO2 was the sole inorganic carbon source. The growth of these bacterial strains indicates that these two strains of bacteria can only utilize the organic substances produced by C. vulgaris as a carbon source. Moreover, the newly produced substances by the bacteria may, in turn, serve as a nutrient source that promotes the growth of C. vulgaris. The strains isolated here were from a mixed environment containing microalgae and bacteria that likely underwent genetic mutations after 15% (v/v) CO2 treatment, potentially altering microbial activities. Future work should include an in-depth comparative study at the genetic level. Previous studies demonstrated that Bacillus cereus treated with γ-ray irradiation was used in the cultivation of Chlorella, which not only increased the biomass of Chlorella but also promoted the production of its lipids [45].
Figure 3.
Phylogenetic tree of 16S rRNA gene sequences of three bacterial strains: The isolated strains are shown in bold.
Bacillus megaterium is a plant-promoting bacterium that produces IAA and vitamin B12, and promotes Chlorella growth through substance exchange [46]. Compared to the other two strains, Bacillus sp. was previously shown to significantly promote the growth of C. vulgaris in co-culture with a dissolved carbon source, consistent with the result in this study.
3.4. Fixation of 15% (v/v) CO2 by Microalgae-Bacterial Symbiosis
C. vulgaris is composed of lipids, proteins, and polysaccharides, all containing carbon [31], and the main element of bacteria is also carbon. In this experiment, CO2 was the sole source of carbon, and the carbon source required for the growth of C. vulgaris and bacteria was converted from CO2. Biomass was measured as an indicator of the growth of C. vulgaris and bacteria. The growth of C. vulgaris and bacteria indirectly reflects the efficiency of CO2 fixation by C. vulgaris [30]. Total biomass was significantly higher in the presence of bacteria compared to the control group without bacteria after 13 days of incubation. The culture with GS-HL01 + C. vulgaris HL 01 was approximately 24% higher, while those with GS-F03 + C. vulgaris HL 01 and GS-H02 + C. vulgaris HL 01 were about 21% and 15% higher, respectively (Figure 4b). The findings show that, in contrast to earlier culture techniques, C. vulgaris and bacteria can encourage mutual growth while employing high quantities of CO2 as the only carbon source, which is different from the methods used in previous culturing [26]. In the first 3 days, C. vulgaris HL 01 did not produce enough organic matter for bacterial growth, so the growth of C. vulgaris HL 01 was not affected by bacteria, and there was little difference in biomass between the experimental groups and the control group. As the experiment continued, C. vulgaris HL 01 used photosynthesis to convert CO2 into organic matter that was secreted as extracellular organic compounds. Bacteria used the extracellular organic compounds as a carbon source and these bacteria also produced material that promoted the growth of C. vulgaris HL 01 in microalgae-bacterial symbiosis [47]. The GS-F03 + C. vulgaris HL 01 group started to grow rapidly from day 3, so it can be inferred that Bacillus sp. more efficiently used the extracellular organic compounds and produced substances to promote C. vulgaris HL 01 growth. Faster growth of C. vulgaris HL 01 in the GS-HL01 + C. vulgaris HL 01 and GS-H02 + C. vulgaris HL 01 group started at 5 days, indicating that Microbacterium sp. and Aeromonas sp. had longer response times to the utilization of extracellular organic compounds of C. vulgaris HL 01 and had a certain adaptation period.
Figure 4.
Biomass and CO2 fixation rate: (a) Biomass of C. vulgaris HL 01 and bacteria, (b) CO2 fixation rate of C. vulgaris HL 01.
The addition of bacteria increased the CO2 fixation efficiency of C. vulgaris HL 01 (Figure 4b). The fixation rate of CO2 was not high for the first 3 days, during which the control group and all experimental groups were in the acclimatization period. At the 5th and 7th days (during the logarithmic growth phase), the experimental groups outperformed the control group in terms of CO2 fixation rate. All experimental groups showed a faster decline in CO2 fixation by the 9th day when compared to the control group. Thus, the presence of bacteria promoted microalgae CO2 fixation in the pre-experimental period. This may be because in the fixed culture system, the rapid growth of C. vulgaris quickly consumes the available nutrients, and the growth becomes limited by the scarcity of nutrients. Thus, there is a decreased secretion of extracellular organic compounds, which is required to promote bacterial growth, so the bacteria cannot feed back to promote the fixation of CO2 by C. vulgaris. The highest single-day CO2 fixation rate was achieved by the GS-HL01 + C. vulgaris HL 01 group on day 7. Although it did not reach the 1.00 mg L−1 d−1 CO2 fixation rate reported in other studies, it was about 245% higher than the control group. GS-F03 + C. vulgaris HL 01, the lowest of the experimental group, was also about 128% higher than the control group. This provides a reference for a further selection of the optimal culture conditions. Combining these three strains with C. vulgaris HL 01 to fix 15% (v/v) CO2 each demonstrates that growing bacteria and microalgae together is more effective at allowing microalgae to fix large concentrations of CO2.
3.5. Analysis of Extracellular Secretions of Microalgae-Bacterial Systems
To further investigate the effect of the three bacterial strains on C. vulgaris and to analyze possible interactions between microalgae and bacteria, the experimental groups and control group were separately incubated in BG11 culture for 20 consecutive days. The control group showed yellowing of the C. vulgaris HL 01 culture, while the experimental groups grew well although the biomass did not increase. In the control group, C. vulgaris HL 01 grew to a late stage where the necessary nutrients were depleted and growth was limited, causing some C. vulgaris HL 01 to enter the decay stage, decreasing chlorophyll and resulting in the gradual yellowing of C. vulgaris HL 01 [48]. Although the experimental groups were also limited by nutrients, the bacteria could secrete small amounts of nutrients that could be used for C. vulgaris growth (e.g., vitamin B12 and trace elements). These nutrients were previously shown to maintain the viability of Chlorella and prevent Chlorella death in acidic environments [21,22].
EEM testing was conducted on the microalgae culture medium supernatant to explore the extracellular products involved in the microalgae-bacteria interaction. The EEM shown in Figure 5 were compared with the standard spectrum. There were significant differences in the extracellular organic compounds of the experimental groups and that of the control group.
Figure 5.
EEM of the microalgae-bacterial system and culture solution of a sterile microalgae system: (a) GS-H02 + C. vulgaris HL 01, (b) GS-F03 + C. vulgaris HL 01, (c) GS-HL01 + C. vulgaris HL 01, (d) control.
The strongest peaks were found in the A region for all samples, with the production of Tyrosine, Protein-like, and Tryptophan-like substances. The secretion of these substances by C. vulgaris is consistent with the results of previous studies [49]. Further analysis of the A region showed that the GS-H02 + C. vulgaris HL 01 group wave was larger, indicating that Microbacterium sp. secreted these organic substances, while the GS-F03 + C. vulgaris HL 01 group exhibited the lowest intensity of this region in all samples, indicating that Aeromonas sp. consumed these substances [50].
The B region was dominated by Humic acids [51], and the experimental groups had significantly stronger waves than the control group. Although C. vulgaris can secrete these substances, this is more likely secreted by bacteria (Figure 5). Aeromonas sp. can produce organic substances, such as humic acids, so the peak intensity of the GS-HL01 + C. vulgaris HL 01 group in this area is higher. The peaks of the GS-H02 + C. vulgaris HL 01 group (Microbacterium sp., G+) and the GS-F03 + C. vulgaris HL 01 group (Bacillus sp., G+) in region B were significantly lower than those in the GS-HL01 + C. vulgaris HL 01 group (Aeromonas sp., G−), indicating that Gram-negative bacteria were more prone to produce humic acid than Gram-positive bacteria in the symbiotic environment of microalgae and bacteria.
The C region was mainly dominated by bacterially secreted humic acid-like and fulvic acid-like substances, as well as hydrophobic acid, which can promote microalgae growth and prevent the death of C. vulgaris [52]. Previous studies found that hydrophobic acids were detected in microalgae culture, which also confirmed the results of this experiment [53]. All experimental groups produced secretions in this area. Since the bacteria in the GS-HL01 + C. vulgaris HL 01 group are Gram-negative, their secretion waves are the strongest. Peaks were largely absent in the control group since there was no bacterial involvement.
The control group showed a strong wave in the D region dominated by aromatic protein, while the experimental groups showed no significant wave in this region. Based on the results, it can be inferred that C. vulgaris secretes aromatic proteins, which can be utilized as essential organic compounds for bacterial growth [54]. Only high concentrations of macromolecular organic compounds can be detected by EEM representing only one aspect of the microalgae-bacterial interaction, as microalgae-bacteria may secrete trace organic compounds that can promote material exchange and signal transmission. Although these trace organic compounds are typically present at low concentrations, they may contribute to microalgae-bacterial symbiosis and should be investigated in future work.
3.6. Differential Analysis of Metabolites in the Culture Medium
Only 732 compounds were found in the microalgae control group, compared to 875 compounds in the GS-HL01 + C. vulgaris HL 01 group, 870 compounds in the GS-H02 + C. vulgaris HL 01 group, and 859 compounds in the GS-F03 + C. vulgaris HL 01 group, according to the differential analysis of metabolites between microalgae and bacteria (Figure 6). All experimental groups and the control group shared 636 substances, primarily amino acids, carboxylic acids, neurotransmitters, fatty acids, vitamins, and so forth.
Figure 6.
Upset diagram of metabolic compounds in different experimental groups and control group: The left figure shows metabolite counts for the control and experimental groups: the X-axis represents metabolite numbers (bar graphs), and the Y-axis indicates treatment groups. The right figure depicts metabolite intersections between the control and experimental groups: the X-axis denotes intersection types, the upward Y-axis shows intersection counts (bar graphs), and the downward Y-axis corresponds to the treatment groups from the left figure. Circles represent participation in intersection analysis (colored solid circles for participation, hollow circles for non-participation).
Despite their ability to generate a variety of amino acids, microalgae have trouble reusing these amino acids [55]. Based on metabolite analysis in the control group, 31 compounds, including organic acids and derivatives, benzenoids, and organoheterocyclic compounds, were found to be missing from all experimental groups. Among these substances, amino acids make up the majority. Likewise, 136 compounds that were absent from the control group were detected in all experimental groups; they primarily included organic acids and derivatives, organoheterocyclic compounds, lipids and lipid-like molecules, benzenoids, organic oxygen compounds, phenylpropanoids and polyketides, and other compounds. As is widely known, bacterial denitrification can transform amino acids into organic acids, alcohols, and lipids [56,57]. We can speculate that the control group has a higher amount of lysine when comparing the types and quantities of compounds in the experimental and control groups. Bacteria may use aspartate, histidine, threonine, valine, and other amino acids to transform them into phospholipids, carboxylic acids, and other substances, and create new nitrogen-containing compounds. These novel nitrogen-containing substances can provide C. vulgaris with a nitrogen source for long-term growth once more [58]. We suggest that, in the co-culture system of microalgae and bacteria, the compounds generated by microalgae metabolism may be used by bacteria to create new compounds that microalgae can reuse, even though the growth of microalgae is restricted by the nutrients that are required. These substances have the capacity to keep C. vulgaris growing steadily. Bacteria can enhance the way microalgae use organic matter in water, increasing the algal density in the culture system, according to earlier research [59].
Co-cultivating bacteria and microalgae can not only convert nutrients but also generate plant stimulants that encourage microalgae growth. In this study, plant growth enhancers like IAA were discovered in all experimental groups. The control group had tryptophan and indolepyruvate, which generate IAA, but did not have these plant growth stimulators. This shows that bacteria use C. vulgaris metabolites to create new chemicals that encourage the growth of microalgae [60]. A comparison of the microalgae growth in the experimental and control groups (Figure 4) reveals that bacteria and microalgae use metabolites in tandem, which encourages microalgae development.
Furthermore, a number of distinct compounds were discovered in several experimental groups, including 31 in the GS-HL01 + C. vulgaris HL 01 group, 23 in the GS-H02 + C. vulgaris HL 01 group, and 26 in the GS-F03 + C. vulgaris HL 01 group. The distinct chemicals found in various experimental groups might be either created by bacteria on their own or secreted by microalgae following the use of the metabolites produced by bacteria. More investigation on this issue is warranted.
4. Conclusions
In this study, an artificial microalgae-bacteria co-culture system was established to screen for bacteria that enhance CO2 fixation by C. vulgaris, and to identify the types and species of compounds that are mutually utilized by microalgae and bacteria. The research shows that a variety of bacteria were found to coexist with microalgae. Among them, the three strains of bacteria screened can grow by utilizing the metabolites of C. vulgaris, such as aromatic proteins. Meanwhile, they secreted compounds such as humic acid-like substances, fulvic acid-like substances, aquatic acidic substances, and IAA, which promote the growth of C. vulgaris and enhance the utilization efficiency of high-concentration CO2. Compared to traditional microalgae-based carbon fixation methods, the synergistic carbon fixation by microalgae and bacteria represents a more promising biological approach. This study has significant potential applications in reducing high-concentration industrial CO2 emissions, mitigating global warming, and enhancing the carbon sequestration capacity of microalgae.
Author Contributions
C.C.: Conceptualization, Methodology, Investigation, Writing—original draft. Y.W.: Data curation, Investigation. Q.D.: Conceptualization, Project administration, Funding acquisition, Writing—review & editing. W.D.: Formal analysis, Visualization. Y.Z.: Supervision. Q.S.: Writing—Review & Edition. All authors have read and agreed to the published version of the manuscript.
Funding
This research was funded by the National Natural Science Foundation of China (U21A2016), the Key Laboratory of Low-cost Rural Environmental Treatment Technology at Sichuan University of Arts and Science, Education Department of Sichuan Province (XCH2022ZA-01), and the Key Laboratory of Exploitation and Study of Distinctive Plants in Education Department of Sichuan Province (TSZW2011, TSZW2103).
Institutional Review Board Statement
Not applicable.
Informed Consent Statement
This article does not contain any studies with human participants or animals performed by any of the authors.
Data Availability Statement
Data in this study are available from the corresponding author upon reasonable request.
Acknowledgments
Thank you to Beijing Novogene Technology Co., Ltd. for providing gene sequencing. Thanks to Shanghai Majorbio Technology Co., Ltd. for providing metabolite analysis.
Conflicts of Interest
The authors declare that they have no known competing financial interests or personal relationships that could have appeared to influence the work reported in this paper.
References
- Zhang, S.; Liu, Z. Advances in the biological fixation of carbon dioxide by microalgae. J. Chem. Technol. Biotechnol. 2021, 96, 1475–1495. [Google Scholar] [CrossRef]
- Cheng, J.; Lu, H.; He, X.; Yang, W.; Zhou, J.; Cen, K. Mutation of Spirulina sp. by nuclear irradiation to improve growth rate under 15% carbon dioxide in flue gas. Bioresour. Technol. 2017, 238, 650–656. [Google Scholar] [CrossRef] [PubMed]
- Alami, A.H.; Alasad, S.; Ali, M.; Alshamsi, M. Investigating algae for CO2 capture and accumulation and simultaneous production of biomass for biodiesel production. Sci. Total Environ. 2021, 759, 143529. [Google Scholar] [CrossRef]
- Barati, B.; Zafar, F.F.; Qian, L.; Wang, S.; Abomohra, A.E.-F. Bioenergy characteristics of microalgae under elevated carbon dioxide. Fuel 2022, 321, 123958. [Google Scholar] [CrossRef]
- Mohan, N.; Rao, P.H.; Boopathy, A.B.; Rengasamy, R.; Chinnasamy, S. A sustainable process train for a marine microalga-mediated biomass production and CO2 capture: A pilot-scale cultivation of Nannochloropsis salina in open raceway ponds and harvesting through electropreciflocculation. Renew. Energy 2021, 173, 263–272. [Google Scholar] [CrossRef]
- Iamtham, S.; Sornchai, P. Biofixation of CO2 from a power plant through large-scale cultivation of Spirulina maxima. S. Afr. J. Bot. 2022, 147, 840–851. [Google Scholar] [CrossRef]
- Chia, S.R.; Chew, K.W.; Leong, H.Y.; Ho, S.-H.; Munawaroh, H.S.H.; Show, P.L. CO2 mitigation and phycoremediation of industrial flue gas and wastewater via microalgae-bacteria consortium: Possibilities and challenges. Chem. Eng. J. 2021, 425, 131436. [Google Scholar] [CrossRef]
- Inuwa, A.B.; Pervez, A.; Nazir, R. Microalgae-based wastewater treatment system: Current state, antibiotic resistant bacteria and antibiotic resistance genes reduction potentials. Int. J. Environ. Sci. Technol. 2023, 20, 14053–14072. [Google Scholar] [CrossRef]
- Mu, R.; Jia, Y.; Ma, G.; Liu, L.; Hao, K.; Qi, F.; Shao, Y. Advances in the use of microalgal-bacterial consortia for wastewater treatment: Community structures, interactions, economic resource reclamation, and study techniques. Water Environ. Res. 2021, 93, 1217–1230. [Google Scholar] [CrossRef]
- Inuwa, A.B.; Mahmood, Q.; Iqbal, J.; Widemann, E.; Shafiq, S.; Irshad, M.; Irshad, U.; Iqbal, A.; Hafeez, F.; Nazir, R. Removal of Antibiotic Resistance Genes, Class 1 Integrase Gene and Escherichia coli Indicator Gene in a Microalgae-Based Wastewater Treatment System. Antibiotics 2022, 11, 1531. [Google Scholar] [CrossRef]
- Rehman, R.; Kazmi, S.F.; Irshad, M.; Bilal, M.; Hafeez, F.; Ahmed, J.; Shaheedi, S.; Nazir, R. Microalgae-Assisted Treatment of Wastewater Originating from Varied Sources, Particularly in the Context of Heavy Metals and Antibiotic-Resistant Bacteria. Water 2024, 16, 3305. [Google Scholar] [CrossRef]
- Barreiro-Vescovo, S.; González-Fernández, C.; de Godos, I. Characterization of communities in a microalgae-bacteria system treating domestic wastewater reveals dominance of phototrophic and pigmented bacteria. Algal Res. 2021, 59, 102447. [Google Scholar] [CrossRef]
- Wang, Y.; Li, J.; Lei, Y.; Li, X.; Nagarajan, D.; Lee, D.-J.; Chang, J.-S. Bioremediation of sulfonamides by a microalgae-bacteria consortium-Analysis of pollutants removal efficiency, cellular composition, and bacterial community. Bioresour. Technol. 2022, 351, 126964. [Google Scholar] [CrossRef]
- Steichen, S.A.; Gao, S.; Waller, P.; Brown, J.K. Association between algal productivity and phycosphere composition in an outdoor Chlorella sorokiniana reactor based on multiple longitudinal analyses. Microb. Biotechnol. 2020, 13, 1546–1561. [Google Scholar] [CrossRef] [PubMed]
- Razzak, S.A.; Ali, S.A.M.; Hossain, M.M.; deLasa, H. Biological CO2 fixation with production of microalgae in wastewater—A review. Renew. Sust. Energ. Rev. 2017, 76, 379–390. [Google Scholar] [CrossRef]
- Abid, A.; Saidane, F.; Hamdi, M. Feasibility of carbon dioxide sequestration by Spongiochloris sp microalgae during petroleum wastewater treatment in airlift bioreactor. Bioresour. Technol. 2017, 234, 297–302. [Google Scholar] [CrossRef]
- Gao, S.; Hu, C.; Sun, S.; Xu, J.; Zhao, Y.; Zhang, H. Performance of piggery wastewater treatment and biogas upgrading by three microalgal cultivation technologies under different initial COD concentration. Energy 2018, 165, 360–369. [Google Scholar] [CrossRef]
- Sepehri, A.; Sarrafzadeh, M.-H.; Avateffazeli, M. Interaction between Chlorella vulgaris and nitrifying-enriched activated sludge in the treatment of wastewater with low C/N ratio. J. Clean. Prod. 2020, 247, 119164. [Google Scholar] [CrossRef]
- Moran, M.A. The global ocean microbiome. Science 2015, 350, 6266. [Google Scholar] [CrossRef]
- Croft, M.T.; Lawrence, A.D.; Raux-Deery, E.; Warren, M.J.; Smith, A.G. Algae acquire vitamin B12 through a symbiotic relationship with bacteria. Nature 2005, 438, 90–93. [Google Scholar] [CrossRef]
- Dow, L. How Do Quorum-Sensing Signals Mediate Algae-Bacteria Interactions? Microorganisms 2021, 9, 1391. [Google Scholar] [CrossRef]
- Ramanan, R.; Kim, B.-H.; Cho, D.-H.; Oh, H.-M.; Kim, H.-S. Algae-bacteria interactions: Evolution, ecology and emerging applications. Biotechnol. Adv. 2016, 34, 14–29. [Google Scholar] [CrossRef]
- Helliwell, K.E.; Pandhal, J.; Cooper, M.B.; Longworth, J.; Kudahl, U.J.; Russo, D.A.; Tomsett, E.V.; Bunbury, F.; Salmon, D.L.; Smirnoff, N.; et al. Quantitative proteomics of a B-12-dependent alga grown in coculture with bacteria reveals metabolic tradeoffs required for mutualism. New Phytol. 2018, 217, 599–612. [Google Scholar] [CrossRef] [PubMed]
- Song, N. Study on the lnfluence of lmportant Physical andChemical Factors on the Growth of Algae in the Alpine Travertine Karst Area. Master’s Thesis, Southwest University of Science and Technology, Mianyang, China, 2021. [Google Scholar]
- Chen, C.; Wang, Y.; Dai, Q.; Du, W.; Deng, X.; Zhao, Y.; Duan, Q.; Liu, H. Fixation of high concentration CO2 using Chlorella—Bacteria symbiosis system. J. CO2 Util. 2024, 83, 102803. [Google Scholar] [CrossRef]
- Xiao, L.; Chen, Z.; Yang, Y.; Liu, Z. Growth promotion of Chlorella by symbiotic bacteria under adverse environments. Algal Res.-Biomass Biofuels Bioprod. 2022, 66, 102799. [Google Scholar] [CrossRef]
- Li, H.; Guan, H.; Jia, Z.; Liu, W.; Ma, X.; Liu, Y.; Wang, H.; Zhou, Q. Freeze–thaw condition limits the fermentation process and accelerates the aerobic deterioration of oat (Avena sativa) silage in the Qinghai-Tibet Plateau. Front. Microbiol. 2022, 13, 944945. [Google Scholar] [CrossRef] [PubMed]
- Masudi, W.L.; Titilawo, Y.; Keshinro, T.A.; Cowan, A.K. Isolation of bacteria with plant growth-promoting properties from microalgae-bacterial flocs produced in high-rate oxidation ponds. Environ. Technol. 2024, 45, 4003–4016. [Google Scholar] [CrossRef] [PubMed]
- Singh Chauhan, D.; Sahoo, L.; Mohanty, K. Maximize microalgal carbon dioxide utilization and lipid productivity by using toxic flue gas compounds as nutrient source. Bioresour. Technol. 2022, 348, 126784. [Google Scholar] [CrossRef]
- Comitre, A.A.; Vaz, B.d.S.; Vieira Costa, J.A.; de Morais, M.G. Renewal of nanofibers in Chlorella fusca microalgae cultivation to increase CO2 fixation. Bioresour. Technol. 2021, 321, 124452. [Google Scholar] [CrossRef]
- Lim, Y.A.; Chong, M.N.; Foo, S.C.; Ilankoon, I. Analysis of direct and indirect quantification methods of CO2 fixation via microalgae cultivation in photobioreactors: A critical review. Renew. Sustain. Energy Rev. 2021, 137, 110579. [Google Scholar] [CrossRef]
- Perera, I.A.; Abinandan, S.; Panneerselvan, L.; Subashchandrabose, S.R.; Venkateswarlu, K.; Naidu, R.; Megharaj, M. Co-culturing of microalgae and bacteria in real wastewaters alters indigenous bacterial communities enhancing effluent bioremediation. Algal Res. 2022, 64, 102705. [Google Scholar] [CrossRef]
- Fulbright, S.P.; Robbins-Pianka, A.; Berg-Lyons, D.; Knight, R.; Reardon, K.F.; Chisholm, S.T. Bacterial community changes in an industrial algae production system. Algal Res. 2018, 31, 147–156. [Google Scholar] [CrossRef] [PubMed]
- Shi, Y.; Xu, C.; Ji, B.; Li, A.; Zhang, X.; Liu, Y. Microalgal-bacterial granular sludge can remove complex organics from municipal wastewater with algae-bacteria interactions. Commun. Earth Environ. 2024, 5, 347. [Google Scholar] [CrossRef]
- Selivanova, E.A.; Yakimov, M.M.; Kataev, V.Y.; Khlopko, Y.A.; Balkin, A.S.; Plotnikov, A.O. The Cultivation of Halophilic Microalgae Shapes the Structure of Their Prokaryotic Assemblages. Microorganisms 2024, 12, 1947. [Google Scholar] [CrossRef]
- Kamada, S.; Wakabayashi, R.; Naganuma, T. Phylogenetic Revisit to a Review on Predatory Bacteria. Microorganisms 2023, 11, 1673. [Google Scholar] [CrossRef]
- Zhang, B.; Li, W.; Guo, Y.; Zhang, Z.; Shi, W.; Cui, F.; Lens, P.N.L.; Tay, J.H. Microalgal-bacterial consortia: From interspecies interactions to biotechnological applications. Renew. Sust. Energ. Rev. 2020, 118, 109563. [Google Scholar] [CrossRef]
- Wang, Y.; Wang, S.; Sun, L.; Sun, Z.; Li, D. Screening of a Chlorella-bacteria consortium and research on piggery wastewater purification. Algal Res. 2020, 47, 101840. [Google Scholar] [CrossRef]
- Qi, W.; Mei, S.; Yuan, Y.; Li, X.; Tang, T.; Zhao, Q.; Wu, M.; Wei, W.; Sun, Y. Enhancing fermentation wastewater treatment by co-culture of microalgae with volatile fatty acid- and alcohol-degrading bacteria. Algal Res. Biomass Biofuels Bioprod. 2018, 31, 31–39. [Google Scholar] [CrossRef]
- Hu, J.; Guo, H.; Xue, Y.; Gao, M.-t.; Zhang, S.; Tsang, Y.F.; Li, J.; Wang, Y.-n.; Wang, L. Using a mixture of microalgae, biochar, and organic manure to increase the capacity of soil to act as carbon sink. J. Soils Sediments 2019, 19, 3718–3727. [Google Scholar] [CrossRef]
- Kolter, R.; Siegele, D.A.; Tormo, A. The stationary phase of the bacterial life cycle. Annu. Rev. Microbiol. 1993, 47, 855–874. [Google Scholar] [CrossRef]
- Deng, C.; Cui, Y.; Liu, Y. Microalgae cell disruption and lipid composition and recovery improvements induced by algicidal effects of bacteria. J. Appl. Phycol. 2022, 34, 2027–2036. [Google Scholar] [CrossRef]
- Serra, V.; Gammuto, L.; Petroni, G.; Ciurli, A.; Chiellini, C. Identification of the bacteria associated to the phycosphere of the Chlorella-like strain SEC_LI_ChL_1. Algal Res. 2022, 67, 102869. [Google Scholar] [CrossRef]
- Clagnan, E.; D’Imporzano, G.; Dell’Orto, M.; Sanchez-Zurano, A.; Acien-Fernandez, F.G.; Pietrangeli, B.; Adani, F. Profiling microalgal cultures growing on municipal wastewater and fertilizer media in raceway photobioreactors. Bioresour. Technol. 2022, 360, 127619. [Google Scholar] [CrossRef]
- Nada, H.G.; Ali, H.E.A.; El-Behery, R.R.; Shanab, S.M.M.; Elshatoury, E.H. Nanoparticles Biosynthesized by Bacillus cereus Filtrate and Gamma Rays Enhancing Chlorella vulgaris Biomass and Lipid Production. J. Clust. Sci. 2022, 33, 2055–2068. [Google Scholar] [CrossRef]
- Peng, H.; de-Bashan, L.E.; Higgins, B.T. Comparison of algae growth and symbiotic mechanisms in the presence of plant growth promoting bacteria and non-plant growth promoting bacteria. Algal Res. Biomass Biofuels Bioprod. 2021, 53, 102156. [Google Scholar] [CrossRef]
- Saravanan, A.; Kumar, P.S.; Varjani, S.; Jeevanantham, S.; Yaashikaa, P.R.; Thamarai, P.; Abirami, B.; George, C.S. A review on algal-bacterial symbiotic system for effective treatment of wastewater. Chemosphere 2021, 271, 129540. [Google Scholar] [CrossRef]
- Machado, M.D.; Soares, E.V. Life and death of Pseudokirchneriella subcapitata: Physiological changes during chronological aging. Appl. Microbiol. Biotechnol. 2022, 106, 8245–8258. [Google Scholar] [CrossRef]
- Wang, H.; Wu, P.; Zheng, D.; Deng, L.; Wang, W. N-Acyl-Homoserine Lactone (AHL)-Mediated Microalgal-Bacterial Communication Driving Chlorella-Activated Sludge Bacterial Biofloc Formation. Environ. Sci. Technol. 2022, 56, 12645–12655. [Google Scholar] [CrossRef]
- Ivanova, A.A.; Mullaeva, S.A.; Sazonova, O.I.; Petrikov, K.V.; Vetrova, A.A. Current research on simultaneous oxidation of aliphatic and aromatic hydrocarbons by bacteria of genus Pseudomonas. Folia Microbiol. 2022, 67, 591–604. [Google Scholar] [CrossRef]
- Chen, W.; Westerhoff, P.; Leenheer, J.A.; Booksh, K. Fluorescence excitation–emission matrix regional integration to quantify spectra for dissolved organic matter. Environ. Sci. Technol. 2003, 37, 5701–5710. [Google Scholar] [CrossRef]
- Yu, Q.; Yin, M.; Chen, Y.; Liu, S.; Wang, S.; Li, Y.; Cui, H.; Yu, D.; Ge, B.; Huang, F. Simultaneous carbon dioxide sequestration and nitrate removal by Chlorella vulgaris and Pseudomonas sp. consortium. J. Environ. Manag. 2023, 333, 117389. [Google Scholar] [CrossRef] [PubMed]
- Hidayah, E.N.; Cahyonugroho, O.H.; Sulistyo, E.N.; Karnaningroem, N. Using molecular weight-based fluorescent detector to characterize dissolved effluent organic matter in oxidation ditch with algae. Environ. Sci. Pollut. Res. 2022, 29, 67418–67429. [Google Scholar] [CrossRef] [PubMed]
- He, Y.; Lian, J.; Wang, L.; Su, H.; Tan, L.; Xu, Q.; Wang, H.; Li, Y.; Li, M.; Han, D.; et al. Enhanced brewery wastewater purification and microalgal production through algal-bacterial synergy. J. Clean. Prod. 2022, 376, 134361. [Google Scholar] [CrossRef]
- Leon-Vaz, A.; Giraldez, I.; Moreno-Garrido, I.; Varela, J.; Vigara, J.; Leon, R.; Canavate, J.P. Amino acids profile of 56 species of microalgae reveals that free amino acids allow to distinguish between phylogenetic groups. Algal Res. Biomass Biofuels Bioprod. 2023, 74, 103181. [Google Scholar] [CrossRef]
- Xue, B.; You, Y.; Du, M.; Ibrahim, A.; Suo, H.; Zhang, F.; Zheng, J. Metagenomic analysis of Lactobacillus plantarum DACN768 inoculation effects on volatile flavor compounds, microbial succession, and flavor metabolic network in suansun. Food Res. Int. 2025, 199, 115382. [Google Scholar] [CrossRef] [PubMed]
- Ritter, W.; Haenni, H. Formation of volatile fatty acids from amino acids by Micrococci. Pathol. Microbiol. 1960, 23, 669–680. [Google Scholar] [CrossRef]
- Kott, Y.; Ingerman, R. The biochemical dynamics of waste stabilization ponds. Air Water Pollut. 1966, 10, 603–609. [Google Scholar]
- Zhao, J.; Song, M.; Yin, D.; Li, R.; Yu, J.; Ye, X.; Chen, X. Sustainable transforming toxic sludge into amino acids via bacteria-algae consortium. Environ. Res. 2024, 263, 120079. [Google Scholar] [CrossRef]
- Patten, C.L.; Blakney, A.J.C.; Coulson, T.J.D. Activity, distribution and function of indole-3-acetic acid biosynthetic pathways in bacteria. Crit. Rev. Microbiol. 2013, 39, 395–415. [Google Scholar] [CrossRef]
Disclaimer/Publisher’s Note: The statements, opinions and data contained in all publications are solely those of the individual author(s) and contributor(s) and not of MDPI and/or the editor(s). MDPI and/or the editor(s) disclaim responsibility for any injury to people or property resulting from any ideas, methods, instructions or products referred to in the content. |
© 2025 by the authors. Licensee MDPI, Basel, Switzerland. This article is an open access article distributed under the terms and conditions of the Creative Commons Attribution (CC BY) license (https://creativecommons.org/licenses/by/4.0/).





