Next Article in Journal
Application of Multiple Geophysical Exploration Methods in the Exploration of Marine Sand Resources in the Northern Offshore Waters of the South China Sea
Next Article in Special Issue
Dynamic Calculation Approach of the Collision Risk in Complex Navigable Water
Previous Article in Journal
Channel Estimation and Iterative Decoding for Underwater Acoustic OTFS Communication Systems
Previous Article in Special Issue
Analysis of Carbon Emission Reduction Paths for Ships in the Yangtze River: The Perspective of Alternative Fuels
 
 
Font Type:
Arial Georgia Verdana
Font Size:
Aa Aa Aa
Line Spacing:
Column Width:
Background:
Article

Simulation Modeling for Ships Entering and Leaving Port in Qiongzhou Strait Waters: A Multi-Agent Information Interaction Method

1
School of Navigation, Wuhan University of Technology, Wuhan 430070, China
2
Intelligent Transportation Systems Research Center, Wuhan University of Technology, Wuhan 430070, China
3
Sanya Science and Education Innovation Park, Wuhan University of Technology, Sanya 57200, China
4
State Key Laboratory of Maritime Technology and Safety, Wuhan University of Technology, Wuhan 430070, China
5
Department of Logistics and Maritime Studies, The Hong Kong Polytechnic University, Hong Kong 999077, China
*
Author to whom correspondence should be addressed.
These authors contributed equally to this work.
J. Mar. Sci. Eng. 2024, 12(9), 1560; https://doi.org/10.3390/jmse12091560
Submission received: 15 July 2024 / Revised: 24 August 2024 / Accepted: 4 September 2024 / Published: 5 September 2024

Abstract

Simulation technology has been extensively utilized in the study of ship entry and exit from ports, as well as navigation through waterways. It effectively mirrors the stochastic dynamic changes and interrelationships among various elements within the port system. This paper provides a comparative analysis of the advantages and disadvantages of various modeling methods used in ship navigation simulations. It proposes a simulation modeling approach for ship–port systems based on multi-agent information interaction, which simulates the entire process of ships entering and exiting ports and navigating through complex waterways, achieving a precise and detailed simulation of the entire port entry and exit process in complex waters. Using the Qiongzhou Strait as a case study, the validity and accuracy of the model are verified. The model is employed to quantitatively identify port navigation elements, assess waterway capacity, and evaluate port operational capability. Furthermore, the model enables the analysis of coordination among port channels, berths, and anchorages. Based on simulation results and port development plans, recommendations are provided to enhance port service levels and promote scientific, rational development and efficient operation of ports.

1. Introduction

Port economy is a significant driver of national economic development. With increasing global attention to port strategies, port development is advancing toward greater safety, efficiency, and sustainability. Correspondingly, the construction of port channels reflects the operational efficiency and rapid development of the entire port. Therefore, scientifically and rationally planning and designing port channels can enhance ship entry efficiency and stimulate economic growth. Establishing channel facilities that align with the port’s throughput capacity is becoming increasingly critical. Consequently, studying the throughput capacity of port channels provides essential decision support and guidance for maximizing the utilization of waterways and berths. The growing size of ships and the increase in port throughput impose higher demands on channel facilities, necessitating adjustments in factors such as channel depth, width, and the number of channels to meet the requirements of port expansion and renovation.
On the other hand, port waters typically exhibit characteristics such as variable meteorological and hydrological conditions, high ship traffic density, frequent cross-encounters, and complex navigation environments, which greatly increase the risk of maritime traffic accidents and congestion. Therefore, it is crucial to develop scientifically and rationally designed traffic organization plans for port ships and to conduct objective quantitative assessments of port ship traffic organization models. These issues are currently pressing and require in-depth research.
Various methodologies are currently employed to investigate the processes associated with ships entering and leaving ports, including empirical analysis, mathematical modeling, system simulation, and multi-method integration, among others. Ports are characterized as discrete stochastic service systems, exhibiting numerous random factors, intricate dynamic interactions, and multi-tiered queuing structures [1]. In contrast to mathematical modeling, which relies on deterministic calculations, simulation technology provides a more accurate representation of the inherent randomness, dynamic changes, and interdependencies among elements within the port navigation and operation system. Given its efficacy in handling systems with significant randomness and complexity, simulation has become an extensively utilized approach in the study of port entry and exit processes.
Maritime traffic simulation generally involves collecting statistical data on waterway traffic activities, analyzing the relationships between various transportation systems, using mathematical models to describe and reproduce their mechanisms, and employing modern computer simulation technology to study their behavior. The simulation modeling of ship entry and exit processes is pivotal in addressing key issues such as port location planning, construction, and operational efficiency. In port location planning, simulation enables a scientific evaluation of the impact of ship navigation on port design. Specifically, the quantitative assessment of site selection for specialized docks—such as LNG terminals and large oil tanker ports—is crucial for effective port planning. For instance, Moran et al. [2] assessed the environmental conditions and port facilities, evaluating port performance through system simulation, applied to the comprehensive planning of Port Blanca. Similarly, Perkovic et al. [3] developed a simulation model for ship navigation and operational systems in coastal ports using agent-based theory, analyzing the impact of LNG ship arrivals on the utilization rates and capacity of bulk cargo berths. Acyut et al. [4] developed a simulation model for Houston’s shipping channels, using ship traffic data from two years to design input parameters. They evaluated different channel closure scenarios by analyzing ship waiting times. Xavier et al. [5] researched safety and traffic evaluation metrics for port ship transportation. They constructed a multi-criteria decision-making model and performed simulations based on theoretical models to assess various scenarios. Şirin et al. [6] designed a congestion model for ship navigation in narrow waterways using a heuristic scheduling algorithm. They used metrics such as average arrival time, number of ships passing, and passage time, and conducted experimental validation using the Istanbul Strait navigation pattern. Yang et al. [7] analyzed ship AIS data from the Port of Rotterdam to study the impact of wind, visibility, ocean currents, and ship encounters on ship behavior, including speed, heading, and distance from shore. They highlighted the importance of considering external factors when constructing maritime traffic simulation models for restrictive channels.
This paper models the entire process of ships entering and leaving ports and waterways, including anchorage at the anchorage area, navigation in and out of the waterways, and loading and unloading operations. Through simulation models, it dynamically and comprehensively replicates the entire process of ship navigation in complex water areas. The study includes integrated forecasting and assessment of navigational conditions and operational information within the port system. The objective of the simulation is to optimize the service level and capacity of the port while ensuring navigational safety, thereby achieving intelligent ship management and enhancing the operational efficiency of the port.
The rest of this paper is organized as follows: In Section 2, the advantages and disadvantages and practical scope of the current mainstream simulation methods are analyzed in detail. In Section 3, the simulation model is presented. The simulation model is then verified and applied in Section 4. Finally, Section 5 concludes the paper.

2. Comparison of Mainstream Simulation Methods

System simulation has emerged as a specialized field with the advancement of computer technology since the 1940s. It involves creating a model of an actual system and using this model to test and analyze the real system. Modern system simulation technology and comprehensive simulation systems have become increasingly complex. They are essential tools for analyzing, researching, designing, evaluating, and making decisions in various domains, including traffic systems and power generation systems. The benefits of simulation applications are becoming more significant.
Simulation systems can be categorized based on their models and system characteristics into three main types: continuous systems, discrete-time systems, and discrete-event systems. The primary simulation modeling methods include the Monte Carlo method. Over time, the field has evolved to incorporate techniques such as cellular automata and multi-agent artificial intelligence methods. These approaches have further developed into hybrid models that integrate various simulation techniques.
The Monte Carlo method involves generating random numbers based on the probability distribution of random variables to simulate random processes and address problems with inherent uncertainty. This method has been effectively applied in various maritime contexts. Dąbrowska et al. [8] constructed the semi-Markov model of the change process of hydrometeorological conditions and defined the model parameters. The Monte Carlo simulation program was subsequently created, which can be applied to generate the change process of hydrometeorological conditions and predict the movement of oil spill area. Taking Zhoushan Port in Ningbo, the world’s largest port, as an example, Tang et al. [9] put forward two indicators to quantify the energy efficiency of ships powered by land energy when berthing. The installation and connection of OPS in the port area were analyzed. Then, the energy demand of berthed ships was evaluated, and the potential of improving energy efficiency after implementing OPS was evaluated by the Monte Carlo method. He et al. [10] drew lessons from the accident collision risk assessment model in the aviation field and formed a suitable ship domain model according to the characteristics of ship navigation. The Monte Carlo method and the Matlab software (R2024a) were used to study the risk of ships passing through the crossing waterway, and specific countermeasures to control the navigation safety of the crossing waterway were put forward.
Discrete-Event simulation (DES) models track changes in a system only at specific time points, reflecting transitions between states or events. Neagoe et al. [11] established a discrete event simulation model of bulk cargo terminals by using the empirical data collected from weighbridges and truck geographic positioning systems. It was used for scenario analysis of several congestion management measures and evaluation of their sensitivity to increasing terminal throughput. The performance indicators used were truck turnaround time, waiting time, turnaround time reliability, and engine idle emission. Srisurin et al. [12] developed the framework of Discrete-Event Simulation (DES) and applied it to the operation of Ladd Klabunn Inland Container Terminal (LICD), one of the largest dry ports in Southeast Asia, in various operating environments. The DES framework design showed its usefulness in the analysis of LICD, allowing users to include complex operation rules in the model. Hu et al. [13] proposed a simulation-based method to support the operation decision of urban underground logistics systems (ULS) based on subways. Based on the overall concept of the ULS network prototype, this paper expounds on two integration schemes of passenger and cargo transportation in the subway network (collinear separation subway and collinear trailer subway). Petering et al. [13] created a DES model for quay crane terminals, emphasizing algorithms for yard crane dispatching to prevent deadlocks, thus optimizing crane operations. Preston et al. [14] used a discrete-event simulation model to minimize the impact of port road traffic on local communities and the environment. It is especially valuable to determine the future bottlenecks that may be formed in the port due to the expected increase in freight volume and to compare the effectiveness of different intervention measures to address this growth. It was found that flexible space is far more valuable than dedicated space. Xin et al. [15] developed a microcosmic simulation model using AIS data and considering ship acceleration, and deceleration, aimed at analyzing ship behavior under various navigational scenarios. These studies highlight the versatility of DES in modeling and improving efficiency in maritime and port operations.
Cellular automata (CA) models provide a framework for simulating complex systems by dividing space into discrete cells that evolve according to local rules over discrete time steps. These models are particularly useful for analyzing traffic patterns in various environments. Aiming at the safety of LNG ships entering and leaving the port, Liu et al. [16] proposed a port ship traffic research model based on cellular automata. Using Tianjin’s LNG receiving station as an example, the ship traffic in Tianjin Port was simulated. Based on the simulation results, the capacity of LNG ships under different special traffic rules and their influence on general shipping traffic flow were obtained. The model provides theoretical support for optimizing the port traffic organization of LNG ships. Małecki et al. [17] developed a CA model for ship traffic in circular and simple cross channels. This model helps assess collision risks and evaluate the capacity of maritime traffic organization. Qi et al. [18] proposed a spatio-temporal discretization method based on the concept of standard ship. By considering safe distances and collision avoidance opportunities, the renewal rules of ship movement were established, in which the maneuverability and maneuverability of the ship were fully considered. The validity of the model was verified by simulating the ship traffic flow in a channel of the Yangtze River. Suo et al. [19] proposed a modeling method based on cellular automata simulation to analyze and evaluate real-time maritime traffic risk in port environments. They designed a CA model to monitor the ship’s behavior and the sea channel traffic, combined the cloud model with expert knowledge to improve the modeling method, and finally established a risk assessment model based on fuzzy comprehensive evaluation. Qi et al. [20] introduced a marine traffic model based on CA that accounts for ship acceleration. The model’s accuracy was validated by its application to traffic flows in the Dover Strait, Changshan Channel, and Qiongzhou Strait. These CA models enhance our ability to simulate and manage maritime traffic, offering valuable tools for analyzing various scenarios and improving traffic management strategies.
Multi-agent-based modeling and simulation (MABMS) is a powerful approach for simulating complex systems by leveraging autonomous agents that can perceive, react, and interact within their environment. This method is particularly effective for modeling ship traffic flow due to the behavior of ships reflecting human decisions and interactions. Fransen et al. [21] developed an agent-based model to simulate the port navigation service at Rotterdam Port. The model was constructed based on real-world process description and was calibrated and verified using empirical data. It can be used as a tool to analyze the port navigation service chain. He et al. [22] put forward an agent-based comprehensive modeling framework for large-scale multimodal transport simulations, which uses the multi-agent traffic simulation (MATSim) tool kit to solve the ever-changing challenges brought by urbanization and technology-driven human mobility mode transformation. Liu et al. [23] designed a hybrid simulation model, integrating cellular automata and multi-agent methods to analyze traffic efficiency and evaluate different ship organization schemes of these key waterway nodes. Using the Three Gorges-Gezhouba Dam as a case study, four scenarios with different traffic organization schemes, traffic flow, and anchorage capacity were simulated. Xiao et al. [24] proposed a multi-agent simulation model for ship traffic flow on the Yangtze River. The model provided insights into ship interactions, aiding in route planning, bridge design, and traffic management [25]. MABMS offers a nuanced understanding of ship behavior and interactions, making it a valuable tool for improving maritime traffic systems and safety [26].
A comparison of various simulation modeling approaches is presented in Table 1. The comparison of different modeling methods reveals that each research approach has its advantages. However, mathematical models tend to suffer from issues related to accuracy in the simulation of navigation systems. System simulation technology is an effective method for modeling navigation operations systems characterized by multiple variables, randomness, and complexity. Currently, discrete-event modeling and multi-agent modeling are common approaches in channel system simulation. Compared to discrete-event modeling, which provides a linear description of events and lacks detailed simulation, agent-based simulation modeling allows for the interaction of multiple factors and entities, including port resources, ships, navigation rules, and natural conditions. This method is generally applicable to the study of various issues in navigation operation systems.
Therefore, this paper proposes a port traffic simulation modeling method based on multi-agent information interaction within the framework of multi-agent simulation modeling. By defining various elements of the port, such as anchorages, berths, and entrance and exit channels, as agents, key information, such as ship speed and position, is exchanged between these agents. The mutual influence among agent states enables a comprehensive simulation of the entire port system. The main contributions of this method include:
(a) Reflecting the entire process of ship entry and exit in complex water areas. For instance, the model can accurately depict the temporal and spatial dimensions of events including ship arrival, anchorage waiting, channel navigation, ship docking, loading and unloading operations, and ship departure. The model provides precision down to the second, offering technical means to study the impact of various events during peak ship arrival periods and off-peak periods.
(b) Quantitatively identifying control factors affecting ship navigation in the area. Based on the simulation of ship navigation operations, the model can quantitatively identify various control elements influencing ship entry and exit in the area, such as hydrometeorological conditions, channel anchorage conditions, and regulatory oversight conditions.
(c) Quantitatively evaluating channel throughput capacity and service level. Port channel throughput capacity is a key indicator of navigational capacity, while the service level of a channel measures the quality of ship operation within that channel. Systematic simulation methods allow for the study of port channel throughput capacity and service levels, which is crucial for improving channel utilization and ensuring port service quality. The calculation methods for coastal port channel throughput capacity can also support relevant regulatory provisions.
(d) Analyzing how regional channels, berths, and anchorages can be properly matched and coordinated. From the perspective of ship entry and exit, resources such as anchorages, channels, and berths are interconnected in both time and space. To enhance the efficiency of port resource utilization, the model explores the establishment of nonlinear relationships between channels, anchorages, and berths based on the simulation of the entire navigation process. This facilitates research into resource allocation and coordination in the management of channels, anchorages, and berths.

3. Model Development

To address the uncertainty, randomness, complexity, and dynamism of traffic flow and navigational environment factors in ship entry and exit processes, this paper proposes a multi-agent information interaction simulation modeling method for the entire ship port entry and exit process. The overall framework of the simulation model is illustrated in Figure 1. The model consists of a main system and a ship navigation system.
Main System: This part deals with the parameter settings related to various aspects of ship entry and exit operations at the port. It also performs the visualization of the simulation, as well as the input, output, and storage of simulation data.
Ship Navigation System: This subsystem is composed of agents for ships, anchorages, channels, and berths. It is responsible for the logical processing of ship behaviors related to port entry and exit.
Both systems interact in real time, with parameters, variables, and logical functions being exchanged and invoked as needed.

3.1. The Simulation Main System

The simulation main system includes modules for parameters, database, visualization, and environment. This section mainly discusses the configuration of the objective functions. In port operations, port capacity and channel service level are particularly significant indicators. Therefore, a multi-objective function can be constructed based on relevant port operation indicators. We can write the multi-objective function as M ( F m , n ,   G m , n ,   H s 1 , s 2 , , ) .
F ( m , n ) = max ( j = 1 m ( i = 1 n t i j ) ) ;   t ij ( 0,1 )
G ( m , n ) = max ( j = 1 m ( i = 1 n ( f ( i , j ) + g ( i , j ) ) ) )
f i , j = T f 2 i j T f 1 i j
g ( i , j ) = T g 2 i j T g 1 i j
In Formulas (1)–(4), F   ( m , n ) represents the total number of ships entering and leaving the port. m indicates the number of berths, n is the predicted annual number of ships. t i j = 1 indicates that the i th ship has finished loading and unloading at the j th berth. T f 1 i j = 1 indicates the time that the i th ship has arrived at the j th berth. T f 2 i j = 1 indicates the time that the i th ship has completed berthing at the j th berth. T g 1 i j = 1 indicates the time that the i th ship has finished loading at the j th berth. T g 2 i j = 1 indicates the time that the i th ship has left the j th berth. H ( s 1 , s 2 , ) expressed as other constraints.
It is essential to emphasize that in the simulation master system, environmental conditions for ports and complex water areas, such as wind, waves, currents, and swells, can be configured. These environmental conditions are crucial within the simulation system. Furthermore, environmental conditions can impact the operability of ships and the availability of navigation channels. Under adverse environmental conditions, port entry and exit channels may be closed, preventing ships from docking at berths. Therefore, the dynamic configuration of wind, waves, currents, and swells is necessary within the simulation system.
Scenarios with varying wind speeds and directions can be set based on weather forecast data to assess their impact on ship navigation into and out of the port. Waves and swells affect ship stability and the safety of port berths. Wave models, such as spectral models, can be employed to generate various sea state conditions and analyze their effects on ships and navigation channels. Currents and tides influence ship maneuverability and port channel accessibility. Flow models, such as two-dimensional or three-dimensional fluid dynamics models, can simulate changes in water flow and assess their impact on port operations. The cumulative effects of environmental conditions may lead to channel closures or restrictions. A comprehensive model incorporating wind, waves, currents, and swells should be used to evaluate the overall impact of the environment on port operations.
Environmental conditions must be updated in real time to reflect actual changes. The simulation system should be capable of receiving and processing the latest environmental data. Feedback regarding environmental impact should be integrated into ship navigation systems and port operation systems to adjust operational strategies and resource allocation. Additionally, visualization modules should display the impact of environmental conditions on port operations, aiding decision-makers in understanding operational scenarios under complex environmental conditions.

3.2. Ship Navigation System

The ship navigation system comprises the Ship agent, Anchorage agent, Channel agent, and Berth agent. It is responsible for determining the logical processes governing ship behavior during the ingress and egress of ports.
Ship agent: Each ship is abstracted as an entity known as the Ship agent. The Ship agent possesses attributes such as type, length, width, draft, speed, time intervals, and loading/unloading times. These attributes can be described using variable ship parameters (type, length, width, draft, time, etc.). The distribution patterns of these attributes are determined through probabilistic statistical methods, which are then used to generate random variables based on these distributions.
Using methods for generating random variables over time intervals, ships can be simulated, and their respective attributes can be produced by other random variables. Once generated, the Ship agent navigates from a starting point along a predefined route. During navigation, it interacts with other agents and makes independent decisions.
The primary function of the Ship agent is to manage all data and operations related to the ship, including its position, speed, heading, load, and other pertinent information. The Ship agent provides real-time status and dynamic information about the ship, enabling other agents to make informed decisions based on these data. For instance, the Ship agent monitors whether the ship is on its planned route and whether it complies with the requirements for port entry and exit.
Anchorage agent: Each anchorage is abstracted as an entity known as the Anchorage agent. The Anchorage agent has attributes such as type, length, width, number of anchorage slots, and status. These attributes can be described using variables like anchorage type, length, width, quantity, and status.
Upon arriving at the port, ships will wait in the anchorage area for berth allocation. After a ship is assigned a berth, it is assessed to ensure that it meets various navigation conditions required for entering the channel. Only when all navigation rules are satisfied can the ship proceed into the channel.
The function of the Anchorage agent is to manage the status and utilization of the anchorage area, including its capacity, the positions of moored ships, and the environmental conditions of the anchorage. It ensures the safety of ships entering the anchorage and coordinates the usage of the anchorage area to optimize ship mooring and waiting times.
Channel agent: The Channel agent represents an abstract model of a waterway, positioned between the Berth agent and the Ship agent, serving as a medium for information exchange. From the role of the Channel agent within the overall model, it is evident that the primary information it needs to obtain includes the navigation status of ships within the channel and the queries submitted by these ships. Given the limited number of ships navigating a single channel at any one time, the volume of data to be processed is relatively small.
In the Channel agent, various parameters need to be established, including safety distances, nighttime navigation rules, ship priority rules, navigation speed regulations, and tide-based rules. Additionally, the Channel agent must consider natural conditions such as day length, wind, fog, ice, currents, waves, and tides. The attributes of the Channel agent can be described using variables related to channel permissions, priorities, speeds, and statuses.
The functions of the Channel agent include managing and monitoring the condition of the waterway, encompassing factors such as channel width, water depth, flow velocity, and other elements that might impact navigation. The Channel agent’s role is to assess the channel’s navigability and conduct real-time analysis of channel conditions as ships enter and exit the port. The Channel agent takes into account factors like weather, tides, and water currents, and engages in real-time information exchange with ships to ensure safe navigation.
Berth agent: The Berth agent is an abstract representation of berth operations. When a ship arrives at a berth through the port approach channel, loading and unloading operations commence. Upon completion of these operations, the ship will wait at the berth until conditions permit departure. The duration of a ship’s stay at a berth varies based on the type and size of the ship, as well as the loading and unloading equipment and capacity. In the context of berth agent functionality, it is necessary to determine the number of berths, the types and sizes of ships that can dock, and the operational status of the berths. Variable berth attributes, such as type, quantity, size, and status, can be employed to describe the characteristics of berth agents.
The primary function of the Berth agent is to manage the allocation and utilization of port berths, including the monitoring of berth availability, reservation status, and the size and facilities of the berths. The role of the Berth agent is to coordinate the scheduling of ship berths, ensuring safe docking and optimizing berth utilization efficiency based on the requirements of the ships and the operational conditions of the port.
The information interaction process among multiple agents is illustrated in Figure 2. When a ship enters the port area, the Ship agent interacts with the Channel agent and Berth agent to determine if it can directly access the entry channel. If direct access to the entry channel is not possible, the Ship agent will interact with the Anchorage agent to determine an anchorage position. Upon receiving the entry command, the Ship agent interacts with both the Channel and Berth agents to confirm the arrival time and berth location. The departure procedure is the reverse of the arrival procedure. Starting from the berth, the Ship agent interacts with the Channel agent to determine the departure time. When the channel conditions are met for departure, the ship will leave the port. When transitioning from one agent to another, the Ship agent must meet the conditions required by the next agent.
In this system, the Ship agent provides real-time status information on the ship, including its current location and navigation plan. The Channel agent assesses the condition of the current channel and provides information regarding its navigability and environmental conditions. The Anchorage agent decides whether the ship needs to be assigned to an anchorage based on the channel conditions and the ship’s requirements. The Berth agent arranges berths based on the availability of port berths and the ship’s requirements, providing berth information accordingly. Each agent receives real-time environmental data (e.g., wind speed, wave height, current speed) and updates its status. Additionally, agents adjust their operational strategies based on changes in environmental conditions. For instance, an increase in wind speed may prompt the Channel agent to recommend altering the route or delaying entry. The agents coordinate with each other and share information to facilitate the ship’s entry and exit operations.

3.3. Simulation Process

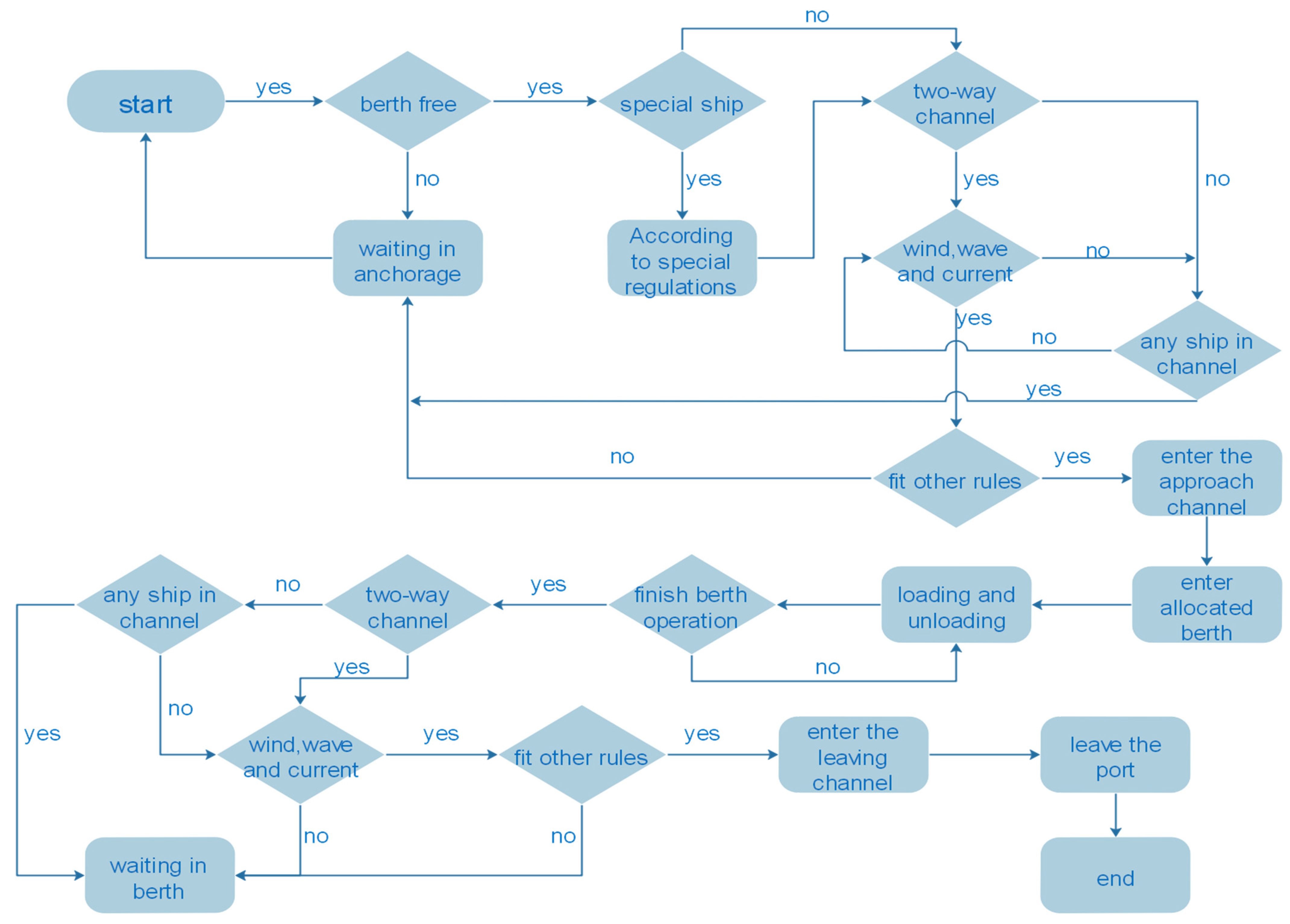
The process of ship navigation and docking has been summarized and simplified. The logical flow of the entire ship entry and exit procedure is illustrated in Figure 3. According to the plan, after ships queue to enter the port, the first step is to determine whether there are available berths. If a berth is available or will soon be available, the ship will proceed to dock based on the type of berth and the order of arriving ships. If no berth is available, the ship will navigate to the anchorage and wait for a berth to become available. Given that the requirements for special ships on the channel may differ from those for standard ships, the next step is to determine whether the ship is a special ship. If it is, it will enter the port according to the specific regulations for special ships. Additionally, before entry, the ship’s compliance with other navigation regulations will be assessed.
The ship will conduct loading and unloading activities at the berth, continuously assessing whether these operations are complete. If not completed, the operations will continue until the loading and unloading tasks are finished. Once completed, the conditions for departure will be evaluated. If the conditions are not met, the ship will remain at the berth until the criteria for departure are satisfied. The assessment method for navigability upon departure is identical to that used for entry.

4. Model Verification and Application

4.1. Traffic Flow Statistics in Qiongzhou Strait

The Qiongzhou Strait, one of China’s three major straits, is regarded as the lifeline of Hainan Island. At present, ferry services across the strait constitute the primary mode of transportation for both passengers and cargo between Hainan Island and the mainland. Surveys indicate that over 90% of goods and more than 30% of passengers are transported through the Qiongzhou Strait ferries to and from Hainan Island. Additionally, the Qiongzhou Strait serves as a crucial maritime route between Southeast Asia and western China, underscoring its significant importance. The principal ports and shipping routes of the Qiongzhou Strait are illustrated in Figure 4. Xinhai Port is the largest ferry port on Hainan Island, featuring 18 berths with an annual designed throughput capacity of 2.7 million vehicles and a passenger throughput of 18 million. Furthermore, Xinhai Port operates as a railway ferry terminal with two train berths, handling approximately 600,000 rail cars and 3 million passengers per year.
Currently, maritime authorities have established a set of regulations for ships operating in the Qiongzhou Strait. These regulations encompass speed limits, safety distance constraints, and deep-water navigation routes, all of which are crucial to our modeling efforts. The Qiongzhou Strait is frequently shrouded in fog, with an average of 24 fog days per year. Fog significantly impairs visibility, reducing it to less than one mile, which can lead to disruptions in maritime services. The typhoon season spans from May to November, with September being particularly prominent. Additionally, strong rainfall at any time of day or night further limits visibility. Under these conditions, discrete-event modeling is employed to account for factors such as visibility, wind, currents, and tides, though rain-induced navigational equipment failures are seldom considered.
According to the regulations for ferry transportation in the Qiongzhou Strait, ferries must adhere to a fixed schedule and generally maintain a constant speed of 3–5 knots. At the New Harbor, the access routes for regular ferries are bidirectional, whereas those for rail ferries are unidirectional. The current length of the rail ferry is 188 m, while regular ferries range from 120 to 170 m in length. Based on calculations of ship speed, length, and safety zones, the safety distance in the port area is set at 0.5 nautical miles. Rail ferries operate from 00:00 to 24:00, while regular ferries operate from 05:00 to 23:00.
Ships entering and leaving New Harbor fall into two types: rail ferries and regular ferries. Rail ferries departing from New Harbor have an approximate interval of 90 min per trip, with a minimum departure interval of 115 min and a maximum interval of 130 min. During the off-season (May to November), regular ferries operate at an interval of one per hour, whereas, during the peak season (December to April), they operate at an interval of two per hour. During the off-season, there are 102 regular ferries, and during the peak season, there are 306. In the off-season, there are two departures every two hours with a 0.5 h interval, while in the peak season, there are two departures every 0.5 h with an interval of approximately 5 min between the two.
To comprehensively understand the operational status of traffic flow in the Qiongzhou Strait, we analyzed all AIS data from the Qiongzhou Strait between 2019 and 2022. The traffic flow heatmap, illustrated in Figure 5, clearly delineates the primary navigational routes of the ships. Additionally, we have compiled data on the distribution of ship speeds and inter-ship time intervals for the main routes in the Qiongzhou Strait, which will be used as input parameters for the simulation model.
The ship speed distribution in Qiongzhou Strait is shown in Table 2. The average speed of ships navigating from east to west within the channel is 12.125 knots, with a minimum speed of 3.9 knots and a maximum speed of 19.8 knots, indicating a substantial range in speed distribution. Conversely, ships traveling from west to east within the channel have an average speed of 9.87 knots, with a minimum speed of 3.2 knots and a maximum speed of 20 knots, also reflecting a significant variation in speed distribution.
The time interval between ship arrivals refers to the time difference between the arrival of consecutive ships at a specific observation line. This time interval is a continuous variable. Statistical analysis of ship intervals in the Qiongzhou Strait from 2019–2022 indicates that the time intervals for ships traveling in both east-to-west and west-to-east directions follow a negative exponential distribution.
If the ship arrival rate conforms to a Poisson distribution, the arrival time intervals will follow a negative exponential distribution. The time intervals for ships on the two main routes are summarized in Table 3. Additionally, the ferry services in the Qiongzhou Strait, including train ferries and conventional ferries, operate on fixed schedules. Therefore, we have also included the ferry schedules as input parameters in the simulation model.
Regarding the berth operations, data from the Qiongzhou Strait ferry operations indicate that the operational time per berth for conventional ferries is 75 min. This includes 20 min for boarding, 20 min for disembarking, 20 min for docking, and 15 min for undocking. In contrast, the operational time per berth for train ferries is 50 min, which comprises 10 min for boarding, 10 min for disembarking, 20 min for docking, and 10 min for undocking. The ferry’s navigation speed is 3 knots in the vicinity of the port and 15 knots in open water. There are 4 berths for cargo ferries and 16 berths for conventional ferries.
Based on the traffic flow analysis results, we input the actual traffic operational data into the simulation model. Simultaneously, by incorporating environmental data specific to the Qiongzhou Strait—including wind, wave, and current conditions—we developed the foundational model for the simulation system.

4.2. Application 1: Analysis of the Capacity of Intersecting Waters

According to the basic simulation model established above, we use the simulation model in this section to analyze the ship passing capacity in the intersection waters of ferry routes and passing ship routes in the Qiongzhou Strait.
The confluence zone is formed by the convergence of ferry and east–west-bound ship traffic flows. Ferries and east–west ships sequentially enter the confluence zone, which can be broadly regarded as a service facility, with ferries and east–west ships each constituting a distinct service system. In terms of the confluence zone, both east–west and ferry ships undergo two service processes and two avoidance maneuvers throughout their entry and exit from the confluence area. The overall operational process of ships within the confluence zone can be described as follows:
During the crossing interaction between ferries and ships traveling from west to east, the intentions and situational dynamics of both ferries and east–west ships are assessed. This assessment determines which ships will take the role of the primary ship and which will yield. The yielding ship is required to avoid the primary ship within the confluence zone, where the service facility is defined as the confluence zone itself. The composition of ships traveling from west to east is theoretically infinite. According to channel conditions, a maximum of two ships traveling from west to east can enter the confluence zone simultaneously. The time intervals between ships entering the confluence zone are random, with the distribution and parameters (such as expected values, variances, etc.) of the inter-arrival times being independent of time. The trajectory distribution of east–west ships within the regulated lane system also follows the previously mentioned statistical distribution, with the confluence zone operating under a first-come, first-served rule.
Throughout this process, the number of ships that can be accommodated within the confluence zone is limited due to the requirement for minimum safety distances between ships. Ferry traffic is generated according to a fixed ferry timetable, while east–west ship traffic follows statistical patterns. The confluence zone thus experiences crossing interactions between ferries and east–west ships, with ferry and east–west ships determining avoidance timings based on minimum encounter time and distance principles. Additionally, the avoidance methods and resumption times of yielding ships are assessed. If the resumption time and route fall outside the confluence zone, the avoidance maneuver is deemed unsuccessful, and the yielding ship will be unable to pass through the confluence zone. The maximum throughput capacity of east–west ships through the confluence zone is determined by statistical analysis of the number of east–west ships passing through within 24 h. The simulation diagram is shown in Figure 6.
In the simulation, we assume that the short-term ship flow forecast in the east–west direction is 300 ships/day, which is simulated in nine working conditions, that is, the average speed of the east–west ships is 10, 12 and 14 kn, and the minimum safe distance between the east–west ships is 0.5, 1 and 1.5 nm. The simulation results are shown in Table 4.
Based on the analysis of the aforementioned simulation results, it can be concluded that, given the recent demand for east–west ship traffic at 150 pairs per day, the current traffic organization model is generally adequate to meet the operational requirements. Specifically, the public railway ferries and regional ferries together can handle this demand, with 16 pairs of public railway ferries and 77 pairs of regional ferries operating. At this point, the average sailing speed of east–west ships is 12 knots, and the minimum safety distance is 1 nautical mile.
Furthermore, increasing the sailing speed of east–west ships through the confluence zone significantly enhances the channel’s throughput capacity. When the average speed is increased to 14 knots, the throughput capacity is approximately 30% higher compared to a speed of 10 knots. It is important to note that the size of the safety distance between east–west ships directly impacts the throughput capacity of the confluence zone. When the safety distance is set to 0.5 nautical miles, the throughput capacity approximately doubles compared to when the safety distance is set to 1.5 nautical miles. However, setting the safety distance to 0.5 nautical miles reduces the safety margin, thereby increasing the navigational risk.

4.3. Application 2: Analysis of Port and Berth Operation Capacity

Based on the simulation model established in Section 4.1, we evaluated the port operational capacity of the new port in the Qiongzhou Strait to determine its actual operational status. The results of the simulation, as presented in Table 5, indicate the following:
The analysis of the simulation results shows that, under the current ship traffic conditions, there is no need to establish additional mooring or anchorage areas outside the port zone. The existing port basin capacity is sufficient to meet the demands of incoming and outgoing ships. The utilization rate of port resources for railway ferries and regular ferries is approximately 55%, suggesting that the efficiency of port facilities is relatively moderate with some available capacity.
The number of ships in the inbound channel is 49, while the number in the outbound channel is 51, indicating a generally balanced flow of ships into and out of the port. Berth operations are functioning normally, with no significant incidents of ship congestion observed. Overall, the simulation results demonstrate that the current facilities at the new port are effectively supporting the existing ship traffic, and the port’s operational status is stable. There is no need for additional berths or anchorage areas.
The analysis of the simulation results indicates that the throughput capacity of the new port far exceeds the current planned number of ships, ensuring that there will be no delays for ships entering and leaving the port. For conventional ferries, whether during peak or off-peak seasons, the port’s capacity remains greater than the number of scheduled sailings. Since the simulation generates ship arrivals based on arrival patterns, the average delay time is attributed to the inherent uncertainty in ship arrivals.
Based on the simulation outcomes, future ship schedules for the new port can be predicted with greater accuracy, enabling better scheduling of ferry services. The current schedule for rail ferries is detailed in Table 6. It is observed that the intervals between train ferry operations are relatively uneven, affecting the port’s operational efficiency and average delay times. According to the planning for rail ferries, there is a proposal to increase the daily operation to 24 pairs of train ferries to enhance transport capacity. The simulation results support this decision and validate the feasibility of the proposed plan and its impact on delay times.
Furthermore, the simulation helps identify key navigational factors affecting the port’s throughput capacity. In the new port, the critical factors influencing rail ferries are the channel configuration and the number of berths. The rail ferry’s inbound channel is unidirectional, leading to mutual interference between inbound and outbound ferries. Additionally, the presence of only two berths for rail ferries significantly restricts the port’s throughput capacity. For conventional ferries, key factors include berth operation times and the size of the turning basin, which can be improved through the introduction of new ship types and rational planning of port waters.
In addition, the simulation results can also be applied to guide the port construction and development direction. According to the development plan, a high-speed railway ferry is likely to operate in the Xinhai port; the schedules of a high-speed railway are shown in Table 7, Table 8 and Table 9, and the simulation results are shown in Figure 7, Figure 8 and Figure 9.
Based on the simulation results, it can be inferred that the port’s capacity will reach saturation during the second phase, and once saturation is achieved, the delay rate will increase with the rise in the number of planned ships. To accommodate the transportation demand of the third phase, and given the excess capacity of the conventional ferry berths, we propose converting the existing conventional ferry berths into high-speed rail ferry berths. Utilizing the revised number of berths, the simulation model can be employed to simulate the entire process of ship movement into and out of the port, thereby assessing the overall operational efficiency of the port.

4.4. Discussion

This paper is based on a multi-agent simulation model framework that emphasizes the importance of information exchange among different agents. It establishes a simulation model for the traffic flow in the complex waters of the Qiongzhou Strait, which consists of two main components: first, the simulation of ship traffic flow in the open waters outside the port, and second, the simulation of ship traffic flow in the constrained waters of the port.
The experimental results indicate that by utilizing existing traffic flow statistical data and inputting it into the simulation system, the operational status of ship traffic flow within the water area can be effectively simulated. Depending on the simulation objectives, this model allows for the discussion and analysis of the navigational capacity in areas where ferries and passing ships intersect by providing organizational measures for managing ship traffic flow in these intersection areas and offering effective status analysis data to management authorities. Additionally, the simulation of ship traffic flow in the constrained waters of the port allows for a thorough understanding of the current operational status of the port, facilitates analysis of port operational capacity, and guides port planning and development. It aids in identifying key factors affecting port operations, analyzing constraints on operational capacity, and proposing management and improvement measures.
In this model, key elements involved in ship navigation are defined as agents, which influence each other by changing their states. Compared to existing multi-agent simulation models, the proposed model effectively adjusts the states of multiple agents based on environmental conditions and accurately reflects the changes in ship navigation elements due to environmental variations. By establishing a comprehensive simulation model of the entire ship navigation process, it provides a more thorough analysis of ship traffic flow than single-process simulation models.
During the establishment of the ship traffic flow simulation model, it is crucial to identify simulation parameters that align with actual traffic flow conditions based on existing traffic operational status. In ship traffic flow, AIS data can be used to analyze current traffic flow indicators.
To maintain consistency with real traffic flow conditions, the simulation process needs to be adjusted in real time according to the simulation objectives. In our model, it is convenient to dynamically adjust the simulation based on the states of multiple agents.

5. Conclusions and Prospect

To address the needs of port planning and support decision-making, a port simulation model based on multi-agent information interaction has been developed, considering the current research status and practical requirements. This paper first presents the simulation framework for ship movements into and out of the port. Agents in the simulation model are categorized into Ship agents, Channel agents, Anchorage agents, and Berth agents, based on their types and functions. Next, the paper designs interaction mechanisms for different types of agents. Through information exchange between ship agents and other agents, navigational rules for Ship agents within Anchorage agents, Channel agents, and Berth agents are established. Finally, the proposed simulation model is validated using the example of the new port at the Qiongzhou Strait. Simulation results indicated that the model effectively simulates the entire process of ships entering and exiting the port, and accurately predicted port throughput and average ship delay times. Additionally, based on the simulation results, port planning proposals can be made and validated.
In the future, the proposed multi-agent information interaction port simulation model can be expanded and upgraded to address areas such as multi-source data integration, intelligent scheduling for port water–land coordination, comprehensive planning for port clusters, and joint operations.

Author Contributions

Conceptualization, D.H.; methodology, D.H.; formal analysis, H.C., C.X. and Z.S.; investigation, D.H.; resources, H.C.; data curation, X.C. and Z.S.; writing—original draft, D.H. and X.C.; writing—review & editing, D.H.; supervision, H.C. and C.X.; project administration, Y.W.; funding acquisition, Y.W. All authors have read and agreed to the published version of the manuscript.

Funding

This work is supported by the Research Program of Sanya City through Grant No. 2022KJCX36, the National Natural Science Foundation of China (NSFC) through Grant No. 52072287, and the Zhejiang Provincial Science and Technology Program (Grant No. 2021C01010).

Institutional Review Board Statement

Not applicable.

Informed Consent Statement

Not applicable.

Data Availability Statement

Data are contained within the article.

Acknowledgments

This work is supported by China State Railway Group Co., Ltd. This support is gratefully acknowledged.

Conflicts of Interest

The authors declare no conflict of interest.

References

  1. Ham, S.H.; Roh, M.I.; Zhao, L. Integrated method of analysis, visualization, and hardware for ship motion simulation. J. Comput. Des. Eng. 2018, 5, 285–298. [Google Scholar] [CrossRef]
  2. Moran, V.; Linares, J.; Atienza, R.; Redondo, R.; Iribarren, J.R.; Groenveld, R. Development of the wet infrastructure of the port of the port of Bahia Blanca in Argentina. In Proceedings of the PIANC World Congress, San Francisco, CA, USA, 1–5 June 2014. [Google Scholar]
  3. Perkovic, M.; Gucma, L.; Przywarty, M.; Gucma, M.; Petelin, S.; Vidmar, P. Nautical risk assessment for LNG operations at the Port of Koper. Stroj. Vestn.-J. Mech. Eng. 2012, 58, 607–613. [Google Scholar] [CrossRef]
  4. Kaneria, A.; Hamidi, M.; Zhu, W.; Craig, B. Traffic simulation of Houston Ship Channel for assessing the impact of waterway closures on ship waiting time. J. Waterw. Port Coast. Ocean Eng. 2019, 145, 04019014. [Google Scholar] [CrossRef]
  5. Olba, X.B.; Daamen, W.; Vellinga, T.; Hoogendoorn, S.P. Multi-criteria evaluation of ship traffic for port assessment: A case study of the Port of Rotterdam. Case Stud. Transp. Policy 2019, 7, 871–881. [Google Scholar] [CrossRef]
  6. Özlem, Ş.; Or, İ.; Altan, Y.C. Scheduling and simulation of maritime traffic in congested waterways: An application to the Strait of Istanbul. J. Navig. 2021, 74, 656–672. [Google Scholar] [CrossRef]
  7. Shu, Y.; Daamen, W.; Ligteringen, H.; Hoogendoorn, S.P. Influence of external conditions and ship encounters on ship behavior in ports and waterways using Automatic Identification System data. Ocean Eng. 2017, 131, 1–14. [Google Scholar] [CrossRef]
  8. Dąbrowska, E.; Kołowrocki, K. Monte Carlo simulation approach to determination of oil spill domains at port and sea water areas. TransNav Int. J. Mar. Navig. Saf. Sea Transp. 2020, 14, 59–64. [Google Scholar] [CrossRef]
  9. Tang, D.; Jiang, T.; Xu, C.; Chen, Z.; Yuan, Y.; Zhao, W.; Guerrero, J.M. Assessing the Potential for Energy Efficiency Improvement through Cold Ironing: A Monte Carlo Analysis with Real Port Data. J. Mar. Sci. Eng. 2023, 11, 1780. [Google Scholar] [CrossRef]
  10. He, Y.; Wan, H.; Tian, W.; Meng, B.; Qin, Z.; Huang, Y. Risk assessment of ship collision in cross-channel based on Monte Carlo method. In Proceedings of the 2021 6th International Conference on Transportation Information and Safety (ICTIS), Wuhan, China, 22–24 October 2021; pp. 306–309. [Google Scholar]
  11. Neagoe, M.; Hvolby, H.H.; Taskhiri, M.S.; Turner, P. Using discrete-event simulation to compare congestion management initiatives at a port terminal. Simul. Model. Pract. Theory 2021, 112, 102362. [Google Scholar] [CrossRef]
  12. Qu, X.; Meng, Q. Development and applications of a simulation model for ships in the Singapore Straits. Expert Syst. Appl. 2012, 39, 8430–8438. [Google Scholar] [CrossRef]
  13. Hu, W.; Dong, J.; Yang, K.; Hwang, B.-G.; Ren, R.; Chen, Z. Modeling Real-time operations of Metro-based urban underground logistics system network: A discrete event simulation approach. Tunn. Undergr. Space Technol. 2023, 132, 104896. [Google Scholar] [CrossRef]
  14. Preston, G.C.; Horne, P.; Scaparra, M.P.; O’hanley, J.R. Masterplanning at the Port of Dover: The use of discrete-event simulation in managing road traffic. Sustainability 2020, 12, 1067. [Google Scholar] [CrossRef]
  15. Xin, X.; Liu, K.; Yang, X.; Yuan, Z.; Zhang, J. A simulation model for ship navigation in the “Xiazhimen” waterway based on statistical analysis of AIS data. Ocean Eng. 2019, 180, 279–289. [Google Scholar] [CrossRef]
  16. Liu, J.; Liu, Y.; Qi, L. Modelling liquefied natural gas ship traffic in port based on cellular automaton and multi-agent system. J. Navig. 2021, 74, 533–548. [Google Scholar] [CrossRef]
  17. Małecki, K. Graph cellular automata with relation-based neighbourhoods of cells for complex systems modelling: A case of traffic simulation. Symmetry 2017, 9, 322. [Google Scholar] [CrossRef]
  18. Qi, L.; Ji, Y.; Balling, R.; Xu, W. A cellular automaton-based model of ship traffic flow in busy waterways. J. Navig. 2021, 74, 605–618. [Google Scholar] [CrossRef]
  19. Suo, Y.; Sun, Z.; Claramunt, C.; Yang, S.; Zhang, Z. A dynamic risk appraisal model and its application in VTS based on a cellular automata simulation prediction. Sensors 2021, 21, 4741. [Google Scholar] [CrossRef] [PubMed]
  20. Qi, L.; Zheng, Z.; Gang, L. Marine traffic model based on cellular automaton: Considering the change of the ship’s velocity under the influence of the weather and sea. Phys. A Stat. Mech. Its Appl. 2017, 483, 480–494. [Google Scholar] [CrossRef]
  21. Fransen, R.W.; Davydenko, I.Y. Empirical agent-based model simulation for the port nautical services: A case study for the Port of Rotterdam. Marit. Transp. Res. 2021, 2, 100040. [Google Scholar] [CrossRef]
  22. He, B.Y.; Jiang, Q.; Ma, H.; Ma, J. Multi-Agent Multimodal Transportation Simulation for Mega-cities: Application of Los Angeles. Procedia Comput. Sci. 2024, 238, 736–741. [Google Scholar] [CrossRef]
  23. Vaněk, O.; Jakob, M.; Hrstka, O.; Pěchouček, M. Using multi-agent simulation to improve the security of maritime transit. In International Workshop on Multi-Agent Systems and Agent-Based Simulation; Springer: Berlin/Heidelberg, Germany, 2011; pp. 44–58. [Google Scholar]
  24. Xiao, F.; Ligteringen, H.; Van Gulijk, C.; Ale, B. Nautical traffic simulation with multi-agent system for safety. In Proceedings of the 16th International IEEE Conference on Intelligent Transportation Systems (ITSC 2013), The Hague, The Netherlands, 6–9 October 2013; IEEE: Piscataway, NJ, USA, 2013; pp. 1245–1252. [Google Scholar]
  25. Venturini, G.; Iris, Ç.; Kontovas, C.A.; Larsen, A. The multi-port berth allocation problem with speed optimization and emission considerations. Transp. Res. Part D Transp. Environ. 2017, 54, 142–159. [Google Scholar] [CrossRef]
  26. Szlapczynski, R.; Krata, P.; Szlapczynska, J. Ship domain applied to determining distances for collision avoidance manoeuvres in give-way situations. Ocean Eng. 2018, 165, 43–54. [Google Scholar] [CrossRef]
Figure 1. The framework of the simulation model.
Figure 1. The framework of the simulation model.
Jmse 12 01560 g001
Figure 2. Multi-agent interaction process.
Figure 2. Multi-agent interaction process.
Jmse 12 01560 g002
Figure 3. Logical flow of ship entering and leaving port.
Figure 3. Logical flow of ship entering and leaving port.
Jmse 12 01560 g003
Figure 4. The Layout of Ports and Routes in Qiongzhou Strait.
Figure 4. The Layout of Ports and Routes in Qiongzhou Strait.
Jmse 12 01560 g004
Figure 5. The heatmap of ship traffic flow in Qiongzhou Strait waters from 2019–2022.
Figure 5. The heatmap of ship traffic flow in Qiongzhou Strait waters from 2019–2022.
Jmse 12 01560 g005
Figure 6. The dynamic simulation process of ships in intersecting waters.
Figure 6. The dynamic simulation process of ships in intersecting waters.
Jmse 12 01560 g006
Figure 7. Comparison of the planned number and simulation results for the high-speed railway ferry (Stage 1).
Figure 7. Comparison of the planned number and simulation results for the high-speed railway ferry (Stage 1).
Jmse 12 01560 g007
Figure 8. Comparison of the planned number and simulation results for the high-speed railway ferry (Stage 2).
Figure 8. Comparison of the planned number and simulation results for the high-speed railway ferry (Stage 2).
Jmse 12 01560 g008
Figure 9. Comparison of the planned number and simulation results for the high-speed railway ferry (Stage 3).
Figure 9. Comparison of the planned number and simulation results for the high-speed railway ferry (Stage 3).
Jmse 12 01560 g009
Table 1. Comparison of mainstream simulation modeling research methods.
Table 1. Comparison of mainstream simulation modeling research methods.
MethodRepresentative ModelTypical ApplicationsAdvantageDisadvantage
Monte Carlo modelMonte Carlo random simulation methodGenerating random traffic flowThe most basic method of ship simulation; the main method to generate ship and navigation pathNormally, it cannot be used alone; It needs to be used in combination with other methods
Evaluating various maritime traffic conditions
Discrete-event modelMulti-level queuing system model of channel, anchorage and berthAnalyzing the influence of ship arrival rate on the average waiting time and average waiting lengthIt can accurately simulate the queuing congestion caused by random factors in the channel, and quantitatively evaluate the throughput capacity and service level of the channelFor the linear description of events, “top-down” gradually calculates along a certain variable, the random dynamic simulation is weak, and the detail simulation is missing
Simulation model of channel systemCalculating the number of ships service, waiting time and other metrics
Simulation model of waterway carrying capacityCalculating channel capacity and saturation
Cellular automataCellular automata simulation modelSimulation and evaluation of ship traffic flow organization in circular channel and simple cross channelIt is easy to program and calculate high speed by using simple evolution rules to simulate complex nonlinear traffic phenomena, which is more mature in the study of road traffic flowThe influence of ship’s navigation on environment is ignored; The distribution randomness is inconsistent, and the simulation accuracy is low
Multi-Agent modelData-driven, multi-agent maritime traffic modelSimulation of global shipping modelStudying the individual characteristics and behaviors; based on the adaptability and evolution of each agent, it can adapt to emergencies at any time and dynamically adjust its behaviorComplicated calculation, long running time; Immature technology, relatively little programming research
Traffic simulation model of straight channelEvaluating the navigation safety of ships at sea, assisting route planning and traffic management
Comprehensive simulation model of port ship navigation systemResearch on the influence of port service level
Combination of system simulation and mathematical modelingRisk assessment model of navigation safetyCalculation of port navigation safety indexCombining the advantages of various simulation modeling methods, the quantitative research effect of a specific problem can be achievedIt is limited to solve only some problems with strong pertinence, and has no universal applicability to navigation problems
Port traffic flow model based on agent and cellular automataCalculation of navigation safety and efficiency index
Discrete event simulation model of port and waterwayCalculating and evaluating various indexes of waterway carrying capacity and channel service level
Table 2. Distribution of ship speed.
Table 2. Distribution of ship speed.
Ship RouteAverage SpeedMaximum SpeedMinimum Speed
From east to west12.1 kn19.8 kn3.9 kn
From west to east9.9 kn20.0 kn3.2 kn
Table 3. Distribution of ship-to-ship time interval.
Table 3. Distribution of ship-to-ship time interval.
TypeMinimum Time IntervalMaximum Time IntervalVelocity Distribution Function
From east to west15 min106 min f x = 6.7191 e 6.719 x , x     0 0   , x < 0
From west to east21 min98 min f x = 3.9416 e 3.9416 x ,   x     0 0   ,   x < 0
Table 4. The simulation results of the capacity of intersection waters.
Table 4. The simulation results of the capacity of intersection waters.
Safe Distance between Ships = 0.5 nmSafe Distance between Ships = 1 nmSafe Distance between Ships = 1.5 nm
Average Speed of passing ships = 10 knTrain ferry = 19Train ferry = 15Train ferry = 14
Ordinary ferry = 72Ordinary ferry = 68Ordinary ferry = 59
Average Speed of passing ships = 12 knTrain ferry = 21Train ferry = 18Train ferry = 16
Ordinary ferry = 79Ordinary ferry = 77Ordinary ferry = 71
Average Speed of passing ships = 14 knTrain ferry = 22Train ferry = 19Train ferry = 17
Ordinary ferry = 83Ordinary ferry = 78Ordinary ferry = 77
Table 5. The simulation results of the present situation of Xinhai port.
Table 5. The simulation results of the present situation of Xinhai port.
Ship TypePort CapacityCurrent NumberMedian Tardiness
Train ferry57280.20 h
Ordinary ferry149720.15 h
Table 6. The current railway ferry operation plan.
Table 6. The current railway ferry operation plan.
Shift NumberTrain Ferry Operating TimeTime Interval
10:28-
22:26118 min
34:11105 min
45:52101 min
57:36104 min
69:0993 min
710:54105 min
812:37103 min
914:34117 min
1016:45131 min
1118:1893 min
1219:5597 min
1321:2590 min
1422:5085 min
Table 7. The high-speed railway ferry operation plan (Stage 1).
Table 7. The high-speed railway ferry operation plan (Stage 1).
The Period of TimeNumber of High-Speed Railway FerriesTime Interval
06:00–07:00415 min
07:00–08:00512 min
08:00–09:00320 min
09:00–10:00320 min
10:00–11:00230 min
11:00–12:00230 min
12:00–13:00230 min
13:00–14:00230 min
14:00–15:00230 min
15:00–16:00230 min
16:00–17:00320 min
17:00–18:00320 min
18:00–19:00512 min
19:00–20:00320 min
20:00–21:00230 min
21:00–22:00160 min
Table 8. The high-speed railway ferry operation plan (Stage 2).
Table 8. The high-speed railway ferry operation plan (Stage 2).
The Period of TimeNumber of High-Speed Railway FerriesTime Interval
06:00–07:00415 min
07:00–08:00610 min
08:00–09:00415 min
09:00–10:00320 min
10:00–11:00320 min
11:00–12:00320 min
12:00–13:00320 min
13:00–14:00320 min
14:00–15:00320 min
15:00–16:00415 min
16:00–17:00415 min
17:00–18:00512 min
18:00–19:00610 min
19:00–20:00415 min
20:00–21:00320 min
21:00–22:00230 min
Table 9. The high-speed railway ferry operation plan (Stage 3).
Table 9. The high-speed railway ferry operation plan (Stage 3).
The Period of TimeNumber of High-Speed Railway FerriesTime Interval
05:00–06:00320 min
06:00–07:00512 min
07:00–08:00610 min
08:00–09:0087.5 min
09:00–10:00512 min
10:00–11:00415 min
11:00–12:00415 min
12:00–13:00415 min
13:00–14:00415 min
14:00–15:00415 min
15:00–16:00415 min
16:00–17:00512 min
17:00–18:00610 min
18:00–19:0087.5 min
19:00–20:00610 min
20:00–21:00512 min
21:00–22:00415 min
Disclaimer/Publisher’s Note: The statements, opinions and data contained in all publications are solely those of the individual author(s) and contributor(s) and not of MDPI and/or the editor(s). MDPI and/or the editor(s) disclaim responsibility for any injury to people or property resulting from any ideas, methods, instructions or products referred to in the content.

Share and Cite

MDPI and ACS Style

Han, D.; Cheng, X.; Chen, H.; Xiao, C.; Wen, Y.; Sui, Z. Simulation Modeling for Ships Entering and Leaving Port in Qiongzhou Strait Waters: A Multi-Agent Information Interaction Method. J. Mar. Sci. Eng. 2024, 12, 1560. https://doi.org/10.3390/jmse12091560

AMA Style

Han D, Cheng X, Chen H, Xiao C, Wen Y, Sui Z. Simulation Modeling for Ships Entering and Leaving Port in Qiongzhou Strait Waters: A Multi-Agent Information Interaction Method. Journal of Marine Science and Engineering. 2024; 12(9):1560. https://doi.org/10.3390/jmse12091560

Chicago/Turabian Style

Han, Dong, Xiaodong Cheng, Hualong Chen, Changshi Xiao, Yuanqiao Wen, and Zhongyi Sui. 2024. "Simulation Modeling for Ships Entering and Leaving Port in Qiongzhou Strait Waters: A Multi-Agent Information Interaction Method" Journal of Marine Science and Engineering 12, no. 9: 1560. https://doi.org/10.3390/jmse12091560

APA Style

Han, D., Cheng, X., Chen, H., Xiao, C., Wen, Y., & Sui, Z. (2024). Simulation Modeling for Ships Entering and Leaving Port in Qiongzhou Strait Waters: A Multi-Agent Information Interaction Method. Journal of Marine Science and Engineering, 12(9), 1560. https://doi.org/10.3390/jmse12091560

Note that from the first issue of 2016, this journal uses article numbers instead of page numbers. See further details here.

Article Metrics

Back to TopTop