Interference Pattern Anomaly of an Acoustic Field Induced by Bottom Elasticity in Shallow Water
Abstract
1. Introduction
2. Fundamental Theories
2.1. Waveguide Invariant Theory
2.2. Computational Method for Waveguide Invariant Extraction
2.3. Sound Spatial Correlation Theory
3. Experimental Results
3.1. Overview of the Experiment
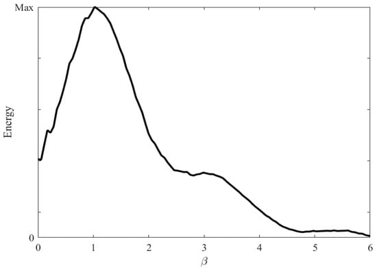
3.2. Sound Intensity Images and Waveguide Invariants
3.3. Analysis Based on the Assumption of a Fluid Bottom
4. Physical Interpretations
4.1. Sea Bottom Model
4.2. Inversion of Geoacoustic Parameters
4.3. Analysis of Normal Mode Attenuations
5. Concluding Remarks
Author Contributions
Funding
Institutional Review Board Statement
Informed Consent Statement
Data Availability Statement
Conflicts of Interest
References and Note
- Zhang, R.H.; Wang, Q. Range and depth-averaged fields in ocean sound channels. J. Acoust. Soc. Am. 1990, 87, 633–638. [Google Scholar] [CrossRef]
- Gershman, S.G.; Tuzhilkin, Y.I. Interferece of wide band noise signals. Sov. Phys. Acoust. 1965, 11, 34–41. [Google Scholar]
- Chuprov, S.D.; Mal’tsev, N.E. An invariant of the spatial-frequency interference pattern of the acoustic field in a layered ocean. Proc. Russ. Acad. Sci. 1981, 257, 474–479. [Google Scholar]
- Zhang, R.H.; Su, X.X.; Li, F.H. Improvement of Low-Frequency Acoustic Spatial Correlation by Frequency-Shift Compensation. Chin. Phys. Lett. 2006, 23, 1838–1841. [Google Scholar]
- Su, X.X.; Zhang, R.H.; Li, F.H. Improvement of the longitudinal correlations of acoustical field by using the waveguide invariance. Acta Acust. 2006, 4, 305–309, (In Chinese with English abstract). [Google Scholar]
- Zhang, Y.J.; Li, F.H.; Su, X.X. Improvement of longitudinal correlation of explosive signals by using waveguide invariance. AIP Conf. Proc. 2010, 1272, 454–461. [Google Scholar]
- Thode, A.M. Source ranging with minimal environmental information. J. Acoust. Soc. Am. 2000, 108, 1582–1594. [Google Scholar] [CrossRef]
- Cockrell, K.L.; Schmidt, H. Robust passive range estimation using the waveguide invariant. J. Acoust. Soc. Am. 2010, 127, 2780–2789. [Google Scholar] [CrossRef]
- Qi, Y.B.; Zhou, S.H.; Zhang, R.H.; Ren, Y. A waveguide-invariant-based warping operator and its application to passive source range estimation. J. Comp. Acoust. 2015, 23, 1550003. [Google Scholar] [CrossRef]
- Heaney, K.D. Rapid geoacoustic characterization using a surface, ship of opportunity. IEEE J. Ocean. Eng. 2004, 29, 88–99. [Google Scholar] [CrossRef]
- Heaney, K.D. High-frequency rapid geo-acoustic characterization. AIP Conf. Proc. 2004, 728, 137–148. [Google Scholar]
- Knobles, D.P.; Neilsen, T.B.; Wilson, P.S.; Hodgkiss, W.S.; Bonnel, J.; Lin, Y.T. Maximum entropy inference of seabed properties using waveguide invariant features from surface ships. J. Acoust. Soc. Am. 2022, 151, 2885–2896. [Google Scholar] [CrossRef] [PubMed]
- Rouseff, D. Effect of shallow water internal waves on ocean acoustic striation patterns. Wav. Rand. Med. 2001, 11, 377–393. [Google Scholar] [CrossRef]
- Song, W.H.; Wang, N.; Gao, D.Z.; Wang, H.Z. The influence of mode coupling on waveguide invariant. J. Acoust. Soc. Am. 2017, 142, 1848–1857. [Google Scholar] [CrossRef] [PubMed]
- Shang, E.C.; Wu, J.R.; Zhao, Z.D. Relating waveguide invariant and bottom reflection phase-shift parameter P in a Pekeris waveguide. J. Acoust. Soc. Am. 2012, 131, 3691–3697. [Google Scholar] [CrossRef]
- Byun, G.; Song, H.C. The waveguide invariant for a Pekeris waveguide. J. Acoust. Soc. Am. 2022, 151, 846–851. [Google Scholar] [CrossRef] [PubMed]
- Cho, C.; Song, H.C. Iterative range estimation in a sloping-bottom shallow-water waveguide using the generalized array invariant. J. Acoust. Soc. Am. 2017, 142, 55–60. [Google Scholar] [CrossRef]
- Zhang, R.H.; Li, F.H. Beam-displacement ray-mode theory of sound propagation in shallow water. Sci. China (Ser. A) 1999, 42, 739–749. [Google Scholar] [CrossRef]
- Rouseff, D.; Spindel, R. Modelling the waveguide Invariant as a distribution, in Ocean acoustic interference phenomena and signal processing, edited by W.A.Kuperman and G.D.Spain. AIP Conf. Proc. 2002, 621, 137–148. [Google Scholar]
- Emmetière, R.; Bonnel, J.; Gehant, M.; Cristol, X.; Chonavel, T. Understanding deep-water striation patterns and predicting the waveguide invariant as a distribution depending on range and depth. J. Acoust. Soc. Am. 2018, 143, 3444–3454. [Google Scholar] [CrossRef] [PubMed]
- Wang, Q.; Zhang, R.H. Sound spatial correlations in shallow water. J. Acoust. Soc. Am. 1992, 92, 932–936. [Google Scholar] [CrossRef]
- Li, X. Research on the Characteristics and Applications of the Horizontal Longitudinal Coherence of the Sound Fields in Shallow Water. Ph.D. Dissertation, Institute of Acoustics, Chinese Academy of Sciences, Beijing, China, 2005. (In Chinese with English Abstract). [Google Scholar]
- Fang, G. Whittaker–Kotelnikov–Shannon sampling theorem and aliasing error. J. Appr. Theory 1996, 85, 115–131. [Google Scholar]
- During the experiment, the acoustic signal emitted by the low-frequency airgun source was recorded at a sampling frequency of 6000 Hz, which was adequate to capture the signal. Then, in terms of the Whittaker-Kotelnikov-Shannon sampling theorem, all the information of the original continuous-time acoustic signal is contained in the recorded discrete-time signal in principle. Moreover, the recorded acoustic signal generally fades away in a very short duration. Hence, its length can be safely increased by a simple zero-padding operation, after its ultralow-frequency trend is removed by a bandpass filtering operation. The frequency resolution of FFT can thus be improved.
- Porter, M.B. The KRAKEN Normal Mode Program (Technical Report); SACLANT Undersea Research Centre: La Spezia, Italy, 1992; pp. 75–91. [Google Scholar]
- Schneiderwind, J.D.; Collis, J.M.; Simpson, H.J. Elastic Pekeris waveguide normal mode solution comparisons against laboratory data. J. Acoust. Soc. Am. 2012, 132, EL182–EL188. [Google Scholar] [CrossRef] [PubMed]
- Nealy, J.L.; Collis, J.M.; Frank, S.D. Normal mode solutions for seismo-acoustic propagation resulting from shear and combined wave point sources. J. Acoust. Soc. Am. 2015, 139, EL95–EL99. [Google Scholar] [CrossRef] [PubMed]
- Zhang, H.G.; Piao, S.C.; Yang, S.E. Propagation of seismic wave caused by underwater infrasound. J. Harbin Eng. Univ. 2010, 31, 879–887, (In Chinese with English abstract). [Google Scholar]











| Geoacoustic Parameters | Search Scopes | Inverted Results |
|---|---|---|
| H (m) | 1–10 | 2.97 |
| c2 (m∙s−1) | 1650–1850 | 1732.27 |
| α2 (dB/λ) | 0–0.2 | 0.11 |
| Δc23 (m∙s−1) | 0–200 | 101.92 |
| c3,l (m∙s−1) | ---- | 1834.20 |
| c3,s (m∙s−1) | 700–1000 | 742.44 |
| α3,l and α3,s (dB/λ) | 0.2–0.5 | 0.23 |
| Geoacoustic Parameters | Search Scopes | Inverted Results |
|---|---|---|
| H/m | 1–20 | 15.8 |
| c2/m∙s−1 | 1600–1850 | 1619.9 |
| α2/dB/λ | 0–0.2 | 0.15 |
| Δc23/m∙s−1 | 0–200 | 97.7 |
| c3,l/m∙s−1 | ---- | 1707.6 |
| α3,l/dB/λ | 0.2–0.5 | 0.25 |
| Proposed Model | Wholly Fluid Model | |
|---|---|---|
| RMSE | 0.064 | 0.12 |
| Relative error of calculated WI | 6.8% | 42% |
| Frequency (Hz) | γ1 (km−1) | γ2 (km−1) | γ3 (km−1) | |
|---|---|---|---|---|
| 150 | 0.15641 | 0.42988 | 0.60132 | 0.09 |
| 200 | 0.067428 | 0.19822 | 0.32182 | 0.25 |
| 250 | 0.032097 | 0.097438 | 0.16331 | 0.49 |
| Frequency (Hz) | γ1 (km−1) | γ2 (km−1) | γ3 (km−1) | |
|---|---|---|---|---|
| 150 | 0.011702 | 0.037390 | 0.082987 | 0.70 |
| 200 | 0.0082237 | 0.025512 | 0.047470 | 0.82 |
| 250 | 0.0063340 | 0.019489 | 0.033925 | 0.86 |
Disclaimer/Publisher’s Note: The statements, opinions and data contained in all publications are solely those of the individual author(s) and contributor(s) and not of MDPI and/or the editor(s). MDPI and/or the editor(s) disclaim responsibility for any injury to people or property resulting from any ideas, methods, instructions or products referred to in the content. |
© 2023 by the authors. Licensee MDPI, Basel, Switzerland. This article is an open access article distributed under the terms and conditions of the Creative Commons Attribution (CC BY) license (https://creativecommons.org/licenses/by/4.0/).
Share and Cite
Su, X.; Qin, J.; Yu, X. Interference Pattern Anomaly of an Acoustic Field Induced by Bottom Elasticity in Shallow Water. J. Mar. Sci. Eng. 2023, 11, 647. https://doi.org/10.3390/jmse11030647
Su X, Qin J, Yu X. Interference Pattern Anomaly of an Acoustic Field Induced by Bottom Elasticity in Shallow Water. Journal of Marine Science and Engineering. 2023; 11(3):647. https://doi.org/10.3390/jmse11030647
Chicago/Turabian StyleSu, Xiaoxing, Jixing Qin, and Xiangshuai Yu. 2023. "Interference Pattern Anomaly of an Acoustic Field Induced by Bottom Elasticity in Shallow Water" Journal of Marine Science and Engineering 11, no. 3: 647. https://doi.org/10.3390/jmse11030647
APA StyleSu, X., Qin, J., & Yu, X. (2023). Interference Pattern Anomaly of an Acoustic Field Induced by Bottom Elasticity in Shallow Water. Journal of Marine Science and Engineering, 11(3), 647. https://doi.org/10.3390/jmse11030647

