Research on Innovative Business Plan. Smart Cattle Farming Using Artificial Intelligent Robotic Process Automation
Abstract
1. Introduction
2. Materials and Methods
2.1. Business Models—Innovative Business Model
2.2. Focus Group
- Cluster (1; Agriculture) and farmers associations (2)—Farmers needs and market opportunities for the product;
- Clusters (3; IT, Environment and Green energy)—the model contribution to a low carbon and climate resilient economy in agriculture and food sectors;
- Business consultant (2)—business model and economic sustainability;
- IT providers (2) and Universities (2)—technical solutions;
3. Results
3.1. Essential Conditions for the Success of the Proposed Business Model
3.2. Business Model
3.2.1. How the Organization Creates and Captures Value
3.2.2. The Target Audience
3.2.3. The Key Differences
3.2.4. Its Primary Capital and Partnerships
3.2.5. Its Distribution Networks
3.2.6. The Method by Which It Generates Revenue
3.2.7. Expenditure Framework
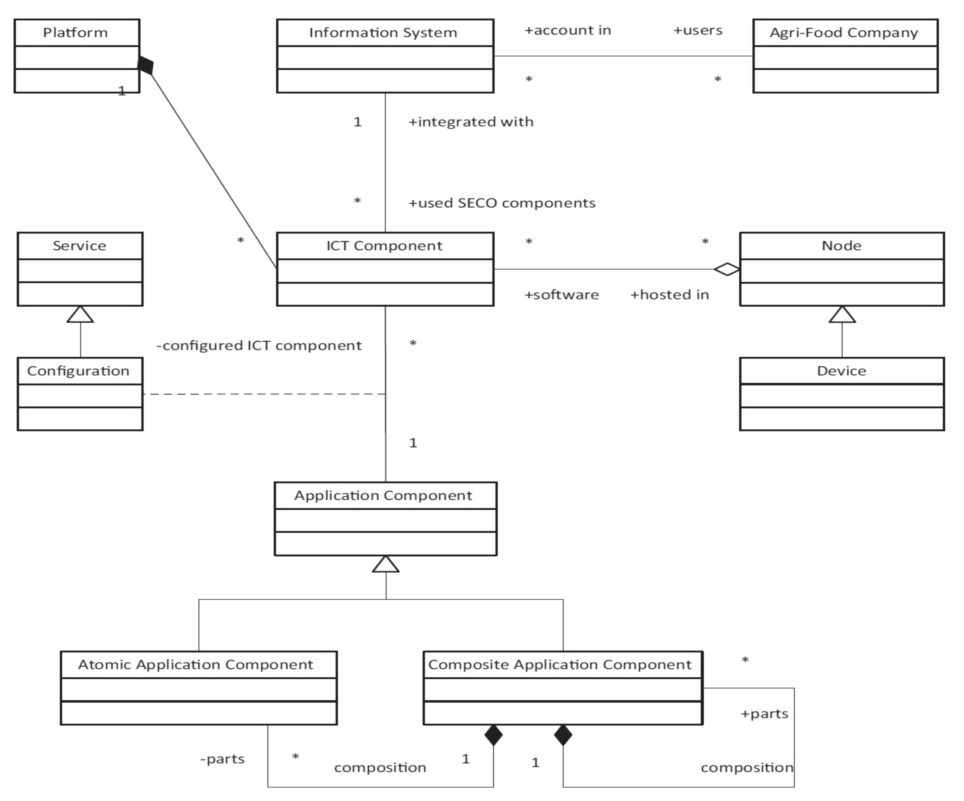
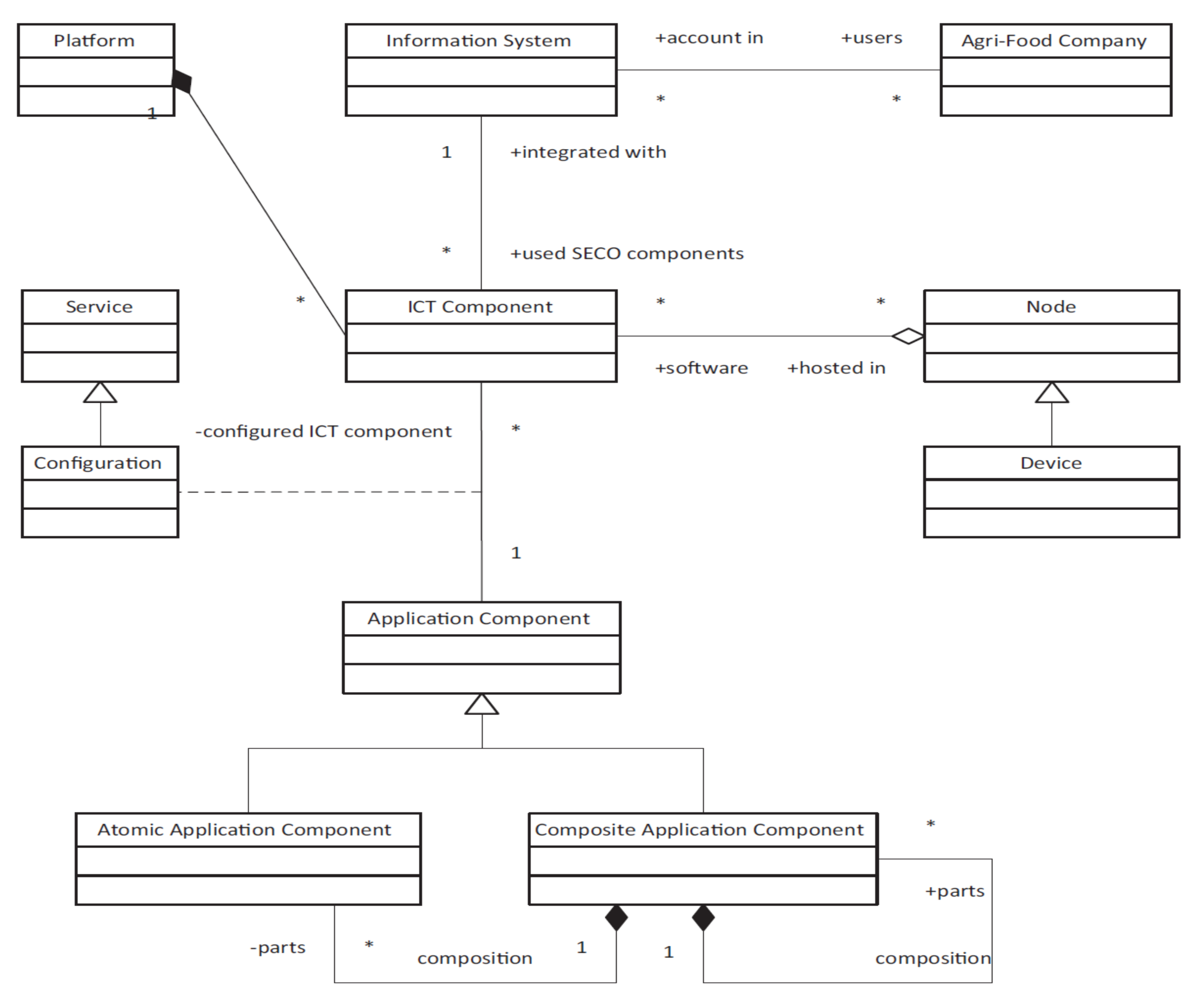
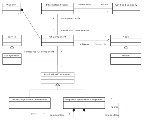
3.3. Description of Applied Technology
3.3.1. Description of the Innovative Process Proposed by the Business Model
3.3.2. Interoperability
3.3.3. Replicability
3.3.4. Reuse
3.4. Sustainability Impact
- Good practice in the operations carried out and changes made in the sector purchased along the way will be a good benefit and will continue through the coming years;
- The multiplier and multi-function impact would contribute not only to benefits for consortiums on the labor market but for future generations who are best positioned to benefit from the advantages gained, savings made, and knowledge gained.
- The establishment of reciprocal ties between members of the consortium, between the consortium and third companies that would enable access not only for the labor market, but also, indirectly, for the sharing of good experience. This will allow the acquisition of the requisite practical skills for possible business developments.
- To provide participants with cross-cutting business expertise and to assist them in creating new income.
- The establishment of an advisory committee and its daily consultation would lead to a continuous database that will allow the participants and other stakeholders to access information (from the academic environment, socio-economic, or administrative-legislative environment).
- Diagnostic and influence analysis are elements in which the key strategic directions for adaptation rely, but also the creation of new ones, and for the establishment (fundamental and/or applied) directives for research in the consortium, at cluster level, will be decided.
3.5. Focus Group Estimations
- -
- Reduction of human working hours at the farm, as an early estimation: in-office work by 82%, total hours by 14%. Of the whole farmer’s activities more than 20% represents the office work (e.g., data fill-ins, reports generation, reports analysis, data-based decision making) and this can be optimized by 82% percent based on company’s statistics. All participants supported this indicator. The biggest supporters were the Universities and the Agricultural Cluster. This answers one of the key issues raised by the 10 farmers in the first round of the focus group.
- -
- Reduction of variable/hard-to-predict costs at the farm, as an early estimation: by at least 32%, as result of digitalization for better management of resources, sensors monitoring and data archiving, pattern recognition of the cognitive technologies offers great premises in terms of costs reduction and costs estimation selected by 10 out of 12 participants. The providers of IT solutions, Cluster it, and business consultants were the promoters of the measure.
- -
- Increase the profitability of the farm, as an early estimation: 19%, by better resources management, better estimations, better data-based planning support, better yields out of disruptive industry 4.0 technologies adoption. It was proposed by all participants. It was also the main benefit identified by farmers.
- -
- Reduce the environmental impact, as an early estimation: 22%, by better estimation together with better data-based decision-making generated smaller environmental footprints. Supported by 11 out of 12, especially by Environmental Clusters and Universities. They believe that: “Given the challenges we currently face; an innovative business model is bound to include an environmental dimension”. In another quote one of the participants stated that “This dimension aligns the vision of the model with the EU environmental principles found and supported in the Common Agricultural Policy.” However, the Farmers’ Association was slightly retained, because in their opinion it can be “a limiting factor”.
- -
- Increase in production, as an early estimation: 21%, for instance, in the cattle farm businesses the weather has a great impact on daily milk production for dairy farms but also in terms of daily weight gains for meat farms, so sensor based/weather forecast based decision-making digital systems offer a great support for production increase. The idea was supported by everyone, especially by farmers and business consultants.
4. Discussion
Limitations
- There is a vast number of suppliers and lot of proprietary technologies;
- Another issue can be represented by inadequate data sharing between ICT elements;
- The drawbacks of software and hardware licenses;
- Data access, data ownership and access control are another possible drawback;
- The right to intellectual property;
- Low acceptance and high consumption costs are in demand;
- Short deployment times and a rapid learning curve or adoption of technological solutions;
- Last but not least, the demand from the end consumer to slowly but gradually uptake the technology.
5. Conclusions
Author Contributions
Funding
Institutional Review Board Statement
Informed Consent Statement
Data Availability Statement
Acknowledgments
Conflicts of Interest
References
- Aleksic, S.; Pantelic, V.; Radovic, C. Livestock production: Present situation and future development directions in Republic of Serbia. Biotechnol. Anim. Husb. 2009, 25, 267–276. [Google Scholar] [CrossRef]
- Poczta, W.; Średzińska, J.; Chenczke, M. Economic situation of dairy farms in identified clusters of European union countries. Agriculture 2020, 10, 92. [Google Scholar] [CrossRef]
- Eurostat. Available online: https://ec.europa.eu/eurostat/statistics-explained/index.php/Milk_and_milk_product_statistics (accessed on 3 March 2021).
- Popescu, A. Discrepancies in dairy farms structure between Romania and the EU-28 top countries raising cows in the period 2010–2017. In Annals of the Academy of Romanian Scientists Series Agriculture, Silviculture and Veterinary Medicine Sciences; Editura Academia Oamenilor de Știință din România: Bucharest, Romania, 2018; Volume 7. [Google Scholar] [CrossRef]
- Escribano, A.J. Organic Livestock Farming: Challenges, Perspectives, and Strategies to Increase its Contribution to the Agrifood System’s Sustainability—A Review. In Organic Farming—A Promising Way of Food Production, 1st ed.; Konvalina, P., Ed.; InTechOpen: London, UK, 2016; pp. 229–260. [Google Scholar] [CrossRef]
- Perrino, E.V.; Musarella, C.M.; Magazzini, P. Management of grazing Italian river buffalo to preserve habitats defined by Directive 92/43/EEC in a protected wetland area on the Mediterranean coast: Palude Frattarolo, Apulia, Italy. Euro Mediterr. J. Environ. Integr. 2021, 6, 32. [Google Scholar] [CrossRef]
- Harding, F. Milk Quality, 1st ed.; Springer: Boston, MA, USA; Blackie Academic & Professional: New York, NY, USA, 1995; pp. 75–96. [Google Scholar]
- Yılmaz, Ö.T. A study of milk support policies in the European Union and in Turkey. Eur. J. Interdiscip. Stud. 2017, 9, 17–33. [Google Scholar]
- Mehta, B.M. Chemical Composition of Milk and Milk Products. In Handbook of Food Chemistry; Cheung, P., Mehta, B., Eds.; Springer: Berlin, Heidelberg, 2015. [Google Scholar] [CrossRef]
- Banu, C. Manual of the Food Industry Engineer; Technical Publishing House: Bucharest, Romania, 2002; Volume I. [Google Scholar]
- Stoicescu, A.V. Monitoring of Chemical Residues in Some Foods of Animal Origin. Ph.D. Thesis, Faculty of Veterinary Medicine, University of Agricultural Sciences and Veterinary Medicine of Bucharest, Bucharest, Romania, 2008. [Google Scholar]
- Nehring, R.; Sauer, J.; Gillespie, J.; Hallahan, C. United States and European Union Dairy Farms: Where Is the Competitive Edge? Int. Food Agribus. Manag. Rev. 2016, 19, 219–240. [Google Scholar]
- Matei, A.C.; Creangă, Ș.; Davisescu, M.A.; Doboș, B.I.; Porosnicu, I.; Mădescu, B.M. Research on the economic efficiency of farms in the function of the milking system. In Scientific Papers: Series D, Animal Science—The International Session of Scientific Communications of the Faculty of Animal Science; University of Agricultural Sciences and Veterinary Medicine of Bucharest: Bucharest, Romania, 2020; Volume 63. [Google Scholar]
- Helgren, J.M.; Reinemann, D.J. Survey of milk quality on United States dairy farms utilizing automatic milking systems. In 2003 ASAE Annual Meeting; American Society of Agricultural and Biological Engineers: St. Joseph, MI, USA, 2003; p. 1. [Google Scholar]
- Lind, O.; Ipema, A.H.; Koning, C.D.; Mottram, T.T.; Hermann, H.J. Automatic milking. Bull. Int. Dairy Fed. 2000, 348, 3–14. [Google Scholar]
- Mishra, A.; Khatri, S.; Jha, S.; Ansari, S. Effects of Milking Methods on Milk Yield, Milk Flow Rate, and Milk Composition in Cow. Int. J. Sci. Res. Publ. 2020, 10, 9765. [Google Scholar] [CrossRef]
- Tobă, G.F.; Garlea, C.; Paraschivescu, M.T.; Sandu, M.; Strateanu, A.-G.; Ciornei, L.; Pipirigeanu, M.; Dobre, A.I.D. Strategie de Dezvoltare a Biodiversității Zootehnice și Agrosilvice După Criza de Coronavirus; Academia Română, Secția de Stiințe Economice, Juridice și Sociologie Centrul de studii și cercetări de biodiversitate agrosilvică „acad. David Davidescu”: București, Romania, 2020. [Google Scholar]
- Grădinaru, A.C.; Creangă, Ş.; Solcan, G. Milk—A review on its synthesis, composition, and quality assurance in dairy industry. Hum. Vet. Med. 2015, 7, 173–177. [Google Scholar]
- Bacco, M.; Barsocchi, P.; Ferro, E.; Gotta, A.; Ruggeri, M. The digitisation of agriculture: A survey of research activities on smart farming. Array 2019, 3, 100009. [Google Scholar] [CrossRef]
- Van der Burg, S.; Bogaardt, M.J.; Wolfert, S. Ethics of smart farming: Current questions and directions for responsible innovation towards the future. NJAS Wagening. J. Life Sci. 2019, 90, 100289. [Google Scholar] [CrossRef]
- O’Grady, M.J.; O’Hare, G.M. Modelling the smart farm. Inf. Process. Agric. 2017, 4, 179–187. [Google Scholar] [CrossRef]
- Jakku, E.; Taylor, B.; Fleming, A.; Mason, C.; Fielke, S.; Sounness, C.; Thorburn, P. “If they don’t tell us what they do with it, why would we trust them?” Trust, transparency and benefit-sharing in Smart Farming. NJAS Wagening. J. Life Sci. 2019, 90, 100285. [Google Scholar] [CrossRef]
- Wiseman, L.; Sanderson, J.; Zhang, A.; Jakku, E. Farmers and their data: An examination of farmers’ reluctance to share their data through the lens of the laws impacting smart farming. NJAS Wagening. J. Life Sci. 2019, 90, 100301. [Google Scholar] [CrossRef]
- Phillips, P.W.; Relf-Eckstein, J.A.; Jobe, G.; Wixted, B. Configuring the new digital landscape in western Canadian agriculture. NJAS Wagening. J. Life Sci. 2019, 90, 100295. [Google Scholar] [CrossRef]
- Pisano, P.; Pironti, M.; Rieple, A. Identify Innovative Business Models: Can Innovative Business Models Enable Players to React to Ongoing or Unpredictable Trends? Entrep. Res. J. 2015, 5, 181–199. [Google Scholar] [CrossRef]
- Bashir, M.; Verma, R. Why Business Model Innovation is the New Competitive Advantage. Iup J. Bus. Strategy 2017, 14, 7–17. [Google Scholar]
- Chaston, I.; Scott, G.J. Entrepreneurship and open innovation in an emerging economy. Manag. Decis. 2012, 50, 1161–1177. [Google Scholar] [CrossRef]
- DeTienne, D.R.; Koberg, C.S. The impact of environmental and organizational factors on discontinuous innovation within high-technology industries. IEEE Trans. Eng. Manag. 2002, 49, 352–364. [Google Scholar] [CrossRef]
- Grabowska, M. Innovativeness in Business Models. Procedia Comput. Sci. 2015, 65, 1023–1030. [Google Scholar] [CrossRef]
- Freeman, T. Best practice’ in focus group research: Making sense of different views. J. Adv. Nurs. 2007, 56, 491–497. [Google Scholar] [CrossRef]
- Rodriguez, K.L.; Schwartz, J.L.; Lahman, M.K.E.; Geist, M.R. Culturally responsive focus groups: Reframing the research experience to focus on participants. Int. J. Qual. Meth. 2011, 10, 400–417. [Google Scholar] [CrossRef]
- Richard, A. Krueger and Mary Anne Casey. In Focus Group: A Practical Guide for Applied Research, 5th ed.; Sage Publishing: Thousand Oaks, CA, USA, 2015; ISBN 978-1-4833-6524-4. [Google Scholar]
- Linneberg, M.S.; Korsgaard, S. Coding qualitative data: A synthesis guiding the novice. Qual. Res. J. 2019. [Google Scholar] [CrossRef]
- Saiz-Rubio, V.; Rovira-Más, F. From Smart Farming towards Agriculture 5.0: A Review on Crop Data Management. Agronomy 2020, 10, 207. [Google Scholar] [CrossRef]
- Lamnabhi-Lagarrigue, F.; Annaswamy, A.; Engell, S.; Isaksson, A.; Khargonekar, P.; Murray, R.M.; Nijmeijer, H.; Samad, T.; Tilbury, D.; Van den Hof, P. Systems & Control for the future of humanity, research agenda: Current and future roles, impact and grand challenges. Annu. Rev. Control 2017, 43, 1–64. [Google Scholar]
- Metzger, L. Milk composition testing: From dairy farmer payment to dairy processor efficiency to dairy farm and animal diagnostics. J. Dairy Sci. 2019, 102 (Suppl. 1), 5. [Google Scholar]
- Zhang, Y.; Geng, P.; Sivaparthipan, C.B.; Muthu, B.A. Big data and artificial intelligence based early risk warning system of fire hazard for smart cities. Sustain. Energy Technol. Assess. 2021, 45, 100986. [Google Scholar] [CrossRef]
- Kruize, J.W.; Wolfert, S.; Scholten, H.; Verdouw, C.; Kassahun, A.; Beulens, A. A reference architecture for Farm Software Ecosystems. Comput. Electron. Agric. 2016, 125, 12–28. [Google Scholar]
- Nesta. Available online: https://www.nesta.org.uk/blog/precision-agriculture-almost-20-increase-in-income-possible-from-smart-farming/ (accessed on 24 March 2021).
- Pucihar, A.; Lenart, G.; Kljajić Borštnar, M.; Vidmar, D.; Marolt, M. Drivers and Outcomes of Business Model Innovation- Micro, Small and Medium-Sized Enterprises Perspective. Sustainability 2019, 11, 344. [Google Scholar] [CrossRef]
- Zott, C.; Amit, R. Business model design: An activity system perspective. Long Range Plan. 2010, 43, 216–226. [Google Scholar] [CrossRef]
- Bucherer, E.; Eisert, U.; Gassmann, O. Towards Systematic Business Model Innovation: Lessons from Product Innovation Management. Creat. Innov. Manag. 2012, 21, 183–198. [Google Scholar] [CrossRef]
- Santos, J.; Spector, B.; Van der Heyden, L. Towards a theory of business model innovation within incumbent firms. In Business Model Innovation: The Organizational Dimension; Oxford University Press: Oxford, UK, 2015; p. 43. [Google Scholar]
- El Hamdi, S.; Abouabdellah, A.; Oudani, M. Industry 4.0: Fundamentals and Main Challenges. In Proceedings of the International Colloquium on Logistics and Supply Chain Management (LOGISTIQUA), Paris, France, 12–14 June 2019. [Google Scholar]
- Shrouf, F.; Ordieres, J.; Miragliotta, G. Smart factories in Industry 4.0: A review of the concept and of energy management approached in production based on the Internet of Things paradigm. In Proceedings of the IEEE International Conference on Industrial Engineering and Engineering Management, Bandar Sunway, Malaysia, 9–12 December 2014; pp. 697–701. [Google Scholar]
- Wan, J.; Cai, H.; Zhou, K. Industrie 4.0: Enabling technologies. In Proceedings of the International Conference on Intelligent Computing and Internet of Things, Harbin, China, 17–18 January 2015; pp. 135–140. [Google Scholar]
- European Cyber Security Organisation. Cyber Security for the Industry 4.0 and ICS Sector; European Cyber Security Organisation: Brussels, Belgium, 2018. [Google Scholar]
- Gargiulo, J.I.; Lyons, N.A.; Kempton, K.; Armstrong, D.A.; Garcia, S.C. Physical and economic comparison of pasture-based automatic and conventional milking systems. J. Dairy Sci. 2020, 103, 8231–8240. [Google Scholar] [CrossRef] [PubMed]
- Bijl, R.; Kooistra, S.R.; Hogeveen, H. The profitability of automatic milking on Dutch dairy farms. J. Dairy Sci. 2007, 90, 239–248. [Google Scholar] [CrossRef]
- Jago, J.G.; Davis, K.L.; Newman, M.; Woolford, M.W. An economic evaluation of automatic milking systems for New Zealand dairy farms. Proc. N. Z. Soc. Anim. Prod. 2006, 66, 263–269. [Google Scholar]
- Shortall, J.; Shalloo, L.; Foley, C.; Sleator, R.D.; O’Brien, B. Investment appraisal of automatic milking and conventional milking technologies in A Pasture-based dairy system. J. Dairy Sci. 2016, 99, 7700–7713. [Google Scholar] [CrossRef]
- Salfer, J.A.; Minegishi, K.; Lazarus, W.; Berning, E.; Endres, M.I. Finances and returns for robotic dairies. J. Dairy Sci. 2017, 100, 7739–7749. [Google Scholar] [CrossRef]
- Nelli, A.-R. Perspectivele și problemele integrării în spațiul European al cercetării și educației. In Științe Economice, Revolution 4.0: Perspectives of The Development of Agricultural Entreprises in Digital Era; Universitatea de Stat „Alecu Russo” din Bălți: Bălți, Moldova, 2020; Volume VII. [Google Scholar]
- Nelli, A.-R. Innovative development of the agri-food industry in the digital age. Akademos 2020. [Google Scholar] [CrossRef]
- European Environment Agency. Available online: https://www.eea.europa.eu/ro/articles/un-aer-mai-curat-aduce (accessed on 11 April 2021).
- Ministry of Agriculture and Rural Development. Needs Analysis of the National Strategic Plan (PNS) 2021–2027. 2020. Available online: https://www.madr.ro/docs/dezvoltare-rurala/PAC_dupa_2020/2020/Analiza-nevoi-PNS-2021-2027.pdf (accessed on 11 April 2021).




Publisher’s Note: MDPI stays neutral with regard to jurisdictional claims in published maps and institutional affiliations. |
© 2021 by the authors. Licensee MDPI, Basel, Switzerland. This article is an open access article distributed under the terms and conditions of the Creative Commons Attribution (CC BY) license (https://creativecommons.org/licenses/by/4.0/).
Share and Cite
Micle, D.E.; Deiac, F.; Olar, A.; Drența, R.F.; Florean, C.; Coman, I.G.; Arion, F.H. Research on Innovative Business Plan. Smart Cattle Farming Using Artificial Intelligent Robotic Process Automation. Agriculture 2021, 11, 430. https://doi.org/10.3390/agriculture11050430
Micle DE, Deiac F, Olar A, Drența RF, Florean C, Coman IG, Arion FH. Research on Innovative Business Plan. Smart Cattle Farming Using Artificial Intelligent Robotic Process Automation. Agriculture. 2021; 11(5):430. https://doi.org/10.3390/agriculture11050430
Chicago/Turabian StyleMicle, Diana Elena, Florina Deiac, Alexandru Olar, Raul Florentin Drența, Cristian Florean, Ionuț Grigore Coman, and Felix Horațiu Arion. 2021. "Research on Innovative Business Plan. Smart Cattle Farming Using Artificial Intelligent Robotic Process Automation" Agriculture 11, no. 5: 430. https://doi.org/10.3390/agriculture11050430
APA StyleMicle, D. E., Deiac, F., Olar, A., Drența, R. F., Florean, C., Coman, I. G., & Arion, F. H. (2021). Research on Innovative Business Plan. Smart Cattle Farming Using Artificial Intelligent Robotic Process Automation. Agriculture, 11(5), 430. https://doi.org/10.3390/agriculture11050430

