Molecular and Functional Cargo of Plasma-Derived Exosomes in Patients with Hereditary Hemorrhagic Telangiectasia
Abstract
1. Introduction
2. Materials and Methods
2.1. Patients and Plasma Samples
2.2. Exosome Isolation by Size Exclusion Chromatography (SEC)
2.3. BCA and Exosome Characterization
2.4. Western Blot Analysis of Exosomes
2.5. Angiogenesis Array
2.6. Cell Culture
2.7. Exosome Internalization and F-Actin Assay
2.8. Tube Formation Assay
2.9. Proliferation Assay
2.10. Wound Healing Assay
2.11. Statistics
3. Results
3.1. Study Population
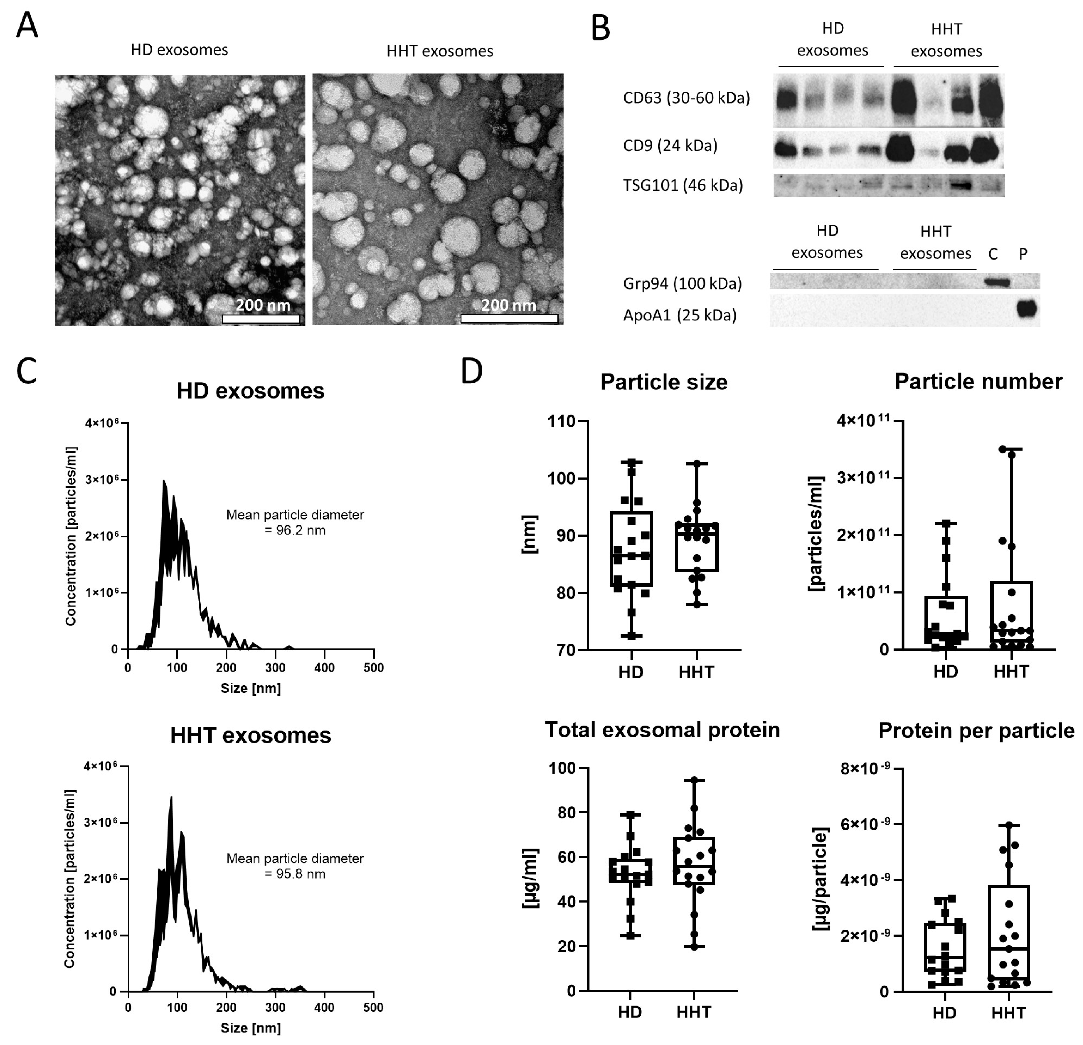
3.2. Exosome Characterization
3.3. Soluble Endoglin Levels in HD and HHT Exosomes
3.4. Angiogenesis-Related Proteins in HD and HHT Exosomes
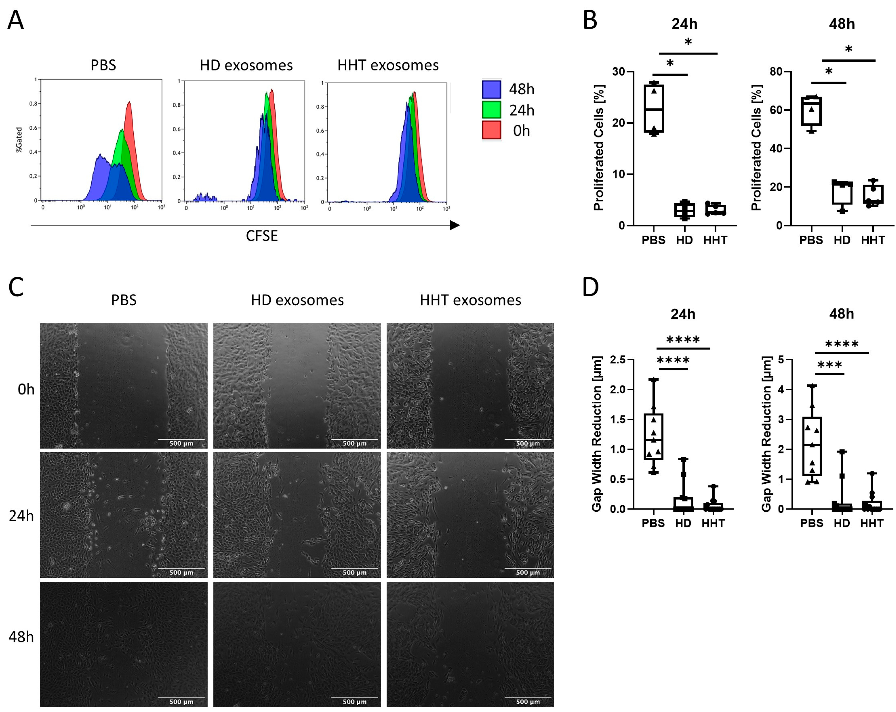
3.5. Structural Changes in HUVECs after Exosome Incubation
3.6. Proliferative and Migratory Ability of HUVECs after Exosome Incubation
3.7. Correlations between Exosomal and Clinical Parameters
4. Discussion
5. Conclusions
Supplementary Materials
Author Contributions
Funding
Institutional Review Board Statement
Informed Consent Statement
Data Availability Statement
Conflicts of Interest
References
- Govani, F.S.; Shovlin, C.L. Hereditary Haemorrhagic Telangiectasia: A Clinical and Scientific Review. Eur. J. Hum. Genet. 2009, 17, 860–871. [Google Scholar] [CrossRef]
- Faughnan, M.E.; Palda, V.A.; Garcia-Tsao, G.; Geisthoff, U.W.; McDonald, J.; Proctor, D.D.; Spears, J.; Brown, D.H.; Buscarini, E.; Chesnutt, M.S.; et al. International Guidelines for the Diagnosis and Management of Hereditary Haemorrhagic Telangiectasia. J. Med. Genet. 2011, 48, 73–87. [Google Scholar] [CrossRef] [PubMed]
- Assar, O.S.; Friedman, C.M.; White, R.I. The Natural History of Epistaxis in Hereditary Hemorrhagic Telangiectasia. Laryngoscope 1991, 101, 977–980. [Google Scholar] [CrossRef] [PubMed]
- Geisthoff, U.W.; Maune, S.; Schneider, G. Hereditäre hämorrhagische Teleangiektasie (Morbus Rendu-Osler-Weber) als Beispiel einer seltenen Erkrankung des HNO-Fachgebietes. Laryngorhinootologie 2011, 90, 230–235. [Google Scholar] [CrossRef]
- Buscarini, E.; Plauchu, H.; Garcia Tsao, G.; White, R.I.; Sabbà, C.; Miller, F.; Saurin, J.C.; Pelage, J.P.; Lesca, G.; Marion, M.J.; et al. Liver Involvement in Hereditary Hemorrhagic Telangiectasia: Consensus Recommendations. Liver Int. 2006, 26, 1040–1046. [Google Scholar] [CrossRef]
- Kjeldsen, A.D.; Kjeldsen, J. Gastrointestinal Bleeding in Patients with Hereditary Hemorrhagic Telangiectasia. Am. J. Gastroenterol. 2000, 95, 415–418. [Google Scholar] [CrossRef]
- Willemse, R.B.; Mager, J.J.; Westermann, C.J.; Overtoom, T.T.; Mauser, H.; Wolbers, J.G. Bleeding Risk of Cerebrovascular Malformations in Hereditary Hemorrhagic Telangiectasia. J. Neurosurg. 2000, 92, 779–784. [Google Scholar] [CrossRef]
- Albiñana, V.; Giménez-Gallego, G.; García-Mato, A.; Palacios, P.; Recio-Poveda, L.; Cuesta, A.-M.; Patier, J.-L.; Botella, L.-M. Topically Applied Etamsylate: A New Orphan Drug for HHT-Derived Epistaxis (Antiangiogenesis through FGF Pathway Inhibition). TH Open 2019, 3, e230–e243. [Google Scholar] [CrossRef]
- Robert, F.; Desroches-Castan, A.; Bailly, S.; Dupuis-Girod, S.; Feige, J.-J. Future Treatments for Hereditary Hemorrhagic Telangiectasia. Orphanet J. Rare Dis. 2020, 15, 4. [Google Scholar] [CrossRef] [PubMed]
- Fernandez-L, A.; Sanz-Rodriguez, F.; Zarrabeitia, R.; Pérez-Molino, A.; Hebbel, R.P.; Nguyen, J.; Bernabéu, C.; Botella, L.-M. Blood Outgrowth Endothelial Cells from Hereditary Haemorrhagic Telangiectasia Patients Reveal Abnormalities Compatible with Vascular Lesions. Cardiovasc. Res. 2005, 68, 235–248. [Google Scholar] [CrossRef]
- Fernández-Lopez, A.; Sanz-Rodriguez, F.; Blanco, F.J.; Bernabéu, C.; Botella, L.M. Hereditary Hemorrhagic Telangiectasia, a Vascular Dysplasia Affecting the TGF-Beta Signaling Pathway. Clin. Med. Res. 2006, 4, 66–78. [Google Scholar] [CrossRef] [PubMed]
- Goumans, M.-J.; Valdimarsdottir, G.; Itoh, S.; Rosendahl, A.; Sideras, P.; ten Dijke, P. Balancing the Activation State of the Endothelium via Two Distinct TGF-Beta Type I Receptors. EMBO J. 2002, 21, 1743–1753. [Google Scholar] [CrossRef] [PubMed]
- Margioula-Siarkou, G.; Margioula-Siarkou, C.; Petousis, S.; Margaritis, K.; Vavoulidis, E.; Gullo, G.; Alexandratou, M.; Dinas, K.; Sotiriadis, A.; Mavromatidis, G. The Role of Endoglin and Its Soluble Form in Pathogenesis of Preeclampsia. Mol. Cell. Biochem. 2022, 477, 479–491. [Google Scholar] [CrossRef] [PubMed]
- Venkatesha, S.; Toporsian, M.; Lam, C.; Hanai, J.; Mammoto, T.; Kim, Y.M.; Bdolah, Y.; Lim, K.-H.; Yuan, H.-T.; Libermann, T.A.; et al. Soluble Endoglin Contributes to the Pathogenesis of Preeclampsia. Nat. Med. 2006, 12, 642–649. [Google Scholar] [CrossRef]
- Gallardo-Vara, E.; Tual-Chalot, S.; Botella, L.M.; Arthur, H.M.; Bernabeu, C. Soluble Endoglin Regulates Expression of Angiogenesis-Related Proteins and Induction of Arteriovenous Malformations in a Mouse Model of Hereditary Hemorrhagic Telangiectasia. Dis. Models Mech. 2018, 11, dmm034397. [Google Scholar] [CrossRef] [PubMed]
- Tual-Chalot, S.; Oh, S.P.; Arthur, H.M. Mouse Models of Hereditary Hemorrhagic Telangiectasia: Recent Advances and Future Challenges. Front. Genet. 2015, 6, 25. [Google Scholar] [CrossRef]
- Hoag, J.B.; Terry, P.; Mitchell, S.; Reh, D.; Merlo, C.A. An Epistaxis Severity Score for Hereditary Hemorrhagic Telangiectasia: Epistaxis Severity Score for HHT. Laryngoscope 2010, 120, 838–843. [Google Scholar] [CrossRef]
- Whiteside, T.L. Exosomes and Tumor-Mediated Immune Suppression. J. Clin. Investig. 2016, 126, 1216–1223. [Google Scholar] [CrossRef]
- Street, J.M.; Koritzinsky, E.H.; Glispie, D.M.; Star, R.A.; Yuen, P.S.T. Chapter Three—Urine Exosomes: An Emerging Trove of Biomarkers. In Advances in Clinical Chemistry; Makowski, G.S., Ed.; Elsevier: Amsterdam, The Netherlands, 2017; Volume 78, pp. 103–122. [Google Scholar]
- Theodoraki, M.-N.; Yerneni, S.S.; Hoffmann, T.K.; Gooding, W.E.; Whiteside, T.L. Clinical Significance of PD-L1+ Exosomes in Plasma of Head and Neck Cancer Patients. Clin. Cancer Res. 2018, 24, 896–905. [Google Scholar] [CrossRef]
- Zhang, Y.; Liu, Y.; Liu, H.; Tang, W.H. Exosomes: Biogenesis, Biologic Function and Clinical Potential. Cell Biosci. 2019, 9, 19. [Google Scholar] [CrossRef]
- Ludwig, S.; Floros, T.; Theodoraki, M.-N.; Hong, C.-S.; Jackson, E.K.; Lang, S.; Whiteside, T.L. Suppression of Lymphocyte Functions by Plasma Exosomes Correlates with Disease Activity in Patients with Head and Neck Cancer. Clin. Cancer Res. 2017, 23, 4843–4854. [Google Scholar] [CrossRef] [PubMed]
- Hofmann, L.; Ludwig, S.; Schuler, P.J.; Hoffmann, T.K.; Brunner, C.; Theodoraki, M.-N. The Potential of CD16 on Plasma-Derived Exosomes as a Liquid Biomarker in Head and Neck Cancer. Int. J. Mol. Sci. 2020, 21, 3739. [Google Scholar] [CrossRef] [PubMed]
- Theodoraki, M.-N.; Ludwig, S. Exosomes: Potential liquid biopsy in head and neck cancer. HNO 2020, 68, 106–110. [Google Scholar] [CrossRef]
- Li, X.; Keshavarz, M.; Kassanos, P.; Kidy, Z.; Roddan, A.; Yeatman, E.; Thompson, A.J. SERS Detection of Breast Cancer-Derived Exosomes Using a Nanostructured Pt-Black Template. Adv. Sens. Res. 2023, 2, 2200039. [Google Scholar] [CrossRef]
- Jain, G.; Stuendl, A.; Rao, P.; Berulava, T.; Pena Centeno, T.; Kaurani, L.; Burkhardt, S.; Delalle, I.; Kornhuber, J.; Hüll, M.; et al. A Combined miRNA–piRNA Signature to Detect Alzheimer’s Disease. Transl. Psychiatry 2019, 9, 250. [Google Scholar] [CrossRef]
- Rastogi, S.; Sharma, V.; Bharti, P.S.; Rani, K.; Modi, G.P.; Nikolajeff, F.; Kumar, S. The Evolving Landscape of Exosomes in Neurodegenerative Diseases: Exosomes Characteristics and a Promising Role in Early Diagnosis. Int. J. Mol. Sci. 2021, 22, 440. [Google Scholar] [CrossRef]
- Guo, M.; Li, R.; Yang, L.; Zhu, Q.; Han, M.; Chen, Z.; Ruan, F.; Yuan, Y.; Liu, Z.; Huang, B.; et al. Evaluation of Exosomal miRNAs as Potential Diagnostic Biomarkers for Acute Myocardial Infarction Using Next-Generation Sequencing. Ann. Transl. Med. 2021, 9, 219. [Google Scholar] [CrossRef] [PubMed]
- Ling, H.; Guo, Z.; Shi, Y.; Zhang, L.; Song, C. Serum Exosomal MicroRNA-21, MicroRNA-126, and PTEN Are Novel Biomarkers for Diagnosis of Acute Coronary Syndrome. Front. Physiol. 2020, 11, 654. [Google Scholar] [CrossRef] [PubMed]
- Hofmann, L.; Abou Kors, T.; Ezić, J.; Niesler, B.; Röth, R.; Ludwig, S.; Laban, S.; Schuler, P.J.; Hoffmann, T.K.; Brunner, C.; et al. Comparison of Plasma- and Saliva-Derived Exosomal miRNA Profiles Reveals Diagnostic Potential in Head and Neck Cancer. Front. Cell Dev. Biol. 2022, 10, 971596. [Google Scholar] [CrossRef]
- Thakur, B.K.; Zhang, H.; Becker, A.; Matei, I.; Huang, Y.; Costa-Silva, B.; Zheng, Y.; Hoshino, A.; Brazier, H.; Xiang, J.; et al. Double-Stranded DNA in Exosomes: A Novel Biomarker in Cancer Detection. Cell Res. 2014, 24, 766–769. [Google Scholar] [CrossRef]
- Fan, T.W.M.; Zhang, X.; Wang, C.; Yang, Y.; Kang, W.-Y.; Arnold, S.; Higashi, R.M.; Liu, J.; Lane, A.N. Exosomal Lipids for Classifying Early and Late Stage Non-Small Cell Lung Cancer. Anal. Chim. Acta 2018, 1037, 256–264. [Google Scholar] [CrossRef] [PubMed]
- Pozo-Agundo, A.; Villaescusa, N.; Martorell-Marugán, J.; Soriano, O.; Leyva, S.; Jódar-Reyes, A.B.; Botella, L.M.; Carmona-Sáez, P.; Blanco, F.J. Identification of Exosomal MicroRNA Signature by Liquid Biopsy in Hereditary Hemorrhagic Telangiectasia Patients. Int. J. Mol. Sci. 2021, 22, 9450. [Google Scholar] [CrossRef]
- Hong, C.-S.; Funk, S.; Muller, L.; Boyiadzis, M.; Whiteside, T.L. Isolation of Biologically Active and Morphologically Intact Exosomes from Plasma of Patients with Cancer. J. Extracell. Vesicles 2016, 5, 29289. [Google Scholar] [CrossRef] [PubMed]
- Théry, C.; Witwer, K.W.; Aikawa, E.; Alcaraz, M.J.; Anderson, J.D.; Andriantsitohaina, R.; Antoniou, A.; Arab, T.; Archer, F.; Atkin-Smith, G.K.; et al. Minimal Information for Studies of Extracellular Vesicles 2018 (MISEV2018): A Position Statement of the International Society for Extracellular Vesicles and Update of the MISEV2014 Guidelines. J. Extracell. Vesicles 2018, 7, 1535750. [Google Scholar] [CrossRef]
- Carpentier, G.; Berndt, S.; Ferratge, S.; Rasband, W.; Cuendet, M.; Uzan, G.; Albanese, P. Angiogenesis Analyzer for ImageJ—A Comparative Morphometric Analysis of “Endothelial Tube Formation Assay” and “Fibrin Bead Assay”. Sci. Rep. 2020, 10, 11568. [Google Scholar] [CrossRef] [PubMed]
- Suarez-Arnedo, A.; Torres Figueroa, F.; Clavijo, C.; Arbeláez, P.; Cruz, J.C.; Muñoz-Camargo, C. An Image J Plugin for the High Throughput Image Analysis of in Vitro Scratch Wound Healing Assays. PLoS ONE 2020, 15, e0232565. [Google Scholar] [CrossRef]
- Ojeda-Fernandez, L.; Barrios, L.; Rodriguez-Barbero, A.; Recio-Poveda, L.; Bernabeu, C.; Botella, L.M. Reduced Plasma Levels of Ang-2 and sEng as Novel Biomarkers in Hereditary Hemorrhagic Telangiectasia (HHT). Clin. Chim. Acta 2010, 411, 494–499. [Google Scholar] [CrossRef]
- Wetzel-Strong, S.E.; Weinsheimer, S.; Nelson, J.; Pawlikowska, L.; Clark, D.; Starr, M.D.; Liu, Y.; Kim, H.; Faughnan, M.E.; Nixon, A.B.; et al. Pilot Investigation of Circulating Angiogenic and Inflammatory Biomarkers Associated with Vascular Malformations. Orphanet J. Rare Dis. 2021, 16, 372. [Google Scholar] [CrossRef]
- Villanueva, B.; Cerdà, P.; Torres-Iglesias, R.; Rocamora, J.L.; Figueras, A.; Viñals, F.; Riera-Mestre, A. Potential Angiogenic Biomarkers in Hereditary Hemorrhagic Telangiectasia and Other Vascular Diseases. Eur. J. Intern. Med. 2023, 115, 10–17. [Google Scholar] [CrossRef]
- Chen, H.; Herndon, M.E.; Lawler, J. The Cell Biology of Thrombospondin-1. Matrix Biol. 2000, 19, 597–614. [Google Scholar] [CrossRef]
- Ardelean, D.S.; Letarte, M. Anti-Angiogenic Therapeutic Strategies in Hereditary Hemorrhagic Telangiectasia. Front. Genet. 2015, 6, 35. [Google Scholar] [CrossRef] [PubMed]
- Luan, X.; Sansanaphongpricha, K.; Myers, I.; Chen, H.; Yuan, H.; Sun, D. Engineering Exosomes as Refined Biological Nanoplatforms for Drug Delivery. Acta Pharmacol. Sin. 2017, 38, 754–763. [Google Scholar] [CrossRef] [PubMed]
- Viteri-Noël, A.; González-García, A.; Patier, J.L.; Fabregate, M.; Bara-Ledesma, N.; López-Rodríguez, M.; Gómez del Olmo, V.; Manzano, L. Hereditary Hemorrhagic Telangiectasia: Genetics, Pathophysiology, Diagnosis, and Management. J. Clin. Med. 2022, 11, 5245. [Google Scholar] [CrossRef] [PubMed]
- Farhan, A.; Yuan, F.; Partan, E.; Weiss, C.R. Clinical Manifestations of Patients with GDF2 Mutations Associated with Hereditary Hemorrhagic Telangiectasia Type 5. Am. J. Med. Genet. A 2022, 188, 199–209. [Google Scholar] [CrossRef] [PubMed]
- Abdalla, S.A.; Letarte, M. Hereditary Haemorrhagic Telangiectasia: Current Views on Genetics and Mechanisms of Disease. J. Med. Genet. 2006, 43, 97–110. [Google Scholar] [CrossRef]
- Hofmann, L.; Ludwig, S.; Vahl, J.M.; Brunner, C.; Hoffmann, T.K.; Theodoraki, M.-N. The Emerging Role of Exosomes in Diagnosis, Prognosis, and Therapy in Head and Neck Cancer. Int. J. Mol. Sci. 2020, 21, 4072. [Google Scholar] [CrossRef]






| Antibody | Supplier, Cat.No. | Dilution | Species | MW | Condition | Membrane |
|---|---|---|---|---|---|---|
| CD63 | Invitrogen (Waltham, MA, USA), 10628D | 1:1000 in 5% milk | Mouse | 30–60 kDa | Non-reducing | Nitrocellulose |
| CD9 | Invitrogen (Waltham, MA, USA), 10626D | 1:1000 in 5% milk | Mouse | 24 kDa | Non-reducing | Nitrocellulose |
| TSG101 | Invitrogen (Waltham, MA, USA), PA5-31260 | 1:500 in 5% milk | Rabbit | 46 kDa | Reducing | Nitrocellulose/PVDF |
| ApoA1 | Cell Signaling Technology CST (Danvers, MA, USA), 3350 | 1:1000 in 5% milk | Mouse | 25 kDa | Reducing | Nitrocellulose |
| Grp94 | Cell Signaling Technology CST (Danvers, MA, USA) 2104 | 1:1000 in 5% BSA | Rabbit | 100 kDa | Reducing | Nitrocellulose |
| Soluble Endoglin | Santa Cruz (Santa Cruz, CA, USA), SC-20072 | 1:200 in 5% BSA | Mouse | 61 kDa | Reducing | PVDF |
| Characteristics | HHT Patients (n = 20) | HD (n = 17) | ||
|---|---|---|---|---|
| n | % | n | % | |
| Age (years) | ||||
| <40 | 2 | 10 | 2 | 12 |
| 40–60 | 10 | 50 | 9 | 53 |
| >60 | 8 | 40 | 6 | 35 |
| (range: 22–87) | ||||
| Gender | ||||
| Female | 11 | 55 | 9 | 53 |
| Male | 9 | 45 | 8 | 47 |
| HHT manifestation | ||||
| Nose | 19 | 95 | ||
| Mouth/tongue/throat | 12 | 60 | ||
| Lip | 9 | 45 | ||
| HEP (liver) | 5 | 25 | ||
| PUL (lung) | 6 | 30 | ||
| GI (gastrointestinal tract) | 3 | 15 | ||
| BRA (brain) | 1 | 5 | ||
| ESS [17] | ||||
| 0–2 | 1 | 5 | ||
| 2–4 | 5 | 25 | ||
| 4–6 | 10 | 50 | ||
| >6 | 3 | 15 | ||
| No score | 1 | 5 | ||
| Total consultations | ||||
| 0–9 | 7 | 35 | ||
| 10–24 | 4 | 20 | ||
| 25–49 | 5 | 25 | ||
| 50–99 | 1 | 5 | ||
| >99 | 3 | 15 | ||
| Total interventions | ||||
| 0–9 | 13 | 65 | ||
| 10–24 | 3 | 15 | ||
| 25–49 | 3 | 15 | ||
| >49 | 1 | 5 | ||
Disclaimer/Publisher’s Note: The statements, opinions and data contained in all publications are solely those of the individual author(s) and contributor(s) and not of MDPI and/or the editor(s). MDPI and/or the editor(s) disclaim responsibility for any injury to people or property resulting from any ideas, methods, instructions or products referred to in the content. |
© 2024 by the authors. Licensee MDPI, Basel, Switzerland. This article is an open access article distributed under the terms and conditions of the Creative Commons Attribution (CC BY) license (https://creativecommons.org/licenses/by/4.0/).
Share and Cite
Wang, Y.; Hofmann, L.; Huber, D.; Lochbaum, R.; Ludwig, S.; Brunner, C.; Hoffmann, T.K.; Lehner, R.; Theodoraki, M.-N. Molecular and Functional Cargo of Plasma-Derived Exosomes in Patients with Hereditary Hemorrhagic Telangiectasia. J. Clin. Med. 2024, 13, 5430. https://doi.org/10.3390/jcm13185430
Wang Y, Hofmann L, Huber D, Lochbaum R, Ludwig S, Brunner C, Hoffmann TK, Lehner R, Theodoraki M-N. Molecular and Functional Cargo of Plasma-Derived Exosomes in Patients with Hereditary Hemorrhagic Telangiectasia. Journal of Clinical Medicine. 2024; 13(18):5430. https://doi.org/10.3390/jcm13185430
Chicago/Turabian StyleWang, Yanru, Linda Hofmann, Diana Huber, Robin Lochbaum, Sonja Ludwig, Cornelia Brunner, Thomas K. Hoffmann, René Lehner, and Marie-Nicole Theodoraki. 2024. "Molecular and Functional Cargo of Plasma-Derived Exosomes in Patients with Hereditary Hemorrhagic Telangiectasia" Journal of Clinical Medicine 13, no. 18: 5430. https://doi.org/10.3390/jcm13185430
APA StyleWang, Y., Hofmann, L., Huber, D., Lochbaum, R., Ludwig, S., Brunner, C., Hoffmann, T. K., Lehner, R., & Theodoraki, M.-N. (2024). Molecular and Functional Cargo of Plasma-Derived Exosomes in Patients with Hereditary Hemorrhagic Telangiectasia. Journal of Clinical Medicine, 13(18), 5430. https://doi.org/10.3390/jcm13185430

