Biomonitoring of Heavy Metal Toxicity in Freshwater Canals in Egypt Using Creeping Water Bugs (Ilyocoris cimicoides): Oxidative Stress, Histopathological, and Ultrastructural Investigations
Abstract
1. Introduction
2. Materials and Methods
2.1. Study Area
2.2. Water Sampling and Analysis
2.2.1. Total Nitrogen Content
2.2.2. Chemical Oxygen Demand (COD), pH, and Nutritional Salts Measurements
2.2.3. Heavy Metals Determination in Water Samples
2.3. Collection of Aquatic Bug (Ilyocoris cimicoides)
2.4. Determination of Heavy Metals in Aquatic Bug
2.5. Biochemical Determinations in the Midgut of I. cimicoides
2.6. DNA Impairment Assay
2.7. Flow Cytometry Assay for Detection of Apoptotic and Necrotic Cells
2.8. Histological and Ultrastructure Investigations
2.9. Statistical Analysis
3. Results
3.1. Environmental Parameters of Water
3.2. Determination of Metals Concentration in Water and Midgut of I. cimicoides
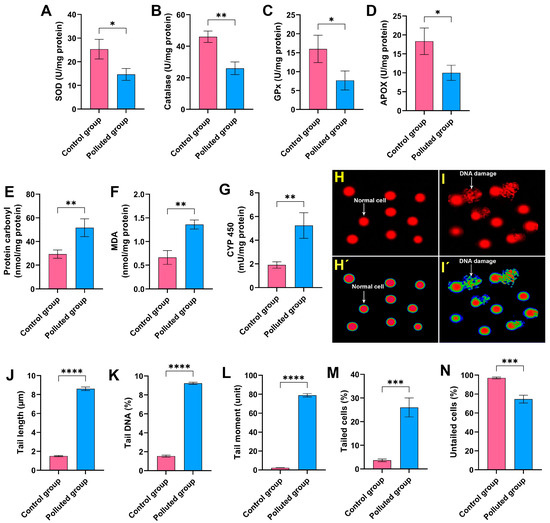
3.3. Oxidative Stress Biomarkers and Genotoxicity in Midgut Tissues of Creeping Water Bugs
3.4. Flow Cytometry Assessment of Cell Viability in Creeping Water Bugs
3.5. Histopathological and Ultrastructural Inspection of Midgut Tissues
3.6. Histopathological and Ultrastructural Examination of Malpighian Tubules
3.7. Histopathological and Ultrastructural Analysis of Ovarioles
4. Discussion
5. Conclusions
Author Contributions
Funding
Data Availability Statement
Conflicts of Interest
References
- Moukadiri, H.; Noukrati, H.; Ben Youcef, H.; Iraola, I.; Trabadelo, V.; Oukarroum, A.; Malka, G.; Barroug, A. Impact and toxicity of heavy metals on human health and latest trends in removal process from aquatic media. Int. J. Environ. Sci. Technol. 2024, 21, 3407–3444. [Google Scholar] [CrossRef]
- Abbass, K.; Qasim, M.Z.; Song, H.; Murshed, M.; Mahmood, H.; Younis, I. A review of the global climate change impacts, adaptation, and sustainable mitigation measures. Environ. Sci. Pollut. Res. 2022, 29, 42539–42559. [Google Scholar] [CrossRef] [PubMed]
- Ahmed, F.; Ali, I.; Kousar, S.; Ahmed, S. The environmental impact of industrialization and foreign direct investment: Empirical evidence from Asia-Pacific region. Environ. Sci. Pollut. Res. 2022, 29, 29778–29792. [Google Scholar] [CrossRef]
- Lin, L.; Yang, H.; Xu, X. Effects of Water Pollution on Human Health and Disease Heterogeneity: A Review. Front. Environ. Sci. 2022, 10, 880246. [Google Scholar] [CrossRef]
- Adelodun, B.; Ajibade, F.O.; Ighalo, J.O.; Odey, G.; Ibrahim, R.G.; Kareem, K.Y.; Bakare, H.O.; Tiamiyu, A.O.; Ajibade, T.F.; Abdulkadir, T.S.; et al. Assessment of socioeconomic inequality based on virus-contaminated water usage in developing countries: A review. Environ. Res. 2021, 192, 110309. [Google Scholar] [CrossRef] [PubMed]
- Abdel-Satar, A.M.; Ali, M.H.; Goher, M.E. Indices of water quality and metal pollution of Nile River, Egypt. Egypt. J. Aquat. Res. 2017, 43, 21–29. [Google Scholar] [CrossRef]
- Bream, A.S.; Amer, M.S.; Haggag, A.A.; Mahmoud, M.A. Valuation of water pollution using enzymatic biomarkers in aquatic insects as bioindicators from El-Mansouriya stream, Dakahlia, Egypt. Int. J. Adv. Res. Biol. Sci. 2017, 4, 1–15. [Google Scholar] [CrossRef]
- Mandour, A.; El-Sayed, M.K.; El-Gamal, A.A.; Khadr, A.M.; Elshazly, A. Temporal distribution of trace metals pollution load index in the Nile Delta coastal surface sediments. Mar. Pollut. Bull. 2021, 167, 112290. [Google Scholar] [CrossRef]
- Eissa, A.E.; Tharwat, N.A.; Zaki, M.M. Field assessment of the mid winter mass kills of trophic fishes at Mariotteya stream, Egypt: Chemical and biological pollution synergistic model. Chemosphere 2013, 90, 1061–1068. [Google Scholar] [CrossRef]
- Abdelaziz, M.; Zaki, M.M. Investigation of mass mortality problem of Oreochromis niloticus in mariotia channel in Egypt. World J. Fish. Mar. Sci. 2010, 2, 461–470. [Google Scholar]
- Hama Aziz, K.H.; Mustafa, F.S.; Omer, K.M.; Hama, S.; Hamarawf, R.F.; Rahman, K.O. Heavy metal pollution in the aquatic environment: Efficient and low-cost removal approaches to eliminate their toxicity: A review. RSC Adv. 2023, 13, 17595–17610. [Google Scholar] [CrossRef] [PubMed]
- Briffa, J.; Sinagra, E.; Blundell, R. Heavy metal pollution in the environment and their toxicological effects on humans. Heliyon 2020, 6, e04691. [Google Scholar] [CrossRef] [PubMed]
- Angulo-Bejarano, P.I.; Puente-Rivera, J.; Cruz-Ortega, R. Metal and Metalloid Toxicity in Plants: An Overview on Molecular Aspects. Plants 2021, 10, 635. [Google Scholar] [CrossRef] [PubMed]
- El-Samad, L.M.; Radwan, E.H.; Mokhamer, E.H.M.; Bakr, N.R. Aquatic beetles Cercyon unipunctatus as bioindicators of pollution in Lake Edku and Mariut, Egypt. Environ. Sci. Pollut. Res. 2019, 26, 6557–6564. [Google Scholar] [CrossRef]
- Baum, P.; Kuch, B.; Dittmer, U. Adsorption of Metals to Particles in Urban Stormwater Runoff—Does Size Really Matter? Water 2021, 13, 309. [Google Scholar] [CrossRef]
- Zhang, S.; Fu, K.; Gao, S.; Liang, B.; Lu, J.; Fu, G. Bioaccumulation of Heavy Metals in the Water, Sediment, and Organisms from The Sea Ranching Areas of Haizhou Bay in China. Water 2023, 15, 2218. [Google Scholar] [CrossRef]
- Alam, M.; Rohani, M.F.; Hossain, M.S. Heavy metals accumulation in some important fish species cultured in commercial fish farm of Natore, Bangladesh and possible health risk evaluation. Emerg. Contam. 2023, 9, 100254. [Google Scholar] [CrossRef]
- Balali-Mood, M.; Naseri, K.; Tahergorabi, Z.; Khazdair, M.R.; Sadeghi, M. Toxic Mechanisms of Five Heavy Metals: Mercury, Lead, Chromium, Cadmium, and Arsenic. Front. Pharmacol. 2021, 12, 643972. [Google Scholar] [CrossRef]
- Fernandes Azevedo, B.; Barros Furieri, L.; Peçanha, F.M.; Wiggers, G.A.; Frizera Vassallo, P.; Ronacher Simões, M.; Fiorim, J.; Rossi de Batista, P.; Fioresi, M.; Rossoni, L.; et al. Toxic Effects of Mercury on the Cardiovascular and Central Nervous Systems. BioMed Res. Int. 2012, 2012, 949048. [Google Scholar] [CrossRef]
- Cobbina, S.J.; Chen, Y.; Zhou, Z.; Wu, X.; Zhao, T.; Zhang, Z.; Feng, W.; Wang, W.; Li, Q.; Wu, X.; et al. Toxicity assessment due to sub-chronic exposure to individual and mixtures of four toxic heavy metals. J. Hazard. Mater. 2015, 294, 109–120. [Google Scholar] [CrossRef]
- Costa, M. Review of arsenic toxicity, speciation and polyadenylation of canonical histones. Toxicol. Appl. Pharmacol. 2019, 375, 1–4. [Google Scholar] [CrossRef] [PubMed]
- Abdou, H.M.; Hassan, M.A. Protective Role of Omega-3 Polyunsaturated Fatty Acid against Lead Acetate-Induced Toxicity in Liver and Kidney of Female Rats. BioMed Res. Int. 2014, 2014, 435857. [Google Scholar] [CrossRef] [PubMed]
- Ghannam, H.E. Risk assessment of pollution with heavy metals in water and fish from River Nile, Egypt. Appl. Water Sci. 2021, 11, 125. [Google Scholar] [CrossRef]
- Mahamood, M.; Javed, M.; Alhewairini, S.S.; Zahir, F.; Sah, A.K.; Ahmad, M.I. Labeo rohita, a bioindicator for water quality and associated biomarkers of heavy metal toxicity. npj Clean. Water 2021, 4, 17. [Google Scholar] [CrossRef]
- Tabassum, S.; Kotnala, C.B.; Salman, M.; Tariq, M.; Khan, A.H.; Khan, N.A. The impact of heavy metal concentrations on aquatic insect populations in the Asan Wetland of Dehradun, Uttarakhand. Sci. Rep. 2024, 14, 4824. [Google Scholar] [CrossRef]
- Dupont, Y.L.; Nielsen, B.O. Species composition, feeding specificity and larval trophic level of flower-visiting insects in fragmented versus continuous heathlands in Denmark. Biol. Conserv. 2006, 131, 475–485. [Google Scholar] [CrossRef]
- Chowdhury, S.; Dubey, V.K.; Choudhury, S.; Das, A.; Jeengar, D.; Sujatha, B.; Kumar, A.; Kumar, N.; Semwal, A.; Kumar, V. Insects as bioindicator: A hidden gem for environmental monitoring. Front. Environ. Sci. 2023, 11, 1146052. [Google Scholar] [CrossRef]
- Nicacio, G.; Juen, L. Chironomids as indicators in freshwater ecosystems: An assessment of the literature. Insect Conserv. Divers. 2015, 8, 393–403. [Google Scholar] [CrossRef]
- Souto, R.d.M.G.; Corbi, J.J.; Jacobucci, G.B. Aquatic insects as bioindicators of heavy metals in sediments in Cerrado streams. Limnetica 2019, 38, 575–586. [Google Scholar] [CrossRef]
- Cano, J.; Rodríguez, A.; Simpson, H.; Tabah, E.N.; Gómez, J.F.; Pullan, R.L. Modelling the spatial distribution of aquatic insects (Order Hemiptera) potentially involved in the transmission of Mycobacterium ulcerans in Africa. Parasites Vectors 2018, 11, 501. [Google Scholar] [CrossRef]
- Polhemus, J.T.; Polhemus, D.A. Global diversity of true bugs (Heteroptera; Insecta) in freshwater. In Freshwater Animal Diversity Assessment; Balian, E.V., Lévêque, C., Segers, H., Martens, K., Eds.; Springer: Dordrecht, The Netherlands, 2008; pp. 379–391. [Google Scholar]
- Schuh, R.T.; Weirauch, C. True Bugs of the World (Hemiptera: Heteroptera): Classification and Natural History; Siri Scientific Press: Rochdale, UK, 2020. [Google Scholar]
- PAPÁČEK, M. Small aquatic and ripicolous bugs (Heteroptera: Nepomorpha) as predators and prey: The question of economic importance. EJE 2001, 98, 1–12. [Google Scholar] [CrossRef]
- Bakonyi, G.; Vásárhelyi, T.; Szabó, B. Pollution impacts on water bugs (Nepomorpha, Gerromorpha): State of the art and their biomonitoring potential. Environ. Monit. Assess. 2022, 194, 301. [Google Scholar] [CrossRef]
- Black, T.A.; Hanson, M.L.; Palace, V.P.; Rodriguez-Gil, J.L. Surface-Dwelling Aquatic Insects in Low-Energy Freshwater Environments Are Highly Impacted by Oil Spills and the Surface Washing Agent Corexit EC9580A Used in Oil Spill Response. Environ. Toxicol. Chem. 2021, 40, 1298–1307. [Google Scholar] [CrossRef] [PubMed]
- Płaska, W.; Kurzątkowska, A.; Stępień, E.; Buczyńska, E.; Pakulnicka, J.; Szlauer-Łukaszewska, A.; Zawal, A. The Effect of Dredging of a Small Lowland River on Aquatic Heteroptera. Ann. Zool. Fenn. 2016, 53, 139–153. [Google Scholar] [CrossRef]
- Belevich, O.; Yurchenko, Y.; Alekseev, A.; Kotina, O.; Odeyanko, V.; Tsentalovich, Y.; Yanshole, L.; Kryukov, V.; Danilov, V.; Glupov, V. Toxic Effects of Fine Plant Powder Impregnated with Avermectins on Mosquito Larvae and Nontarget Aquatic Invertebrates. J. Med. Entomol. 2020, 58, 773–780. [Google Scholar] [CrossRef]
- Kadim, M.K.; Risjani, Y. Biomarker for monitoring heavy metal pollution in aquatic environment: An overview toward molecular perspectives. Emerg. Contam. 2022, 8, 195–205. [Google Scholar] [CrossRef]
- Beyer, J.; Petersen, K.; Song, Y.; Ruus, A.; Grung, M.; Bakke, T.; Tollefsen, K.E. Environmental risk assessment of combined effects in aquatic ecotoxicology: A discussion paper. Mar. Environ. Res. 2014, 96, 81–91. [Google Scholar] [CrossRef] [PubMed]
- Frías-Espericueta, M.G.; Bautista-Covarrubias, J.C.; Osuna-Martínez, C.C.; Delgado-Alvarez, C.; Bojórquez, C.; Aguilar-Juárez, M.; Roos-Muñoz, S.; Osuna-López, I.; Páez-Osuna, F. Metals and oxidative stress in aquatic decapod crustaceans: A review with special reference to shrimp and crabs. Aquat. Toxicol. 2022, 242, 106024. [Google Scholar] [CrossRef]
- Sun, Q.; Li, Y.; Shi, L.; Hussain, R.; Mehmood, K.; Tang, Z.; Zhang, H. Heavy metals induced mitochondrial dysfunction in animals: Molecular mechanism of toxicity. Toxicology 2022, 469, 153136. [Google Scholar] [CrossRef]
- El-Samad, L.M.; Bakr, N.R.; El-Ashram, S.; Radwan, E.H.; Abdul Aziz, K.K.; Hussein, H.K.; El Wakil, A.; Hassan, M.A. Silver nanoparticles instigate physiological, genotoxicity, and ultrastructural anomalies in midgut tissues of beetles. Chem. -Biol. Interact. 2022, 367, 110166. [Google Scholar] [CrossRef]
- Hassan, M.A.; Elmageed, G.M.A.; El-Qazaz, I.G.; El-Sayed, D.S.; El-Samad, L.M.; Abdou, H.M. The Synergistic Influence of Polyflavonoids from Citrus aurantifolia on Diabetes Treatment and Their Modulation of the PI3K/AKT/FOXO1 Signaling Pathways: Molecular Docking Analyses and In Vivo Investigations. Pharmaceutics 2023, 15, 2306. [Google Scholar] [CrossRef] [PubMed]
- Arafat, E.A.; El-Sayed, D.S.; Hussein, H.K.; Flaven-Pouchon, J.; Moussian, B.; El-Samad, L.M.; El Wakil, A.; Hassan, M.A. Entomotherapeutic role of Periplaneta americana extract in alleviating aluminum oxide nanoparticles-induced testicular oxidative impairment in migratory locusts (Locusta migratoria) as an ecotoxicological model. Antioxidants 2023, 12, 653. [Google Scholar] [CrossRef] [PubMed]
- El-Samad, L.M.; Hassan, M.A.; Bakr, N.R.; El-Ashram, S.; Radwan, E.H.; Abdul Aziz, K.K.; Hussein, H.K.; El Wakil, A. Insights into Ag-NPs-mediated pathophysiology and ultrastructural aberrations in ovarian tissues of darkling beetles. Sci. Rep. 2022, 12, 13899. [Google Scholar] [CrossRef]
- 30M7/92; Standard Methods: For the Examination of Water and Wastewater. American Public Health Association: Washington, DC, USA, 1975. Available online: https://law.resource.org/pub/us/cfr/ibr/002/apha.method.3111.1992.html (accessed on 6 June 2024).
- Ma, J.; Wu, S.; Shekhar, N.V.R.; Biswas, S.; Sahu, A.K. Determination of Physicochemical Parameters and Levels of Heavy Metals in Food Waste Water with Environmental Effects. Bioinorg. Chem. Appl. 2020, 2020, 8886093. [Google Scholar] [CrossRef] [PubMed]
- Arafat, E.A.; El-Samad, L.M.; Moussian, B.; Hassan, M.A. Insights into spermatogenesis in the migratory locust, Locusta migratoria (Linnaeus, 1758) (Orthoptera: Acrididae), following histological and ultrastructural features of the testis. Micron 2023, 172, 103502. [Google Scholar] [CrossRef]
- Draper, H.H.; Hadley, M. Malondialdehyde determination as index of lipid Peroxidation. In Methods in Enzymology; Academic Press: Cambridge, MA, USA, 1990; Volume 186, pp. 421–431. [Google Scholar]
- Aebi, H. Catalase in vitro. In Methods in Enzymology; Academic Press: Cambridge, MA, USA, 1984; Volume 105, pp. 121–126. [Google Scholar]
- Chu, F.F.; Doroshow, J.H.; Esworthy, R.S. Expression, characterization, and tissue distribution of a new cellular selenium-dependent glutathione peroxidase, GSHPx-GI. J. Biol. Chem. 1993, 268, 2571–2576. [Google Scholar] [CrossRef]
- Guengerich, F.P.; Martin, M.V.; Sohl, C.D.; Cheng, Q. Measurement of cytochrome P450 and NADPH–cytochrome P450 reductase. Nat. Protoc. 2009, 4, 1245–1251. [Google Scholar] [CrossRef]
- Singh, N.P.; McCoy, M.T.; Tice, R.R.; Schneider, E.L. A simple technique for quantitation of low levels of DNA damage in individual cells. Exp. Cell Res. 1988, 175, 184–191. [Google Scholar] [CrossRef]
- Fialho Mdo, C.; Terra, W.R.; Moreira, N.R.; Zanuncio, J.C.; Serrao, J.E. Ultrastructure and immunolocalization of digestive enzymes in the midgut of Podisus nigrispinus (Heteroptera: Pentatomidae). Arthropod Struct. Dev. 2013, 42, 277–285. [Google Scholar] [CrossRef]
- Ozyurt, N.; Amutkan, D.; Polat, I.; Kocamaz, T.; Candan, S.; Suludere, Z. Structural and ultrastructural features of the Malpighian tubules of Dolycoris baccarum (Linnaeus 1758), (Heteroptera: Pentatomidae). Microsc. Res. Tech. 2017, 80, 357–363. [Google Scholar] [CrossRef]
- Lidman, J.; Jonsson, M.; Berglund, Å.M.M. The effect of lead (Pb) and zinc (Zn) contamination on aquatic insect community composition and metamorphosis. Sci. Total Environ. 2020, 734, 139406. [Google Scholar] [CrossRef] [PubMed]
- Mebane, C.A.; Schmidt, T.S.; Miller, J.L.; Balistrieri, L.S. Bioaccumulation and Toxicity of Cadmium, Copper, Nickel, and Zinc and Their Mixtures to Aquatic Insect Communities. Environ. Toxicol. Chem. 2020, 39, 812–833. [Google Scholar] [CrossRef]
- Kotalik, C.J.; Clements, W.H. Stream Mesocosm Experiments Show Significant Differences in Sensitivity of Larval and Emerging Adults to Metals. Environ. Sci. Technol. 2019, 53, 8362–8370. [Google Scholar] [CrossRef] [PubMed]
- Balistrieri, L.S.; Mebane, C.A.; Schmidt, T.S. Time-dependent accumulation of Cd, Co, Cu, Ni, and Zn in natural communities of mayfly and caddisfly larvae: Metal sensitivity, uptake pathways, and mixture toxicity. Sci. Total Environ. 2020, 732, 139011. [Google Scholar] [CrossRef]
- Tomšič, B.; Ofentavšek, L.; Fink, R. Toward sustainable household laundry. Washing quality vs. environmental impacts. Int. J. Environ. Health Res. 2024, 34, 1011–1022. [Google Scholar] [CrossRef] [PubMed]
- Sibil, R.; Berkun, M.; Bekiroglu, S. The comparison of different mathematical methods to determine the BOD parameters, a new developed method and impacts of these parameters variations on the design of WWTPs. Appl. Math. Model. 2014, 38, 641–658. [Google Scholar] [CrossRef]
- Lacalamita, D.; Mongioví, C.; Crini, G. Chemical oxygen demand and biochemical oxygen demand analysis of discharge waters from laundry industry: Monitoring, temporal variability, and biodegradability. Front. Environ. Sci. 2024, 12, 1387041. [Google Scholar] [CrossRef]
- Bourgeois, W.; Burgess, J.E.; Stuetz, R.M. On-line monitoring of wastewater quality: A review. J. Chem. Technol. Biotechnol. 2001, 76, 337–348. [Google Scholar] [CrossRef]
- Lv, Z.; Ran, X.; Liu, J.; Feng, Y.; Zhong, X.; Jiao, N. Effectiveness of Chemical Oxygen Demand as an Indicator of Organic Pollution in Aquatic Environments. Ocean-Land-Atmos. Res. 2024, 3, 0050. [Google Scholar] [CrossRef]
- Bian, Z.; Feng, Y.; Li, H.; Du, Z. Removal of chemical oxygen demand (COD) and heavy metals by catalytic ozonation–microbial fuel cell and Acidithiobacillus ferrooxidans leaching in flotation wastewater (FW). Water Sci. Technol. 2019, 79, 2328–2336. [Google Scholar] [CrossRef]
- Ziemińska, E.; Stafiej, A.; Strużyńska, L. The role of the glutamatergic NMDA receptor in nanosilver-evoked neurotoxicity in primary cultures of cerebellar granule cells. Toxicology 2014, 315, 38–48. [Google Scholar] [CrossRef]
- Di Nica, V.; González, A.B.M.; Lencioni, V.; Villa, S. Behavioural and biochemical alterations by chlorpyrifos in aquatic insects: An emerging environmental concern for pristine Alpine habitats. Environ. Sci. Pollut. Res. 2020, 27, 30918–30926. [Google Scholar] [CrossRef] [PubMed]
- Habiba, E.S.; Harby, S.A.; El-Sayed, N.S.; Omar, E.M.; Bakr, B.A.; Augustyniak, M.; El-Samad, L.M.; Hassan, M.A. Sericin and melatonin mitigate diethylnitrosamine-instigated testicular impairment in mice: Implications of oxidative stress, spermatogenesis, steroidogenesis, and modulation of Nrf2/WT1/SF-1 signaling pathways. Life Sci. 2023, 334, 122220. [Google Scholar] [CrossRef] [PubMed]
- Juan, C.A.; Pérez de la Lastra, J.M.; Plou, F.J.; Pérez-Lebeña, E. The Chemistry of Reactive Oxygen Species (ROS) Revisited: Outlining Their Role in Biological Macromolecules (DNA, Lipids and Proteins) and Induced Pathologies. Int. J. Mol. Sci. 2021, 22, 4642. [Google Scholar] [CrossRef]
- Li, N.; Hou, Y.-h.; Ma, D.-d.; Jing, W.-x.; Dahms, H.-U.; Wang, L. Lead accumulation, oxidative damage and histopathological alteration in testes and accessory glands of freshwater crab, Sinopotamon henanense, induced by acute lead exposure. Ecotoxicol. Environ. Saf. 2015, 117, 20–27. [Google Scholar] [CrossRef] [PubMed]
- Husain, W.; Araak, J.; Ibrahim, O. Effect of zinc oxide nanoparticles on sperm cell comet assay, testis malondialdehyde and glutathione peroxidase levels in adult rats. Online J. Vet. Res. 2019, 23, 206–213. [Google Scholar]
- Babalola, A.A.; Mohammed, K.A.; Olaseni, A.A.; Oyedele, G.T.; Adedara, I.A.; Rocha, J.B.T.; Farombi, E.O. Persistent oxidative injury and neurobehavioral impairment in adult male and female Nauphoeta cinerea exposed to perfluorooctanoic acid. Environ. Toxicol. Pharmacol. 2023, 100, 104135. [Google Scholar] [CrossRef]
- Matić, D.; Vlahović, M.; Grčić, A.; Filipović, A.; Ilijin, L.; Mrdaković, M.; Mutić, J.; Đurđić, S.; Perić-Mataruga, V. Antioxidative enzymes, alkaline phosphatases and Hsp70 expression in larvae of Lymantria dispar (Lepidoptera: Erebidae) from unpolluted and polluted forests after chronic cadmium treatment. Comp. Biochem. Physiol. Part C Toxicol. Pharmacol. 2023, 273, 109721. [Google Scholar] [CrossRef] [PubMed]
- El-Ashram, S.; Ali, A.M.; Osman, S.E.; Huang, S.; Shouman, A.M.; Kheirallah, D.A. Biochemical and histological alterations induced by nickel oxide nanoparticles in the ground beetle Blaps polychresta (Forskl, 1775) (Coleoptera: Tenebrionidae). PLoS ONE 2021, 16, e0255623. [Google Scholar] [CrossRef]
- Bernabò, P.; Gaglio, M.; Bellamoli, F.; Viero, G.; Lencioni, V. DNA damage and translational response during detoxification from copper exposure in a wild population of Chironomus riparius. Chemosphere 2017, 173, 235–244. [Google Scholar] [CrossRef]
- Chaudhary, P.; Janmeda, P.; Docea, A.O.; Yeskaliyeva, B.; Abdull Razis, A.F.; Modu, B.; Calina, D.; Sharifi-Rad, J. Oxidative stress, free radicals and antioxidants: Potential crosstalk in the pathophysiology of human diseases. Front. Chem. 2023, 11, 1158198. [Google Scholar] [CrossRef] [PubMed]
- Dziewięcka, M.; Flasz, B.; Rost—Roszkowska, M.; Kędziorski, A.; Kochanowicz, A.; Augustyniak, M. Graphene oxide as a new anthropogenic stress factor—Multigenerational study at the molecular, cellular, individual and population level of Acheta domesticus. J. Hazard. Mater. 2020, 396, 122775. [Google Scholar] [CrossRef] [PubMed]
- Castro, B.M.d.C.e.; Martinez, L.C.; Barbosa, S.G.; Serrão, J.E.; Wilcken, C.F.; Soares, M.A.; da Silva, A.A.; de Carvalho, A.G.; Zanuncio, J.C. Toxicity and cytopathology mediated by Bacillus thuringiensis in the midgut of Anticarsia gemmatalis (Lepidoptera: Noctuidae). Sci. Rep. 2019, 9, 6667. [Google Scholar] [CrossRef] [PubMed]
- Dabour, K.; Al Naggar, Y.; Masry, S.; Naiem, E.; Giesy, J.P. Cellular alterations in midgut cells of honey bee workers (Apis millefera L.) exposed to sublethal concentrations of CdO or PbO nanoparticles or their binary mixture. Sci. Total Env. 2019, 651, 1356–1367. [Google Scholar] [CrossRef]
- Karpeta-Kaczmarek, J.; Augustyniak, M.; Rost-Roszkowska, M. Ultrastructure of the gut epithelium in Acheta domesticus after long-term exposure to nanodiamonds supplied with food. Arthropod Struct. Dev. 2016, 45, 253–264. [Google Scholar] [CrossRef]
- Nasr, E.E.; Khater, Z.Z.; Zelenakova, M.; Vranayova, Z.; Abu-Hashim, M. Soil Physicochemical Properties, Metal Deposition, and Ultrastructural Midgut Changes in Ground Beetles, Calosoma chlorostictum, under Agricultural Pollution. Sustainability 2020, 12, 4805. [Google Scholar] [CrossRef]
- El Kholy, S.; Giesy, J.P.; Al Naggar, Y. Consequences of a short-term exposure to a sub lethal concentration of CdO nanoparticles on key life history traits in the fruit fly (Drosophila melanogaster). J. Hazard. Mater. 2021, 410, 124671. [Google Scholar] [CrossRef]
- Amutkan Mutlu, D.; Polat, I.; Suludere, Z. Histomorphology of the Malpighian Tubules and the Chemical Composition of the Spherocrystals in the Tubule Epithelial Cells of Adult Leptophyes albovittata (Kollar, 1833) (Orthoptera, Tettigoniidae). Microsc. Microanal. 2021, 27, 1174–1182. [Google Scholar] [CrossRef]
- Lipovsek, S.; Novak, T.; Daris, B.; Hofer, F.; Leitinger, G.; Letofsky-Papst, I. Ultrastructure of spherites in the midgut diverticula and Malpighian tubules of the harvestman Amilenus aurantiacus during the winter diapause. Histochem. Cell Biol. 2022, 157, 107–118. [Google Scholar] [CrossRef]
- Sorour, J. Ultrastructural variations in Lethocerus niloticum (Insecta: Hemiptera) caused by pollution in Lake Mariut, Alexandria, Egypt. Ecotoxicol. Env. Saf. 2001, 48, 268–274. [Google Scholar] [CrossRef]
- Lipovsek Delakorda, S.; Letofsky-Papst, I.; Novak, T.; Hofer, F.; Pabst, M.A. Structure of the Malpighian tubule cells and annual changes in the structure and chemical composition of their spherites in the cave cricket Troglophilus neglectus Krauss, 1878 (Rhaphidophoridae, Saltatoria). Arthropod Struct. Dev. 2009, 38, 315–327. [Google Scholar] [CrossRef] [PubMed]
- Szklarzewicz, T.; Jankowska, W.; Lukasiewicz, K.; Szymanska, B. Structure of the ovaries and oogenesis in Cixius nervosus (Cixiidae), Javesella pellucida and Conomelus anceps (Delphacidae) (Insecta, Hemiptera, Fulgoromorpha). Arthropod Struct. Dev. 2007, 36, 199–207. [Google Scholar] [CrossRef] [PubMed]
- Özyurt Koçakoğlu, N.; Candan, S.; Suludere, Z. Notes on the morphology and histology of the ovarioles of Gerris lacustris (L.) (water strider) (Insecta: Hemiptera: Heteroptera: Gerridae). Zool. Anz. 2019, 278, 84–89. [Google Scholar] [CrossRef]
- Bugaj-Nawrocka, A.; Chajec, L.; Urbisz, A.Z.; Chlond, D. A microscopy investigation of the complex problem of infertility of insect hybrids. Studies on the reproductive systems, eggshells, and karyotypes of the representatives of the genus Platymeris (Heteroptera, Reduviidae) and their hybrids. Micron 2022, 158, 103248. [Google Scholar] [CrossRef]
- Mohamed, M.I.; Khaled, A.S.; Fattah, H.M.A.; Hussein, M.A.; Salem, D.A.M.; Fawki, S. Ultrastructure and histopathological alteration in the ovaries of Callosobruchus maculatus (F.) (Coleoptera, Chrysomelidae) induced by the solar radiation. J. Basic Appl. Zool. 2015, 68, 19–32. [Google Scholar] [CrossRef]
- Abdelsalam, S.; Alzahrani, A.M.; Elmenshawy, O.M.; Abdel-Moneim, A.M. Antioxidant status and ultrastructural defects in the ovaries of red palm weevils (Rhynchophorus ferrugineus) intoxicated with spinosad. Entomol. Res. 2020, 50, 309–316. [Google Scholar] [CrossRef]








| Parameter | Control Site (A) | Polluted Site (B) |
|---|---|---|
| pH | 7.21 | 7.27 |
| COD (mg/L) | 1580 | 2400 |
| TOC (mg/L) | 3.10 | 6.80 |
| TDS (mg/L) | 1358 | 1774 |
| DO (mg/L) | 7.9 | 6.8 |
| PO4-P (mg/L) | 29.1 | 47.5 |
| NH4-N (mg/L) | 1.8 ± 0.2 | 2.1 |
| NO3-N (mg/L) | 2.0 | 2.9 |
| NO2-N (mg/L) | 2.7 | 6.0 |
| Total N content (mg/L) | 157.01 | 197.88 |
| Metals | Site A Conc. (mg/L) | Site B Conc. (mg/L) | p-Value | WHO Limits |
|---|---|---|---|---|
| Ca | 2.99 ± 0.79 | 6.54 ± 0.53 | 0.003 * | 200 |
| Cd | 0.008 ± 0.001 | 0.13 ± 0.01 | <0.001 * | 0.003 |
| Co | 0.01 ± 0.001 | 0.29 ± 0.03 | <0.001 * | — |
| Cr | 0.04 ± 0.007 | 0.08 ± 0.01 | 0.007 * | 0.05 |
| Ni | 0.008 ± 0.001 | 0.01 ± 0.001 | 0.005 * | 0.07 |
| Pb | 0.08 ± 0.01 | 0.15 ± 0.02 | 0.02 * | 0.01 |
| Metals | Site A | Site B | p-Value |
|---|---|---|---|
| Ca | 0.27 ± 0.16% | 3.93 ± 0.28% | <0.0001 * |
| Cd | nd | 0.28 ± 0.37% | — |
| Co | nd | 0.54 ± 0.31% | — |
| Cr | nd | 0.07 ± 0.04% | — |
| Ni | nd | 0.73 ± 0.45% | — |
| Pb | nd | 0.24 ± 0.22% | — |
Disclaimer/Publisher’s Note: The statements, opinions and data contained in all publications are solely those of the individual author(s) and contributor(s) and not of MDPI and/or the editor(s). MDPI and/or the editor(s) disclaim responsibility for any injury to people or property resulting from any ideas, methods, instructions or products referred to in the content. |
© 2024 by the authors. Licensee MDPI, Basel, Switzerland. This article is an open access article distributed under the terms and conditions of the Creative Commons Attribution (CC BY) license (https://creativecommons.org/licenses/by/4.0/).
Share and Cite
El-Samad, L.M.; Arafat, E.A.; Nour, O.M.; Kheirallah, N.; Gad, M.E.; Hagar, M.; El-Moaty, Z.A.; Hassan, M.A. Biomonitoring of Heavy Metal Toxicity in Freshwater Canals in Egypt Using Creeping Water Bugs (Ilyocoris cimicoides): Oxidative Stress, Histopathological, and Ultrastructural Investigations. Antioxidants 2024, 13, 1039. https://doi.org/10.3390/antiox13091039
El-Samad LM, Arafat EA, Nour OM, Kheirallah N, Gad ME, Hagar M, El-Moaty ZA, Hassan MA. Biomonitoring of Heavy Metal Toxicity in Freshwater Canals in Egypt Using Creeping Water Bugs (Ilyocoris cimicoides): Oxidative Stress, Histopathological, and Ultrastructural Investigations. Antioxidants. 2024; 13(9):1039. https://doi.org/10.3390/antiox13091039
Chicago/Turabian StyleEl-Samad, Lamia M., Esraa A. Arafat, Ola Mohamed Nour, Nessrin Kheirallah, Mohammed E. Gad, Mohamed Hagar, Zeinab A. El-Moaty, and Mohamed A. Hassan. 2024. "Biomonitoring of Heavy Metal Toxicity in Freshwater Canals in Egypt Using Creeping Water Bugs (Ilyocoris cimicoides): Oxidative Stress, Histopathological, and Ultrastructural Investigations" Antioxidants 13, no. 9: 1039. https://doi.org/10.3390/antiox13091039
APA StyleEl-Samad, L. M., Arafat, E. A., Nour, O. M., Kheirallah, N., Gad, M. E., Hagar, M., El-Moaty, Z. A., & Hassan, M. A. (2024). Biomonitoring of Heavy Metal Toxicity in Freshwater Canals in Egypt Using Creeping Water Bugs (Ilyocoris cimicoides): Oxidative Stress, Histopathological, and Ultrastructural Investigations. Antioxidants, 13(9), 1039. https://doi.org/10.3390/antiox13091039

