Phenolic Contents and Antioxidant Activity of Citrullus colocynthis Fruits, Growing in the Hot Arid Desert of the UAE, Influenced by the Fruit Parts, Accessions, and Seasons of Fruit Collection
Abstract
1. Introduction
2. Materials and Methods
2.1. Accession Selection and Growth Conditions
2.2. Sample Collection and Preparation
2.3. Sample Extraction
2.4. Antioxidant Assays of C. colocynthis
2.5. Total Phenolics Content (TPC) Assay
2.6. DPPH Free Radical Scavenging Assay
2.7. Metabolomics Analysis by GC–MS
2.8. Statistical Analysis
3. Results
3.1. Fruits’ Rind Showed the Highest Phenolic Contents Followed by Pulp and Seed
3.2. Phenolic Contents of Fruit Parts Were Higher in Winter Than in Summer
3.3. Free Radical Scavenging Activity Depended on Fruit Parts, Accessions, and Seasons, with Seeds and Summer Showing the Highest Values
3.4. Metabolomics Analysis of C. colocynthis Revealed the Presence of 28 Metabolites with Significant Antioxidant Activities
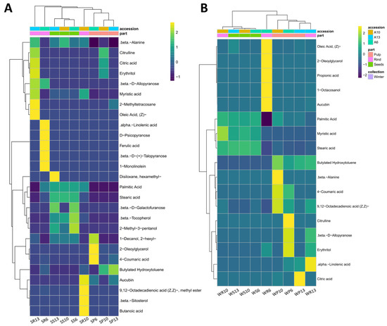
3.5. Antioxidant’s Metabolites Were Clustered Based on Fruit Parts
3.6. Principal Component Analysis (PCA)
4. Discussion
4.1. Phenolic Contents and Antioxidants Responded Differently to the Season
4.2. Phenolic Compounds Are Rich in Rinds
4.3. Antioxidant Activity Is Higher in Seeds
4.4. Antioxidant Activity Is Negatively Associated with Phenolic Contents
4.5. Accession Affects the Phenolic Content and Antioxidant Activity
4.6. Future Perspectives
5. Conclusions
Supplementary Materials
Author Contributions
Funding
Institutional Review Board Statement
Informed Consent Statement
Data Availability Statement
Conflicts of Interest
References
- Lira-Saade, R.; Montes-Hernández, S. Cucúrbitas (Cucurbita spp.). In Producción y Protección Vegetal; Hernández-Bermejo, J.E., León, J., Eds.; FAO: Rome, Italy, 1992; Volume 26, pp. 61–75. [Google Scholar]
- Christenhusz, M.; Byng, J. The number of known plants species in the world and its annual increase. Phytotaxa 2016, 261, 201–217. [Google Scholar] [CrossRef]
- Zaini, N.A.M.; Anwar, F.; Hamid, A.A.; Saari, N. Kundur [Benincasa hispida (Thunb.) Cogn.]: A potential source for valuable nutrients and functional foods. Food Res. Int. 2011, 44, 2368–2376. [Google Scholar] [CrossRef]
- El-Keblawy, A.; Shabana, H.A.; Navarro, T.; Soliman, S. Effect of maturation time on dormancy and germination of Citrullus colocynthis (Cucurbitaceae) seeds from the Arabian hyper-arid deserts. BMC Plant Biol. 2017, 17, 263. [Google Scholar] [CrossRef] [PubMed]
- Hussain, A.I.; Rathore, H.A.; Sattar, M.Z.; Chatha, S.A.; Sarker, S.D.; Gilani, A.H. Citrullus colocynthis (L.) Schrad (bitter apple fruit): A review of its phytochemistry, pharmacology, traditional uses and nutritional potential. J. Ethnopharmacol. 2014, 155, 54–66. [Google Scholar] [CrossRef]
- Wasfi, I.; Bashir, A.; Abdalla, A.; Banna, N.; Tanira, M. Antiinflammatory activity of some medicinal plants of the United Arab Emirates. Int. J. Pharmacogn. 1995, 33, 124–128. [Google Scholar] [CrossRef]
- Aires, A.; Fernandes, C.; Carvalho, R.; Bennett, R.N.; Saavedra, M.J.; Rosa, E.A. Seasonal effects on bioactive compounds and antioxidant capacity of six economically important Brassica vegetables. Molecules 2011, 16, 6816–6832. [Google Scholar] [CrossRef]
- Sartor, T.; Xavier, V.; Falcão, M.; Mondin, C.; Dos Santos, M.; Cassel, E.; Astarita, L.; Santarém, E. Seasonal changes in phenolic compounds and in the biological activities of Baccharis dentata (Vell.) GM Barroso. Ind. Crops Prod. 2013, 51, 355–359. [Google Scholar] [CrossRef]
- Deng, N.; Chang, E.; Li, M.; Ji, J.; Yao, X.; Bartish, I.V.; Liu, J.; Ma, J.; Chen, L.; Jiang, Z. Transcriptome characterization of Gnetum parvifolium reveals candidate genes involved in important secondary metabolic pathways of flavonoids and stilbenoids. Front. Plant Sci. 2016, 7, 174. [Google Scholar] [CrossRef]
- Lemos, M.F.; Lemos, M.F.; Pacheco, H.P.; Guimarães, A.C.; Fronza, M.; Endringer, D.C.; Scherer, R. Seasonal variation affects the composition and antibacterial and antioxidant activities of Thymus vulgaris. Ind. Crops Prod. 2017, 95, 543–548. [Google Scholar] [CrossRef]
- Lemos, M.F.; Lemos, M.F.; Pacheco, H.P.; Endringer, D.C.; Scherer, R. Seasonality modifies rosemary’s composition and biological activity. Ind. Crops Prod. 2015, 70, 41–47. [Google Scholar] [CrossRef]
- Sarrou, E.; Martens, S.; Chatzopoulou, P. Metabolite profiling and antioxidative activity of Sage (Salvia fruticosa Mill.) under the influence of genotype and harvesting period. Ind. Crops Prod. 2016, 94, 240–250. [Google Scholar] [CrossRef]
- Sehlakgwe, P.F.; Lall, N.; Prinsloo, G. 1H-NMR metabolomics and LC-MS analysis to determine seasonal variation in a cosmeceutical plant Leucosidea sericea. Front. Pharmacol. 2020, 11, 219. [Google Scholar] [CrossRef]
- Trivino, M.G.; Johnson, C.B. Season has a major effect on the essential oil yield response to nutrient supply in Origanum majorana. J. Hortic. Sci. Biotechnol. 2000, 75, 520–527. [Google Scholar] [CrossRef]
- Ribeiro, D.A.; Camilo, C.J.; Nonato, C.d.F.A.; Rodrigues, F.F.G.; Menezes, I.R.A.; Ribeiro-Filho, J.; Xiao, J.; de Almeida Souza, M.M.; da Costa, J.G.M. Influence of seasonal variation on phenolic content and in vitro antioxidant activity of Secondatia floribunda A. DC. (Apocynaceae). Food Chem. 2020, 315, 126277. [Google Scholar] [CrossRef]
- Sebbagh, N.; Cruciani-Guglielmacci, C.; Ouali, F.; Berthault, M.-F.; Rouch, C.; Sari, D.C.; Magnan, C. Comparative effects of Citrullus colocynthis, sunflower and olive oil-enriched diet in streptozotocin-induced diabetes in rats. Diabetes Metab. 2009, 35, 178–184. [Google Scholar] [CrossRef]
- Hussain, A.I.; Rathore, H.A.; Sattar, M.Z.; Chatha, S.A.; ud din Ahmad, F.; Ahmad, A.; Johns, E.J. Phenolic profile and antioxidant activity of various extracts from Citrullus colocynthis (L.) from the Pakistani flora. Ind. Crops Prod. 2013, 45, 416–422. [Google Scholar] [CrossRef]
- Nmila, R.; Gross, R.; Rchid, H.; Roye, M.; Manteghetti, M.; Petit, P.; Tijane, M.; Ribes, G.; Sauvaire, Y. Insulinotropic effect of Citrullus colocynthis fruit extracts. Planta Med. 2000, 66, 418–423. [Google Scholar] [CrossRef]
- Kumar, S.; Kumar, D.; Saroha, K.; Singh, N.; Vashishta, B. Antioxidant and free radical scavenging potential of Citrullus colocynthis (L.) Schrad. methanolic fruit extract. Acta Pharm. 2008, 58, 215–220. [Google Scholar] [CrossRef]
- Hsouna, A.B.; Alayed, A.S. Gas chromatography-mass spectrometry (GC-MS) analysis and in vitro evaluation of antioxidant and antimicrobial activities of various solvent extracts from Citrullus colocynthis (L.) roots to control pathogen and spoilage bacteria. Afr. J. Biotechnol. 2012, 11, 10753–10760. [Google Scholar]
- Rizvi, T.S.; Mabood, F.; Ali, L.; Al-Broumi, M.; Al Rabani, H.K.; Hussain, J.; Jabeen, F.; Manzoor, S.; Al-Harrasi, A. Application of NIR spectroscopy coupled with PLS regression for quantification of total polyphenol contents from the fruit and aerial parts of Citrullus colocynthis. Phytochem. Anal. 2018, 29, 16–22. [Google Scholar] [CrossRef]
- Delazar, A.; Gibbons, S.; Kosari, A.R.; Nazemiyeh, H.; Modarresi, M.; Nahar, L.; Sarker, S.D. Flavone C-glycosides and cucurbitacin glycosides from Citrullus colocynthis. Daru 2006, 14, 109–114. [Google Scholar]
- Jeyanthi, K.; Christy, A. Antihyperglycemic Effect of Citrullus colocynthis Seed Powder in Alloxan-Induced Diabetic Rats. IUP J. Biotechnol. 2009, 3, 30–36. [Google Scholar]
- Gill, N.; Kaur, S.; Arora, R.; Bali, M. Screening of antioxidant and antiulcer potential of Citrullus colocynthis methanolic seed extract. Res. J. Phytochem. 2011, 5, 98–106. [Google Scholar] [CrossRef][Green Version]
- Benariba, N.; Djaziri, R.; Bellakhdar, W.; Belkacem, N.; Kadiata, M.; Malaisse, W.J.; Sener, A. Phytochemical screening and free radical scavenging activity of Citrullus colocynthis seeds extracts. Asian Pac. J. Trop. Biomed. 2013, 3, 35–40. [Google Scholar] [CrossRef]
- Salama, H.M.; Al Rabiah, H.K. Physiological effects of allelopathic activity of Citrullus colocynthis on Vicia faba and Hordeum vulgare. Eur. J. Biol. Res. 2015, 5, 25–35. [Google Scholar]
- Abdel-Hassan, I.A.; Abdel-Barry, J.A.; Mohammeda, S.T. The hypoglycaemic and antihyperglycaemic effect of Citrullus colocynthis fruit aqueous extract in normal and alloxan diabetic rabbits. J. Ethnopharmacol. 2000, 71, 325–330. [Google Scholar] [CrossRef]
- Alnablsi, S.; El-Keblawy, A.; Mosa, K.A.; Soliman, S. Variation among individuals of Citrullus colocynthis from a desert population in morphological, genetic, and germination attributes. Trop. Ecol. 2021, 2021, 1–12. [Google Scholar]
- Zamir, D.; Navot, N.; Rudich, J. Enzyme polymorphism in Citrullus lanatus and C. colocynthis in Israel and Sinai. Plant Syst. Evol. 1984, 146, 163–170. [Google Scholar] [CrossRef]
- Cao, G.; Alessio, H.M.; Cutler, R.G. Oxygen-radical absorbance capacity assay for antioxidants. Free. Radic. Biol. Med. 1993, 14, 303–311. [Google Scholar] [CrossRef]
- Sánchez-Rangel, J.C.; Benavides, J.; Heredia, J.B.; Cisneros-Zevallos, L.; Jacobo-Velázquez, D.A. The Folin–Ciocalteu assay revisited: Improvement of its specificity for total phenolic content determination. Anal. Methods 2013, 5, 5990–5999. [Google Scholar] [CrossRef]
- Koleva, I.I.; Van Beek, T.A.; Linssen, J.P.; Groot, A.d.; Evstatieva, L.N. Screening of plant extracts for antioxidant activity: A comparative study on three testing methods. Phytochem. Anal. Int. J. Plant Chem. Biochem. Tech. 2002, 13, 8–17. [Google Scholar] [CrossRef]
- Sudhanshu, N.R.; Mittal, S.; Menghani, E. Antioxidant activity of Solanum surratense and Solanum nigrum methanolic extract: An in vitro evaluation. JAPR 2012, 3, 9–12. [Google Scholar]
- Semreen, M.H.; Soliman, S.S.M.; Saeed, B.Q.; Alqarihi, A.; Uppuluri, P.; Ibrahim, A.S. Metabolic Profiling of Candida auris, a Newly-Emerging Multi-Drug Resistant Candida Species, by GC-MS. Molecules 2019, 24, 399. [Google Scholar] [CrossRef]
- Altaie, A.M.; Venkatachalam, T.; Samaranayake, L.P.; Soliman, S.S.M.; Hamoudi, R. Comparative Metabolomics Reveals the Microenvironment of Common T-Helper Cells and Differential Immune Cells Linked to Unique Periapical Lesions. Front. Immunol. 2021, 12, 707267. [Google Scholar] [CrossRef]
- Team, R.C. R: A Language and Environment for Statistical Computing; R Core Team: Vienna, Austria, 2013. [Google Scholar]
- Mahajan, M.; Kuiry, R.; Pal, P.K. Understanding the consequence of environmental stress for accumulation of secondary metabolites in medicinal and aromatic plants. J. Appl. Res. Med. Aromat. Plants 2020, 18, 100255. [Google Scholar] [CrossRef]
- Yao, L.; Caffin, N.; D’arcy, B.; Jiang, Y.; Shi, J.; Singanusong, R.; Liu, X.; Datta, N.; Kakuda, Y.; Xu, Y. Seasonal variations of phenolic compounds in Australia-grown tea (Camellia sinensis). J. Agric. Food Chem. 2005, 53, 6477–6483. [Google Scholar] [CrossRef]
- Abouleish, M.; El-Keblawy, A.; Mosa, K.A.; Soliman, S.S.M. Importance of Environmental Factors on Production of Computationally-Defined Natural Molecules against COVID-19 Pandemic. Curr. Top. Med. Chem. 2020, 20, 1958–1961. [Google Scholar] [CrossRef]
- Šamec, D.; Karalija, E.; Šola, I.; Vujčić Bok, V.; Salopek-Sondi, B. The Role of polyphenols in abiotic stress response: The influence of molecular structure. Plants 2021, 10, 118. [Google Scholar] [CrossRef]
- Jeong, S.-M.; Kim, S.-Y.; Kim, D.-R.; Jo, S.-C.; Nam, K.; Ahn, D.; Lee, S.-C. Effect of heat treatment on the antioxidant activity of extracts from citrus peels. J. Agric. Food Chem. 2004, 52, 3389–3393. [Google Scholar] [CrossRef]
- Singh, J.; Singh, V.; Shukla, S.; Rai, A. Phenolic content and antioxidant capacity of selected cucurbit fruits extracted with different solvents. J. Nutr. Food Sci. 2016, 6, 1–8. [Google Scholar] [CrossRef]
- Loizzo, M.R.; Bonesi, M.; Menichini, F.; Tenuta, M.C.; Leporini, M.; Tundis, R. Antioxidant and carbohydrate-hydrolysing enzymes potential of Sechium edule (Jacq.) Swartz (Cucurbitaceae) peel, leaves and pulp fresh and processed. Plant Foods Hum. Nutr. 2016, 71, 381–387. [Google Scholar] [CrossRef]
- Skandrani, I.; Limem, I.; Neffati, A.; Boubaker, J.; Sghaier, M.B.; Bhouri, W.; Bouhlel, I.; Kilani, S.; Ghedira, K.; Chekir-Ghedira, L. Assessment of phenolic content, free-radical-scavenging capacity genotoxic and anti-genotoxic effect of aqueous extract prepared from Moricandia arvensis leaves. Food Chem. Toxicol. 2010, 48, 710–715. [Google Scholar] [CrossRef]
- Schwartz, E.; Tzulker, R.; Glazer, I.; Bar-Ya’akov, I.; Wiesman, Z.; Tripler, E.; Bar-Ilan, I.; Fromm, H.; Borochov-Neori, H.; Holland, D. Environmental conditions affect the color, taste, and antioxidant capacity of 11 pomegranate accessions’ fruits. J. Agric. Food Chem. 2009, 57, 9197–9209. [Google Scholar] [CrossRef]
- Darwish–Sayed, M.; Balbaa, S.; Afifi, M. The glycosidal content of the different organs of Citrullus colocynthis. Planta Med. 1974, 26, 293–298. [Google Scholar] [CrossRef]
- Nehdi, I.A.; Sbihi, H.; Tan, C.P.; Al-Resayes, S.I. Evaluation and characterisation of Citrullus colocynthis (L.) Schrad seed oil: Comparison with Helianthus annuus (sunflower) seed oil. Food Chem. 2013, 136, 348–353. [Google Scholar] [CrossRef]
- Bailly, C. Active oxygen species and antioxidants in seed biology. Seed Sci. Res. 2004, 14, 93–107. [Google Scholar] [CrossRef]
- Sharma, A.; Shahzad, B.; Rehman, A.; Bhardwaj, R.; Landi, M.; Zheng, B. Response of phenylpropanoid pathway and the role of polyphenols in plants under abiotic stress. Molecules 2019, 24, 2452. [Google Scholar] [CrossRef]
- Liolios, C.; Sotiroudis, G.; Chinou, I. Fatty acids, sterols, phenols and antioxidant activity of Phoenix theophrasti fruits growing in Crete, Greece. Plant Foods Hum. Nutr. 2009, 64, 52–61. [Google Scholar] [CrossRef]
- EE, E.; II, U. Physicochemical properties, fatty acids composition and antioxidant activity of some cucurbits seed oils. IJBPAS 2013, 2, 1849–1857. [Google Scholar]
- Csakvari, A.C.; Lupitu, A.; Bungău, S.; Gitea, M.A.; Gitea, D.; Ţiţ, D.M.; Copolovici, L.; Nemeth, S.; Copolovici, D. Fatty acids profile and antioxidant activity of almond oils obtained from six Romanian varieties. Farmacia 2019, 67, 882–887. [Google Scholar] [CrossRef]
- Mahdavian, K.; Ghorbanli, M.; Kalantari, K.M. The effects of ultraviolet radiation on the contents of chlorophyll, flavonoid, anthocyanin and proline in Capsicum annuum L. Turk. J. Bot. 2008, 32, 25–33. [Google Scholar]
- Ambasht, N.K.; Agrawal, M. Physiological and biochemical responses of Sorghum vulgare plants to supplemental ultraviolet-B radiation. Can. J. Bot. 1998, 76, 1290–1294. [Google Scholar]
- Cho, K.-H.; Hong, J.-H.; Lee, K.-T. Monoacylglycerol (MAG)-oleic acid has stronger antioxidant, anti-atherosclerotic, and protein glycation inhibitory activities than MAG-palmitic acid. J. Med. Food 2010, 13, 99–107. [Google Scholar] [CrossRef] [PubMed]
- Feulner, G.R. Rainfall and climate records from Sharjah Airport: Historical data for the study of recent climatic periodicity in the UAE. Tribulus 2006, 16, 3–9. [Google Scholar]
- Mahendra, C.; Chandra, M.N.; Murali, M.; Abhilash, M.; Singh, S.B.; Satish, S.; Sudarshana, M. Phyto-fabricated ZnO nanoparticles from Canthium dicoccum (L.) for Antimicrobial, Anti-tuberculosis and Antioxidant activity. Process Biochem. 2020, 89, 220–226. [Google Scholar] [CrossRef]






| Source of Variation | df | Mean Squares | F-Ratio | p |
|---|---|---|---|---|
| (a) Phenolic content | ||||
| Accession | 2 | 3007 | 63.0 | <0.001 |
| Season | 1 | 898.0 | 18.8 | <0.001 |
| Fruit parts | 2 | 28,865 | 605.2 | <0.001 |
| A*S | 2 | 475.2 | 9.96 | <0.001 |
| A*FP | 4 | 1338.7 | 28.07 | <0.001 |
| S*FP | 2 | 470.2 | 9.85 | <0.001 |
| Error | 36 | 47.7 | ||
| (b) Antioxidant activity | ||||
| Accession | 2 | 8.96 | 3.30 | <0.05 |
| Season | 1 | 93.4 | 34.4 | <0.001 |
| Fruit parts | 2 | 9159.1 | 3370.7 | <0.001 |
| A*S | 2 | 325.8 | 119.9 | <0.001 |
| A*FP | 4 | 21.8 | 8.03 | <0.001 |
| S*FP | 2 | 618.8 | 227.7 | <0.001 |
| Error | 36 | |||
Publisher’s Note: MDPI stays neutral with regard to jurisdictional claims in published maps and institutional affiliations. |
© 2022 by the authors. Licensee MDPI, Basel, Switzerland. This article is an open access article distributed under the terms and conditions of the Creative Commons Attribution (CC BY) license (https://creativecommons.org/licenses/by/4.0/).
Share and Cite
Al-Nablsi, S.; El-Keblawy, A.; Ali, M.A.; Mosa, K.A.; Hamoda, A.M.; Shanableh, A.; Almehdi, A.M.; Soliman, S.S.M. Phenolic Contents and Antioxidant Activity of Citrullus colocynthis Fruits, Growing in the Hot Arid Desert of the UAE, Influenced by the Fruit Parts, Accessions, and Seasons of Fruit Collection. Antioxidants 2022, 11, 656. https://doi.org/10.3390/antiox11040656
Al-Nablsi S, El-Keblawy A, Ali MA, Mosa KA, Hamoda AM, Shanableh A, Almehdi AM, Soliman SSM. Phenolic Contents and Antioxidant Activity of Citrullus colocynthis Fruits, Growing in the Hot Arid Desert of the UAE, Influenced by the Fruit Parts, Accessions, and Seasons of Fruit Collection. Antioxidants. 2022; 11(4):656. https://doi.org/10.3390/antiox11040656
Chicago/Turabian StyleAl-Nablsi, Shaimaa, Ali El-Keblawy, Muna A. Ali, Kareem A. Mosa, Alshaimaa M. Hamoda, Abdallah Shanableh, Ahmed M. Almehdi, and Sameh S. M. Soliman. 2022. "Phenolic Contents and Antioxidant Activity of Citrullus colocynthis Fruits, Growing in the Hot Arid Desert of the UAE, Influenced by the Fruit Parts, Accessions, and Seasons of Fruit Collection" Antioxidants 11, no. 4: 656. https://doi.org/10.3390/antiox11040656
APA StyleAl-Nablsi, S., El-Keblawy, A., Ali, M. A., Mosa, K. A., Hamoda, A. M., Shanableh, A., Almehdi, A. M., & Soliman, S. S. M. (2022). Phenolic Contents and Antioxidant Activity of Citrullus colocynthis Fruits, Growing in the Hot Arid Desert of the UAE, Influenced by the Fruit Parts, Accessions, and Seasons of Fruit Collection. Antioxidants, 11(4), 656. https://doi.org/10.3390/antiox11040656

