From Gaze to Game: A Systematic Review of Eye-Tracking Applications in Basketball
Abstract
1. Introduction
2. Materials and Methods
2.1. Search Strategy and Study Selection
2.2. Inclusion and Exclusion Criteria
2.3. Data Extraction and Analysis
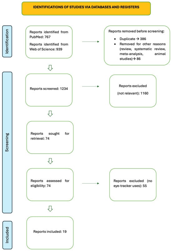
3. Results
3.1. Literature Search
3.2. Participants’ Characteristics
3.3. Athletes
3.3.1. Free Throws
3.3.2. Three-Point Shots
3.3.3. Jump Shots
3.3.4. Shot Deception
3.3.5. One-on-One Defenders
3.3.6. Cognitive Functioning and Visual Search Behaviors
3.4. Referees
3.5. Coaches
4. Discussion
Limitations
5. Conclusions
Author Contributions
Funding
Conflicts of Interest
References
- Cullipher, S.; Hansen, S.J.R.; VandenPlas, J.R. Eye Tracking as a Research Tool: An Introduction. In Eye Tracking for the Chemistry Education Researcher; ACS Symposium Series; American Chemical Society: Washington, DC, USA, 2018; Volume 1292, pp. 1–9. ISBN 9780841233423. [Google Scholar]
- Holmqvist, K.; Nyström, M.; Andersson, R.; Dewhurst, R.; Jarodzka, H.; van de Weijer, J. Eye Tracking: A Comprehensive Guide to Methods and Measures; Oxford University Press: Oxford, UK, 2011. [Google Scholar]
- Hessels, R.S.; Nuthmann, A.; Nyström, M.; Andersson, R.; Niehorster, D.C.; Hooge, I.T.C. The Fundamentals of Eye Tracking Part 1: The Link Between Theory and Research Question. Behav. Res. Methods 2024, 57, 16. [Google Scholar] [CrossRef] [PubMed]
- Valliappan, N.; Dai, N.; Steinberg, E.; He, J.; Rogers, K.; Ramachandran, V.; Xu, P.; Shojaeizadeh, M.; Guo, L.; Kohlhoff, K.; et al. Accelerating Eye Movement Research via Accurate and Affordable Smartphone Eye Tracking. Nat. Commun. 2020, 11, 4553. [Google Scholar] [CrossRef] [PubMed]
- Brunyé, T.T.; Drew, T.; Weaver, D.L.; Elmore, J.G. A Review of Eye Tracking for Understanding and Improving Diagnostic Interpretation. Cogn. Res. Princ. Implic. 2019, 4, 7. [Google Scholar] [CrossRef]
- Kredel, R.; Vater, C.; Klostermann, A.; Hossner, E.J. Eye-Tracking Technology and the Dynamics of Natural Gaze Behavior in Sports: A Systematic Review of 40 Years of Research. Front. Psychol. 2017, 8, 1845. [Google Scholar] [CrossRef] [PubMed]
- Page, M.J.; McKenzie, J.E.; Bossuyt, P.M.; Boutron, I.; Hoffmann, T.C.; Mulrow, C.D.; Shamseer, L.; Tetzlaff, J.M.; Akl, E.A.; Brennan, S.E.; et al. The PRISMA 2020 Statement: An Updated Guideline for Reporting Systematic Reviews. BMJ 2021, 372, n71. [Google Scholar] [CrossRef]
- Piras, A. The Role of the Peripheral Target in Stimulating Eye Movements. Psychol. Sport Exerc. 2025, 76, 102744. [Google Scholar] [CrossRef]
- Klostermann, A. Especial Skill vs. Quiet Eye Duration in Basketball Free Throw: Evidence for the Inhibition of Competing Task Solutions. Eur. J. Sport. Sci. 2019, 19, 964–971. [Google Scholar] [CrossRef]
- Ruiz, A.; Albaladejo-Garcia, C.; Reina, R.; Moreno, F. Basketball Referee’s Gaze Behavior and Stimulus Selection in Relation to Visual Angle Perspective and Officiating Mechanics and Expertise. Eur. J. Hum. Mov. 2023, 50, 4–18. [Google Scholar] [CrossRef]
- Zhao, C.; Liu, N.; Li, S.; Zhao, X. Investigation of Eye Movement Characteristics during Free Throws at Varying Intensities among Basketball Players and Its Correlation with Free Throw Percentage. PLoS ONE 2024, 19, e0299938. [Google Scholar] [CrossRef]
- Ayaz Kanat, E.; Simsek, D. The “Quiet Eye” and Motor Performance in Basketball Free Throw Shooting. Phys. Educ. Stud. 2021, 2, 103–109. [Google Scholar] [CrossRef]
- Giancamilli, F.; Galli, F.; Chirico, A.; Fegatelli, D.; Mallia, L.; Palombi, T.; Lucidi, F. High-Pressure Game Conditions Affect Quiet Eye Depending on the Player’s Expertise: Evidence from the Basketball Three-Point Shot. Brain Sci. 2022, 12, 286. [Google Scholar] [CrossRef] [PubMed]
- Ben Chikha, H.; Zoudji, B.; Khacharem, A. Coaches’ Pointing Gestures as Means to Convey Tactical Information in Basketball: An Eye-Tracking Study. Int. J. Sport Exerc. Psychol. 2022, 22, 236–249. [Google Scholar] [CrossRef]
- Ben Chikha, H.; Zoudji, B.; Khacharem, A. The Role of Coach’s Gaze Guidance on Memorization of Tactical Movements in Basketball: An Eye Tracking Study. Ger. J. Exerc. Sport Res. 2024, 54, 374–382. [Google Scholar] [CrossRef]
- Meyer, J.; Smeeton, N.J.; Fasold, F.; Schul, K.; Schön, T.; Klatt, S. Shot Deception in Basketball: Gaze and Anticipation Strategy in Defence. Hum. Mov. Sci. 2022, 84, 102975. [Google Scholar] [CrossRef] [PubMed]
- Meyer, J.; Fasold, F.; Schul, K.; Sonnenschein, M.; Klatt, S. The Defender’s Vision-Gaze Behavior of One-on-One Defenders in Basketball. J. Sport Exerc. Psychol. 2022, 44, 127–137. [Google Scholar] [CrossRef]
- Jin, P.; Ge, Z.; Fan, T. Research on Visual Search Behaviors of Basketball Players at Different Levels of Sports Expertise. Sci. Rep. 2023, 13, 1406. [Google Scholar] [CrossRef]
- Nian, Q.; Lu, W.; Xu, Y. Effects of Object Working Memory Load on Visual Search in Basketball Players: An Eye Movement Study. BMC Psychol. 2023, 11, 446. [Google Scholar] [CrossRef]
- Marques, R.; Martins, F.; Gomes, R.; Martinho, D.V.; Mendes, R.; Moore, S.A.; Coelho-E-silva, M.J.; Dias, G. Visual Information in Basketball Jump-Shots: Differences Between Youth and Adult Athletes. J. Hum. Kinet. 2023, 89, 65–75. [Google Scholar] [CrossRef]
- Damas, R.; Ferreira, A. Patterns of Visual Search in Basketball Coaches. An Analysis on the Level of Performance. Rev. Psicol. Deporte 2013, 22, 199–204. [Google Scholar]
- Moeinirad, S.; Abdoli, B.; Farsi, A.; Ahmadi, N. Training Visual Attention Improves Basketball Three-Point Shot Performance under Pressure. Sport. Sci. Health 2022, 18, 853–861. [Google Scholar] [CrossRef]
- Tatara, S.; Toda, H.; Maeda, F.; Ito, A.; Handa, T. Comparison of the Saccadic Eye Movement Ability of Female Professional Basketball Players and Non-Athletes. Appl. Sci. 2024, 14, 1108. [Google Scholar] [CrossRef]
- Czyż, S.H.; Zvonař, M.; Borysiuk, Z.; Nykodým, J.; Oleśniewicz, P. Gaze Behavior in Basketball Free Throws Developed in Constant and Variable Practice. Int. J. Environ. Res. Public Health 2019, 16, 3875. [Google Scholar] [CrossRef]
- Klatt, S.; Noël, B.; Nicklas, A.; Schul, K.; Seifriz, F.; Schwarting, A.; Fasold, F. Gaze Behavior and Positioning of Referee Teams during Three-Point Shots in Basketball. Appl. Sci. 2021, 11, 6648. [Google Scholar] [CrossRef]
- Ueyama, Y.; Harada, M. Basketball Free-Throw Training with Augmented Reality-Based Optimal Shot Trajectory for Novice Shooters. Sci. Rep. 2024, 14, 891. [Google Scholar] [CrossRef]
- Vickers, J.N. Visual Control When Aiming at a Far Target. J. Exp. Psychol. Hum. Percept. Perform. 1996, 22, 342–354. [Google Scholar] [CrossRef] [PubMed]
- Vickers, J.N. Control of Visual Attention during the Basketball Free Throw. Am. J. Sports Med. 1996, 24, S93–S97. [Google Scholar] [CrossRef]
- Vickers, J.N. Perception, Cognition, and Decision Training: The Quiet Eye in Action; Human Kinetics: Champaign, IL, USA, 2007. [Google Scholar]
- Mann, D.T.Y.; Coombes, S.A.; Mousseau, M.B.; Janelle, C.M. Quiet Eye and the Bereitschaftspotential: Visuomotor Mechanisms of Expert Motor Performance. Cogn. Process. 2011, 12, 223–234. [Google Scholar] [CrossRef]
- Janelle, C.M.; Hillman, C.H.; Apparies, R.J.; Murray, N.P.; Meili, L.; Fallon, E.A.; Hatfield, B.D. Expertise Differences in Cortical Activation and Gaze Behavior during Rifle Shooting. J. Sport Exerc. Psychol. 2000, 22, 167–182. [Google Scholar] [CrossRef]
- Wilson, M.R.; Vine, S.J.; Wood, G. The Influence of Anxiety on Visual Attentional Control in Basketball Free Throw Shooting. J. Sport Exerc. Psychol. 2009, 31, 152–168. [Google Scholar] [CrossRef]
- Afonso, J.; Garganta, J.; McRobert, A.; Williams, M.; Mesquita, I. Visual Search Behaviours and Verbal Reports During Film-Based and in Situ Representative Tasks in Volleyball. Eur. J. Sport Sci. 2014, 14, 177–184. [Google Scholar] [CrossRef]
- Neubauer, A.C.; Fink, A. Intelligence and Neural Efficiency. Neurosci. Biobehav. Rev. 2009, 33, 1004–1023. [Google Scholar] [CrossRef] [PubMed]
- Li, L.; Smith, D.M. Neural Efficiency in Athletes: A Systematic Review. Front. Behav. Neurosci. 2021, 15, 698555. [Google Scholar] [CrossRef] [PubMed]
- Eysenck, M.W.; Derakshan, N.; Santos, R.; Calvo, M.G. Anxiety and Cognitive Performance: Attentional Control Theory. Emotion 2007, 7, 336–353. [Google Scholar] [CrossRef] [PubMed]
- Furley, P.; Wood, G. Working Memory, Attentional Control, and Expertise in Sports: A Review of Current Literature and Directions for Future Research. J. Appl. Res. Mem. Cogn. 2016, 5, 415–425. [Google Scholar] [CrossRef]
- Klostermann, A. Perception and Action in a Far-Aiming Task: Inhibition Demands and the Functionality of the Quiet Eye in Motor Performance. Psychol. Sport Exerc. 2020, 50, 101736. [Google Scholar] [CrossRef]
- Klostermann, A.; Kredel, R.; Hossner, E.J. On the Interaction of Attentional Focus and Gaze: The Quiet Eye Inhibits Focus-Related Performance Decrements. J. Sport Exerc. Psychol. 2014, 36, 392–400. [Google Scholar] [CrossRef]
- Sweller, J. Cognitive Load during Problem Solving: Effects on Learning. Cogn. Sci. 1988, 12, 257–285. [Google Scholar] [CrossRef]


| Reference | Participants | Cognitive Domains Assessed | Device | Type of Visual Analysis | Methodological Comments | Results |
|---|---|---|---|---|---|---|
| A. Piras (2024) [8] | 24 male basketball players
| Visual search behavior | Eye-tracking system EyeLink® II | Microsaccadic movements | Comparisons between groups | Movement time initiation showed no significant differences between groups or for passing direction. Analysis showed no significant differences in microsaccade characteristics for expertise or passing direction. Significant differences between groups for small saccade rate, amplitude, and peak velocity were found. Amateurs showed more saccades of greater amplitude and faster peak velocity than experts. Results showed no significant difference between groups/passing direction for microsaccade and small saccade orientations. |
| André Klostermann (2019) [9] | 1 female and 15 male basketball players (M age = 23.3 years, SD age = 6.4 years) | Visual search behavior | Pupil Labs GmbH eye tracker | Quiet eye duration | Comparisons within group | With regard to the comparison of the predicted and the actual QE duration for the free-throw distance, participants’ actual QE durations were longer than the predicted QE durations. When comparing shooting accuracy as a function of the QE duration, participants were slightly more accurate in long- vs. short-QE-duration trials. |
| Antonio J Ruiz et al. (2023) [10] | 16 basketball referees (1 F):
| Visual search behavior | ASL SE5000 Gaze Tracking System | Specific point of gaze on the scene | Comparisons between groups | No statistically significant differences were found between the expert and novice groups in the number of fixations. According to the spatial locations of play, all the referees showed a greater number of fixations and total fixation time on the attacking player with the ball. Novice referees showed longer fixation time on the defensive player of the ball than experts. Novice referees dedicated more fixations to the ball’s flight than experts. |
| Chunzhou Zhao et al. (2024) [11] | 20 female basketball players (mean: 21.56; SD: 2.47 years) | Visual search behavior | Tobii Glasses 3 eye tracker | Number and duration of fixations | Comparisons within group | Moderate intensity free throws resulted in the fewest average fixations, while high-intensity free throws resulted in the most. The majority of fixations, regardless of intensity, were focused on the hoop. The moderate-intensity condition also had the shortest average total fixation duration, followed by the low-intensity condition, with the longest duration occurring during high-intensity free throws. Essentially, increased exercise intensity appears to be associated with more frequent and longer fixations, primarily on the hoop. |
| Ece Ayaz Kanat et al. (2021) [12] | 22 basketball players
| Visual search behavior | Eye-tracking device Tobii Pro Glasses 2 | Quiet eye duration and average fixation time | Comparisons between groups | In this study, it emerged that the quiet eye duration of the accurate and the inaccurate throws of expert basketball players was longer than that of the amateurs. The average fixation time spent on the hoop for the accurate shots was longer in the expert group, while the average fixation time spent on the backboard was longer in the amateurs. For inaccurate throws, the results were the same. |
| Francesco Giancamilli et al. (2022) [13] | 21 male basketball players
| Visual search behavior | Eye-Tracking Glasses 2 (SMI ETG 2, SensoMotoric Instruments GmbH | Gaze behavior | Comparisons between groups | The large effect sizes of expertise on QE late components (i.e., QE offset and QE online duration) and the small effect sizes on QED and QE early components (i.e., QE onset and QE preprogramming duration) seem to suggest a relevant role of QE late components in maintaining goal-directed attention during a three-point shot. Competitive elites had a longer QE online duration than semi-elites, especially when time and performance pressure occurred. |
| Houssem Be Chikha et al. (2022) [14] | 96 participants (48 male novices, age = 22.4 years, SD = 3.33; 48 male experts, age = 24.3 years, SD = 1.97) 48 participants in the no-gesture condition (24 experts and 24 novices) 48 participants in the with-gesture condition (24 experts and 24 novices) | Visual search behavior | Tobii Pro Glasses 2 eye tracker | Visual attention location | Comparisons between groups | Novice participants focused more on AOI1 compared to expert participants. For novices, the presence of gestures increased attention to AOI1 and reduced switching between AOI1 and AOI2 (coach). Expert participants showed no significant difference in attention to AOI1 or saccade count based on the presence or absence of gestures. |
| Houssem Ben Chikha et al. (2023) [15] | 144 males
| Visual search behavior | Tobii Pro Glasses 2 eye tracker | Gaze behavior | Comparisons between groups | Novice players showed more efficient visual search, focusing on relevant diagrams and less on the coach. There were a higher number of fixations on the coach and more frequent saccades between the coach and diagrams. Expert players showed consistent visual search patterns across all conditions, with a focus on relevant diagrams and minimal attention given to the coach. |
| Johannes Meyer et al. (2022) [16] | 31 adult participants (6 female, 25 male):
| Visual search behavior | Pupil Core mobile eye-tracking system | Gaze behaviors | Comparisons between groups | The study investigated the effects of shot deception on players’ anticipation behavior in basketball. For the gaze behavior, successful anticipations involved more fixations on the hips and legs. Unsuccessful anticipations involved more fixations on the ball and head. Fixating on the hips and legs was the most effective strategy for distinguishing between genuine and fake shots. Experts were better at anticipating deceptive actions but were still susceptible to high shot fakes. |
| Johannes Meyer et al. (2022) [17] | 16 expert basketball players (M age = 24.44) 16 novice basketball players (M age = 20.25) | Visual search behavior | Eye tracker from SensoMotoric Instruments | Gaze behaviors | Comparisons between groups | The study found that experts primarily fixated on the head during the receiving and dribbling phases and novices mainly focused on the ball throughout all phases. Coaches emphasized the importance of peripheral vision for defenders. These findings suggest a discrepancy between coaching instructions and actual gaze behavior. |
| Peng Jin (2023) [18] | 48 male basketball players
| Visual search behavior | Tobii Pro X3-120 eye tracker | Fixation, fixation duration, and fixation count | Comparisons between groups | Expert players and novice players spent more time fixated on the K-AOI (key area of interest). There were no differences between the two groups. The study found that expert players demonstrated a greater percentage of fixation duration in the R-AOI (related area of interest) than novice players. The results also show that the expert group had a greater percentage of fixation counts in the R-AOI than novice players. |
| Qing Nian (2023) [19] | 42 subjects
| Visual search behavior | Eye tracker Eyelink 1000 plus | Visual search, total reaction time, search initiation time, scanning time, verification time, and number of gaze fixation points | Comparisons between groups | Competitive elite athletes demonstrate a visual search advantage over semi-elite and novice athletes. Novices exhibit complex and disorganized eye movements, while elite and semi-elite athletes show simpler, more direct visual search patterns. This indicates that higher-skilled athletes are better at strategy-based searching and integrating information. Novices have the highest number of gaze fixation points, followed by semi-elite and then competitive elite athletes, indicating a more efficient visual search strategy in higher-skilled players. |
| Rui Marques et al. (2023) [20] | 20 male basketball players
| Visual search behavior | SMI ETG 2W | QE times and fixation duration | Comparisons between groups | The QE time was longer, and the same occurred for the total fixation duration, among professional players. The last fixation duration was shorter in youth players compared to professional adult participants at both distances. Under-16 youth players had a greater number of fixations in the long but not the middle distance. Professional players evidenced fewer fixations and longer duration of final fixations compared with youth players. |
| Rui Sousa Damas et al. (2013) [21] | 8 team coaches of under-18 male participants
| Visual search behavior | Eye tracker system, instrument mobile eye 1.35 | Gaze direction | Comparisons between groups | Top coaches exhibit more deterministic and varied visual search patterns, focusing on multiple points of interest. Preferentially, they use the interpersonal space category to begin their visual search sequences. They utilize a variety of categories, including the attacker to the side of the ball, the defender to the side of the ball, and the attacker with the ball. Bottom coaches tend to focus more on the attacker with the ball, showing less variation in their visual search sequences. |
| S. Moeinirad et al. (2022) [22] | 18 expert male basketball players (M age = 20.0 ± 4.75 years) | Visual search behavior | SensoMotoric Instruments (SMI) eye-tracking glasses | Quiet eye duration | Comparisons within group | The QE-trained group showed improved performance accuracy in post-tests and pressure tests compared to pre-tests. This group also exhibited a longer total QE duration of hits in post-tests and pressure tests compared to the control group. The QE-trained group demonstrated longer early QE duration in post-tests and pressure tests relative to the control group. The control group showed no significant changes in the total and early QE duration across the tests. |
| Shunya Tatara et al. (2024) [23] | 8 F professional basketball players, 24.3 ± 2.4 8 F non-professional | Visual search behavior | ORTe EYENAC | Eye movements | Comparisons between groups | Compared to the non-athlete subjects, basketball players executed more accurate and consistent eye movements in response to the regularly repeating movements of the visual target. In the basketball player group, the timing of saccades is more concentrated than in the non-athlete group. |
| Stanisław H. Czyz et al. (2019) [24] | 20 males without experience in basketball
| Visual search behavior | Eye-tracking system Dikabilis | Gaze behaviors | Comparisons between groups | An analysis of gaze behavior revealed that the total fixation duration significantly increased in the post-test compared to the pre-test. The CG and VG groups did not differ from one another in the pre- or post-tests. The number of fixations significantly increased in the post-test. |
| Stefanie Klatt et al. (2021) [25] | 9 male basketball referees (M = 33.6 years, SD = 4.5 years) | Visual search behavior | Eye-tracking system Pupil Core binocular | Gaze behavior | Comparisons within group | In phase 1 and phase 2, referees looked more at the shooter when in a far-away position compared to a position near the ball, whereas this was not the case in phase 3. For the offense, the fixations significantly increased for the center role compared to the trail and lead referees. The referee/referees near the ball spent more time looking at the basket in phase 3 in comparison to the referees in a position farther away from the ball. When it came to the shooters, the fixation times of the referees decreased during the trajectory of the ball/shot. |
| Yuki Ueyama et al. (2024) [26] | 20 participants (5 F; age range 20–23)
| Visual search behavior | Eye tracker AR HMD | Gaze behaviors | Comparisons between groups | The success rate during the AR training with the optimal trajectory did not differ from the pre-training rate; post AR training, the success rate increased. AR training increased the QE duration compared with that recorded during the pre- and post-training blocks. The control group showed no change in the success rate or QED. These findings imply that the AR training system affected QE behavior and improved free-throwing shooting performance after training. |
Disclaimer/Publisher’s Note: The statements, opinions and data contained in all publications are solely those of the individual author(s) and contributor(s) and not of MDPI and/or the editor(s). MDPI and/or the editor(s) disclaim responsibility for any injury to people or property resulting from any ideas, methods, instructions or products referred to in the content. |
© 2025 by the authors. Licensee MDPI, Basel, Switzerland. This article is an open access article distributed under the terms and conditions of the Creative Commons Attribution (CC BY) license (https://creativecommons.org/licenses/by/4.0/).
Share and Cite
Alemanno, M.; Di Pompeo, I.; Marcaccio, M.; Canini, D.; Curcio, G.; Migliore, S. From Gaze to Game: A Systematic Review of Eye-Tracking Applications in Basketball. Brain Sci. 2025, 15, 421. https://doi.org/10.3390/brainsci15040421
Alemanno M, Di Pompeo I, Marcaccio M, Canini D, Curcio G, Migliore S. From Gaze to Game: A Systematic Review of Eye-Tracking Applications in Basketball. Brain Sciences. 2025; 15(4):421. https://doi.org/10.3390/brainsci15040421
Chicago/Turabian StyleAlemanno, Michela, Ilaria Di Pompeo, Martina Marcaccio, Daniele Canini, Giuseppe Curcio, and Simone Migliore. 2025. "From Gaze to Game: A Systematic Review of Eye-Tracking Applications in Basketball" Brain Sciences 15, no. 4: 421. https://doi.org/10.3390/brainsci15040421
APA StyleAlemanno, M., Di Pompeo, I., Marcaccio, M., Canini, D., Curcio, G., & Migliore, S. (2025). From Gaze to Game: A Systematic Review of Eye-Tracking Applications in Basketball. Brain Sciences, 15(4), 421. https://doi.org/10.3390/brainsci15040421

