Elevated Hexose-6-Phosphate Dehydrogenase Regulated by OSMR-AS1/hsa-miR-516b-5p Axis Correlates with Poor Prognosis and Dendritic Cells Infiltration of Glioblastoma
Abstract
1. Introduction
2. Materials and Methods
2.1. TCGA Data Download, Process, and Analysis
2.2. GEPIA Database Analysis
2.3. ENCORI Database Analysis
2.4. Differential Expression Analysis by microRNA-seq
2.5. GEO2R Analysis
2.6. Prediction of lncRNA and ceRNA Network Construction
2.7. UCSC Xena Database and Kaplan-Meier Plotter Analysis
2.8. TIMER Database Analysis
2.9. Immune Infiltration Analysis
2.10. UACLAN
2.11. The Human Protein Atlas (THPA) Analysis
2.12. Statistical Analysis
3. Results
3.1. Expression and Survival Analysis for H6PD in Pan-Cancer Studies
3.2. Analysis of Candidate miRNAs and lncRNAs Binding to H6PD
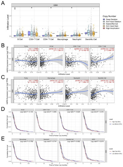
3.3. Association of Immune Infiltration, Overall Survival, Immune Checkpoints, and H6PD Level in GBM
4. Discussion
5. Conclusions
Author Contributions
Funding
Institutional Review Board Statement
Informed Consent Statement
Data Availability Statement
Conflicts of Interest
References
- Qu, F.; Wang, P.; Zhang, K.; Shi, Y.; Li, Y.; Li, C.; Lu, J.; Liu, Q.; Wang, X. Manipulation of Mitophagy by “All-in-One” nanosensitizer augments sonodynamic glioma therapy. Autophagy 2020, 16, 1413–1435. [Google Scholar] [CrossRef]
 - Puduvalli, V.K.; Yung, W.K.A.; Hess, K.R.; Kuhn, J.G.; Groves, M.D.; Levin, V.A.; Zwiebel, J.; Chang, S.M.; Cloughesy, T.F.; Junck, L.; et al. Phase II study of fenretinide (NSC 374551) in adults with recurrent malignant gliomas: A North American Brain Tumor Consortium study. J. Clin. Oncol. 2004, 22, 4282–4289. [Google Scholar] [CrossRef] [PubMed][Green Version]
 - Amoozgar, Z.; Kloepper, J.; Ren, J.; Tay, R.E.; Kazer, S.W.; Kiner, E.; Krishnan, S.; Posada, J.M.; Ghosh, M.; Mamessier, E.; et al. Targeting Treg cells with GITR activation alleviates resistance to immunotherapy in murine glioblastomas. Nat. Commun. 2021, 12, 2582. [Google Scholar] [CrossRef]
 - Mason, P.J.; Stevens, D.; Diez, A.; Knight, S.W.; Scopes, D.A.; Vulliamy, T.J. Human hexose-6-phosphate dehydrogenase (glucose 1-dehydrogenase) encoded at 1p36: Coding sequence and expression. Blood Cells Mol. Dis. 1999, 25, 30–37. [Google Scholar] [CrossRef] [PubMed]
 - Tsachaki, M.; Mladenovic, N.; Štambergová, H.; Birk, J.; Odermatt, A. Hexose-6-phosphate dehydrogenase controls cancer cell proliferation and migration through pleiotropic effects on the unfolded-protein response, calcium homeostasis, and redox balance. FASEB J. 2018, 32, 2690–2705. [Google Scholar] [CrossRef]
 - Li, J.; Berk, M.; Alyamani, M.; Sabharwal, N.; Goins, C.; Alvarado, J.; Baratchian, M.; Zhu, Z.; Stauffer, S.; Klein, E.A.; et al. Hexose-6-phosphate dehydrogenase blockade reverses prostate cancer drug resistance in xenograft models by glucocorticoid inactivation. Sci. Transl. Med. 2021, 13, eabe8226. [Google Scholar] [CrossRef]
 - Ji, T.; Gao, L.; Yu, Z. Tumor-suppressive microRNA-551b-3p targets H6PD to inhibit gallbladder cancer progression. Cancer gene Ther. 2021, 28, 693–705. [Google Scholar] [CrossRef]
 - Marini, C.; Ravera, S.; Buschiazzo, A.; Bianchi, G.; Orengo, A.M.; Bruno, S.; Bottoni, G.; Emionite, L.; Pastorino, F.; Monteverde, E.; et al. Discovery of a novel glucose metabolism in cancer: The role of endoplasmic reticulum beyond glycolysis and pentose phosphate shunt. Sci. Rep. 2016, 6, 25092. [Google Scholar] [CrossRef]
 - Xu, X.; Wang, L.; Zang, Q.; Li, S.; Li, L.; Wang, Z.; He, J.; Qiang, B.; Han, W.; Zhang, R.; et al. Rewiring of purine metabolism in response to acidosis stress in glioma stem cells. Cell Death Dis. 2021, 12, 277. [Google Scholar] [CrossRef]
 - Riesenberg, S.; Groetchen, A.; Siddaway, R.; Bald, T.; Reinhardt, J.; Smorra, D.; Kohlmeyer, J.; Renn, M.; Phung, B.; Aymans, P.; et al. MITF and c-Jun antagonism interconnects melanoma dedifferentiation with pro-inflammatory cytokine responsiveness and myeloid cell recruitment. Nat. Commun. 2015, 6, 8755. [Google Scholar] [CrossRef] [PubMed]
 - Tang, Z.; Li, C.; Kang, B.; Gao, G.; Li, C.; Zhang, Z. GEPIA: A web server for cancer and normal gene expression profiling and interactive analyses. Nucleic Acids Res. 2017, 45, W98–W102. [Google Scholar] [CrossRef]
 - Li, J.H.; Liu, S.; Zhou, H.; Qu, L.H.; Yang, J.H. starBase v2.0: Decoding miRNA-ceRNA, miRNA-ncRNA and protein-RNA interaction networks from large-scale CLIP-Seq data. Nucleic Acids Res. 2014, 42, D92–D97. [Google Scholar] [CrossRef] [PubMed]
 - Vannini, I.; Wise, P.M.; Challagundla, K.B.; Plousiou, M.; Raffini, M.; Bandini, E.; Fanini, F.; Paliaga, G.; Crawford, M.; Ferracin, M.; et al. Transcribed ultraconserved region 339 promotes carcinogenesis by modulating tumor suppressor microRNAs. Nat. Commun. 2017, 8, 1801. [Google Scholar] [CrossRef] [PubMed]
 - Mauzo, S.H.; Tetzlaff, M.T.; Milton, D.R.; Siroy, A.E.; Nagarajan, P.; Torres-Cabala, C.A.; Ivan, D.; Curry, J.L.; Hudgens, C.W.; Wargo, J.A.; et al. Expression of PD-1 and PD-L1 in Extramammary Paget Disease: Implications for Immune-Targeted Therapy. Cancers 2019, 11, 754. [Google Scholar] [CrossRef] [PubMed]
 - Hänzelmann, S.; Castelo, R.; Guinney, J. GSVA: Gene set variation analysis for microarray and RNA-seq data. BMC Bioinform. 2013, 14, 7. [Google Scholar] [CrossRef] [PubMed]
 - Chandrashekar, D.S.; Bashel, B.; Balasubramanya, S.A.H.; Creighton, C.J.; Ponce-Rodriguez, I.; Chakravarthi, B.; Varambally, S. UALCAN: A Portal for Facilitating Tumor Subgroup Gene Expression and Survival Analyses. Neoplasia 2017, 19, 649–658. [Google Scholar] [CrossRef] [PubMed]
 - Miao, J.; Jiang, Y.; Wang, D.; Zhou, J.; Fan, C.; Jiao, F.; Liu, B.; Zhang, J.; Wang, Y.; Zhang, Q. Trichosanthin suppresses the proliferation of glioma cells by inhibiting LGR5 expression and the Wnt/β-catenin signaling pathway. Oncol. Rep. 2015, 34, 2845–2852. [Google Scholar] [CrossRef]
 - Wang, S.; Qi, Y.; Gao, X.; Qiu, W.; Liu, Q.; Guo, X.; Qian, M.; Chen, Z.; Zhang, Z.; Wang, H.; et al. Hypoxia-induced lncRNA PDIA3P1 promotes mesenchymal transition via sponging of miR-124-3p in glioma. Cell Death Dis. 2020, 11, 168. [Google Scholar] [CrossRef]
 - Cai, S.; Shi, C.J.; Lu, J.X.; Wang, Y.P.; Yuan, T.; Wang, X.P. miR-124-3p inhibits the viability and motility of glioblastoma multiforme by targeting RhoG. Int. J. Mol. Med. 2021, 47, 1–13. [Google Scholar] [CrossRef]
 - Luo, L.; Chi, H.; Ling, J. MiR-124-3p suppresses glioma aggressiveness via targeting of Fra-2. Pathol. Res. Pract. 2018, 214, 1825–1834. [Google Scholar] [CrossRef]
 - Wu, Q.; Xu, L.; Wang, C.; Fan, W.; Yan, H.; Li, Q. MicroRNA-124-3p represses cell growth and cell motility by targeting EphA2 in glioma. Biochem. Biophys. Res. Commun. 2018, 503, 2436–2442. [Google Scholar] [CrossRef] [PubMed]
 - Li, D.; Zhou, T.; Li, Y.; Xu, Y.; Cheng, X.; Chen, J.; Zheng, W.V. LINC02362 attenuates hepatocellular carcinoma progression through the miR-516b-5p/SOSC2 axis. Aging 2022, 14, 368–388. [Google Scholar] [CrossRef] [PubMed]
 - Xiu, C.; Song, R.; Jiang, J. TUG1 promotes retinoblastoma progression by sponging miR-516b-5p to upregulate H6PD expression. Transl. Cancer Res. 2021, 10, 738–747. [Google Scholar] [CrossRef] [PubMed]
 - Huang, Y.; Jiang, L.; Wei, G. Circ_0006168 Promotes the Migration, Invasion and Proliferation of Esophageal Squamous Cell Carcinoma Cells via miR-516b-5p-Dependent Regulation of XBP1. Onco Targets Ther. 2021, 14, 2475–2488. [Google Scholar] [CrossRef] [PubMed]
 - Yang, C.; Mou, Z.; Wu, S.; Ou, Y.; Zhang, Z.; Chen, X.; Dai, X.; Xu, C.; Mao, S.; Jiang, H. High-throughput sequencing identified circular RNA circUBE2K mediating RhoA associated bladder cancer phenotype via regulation of miR-516b-5p/ARHGAP5 axis. Cell Death Dis. 2021, 12, 719. [Google Scholar] [CrossRef]
 - Li, X.; Wang, C.; Chen, G.; Zou, W.; Deng, Y.; Zhou, F. EIF4A3-induced circCCNB1 (hsa_circ_0001495) promotes glioma progression by elevating CCND1 through interacting miR-516b-5p and HuR. Metab. Brain Dis. 2022, 37, 819–833. [Google Scholar] [CrossRef]
 - Yu, W.; Xiang, D.; Jia, H.; He, X.; Sheng, J.; Long, Y.; Zhu, S.; Wang, K.; Liu, Q. The lncRNA BCYRN1 Functions as an Oncogene in Human Glioma by Downregulating miR-125a-5p in vitro. Cancer Manag. Res. 2020, 12, 1151–1161. [Google Scholar] [CrossRef]
 - Peng, J.; Hou, F.; Feng, J.; Xu, S.X.; Meng, X.Y. Long non-coding RNA BCYRN1 promotes the proliferation and metastasis of cervical cancer via targeting microRNA-138 in vitro and in vivo. Oncol. Lett. 2018, 15, 5809–5818. [Google Scholar] [CrossRef]
 - Wu, Z.H.; Li, Z.W.; Yang, D.L.; Liu, J. Development and Validation of a Pyroptosis-Related Long Non-coding RNA Signature for Hepatocellular Carcinoma. Front. Cell Dev. Biol. 2021, 9, 713925. [Google Scholar] [CrossRef]
 - Liu, Y.; Liu, Y.; Gao, Y.; Wang, L.; Shi, H.; Xuan, C. H19- and hsa-miR-338-3p-mediated NRP1 expression is an independent predictor of poor prognosis in glioblastoma. PLoS ONE 2021, 16, e0260103. [Google Scholar] [CrossRef]
 - Liang, Q.; Guan, G.; Li, X.; Wei, C.; Wu, J.; Cheng, P.; Wu, A.; Cheng, W. Profiling pro-neural to mesenchymal transition identifies a lncRNA signature in glioma. J. Transl. Med. 2020, 18, 378. [Google Scholar] [CrossRef] [PubMed]
 - Petitprez, F.; Meylan, M.; de Reyniès, A.; Sautès-Fridman, C.; Fridman, W.H. The Tumor Microenvironment in the Response to Immune Checkpoint Blockade Therapies. Front. Immunol. 2020, 11, 784. [Google Scholar] [CrossRef] [PubMed]
 






| DC Subtype | Biomarker | R-Value | p Value | 
|---|---|---|---|
| cDC1 | THBD | 0.32 | <0.001 | 
| CLEC9A | -0.15 | 0.064 | |
| CD8a | 0.24 | 0.0019 | |
| BATF3 | 0.0063 | 0.94 | |
| XCR1 | 0.21 | 0.006 | |
| cDC2 | CD1c | 0.094 | 0.23 | 
| CD172a/SIRPA | 0.32 | <0.001 | |
| pDC | CD303 | 0.031 | 0.7 | 
| CD304/NRP1 | 0.49 | <0.001 | |
| LC | CD1a | 0.095 | 0.23 | 
| DC | HLA-DPB1 | 0.16 | 0.042 | 
| HLA-DQB1 | 0.085 | 0.28 | |
| HLA-DRA | 0.013 | 0.87 | |
| HLA-DPA1 | 0.13 | 0.091 | |
| CD11c/ITGAX | 0.17 | 0.031 | 
Publisher’s Note: MDPI stays neutral with regard to jurisdictional claims in published maps and institutional affiliations.  | 
© 2022 by the authors. Licensee MDPI, Basel, Switzerland. This article is an open access article distributed under the terms and conditions of the Creative Commons Attribution (CC BY) license (https://creativecommons.org/licenses/by/4.0/).
Share and Cite
Zhang, Y.-B.; Zheng, S.-F.; Ma, L.-J.; Lin, P.; Shang-Guan, H.-C.; Lin, Y.-X.; Kang, D.-Z.; Yao, P.-S. Elevated Hexose-6-Phosphate Dehydrogenase Regulated by OSMR-AS1/hsa-miR-516b-5p Axis Correlates with Poor Prognosis and Dendritic Cells Infiltration of Glioblastoma. Brain Sci. 2022, 12, 1012. https://doi.org/10.3390/brainsci12081012
Zhang Y-B, Zheng S-F, Ma L-J, Lin P, Shang-Guan H-C, Lin Y-X, Kang D-Z, Yao P-S. Elevated Hexose-6-Phosphate Dehydrogenase Regulated by OSMR-AS1/hsa-miR-516b-5p Axis Correlates with Poor Prognosis and Dendritic Cells Infiltration of Glioblastoma. Brain Sciences. 2022; 12(8):1012. https://doi.org/10.3390/brainsci12081012
Chicago/Turabian StyleZhang, Yi-Bin, Shu-Fa Zheng, Lin-Jie Ma, Peng Lin, Huang-Cheng Shang-Guan, Yuan-Xiang Lin, De-Zhi Kang, and Pei-Sen Yao. 2022. "Elevated Hexose-6-Phosphate Dehydrogenase Regulated by OSMR-AS1/hsa-miR-516b-5p Axis Correlates with Poor Prognosis and Dendritic Cells Infiltration of Glioblastoma" Brain Sciences 12, no. 8: 1012. https://doi.org/10.3390/brainsci12081012
APA StyleZhang, Y.-B., Zheng, S.-F., Ma, L.-J., Lin, P., Shang-Guan, H.-C., Lin, Y.-X., Kang, D.-Z., & Yao, P.-S. (2022). Elevated Hexose-6-Phosphate Dehydrogenase Regulated by OSMR-AS1/hsa-miR-516b-5p Axis Correlates with Poor Prognosis and Dendritic Cells Infiltration of Glioblastoma. Brain Sciences, 12(8), 1012. https://doi.org/10.3390/brainsci12081012
        
                                                
