Abstract
The wastewater conveyance systems in the United States are facing severe structural challenges, with the nation’s overall wastewater infrastructure receiving a critically low grade of D- from the American Society of Civil Engineers (ASCE). Innovative trenchless technologies, such as Cured-in-Place Pipe Renewal Technology (CIPPRT), offer a cost-efficient substitute for traditional open-cut construction methods (OCCM). However, the possibility of a comprehensive life-cycle cost analysis (LCCA) comparing these methods remains unexplored. LCCA examines the comprehensive financial impact, encompassing installation, operation, maintenance, rehabilitation, and replacement expenses, using net present value (NPV) over a set duration. The objective of this study is to systematically review the existing literature to explore advancements in calculating the LCCA for CIPPRT and compare the latter approach to OCCM. A rigorous PRISMA-guided methodology applied to academic databases identified 845 publications (1995–2024), with 83 documents being selected after stringent screening. The findings reveal limited use of artificial intelligence (AI) or machine learning (ML) in predicting CIPPRT costs. A bibliometric analysis using VOSviewer visualizes the results. The study underscores the potential of intelligent, data-driven approaches, such as spreadsheet models and AI, to enhance decision-making in selecting rehabilitation methods tailored to project conditions. These advancements promise more sustainable and cost-effective management of sanitary sewer systems, offering vital insights for decision-makers in addressing critical infrastructure challenges.
1. Introduction
The United States faces a critical challenge in maintaining its aging wastewater infrastructure, with structural degradation threatening public health and environmental sustainability. Though widely employed, traditional open-cut construction methods (OCCM) incur significant economic, social, and environmental costs [1,2,3]. Trenchless technologies, particularly Cured-in-Place Pipe Renewal Technology (CIPPRT), present a promising alternative, offering reduced surface disruption and environmental impacts [4,5,6]. Despite these advantages, a comprehensive life-cycle cost analysis (LCCA) comparing CIPPRT and OCCM remains underexplored, especially concerning the integration of advanced predictive tools like machine learning (ML) [7,8,9,10]. This study addresses the research gap by conducting a systematic review of LCCA methodologies for CIPPRT and OCCM, following PRISMA guidelines [11,12]. By analyzing 83 selected studies and employing bibliometric tools, this research identifies key cost components, evaluates the role of ML in cost prediction, and highlights the economic and sustainability benefits of CIPPRT. The aim is to provide decision-makers with actionable insights into cost-effective and environmentally sustainable approaches for wastewater pipeline rehabilitation.
2. Background
2.1. Open-Cut Construction Method
Open Excavation (also known as open cut, cut-and-cover, or trenching) is an excavation made in the open rather than a tunnel. The simplest method for installing a new pipe or replacing an old one entails digging a trench to the necessary depth, placing the pipe, filling the trench back in, and repairing the surface [1,2,3,13]. This open-cut trench method entails excavating and exposing the existing pipe for repair or replacement, followed by backfilling. As a widely used traditional method for underground infrastructure installation or replacement, the OCCM includes several steps: excavating the trench, securing the trench walls, preparing the pipe bedding, laying the pipe, embedding it, refilling the trench, compacting the soil, and restoring the surface [14] (Figure 1).
Figure 1.
Cross-sectional diagram of pipe installation in a trench [14].
Advantages and Challenges of OCCM
The five advantages of OCCM are as follows [15,16,17,18]:
- May be more cost-effective than trenchless methods in areas without pavement;
- Serves as the only viable option for repairing pipes that have collapsed or lost their slope, as these require complete removal;
- Ideal for pipes heavily obstructed by roots or debris, eliminating the need for extraction;
- Allows repairs without necessitating the removal of roots or debris from within the pipe;
- A reliable solution for addressing severe structural damage to pipelines.
The challenges of OCCM include the following:
- High Risk of Cave-Ins: Cave-ins are the most significant danger associated with excavation, posing a higher likelihood of worker fatalities compared to other excavation-related accidents [19].
- Increased Excavation Requirements: Open-cut methods require more extensive excavation compared to trenchless techniques, resulting in higher resource and labor demands.
- Pavement Removal Costs: Removing street and sidewalk pavement is often necessary, adding to the overall expense of repairs.
- Multiple Safety Hazards: Workers face additional risks, such as falls, falling loads, exposure to hazardous atmospheres, and accidents involving mobile equipment.
- Traffic Disruptions: Open trenches at intersections in busy urban areas can significantly disrupt traffic flow and limit access to local businesses, causing inconvenience and financial losses [20].
- Environmental Impact in Sensitive Areas: Installing underground utility lines in wetlands incurs high environmental mitigation costs, increasing project expenses.
- Depth-Related Costs: Deeper installations require specialized equipment and involve higher costs for safety systems, which are critical for protecting workers in such conditions.
- Economic Impact on Businesses: Open-road construction on heavily trafficked streets in business districts can severely affect local businesses, limiting customer access and reducing revenues [21]. In the traditional OCCM for river crossings, pipelines are typically routed beneath a bridge, which significantly accelerates wear and reduces their lifespan by 50% to 75%.
2.2. Trenchless Technology
Trenchless technology, which minimizes surface excavation, offers several advantages, including reduced environmental and social disruption, lower costs, and enhanced safety. It is especially effective in urban areas, minimizing noise, pollution, and traffic disturbances while maintaining or improving operational efficiency [16,22,23,24]. Trenchless pipe replacement, particularly pipe bursting, is generally more cost-effective than OCCM, especially for depths greater than 3 m, due to reduced excavation, dewatering, and restoration needs. While OCCM increases significantly with depth, trenchless methods maintain relatively stable costs [25]. Moreover, trenchless methods reduce social impacts like traffic congestion, noise pollution, and restricted property access, making them particularly suited for urban environments [26,27,28,29]. The shorter project timelines of trenchless methods further enhance cost efficiency by reducing labor and downtime expenses. These advantages make trenchless options highly favorable in areas with high utility congestion or environmental restrictions [30]. Cost comparison studies and a rating system further highlight trenchless methods as more sustainable and economically favorable, particularly for deep pipelines [22,31,32].
2.3. Cured-in-Place Pipe Renewal Technology
CIPPRT entails inserting a resin-saturated flexible fabric liner into the existing pipeline, inflating, or expanding it to fit the pipe’s interior, and hardening the resin through heat sources like hot water, steam, or UV light. This process creates a hard, anti-corrosive, and anti-seepage lining that adheres to the inner wall of the old pipe [4,18,23,33,34,35,36,37,38]. Figure 2 depicts the Cured-in-Place renewal process, showing the delivery and insertion of an uncured resin tube into a damaged pipe, inflation with air, curing through thermal or UV methods, trimming of ends, and, finally, the restoring of the pipe, ready for service.
Figure 2.
CIPPRT principle (red arrow for chemical flow, black arrow for process flow, and blue arrow for water flow) (Adapted from [33]).
The CIPPRT is suitable for pipe diameters ranging from 4 to 120 inches, with installation lengths typically between 1000 and 3000 feet (Table 1) [18]. Two primary techniques for liner installation are inversion and pull-in methods. The pull-in approach demands extra caution to avoid damage while the liner is being pulled through the pipe [18,38]. The curing process predominantly utilizes three heat sources, namely, hot water, steam, and ultraviolet light, all of which must achieve the resin curing point’s exothermic temperature. The liner materials are composed of thermoset resin and fabric composites [5,39,40].
Table 1.
CIPPRT installation method and relevant factors (Adapted from [18]).
The choice of CIPPRT depends on multiple considerations, including available space, the chemical properties of the fluid transported in the pipeline, the number of service connections and manholes, the installation length, renewal goals, and the structural properties of the vinyl ester and epoxy resin systems. Although these systems are particularly effective for sanitary sewers and residential service connections, their use often involves increased costs [33,34,41].
Advantages and Challenges of CIPPRT
The implementation of CIPPRT in underground infrastructure rehabilitation offers a multitude of benefits that significantly enhance the efficiency and effectiveness of pipeline restoration processes. These advantages can be elucidated as follows [18,23,24,33,35,37,41,42,43,44,45,46,47,48,49,50]:
- CIPPRT installation necessitates minimal excavation, thereby occupying a reduced subterranean footprint and curtailing the duration of construction activities.
- CIPPRT lining establishes a seamless interface with the existing pipeline, eliminating the requirement for supplementary grouting procedures, and providing enhanced structural integrity.
- CIPPRT demonstrates remarkable adaptability to diverse conduit morphologies, accommodating a wide spectrum of cross-sectional configurations encountered in aging infrastructure systems.
- A single CIPPRT installation operation can effectively rehabilitate extended pipeline segments, producing a monolithic, joint-free lining.
- The smooth interior surface of CIPPRT linings results in a diminished friction coefficient.
- CIPPRT materials exhibit superior resistance to corrosive agents and demonstrate exceptional impermeability characteristics.
- The host pipe system’s composite design utilizes the remaining structural strength of the original pipeline alongside the mechanical characteristics of the CIPPRT liner.
The key points encapsulated by the challenges and limitations of CIPPRT include the following:
- Higher construction costs compared to conventional rehabilitation methods;
- Significant investments required in specialized equipment and skilled labor;
- Difficult implementation in structurally compromised pipelines;
- The demand for specialized construction equipment;
- High levels of technical expertise required for workers.
2.4. Life-Cycle Cost Analysis Framework
The LCCA framework provides a structured approach to evaluate the long-term costs associated with trenchless renewal methods for sanitary sewers, encompassing three primary cost components: construction, environmental, and social costs. Construction costs focus on pipe dimensions, material type and thickness, and the rehabilitation design life [33,34,51,52,53,54]. Environmental costs are influenced by material components, transportation logistics, project location, equipment use, and energy consumption [55,56,57,58]. Social costs address impacts such as traffic disruption, noise, road restoration needs, and overall public inconvenience [26,29,59,60,61,62].
This framework integrates diverse parameters to calculate a comprehensive life-cycle cost. It accounts for quantifiable factors, including project specifics (e.g., length and diameter of the culvert, material properties), environmental considerations (e.g., emissions, energy use, and material sources), and socio-economic factors (e.g., traffic control, noise, and community impacts). Advanced computational tools like Minitab (https://www.minitab.com (accessed 25 December 2024)) and Microsoft Excel (https://www.microsoft.com/excel (accessed 25 December 2024)) software are employed for construction cost analysis. SimaPro (https://simapro.com/ (accessed 25 December 2024)) software is employed to quantify environmental impacts based on metrics such as global warming potential, smog generation, and resource depletion [18,33]. LCCA can be used as an important and effective decision-making tool to determine the cost of rehabilitation alternatives based on each alternative’s full life-cycle (service life). A survey of the largest municipalities in the U.S. indicated that 40% of municipalities use LCCA and that some have been using it for over 20 years [63]. The reasons why 60% of municipalities have not used LCC analysis include the lack of formal guidelines and the difficulty of estimating future expenses and income [64]. The life-cycle cost of the project, from its design to the decommissioning of the utility, includes the following categories [18,20,29,65] (Figure 3):
Figure 3.
Total cost categories (adapted from [18]). * Major cost for OCCM; ** Major cost for CIPPRT installation.
- Preconstruction cost: land acquisitions, design fees, planning, legal costs, etc.
- Construction cost: direct cost, indirect cost, social cost, etc.
- Post construction: cost operation and maintenance, etc.
LCCA for trenchless rehabilitation projects is calculated by combining three key cost components, namely, construction cost (CC), environmental cost (EC), and social cost (SC), as expressed in Equation (1):
This method requires careful consideration of material service life, ensuring the costs of replacing limited-life materials are balanced with initial investments. To account for the monetary differences over time, Equation (2) provides a framework for evaluating the total effective costs of various trenchless rehabilitation methods [55]:
where EC(LCCA): Total effective cost; LCCA: Life-cycle cost analysis expressed in current dollars; I: Inflation rate throughout the project period; i: Interest rate applicable during the project period; n: Number of years until disposal or the end of the design life.
2.5. Machine Learning
Artificial intelligence is a field that uses computer science and data to enable problem-solving in machines. Machine learning methods are a subtype of artificial intelligence methods that learn from data to improve their own accuracy without the need to be programmed again [66,67,68]. Machine learning is the science (and art) of programming computers so they can learn from data. Machine learning is the field of study that gives computers the ability to learn without being explicitly programmed [67,68]. For example, your email system’s spam filter is a machine learning program that can learn to flag spam, given examples of spam emails that are flagged by users and examples of regular non-spam emails. The examples that the system uses to learn are called the training set or sample. Machine learning is the creation of such a model, one that can find patterns by studying a set of training data and developing an algorithm without human involvement (Figure 4).
Figure 4.
Illustration of the hierarchical relationships between artificial intelligence, machine learning, and deep learning.
Machine learning is useful for the following tasks [68]:
- Problems for which existing solutions require a significant amount of hand-tuning or long lists of rules: one machine learning algorithm can often simplify code and perform better.
- Complex problems for which there is no good solution possible while using a traditional approach: the best machine learning techniques can find a solution. Fluctuating environments: a machine learning system can adapt to new data.
- Acquiring insights into complex problems and large amounts of data.
The machine learning algorithms are categorized based on the following considerations:
Training Supervision: Whether they are trained with human supervision. These are further classified into four groups: Supervised Learning, Unsupervised Learning, Semi-supervised Learning, and Reinforcement Learning.
Learning Type: Whether or not they can learn incrementally “on the fly.” These are further classified into two groups: Online Learning and Batch Learning.
Learning Approach: Whether they work by simply comparing new data points to new data points or instead detect patterns in the training data and build a predictive model. These are further classified into Instance-based versus Model-based Learning.
3. Methodology
3.1. Review Methodology
The methodology of this review involves three key stages aimed at examining the existing literature on LCCA for CIPPRT and OCCM, following the Preferred Reporting Items for Systematic Reviews and Meta-Analyses (PRISMA) guidelines (as explained in detail below) and the application of machine learning to calculate costs. The methodology of the literature review is divided into five phases, which are as follows:
3.1.1. Preparation Phase
This stage involved defining the research questions and selecting appropriate databases for the literature review. The primary databases included Google Scholar, ScienceDirect, OpenAlex, Engineering Village, Emerald, ProQuest, ASCE, and Web of Science. Zotero was used to organize references due to its advanced features. The review was limited to studies published between 1990 and 2024. The study defined the research problem and set clear objectives. An extensive review of the literature was undertaken, with its methodology guided by the PRISMA framework [11,32,59,69,70,71,72,73]. PRISMA was chosen for its systematic approach to disseminating and screening collected documents, facilitating a thorough review. The PRISMA methodology used in this review comprises four steps:
- Data Search Policy: Databases, search keywords, and limitations were defined.
- Screening and Filtering: Titles and abstracts of the collected documents were evaluated, and irrelevant ones were excluded.
- Eligibility Determination: Full-text documents were assessed to confirm relevance, with non-applicable documents being removed.
- Data Extraction: Relevant data were retrieved for further interpretation.
3.1.2. Execution Phase
During this phase, a structured approach was adopted to locate relevant studies. Based on the research questions established in the preparation phase, key search terms were identified. Synonyms and alternative phrases were incorporated, utilizing Boolean operators such as OR and AND to optimize the search process. A detailed summary of the search terms is presented in Table 2. Our search terms explicitly include both general terms (e.g., “machine learning,” “deep learning,” and “ML”) and algorithm-specific terms (e.g., “KNN,” “ANN,” and “neural networks”). This dual approach ensures that articles mentioning ML broadly or focusing on specific algorithms are retrieved. The selected documents were screened using the PRISMA framework, ensuring systematic dissemination of findings. The steps of this process are outlined in a PRISMA flowchart (Figure 5). This step ensured consistency with established systematic review methodologies. A table summarizing different types of reviews and their strengths and weaknesses is also included to provide context for the chosen approach.
Table 2.
Search terms for the literature review.
Figure 5.
PRISMA flowchart.
3.1.3. Screening Phase
The initial filtering of papers was performed by reviewing their titles and abstracts, and applying specific inclusion criteria:
- Language: Only papers written in English were considered.
- Document Type: Full-text theses, conference proceedings, journal articles, web pages, standards, and books were included.
- Time Frame: Studies published between 1990 and 2025 were prioritized, with a focus on recent advancements in trenchless technologies.
Duplicates were removed, and abstracts were examined to identify papers involving ML applications in LCCA and life-cycle assessment, and primary research findings in trenchless pipeline renewal. Papers meeting these criteria underwent a more detailed review of their introductions and conclusions to confirm their relevance. Ultimately, 83 primary research articles were selected and managed using Zotero.
3.1.4. Evaluation Phase
The selected articles were further evaluated for their quality and relevance, guided by four key questions:
- Is the methodology clearly articulated?
- Are the results thoroughly detailed?
- Are the cost calculation tools adequately explained?
- Is ML applied for cost evaluation?
Papers were finalized for inclusion based on their contextual significance, even if some lacked comprehensive methodological details.
3.1.5. Extraction Phase
Using Zotero, relevant information from the selected references was systematically organized. Each paper was analyzed for identification and documentation based on the inclusion of construction cost, environmental cost, social cost, and LCCA using the relevant tools, and whether ML was used to calculate the costs. The screening, evaluation, and extraction of articles were performed manually, without the assistance of artificial intelligence or automated tools, ensuring a thorough and human-driven approach to data processing and analysis.
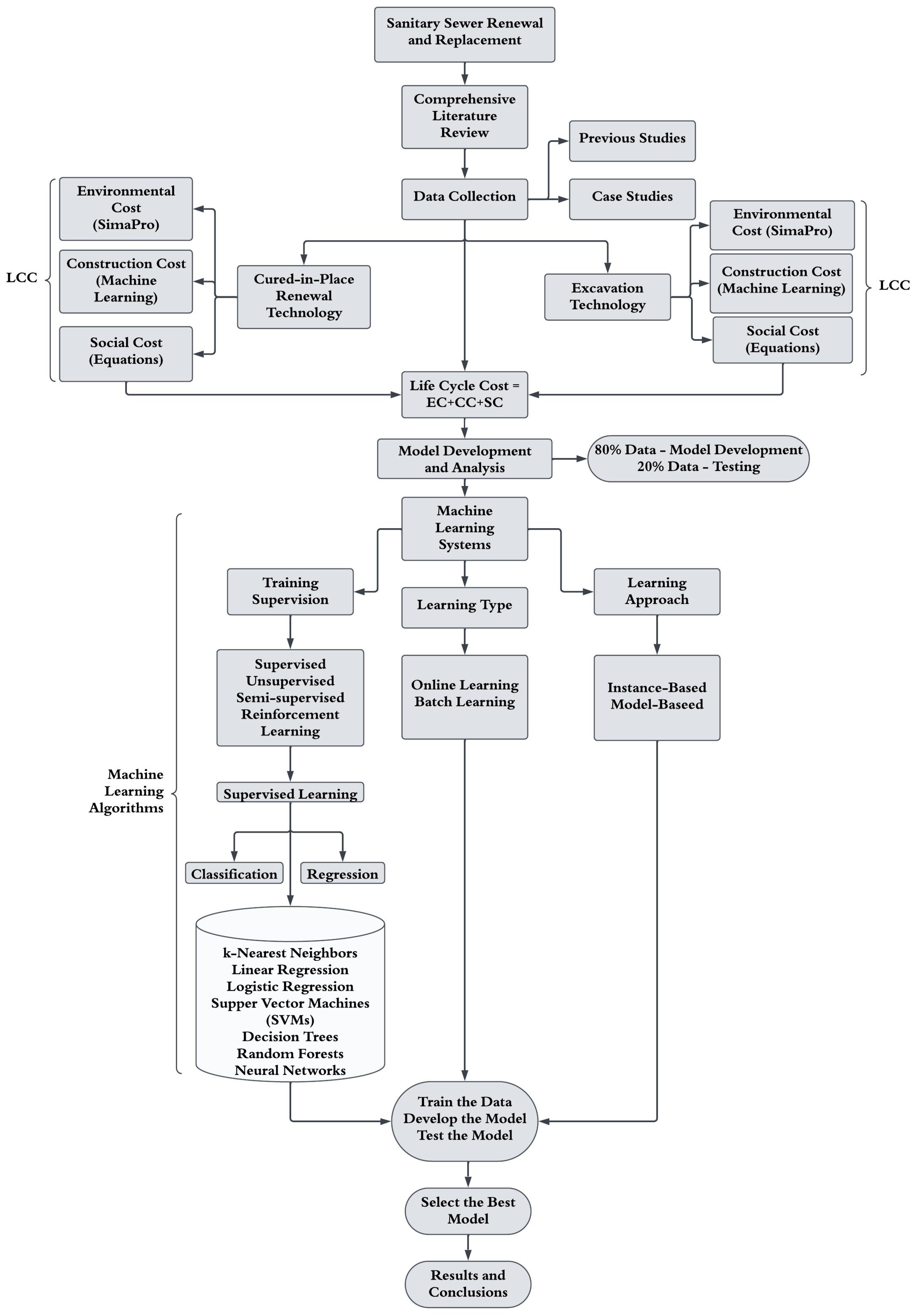
3.2. Research Methodology
The methodology of the research includes a systematic process designed for the development and analysis of machine learning models, emphasizing a structured approach to data and cost evaluation. It begins with a comprehensive data collection and literature review, followed by an exploration of case studies and previous studies to establish foundational knowledge. The process then integrates various costs (construction, social, and environmental) using their respective methods, such as machine learning for construction costs, equations for social costs, and SimaPro for environmental costs. This is combined into a life-cycle cost evaluation framework. The methodology incorporates supervised and unsupervised machine learning techniques. The models are trained, tested, and iteratively refined to identify the optimal solution, culminating in the presentation of results and conclusions. The methodology of the life-cycle cost prediction is depicted in the flowchart (Figure 6).
Figure 6.
Research methodology.
4. Results and Discussion
Table 3 summarizes cost-based studies employing machine learning tools like ANN, Bayesian Networks, and Genetic Algorithms, as well as other analytical tools, for the cost prediction of OCCM and CIPPRT renewal methods. Some of the relevant studies are briefly described in the paragraphs below.
Tighe et al. [74] focused on traffic delay costs and found that trenchless technologies eliminate traffic disruptions, making them a more economical option than OCCM. Trenchless methods can be up to 75% cheaper than OCCM, particularly for smaller-diameter pipes and in urban environments [60]. Trenchless methods generate 97% less greenhouse gas emissions compared to OCCM. Open-cut methods incur social costs ranging from 6% to 78% of direct project costs, depending on location and population density. Trenchless methods have much lower social costs, estimated at only 3% of project costs. Open-cut methods disturb 53 times more physical material than trenchless technologies, leading to significantly higher ecological disruption. Hence, it can be concluded that trenchless technologies are often more cost-effective and environmentally sustainable, especially in high-density urban settings; the inclusion of social costs and environmental impacts in project evaluations is essential for making informed decisions.
Tighe et al. [75] compared the overall project costs of trenchless technologies with those of OCCM. It concluded that trenchless technologies offer comparable surface restoration costs, are effective in urban areas, and result in fewer maintenance and rehabilitation expenses. Open-cut methods, however, reduce pavement lifespan by about 30% and increase maintenance costs significantly (from 85 CAD/m2 to 146 CAD/m2).
Gangavarapu et al. [20] studied the costs of traffic disruption caused by utility construction using OCCM and trenchless methods. The study revealed that trenchless methods minimize traffic disruption costs, which ranged between $0 to $126, compared to $297 to $156 for OCCM.
Lee et al. [76] found that OCCM using shoring or shielding costs $442.90 per linear foot (LF), significantly higher than the $168.35 per LF cost of pipe bursting. Open-cut costs varied based on the type of excavation wall protection used.
In 2006, Shahata [77] created a Stochastic Life-Cycle Cost (SLCC) framework employing Monte Carlo simulations to analyze and predict cost variations over a system’s lifespan. He evaluated and optimized water main repair, renovation, and replacement methods. The software @Risk 4.5 was used to run the Monte Carlo simulations, which were integrated into the SLCC framework to handle probabilistic inputs. It confirmed that the open trench repair, slip-lining renovation, and pipe bursting replacement (for small diameters) are the most cost-effective approaches, and that the effective application of the SLCC model can significantly reduce the estimated $15 billion cost associated with water main replacement and rehabilitation in Canada. OCCM is the most effective method for replacing water mains with larger diameters (greater than 30 inches).
Hashemi [24] conducted a cost comparison for sewer pipeline replacement in Troy, Michigan, revealing that the pipe-bursting method saved $104 million, compared to OCCM. Moselhi et al. [78] noted that the cost evaluation in their study incorporates both direct costs (pre-construction, construction, and post-construction) and social costs (e.g., disruptions for pedestrians and vehicles, and cleaning expenses). Using the Analytical Hierarchy Process (AHP), these costs are integrated into a multi-criterion decision-making framework that also considers duration and environmental impact. Decision-makers assign weights to these criteria (e.g., 70% for cost) and calculate a composite score for each rehabilitation method. AHP enables systematic comparison by combining weighted scores, helping to identify the most suitable method based on overall utility. For example, while CIPPRT has higher direct costs ($98.8/m), its shorter duration and moderate environmental impact may justify its selection under certain weightings.
Matthews [61] identified eight social cost categories, including travel delays, vehicle operating costs, and lost business revenue. Travel delay costs constituted most of the social costs (~55%). Open-cut construction was $367.25/LF, compared to micro-tunneling at $26.95/LF.
Hashemi et al. [79] evaluated CIPPRT, pipe bursting, and OCCM based on cost, pipe diameter, and service reconnection needs. Pipe-bursting costs were over 60% lower than OCCM and the approach was more effective for projects requiring increased service capacity.
Joshi [1] analyzed the CO2 emissions generated by OCCM and pipe-bursting methods. A case study in Bowling Green, Ohio, revealed that pipe-bursting reduced total CO2 emissions by 72.6%, compared to OCCM.
Alinizzi [80] analyzed costs for OCCM, concluding that agency costs are approximately $856,216 per lane-mile, while trenchless methods significantly reduce costs through minimized surface disruption. Another study compares fuzzy and simulation-based life-cycle cost models for sewer rehabilitation to address uncertainties in costs, service life, and other parameters [64]. It identifies cost-effective strategies for different rehabilitation methods: open-trench/sleeve repairs ($1000–$6600/unit), slip-lining for renovations ($190,000–$385,000/km), and pipe bursting for replacements ($548,000–$770,000/km). The study found that fuzzy models are more conservative, yielding higher cost estimates, while simulation-based models provide practical probabilistic results which are typically 2–19% lower.
Mattews et al. [81] emphasized the economic and environmental benefits of trenchless methods. Pipe bursting showed higher emissions per 100 m (0.96–5.10 tons CO2), compared to CIPPRT (2.66–3.11 tons CO2). Reference [82] used three carbon calculators to assess the carbon footprint of trenchless methods. CIPPRT emerged as the more carbon-efficient option. Loss et al. [83] used ReCiPe 2008 H/H to evaluate traditional and pipe-bursting systems, concluding that pipe-bursting generally had lower environmental impacts due to reduced greenhouse gas emissions.
Chilana et al. [84] analyzed the carbon footprint for a 150-mile Integrated Pipeline (IPL) Project. Prestressed concrete cylinder pipes had a 15–20% lower carbon footprint, compared to steel pipes. Tabesh [85] investigated OCCM and trenchless tunneling methods for constructing a 250-mile Underground Freight Transportation system in Texas. Tunneling was found to be suitable for urban areas due to its minimal surface disruption, while open-cut methods were cost-effective in rural areas.
Tavakoli et al. [86] compared the carbon footprint of open-cut and trenchless methods. Open-cut methods produced 5379 tons of CO2 for each 25 miles compared to 887 tons for trenchless methods. Monfared [87] compared open-cut, horizontal directional drilling (HDD), and auger boring methods. Open-cut was the least expensive, at CAD 200 per meter, but incurred higher social and environmental costs.
These findings suggest that decision-makers should consider the three main impact factors—direct cost, social cost, and environmental impact—when selecting pipeline materials and installation methods [48]. OCCM requires extensive construction equipment for trench excavation and additional backfill materials, resulting in higher energy consumption during installation. In contrast, CIPPRT is the most environmentally friendly option, requiring minimal equipment and smaller excavation areas.
The ASCE [88] has emphasized that optimizing pipe manufacturing processes, improving construction methods, and reducing waste can significantly reduce environmental and social costs. The ASCE report advocates the use of Envision as a standardized tool to promote sustainable pipeline projects. A broader comparative study examined the LCCA and LCA of SAPL, CIPPRT, sliplining, and pipe-bursting methods, providing a holistic view of sustainability in utility management.
Beaudet et al. [89] detailed an LCCA methodology comparing CIPPRT lining alternatives, revealing significant cost savings. Pre-engineered rubber gaskets ($3192.42) were more cost-effective than hydrophilic adhesive seals ($6185.37). Kaushal [33] reviewed emissions from steam-cured CIPPRT, assessing concerns about air quality and water contamination. Existing studies lacked robust methodologies to capture exposure levels.
In 2020, Serajiantehrani [55] introduced a machine learning framework aimed at forecasting construction and environmental expenses associated with several trenchless techniques, such as spray-applied cementitious pipe linings, CIPPRT utilizing polyester resin, and sliplining, with respect to high-density polyethylene pipes. The model utilized actual construction and environmental cost data for its analysis. Among the evaluated methods, CIPPRT was identified as having the highest environmental costs for culverts with diameters ranging from 30 to 108 inches. Notably, for diameters between 84 and 108 inches, the environmental costs associated with CIPPRT were found to be double those of spray-applied cementitious pipe linings.
Najafi and Gokhale [18] compared the cost allocation of OCCM and trenchless methods. Trenchless methods prioritize labor and material costs, while OCCM allocates a higher proportion to social costs. Table 3 summarizes all the studies relevant to cost prediction or estimation based on analytical and machine learning tools.
Table 3.
Studies related to the cost of trenchless technology (✔: indicates that the corresponding literature includes the cost; ✘: indicates the literature does not include the cost.)
Discussion—Table Summary and Research Gap
Table 3 provides a detailed overview of studies employing various analytical tools to assess the costs of trenchless approaches and OCCM for sewer system rehabilitation. The studies consistently demonstrate that trenchless methods, such as CIPPRT, are more cost-effective than OCCM, particularly in urban settings. For example, Hashemi et al. [24] showed that CIPPRT costs are 60% lower than OCCM for most pipe diameters, while Kaushal [33] found that CIPPRT reduces total environmental and social costs by up to 90%, compared to OCCM. Additionally, Joshi [1] reported that pipe-bursting techniques reduce CO2 emissions by 72.6% compared to OCCM, emphasizing the environmental advantages of trenchless methods.
The studies also highlight the critical role of integrating environmental and social costs into life-cycle cost analysis. For instance, Matthews and Allouche [81] identified social costs, such as traffic delays and business disruptions, as significant contributors to total project costs, amounting to up to 30% of the latter. Analytical frameworks such as Monte Carlo simulations [77] and cost component analyses [33] were instrumental in quantifying these impacts, enabling more informed decision-making.
The table also highlights diverse applications of machine learning tools in cost prediction and decision-making for sewer system rehabilitation. These studies demonstrate how models like Random Forest models, ANNs, Gradient Boosting models, and Monte Carlo simulations improve the accuracy of life-cycle cost analysis by incorporating complex variables. Serajiantehrani [55] applied models such as k-NN, multiple linear regression (MLR), and decision tree regressors (DTRs) to predict trenchless pipe renewal costs, showcasing machine learning’s ability to handle cost variability effectively. Similarly, Malek Mohammadi et al. [97] used k-NN and binary classification to predict sewer pipe conditions, enabling maintenance prioritization based on degradation trends.
The studies also emphasize integrating environmental, social, and economic cost factors into ML-driven frameworks. Loganathan et al. [99] employed logistic regression and Random Forest models to assess sanitary sewer conditions, offering actionable insights for selecting rehabilitation strategies tailored to site-specific needs. Arjun [101] utilized Gradient Boosting and Random Forest models to enhance cost estimations and pipe condition predictions, highlighting their potential to reduce uncertainties in large-scale projects. Abuhishmeh [105] implemented adaptive neuro-fuzzy systems and Monte Carlo simulations for assessing risks in reinforced concrete sewer pipes, demonstrating ML’s capacity to predict vulnerabilities and mitigate costs effectively.
Shirkhanloo [100] used Gradient Boosting and XGBoost for sewer pipe asset management, emphasizing ML’s utility in asset longevity. Ribalta et al. [106] explored Bayesian inference and surrogate models for uncertainty reduction in cost analysis, while Omar et al. [10] used data mining techniques to predict water main failures. These studies collectively showcase ML’s capability to integrate construction, environmental, and social costs into robust LCCA frameworks.
Despite the insights provided by these studies, several gaps remain in the application of analytical tools for cost prediction in sewer rehabilitation. One major limitation is the fragmented treatment of cost components, with most studies focusing on either construction or environmental costs, rather than integrating all cost categories into a unified LCCA framework. This limits the ability to holistically assess the long-term economic and sustainability-based impacts of different methods.
Additionally, most existing analyses are context-specific and fail to account for variability across project conditions, such as pipe diameters, geographic locations, and soil types. While trenchless methods like CIPPRT have been proven to be effective in urban settings, their performance in rural or environmentally sensitive areas remains underexplored. Furthermore, there is limited empirical validation of these analytical tools in real-world scenarios, and their scalability for large-scale projects has not been rigorously tested. Addressing these gaps requires the development of comprehensive LCCA frameworks and their validation under diverse conditions to improve the reliability of cost predictions and decision-making.
Another significant gap lies in the application of machine learning to enhance predictive modeling for LCCA. Although machine learning has been used in other engineering domains to predict costs and optimize decision-making, its integration into the comparative analysis of trenchless technologies and traditional methods is minimal. Studies often lack robust frameworks to evaluate the potential of ML in incorporating dynamic variables, such as inflation rates, material degradation, and evolving environmental regulations, into the LCCA. Despite promising advancements, the research reveals gaps in applying ML comprehensively across diverse geographic contexts and large-scale projects. Further studies are needed to validate these models’ scalability and ensure their integration into standardized LCCA methodologies for sewer rehabilitation projects.
5. Conclusions
5.1. Trends of Research in Using Machine Learning in Sewer Systems
The rising focus on predictive modeling reflects the growing need for precise and effective approaches to tackle the issues associated with aging sewer infrastructure. The following graph (Figure 7) illustrates the increasing scholarly attention on cost estimation for sewer systems, as reflected in the growing number of publications from 1995 to 2025. This upward trend signifies the evolving complexity and importance of accurate cost modeling in sewer system management. Notable surges in research output around 2010 and after 2020 may correlate with advancements in computational methods, such as machine learning and Monte Carlo simulations, and heightened awareness of sustainability challenges in urban infrastructure. The sharp rise in publications during the 2020–2025 period underscores the critical role of interdisciplinary approaches in addressing cost variability, environmental impacts, and lifecycle analyses in sewer system projects. This trend highlights the field’s increasing relevance in both academic and practical contexts.
Figure 7.
Publication trend associated with articles focusing on cost estimation for sewer systems, highlighting the growing scholarly attention from 1995 to 2025.
5.2. Scientometric Analysis
A scientometric study leveraging VOSviewer (https://www.vosviewer.com/ (accessed 25 December 2024)) software offers valuable insights into the core research themes in this field. Keywords serve as indicators of the primary areas of interest within a given research domain [107]. For this analysis, co-occurrence was selected as the method, with all keywords defined as the unit of analysis. The resulting keyword co-occurrence network illustrates the interconnections among research topics and their structural relationships. The co-occurrence analysis is the relatedness of items when determined based on the number of documents in which they occur together. The counting method of full counting was used, which means that each link within the same authorship or occurrence has the same weight. A minimum occurrence threshold of three was applied, and out of 1048 keywords examined, 135 met this criterion, forming seven clusters with 1952 links and a total link strength of 2686.
As shown in Figure 8, the network demonstrates that all keywords are interconnected. A cluster is a set of items in a network map that are grouped together. Clusters in VOSviewer are non-overlapping, meaning an item can belong to only one cluster. Clusters are often used to represent groups of related items, such as similar keywords or identical authors, and are assigned numerical labels for identification. In Figure 4, seven clusters are colored differently. The red cluster contains terms like “infrastructure,” “artificial intelligence,” “condition assessment,” and “sustainability”. The green cluster contains terms like “pipes,” “inspection,” and “deterioration”. The blue cluster contains terms such as “environmental,” “neural networks,” and “machine learning.” Links are the lines connecting the nodes (terms). Each line represents a relationship between two terms. Link strength indicates the intensity or frequency of the connection between two terms. While specific numerical values are not visible in the image, thicker lines imply stronger links. For example: “Artificial intelligence” and “infrastructure” have a prominent link, suggesting a strong relationship. Figure 9 depicts that when a node (term) is selected, it highlights its linked terms.
Figure 8.
Keyword co-occurrences in VOSviewer. (Encircled node is selected in Figure 9).
Figure 9.
Selecting a node in VOSviewer.
Figure 10 is a network visualization, combined with a gradient bar representing the timeline from 2010 to 2025, illustrating the temporal evolution of research focus and the emergence of new areas in the field. Nodes of colors closer to blue represent earlier research trends (closer to 2010), while green and yellow nodes reflect more recent developments (up to 2025). Key observations include the early prominence of foundational topics such as “civil engineering,” “machine learning,” and “environmental” themes, which are central in blue regions. Over time, as reflected by the transition to green and yellow, newer research areas such as “artificial intelligence,” “infrastructure,” “sustainability,” and “Internet of Things” have gained prominence. This evolution indicates a shift towards the integration of advanced technologies and sustainability practices in civil engineering and related fields. The terms in yellow, like “pipes,” “asset management,” and “automation,” reflect cutting-edge focus areas involving real-world applications and monitoring systems studied in recent years. Overall, visualization captures a progression from traditional engineering principles to the adoption of smart, AI-driven, and sustainable approaches in contemporary research and practice.
Figure 10.
Keyword co-occurrences in VOSviewer.
5.3. Cost Analysis and Machine Learning Integration in Pipeline Rehabilitation
The comparative life-cycle cost analysis for Open-Cut Construction Method (OCCM) and CIPPRT reveals critical insights into the economic, environmental, and social impacts of these two pipeline rehabilitation approaches. OCCM, being a traditional method, remains effective in rural or non-pavement areas where disruptions are minimal. However, its high environmental and social costs, including extensive excavation and emissions, often outweigh its advantages in urban or high-traffic settings. CIPPRT, on the other hand, demonstrates superior adaptability and efficiency, particularly in urban environments with high utility congestion. Its minimal excavation requirements, reduced greenhouse gas emissions, and lower social costs make it a sustainable and economically viable alternative for most rehabilitation projects. Despite its higher initial investment and dependency on specialized equipment, the long-term savings and reduced environmental footprint position CIPPRT as a preferred choice for modern infrastructure projects.
The pie chart below visualizes the distribution of costs associated with the LCCA of sanitary sewer rehabilitation methods, highlighting four key categories: Social Costs (SC), Environmental Costs (EC), Construction Costs (CC), and LCCA (Figure 11). Based on Table 4, Social Costs constitute the highest share, at 38.8%, reflecting significant disruptions like traffic delays, business losses, and other societal impacts caused by traditional methods such as OCCM. Environmental Costs account for 30.6%, underscoring the emissions and resource use involved in materials production and the extensive excavation associated with OCCM. Construction Costs, comprising 28.6%, illustrate the direct costs of labor, equipment, and materials needed for these projects. Meanwhile, Life-Cycle Costs contribute the smallest portion (2%) but represent critical factors in long-term project sustainability, including maintenance and rehabilitation. This distribution underscores the need for adopting trenchless technologies such as CIPPRT, which can significantly reduce social and environmental costs, as shown in the studies comparing the two methods. These findings advocate for the incorporation of all cost categories within the LCCA to make more sustainable decisions with respect to pipeline rehabilitation projects.
Figure 11.
Distribution of papers based on the different costs.
The integration of ML tools and methodologies, such as Monte Carlo simulations and the Analytical Hierarchy Process, further enhances the accuracy and reliability of LCCA. These tools enable decision-makers to evaluate complex cost factors, including social disruptions, environmental impacts, and long-term maintenance, to choose the most suitable rehabilitation method. The study underscores the importance of including social and environmental costs in the LCCA to make informed decisions that align with sustainability goals. The findings emphasize that while OCCM may be viable in select scenarios, trenchless technologies like CIPPRT provide a more sustainable, efficient, and cost-effective approach for pipeline rehabilitation, especially in urban settings. The following pie chart shows that Random Forest and ANN are the tools most frequently used for the cost estimation (Figure 12). The following section, Table 4, includes the most relevant studies that are based on Machine learning and deal with cost prediction.
Figure 12.
Percentage distribution of the machine learning tools used.
Table 4.
Summary of most relevant cost studies based on machine learning.
6. Contributions to the Body of Knowledge
Systematic Comparative Analysis: The paper conducts a comprehensive comparison of OCCM and CIPPRT using an LCCA. It highlights the advantages, challenges, and economic sustainability of CIPPRT over OCCM in various contexts, especially in urban settings.
Integration of Machine Learning: The study emphasizes the underutilized potential of ML for accurate cost predictions in sanitary sewer rehabilitation. It advocates for the leveraging of ML to model life-cycle costs, considering diverse factors such as social disruptions, environmental impacts, and operational costs.
Environmental and Social Cost Insights: The research underscores that CIPPRT significantly reduces environmental and social costs compared to OCCM. These findings contribute to sustainability-focused infrastructure planning by quantifying the ecological and societal benefits of the adoption of trenchless methods.
Identification of Research Gaps: It identifies inconsistencies in current methodologies for LCCA and advocates for a unified framework to address gaps in cost component integration, particularly regarding environmental and social dimensions.
Framework Development: The paper proposes a structured methodology for conducting systematic reviews using PRISMA guidelines, setting a standard for future comparative studies in infrastructure rehabilitation.
7. Research Gaps and Future Recommendations
Although numerous studies have analyzed the cost components of pipeline rehabilitation methods, a significant gap persists in the comprehensive application of LCCA for comparing the CIPPRT trenchless method and OCCM. Existing research often isolates construction, environmental, or social costs without fully integrating them into a unified LCCA framework. This fragmented approach limits the understanding of the holistic economic and sustainability-based impacts of these methods over the entire associated service life.
Moreover, while CIPPRT has been widely recognized for its lower environmental footprint and reduced social disruption compared to OCCM, inconsistencies in methodologies and datasets have prevented a robust, standardized comparison. Environmental costs, such as emissions and resource use during material manufacturing and installation, are frequently underreported for CIPPRT. Similarly, OCCM’s significant social costs, including traffic delays, road damage, and business disruptions, are often inadequately quantified, particularly in urban settings with high levels of utility congestion.
Another gap lies in the evaluation of CIPPRT and OCCM across varying project conditions, such as pipe diameters and depths, and geographic contexts. Most studies generalize findings, failing to address the variabilities in costs due to regional regulations, material availability, and subsurface characteristics. Additionally, the integration of machine learning tools to predict life-cycle costs, which could enhance the precision of cost estimation models, remains underexplored for these specific methods.
Addressing these gaps requires a comprehensive LCCA framework that systematically incorporates construction, environmental, and social costs. Empirical validation of this framework under diverse real-world scenarios and leveraging ML for cost prediction can enable a more accurate and sustainable comparison of CIPPRT and OCCM, facilitating informed decision-making in pipeline rehabilitation projects.
Funding
This research received no external funding.
Conflicts of Interest
The authors declare no conflict of interest.
Abbreviations
The following abbreviations are used in this manuscript:
| AHP | Analytic Hierarchy Process |
| AHP | Artificial Hierarchy Process |
| ANN | Artificial Neural Network |
| ASCE | American Society of Civil Engineers |
| BCY | Bank Cubic Yards |
| BPNN | BP Neural Network |
| BRT | Boosted Regression Tree |
| CIPPRT | Cured-in-Place Pipe |
| CIPPRT_CO2 | Carbon emissions in CIPPRT |
| CIPPRT_Construction | Construction Cost of Cured-in-Place Pipe |
| CIPPRT_LCCA | Life-Cycle Cost Analysis of CIPPRT Method |
| CIPPRT_Social | Social Cost of CIPPRT Pipe Method |
| CO2 | Carbon Dioxide |
| ELM | Extreme Learning Machine |
| ft | Foot |
| GHG | Greenhouse Gas |
| GRNN | General Regression Neural Network |
| HP | Horsepower |
| IRR | Internal Return Ratio |
| LCCA | Life-Cycle Cost Analysis |
| LCY | Loose Cubic Yard |
| LDA | Linear Discriminant Analysis |
| M&R | Maintenance and Replacement |
| MCDMM | Multiple Criteria Decision-Making Method |
| MLP | Multi-layer Perceptron |
| O&M | Operational and Maintenance |
| OC | Open-cut |
| OC_CO2 | Carbon Emissions in OCCM |
| PACP | Pipeline Assessment and Certification Program |
| PB | Pipe Bursting |
| PB_CO2 | Carbon Emissions in Pipe Bursting |
| PB_Construction | Construction Cost Pipe Bursting method |
| PI | Priority Index |
| PLS | Partial Least Squares |
| QTO | Quantity Takeoff |
| RF | Random Forest |
| ROM | Reduced Order Model |
| SAPL | Spray Applied Pipe Lining |
| SAPL_Construction | Construction Cost of SAPL Method |
| SAPL_LCCA | Life-Cycle cost Analysis of SAPL Method |
| Sliplining_LCCA | Life-Cycle cost Analysis of Sliplining Method |
| TBM | Tunnel Boring Machine |
| TxDOT | Texas Department of Transportation |
| UFT | Underground Freight Transportation |
References
- Joshi, A. A Carbon Dioxide Comparison of Open Cut and Pipe Bursting. Master’s Thesis, Bowling Green State University, Bowling Green, OH, USA, 2012. [Google Scholar]
- Hay, S. A Comparative Study of Trenchless Technologies versus Traditional Open Trenching for the Replacement of Ageing Potable Water Pipelines. Master’s Thesis, Durban University of Technology, Durban, South Africa, 2014. [Google Scholar]
- Giri, A.K. A Cost Comparison for Open-Cut and Trenchless Method in City Natural Gas Pipeline Network. Alok Kumar Giri J. Eng. Res. Appl. 2019, 9, 1–7. [Google Scholar]
- Das, S.; Bayat, A.; Gay, L.; Salimi, M.; Matthews, J. A Comprehensive Review on the Challenges of Cured-in-Place Pipe (CIPP) Installations. J. Water Supply Res. Technol.-AQUA 2016, 65, 583–596. [Google Scholar] [CrossRef]
- Alam, S.; Sterling, R.L.; Allouche, E.; Condit, W.; Matthews, J.; Selvakumar, A.; Simicevic, J. A Retrospective Evaluation of the Performance of Liner Systems Used to Rehabilitate Municipal Gravity Sewers. Tunn. Undergr. Space Technol. 2015, 50, 451–464. [Google Scholar] [CrossRef]
- Zhang, Z.; Liu, J.; Qiu, P. Application of Cured-in-Place Pipe in Repair of Urban Sewer. China Water Wastewater 2014, 30, 106–108. Available online: https://link.cnki.net/doi/10.19853/j.zgjsps.1000-4602.2014.04.029 (accessed on 5 January 2025). [CrossRef]
- Gao, X.; Pishdad-Bozorgi, P. A Framework of Developing Machine Learning Models for Facility Life-Cycle Cost Analysis. Build. Res. Inf. 2020, 48, 501–525. [Google Scholar] [CrossRef]
- Romeiko, X.X.; Zhang, X.; Pang, Y.; Gao, F.; Xu, M.; Lin, S.; Babbitt, C. A Review of Machine Learning Applications in Life Cycle Assessment Studies. Sci. Total Environ. 2024, 912, 168969. [Google Scholar] [CrossRef]
- Hojjati, A.; Movahedifar, R.; Eskandari Torbaghan, M. Application of Machine Learning within an Asset Management Framework for Realizing the Impact of Trenching in Urban Environments. In Proceedings of the Geo-Congress 2024, Vancouver, BC, Canada, 22 February 2024; American Society of Civil Engineers: Reston, VA, USA, 2024; pp. 464–474. [Google Scholar]
- Omar, A.; Delnaz, A.; Nik-Bakht, M. Comparative Analysis of Machine Learning Techniques for Predicting Water Main Failures in the City of Kitchener. J. Infrastruct. Intell. Resil. 2023, 2, 100044. [Google Scholar] [CrossRef]
- Moher, D.; Liberati, A.; Tetzlaff, J.; Altman, D.G.; PRISMA Group. Preferred Reporting Items for Systematic Reviews and Meta-Analyses: The PRISMA Statement. PLoS Med. 2009, 6, e1000097. [Google Scholar] [CrossRef]
- Page, M.J.; McKenzie, J.E.; Bossuyt, P.M.; Boutron, I.; Hoffmann, T.C.; Mulrow, C.D.; Shamseer, L.; Tetzlaff, J.M.; Akl, E.A.; Brennan, S.E.; et al. The PRISMA 2020 Statement: An Updated Guideline for Reporting Systematic Reviews. BMJ 2021, 372, n71. [Google Scholar] [CrossRef]
- Mamaqani, B.H.; Marshall, D.; Najafi, M.; Behseresht, A. Comparing Different Embedment Options for an Open-Cut Pipeline Project; ASCE: Reston, VA, USA, 2014; pp. 320–334. [Google Scholar] [CrossRef]
- Howard, A. Pipeline Installation 2.0: A Manual for Construction of Buried Pipe; Relativity Publishing: Chicago, IL, USA, 2015. [Google Scholar]
- Woodroffe, N.J.; Ariaratnam, S.T. Cost and Risk Evaluation for Horizontal Directional Drilling versus Open Cut in an Urban Environment. Pract. Period. Struct. Des. Constr. 2008, 13, 85–92. [Google Scholar] [CrossRef]
- Kramer, S. Advantages and Disadvantages of Trenchless Construction Approach as Compared to the Traditional Open Cut Installation of Underground Utility Systems. In Proceedings of the Creative Construction Conference 2018-Proceedings, Ljubljana, Slovenia, 30 June–3 July 2018; pp. 129–138. [Google Scholar]
- Harbuck, R.H. Economic Evaluation of Trenchless Technology. AACE Int. Trans. 2000, RI12.1–RI12.7. [Google Scholar]
- Najafi, M.; Gokhale, S. Trenchless Technology: Pipeline and Utility Design, Construction, and Renewal, 2nd ed.; McGraw-Hill Education: New York, NY, USA, 2022; ISBN 978-1-260-45873-2. [Google Scholar]
- Chorazy, T.; Hlavínek, P.; Raček, J.; Pietrucha-Urbanik, K.; Tchórzewska-Cieślak, B.; Keprdová, Š.; Dufek, Z. Comparison of Trenchless and Excavation Technologies in the Restoration of a Sewage Network and Their Carbon Footprints. Resources 2024, 13, 12. [Google Scholar] [CrossRef]
- Gangavarapu, B.S. Analysis and Comparison of Traffic Disruption. In Proceedings of the ASCE International Conference on Pipeline Engineering and Construction: New Pipeline Technologies, Security and Safety, Baltimore, MD, USA, 13–16 June 2003. [Google Scholar]
- Kramer, S.R.; Gary, G.A. Comparison of Trenchless vs. Open-Cut Construction Methods for the Replacement of a Leaking Water Distribution System; ASCE: Reston, VA, USA, 2012; pp. 289–298. [Google Scholar] [CrossRef]
- Chothe, O.K.; Kadam, V.S. Comparative Study of Traditional Method and Innovative Method for Trenchless Technology: A Review. Int. Res. J. Eng. Technol. 2016, 3, 1104–1106. [Google Scholar]
- Xin, J. Application of Trenchless Pipeline Rehabilitation Technology. In Proceedings of the ICPTT 2014; ASCE: Reston, VA, USA, 2014; pp. 473–477. [Google Scholar]
- Hashemi, S.B. Construction Cost of Underground Infrastructure Renewal: A Comparison of Traditional Open-Cut and Pipe Bursting Technology. Master’s Thesis, The University of Texas at Arlington, Arlington, TX, USA, 2008. [Google Scholar]
- Li, B.; Yu, W.; Xie, Y.; Fang, H.; Du, X.; Wang, N.; Zhai, K.; Wang, D.; Chen, X.; Du, M.; et al. Trenchless Rehabilitation of Sewage Pipelines from the Perspective of the Whole Technology Chain: A State-of-the-Art Review. Tunn. Undergr. Space Technol. 2023, 134, 105022. [Google Scholar] [CrossRef]
- Matthews, J.C.; Allouche, E.N. A Social Cost Calculator For Utility Construction Projects; North American Society for Trenchless Technology: Chicago, IL, USA, 2010. [Google Scholar]
- Gilchrist, A.; Allouche, E.N. Quantification of Social Costs Associated with Construction Projects: State-of-the-Art Review. Tunn. Undergr. Space Technol. 2005, 20, 89–104. [Google Scholar] [CrossRef]
- Çelik, T.; Kamali, S.; Arayici, Y. Social Cost in Construction Projects. Environ. Impact Assess. Rev. 2017, 64, 77–86. [Google Scholar] [CrossRef]
- Kim, K. Cost Analysis for Renewal of Sewer System in the City of Grand Rapids, Michigan. Master’s Thesis, Michigan State University, East Lansing, MI, USA, 2005. [Google Scholar]
- Lueke, J.S.; Ariaratnam, S.T. Rehabilitation of Underground Infrastructure Utilizing Trenchless Pipe Replacement. Pract. Period. Struct. Des. Constr. 2001, 6, 25–34. [Google Scholar] [CrossRef]
- Vahidi, E.; Das, M.; Jin, E. Environmental Life Cycle Analysis of Pipe Material for Sewer Systems. Sustain. Cities Soc. 2016, 27, 167–174. [Google Scholar] [CrossRef]
- Zhu, H.; Wang, T.; Wang, Y.; Li, V.C. Trenchless Rehabilitation for Concrete Pipelines of Water Infrastructure: A Review from the Structural Perspective. Cem. Concr. Compos. 2021, 123, 104193. [Google Scholar] [CrossRef]
- Kaushal, V. Comparison of Environmental and Social Costs of Trenchless Cured-In-Place Pipe Renewal Method with Open-Cut Pipeline Replacement for Sanitary Sewers; The University of Texas at Arlington: Arlington, TX, USA, 2019. [Google Scholar]
- Zhao, J.Q.; Rajani, B.B. Construction and Rehabilitation Costs for Buried Pipe with a Focus on Trenchless Technologies; National Research Council of Canada: Ottawa, ON, USA, 2002; Volume RR-101. [Google Scholar]
- Das, S. Evaluation of Cured-in-Place Pipe Lining Installations. Master’s Thesis, University of Alberta, Edmonton, AB, Canada, 2016. [Google Scholar]
- Alsadi, A.A.; Matthews, J.C. Evaluation of Carbon Footprint of Pipeline Materials during Installation, Operation, and Disposal Phases. J. Pipeline Syst. Eng. Pract. 2020, 11, 04020005. [Google Scholar] [CrossRef]
- Mitchell, C. Investigation into the Process of Cured-in-Place Pipe Sewer Rehabilitation. Plymouth Stud. Sci. 2020, 13, 290–327. [Google Scholar]
- Ward, D.C.; National Cooperative Highway Research Program; Synthesis Program; Transportation Research Board; National Academies of Sciences, Engineering, and Medicine. The Renewal of Stormwater Systems Using Trenchless Technologies; Transportation Research Board: Washington, DC, USA, 2018; p. 25167. ISBN 978-0-309-39029-3. [Google Scholar]
- Alam, S.; Matthews, J.; Sterling, R.; Allouche, E.; Selvakumar, A.; Condit, W.; Kampbell, E.; Downey, D. Evaluation of Testing Methods for Tracking CIPP Liners’ Life-Cycle Performance. Cogent Eng. 2018, 5, 1463594. [Google Scholar] [CrossRef]
- Sterling, R.; Alam, S.; Allouche, E.; Condit, W.; Matthews, J.; Downey, D. Studying the Life-Cycle Performance of Gravity Sewer Rehabilitation Liners in North America. Procedia Eng. 2016, 165, 251–258. [Google Scholar] [CrossRef]
- Ajdari, E.B. Volatile Organic Compound (VOC) Emission during Cured-in-Place-Pipe (CIPP) Sewer Pipe Rehabilitation. Master’s Thesis, University of New Orleans, New Orleans, LA, USA, 2016. [Google Scholar]
- Donaldson, B.M. Environmental Implications of Cured-in-Place Pipe Rehabilitation Technology. Transp. Res. Rec. J. Transp. Res. Board 2009, 2123, 172–179. [Google Scholar] [CrossRef]
- Tayefeh Hashemi, S.; Ebadati, O.M.; Kaur, H. Cost Estimation and Prediction in Construction Projects: A Systematic Review on Machine Learning Techniques. SN Appl. Sci. 2020, 2, 1703. [Google Scholar] [CrossRef]
- Selvakumar, A.; Tafuri, A.N. Rehabilitation of Aging Water Infrastructure Systems: Key Challenges and Issues. J. Infrastruct. Syst. 2012, 18, 202–209. [Google Scholar] [CrossRef]
- Matthews, J. Sewer Rehabilitation Using an Ultraviolet-Cured GFR Cured-in-Place Pipe. Pract. Period. Struct. Des. Constr. 2015, 20, 04014021. [Google Scholar] [CrossRef]
- Argyrou, C.; Bouziou, D.; O’Rourke, T.D.; Stewart, H.E. Retrofitting Pipelines with Cured-in-Place Linings for Earthquake-Induced Ground Deformations. Soil Dyn. Earthq. Eng. 2018, 115, 156–168. [Google Scholar] [CrossRef]
- Ji, H.W.; Yoo, S.S.; Kim, J.; Koo, D.D. The Mechanical Properties of High Strength Reinforced Cured-in-Place Pipe (CIPP) Liner Composites for Urban Water Infrastructure Rehabilitation. Water 2018, 10, 983. [Google Scholar] [CrossRef]
- Alsadi, A. Evaluation of Carbon Footprint During the Life-Cycle of Four Different Pipe Materials. Ph.D. Thesis, Louisiana Tech University, Ruston, LA, USA, 2019. [Google Scholar]
- Wang, L.; Yan, C.; Xu, J. Technology Standard of Pipe Rehabilitation; Springer: Singapore, 2021; ISBN 978-981-334-983-4. [Google Scholar]
- Murray, D.J., Jr. EPA Aging Water Infrastructure Research Program: State of the Technology for the Condition Assessment and Rehabilitation of Wastewater Collection Systems. In Proceedings of the World Environmental and Water Resources Congress 2009, Kansas City, MO, USA, 12 May 2009; American Society of Civil Engineers: Reston, VA, USA, 2009; pp. 1–7. [Google Scholar]
- Ormsby, C. A Framework for Estimating the Total Cost of Buried Municipal Infrastructure Renewal Projects. Master’s Thesis, McGill University, Montréal, QC, USA, 2009. [Google Scholar]
- Jafari, M.R.; Cotter, W.J. A Quantitative Comparison between Trenchless Technology and Open-Cut Method. In Proceedings of the NASTT’s No-Dig Show and ISTT’s 35th International No-Dig, Washington, DC, USA, 9–13 April 2017; International Society for Trenchless Technology: National Harbor, MD, USA; Perma-Liner Industries, LLC: Clearwater, FL, USA; TT Technologies: Aurora, IL, USA, 2017. [Google Scholar]
- Kere, K.J.; Huang, Q. An Analytical Approach to Evaluate Life-Cycle Cost of Deteriorating Pipelines. Reliab. Eng. Syst. Saf. 2024, 250, 110287. [Google Scholar] [CrossRef]
- Marchionni, V.; Lopes, N.; Mamouros, L.; Covas, D. Modelling Sewer Systems Costs with Multiple Linear Regression. Water Resour Manag. 2014, 28, 4415–4431. [Google Scholar] [CrossRef]
- Serajiantehrani, R. Development of a Machine Learning-Based Prediction Model for Construction and Environmental Costs of Trenchless Sprayapplied Pipe Linings, Cured-In-Place Pipe, and Sliplining Methods in Large Diameter Culverts; The University of Texas at Arlington: Arlington, TX, USA, 2020. [Google Scholar]
- Visentin, C.; Trentin, A.W.D.S.; Braun, A.B.; Thomé, A. Lifecycle Assessment of Environmental and Economic Impacts of Nano-Iron Synthesis Process for Application in Contaminated Site Remediation. J. Clean. Prod. 2019, 231, 307–319. [Google Scholar] [CrossRef]
- Jung, Y.J.; Sinha, S.K. Evaluation of Trenchless Technology Methods for Municipal Infrastructure System. J. Infrastruct. Syst. 2007, 13, 144–156. [Google Scholar] [CrossRef]
- Kaushal, V.; Najafi, M.; Serajiantehrani, R. Environmental Impact Assessment of Trenchless Cured-in-Place Pipe Renewal Method for Sanitary Sewer Applications; American Society of Civil Engineers: Reston, VA, USA, 2021. [Google Scholar]
- Mohanty, S.S.; Rath, A. Capturing Social Cost in Construction Sector: A Review of Literature through Meta-Analysis. J. Stud. Dyn. Change (JSDC) 2021, 8, 17–30. [Google Scholar]
- Apeldoorn, S. Comparing The Costs—Trenchless Versus Traditional Methods. 2000. Available online: https://www.waternz.org.nz/Attachment?Action=Download&Attachment_id=1344 (accessed on 25 December 2024).
- Matthews, J.C.; Allouche, E.N.; Sterling, R.L. Social Cost Impact Assessment of Pipeline Infrastructure Projects. Environ. Impact Assess. Rev. 2015, 50, 196–202. [Google Scholar] [CrossRef]
- Kaushal, V.; Najafi, M.; Serajiantehrani, R.; Malek Mohammadi, M. A Framework for Evaluation of Social Costs of Open-Cut Pipeline Replacement for Sanitary Sewers. In Proceedings of the Pipelines 2020, San Antonio, TX, USA, 6 August 2020; American Society of Civil Engineers: Reston, VA, USA, 2020; pp. 352–360. [Google Scholar]
- Arditi, D.; Messiha, H.M. Life Cycle Cost Analysis (LCCA) in Municipal Organizations. J. Infrastruct. Syst. 1999, 5, 1–10. [Google Scholar] [CrossRef]
- Azeez, K.; Zayed, T.; Ammar, M. Fuzzy- versus Simulation-Based Life-Cycle Cost for Sewer Rehabilitation Alternatives. J. Perform. Constr. Facil. 2013, 27, 656–665. [Google Scholar] [CrossRef]
- McKim, R.A. Selection Method for Trenchless Technologies. J. Infrastruct. Syst. 1997, 3, 119–125. [Google Scholar] [CrossRef]
- Ghoroghi, A. Advances in Application of Machine Learning to Life Cycle Assessment: A Literature Review. Int. J. Life Cycle Assess. 2022, 27, 433–456. [Google Scholar] [CrossRef]
- Mitchell, T.M. Machine Learning; McGraw-Hill series in computer science; McGraw-Hill: New York, NY, USA, 1997; ISBN 978-0-07-042807-2. [Google Scholar]
- Géron, A. Hands-On Machine Learning with Scikit-Learn and TensorFlow; O’Reilly Media: Sebastopol, CA, USA, 2017. [Google Scholar]
- Alaloul, W.S.; Altaf, M.; Musarat, M.A.; Faisal Javed, M.; Mosavi, A. Life Cycle Assessment and Life Cycle Cost Analysis in Infrastructure Projects: A Systematic Review. Preprint 2021. [Google Scholar] [CrossRef]
- Tetzlaff, J.; Page, M.; Moher, D. PNS154 the Prisma 2020 Statement: Development of and Key Changes in an Updated Guideline For Reporting Systematic Reviews and Meta-Analyses. Value Health 2020, 23, S312–S313. [Google Scholar] [CrossRef]
- Owolabi, T.A.; Mohandes, S.R.; Zayed, T. Investigating the Impact of Sewer Overflow on the Environment: A Comprehensive Literature Review Paper. J. Environ. Manag. 2022, 301, 113810. [Google Scholar] [CrossRef] [PubMed]
- Salihu, C.; Hussein, M.; Mohandes, S.R.; Zayed, T. Towards a Comprehensive Review of the Deterioration Factors and Modeling for Sewer Pipelines: A Hybrid of Bibliometric, Scientometric, and Meta-Analysis Approach. J. Clean. Prod. 2022, 351, 131460. [Google Scholar] [CrossRef]
- Sidani, A.; Dinis, F.M.; Sanhudo, L.; Duarte, J.; Santos Baptista, J.; Poças Martins, J.; Soeiro, A. Recent Tools and Techniques of BIM-Based Virtual Reality: A Systematic Review. Arch. Computat Methods Eng. 2021, 28, 449–462. [Google Scholar] [CrossRef]
- Tighe, S.; Lee, T.; McKim, R.; Haas, R. Traffic Delay Cost Savings Associated with Trenchless Technology. J. Infrastruct. Syst. 1999, 5, 45–51. [Google Scholar] [CrossRef]
- Tighe, S.; Knight, M.; Papoutsis, D.; Rodriguez, V.; Walker, C. User Cost Savings in Eliminating Pavement Excavations through Employing Trenchless Technologies. Can. J. Civ. Eng. 2002, 29, 751–761. [Google Scholar] [CrossRef]
- Lee, H.; Matthys, J. Cost Comparison of Pipeline Asset Replacement: Open-Cut and Pipe-Bursting. In Proceedings of the Pipelines 2007, Boston, MA, USA, 6 July 2007; American Society of Civil Engineers: Reston, VA, USA, 2007; pp. 1–11. [Google Scholar]
- Shahata, K. Stochastic Life Cycle Cost Modeling Approach for Water Mains; Library and Archives Canada = Bibliothèque et Archives Canada: Ottawa, ON, Canada, 2006. [Google Scholar]
- Moselhi, O.; Zayed, T.; Salman, A. Selection Method for Rehabilitation of Water Distribution Networks. In Proceedings of the ICPTT 2009, Shanghai, China, 15 September 2009; American Society of Civil Engineers: Reston, VA, USA, 2009; pp. 1390–1403. [Google Scholar]
- Hashemi, B.; Iseley, T.; Raulston, J. Water Pipeline Renewal Evaluation Using AWWA Class IV CIPP, Pipe Bursting, and Open-Cut. In Proceedings of the ICPTT 2011, Beijing, China, 7 October 2011; American Society of Civil Engineers: Reston, VA, USA, 2011; pp. 1257–1266. [Google Scholar]
- Alinizzi, A. Framework For Coordinating Water Distribution System And Pavement Infrastructure M&R Based on Lcca. Master’s Thesis, Purdue University, West Lafayette, IN, USA, 2013. [Google Scholar]
- Matthews, J.C.; Allouche, E.N. Fully Automated Decision Support System for Assessing the Suitability of Trenchless Technologies. J. Pipeline Syst. Eng. Pract. 2012, 3, 55–64. [Google Scholar] [CrossRef]
- Lueke, J.S.; Matthews, J.C.; Stowe, R.; Lamont, C. Comparing Carbon Footprints of Trenchless Water Main Renewal Technologies; University of Colorado Denver: Denver, CO, USA, 2015. [Google Scholar]
- Loss, A.; Toniolo, S.; Mazzi, A.; Manzardo, A.; Scipioni, A. LCA Comparison of Traditional Open Cut and Pipe Bursting Systems for Relining Water Pipelines. Resour. Conserv. Recycl. 2016, 128, 458–469. [Google Scholar] [CrossRef]
- Chilana, L.; Bhatt, A.H.; Najafi, M.; Sattler, M. Comparison of Carbon Footprints of Steel versus Concrete Pipelines for Water Transmission. J. Air Waste Manag. Assoc. 2016, 66, 518–527. [Google Scholar] [CrossRef]
- Tabesh, A. Case Study from Trenchless Rehabilitation Evaluation of North McKinney Interceptor Main for North Texas Municipal Water District; American Society of Civil Engineers: Reston, VA, USA, 2021. [Google Scholar]
- Tavakoli, R. Remaining Useful Life Prediction of Water Pipes Using Artificial Neural Network and Adaptive Neuro Fuzzy Inference System Models. Ph.D. Thesis, The University of Texas at Arlington, Arlington, TX, USA, 2018. [Google Scholar]
- Monfared, M.A.N. Comparison of Trenchless Technologies and Open Cut Methods in New Residential Land Development. Master’s Thesis, University of Alberta, Edmonton, AB, USA, 2018. [Google Scholar]
- Walt Schwarz, P.E. ; F.ASCE. Guideline of Sustainable Design of Pipelines by American Society of Civil Engineers; American Society of Civil Engineers: Reston, VA, USA, 2019. [Google Scholar]
- Beaudet, B.A.; Tobey, B.; Harder, S.E. Life Cycle Cost Analysis for Decision Making in Collection System Rehabilitation. In Proceedings of the Pipelines 2019, Nashville, TN, USA, 18 July 2019; American Society of Civil Engineers: Reston, VA, USA, 2019; pp. 187–197. [Google Scholar]
- Gangavarapu, B.S.; Najafi, M.; Salem, O. Quantitative Analysis and Comparison of Traffic Disruption Using Open-Cut and Trenchless; American Society of Civil Engineers: Reston, VA, USA, 2003. [Google Scholar]
- Piehl, R. Summary of Trenchless Technology for Use with USDA Forest Service Culverts; US Department of Agriculture, Forest Service, San Dimas Technology and Development Center: San Dimas, CA, USA, 2005. [Google Scholar]
- Wang, X.; Liu, B.; Allouche, E.N.; Liu, X. Practical Bid Evaluation Method Considering Social Costs in Urban Infrastructure Projects. In Proceedings of the 2008 4th IEEE International Conference on Management of Innovation and Technology, Bangkok, Thailand, 21–24 September 2008; pp. 617–622. [Google Scholar]
- Maldikar, S.D. An Investigation of Productivity Loss Due to Outdoor Noise Conditions. Master’s Thesis, The University of Texas at Arlington, Arlington, TX, USA, 2010. [Google Scholar]
- Kamat, S. Comparison of Dust Generation from Open Cut and Trenchless Technology Methods for Utility Construction; The University of Texas at Arlington: Arlington, TX, USA, 2011. [Google Scholar]
- Alqahtani, A.; Whyte, A. Artificial Neural Networks Incorporating Cost Significant Items towards Enhancing Estimation for (Life-Cycle) Costing of Construction Projects. Australas. J. Constr. Econ. Build. 2013, 13, 51–64. [Google Scholar] [CrossRef]
- Ariaratnam, S.T.; Piratla, K.; Cohen, A.; Olson, M. Quantification of Sustainability Index for Underground Utility Infrastructure Projects. J. Constr. Eng. Manag. 2013, 139, A4013002. [Google Scholar] [CrossRef]
- Mohammadi, M.M. Development of Condition Prediction Models for Sanitary Sewer Pipes. Ph.D. Thesis, The University of Texas at Arlington, Arlington, TX, USA, 2019. [Google Scholar]
- Visentin, C.; Trentin, A.W.D.S.; Braun, A.B.; Thomé, A. Life Cycle Sustainability Assessment: A Systematic Literature Review through the Application Perspective, Indicators, and Methodologies. J. Clean. Prod. 2020, 270, 122509. [Google Scholar] [CrossRef]
- Loganathan, K. Development of a Model to Prioritize Inspection and Condition Assessment of Gravity Sanitary Sewer Systems; American Society of Civil Engineers: Indianapolis, IN, USA, 2022. [Google Scholar]
- Shirkhanloo, S. Evaluation of Decision-Making Prediction Models for Sewer Pipes Asset Management. Ph.D. Thesis, The University of Texas at Arlington, Arlington, TX, USA, 2022. [Google Scholar]
- Arjun, M. Comparison of Condition Prediction Models To Prioritize Sewer Pipe Inspections. Ph.D. Thesis, The University of Texas at Arlington, Arlington, TX, USA, 2023. [Google Scholar]
- Salihu, C.; Mohandes, S.R.; Kineber, A.F.; Hosseini, M.R.; Elghaish, F.; Zayed, T. A Deterioration Model for Sewer Pipes Using CCTV and Artificial Intelligence. Buildings 2023, 13, 952. [Google Scholar] [CrossRef]
- Farouk, A.; Romali, N.; Rahman, R.A. Cost-Benefit Analysis of Rehabilitation Approaches for Water Distribution Networks; AIP Publishing: Melville, NY, USA, 2023. [Google Scholar]
- Youssef, S.; Nachabe, M. Rehabilitation Technologies to Abate Infiltration in Sanitary Sewers. J. Environ. Eng. 2023, 149, 04023025. [Google Scholar] [CrossRef]
- Abuhishmeh, K.S.K. Risk Assessment of Reinforced Concrete Sewer Pipes Under External Loading and Adverse Environmental Conditions Using an Adaptive Neuro-Fuzzy System. Ph.D. Thesis, The University of Texas at Arlington, Arlington, TX, USA, 2023. [Google Scholar]
- Ribalta, M.; Bejar, R.; Mateu, C.; Rubión, E. Machine Learning Solutions in Sewer Systems: A Bibliometric Analysis. Urban Water J. 2023, 20, 1–14. [Google Scholar] [CrossRef]
- Zahedi, F.; Alavi, H.; Majrouhi Sardroud, J.; Dang, H. Digital Twins in the Sustainable Construction Industry. Buildings 2024, 14, 3613. [Google Scholar] [CrossRef]
Disclaimer/Publisher’s Note: The statements, opinions and data contained in all publications are solely those of the individual author(s) and contributor(s) and not of MDPI and/or the editor(s). MDPI and/or the editor(s) disclaim responsibility for any injury to people or property resulting from any ideas, methods, instructions or products referred to in the content. |
© 2025 by the authors. Licensee MDPI, Basel, Switzerland. This article is an open access article distributed under the terms and conditions of the Creative Commons Attribution (CC BY) license (https://creativecommons.org/licenses/by/4.0/).











