Hybrid Renewable Energy Systems—A Review of Optimization Approaches and Future Challenges
Abstract
1. Introduction
2. Methodology
3. HRES Design
3.1. Renewables Diversity
3.2. Energy Storage Solution
3.3. Grid Connection
3.4. Energy Community Framework
4. HRES Optimization
4.1. General Principle of Energy System Optimization
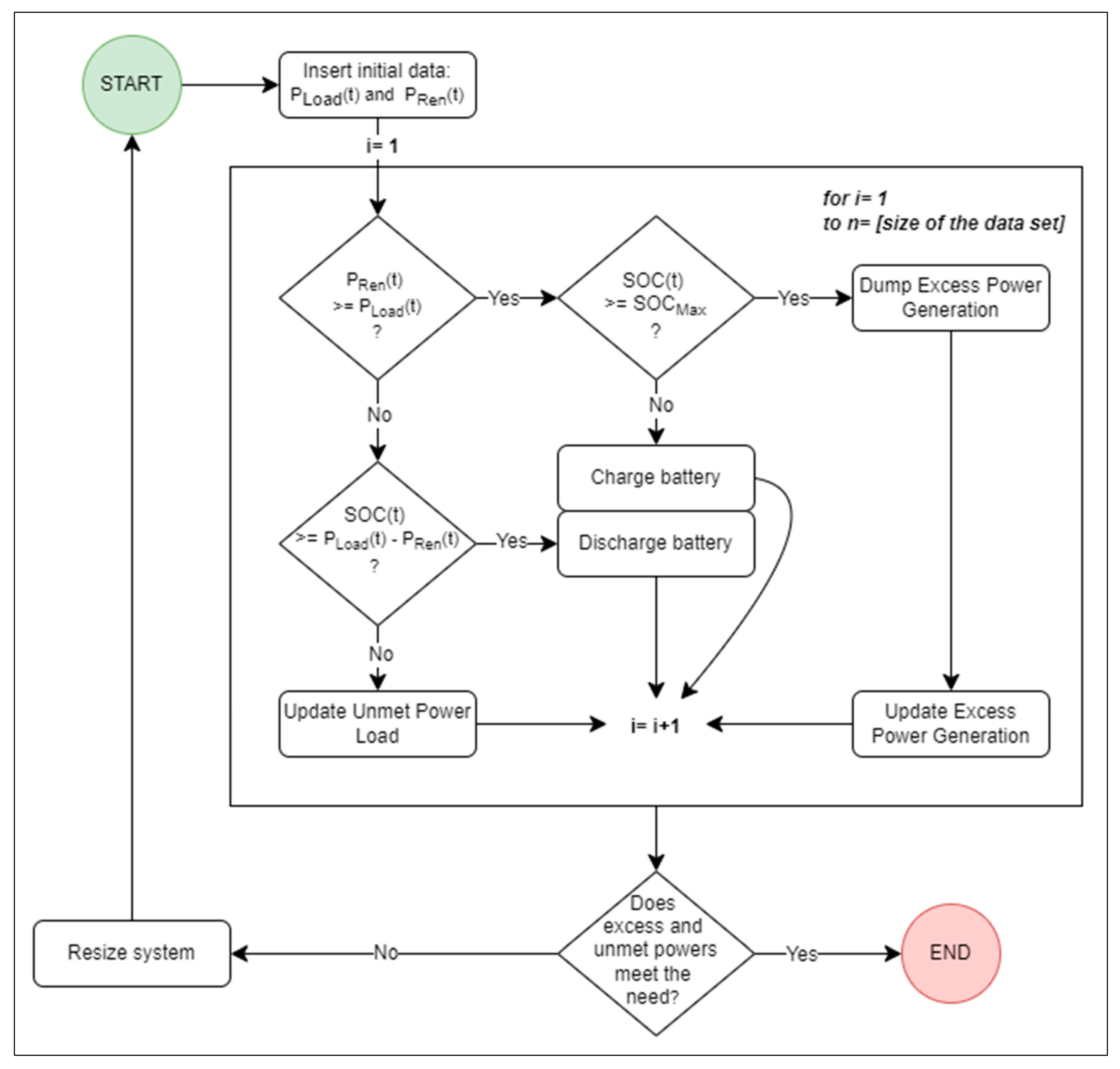
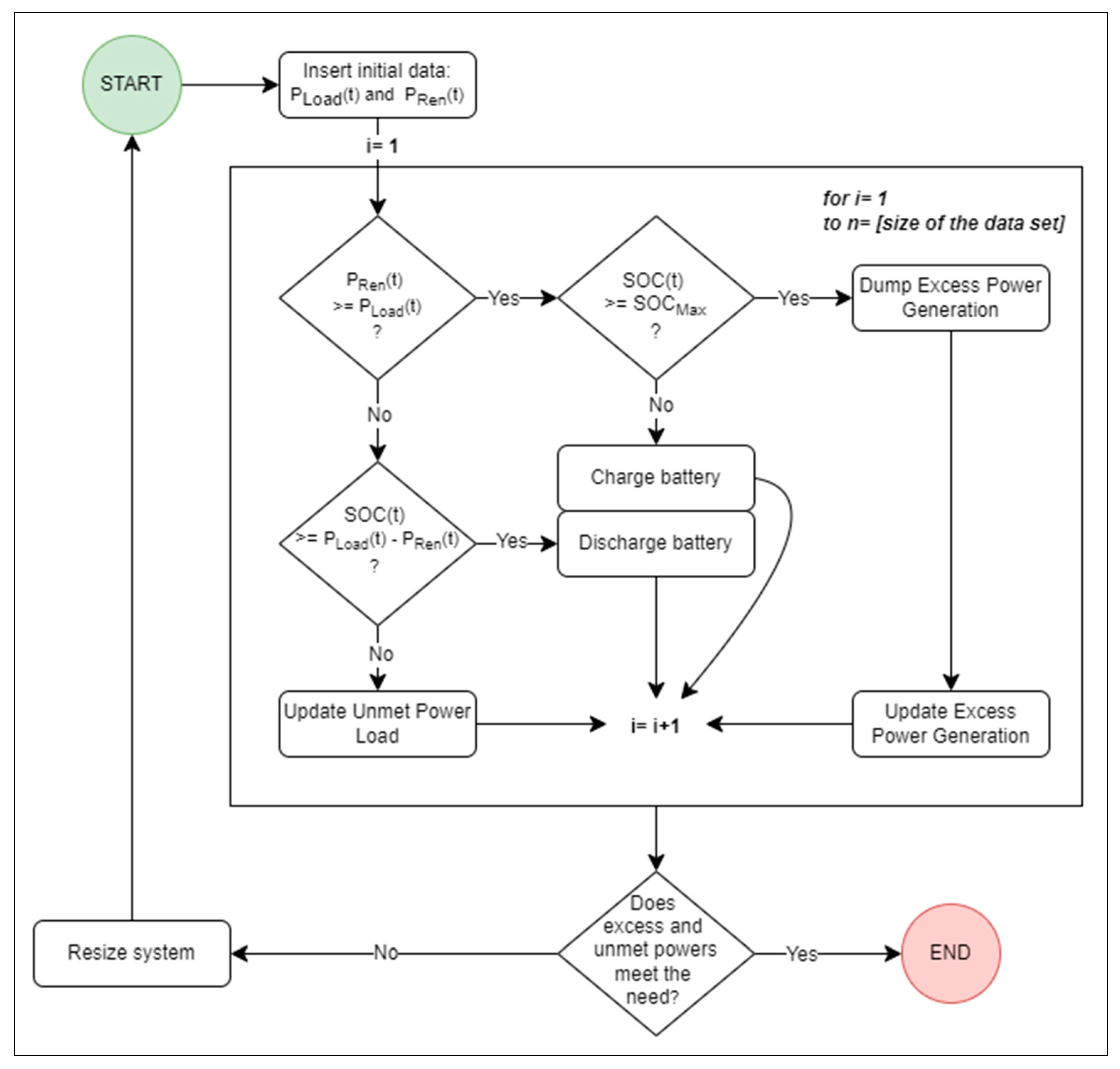
4.1.1. Flowchart
4.1.2. Pseudocode
4.2. Optimization Techniques
- Simulation tools are combined with optimization techniques. MATLAB 9.1–9.13 is paired with algorithms like MOPSO, demonstrating their utility in combining simulation-based scenario analysis with robust optimization for better system design [58]. Also, its HOMER Pro 3.12–3.16 is used to solve the optimization problem using GA [49]. HOMER 3.14 simulates system configurations and compares the results with GWO [37]. MATLAB’s 9.1–9.13 computational capabilities are incorporated with PSO to optimize energy system planning parameters [8].
- Metaheuristic algorithms are blended with decision-making methods. Firstly, the MOPSO and TOPSIS combination effectively balances optimization with multi-criteria decision-making, highlighting its use for selecting optimal Pareto solutions in multi-objective problems [62]. Secondly, NSGA-II and Linear Programming (LP) adaptation effectively apply bi-level optimization for capacity planning and environmental impact reduction [10].
- HRES performance improved by combining metaheuristic algorithms. Hybridized GA-PSO and MOPSO algorithm balances global and local exploration, optimizing renewable energy penetration while minimizing costs [43].
- Multi-Objective Optimization is used together with Pareto Analysis. The aim is to use NSGA-II [10], [19] or MOPSO [59] algorithms to determine the minimum energy cost and lifecycle emissions and to maximize job creation indicators. The best solution for the multi-objective optimization task was chosen by employing the Pareto front.
4.3. Optimization Criteria
- Environmental criteria on evolutionary algorithms. CO2 emissions [21,39,50] and Renewable Fraction (RF) [32,53] as a part of environmental indicators are often used together with nature-inspired algorithms like PSO, CSA and Strength Pareto Evolutionary Algorithm 2 (SPEA2). These methods provide robust solutions to highly non-linear, multi-modal optimization problems where ecological considerations are crucial.
- Reliability criteria on simulation-driven techniques. Reliability measures like Loss of Power Supply Probability (LPSP) [37,48,59] and ENS [58], are predominantly optimized through a combination of simulation tools such as HOMER Pro 3.12–3.16 and MATLAB 9.1–9.13. These criteria are addressed within multi-criteria decision-making solutions like TOPSIS and Evaluation Based on Distance from Average Solution (EDAS), highlighting their adaptability.
4.4. Computation Efficiency
4.4.1. Algorithm Design and Complexity
4.4.2. Problem Size and Scale
4.4.3. Hardware Architecture
4.4.4. Numerical Precision and Accuracy
4.5. Weakness and Limits of Optimization Methods
5. Suggestions from Previous Research
6. Discussion
- Optimization approaches advantages:
- This research highlights the trade-offs between complexity, scalability, hardware dependence, and accuracy for each optimization technique. MILP and MATLAB 9.1–9.13 are the most flexible and suitable for HRES multi-objective optimization for their precision and versatility, but they require significant computational resources (see Section 4.4).
- Four scientific principles for HRES optimization are revealed: simulation tools are combined with optimization techniques, metaheuristic algorithms are blended with decision-making methods, metaheuristic methods are combined in between, and multi-objective optimization is used together with Pareto Analysis (see Section 4.2). These principles are crucial for HRES optimization as they enable precise modeling of complex systems, efficient exploration of solution spaces, and practical decision-making.
- Four relationships between criteria and optimization methods were identified: economic indicators for multi-objective approaches, environmental criteria for evolutionary algorithms, reliability criteria for simulation-driven techniques, and social criteria for emerging frameworks (see Section 4.3). Incorporating social criteria, such as job creation and public acceptability, alongside traditional metrics like carbon emissions ensures technically robust and socially beneficial HRES designs. Balancing competing objectives like cost, efficiency, and sustainability ensures innovative, scalable, and actionable solutions for real-world energy challenges.
- Optimization techniques challenges:
- As the diversity of renewable energy sources in HRESs increases, along with the integration of more energy storage solutions and the development of both islanded and grid-connected HRESs (see Section 3), the demand for innovative optimization solutions, their integration, and the selection of appropriate criteria is growing.
- This article collects challenges (see Table 1) that researchers faced, so the directions clearly emphasize advancing HRES optimization, control, and integration of renewable resources [62,68,90]. Reports are increasingly addressing uncertainties [50,67,91], improving demand-side management [47,60], and developing advanced optimization techniques [20,40,92] to enhance system efficiency and scalability. HRES integration is often coupled with innovative technologies like advanced batteries and AI-based optimization [44,48,63]. Optimization challenges underscore a growing need for sustainable and resilient solutions. Economic and policy considerations are also gaining prominence, particularly in evaluating job creation [55,93]. Robust monitoring systems and dynamic modeling remain crucial for ensuring adaptability and precision in HRES performance [38,48].
- Future perspectives:
- The roadmap for future research consisting of nine areas (see Table 2) was developed to address existing issues and foster advancements in HRESs, enabling efficient integration, improved reliability, and broader adoption in diverse energy landscapes.
- Future advancements in HRESs will likely focus on dynamic optimization that incorporates high-resolution renewable resource forecasting and real-time adaptability of HRESs [31,68]. Scaling these systems to integrate diverse energy sectors, including industrial and agricultural loads, will further enhance their applicability and impact [57,68]. Efficient algorithm designs will play a role as HRESs expand globally, emphasizing the need for lightweight and scalable algorithms.
- The future lies in integrating quantum computing, which can drastically accelerate complex tasks and enable the exploration of previously unfeasible problems such as real-time dynamic pricing in HRESs, microgrid control, or detailed life cycle assessments of HRESs [79,80]. The speed of quantum computing compensates for the low performance of the optimization methods, its real benefit lies in tackling complex problems that require high computational depth, expanding the scope of HRES research.
- The growing importance of enhancing local energy resilience and independence underlines the need to integrate and explore energy sustainability at local and regional levels. It can be done using an energy community framework to get additional benefits for community members and ensure a resilient, efficient, and sustainable energy future (see Section 3.4).
Author Contributions
Funding
Data Availability Statement
Conflicts of Interest
Abbreviations
| AEM | Anion Exchange Membrane |
| AI | Artificial Intelligence |
| AMS | Annual Money Savings |
| AOA | Archimedes Optimization Algorithm |
| AREA | Total Area Required |
| ARO | Adaptive Robust Optimization |
| ASAI | Average System Availability Index |
| BFS | Breadth-First Search |
| BPNN | Back Propagation Neural Network |
| C & CG | Column Constraint Generation Algorithm |
| CAIDI | Customer Average Interruption Duration Index |
| CAPS | Probability of Unmet Load |
| CMOPSO | Constrained Multi-Objective Particle Swarm Optimization |
| COE | Cost of Electricity; Cost of Energy |
| CRF | Capacity Recovery Factor |
| CSA | Crow Search Algorithm |
| DPP | Deficit Power Probability |
| EAC | Equivalent Annual Costs |
| ECSR | Electricity Capacity Shortfall Rate |
| EDAS | Evaluation Based on Distance from Average Solution |
| EF | Electrolyzer Efficiency |
| ELF | Equivalent Loss Factor |
| EMS | Energy Management System |
| EMV | Energy Matching Variance |
| ENS | Energy Not Supplied |
| EPC | Energy Purchase Cost |
| ESOA | Ebola Optimization Search Algorithm |
| ESS | Energy Storage System |
| GA | Genetic Algorithm |
| GWO | Grey Wolf Optimizer |
| HGWO-SCA | Hybrid Grey Wolf Optimizer—Sine Cosine Algorithm |
| HMA | Hybrid Metaheuristic Algorithm |
| HRES | Hybrid Renewable Energy System |
| HS | Harmony Search |
| IP | Interruption Probability |
| JOBC | Number of Manpower; Employment Opportunities; Job Creation Potential |
| LCE | Life Cycle Emission |
| LCOE | Levelized Cost of Energy |
| LCOH | Levelized Cost of Hydrogen |
| LDP | Load Deficit Probability |
| LF-SSA | Hybrid Levy Flight-Salp Swarm Algorithm |
| LIP | Load Interruption Probability |
| LOLE | Loss of Load Expected |
| LOLP | Loss of Load Probability |
| LPSP | Loss of Power Supply Probability |
| MCDM | Multi-Criteria Decision Making |
| MCS | Monte Carlo simulation |
| MHOGA | MegaWatt Hybrid Optimization by Genetic Algorithms |
| MILP | Mixed-Integer Linear Programming |
| MMOSSA | Modified Multi-Objective Salp Swarm Optimization Algorithm |
| MOMFO | Multi-Objective Optimization Metaheuristic Algorithm |
| MOORA | Multi-Objective Optimization on the Basis of Ratio Analysis |
| MOPSO | Multi-Objective Particle Swarm Optimization |
| MSI | Multi-Strategy Integration |
| NPV | Net Price Value |
| NSGA-II | Non-Dominated Sorting Genetic Algorithm II |
| OMC | Operation and Maintenance Cost |
| PCOE | Penalty Cost of Emission |
| PDR | Power Discard Rate |
| PESA II | Pareto Envelope-Based Selection Algorithm II |
| PID | Proportional-Integral-Derivative |
| PRER | Primary Renewable Energy Rate |
| PSO | Particle Swarm Optimization |
| PSP | Power Supply Probability |
| RC | Replacement Cost |
| REC | Renewable Energy Contribution |
| REU | Renewable Energy Utilization |
| RF | Renewable Fraction; Renewable Energy Fraction |
| RFI | Renewable Fraction Index |
| RI | Reliability Index |
| RSM | Statistical Approach of the Response Surface Method |
| SAIDI | System Average Interruption Duration Index |
| SAIFI | Average Interruption Frequency Index |
| SOC | State of Charge |
| SPEA2 | Strength Pareto Evolutionary Algorithm 2 |
| TAC | Total Annual Cost |
| TD | Temporal Difference |
| TFC | Total Fixed Cost |
| TIC | Total Investment Cost |
| TLCC | System Total Life Cycle Cost |
| TNPC | Total Net Present Cost |
| TOPSIS | Technique for Order Preference by Similarity to Ideal Solution |
| UEL | Unmet Electricity Load |
| WOA | Whale Optimization Algorithm Anion Exchange Membrane |
Appendix A
| Article, Year | Renewables | Energy Storage System | Grid | Optimization Technique | Criteria |
|---|---|---|---|---|---|
| [22], 2017 | Solar/Wind/Biomass | Hydrogen | On | Mixed-integer linear programming (MILP) | Total Annual Cost (TAC) |
| [58], 2017 | Solar/Wind | Hydrogen | Off | Multi Objective Particle Swarm Optimization (MOPSO), MATLAB 9.1 | Total Annual Cost (TAC), Replacement Cost (RC), Operation and Maintenance Cost (OMC), Total Investment Cost (TIC), Loss of Load Expected (LOLE), Energy Not Supplied (ENS), Loss of Power Supply Probability (LPSP), Equivalent Loss Factor (ELF) |
| [54], 2018 | Solar/Wind | Battery/Hydrogen | On | HOMER Pro 3.12 | Levelized Cost of Hydrogen (LCOH), Levelized Cost of Energy (LCOE), Electrolyzer Efficiency (EF) |
| [43], 2018 | Solar/Wind | Off | Genetic Algorithm Particle Swarm Optimization (GA-PSO), Multi-Objective Particle Swarm Optimization (MOPSO) | Total Net Present Cost (TNPC), Levelized Cost of Energy (LCOE), Loss of Power Supply Probability (LPSP) | |
| [45], 2019 | Solar/Wind | Off | Crow Search Algorithm (CSA) | Total Net Present Cost (TNPC), Power Supply Probability (PSP), Loss of Power Supply Probability (LPSP), Loss of Load Probability (LOLP), Deficit Power Probability (DPP), Interruption Probability (IP) | |
| [39], 2020 | Solar/Wind | Hydrogen | On | Particle Swarm Optimization (PSO) | Total Net Present Cost (TNPC), CO2 Emissions, CH4 Emissions |
| [57], 2020 | Solar/Wind | Off | Breadth-First Search (BFS), Inverse Transform Method, Mixed-Integer Multi-Objective Particle Swarm Optimization (MOPSO) | System Average Interruption Duration Index (SAIDI), System Average Interruption Frequency Index (SAIFI), Customer Average Interruption Duration Index (CAIDI), Average System Availability Index (ASAI), Energy Not Supplied (ENS), Total Investment Cost (TIC) | |
| [92], 2020 | Wind/Hydro | On | Ant Colony Optimization, Simulated Annealing Method | System Average Interruption Duration Index (SAIDI), System average interruption frequency index (SAIFI), Customer Average Interruption Duration Index (CAIDI) | |
| [56], 2020 | Solar/Wind | On | Non-Dominated Sorting Genetic Algorithm II (NSGA-II), HOMER Pro 3.12 | Total Net Present Cost (TNPC), CO2 Emissions, Environmental footprint | |
| [65], 2020 | Solar/Wind | Off | Mixed-Integer Linear Programming (MILP), MATLAB 9.7, INTLINPROG | Equivalent Annual Costs (EAC) | |
| [90], 2021 | Solar/Wind | On | Stochastic Optimization Theory, Monte Carlo Simulation (MCS) | Energy Purchase Cost (EPC), Maintenance Cost, Carbon Emission Cost, Daily Operation Cost | |
| [62], 2021 | Solar/Wind | On | Multi-Objective Particle Swarm Optimization (MOPSO), Technique for Order Preference by Similarity to Ideal Solution (TOPSIS) method | Cost of Electricity (COE) | |
| [46], 2021 | Solar/Wind/Tidal | Hydrogen | Off | Whale Optimization Algorithm (WOA) | Total Net Present Cost (TNPC), Levelized Cost OF Energy (COE), Load Deficit Probability (LDP) |
| [21], 2021 | Solar/Wind | Off | Particle Swarm Optimization Algorithm, ε-constraint Method | Cost of Electricity (COE), Capacity Recovery Factor (CRF), Loss of Power Supply Probability (LPSP), CO2 Emissions, Renewable Energy Contribution (REC), Renewable Fraction (RF) | |
| [9], 2021 | Solar/Wind/Biomass/Hydro | On | Fuzzy Analytical Hierarchy Process, Multi-Objective Optimization on the basis of Ratio Analysis (MOORA), Technique for Order Preference by Similarity to Ideal Solution (TOPSIS) method, Evaluation Based on Distance from Average Solution (EDAS), Data-Driven methodology and Quality Management Approach (Six Sigma) | System Total Life Cycle Cost (TLCC), Probability of Unmet Load (CAPS), CO2 emissions, Total Area Required (AREA), Number of Manpower (JOBC) | |
| [59], 2021 | Solar/Wind | Off | Multi-Objective Particle Swarm Optimization (MOPSO), Pareto Envelope-Based Selection Algorithm II (PESA II), Strength Pareto Evolutionary Algorithm 2 (SPEA2) | Total Net Present Cost (TNPC), Penalty Cost of Emission (PCOE), CO2 Emissions, Loss of Power Supply Probability (LPSP), Availability, Renewable Fraction, Levelized cost of energy (LCOE) | |
| [47], 2021 | Solar/Wind | Hydrogen | Off | Hybrid Grey Wolf Optimizer—Sine Cosine Algorithm (HGWO-SCA) | Total Life Cycle Cost (TLCC), Load Interruption Probability (LIP) |
| [37], 2021 | Solar/Wind | Off | Grey Wolf Optimizer (GWO), HOMER Pro 3.14 | Loss of Power Supply Probability (LPSP), Levelized Cost of Energy (LCOE) | |
| [50], 2021 | Solar/Wind | Off | Sine-Cosine Algorithm, Crow Search Algorithm (CSA), ε-Constraint Method | Total Annual Cost (TAC), Nox Emissions, CO2 Emissions, SO2 Emissions | |
| [34], 2022 | Solar/Wind | Battery/Hydrogen | Off | HOMER Pro 3.14, Criteria-COPRAS | Levelized Cost of Energy (LCOE), Levelized Cost of Hydrogen (LCOH), Operation Cost, Nox Emissions, Capacity shortage, Excess electricity |
| [67], 2022 | Solar/Wind | Battery/Hydrogen | On | Mixed-Integer Linear Programming (MILP), GAMS, CPLEX | Operation and Maintenance Cost (OMC) |
| [93], 2022 | Solar/Wind | Hydrogen | On | CPLEX | Levelized Cost of Energy (LCOE), Levelized Cost of Hydrogen (LCOH), Utilization Efficiency of Renewables |
| [30], 2022 | x | Off | Jaya algorithm, Interior Point Method (IPM), CPLEX, Particle Swarm Optimization (PSO), Monte Carlo Simulations (MCS) | Total Net Present Cost (TNPC), Present Confidence level | |
| [35], 2022 | Solar/Wind | Battery/Hydrogen | On | Multi-Objective Particle Swarm Optimization (MOPSO), Non-Dominant Sorting Genetic Algorithm II (NSGA-II) | Life Cycle Cost (LCC), Loss of Power Supply Probability (LPSP), CO2 Emissions |
| [19], 2022 | Solar/Wind/Biomass/Hydro | Off | Non-Dominated Sorting Genetic Algorithm (NSGA-II) | Cost of Energy (COE), Life Cycle Emission (LCE), Job Creation Potential, Loss of Power Supply Probability (LPSP) | |
| [49], 2022 | Solar/Wind | On | Genetic Algorithm (GA), MATLAB 9.10 | Total Net Present Cost (TNPC) | |
| [18], 2023 | Solar/Wind/Biomass/Hydro | Battery/Hydrogen | Off | Multi-Period P-Graph | Levelized Cost of Hydrogen (LCOH), Gross Profit, Environmental Cost |
| [61], 2023 | Solar/Wind/ | Battery/Hydrogen | Off | Mixed-Integer Linear Programming (MILP) | Total Net Present Cost (TNPC), CO2 Emissions |
| [38], 2023 | Solar/Tidal | Off | Particle Swarm Optimization (PSO), Cuckoo Optimization, HOMER Pro 3.15 | Total Net Present Cost (TNPC), Excess Electricity, Unmet Electricity Load (UEL), Capacity Shortage | |
| [15], 2023 | Solar/Wind/Biomass | Hydrogen | On | HOMER Pro 3.15 | Levelized Cost of Energy (LCOE), Operation and Maintenance Cost (OMC), Total Net Present Cost (TNPC). CO2 Emissions, CO Emissions, Unburned Hydrocarbons Emissions, Particulate Matter Emissions, SO2 Emissions, NOx Emissions |
| [40], 2023 | Solar/Wind | Pumped hydro/Battery/Hydrogen | Off | Equilibrium Optimizer Algorithm, Artificial Bee Colony, Lightning Search Algorithm, Gray Wolf Optimizer (GWO) | Levelized Cost of Energy (LCOE), Exergy Efficiency |
| [44], 2023 | Solar/Wind | On | Master-Followers Bi-Level Gaming Model | Gross Profit, Loss of Power Supply Probability (LPSP) | |
| [7], 2023 | Solar/Wind | On | Loss Reduction Method, Voltage Improvement Method | System Average Interruption Duration Index (SAIDI), System average interruption frequency index (SAIFI), Customer Average Interruption Duration Index (CAIDI), Average System Availability Index (ASAI) | |
| [66], 2023 | Solar/Wind | On | Multi-Objective Optimization Metaheuristic Algorithm (MOMFO), Taguchi Method, fuzzy decision-maker-based multi-objective optimization algorithm | Levelized Cost of Energy (LCOE), Loss of Power Supply Probability (LPSP), Renewable Energy Fraction (RF) | |
| [32], 2023 | Solar/Wind | Off | Archimedes Optimization Algorithm | Total Net Present Cost (TNPC), Renewable Fraction Index (RFI), Loss of Power Supply Probability (LPSP) | |
| [74], 2023 | Solar | On | Non-Dominated Sorting Genetic Algorithm (NSGA-II), TOPSIS method | Renewable Energy Fraction, Loss of Power Supply Probability (LPSP), Total Life Cycle Cost (TLCC), Waste of Energy, Energy Matching Variance (EMV) | |
| [20], 2023 | Solar/Wind/Tidal | Battery/Hydrogen | Off | Chameleon Swarm Algorithm | Total Net Present Cost (TNPC), Levelized Cost of Energy (LCOE), Loss of Power Supply Probability (LPSP), Cost-benefit index |
| [33], 2023 | Solar/Wind | Off | Harmony Search (HS) | Total Annual Cost (TAC), Loss of Power Supply Probability (LPSP) | |
| [51], 2023 | Solar/Wind | Battery/Hydrogen | Off | TRNSYS, Design of Experiments (DOE) Technique, Statistical Approach of The Response Surface Method (RSM) | Total Life Cycle Cost (TLCC), Predicted Mean Vote (PMV) |
| [55], 2023 | Solar/Wind | Battery/Hydrogen | On | HOMER Pro 3.16, MATLAB 9.13 | Total Net Present Cost (TNPC), CO2 Emissions, Loss of Power Supply Probability (LPSP) |
| [53], 2023 | Solar/Wind/Biomass | On | HOMER Pro 3.16 | Net Present Cost (NPC), Levelized Cost of Electricity (LCOE), Renewable Fraction (RF) | |
| [28], 2024 | Solar/Wind | Hydrogen | On | Sizing Based on Peak Power | Levelized Cost of Hydrogen (LCOH), Total Net Present Cost (TNPC) |
| [41], 2024 | Solar/Wind | Battery/Hydrogen | On | Column Constraint Generation Algorithm (C & CG), MATLAB 9.8, CPLEX | Operation and Maintenance Cost (OMC), Flexible Electric Load Dispatch Compensation Cost, Transaction Cost In Between System and Power Grid, Total Net Present Cost (TNPC) |
| [42], 2024 | Solar/Wind | Hydrogen | On | MegaWatt Hybrid Optimization by Genetic Algorithms (MHOGA) | Levelized Cost of Hydrogen (LCOH), Total Net Present Cost (TNPC) |
| [64], 2024 | Solar/Wind/Biomass | Battery/Hydrogen | Off | HOMER Pro 3.16 | Total Annual Cost (TAC), Loss of Power Supply Probability (LPSP) |
| [94], 2024 | Solar/Wind | On | Ebola Optimization Search Algorithm (ESOA), Particle Swarm Optimization. | Grid Reliability, Levelized Power Supply Price | |
| [68], 2024 | Solar/Wind/Biomass | Off | Markov Reliability Process | Failure rate, Reliability index (RI), Repair time, Unavailability, Energy not Supplied (ENS), Loss of Power Supply Probability (LPSP), Availability | |
| [91], 2024 | Solar/Wind | On | TD Lambda Algorithm | Fuel Cost, Battery Depletion Expenses, Renewable Energy Utilization (REU) | |
| [8], 2024 | Solar/Wind/Geothermal/Hydro | On | Particle Swarm Optimization (PSO), Mixed-Integer Linear Programming (MILP), MATLAB 9.10 | Operation Cost, Share of Renewables | |
| [60], 2024 | Biomass/Geothermal | Off | Multi-Objective Grey Wolf Optimization, Engineering Equation Solver (EES), MATLAB 9.14 | Exergy Efficiency, Annual Money Savings (AMS), Total Fixed Cost (TFC), Net Price Value (NPV) | |
| [10], 2024 | Solar/Wind | Hydrogen | On | Non-Dominated Sorting Genetic Algorithm (NSGA-II) with Linear Programming | Primary Renewable Energy Rate (PRER), Loss of Power Supply Probability (LPSP), Power Discard Rate (PDR), Levelized Cost of Energy (LCOE), Total Net Present Cost (TNPC), CO2 Emission, SO2 Emissions, NOx Emissions, PM25 Emissions, Employment Opportunities (JOBC), Composite Sustainability Index (CSI) |
| [48], 2024 | Solar/Wind/Biomass | Battery/Hydrogen | Off | Levy Flight-Salp Swarm Algorithms (LF-SSA), HOMER Pro 3.16 | Total Annual Cost (TAC), Levelized Cost of Energy (LCOE), Loss of Power Supply Probability (LPSP) |
| [31], 2024 | Solar/Wind | On | Modified Multi-Objective Salp Swarm Optimization Algorithm (MMOSSA) | Total Net Present Cost (TNPC), Levelized Cost of Energy (LCOE), Energy loss, Frequency Deviation, Voltage Stability Indicator, CO2 Emissions | |
| [93], 2024 | Biomass/Geothermal | Hydrogen | On | Bi-Objective Optimization | Levelized cost of product, Total Net Present Cost (TNPC), CO2 Emissions, Exergo-Environmental Index (EEI) |
| [63], 2024 | Solar/ Wind | Hydrogen | On | HOMER Pro 3.16 | Total Net Present Cost (TNPC), Investment Cost, Operation Cost, Levelized Cost of Energy (LCOE), Electricity Capacity Shortfall Rate (ECSR), Hydrogen Capacity Shortfall Rate, Excess Power Rate |
References
- Kabeyi, M.J.B.; Olanrewaju, O.A. Smart grid technologies and application in the sustainable energy transition: A review. Int. J. Sustain. Energy 2023, 42, 685–758. [Google Scholar] [CrossRef]
- United Nations Framework Convention on Climate Change (UNFCCC). Paris Agreement. 2015. Available online: https://unfccc.int/sites/default/files/resource/parisagreement_publication.pdf (accessed on 5 January 2025).
- Bamisile, O.; Cai, D.; Adun, H.; Dagbasi, M.; Ukwuoma, C.C.; Huang, Q.; Johnson, N.; Bamisile, O. Towards renewables development: Review of optimisation techniques for energy storage and hybrid renewable energy systems. Heliyon 2024, 10, e37482. [Google Scholar] [CrossRef] [PubMed]
- Mancò, G.; Tesio, U.; Guelpa, E.; Verda, V. A review on multi-energy systems modelling and optimisation. Appl. Therm. Eng. 2024, 236, 121871. [Google Scholar] [CrossRef]
- Bornemann, L.; Lange, J.; Kaltschmitt, M. A rigorous optimisation method for long-term multi-stage investment planning: Integration of hydrogen into a decentralized multi-energy system. Energy Rep. 2025, 13, 117–139. [Google Scholar] [CrossRef]
- Hannan, M.A.; Wali, S.B.; Ker, P.J.; Rahman, M.S.A.; Mansor, M.; Ramachandaramurthy, V.K.; Muttaqi, K.M.; Mahlia, T.M.I.; Dong, Z.Y. Battery energy-storage system: A review of technologies, optimisation objectives, constraints, approaches, and outstanding issues. J. Energy Storage 2021, 42, 103023. [Google Scholar] [CrossRef]
- Haldia, P.; Kumar, S.; Negi, S.; Sagar, N. Reliability Improvement Technique Considering Various Renewable Energy Sources. In Proceedings of the IEEE International Conference on Industrial Electronics: Developments and Applications (INDUC 2023), Imphal, India, 18–22 August 2023; IEEE: New York, NY, USA, 2023; pp. 372–380. [Google Scholar] [CrossRef]
- Zhang, H.; Liao, K.; Yang, J.; Zheng, S.; He, Z. Frequency-Constrained Expansion Planning for Wind and Photovoltaic Power in Wind-Photovoltaic-Hydro-Thermal Multi-Power Systems. Appl. Energy 2024, 356, 122401. [Google Scholar] [CrossRef]
- Ullah, Z.; Elkadeem, M.R.; Kotb, K.M.; Taha, I.B.M.; Wang, S. Multi-criteria decision-making model for optimal planning of on/off-grid hybrid solar, wind, hydro, biomass clean electricity supply. Renew. Energy 2021, 179, 885–910. [Google Scholar] [CrossRef]
- Liu, L.; Zhai, R.; Xu, Y.; Hu, Y.; Liu, S.; Yang, L. Comprehensive sustainability assessment and multi-objective optimisation of a novel renewable energy-driven multi-energy supply system. Appl. Therm. Eng. 2024, 236, 121461. [Google Scholar] [CrossRef]
- Oliveira, G.C.; Bertone, E.; Stewart, R.A. Optimisation modelling tools and solving techniques for integrated precinct-scale energy–water system planning. Appl. Energy 2022, 318, 119190. [Google Scholar] [CrossRef]
- Nutakki, M.; Mandava, S. Review on optimisation techniques and the role of Artificial Intelligence in home energy management systems. Eng. Appl. Artif. Intell. 2023, 119, 105721. [Google Scholar] [CrossRef]
- Alabi, T.M.; Aghimien, E.I.; Agbajor, F.D.; Yang, Z.; Lu, L.; Adeoye, A.R.; Gopaluni, B. A review on the integrated optimisation techniques and machine learning approaches for modeling, prediction, and decision making on integrated energy systems. Renew. Energy 2022, 194, 822–849. [Google Scholar] [CrossRef]
- Mukelabai, M.D.; Barbour, E.R.; Blanchard, R.E. Modeling and optimisation of renewable hydrogen systems: A systematic methodological review and machine learning integration. Energy AI 2024, 18, 100455. [Google Scholar] [CrossRef]
- Gul, E.; Baldinelli, G.; Farooqui, A.; Bartocci, P.; Shamim, T. AEM-Electrolyzer Based Hydrogen Integrated Renewable Energy System Optimisation Model for Distributed Communities. Energy Convers. Manag. 2023, 285, 117025. [Google Scholar] [CrossRef]
- Song, Y.; Mu, H.; Li, N.; Wang, H. Multi-objective optimisation of large-scale grid-connected photovoltaic-hydrogen-natural gas integrated energy power station based on carbon emission priority. Int. J. Hydrogen Energy 2023, 48, 4087–4103. [Google Scholar] [CrossRef]
- Abu, S.M.; Hannan, M.A.; Rahman, S.A.; Long, C.Y.; Ker, P.J.; Wong, R.T.K.; Jang, G. An effective optimisation algorithm for hydrogen fuel cell-based hybrid energy system: A sustainable microgrid approach. Int. J. Hydrogen Energy 2025, 98, 1341–1355. [Google Scholar] [CrossRef]
- Ji, M.; Zhang, W.; Xu, Y.; Liao, Q.; Klemeš, J.J.; Wang, B. Optimisation of Multi-Period Renewable Energy Systems with Hydrogen and Battery Energy Storage: A P-Graph Approach. Energy Convers. Manag. 2023, 281, 116826. [Google Scholar] [CrossRef]
- Hassan, R.; Das, B.K.; Hasan, M. Integrated off-grid hybrid renewable energy system optimisation based on economic, environmental, and social indicators for sustainable development. Energy 2022, 250, 123823. [Google Scholar] [CrossRef]
- Zhou, J.; Xu, Z. Optimal sizing design and integrated cost-benefit assessment of stand-alone microgrid system with different energy storage employing chameleon swarm algorithm: A rural case in Northeast China. Renew. Energy 2023, 202, 1110–1137. [Google Scholar] [CrossRef]
- Mokhtara, C.; Negrou, B.; Settou, N.; Settou, B.; Samy, M.M. Design optimisation of off-grid Hybrid Renewable Energy Systems considering the effects of building energy performance and climate change: Case study of Algeria. Energy 2021, 219, 119605. [Google Scholar] [CrossRef]
- Won, W.; Kwon, H.; Han, J.H.; Kim, J. Design and operation of renewable energy sources-based hydrogen supply system: Technology integration and optimisation. Renew. Energy 2017, 103, 226–238. [Google Scholar] [CrossRef]
- European Commission. Clean Energy for All Europeans Package; European Commission: Brussels, Belgium, 2019; pp. 1–33. Available online: https://energy.ec.europa.eu/document/download/4d355bf1-1381-4d95-9c48-3b5b8c58469e_en?filename=cleanenergy_com_en.pdf (accessed on 5 January 2025).
- International Renewable Energy Agency (IRENA). Renewable Energy Integration in Power Grids; IRENA: Abu Dhabi, United Arab Emirates, 2020; pp. 1–72. Available online: https://www.irena.org/-/media/Files/IRENA/Agency/Publication/2020/Jul/IRENA_Renewable_Energy_Statistics_2020.pdf (accessed on 5 January 2025).
- U.S. Department of Energy (DOE). Grid Modernization Initiative; DOE: Washington, DC, USA, 2021; pp. 1–30. Available online: https://www.energy.gov/sites/prod/files/2021/02/f82/GMI_Strategy_FINAL%20as%20of%201.20.21.pdf (accessed on 1 January 2025).
- International Energy Agency (IEA). World Energy Outlook 2021; IEA: Paris, France, 2021; pp. 1–386. Available online: https://www.iea.org/reports/world-energy-outlook-2021 (accessed on 1 January 2025).
- Deevela, N.R.; Kandpal, T.C.; Singh, B. A Review of Renewable Energy-Based Power Supply Options for Telecom Towers. Environ. Dev. Sustain. 2024, 26, 2897–2964. [Google Scholar] [CrossRef] [PubMed]
- Rezaei, M.; Akimov, A.; Gray, E.M. Economics of Renewable Hydrogen Production Using Wind and Solar Energy: A Case Study for Queensland, Australia. J. Clean. Prod. 2024, 435, 140476. [Google Scholar] [CrossRef]
- Queensland Government. New Green Hydrogen Investment Set to Boost Queensland Economy. 2024. Available online: https://statements.qld.gov.au/statements/101665 (accessed on 3 January 2025).
- Li, Y.; Li, K.; Yang, Z.; Yu, Y.; Xu, R.; Yang, M. Stochastic optimal scheduling of demand response-enabled microgrids with renewable generations: An analytical-heuristic approach. J. Clean. Prod. 2022, 330, 129840. [Google Scholar] [CrossRef]
- Abid, M.S.; Ahshan, R.; Al Abri, R.; Al-Badi, A.; Albadi, M. Techno-economic and environmental assessment of renewable energy sources, virtual synchronous generators, and electric vehicle charging stations in microgrids. Appl. Energy 2024, 353, 122028. [Google Scholar] [CrossRef]
- Kharrich, M.; Selim, A.; Kamel, S.; Kim, J. An effective design of hybrid renewable energy system using an improved Archimedes Optimisation Algorithm: A case study of Farafra, Egypt. Energy Convers. Manag. 2023, 283, 116907. [Google Scholar] [CrossRef]
- Fan, J.; Zhou, X. Optimisation of a hybrid solar/wind/storage system with bio-generator for a household by emerging metaheuristic optimisation algorithm. J. Energy Storage 2023, 73, 108967. [Google Scholar] [CrossRef]
- Babatunde, O.M.; Munda, J.L.; Hamam, Y. Hybridized Off-Grid Fuel Cell/Wind/Solar PV/Battery for Energy Generation in a Small Household: A Multi-Criteria Perspective. Int. J. Hydrogen Energy 2022, 47, 6437–6452. [Google Scholar] [CrossRef]
- Sadeghi, D.; Ahmadi, S.E.; Amiri, N.; Marzband, M.; Abusorrah, A.; Rawa, M. Designing, optimizing and comparing distributed generation technologies as a substitute system for reducing life cycle costs, CO2 emissions, and power losses in residential buildings. Energy 2022, 253, 123947. [Google Scholar] [CrossRef]
- European Commission. Energy Communities. Available online: https://energy.ec.europa.eu/topics/markets-and-consumers/energy-consumers-and-prosumers/energy-communities_en (accessed on 3 January 2025).
- Emad, D.; El-Hameed, M.A.; El-Fergany, A.A. Optimal techno-economic design of hybrid PV/wind system comprising battery energy storage: Case study for a remote area. Energy Convers. Manag. 2021, 249, 114847. [Google Scholar] [CrossRef]
- Khare, V.; Khare, C.J.; Bhuiyan, M.A. Design, Optimisation, and Data Analysis of Solar-Tidal Hybrid Renewable Energy System for Hurawalhi, Maldives. Clean. Energy Syst. 2023, 6, 100088. [Google Scholar] [CrossRef]
- HassanzadehFard, H.; Tooryan, F.; Collins, E.R.; Jin, S.; Ramezani, B. Design and Optimum Energy Management of a Hybrid Renewable Energy System Based on Efficient Various Hydrogen Production. Int. J. Hydrogen Energy 2020, 45, 30113–30128. [Google Scholar] [CrossRef]
- Ghandehariun, S.; Ghandehariun, A.M.; Ziabari, N.B. Performance Prediction and Optimisation of a Hybrid Renewable-Energy-Based Multigeneration System Using Machine Learning. Energy 2023, 282, 128908. [Google Scholar] [CrossRef]
- Xia, L.; Wu, B.; Zhou, L.; Liang, T.; Liu, Z. Scheduling of Renewable Energy Hydrogen Production System Based on Two-Stage Distribution Robust Optimisation. In Proceedings of the 10th Hydrogen Technology Convention (WHTC 2023), Foshan, China, 22–26 May 2023; Springer: Singapore, 2024; Volume 1, pp. 222–243. [Google Scholar] [CrossRef]
- Dufo-López, R.; Lujano-Rojas, J.M.; Bernal-Agustín, J.L. Optimisation of size and control strategy in utility-scale green hydrogen production systems. Int. J. Hydrogen Energy 2024, 50, 292–309. [Google Scholar] [CrossRef]
- Ghorbani, N.; Kasaeian, A.; Toopshekan, A.; Bahrami, L.; Maghami, A. Optimizing a hybrid wind-PV-battery system using GA-PSO and MOPSO for reducing cost and increasing reliability. Energy 2018, 154, 581–591. [Google Scholar] [CrossRef]
- Chen, B.; Chen, Y.; Zhou, H.; Bai, X.; Li, B.; Guo, X. A bi-level gaming programming for regional integrated energy system considering the users’ reliability incentive. Reliab. Eng. Syst. Saf. 2023, 229, 108839. [Google Scholar] [CrossRef]
- Moghaddam, S.; Bigdeli, M.; Moradlou, M.; Siano, P. Designing of Stand-Alone Hybrid PV/Wind/Battery System Using Improved Crow Search Algorithm Considering Reliability Index. Int. J. Energy Environ. Eng. 2019, 10, 429–449. [Google Scholar] [CrossRef]
- Naderipour, A.; Abdul-Malek, Z.; Arabi Nowdeh, S.; Kamyab, H.; Ramtin, A.R.; Shahrokhi, S.; Klemeš, J.J. Comparative evaluation of hybrid photovoltaic, wind, tidal, and fuel cell clean system design for different regions with remote application considering cost. J. Clean. Prod. 2021, 283, 124207. [Google Scholar] [CrossRef]
- Jahannoosh, M.; Nowdeh, S.A.; Naderipour, A.; Kamyab, H.; Davoudkhani, I.F.; Klemeš, J.J. New hybrid meta-heuristic algorithm for reliable and cost-effective designing of photovoltaic/wind/fuel cell energy system considering load interruption probability. J. Clean. Prod. 2021, 278, 123406. [Google Scholar] [CrossRef]
- Modu, B.; Abdullah, M.P.; Bukar, A.L.; Hamza, M.F.; Adewolu, M.S. Operational strategy and capacity optimisation of standalone solar-wind-biomass-fuel cell energy system using hybrid LF-SSA algorithms. Int. J. Hydrogen Energy 2024, 50, 92–106. [Google Scholar] [CrossRef]
- Emrani, A.; Berrada, A.; Bakhouya, M. Optimal sizing and deployment of gravity energy storage system in hybrid PV-Wind power plant. Renew. Energy 2022, 183, 12–27. [Google Scholar] [CrossRef]
- Yang, Z.; Ghadamyari, M.; Khorramdel, H.; Seyed Alizadeh, S.M.; Pirouzi, S.; Milani, M.; Banihashemi, F.; Ghadimi, N. Robust multi-objective optimal design of islanded hybrid system with renewable and diesel sources/stationary and mobile energy storage systems. Renew. Sustain. Energy Rev. 2021, 148, 111295. [Google Scholar] [CrossRef]
- Assareh, E.; Dejdar, A.; Ershadi, A.; Jafarian, M.; Mansouri, M.; Roshani, A.S.; Azish, E.; Saedpanah, E.; Lee, M. Techno-economic analysis of combined cooling, heating, and power (CCHP) system integrated with multiple renewable energy sources and energy storage units. Energy Build. 2023, 278, 112618. [Google Scholar] [CrossRef]
- Sanajaoba, S.; Fernandez, E. Maiden application of Cuckoo Search algorithm for optimal sizing of a remote hybrid renewable energy system. Renew. Energy 2016, 96, 1–10. [Google Scholar] [CrossRef]
- Abdelhady, S. Techno-economic study and the optimal hybrid renewable energy system design for a hotel building with net zero energy and net zero carbon emissions. Energy Convers. Manag. 2023, 289, 117195. [Google Scholar] [CrossRef]
- Gökçek, M.; Kale, C. Techno-economical evaluation of a hydrogen refuelling station powered by Wind-PV hybrid power system: A case study for Izmir-Çeşme. Int. J. Hydrogen Energy 2018, 43, 10615–10625. [Google Scholar] [CrossRef]
- Yazdani, H.; Baneshi, M.; Yaghoubi, M. Techno-economic and environmental design of hybrid energy systems using multi-objective optimisation and multi-criteria decision-making methods. Energy Convers. Manag. 2023, 282, 116873. [Google Scholar] [CrossRef]
- Mayer, M.J.; Szilágyi, A.; Gróf, G. Environmental and economic multi-objective optimisation of a household level hybrid renewable energy system by genetic algorithm. Appl. Energy 2020, 269, 115058. [Google Scholar] [CrossRef]
- Yahaya, A.A.; AlMuhaini, M.; Heydt, G.T. Optimal Design of Hybrid DG Systems for Microgrid Reliability Enhancement. IET Gener. Transm. Distrib. 2020, 14, 816–823. [Google Scholar] [CrossRef]
- Baghaee, H.R.; Mirsalim, M.; Gharehpetian, G.B. Multi-objective optimal power management and sizing of a reliable wind/PV microgrid with hydrogen energy storage using MOPSO. J. Intell. Fuzzy Syst. 2017, 32, 1125–1135. [Google Scholar] [CrossRef]
- Kharrich, M.; Mohammed, O.H.; Alshammari, N.; Akherraz, M. Multi-objective optimisation and the effect of economic factors on the design of the microgrid hybrid system. Sustain. Cities Soc. 2021, 65, 102646. [Google Scholar] [CrossRef]
- Zhu, C.; Wang, M.; Guo, M.; Deng, J.; Du, Q.; Wei, W.; Zhang, Y.; Mohebbi, A. An innovative process design and multi-criteria study/optimisation of a biomass digestion-supercritical carbon dioxide scenario toward boosting a geothermal-driven cogeneration system for power and heat. Energy 2024, 292, 130408. [Google Scholar] [CrossRef]
- He, H.; Huang, Y.; Nakadomari, A.; Masrur, H.; Krishnan, N.; Hemeida, A.M.; Mikhaylov, A.; Senjyu, T. Potential and Economic Viability of Green Hydrogen Production from Seawater Electrolysis Using Renewable Energy in Remote Japanese Islands. Renew. Energy 2023, 202, 1436–1447. [Google Scholar] [CrossRef]
- Sun, B. A multi-objective optimisation model for fast electric vehicle charging stations with wind, PV power, and energy storage. J. Clean. Prod. 2021, 288, 125564. [Google Scholar] [CrossRef]
- Yang, T.; Yan, X.; Cai, W.; Luo, H.; Xu, N.; Tong, L.; Yan, F.; Chahine, R.; Xiao, J. Parametric Study and Optimisation of Hydrogen Production Systems Based on Solar/Wind Hybrid Renewable Energies: A Case Study in Kuqa, China. Sustainability 2024, 16, 896. [Google Scholar] [CrossRef]
- Sadeghi, A.; Maleki, A.; Haghighat, S. Techno-economic analysis and optimization of a hybrid solar-wind-biomass-battery framework for the electrification of a remote area: A case study. Energy Convers. Manag. X 2024, 24, 100732. [Google Scholar] [CrossRef]
- Kiptoo, M.K.; Lotfy, M.E.; Adewuyi, O.B.; Conteh, A.; Howlader, A.M.; Senjyu, T. Integrated approach for optimal techno-economic planning for high renewable energy-based isolated microgrid considering cost of energy storage and demand response strategies. Energy Convers. Manag. 2020, 215, 112917. [Google Scholar] [CrossRef]
- Heydari, A.; Nezhad, M.M.; Keynia, F.; Fekih, A.; Shahsavari-Pour, N.; Garcia, D.A.; Piras, G. A Combined Multi-Objective Intelligent Optimisation Approach Considering Techno-Economic and Reliability Factors for Hybrid-Renewable Microgrid Systems. J. Clean. Prod. 2023, 383, 135249. [Google Scholar] [CrossRef]
- Corengia, M.; Torres, A.I. Coupling time-varying power sources to production of green hydrogen: A superstructure-based approach for technology selection and optimal design. Chem. Eng. Res. Des. 2022, 183, 235–249. [Google Scholar] [CrossRef]
- Gupta, M.; Bhargava, A. Optimal Selection and Analysis of Microgrid Energy System Using Markov Process. Sustain. Energy Technol. Assess. 2024, 62, 103623. [Google Scholar] [CrossRef]
- Al-Shafei, A.; Zareipour, H.; Cao, Y.A. Review of High-Performance Computing and Parallel Techniques Applied to Power Systems Optimisation. arXiv 2022, arXiv:2207.02388. [Google Scholar]
- Nozarian, M.; Seifi, H.; Sheikh-El-Eslami, M.K.; Delkhosh, H. Hydro-Thermal Unit Commitment involving Demand Response resources: A MILP formulation. Electr. Eng. 2023, 105, 175–192. [Google Scholar] [CrossRef]
- Kumar, S.; Gupta, A.; Bindal, R.K. Load-frequency and voltage control for power quality enhancement in a SPV/Wind utility-tied system using GA & PSO optimisation. Results Control Optim. 2024, 16, 100442. [Google Scholar] [CrossRef]
- Abdoulaye, M.A.; Waita, S.; Wekesa, C.W.; Mwabora, J.M. Optimal sizing of an off-grid and grid-connected hybrid photovoltaic-wind system with battery and fuel cell storage system: A techno-economic, environmental, and social assessment. Appl. Energy 2024, 365, 123201. [Google Scholar] [CrossRef]
- Sultan, H.M.; Menesy, A.S.; Kamel, S.; Korashy, A.; Almohaimeed, S.A.; Abdel-Akher, M. An improved artificial ecosystem optimisation algorithm for optimal configuration of a hybrid PV/WT/FC energy system. Alex. Eng. J. 2021, 60, 1001–1025. [Google Scholar] [CrossRef]
- Huang, Y.; Masrur, H.; Lipu, M.S.H.; Howlader, H.O.R.; Gamil, M.M.; Nakadomari, A.; Mandal, P.; Senjyu, T. Multi-objective optimisation of campus microgrid system considering electric vehicle charging load integrated to power grid. Sustain. Cities Soc. 2023, 98, 104778. [Google Scholar] [CrossRef]
- Hou, G.; Guo, Z. Maximum power point tracking of solar photovoltaic under partial shading conditions based on improved salp swarm algorithm. Electr. Power Syst. Res. 2025, 241, 111316. [Google Scholar] [CrossRef]
- Ren, H.; Li, J.; Chen, H.; Li, C. Adaptive levy-assisted salp swarm algorithm: Analysis and optimisation case studies. Math. Comput. Simul. 2021, 181, 380–409. [Google Scholar] [CrossRef]
- Huangpeng, Q.; Huang, W.; Gholinia, F. Forecast of the hydropower generation under influence of climate change based on RCPs and Developed Crow Search Optimisation Algorithm. Energy Rep. 2021, 7, 385–397. [Google Scholar] [CrossRef]
- Huo, D.; Gu, W.; Guo, D.; Tang, A. The service trade with AI and energy efficiency: Multiplier effect of the digital economy in a green city by using quantum computation based on QUBO modeling. Energy Econ. 2024, 140, 107976. [Google Scholar] [CrossRef]
- Ghaemi Asl, M.; Ben Jabeur, S.; Nammouri, H.; Bel Hadj Miled, K. Dynamic connectedness of quantum computing, artificial intelligence, and big data stocks on renewable and sustainable energy. Energy Econ. 2024, 140, 108017. [Google Scholar] [CrossRef]
- Khumsikiew, J.; Netthong, R.; Yingngam, B. Research advancements in quantum computing and digital twins. Digit. Twins Smart Cities Villages 2025, 5, 103–118. [Google Scholar] [CrossRef]
- Moss, R.; Pearson, D.; Preece, R. A Free and Open-Source Microgrid Optimisation Tool. Energy AI 2024, 18, 100455. [Google Scholar] [CrossRef]
- Karbasforoushha, M.A.; Khajehzadeh, M.; Jearsiripongkul, T.; Keawsawasvong, S.; Eslami, M. A comprehensive review of building energy optimisation using metaheuristic algorithms. J. Build. Eng. 2024, 98, 111377. [Google Scholar] [CrossRef]
- Gonzalez Gabriel, L.F.; Ruiz-Cruz, R.; Coss y Leon Monterde, H.J.; Zúñiga-Grajeda, V.; Gurubel-Tun, K.J.; Coronado-Mendoza, A. Optimizing the penetration of standalone microgrid, incorporating demand-side management as a guiding principle. Energy Rep. 2022, 8, 2712–2725. [Google Scholar] [CrossRef]
- Papari, B.; Timilsina, L.; Moghassemi, A.; Khan, A.A.; Arsalan, A.; Ozkan, G.; Edrington, C.S. An advanced meta metrics-based approach to assess an appropriate optimisation method for Wind/PV/Battery based hybrid AC-DC microgrid. e-Prime-Adv. Electr. Eng. Electron. Energy 2024, 9, 100640. [Google Scholar] [CrossRef]
- Xu, X.-F.; Wang, K.; Ma, W.-H.; Wu, C.-L.; Huang, X.-R.; Ma, Z.-X.; Li, Z.-H. Multi-objective particle swarm optimisation algorithm based on multi-strategy improvement for hybrid energy storage optimisation configuration. Renew. Energy 2024, 223, 120086. [Google Scholar] [CrossRef]
- Shi, Y.; Chen, P. Energy retrofitting of hospital buildings considering climate change: An approach integrating automated machine learning with NSGA-III for multi-objective optimisation. Energy Build. 2024, 319, 114571. [Google Scholar] [CrossRef]
- Chakraborty, S. TOPSIS and Modified TOPSIS: A comparative analysis. Decis. Anal. J. 2022, 2, 100021. [Google Scholar] [CrossRef]
- Liu, Y.; As’arry, A.; Hassan, M.K.; Hairuddin, A.A.; Mohamad, H. Review of the grey wolf optimisation algorithm: Variants and applications. Neural Comput. Appl. 2024, 36, 2713–2735. [Google Scholar] [CrossRef]
- Panda, S.; Samanta, I.S.; Rout, P.K.; Sahu, B.K.; Bajaj, M.; Blazek, V.; Prokop, L.; Misak, S. Priority-based scheduling in residential energy management systems integrated with renewable sources using adaptive Salp swarm algorithm. Results Eng. 2024, 23, 102643. [Google Scholar] [CrossRef]
- Li, P.; Wang, Z.; Wang, J.; Yang, W.; Guo, T.; Yin, Y. Two-stage optimal operation of integrated energy system considering multiple uncertainties and integrated demand response. Energy 2021, 225, 120256. [Google Scholar] [CrossRef]
- Karthikeyan, M.; Manimegalai, D.; RajaGopal, K. Power Control of Hybrid Grid-Connected Renewable Energy System Using Machine Learning. Energy Rep. 2024, 11, 1079–1087. [Google Scholar] [CrossRef]
- Suyono, H.; Hasanah, R.N.; Mudjirahardjo, P.; Purnomo, M.F.E.; Uliyani, S.; Musirin, I.; Awalin, L.J. Enhancement of the Power System Distribution Reliability Using Ant Colony Optimisation and Simulated Annealing Methods. Indones. J. Electr. Eng. Comput. Sci. 2020, 17, 877–885. [Google Scholar] [CrossRef]
- Wang, D.; Ali, M.A.; Alizadeh, A.; Singh, P.K.; Almojil, S.F.; Alali, A.F.; Almoalimi, K.T.; Almohana, A.I. Thermoeconomic appraisal of a novel power and hydrogen cogeneration plant with integration of biomass and geothermal energies. Int. J. Hydrogen Energy 2024, 52, 385–400. [Google Scholar] [CrossRef]
- Zhu, G.; Yan, G.; Garmroudi, D. Optimizing Solar-Wind Hybrid Energy Systems for Sustainable Charging Stations and Commercial Applications: A Two-Stage Framework with Ebola-Inspired Optimisation. Expert Syst. Appl. 2024, 246, 123180. [Google Scholar] [CrossRef]








| Article | Method | Weakness/Limits |
|---|---|---|
| [81] | HOMER Pro 3.12–3.16 | The system faces significant limitations, including an inability to model various electric utility billing structures and complex pricing methodologies and the absence of machine learning-based predictive modeling capabilities. It lacks novel storage systems and advanced thermal modules utilizing heat pumps, along with optimization and modeling for these systems. High costs restrict accessibility for low-resource laboratories and individuals, while the system cannot perform multi-objective optimization or support innovations in HRES design and operation. Users encounter challenges in defining specific prices and costs in inputs, further limiting their flexibility and practicality. |
| [16,70,82] | Mixed-Integer Linear Programming | The MILP method, while highly efficient in achieving optimality and reducing computational effort, sacrifices some accuracy due to linearization, though this trade-off is generally acceptable. However, it faces challenges such as computational complexity, extensive data requirements, and scalability issues, particularly in problems involving complex non-linear interactions among variables. The method’s practicality diminishes with an increasing number of time steps and binary variables, pushing it to the limits of applicability. Additionally, MILP does not account for energy management systems and becomes computationally intensive and difficult to manage when addressing large-scale problems. |
| [71,83,84] | Particle Swarm Optimization | The randomness is determined by the default settings of the MATLAB 9.1–9.13 function. Moreover, the PSO-Proportional-Integral-Derivative (PID) controller tends to have slower convergence and higher computational complexity compared to the traditional PID controller. Additionally, it may converge to local optima, and its performance is highly sensitive to parameter settings, such as inertia weight and cognitive and social parameters, which require careful tuning to achieve optimal results. |
| [85] | Multi-Objective Particle Swarm Optimization | The CMOPSO-MSI algorithm demonstrates superior performance by being closer to the origin and exhibiting a more favorable distribution, while also achieving the smallest voltage fluctuations compared to other approaches. This algorithm demonstrates the most negligible voltage fluctuations, but its overall performance improvement is limited despite an upward trend with increased training time. |
| [72,84,86] | Non-Dominated Sorting Genetic Algorithm | The model requires significant computational resources to simulate the necessary data sets, which can restrict its applicability in certain scenarios. Similarly, genetic algorithms face challenges, including the need for a large number of iterations to converge in complex problems or large search spaces, as well as the time-consuming process of fine-tuning multiple parameters for optimal performance. Additionally, the high computational costs and weak convergence in complex real-world problems, along with the lack of consideration for energy management systems, further limit the practicality of these approaches. |
| [87] | TOPSIS | It uses the weighting of normalized performance ratings and does not explicitly apply the distance weighting concept. |
| [84] | Crow Search Algorithm | The CSA algorithm occasionally gets stuck in local optima, particularly in high-dimensional search spaces where it also exhibits slow convergence. Its performance is affected by an imbalance between exploitation and exploration at various levels, which can hinder optimization. |
| [73,88] | Grey Wolf Optimizer | The GWO algorithm faces several limitations, including its lack of consideration for energy management systems and reliability, as well as its computational complexity. It struggles to manage multiple variables and has not yet been adapted for dynamic situations. Exploring appropriate operators, such as multi-swarm approaches, repositories, or performance measures, is essential in evolving dynamic search spaces. Additionally, addressing uncertainties in inputs, outputs, objective functions, and constraints is critical for effectively solving real-world problems, which the GWO method has yet to achieve comprehensively. |
| [75,76,89] | Salp Swarm Algorithm | The SSA algorithm suffers from low convergence and precision, and its performance in optimizing load-shifting, reducing delays, and minimizing electricity cost reduction is often inferior to that of GA. While the incorporation of Leavy Flight algorithm has improved its search trends, the initial SSA cannot effectively perform well-distributed or focused searches. Furthermore, it struggles to mitigate the impact of local optima on its search direction, often falling into regional areas and failing to maintain the right balance between diversification and intensification. |
| Topic | Article, Year of the Publication | Suggestions for Future Research |
|---|---|---|
| System Optimization and Modeling | [90], (2021) | Optimization of component sizes and control strategies via Genetic Algorithm. |
| [62], (2021) | Supply chain optimization and advanced system integration theories. | |
| [68], (2024) | Development of grid-connected microgrid systems. | |
| [31], (2024) | Continuous search space and thermal energy storage modeling for energy and economic benefits. | |
| Reliability and Uncertainty Analysis | [57], (2020) | Expansion to larger-scale systems with advanced energy conversion/storage technologies for reliability and stability. |
| [50], (2021) | Reliability/cost assessment under uncertainties in load and renewable resources using computationally intensive and time-consuming algorithms like MCS. | |
| [67], (2022) | Probabilistic reliability assessment and control strategies in distributed generation. | |
| [91] (2024) | Risk and uncertainty analysis for microgrid reliability evaluation. | |
| Integration of Renewable Energy Sources | [56], (2020) | Feasibility of energy systems in other locations. |
| [49], (2022) | Optimization of solar–wind HRES for electric vehicle charging stations. | |
| [7], (2023) | Integration of biomass and geothermal energy in multigenerational systems. | |
| [53], (2023) | Involving geothermal heat and wave power in RES analysis. | |
| [60], (2024) | Implementation of combined heat and power in industrial HRES. | |
| Data and Monitoring Systems | [38], (2023) | Importance of monitoring solar and tidal resources for system optimization. |
| [48], (2024) | Continuous monitoring of battery charging and discharging rates. | |
| Demand-Side Management | [47], (2021) | Incorporating interactive community responses and incentive-based demand response. |
| [37], (2021) | Game-theory-based demand response for realistic microgrid scheduling. | |
| [60], (2024) | Demand-side management in hybrid industrial systems. | |
| [83], (2022) | To stagger the demand with proportional increases, the stochastic variation of resources and their repercussions on the electrical network capacities. | |
| Advanced Optimization Techniques | [92], (2020) | Multi-objective optimization for green hydrogen energy systems. |
| [20], (2023) | Application of advanced algorithms to improve energy system optimization accuracy such as MOPSO and NSGA-II algorithms. | |
| [40], (2023) | Combining MOPSO with harmony search and cuckoo search algorithms. | |
| Technology Improvements | [44], (2023) | Focus on advanced battery technologies for power management. |
| [48], (2024) | Incorporation of Zn-ion batteries in energy storage systems. | |
| [63], (2024) | Transition from polymer electrolyte membrane to alkaline electrolyzers. | |
| Economic and Policy Implications | [33], (2023) | Impact of weather patterns on economic and energy systems. |
| [55], (2023) | Job creation assessment for battery storage systems. | |
| [93], (2024) | Methodology application to address economic concerns in hotels. | |
| Future Scope for Specific Systems | [93], (2022) | Updating route tables for better system exploitation. |
| [94], (2024) | Development of prototypes for experimental investigations. |
Disclaimer/Publisher’s Note: The statements, opinions and data contained in all publications are solely those of the individual author(s) and contributor(s) and not of MDPI and/or the editor(s). MDPI and/or the editor(s) disclaim responsibility for any injury to people or property resulting from any ideas, methods, instructions or products referred to in the content. |
© 2025 by the authors. Licensee MDPI, Basel, Switzerland. This article is an open access article distributed under the terms and conditions of the Creative Commons Attribution (CC BY) license (https://creativecommons.org/licenses/by/4.0/).
Share and Cite
Giedraityte, A.; Rimkevicius, S.; Marciukaitis, M.; Radziukynas, V.; Bakas, R. Hybrid Renewable Energy Systems—A Review of Optimization Approaches and Future Challenges. Appl. Sci. 2025, 15, 1744. https://doi.org/10.3390/app15041744
Giedraityte A, Rimkevicius S, Marciukaitis M, Radziukynas V, Bakas R. Hybrid Renewable Energy Systems—A Review of Optimization Approaches and Future Challenges. Applied Sciences. 2025; 15(4):1744. https://doi.org/10.3390/app15041744
Chicago/Turabian StyleGiedraityte, Akvile, Sigitas Rimkevicius, Mantas Marciukaitis, Virginijus Radziukynas, and Rimantas Bakas. 2025. "Hybrid Renewable Energy Systems—A Review of Optimization Approaches and Future Challenges" Applied Sciences 15, no. 4: 1744. https://doi.org/10.3390/app15041744
APA StyleGiedraityte, A., Rimkevicius, S., Marciukaitis, M., Radziukynas, V., & Bakas, R. (2025). Hybrid Renewable Energy Systems—A Review of Optimization Approaches and Future Challenges. Applied Sciences, 15(4), 1744. https://doi.org/10.3390/app15041744

