An Equal Precision Programmed Cymometer Design Using Low-Power Technique
Abstract
1. Introduction
2. Working Principles
2.1. Basic Structure
2.2. Frequency Measurement Design Methods
3. Systematic Design Scheme
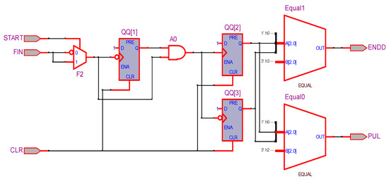
3.1. Equal Precision Digital Cymometer Design Principle
3.2. Circuit Design of Frequency Measurement Specialized Modules
3.2.1. Design of Self-Calibration/Frequency Measurement Selection Module
3.2.2. Clock Control of Frequency and Period Measurement
3.2.3. Frequency Measurement and Counter Circuit Design
3.2.4. Double Precision High-Speed Pulse/Frequency Control Circuit
4. Results and Discussion
4.1. Experimental Setup
4.2. Function Verification
4.3. Performance Test
4.3.1. Adjustable High-Frequency Sine Signal Test
4.3.2. Adjustable Low-Frequency Sine Signal Test
4.3.3. Duty Cycle Test
4.3.4. Power Consumption Evaluation
5. Conclusions
Author Contributions
Funding
Institutional Review Board Statement
Informed Consent Statement
Data Availability Statement
Conflicts of Interest
References
- Cui, K.; Yang, T.H.; Xi, G.; Zhou, J. Design and Implementation of High Precision Digital Frequency Meter Based on FPGA and Single Chip Microcomputer. J. Digit. Technol. Appl. 2019, 37, 162–163. [Google Scholar] [CrossRef]
- Fang, X.; Chen, X.; Lu, X.X. Design of a simple frequency meter based on STM32. J. Electron. Test 2020, 22–24. [Google Scholar] [CrossRef]
- Guo, X.F.; Ren, J.C. Design and Implementation of Handheld Pulse High-Resolution Frequency Meter. Chin. J. Electron. Device 2019, 42, 1461–1467. [Google Scholar]
- Li, J.W.; Li, Z.H. Design and implementation of wide range digital frequency meter based on 51 MCU. Electron. World 2019, 127–128+131. [Google Scholar] [CrossRef]
- Li, Y.X. Design of high precision frequency meter based on STC8A series single chip microcomputer. Ind. Control. Comput. 2019, 32, 125–126. [Google Scholar]
- Ran, L. Design and implementation of digital frequency meter based on FPGA—Front end shaping circuit. Sichuan Commun. Soc. 2019, 89–94. [Google Scholar] [CrossRef]
- Tang, Q.; Wu, J.; Qiu, W.; Shen, J.; Teng, Z.S. Design of Digital IIR Filter for Frequency Weighting in Sound-level Meters Based on Modified Imperialist Competitive Algorithm. Hunan Univ. Nat. Sci. 2020, 47, 78–84. [Google Scholar] [CrossRef]
- Wang, R.M.; Yan, S.Y.; Liu, W.T. Design of Digital Frequency Meter Based on 74LS192 Chip. Mod. Ind. Econ. Inf. 2020, 10, 31–32. [Google Scholar] [CrossRef]
- Wang, Y.X.; Zhang, X.H. Design of frequency meter teaching case based on Proteus. J. Sci. Teach. Coll. Univ. 2019, 39, 94–98. [Google Scholar]
- Xu, D.D.; Yan, J.Q. Design of digital frequency meter based on FPGA. Digit. Technol. Appl. 2020, 38, 120–121. [Google Scholar] [CrossRef]
- Hu, C.L. Design of high precision digital frequency meter based on FPGA automatic range switching. Electron. World 2019, 16–17+20. [Google Scholar] [CrossRef]
- Zhu, W. Design and implementation of frequency meter based on rail-to-rail high speed comparator. Electron. Technol. Softw. Eng. 2019, 2, 78–79. [Google Scholar]
- Zhang, Y. Design of digital equal precision frequency meter based on FPGA. Electron. Test 2020, 7, 20–22. [Google Scholar] [CrossRef]
- Zhao, Y.H.; Zhou, W.S.; Chen, W.Z. Design and implementation of digital frequency meter based on 51 MCU. Neijiang Technol. 2020, 2, 54–55. [Google Scholar]
- Liu, J.; Zhang, S.; Hu, H. Design of a mixing frequency meter system based on microcontroller and FPGA. J. Wuhan Light Ind. Univ. 2023, 42, 108–113. [Google Scholar]
- Mao, Q. Design of Equal Precision Frequency Meter System Based on Microcontroller and FPGA. Electron. Manuf. 2022, 30, 8–10. [Google Scholar] [CrossRef]
- Cao, X.; Shi, L. Design and Implementation of Portable Multifunctional Frequency Meter. Instrum. Technol. Sens. 2022, 35–39. [Google Scholar]
- Zhang, X.; Yue, H.; Xu, D. Comprehensive Experimental Design of Digital Frequency Meter Based on FPGA. China Mod. Educ. Equip. 2022, 16–18+29. [Google Scholar] [CrossRef]
- Shan, W.; Zhou, F. Design and Simulation of Digital Frequency Meters Based on VHDL. Technol. Innov. 2021, 63–64. [Google Scholar] [CrossRef]
- Dong, B.; Wang, Z.; Yu, H.; Liu, B. High precision frequency meter based on FPGA. Comput. Mod. 2021, 96–99+106. [Google Scholar] [CrossRef]
- Xu, H. Design of a Wide Range Digital Frequency Meter Based on VHDL Language. Electron. Compon. Inf. Technol. 2021, 5, 184–185. [Google Scholar] [CrossRef]
- Zheng, T.; Sun, F.; Liu, H.; Liu, D. Research and Design of Intelligent Frequency Meters. J. Qilu Univ. Technol. 2021, 35, 56–61. [Google Scholar] [CrossRef]













| Input Amplitude (mV) | Input Frequency (MHz) | 100 | 50 | 20 | 5 | 3 | 1 |
|---|---|---|---|---|---|---|---|
| 30 mV | Display Frequency (MHz) | 99.9940 | 49.9997 | 19.9997 | 4.9998 | 2.9999 | 1.0000 |
| Error (%) | 0.0060 | 0.0006 | 0.0015 | 0.0040 | 0.0033 | 0.0000 | |
| 1 mV | Display Frequency (MHz) | 99.9996 | 49.9998 | 19.9996 | 4.9997 | 2.9997 | 0.9999 |
| Error (%) | 0.0004 | 0.0004 | 0.0020 | 0.0060 | 0.0100 | 0.0100 |
| Input Amplitude (mV) | Input Frequency (KHz) | 500 | 400 | 300 | 200 | 100 | 50 |
|---|---|---|---|---|---|---|---|
| 30 mV | Display Frequency (KHz) | 499.9960 | 399.9970 | 299.9996 | 199.9999 | 99.9998 | 49.9999 |
| Error (%) | 0.0008 | 0.0075 | 0.0001 | 0.0001 | 0.0002 | 0.0002 | |
| 1 mV | Display Frequency (KHz) | 499.9997 | 400.0070 | 300.0050 | 199.9990 | 99.9998 | 49.9999 |
| Error (%) | 0.0001 | 0.0018 | 0.0017 | 0.0005 | 0.0002 | 0.0002 |
| Input Duty Cycle (%) | Input Frequency (KHz) | 500 | 400 | 300 | 200 | 100 | 50 |
|---|---|---|---|---|---|---|---|
| 40 | Display Duty Cycle (%) | 39.99 | 39.98 | 40.00 | 40.00 | 40.00 | 40.00 |
| Error (%) | 0.030 | 0.050 | 0.000 | 0.000 | 0.000 | 0.000 | |
| 60 | Display Duty Cycle (%) | 59.90 | 59.70 | 59.80 | 60.00 | 60.00 | 60.00 |
| Error (%) | 0.170 | 0.500 | 0.330 | 0.000 | 0.000 | 0.000 |
| Resource | CYMOMETER | RAM | PLL | MEM | CPU | LOGIC |
|---|---|---|---|---|---|---|
| Voltage (V) | 0.720 | 0.850 | 0.850 | 1.800 | 1.800 | 0.050 |
| Total (A) | 0.164 | 0.035 | 0.003 | 0.195 | 0.033 | 0.020 |
| Total (W) | 0.118 | 0.029 | 0.003 | 0.351 | 0.059 | 0.001 |
| / | Tang et al. 2020 [7] | Guo et al. 2021 [3] | This Work 2023 |
|---|---|---|---|
| Method | Periodic measurement | Frequency measurement | Equal precision measurement |
| Measuring range | Up to 100 KHz | Up to 50 MHz | Up to 100 MHz |
| Frequency Stability of Crystal Oscillators (Crystal oscillator 20 MHz) | 0.2 PPM | 0.1 PPM | 0.05 PPM |
| Input sensitivity | 30 mV RMS from 50 KHZ to 100 KHz | 20 mV RMS from 1 MHZ to 50 MHz | 15 mV RMS from 1 MHZ to 100 MHz |
| Input high resistance/low resistance | 1 MΩ/50 Ω | 1 MΩ/50 Ω | 1 MΩ/50 Ω |
| Power Consumption | 1 W | 0.8 W | 0.56 W |
Disclaimer/Publisher’s Note: The statements, opinions and data contained in all publications are solely those of the individual author(s) and contributor(s) and not of MDPI and/or the editor(s). MDPI and/or the editor(s) disclaim responsibility for any injury to people or property resulting from any ideas, methods, instructions or products referred to in the content. |
© 2023 by the authors. Licensee MDPI, Basel, Switzerland. This article is an open access article distributed under the terms and conditions of the Creative Commons Attribution (CC BY) license (https://creativecommons.org/licenses/by/4.0/).
Share and Cite
Liu, Y.; Tang, J.; Feng, C.; Zhang, C.; Xue, Y.; Zhang, L.; Xu, S.; Wang, J.; Dai, F.; Wang, N. An Equal Precision Programmed Cymometer Design Using Low-Power Technique. Appl. Sci. 2023, 13, 5173. https://doi.org/10.3390/app13085173
Liu Y, Tang J, Feng C, Zhang C, Xue Y, Zhang L, Xu S, Wang J, Dai F, Wang N. An Equal Precision Programmed Cymometer Design Using Low-Power Technique. Applied Sciences. 2023; 13(8):5173. https://doi.org/10.3390/app13085173
Chicago/Turabian StyleLiu, Yuan, Jian Tang, Chen Feng, Chen Zhang, Yuwei Xue, Lei Zhang, Shuxi Xu, Jian Wang, Fang Dai, and Ning Wang. 2023. "An Equal Precision Programmed Cymometer Design Using Low-Power Technique" Applied Sciences 13, no. 8: 5173. https://doi.org/10.3390/app13085173
APA StyleLiu, Y., Tang, J., Feng, C., Zhang, C., Xue, Y., Zhang, L., Xu, S., Wang, J., Dai, F., & Wang, N. (2023). An Equal Precision Programmed Cymometer Design Using Low-Power Technique. Applied Sciences, 13(8), 5173. https://doi.org/10.3390/app13085173

