The Effect of Block-Matrix Interface of SRM with High Volumetric Block Proportion on Its Uniaxial Compressive Strength
Abstract
1. Introduction
2. Sample Preparation and Testing Method
2.1. Model Generation of the SRMs
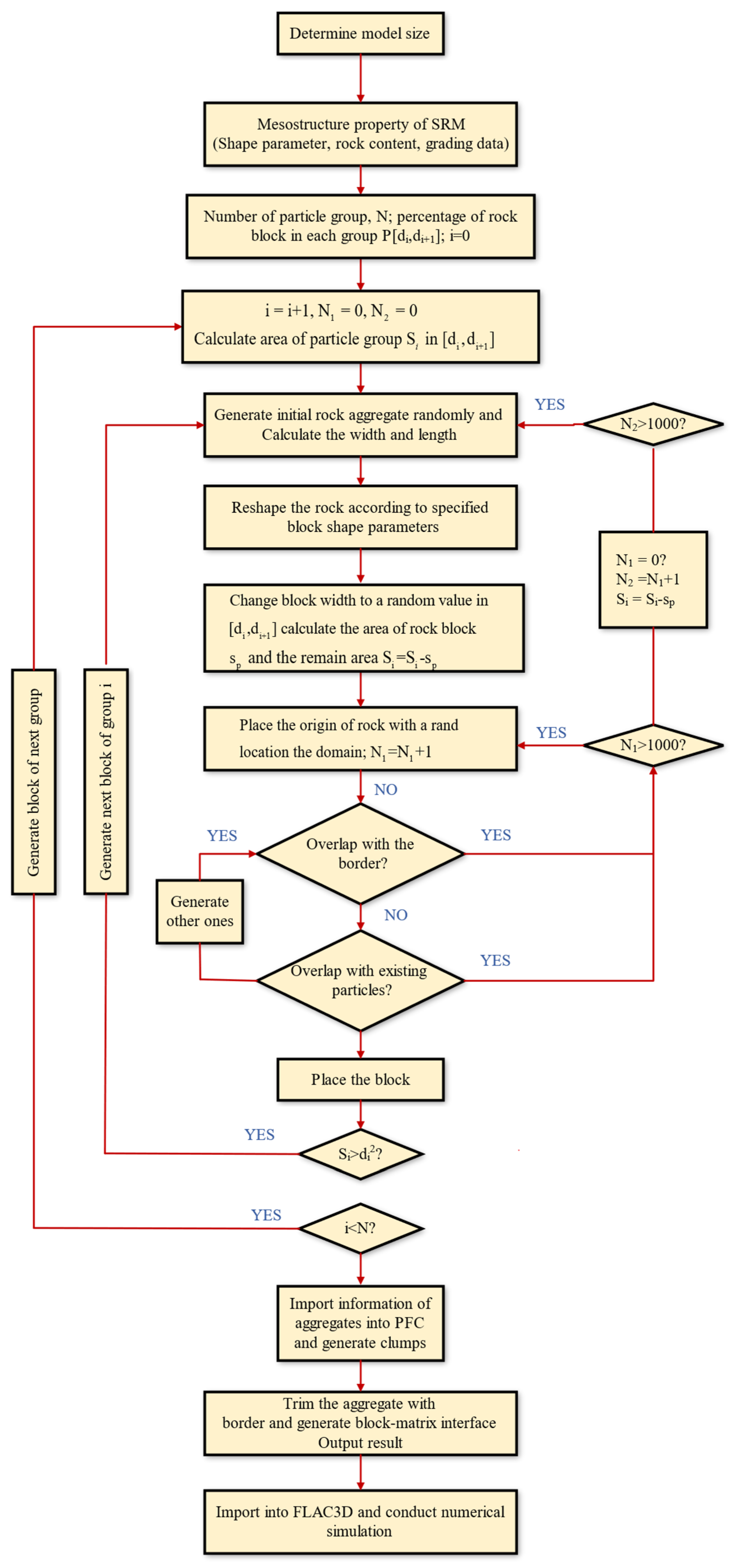
2.1.1. Irregular Rock Block Aggregate Generation
2.1.2. Size Distribution
2.1.3. Generation of Clump and Spatial Location
2.2. Generation of the BMI
3. Results
3.1. Numerical Simulation Model Generation
3.2. Numerical Simulation of Uniaxial Compression Test with FLAC3D
4. Analysis of Effect Factors
4.1. Effect of the Strength of Block-Matrix Interface
4.2. Effect of the Thickness of Block-Matrix Interface
4.3. Effect of the Geometrical Shape of Rock Blocks
5. Conclusions
Author Contributions
Funding
Acknowledgments
Conflicts of Interest
References
- Gao, W.; Yang, H.; Wang, L.; Hu, R. Numerical simulations of the soil–rock mixture mechanical properties considering the influence of rock block proportions by pfc2d. Materials 2021, 14, 5442. [Google Scholar] [CrossRef] [PubMed]
- Xu, W.-J.; Zhang, H.-Y. Research on the effect of rock content and sample size on the strength behavior of soil-rock mixture. Bull. Eng. Geol. Environ. 2021, 80, 2715–2726. [Google Scholar] [CrossRef]
- Medley, E.; Sanz, P. Characterization of Bimrocks (Rock/Soil Mixtures) with Application to Slope Stability Problems. In Proceedings of the Eurock 2004 and Geomechanics Colloquium, Salzburg, Austria, 7–9 October 2004. [Google Scholar]
- Medley, E.; Goodman, R.E. Estimating the block volumetric proportions of melanges and similar block-in-matrix rocks (bimrocks). In Proceedings of the 1st North American Rock Mechanics Symposium, Austin, TX, USA, 1–3 June 1994; OnePetro: Richardson, TX, USA, 1994. [Google Scholar]
- Sun, X.; Li, X.; Mao, T.; Zheng, B.; Wu, Y.; Li, G. Fracture evolution analysis of soil-rock mixture in contrast with soil by CT scanning under uniaxial compressive conditions. Sci. China Technol. Sci. 2021, 64, 2771–2780. [Google Scholar] [CrossRef]
- Meng, Q.-X.; Wang, H.L.; Xu, W.Y.; Zhang, Q. A coupling method incorporating digital image processing and discrete element method for modeling of geomaterials. Eng. Comput. 2018, 35, 411–431. [Google Scholar] [CrossRef]
- Ren, W.; Yang, Z.; Sharma, R.; Zhang, C.; Withers, P.J. Two-dimensional X-ray CT image based meso-scale fracture modelling of concrete. Eng. Fract. Mech. 2015, 133, 24–39. [Google Scholar] [CrossRef]
- Xu, W.-J.; Yue, Z.-Q.; Hu, R.-L. Study on the mesostructure and mesomechanical characteristics of the soil–rock mixture using digital image processing based finite element method. Int. J. Rock Mech. Min. Sci. 2008, 45, 749–762. [Google Scholar] [CrossRef]
- Ju, Y.; Sun, H.; Xing, M.; Wang, X.; Zheng, J. Numerical analysis of the failure process of soil–rock mixtures through computed tomography and PFC3D models. Int. J. Coal Sci. Technol. 2018, 5, 126–141. [Google Scholar] [CrossRef]
- Wang, Y.; Li, C.; Hu, Y. Use of X-ray computed tomography to investigate the effect of rock blocks on meso-structural changes in soil-rock mixture under triaxial deformation. Constr. Build. Mater 2018, 164, 386–399. [Google Scholar] [CrossRef]
- Shan, P.; Lai, X. Mesoscopic structure PFC∼ 2D model of soil rock mixture based on digital image. J. Vis. Commun. Image Represent. 2019, 58, 407–415. [Google Scholar] [CrossRef]
- Sun, X.; Li, X.; Zheng, B.; He, J.; Mao, T. Study on the progressive fracturing in soil and rock mixture under uniaxial compression conditions by CT scanning. Eng. Geol. 2020, 279, 105884. [Google Scholar] [CrossRef]
- Meng, Q.-X.; Xu, W.-Y.; Wang, H.-L.; Zhuang, X.-Y.; Xie, W.-C.; Rabczuk, T. DigiSim—An Open Source Software Package for Heterogeneous Material Modeling Based on Digital Image Processing. Adv. Eng. Softw 2020, 148, 102836. [Google Scholar] [CrossRef]
- Afifipour, M.; Moarefvand, P. Mechanical behavior of bimrocks having high rock block proportion. Int. J. Rock Mech. Min. Sci. 2014, 65, 40–48. [Google Scholar] [CrossRef]
- Zhang, H.-Y.; Xu, W.-J.; Yu, Y.-Z. Triaxial tests of soil–rock mixtures with different rock block distributions. Soils Found. 2016, 56, 44–56. [Google Scholar] [CrossRef]
- Qian, J.; Yao, Y.; Li, J.; Xiao, H.; Luo, S. Resilient properties of soil-rock mixture materials: Preliminary investigation of the effect of composition and structure. Materials 2020, 13, 1658. [Google Scholar] [CrossRef] [PubMed]
- Wang, P.; Zhang, X. Experimental Study on Seepage Characteristics of a Soil-Rock Mixture in a Fault Zone. Fluid Dyn. Mater. Process. 2022, 18, 271–283. [Google Scholar] [CrossRef]
- Xu, W.-J.; Hu, R.-L.; Tan, R.-J. Some geomechanical properties of soil–rock mixtures in the Hutiao Gorge area, China. Geotechnique 2007, 57, 255–264. [Google Scholar] [CrossRef]
- Coli, N.; Berry, P.; Boldini, D. In situ non-conventional shear tests for the mechanical characterisation of a bimrock. Int. J. Rock Mech. Min. Sci. 2011, 48, 95–102. [Google Scholar] [CrossRef]
- Zhang, Z.-L.; Xu, W.-J.; Xia, W.; Zhang, H.-Y. Large-scale in-situ test for mechanical characterization of soil–rock mixture used in an embankment dam. Int. J. Rock Mech. Min. Sci. 2016, 86, 317–322. [Google Scholar] [CrossRef]
- Sonmez, H.; Gokceoglu, C.; Medley, E.; Tuncay, E.; Nefeslioglu, H. Estimating the uniaxial compressive strength of a volcanic bimrock. Int. J. Rock Mech. Min. Sci. 2006, 43, 554–561. [Google Scholar] [CrossRef]
- Zhang, Z.; Sheng, Q.; Fu, X.; Zhou, Y.; Huang, J.; Du, Y. An approach to predicting the shear strength of soil-rock mixture based on rock block proportion. Bull. Eng. Geol. Environ. 2020, 79, 2423–2437. [Google Scholar] [CrossRef]
- Gao, W.-W.; Gao, W.; Hu, R.-L.; Xu, P.F.; Xia, J.G. Microtremor survey and stability analysis of a soil-rock mixture landslide: A case study in Baidian town, China. Landslides 2018, 15, 1951–1961. [Google Scholar] [CrossRef]
- Napoli, M.L.; Barbero, M.; Ravera, E.; Scavia, C. A stochastic approach to slope stability analysis in bimrocks. Int. J. Rock Mech. Min. Sci. 2018, 101, 41–49. [Google Scholar] [CrossRef]
- Lei, G.; Guo, P.; Hua, F.; Gong, X.; Luo, L. Observed performance and FEM-based parametric analysis of a top-down deep excavation in soil-rock composite stratum. Geofluids 2021, 2021, 6964940. [Google Scholar] [CrossRef]
- Yang, Y.; Sun, G.; Zheng, H. Stability analysis of soil-rock-mixture slopes using the numerical manifold method. Eng. Anal. Bound. Elem. 2019, 109, 153–160. [Google Scholar] [CrossRef]
- Cundall, P.A.; Strack, O.D. A discrete numerical model for granular assemblies. Geotechnique 1979, 29, 47–65. [Google Scholar] [CrossRef]
- Wang, S.; Shi, C.; Xu, W.; Wang, H.L.; Zhu, Q. Numerical direct shear tests for outwash deposits with random structure and composition. Granul. Matter 2014, 16, 771–783. [Google Scholar] [CrossRef]
- Pierce, M.; Mas Ivars, D.; Sainsbury, B. Use of synthetic rock masses (SRM) to investigate jointed rock mass strength and deformation behavior. In Proceedings of the International Conference on Rock Joints and Jointed Rock Masses, Tucson, AZ, USA, 7–8 January 2009. [Google Scholar]
- Yao, Y.; Li, J.; Ni, J.; Liang, C.; Zhang, A. Effects of gravel content and shape on shear behaviour of soil-rock mixture: Experiment and DEM modelling. Comput. Geotech. 2022, 141, 104476. [Google Scholar] [CrossRef]
- Li, C.-S.; Zhang, D.; Du, S.-S.; Shi, B. Computed tomography based numerical simulation for triaxial test of soil–rock mixture. Comput. Geotech. 2016, 73, 179–188. [Google Scholar] [CrossRef]
- Xu, W.-J.; Hu, L.-M.; Gao, W. Random generation of the meso-structure of a soil-rock mixture and its application in the study of the mechanical behavior in a landslide dam. Int. J. Rock Mech. Min. Sci. 2016, 86, 166–178. [Google Scholar] [CrossRef]
- Wang, S.; Li, Y.; Gao, X.; Xue, Q.; Zhang, P.; Wu, Z. Influence of volumetric block proportion on mechanical properties of virtual soil-rock mixtures. Eng. Geol. 2020, 278, 105850. [Google Scholar] [CrossRef]
- Wang, Z.; Kwan, A.; Chan, H. Mesoscopic study of concrete I: Generation of random aggregate structure and finite element mesh. Comput. Struct. 1999, 70, 533–544. [Google Scholar] [CrossRef]
- Meng, Q.; Wang, H.; Xu, W.; Cai, M. A numerical homogenization study of the elastic property of a soil-rock mixture using random mesostructure generation. Comput. Geotech. 2018, 98, 48–57. [Google Scholar] [CrossRef]
- Taghavi, R. Automatic clump generation based on mid-surface. In Proceedings of the 2nd International FLAC/DEM Symposium, Melbourne, Australia, 14–16 February 2011. [Google Scholar]
- Alonso-Marroquín, F.; Wang, Y. An efficient algorithm for granular dynamics simulation with complex-shaped objects. arXiv 2008, arXiv:08040474. [Google Scholar] [CrossRef]
- Sonmez, H.; Gokceoglu, C.; Tuncay, E.; Medley, E.W.; Nefeslioglu, H.A. Relationships between volumetric block proportions and overall UCS of a volcanic bimrock. Felsbau Rock Soil Eng. 2004, 22, 27–34. [Google Scholar]
- Sonmez, H.; Kasapoglu, K.E.; Coskun, A.; Tunusluoglu, C.; Medley, E.W.; Zimmerman, R.W. A Conceptual Empirical Approach for the Overall Strength of Unwelded Bimrocks. In ISRM Regional Symposium—EUROCK 2009; OnePetro: Richardson, TX, USA, 2009; ISRM-EUROCK-2009-2055. [Google Scholar]
- Meng, Q.; Xue, H.; Song, H.; Zhuang, X.; Rabczuk, T. Rigid-Block DEM Modeling of Mesoscale Fracture Behavior of Concrete with Random Aggregates. J. Eng. Mech. 2023, 149, 04022114. [Google Scholar] [CrossRef]
- Jin, L.; Zhang, R.; Du, X. Computational homogenization for thermal conduction in heterogeneous concrete after mechanical stress. Constr. Build. Mater. 2017, 141, 222–234. [Google Scholar] [CrossRef]
- Kalender, A.; Sonmez, H.; Medley, E.; Tunusluoglu, C.; Kasapoglu, K. An approach to predicting the overall strengths of unwelded bimrocks and bimsoils. Eng. Geol. 2014, 183, 65–79. [Google Scholar] [CrossRef]














| Sieve Size (mm) | Cumulative Passing (%) |
|---|---|
| 12.0 | 100 |
| 11.2 | 92.0 |
| 10.5 | 67.5 |
| 9.0 | 19.6 |
| 6.0 | 0.0 |
| Composition | Young Modulus (MPa) | Poisson Ratio | Cohesion (MPa) | Friction Angle (°) |
|---|---|---|---|---|
| Rock block | 1320 | 0.22 | / | / |
| Matrix | 402 | 0.32 | 16.5 | 22.64 |
| Block-matrix interface | 80.4 | 0.064 | 3.3 | 4.528 |
Disclaimer/Publisher’s Note: The statements, opinions and data contained in all publications are solely those of the individual author(s) and contributor(s) and not of MDPI and/or the editor(s). MDPI and/or the editor(s) disclaim responsibility for any injury to people or property resulting from any ideas, methods, instructions or products referred to in the content. |
© 2023 by the authors. Licensee MDPI, Basel, Switzerland. This article is an open access article distributed under the terms and conditions of the Creative Commons Attribution (CC BY) license (https://creativecommons.org/licenses/by/4.0/).
Share and Cite
Zhu, G.; Ding, Y.; Cao, Y. The Effect of Block-Matrix Interface of SRM with High Volumetric Block Proportion on Its Uniaxial Compressive Strength. Appl. Sci. 2023, 13, 3463. https://doi.org/10.3390/app13063463
Zhu G, Ding Y, Cao Y. The Effect of Block-Matrix Interface of SRM with High Volumetric Block Proportion on Its Uniaxial Compressive Strength. Applied Sciences. 2023; 13(6):3463. https://doi.org/10.3390/app13063463
Chicago/Turabian StyleZhu, Guojin, Yu Ding, and Yajun Cao. 2023. "The Effect of Block-Matrix Interface of SRM with High Volumetric Block Proportion on Its Uniaxial Compressive Strength" Applied Sciences 13, no. 6: 3463. https://doi.org/10.3390/app13063463
APA StyleZhu, G., Ding, Y., & Cao, Y. (2023). The Effect of Block-Matrix Interface of SRM with High Volumetric Block Proportion on Its Uniaxial Compressive Strength. Applied Sciences, 13(6), 3463. https://doi.org/10.3390/app13063463
