Abstract
The subject of digitization is currently very widely described. Implementing digitization is a complex task and there are many variants of its implementation. The authors of this article asked themselves what current trends affect the digitization of processes and what factors resulting from the characteristics of production enterprises affect the development of operational processes. The CAWI method was used in the study. In the analysis of the results, the following methods were used: Partial Least Squares Path Modeling (PLS), Mood’s Median Test, or visualization using a box plot. The analysis of the results allowed us to conclude that the development of operational processes of production enterprises is related to digitization trends, but this relationship is not direct. It is necessary to link digitalization trends with software development trends. The conducted research also indicated that there are company characteristics that determine the degree of use (absorption) and the perception of significance for digitalization trends. These characteristics are the type of a company and the age of a company.
1. Introduction
The expansion of the Industry 4.0 concept is forcing business partners throughout the supply chain to continually explore opportunities to implement modern technologies for improvement processes. This is particularly evident in production companies, where the primary measure of efficiency is the production precision and quality of the performed processes. The increasing importance of the use of modern technology in production processes is indisputable. Many solutions can be found on the market that optimize production processes and internal logistics, which are responsible for material flow, in various areas. In this paper, the authors have attempted to assess the extent to which innovative solutions are being used in business practice at present, as well as the chances of new trends developing in the near future. The statistical analyses presented in this paper are based on the results of surveys in 68 companies in Poland, conducted in Q2 2021 and Q1 2022. This research sample was assessed as representative in accordance with the research methodology presented in the publication [1]. The main objective of the ongoing research is to analyze the impact of digitization on process improvement in manufacturing companies.
The literature analysis points to numerous problems for the implementation of supply chain digitalization solutions [2,3,4]; however, barriers to the implementation of these solutions have not been clearly defined in the application aspect [5]. The barriers mainly relate to business process problems or, as GS1’s research indicates [6], a lack of awareness of the benefits of implementing digitalization solutions. In the literature, it is difficult to point to conducting an analysis of the impact of the implementation of a solution on business development. For this reason, the research was conducted in accordance with hypotheses:
Hypothesis 1 (H1).
The impact of digitalization on process improvement in production companies is not determined directly, but is modulated by trends in software development.
Hypothesis 2 (H2).
There are characteristics of the enterprise that affect the absorption of digital solutions and their implementation in operational processes.
The above means that the implementation of the digitalization of processes in a company is only possible with the use of additional software, which generates subsequent implementations and related costs.
The authors set three main aims of the conducted research:
A1: Identification of trends affecting the development of operational processes of production companies.
A2: Identification of the characteristics of manufacturing enterprises that affect the absorption and implementation of digital solutions into operational processes.
A3: Identification of specific solutions affecting the development of an operational process of production enterprises.
The research has two analytical dimensions:
- based on PLS path modeling in order to verify a H1 hypothesis;
- aiming to explore the relationship between digitalization, software, and process, using group comparisons to verify the H2 hypothesis.
2. Literature Review
The digitalization of processes in production companies is a trend that is increasingly being implemented in business practice and, consequently, is increasingly being analyzed in terms of scientific research. The digitalization of processes in a production company, in fact, offers a wide scope for implementation, as it can concern not only the production process, but also the processes of material sourcing and distribution of final products, along with the accompanying supporting processes—transport and warehousing.
The application of innovative solutions in production companies is widely discussed in the scientific literature. The number of publications on specific innovative solutions is almost impossible to present in a literature review. However, it is worth noting the basic scopes of analysis carried out on the use of innovative solutions in production companies [7]:
- Publications include both strictly theoretical aspects in the form of literature reviews [8,9,10,11], conceptual process modeling [12,13], the possibility of simulating their potential use [14], as well as analyses of practical applications in various business sectors [15,16,17];
- From another perspective, the analyses conducted on the application of innovative solutions concern the scope of information systems [18,19] and digitalization [18,20], but also ecological aspects [21,22].
Various scopes of digitalization in production companies can be found in the scientific literature. Based on the science database ScienceDirect.com, an analysis was carried out on the degree of research interest in “digital production”. The research covers papers classified as review articles and research articles, published between 2018 and 2022. Detailed data are presented in Table 1.
Table 1.
Analysis of the degree of research interest in production digitization (ScienceDirect database, December 2022).
The digitalization of production processes is becoming more and more of a target of ongoing research, both in the literature and in research and development, regardless of the scope of the research. Both the trend and the number of publications in the field of production digitization demonstrate the topicality of the problem in terms of research and practice.
The literature analysis indicates a focus of the research mainly on the presentation of the potential for technological solutions to be implemented [23,24], the analysis of implementation trends at the strategic level [25,26], or the application of particular solutions to dedicated business processes [27,28] with specific characteristics that are difficult to generalize to the entire supply chain. The barriers and challenges [29,30] presented in the literature focus on the potential benefits of possible implementations, which is mainly due to the lack of awareness of the real business benefits of implementing supply chain digitalization solutions. It is difficult to find publications in the scientific literature that analyze the impact of the implementation of digitization on the growth of processes in companies.
Innovation solutions in companies are numerous, as also evidenced by the above systematic literature review. The multiplicity of solutions makes it impossible to reliably survey all of them in terms of research interest. For this reason, it was decided to focus on solutions and trends that were shown in the DHL Trend Radar 2020 and PWC Logistics Trend Book 2019 as solutions and trends that could be implemented within a maximum of 5 years. The authors are aware that more recent editions of both reports are available; nevertheless, at the time the research work was initiated, the indicated reports were the most up-to-date and were the basis for the analytical scope of the research.
DHL Trend Radar identified the following innovations as technological trends that could be practically implemented within a maximum of 5 years:
- Blockchain DLT solutions,
- Intelligent Transport Systems (ITS),
- Robotic Processes Automation (RPA),
- IoT,
- Big Data Analytics,
- Cloud and APIs.
On the basis of this compilation of innovative solutions, both the following literature research and statistical analyses, shown in the following sections of this paper, were carried out. Similarly to the systematic literature review on production digitization, the research in this area also concerns papers classified as review articles and research articles. Table 2 presents the research found in the literature on the degree of interest in research works for selected innovations between 2018 and 2022.
Table 2.
Analysis of the degree of research interest in innovative solutions (ScienceDirect database, December 2022).
The literature analysis which we carried out indicates not only a continuous increase in research interest in the indicated innovative solutions, but, above all, the focus on their implementation in business practice. The choice of these solutions is, therefore, justified from the perspective of the conducted statistical analyses on business practice research results.
As part of the analysis of the development trends presented in the PWC Logistics Trend Book 2019 report, trends were singled out for further research to be conducted in this area in terms of the time taken to implement them:
- Digitalization (perspective 1 year+), including:
- Changes in consumer behavior,
- Shortages of skilled workers,
- Availability of technology,
- Changing data protection and labor regulations.
- Software-driven process changes (perspective +3 years), including:
- Evolution of base technologies (AI, IoT, Big Data, Blockchain),
- Data protection,
- Pressure on business efficiency.
- Process development trends (perspective +5-years), including:
- Development of technology supporting transport,
- Fuel price fluctuations,
- Development of electromobility,
- Focus on sustainable development,
- Change of legal regulations concerning the labor market.
These development trends, as well as the aforementioned implementable innovations in production companies, formed the basis for research into the impact of innovations on the companies’ development.
3. Materials and Methods
The research was conducted in Q2 2021 and Q1 2022 among manufacturing companies operating in the territory of the Republic of Poland. A manufacturing company was considered to be a company that was included in the statistical declaration (declared when setting up a company) information on running a production activity.
According to the theory of estimation in operations research, the minimum research sample that would guarantee the representativeness of the results is the number n = 30. The confidence level should not be lower than 85%, nor the maximum error higher than 18% [31].
The first step in sample selection is the appropriate selection of the statistical distribution for the analyses. Taking into account the specificity of the manufacturing industry and the scope of logistics processes carried out, it can be assumed that normal distribution should be used in the tests. This is confirmed by the analyses published in the scientific literature [32,33,34,35,36,37] on the use of statistical tools in the optimization of logistics processes.
Assuming a normal distribution for the manufacturing industry, a representative research sample should be determined on the basis of the following formula:
where:
Nmin—minimum sample size;
NP—size of the population from which the sample is taken;
α—confidence level for the results, the value of the result relative to the entire population in the normal distribution for the assumed significance level;
f—fraction size—if it is possible to estimate the value of the presence of the tested feature in the population, it should be included in the study (e.g., if the tested feature is present in 60% of the population, then 0.6 should be given). Where this value is unknown, 0.5 should be given;
e—assumed maximum error tells us what “correction” we should apply to the obtained result. In other words, when we assume an error of 0.05 (5%), then, assuming an error of 5%, the true result may vary by ±5%.
Taking into account the above theoretical assumptions, the following values were adopted for the calculation of the minimum size of the research sample in the planned study:
- Confidence level—95%,
- Maximum error—15%,
- Population (number of manufacturing companies in Poland)—over 312,000.
- Fraction size—unknown—0.5.
According to the assumptions made, the size of the research sample should be at least 43 companies.
In the study, the authors used the survey method to collect data. Survey research in operations management is often used as an important source of data for building mathematical models and discovering new theories. The upward trend in the use of survey research has been observed for many years [38].
The study was conducted by means of an electronic questionnaire using the CAWI method. The CAWI method involves the creation of a research questionnaire, which is to be shown on the website in such way as to be available online for respondents to fill out [39]. Questions and answers in the questionnaire are standardized and previously predefined [40].
The questionnaires were addressed to employees holding managerial positions (middle and senior level). Completion of the questionnaire was voluntary. Respondents were informed about the purpose of the study and were assured of its anonymity. The results of the study were statistically analyzed without analyzing individual responses. The questionnaire was made available to a group of 380 companies, and 68 correctly completed questionnaires were received. Thus, the rate of return for the study was about 18%. Detailed characteristics of the analyzed research sample are presented in Table 3.
Table 3.
Characteristics of the research sample.
The questionnaire used a 5-point Likert scale. Based on the literature research (described in Section 2), four main development trends of production enterprises (also called research areas) were distinguished:
- Innovative solutions in logistics,
- Digitalization trends,
- Software development trends,
- Process development trends.
The significance of the above development trends from the point of view of production companies was examined using indicators (detailed technical and organizational solutions). A full list of development trends and the detailed indicators used to study them is presented in Table 4.
Table 4.
Indicators in research areas.
The collected results were analyzed in three stages using the deduction methodology (from general to specific). A detailed description of the methodology used to analyze the results, along with hypotheses and research objectives, is presented in Table 5.
Table 5.
Research methodology.
4. Results
4.1. Stage 1
The aim of the first stage of the analysis of the results of the study was the identification of trends affecting the development of operational processes of production companies. To test the research model and proposed hypothesis, this study applies partial least squares path modeling (PLS), a variance-based structural equation modeling technique (SEM) that aims to maximize the explained variance of the dependent latent constructs [41]. SmartPLS version 3 was used to analyze the data in this study, following a two-step analysis approach. Due to the characteristics of the studied variables, it was necessary to check them for construct reliability and discriminant validity. Cronbach’s alpha (α) was used to measure construct reliability. Average variance extracted (AVE) has often been used to assess discriminant validity. The results of the Cronbach’s alpha (α) study are shown in Figure 1. P-Value marked in green means that the model meets the criteria and has sufficient internal consistency.
Figure 1.
Quality criteria: Cronbach’s Alpha of the model.
When evaluating construct reliability and validity, it should be noted that the Cronbach’s Alpha value for each construct was greater than 0.7 [41]. It can be argued that the results demonstrate internal consistency and reliability.
Average variance extracted (AVE) was used to assess discriminant validity. The results of the AVE study are shown in Figure 2. P-Value marked in green means that the model meets the criteria and can be considered a high-quality model.
Figure 2.
Quality criteria: AVE of the model.
The average variance extracted (AVE) is above the recommended threshold of about 0.5 or higher [41], demonstrating an acceptable level of discriminant validity.
Before proceeding with the assessment of the structural model, the coefficient of determination, R2, was calculated for each endogenous latent variable. This coefficient determines the predictive power of the model and must be greater than 0.1 [42]. R2 values for the developed model are presented in Figure 3. P-Value marked in green means that the model is well matched to the empirical data for a given criterion. (digitalization trend). The red color of the P-Value indicates that the fit is unsatisfactory.
Figure 3.
Quality criteria: R2 of the model.
For one endogenous latent variable, innovative solutions in logistics, the coefficient of determination’s R2 value was below the recommended level of 0.1. This indicates that the results for that latent variable have low predictive power.
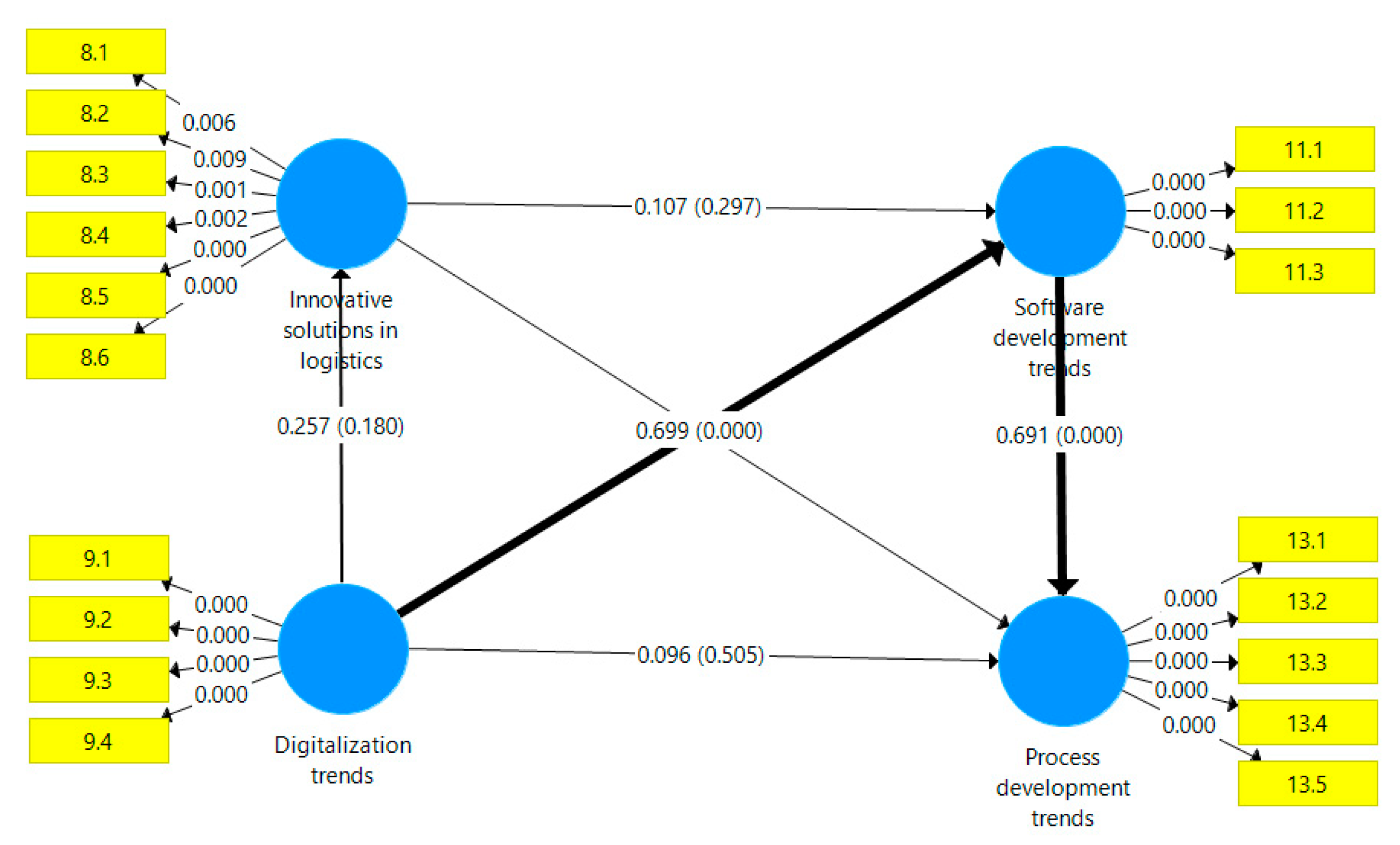
A PLS path model with four latent variables (identified in the literature review and checked in the survey study) is presented in Figure 4.
Figure 4.
PLS path model.
The model presented in Figure 4 shows the relationship between latent variables with path coefficients and p-values. It shows that process development trends in production companies are directly dependent on software development trends and, indirectly, digitalization trends. Innovative solutions in logistics have no influence on process development trends. Due to the adopted methodology of analyzing the results, only two research areas will be subject to a detailed analysis in the second stage:
- Digitalization trends,
- Software development trends.
4.2. Stage 2
In accordance with the adopted methodology of analyzing the results of the study, in the second stage, the impact of the selected characteristics of the enterprise (presented in a detailed analysis of the research sample—Section 3) on the use of solutions assigned to trends affecting the development of the operational processes of these enterprises will be checked. The degree of utilization of the solutions is visualized using a box plot (Figure 5).
Figure 5.
Box plot: comparison of the importance of the analyzed trends for manufacturing companies. *, ** denotes single observations.
By analyzing Figure 5, it can be concluded that the use of solutions assigned to both trends is at a similar level. The purpose of the analysis, however, was to show the characteristics of manufacturing companies that affect the degree of use or perception of solutions assigned to individual trends. In order to demonstrate these relationships, it is necessary to carry out group comparisons. The choice of the statistical method by means of which the comparison between the groups will be made is possible after checking the normality of the distribution of results for each of the trends. The results of the analysis of the normality of the distribution, carried out using the Anderson–Darling method, are presented in Table 6.
Table 6.
Anderson–Darling normality test results—development trends.
The results of the test of normality of distribution require the rejection of the null hypothesis (according to the Anderson–Darling method) regarding the normality of the distribution of responses in digitalization trends and software development trends. The distributions of results for both trends are, therefore, not normally distributed. In comparing results, it is, therefore, necessary to use a non-parametric method to verify statistical hypotheses. They analyze the results for individual strata of the research sample (separated strata in accordance with the adopted characteristics of production enterprises); they do not have uniform distributions. This means that the Mood’s median test will be used to verify the statistical hypotheses. According to this method, the following statistical hypotheses were adopted regarding group comparisons:
Hypothesis 0 (H0).
The population medians are all equal.
Hypothesis 1 (H1).
The population medians are not all equal.
The interpretation of the test results is as follows:
- p-value ≤ α: The differences between some of the medians are statistically significant.
- p-value > α: The differences between the medians are not statistically significant.
A significance level α = 0.05 was assumed in this study. The group comparison results are presented in Table 7.
Table 7.
Group comparison: company characteristics vs. importance of development trends—p-value determined by Mood’s median test.
Comparing between the groups allows us to conclude that the characteristics of the company affect only the absorption and use of solutions included in the digitalization trends. In addition, only selected characteristics are important, such as the type of the company and the age of the company. The characteristics of the company are not important when using solutions in the field of software development trends. Knowing that the distribution of results is not normal, the medians of the results were compared. The results of using solutions in the field of digitalization trends, depending on the type of a company, are presented in Table 8.
Table 8.
Mood’s median test results: digitalization trends vs. type of the company.
Knowing the medians of the results of the use of solutions in the field of digitalization trends for enterprises of a specific type, we checked for which types the use of these trends differed in a statistically significant way. For this purpose, pairwise comparison and Mood’s median test were used. The results of pairwise comparisons are presented in Table 9.
Table 9.
Pairwise comparison using Mood’s median test: digitalization trends vs. type of the company.
The analysis of the pairwise comparison results shows that the use of solutions in the field of digitalization trends is different only for two pairs (three different types of companies). In addition, it can be stated that manufacturing companies that also carry out trade and service activities use these solutions to a greater extent than enterprises operating in a narrower field.
As in the case of the characteristics of the type of the company, as well as that of the age of the company, an analysis of the medians of the results of the responses was carried out. The results of the use of solutions in the field of digitalization trends, depending on the age of the company, are presented in Table 10.
Table 10.
Mood’s median test results: digitalization trends vs. age of the company.
Knowing the medians of the results regarding the use of solutions in the field of digitalization trends for companies of a certain age, we checked what age the companies would need to be for the use of these trends to show statistical differences. For this purpose, pairwise comparison and Mood’s median test were used. The results of the pairwise comparisons are presented in Table 11.
Table 11.
Pairwise comparison using Mood’s median test: innovative solutions in logistics, digitalization trends vs. age of the company.
The analysis of the pairwise comparison results shows that the use of solutions in the field of digitalization trends is different for four pairs (four different types of enterprises). In addition, it can be said that companies with longer histories use these solutions to a greater extent.
4.3. Stage 3
In the third stage of the analysis of the results, the result space will be narrowed down to detailed solutions (also known as indicators) from the digitalization trends group. A visual representation, using the box plot showing the use of the individual solutions, is shown in Figure 6.
Figure 6.
Box plot: comparison of the importance of the analyzed indicators in trends: innovative solutions in logistics and digitalization.
The values representing the use of individual solutions in the field of digitalization trends are at a similar level. In accordance with the adopted methodology, it is important, however, to determine whether their use is influenced by the characteristics of the company distinguished in the previous stage of the study: the type and the age of the company. In order to test this, as in the second stage, it is necessary to test the normality of the distribution for the results of individual solutions included in the digitalization trends. The results of the test of normality of distribution by the Anderson–Darling method are presented in Table 12.
Table 12.
Anderson–Darling normality test results—development indicators.
The results for all indicators are not normally distributed. It is, therefore, necessary to use the non-parametric Mood’s median test for their analysis. The results of group comparisons of digitalization trends vs. the type and age of the company are presented in Table 13.
Table 13.
Group comparison: digitalization trends vs. type and age of the company— p-value determined by Mood’s median test.
According to the conducted analysis, the type of the company exclusively affects the perception of the shortage of skilled workers indicator. The age of a company affects two indicators: changes in consumer behavior and changing data protection and labor regulations. This means that for different types of companies and companies of different ages, the values of these indicators differ in a statistically significant way. The visualization of the impact of the type of the company on the shortage of skilled workers is shown in Figure 7.
Figure 7.
Box plot: comparison of the importance of the shortages of skilled workers indicator for manufacturing companies, depending on their type.
Referring to the results of the analysis presented in stage 2, it is particularly interesting to compare the perception of shortages of skilled workers by production, trade, and service companies with the perception by companies with a narrower scope of activity. The significance of the shortage of skilled workers indicator is only greater for companies with wider scopes of activity in comparison with production and trade companies. In other cases, this difference is not visible.
A visualization of the impact of the age of a company on changes in consumer behavior, changing data protection, and labor regulations is shown in Figure 8.
Figure 8.
Box plot: comparison of the importance of the changes in consumer behavior, changing data protection, and labor regulations indicators for manufacturing companies, depending on their age. ** denotes single observations.
As can be seen from the analysis of the box plot presented in Figure 8, companies with longer histories see a greater need to adapt to changes in consumer behavior, changing data protection, and labor regulations.
5. Discussion
The analysis of the results of the conducted research allowed us to draw many interesting conclusions. The development of the operational processes of production companies is related to digitization trends, but this relationship is not direct. It is necessary to link digitalization trends with software development trends. This means that implementing digital solutions into operational processes is not possible without software support. This is a tip of great practical importance. The conducted research also indicated that there are certain characteristics of companies that determine the degree of use (absorption) and the perception of significance for digitalization trends. Among the analyzed company characteristics, only the type of the company and the age of the company showed an impact on the use of solutions in the field of digitalization trends. This use is particularly important for enterprises with a wide range of activities (production, trade, and services) and for companies that have a longer history. These are usually larger enterprises, which, due to the size of their operations and the value of turnover, can afford to use digital solutions to a wider extent. These enterprises pay special attention to any changes that occur in their environment. These changes mainly concern consumer behavior, data protection, labor regulations, and shortages of skilled workers. It is natural that changes are noticed by companies that have been on the market for a longer period of time. They must adapt to these changes in order to survive.
The above conclusions have interesting practical implications for manufacturing companies. The research results show that the mere implementation of digital solutions to operational processes is possible, but the simultaneous implementation of software solutions and digital solutions works much better. The results of the conducted research confirm that it is necessary for digital solutions to coexist in terms of hardware and software. These results allow companies to plan the implementation of digital solutions more effectively. Searching for synergy effects between software solutions and other (including hardware) solutions that enable digitization of production processes is a solution desired by other companies.
The presented results also have important theoretical implications. The obtained results of the study open up new possibilities in the field of research and development of models for the digitization of production processes. They draw attention to what factors (apart from the digital technologies themselves) may affect their use (implementation) in manufacturing companies. Subsequent research can, therefore, focus on the search for relationships between specific digital solutions and the interdependence of their implementation with the implementation of a specific class of software. Such research would bear the hallmarks of the deduction method, i.e., detailing the results and conclusions.
The conclusions presented above are new. There are many articles identifying the impact of digital solutions on the efficiency of processes, companies, and supply chains [43,44], or on their readiness to implement digital solutions in manufacturing companies [45,46]. The second of the frequently studied elements in the field of digitization of processes are the risks resulting from the implementation of these solutions and the factors affecting their implementation [23]. There are also publications indicating the success factors and barriers to the implementation of digital solutions or the digital transformation of the organization [30].
However, existing papers do not indicate the relationship between the solutions and trends functioning in the digitization of the processes of manufacturing enterprises. Additionally, there are no publications presenting the multidimensional impact of digital solutions or other current trends on the development of operational processes in manufacturing companies, also taking into account the selected characteristics of these companies.
Of course, the conducted research has some limitations. These limitations can be viewed in two dimensions. In the first dimension, they concern the limited number of trends currently affecting production companies. Only four trends were identified for the study. This was also related to the transparency of the form and the acceptable time of its completion, which affected the study’s response rate. The second dimension of limitations involves the distribution of the survey form only to companies operating in Poland. The surveyed sample included companies with foreign capital; however, all of them operated only in the territory of Poland. According to the results presented in the publication [23], the set of risks (resulting from the macro-environment, micro-environment, operational activities in the enterprise, and the functions performed by them) is not correlated with the location of the business. Thus, the observations made for enterprises operating in Poland should not take into account any particular influence of this factor.
In the future, the authors plan to continue conducting research in the same area. However, they intend to expand the range of analyzed trends related to digitization. By increasing the number of trends, it will be possible to search for much more complicated relationships between them and the development of operational processes in production companies.
6. Conclusions
The research which we carried out and the analysis of the results led to the implementation of three main objectives:
- A1: Identification of trends affecting the development of operational processes of production companies—digitalization trends and software development trends affect the development of operational processes.
- A2: Identification of the characteristics of manufacturing enterprises that affect the absorption and implementation of digital solutions into operational processes—these characteristics are the type of the company and the age of the company.
- A3: Identification of specific solutions affecting the development of operational processes of production enterprises—the solutions particularly affecting the development of operational processes in manufacturing enterprises are trends related to shortages of skilled workers, changes in consumer behavior, and changing data protection and labor regulations.
The conducted research also allowed us to verify the hypotheses which we put forward. The first hypothesis, “The impact of digitalization on process improvement in production companies is not determined directly, but is modulated by trends in software development”, was positively verified based on the partial least squares path modeling (PLS) model. The second hypothesis, “There are characteristics of the company that affect the absorption of digital solutions and their implementation in operational processes”, was also positively verified using group comparison methods. The characteristics of the company that have significant impacts on the use of solutions in the field of digitalization trends were distinguished. These characteristics are the type of the company and the age of the company.
Author Contributions
Conceptualization, M.A. and A.K.; methodology, M.A. and A.K; software, M.A.; validation, J.T. and J.H.; formal analysis, J.T.; investigation, A.K. and J.T.; resources, J.T. and J.H.; data curation, M.A. and A.K.; writing—original draft preparation, M.A. and A.K.; writing—review and editing, M.A. and A.K.; visualization, J.H.; supervision, A.K. and J.T.; project administration, J.H.; funding acquisition, J.H. All authors have read and agreed to the published version of the manuscript.
Funding
This research was funded by the projects KEGA 038TUKE-4/2022, granted by the Ministry of Education, Science, Research and Sport of the Slovak Republic.
Institutional Review Board Statement
Not applicable.
Informed Consent Statement
Not applicable.
Data Availability Statement
Acknowledgments
As the authors of the article, we would like to thank the grant agency Ministry of Education, Science, Research and Sport of the Slovak Republic for the support for the projects VEGA 1/0268/22 and KEGA 038TUKE-4/2022.
Conflicts of Interest
The authors declare no conflict of interest.
References
- Domanski, R.; Kolinski, A. Assessment of the Level of Information Integration in CRM Systems for SMEs for the needs of omnichannel retailing. Bus. Logist. Mod. Manag. 2020, 20, 197–214. [Google Scholar]
- Schniederjans, D.G.; Curado, C.; Khalajhedayati, M. Supply chain digitisation trends: An integration of knowledge management. Int. J. Prod. Econ. 2020, 220, 107439. [Google Scholar] [CrossRef]
- Ageron, B.; Bentahar, O.; Gunasekaran, A. Digital supply chain: Challenges and future directions. Supply Chain. Forum Int. J. 2020, 21, 133–138. [Google Scholar] [CrossRef]
- Queiroz, M.M.; Pereira, S.C.F.; Telles, R.; Machado, M.C. Industry 4.0 and digital supply chain capabilities: A framework for understanding digitalisation challenges and opportunities. Benchmarking Int. J. 2021, 28, 1761–1782. [Google Scholar] [CrossRef]
- Gupta, H.; Yadav, A.K.; Kusi-Sarpong, S.; Khan, S.A.; Sharma, S.C. Strategies to overcome barriers to innovative digitalisation technologies for supply chain logistics resilience during pandemic. Technol. Soc. 2022, 69, 101970. [Google Scholar] [CrossRef]
- Cudzilo, M.; Kolinski, A. Digitalization model of information and documents flows in goods movement processes in supply chains-determinants of implementation and measurement efficiency. Bus. Logist. Mod. Manag. 2022, 22, 91–102. [Google Scholar]
- Kolinski, A.; Nowak, P.; Cudzilo, M. Review Of Intelligent Solutions To Optimise Logistics Processes And Improve Efficiency. Bus. Logist. Mod. Manag. 2021, 21, 327–349. [Google Scholar]
- Domanski, R.; Adamczak, M.; Cyplik, P. Physical internet (PI): A systematic literature review. LogForum 2018, 14, 7–19. [Google Scholar] [CrossRef]
- Custodio, L.; Machado, R. Flexible automated warehouse: A literature review and an innovative framework. Int. J. Adv. Manuf. Technol. 2020, 106, 533–558. [Google Scholar] [CrossRef]
- Batarlienė, N.; Meleniakas, M. Claims Solutions Using a Blockchain System in International Logistics. Sustainability 2021, 13, 3710. [Google Scholar] [CrossRef]
- Nilsson, F.; Göransson, M. Critical factors for the realization of sustainable supply chain innovations-model development based on a systematic literature review. J. Clean. Prod. 2021, 296, 126471. [Google Scholar] [CrossRef]
- Cyplik, P.; Oleskow-Szlapka, J.; Tobola, A.; Adamczak, M. Building a model for assessing the maturity of polish enterprises in terms of logistics 4.0 assumptions. Bus. Logist. Mod. Manag. 2019, 19, 105–120. [Google Scholar]
- Araújo, A.F.; Varela, M.L.; Gomes, M.S.; Barreto, R.C.; Trojanowska, J. Development of an intelligent and automated system for lean industrial production, adding maximum productivity and efficiency in the production process. In Advances in Manufacturing; Springer: Cham, Switzerland, 2018; pp. 131–140. [Google Scholar] [CrossRef]
- Klavsuts, I. Simulation Models for Management Solutions when Implementing Innovative Technologies. In SHS Web of Conferences; EDP Sciences: Paris, France, 2020; Volume 80, p. 01020. [Google Scholar]
- Ulrich, K. DHL Open Innovation: Program for the Development, Deployment and Promotion of Intelligent solutions in Logistics. In Strategies and Communications for Innovations; Springer: Berlin/Heidelberg, Germany, 2011; pp. 305–317. [Google Scholar] [CrossRef]
- Kostrzewski, M.; Kosacka-Olejnik, M.; Werner-Lewandowska, K. Assessment of innovativeness level for chosen solutions related to Logistics 4.0. Procedia Manuf. 2019, 38, 621–628. [Google Scholar] [CrossRef]
- Stachowiak, A.; Adamczak, M.; Hadas, L.; Domański, R.; Cyplik, P. Knowledge Absorption Capacity as a Factor for Increasing Logistics 4.0 Maturity. Appl. Sci. 2019, 9, 5365. [Google Scholar] [CrossRef]
- Witzel, O.; Wilm, S.; Karimanzira, D.; Baganz, D. Controlling and regulation of integrated aquaponic production systems–An approach for a management execution system (MES). Inf. Process. Agric. 2019, 6, 326–334. [Google Scholar] [CrossRef]
- Pan, S.; Trentesaux, D.; McFarlane, D.; Montreuil, B.; Ballot, E.; Huang, G.Q. Digital interoperability in logistics and supply chain management: State-of-the-art and research avenues towards Physical Internet. Comput. Ind. 2021, 128, 103435. [Google Scholar] [CrossRef]
- Bartelt, M.; Prior, J.; Sinnemann, J.; Kuhlenkötter, B. A template-based approach to support an automated digital production plant engineering. Procedia CIRP 2022, 107, 821–826. [Google Scholar] [CrossRef]
- Golinska-Dawson, P. Towards Circular Economy Transition—Developing the Innovative Sustainable Practices in Logistics Industry. In Logistics Operations and Management for Recycling and Reuse; Springer: Berlin/Heidelberg, Germany, 2020; pp. 3–18. [Google Scholar] [CrossRef]
- Werner-Lewandowska, K.; Golinska-Dawson, P. Sustainable Logistics Management Maturity—The Theoretical Assessment Framework and Empirical Results from Poland. Sustainability 2021, 13, 5102. [Google Scholar] [CrossRef]
- Barczak, A.; Dembińska, I.; Marzantowicz, Ł. Analysis of the risk impact of implementing digital innovations for logistics management. Processes 2019, 7, 815. [Google Scholar] [CrossRef]
- Choi, D.; Song, B. Exploring technological trends in logistics: Topic modeling-based patent analysis. Sustainability 2018, 10, 2810. [Google Scholar] [CrossRef]
- Pagano, A.M.; Liotine, M. Technology in Supply Chain Management and Logistics: Current Practice and Future Applications; Elsevier: Amsterdam, The Netherlands, 2019. [Google Scholar] [CrossRef]
- Rimmer, J.; Kam, B.H. Three disruptive digital trends: Surfing the Digital Wave. In Consumer Logistics; Edward Elgar Publishing: Northampton, MA, USA, 2018. [Google Scholar]
- Merkaš, Z.; Perkov, D.; Noche, B. The significance of blockchain technology in digital transformation of logistics and transportation. Int. J. E Serv. Mob. Appl. (IJESMA) 2020, 12, 1–20. [Google Scholar] [CrossRef]
- Wei, F.; Alias, C.; Noche, B. Applications of digital technologies in sustainable logistics and supply chain management. In Innovative Logistics Services and Sustainable Lifestyles; Springer: Cham, Switzerland, 2019; pp. 235–263. [Google Scholar] [CrossRef]
- Egorov, D.; Levina, A.; Kalyazina, S.; Schuur, P.; Gerrits, B. The challenges of the logistics industry in the era of digital transformation. In Proceedings of the International Conference on Technological Transformation: A New role for Human, Machines and Management, St. Petersburg, Russia, 27–29 May 2020; Springer: Cham, Switzerland; pp. 201–209. [Google Scholar] [CrossRef]
- Cichosz, M.; Wallenburg, C.M.; Knemeyer, A.M. Digital transformation at logistics service providers: Barriers, success factors and leading practices. Int. J. Logist. Manag. 2020, 31, 209–238. [Google Scholar] [CrossRef]
- Balakrishnan, N.; Basu, A. The Exponential Distribution: Theory, Methods, and Applications; Routledge: Oxfordshire, UK, 1996. [Google Scholar] [CrossRef]
- Blanchard, B.S.; Fabrycky, W.J.; Fabrycky, W.J. Systems Engineering and Analysis; Prentice Hall: New York, NY, USA, 1990. [Google Scholar]
- Dunn, S.C.; Seaker, R.F.; Waller, M.A. Latent variables in business logistics research: Scale development and validation. J. Bus. Logist. 1994, 15, 145–172. [Google Scholar]
- Garver, M.S.; Mentzer, J.T. Logistics research methods: Employing structural equation modeling to test for construct validity. J. Bus. Logist. 1999, 20, 33. [Google Scholar]
- Näslund, D. Logistics needs qualitative research–especially action research. Int. J. Phys. Distrib. Logist. Manag. 2002, 32, 321–338. [Google Scholar] [CrossRef]
- Iannoni, A.P.; Morabito, R. A discrete simulation analysis of a logistics supply system. Transp. Res. Part E Logist. Transp. Rev. 2006, 42, 191–210. [Google Scholar] [CrossRef]
- Engblom, J.; Solakivi, T.; Töyli, J.; Ojala, L. Multiple-method analysis of logistics costs. Int. J. Prod. Econ. 2012, 137, 29–35. [Google Scholar] [CrossRef]
- Forza, C. Survey Research in Operations Management: A Process-Based Perspective. Int. J. Oper. Prod. Manag. 2002, 22, 152–194. [Google Scholar] [CrossRef]
- Fiorello, D.; Martino, A.; Zani, L.; Christidis, P.; Elena Navajas-Cawood, E. Mobility data across the EU 28 member states: Results from an extensive CAWI survey. Transp. Res. Procedia 2016, 14, 1104–1113. [Google Scholar] [CrossRef]
- Fowler, F.J.; Magnione, T.W. Standardized Survey Interviewing: Minimizing Interviewer-Related Error; SAGE Publications, Inc.: Newbury Park, CA, USA, 1999. [Google Scholar]
- Hair, J.F.; Hult, G.T.M.; Ringle, C.M.; Sarstedt, M. Primer on Partial Least Squares Structural Equation Modeling (PLS-SEM), 2nd ed.; SAGE Publications: Thousand Oaks, CA, USA, 2017. [Google Scholar]
- Falk, R.F.; Miller, N.B. A Primer for Soft Modeling. University of Akron Press: Akron, OH, USA, 1992. [Google Scholar]
- Boubker, O. The effects of information technologies on automotive supply chain and firm performance. LogForum 2022, 18, 59–73. [Google Scholar] [CrossRef]
- Kaščak, J.; Husár, J.; Knapčíková, L.; Trojanowska, J.; Ivanov, V. Conceptual Use of Augmented Reality in the Maintenance of Manufacturing Facilities. In Advances in Manufacturing III; Springer: Cham, Switzerland, 2022; pp. 241–252. [Google Scholar] [CrossRef]
- Lucato, W.C.; Pacchini, A.P.T.; Facchini, F.; Mummolo, G. Model to evaluate the industry 4.0 readiness degree in industrial companies. Berlin, Germany, 28–30 August 2019; Volume 52, pp. 1808–1813. [Google Scholar] [CrossRef]
- Varela, M.; Madureira, A.; Dantas, J.; Santos, A.; Putnik, G.; Trojanowska, J.; Machado, J. Collaborative paradigm for single-machine scheduling under just-in-time principles: Total holding-tardiness cost problem. Manag. Prod. Eng. Rev. 2018, 9, 90–103. [Google Scholar] [CrossRef]
Disclaimer/Publisher’s Note: The statements, opinions and data contained in all publications are solely those of the individual author(s) and contributor(s) and not of MDPI and/or the editor(s). MDPI and/or the editor(s) disclaim responsibility for any injury to people or property resulting from any ideas, methods, instructions or products referred to in the content. |
© 2023 by the authors. Licensee MDPI, Basel, Switzerland. This article is an open access article distributed under the terms and conditions of the Creative Commons Attribution (CC BY) license (https://creativecommons.org/licenses/by/4.0/).







