Assessing the Structural Performance of Biodegradable Capsules
Abstract
1. Introduction
1.1. Novelty of This Study
1.2. Approaches to Domain Uncertainty
1.3. Outline of Paper
2. Modelling Degradation
2.1. Full Material Model
2.2. Filter
3. Model Problem: Shell of Revolution
Boundary Layers
4. Stochastic Finite Element Methods
4.1. Deterministic Part: p-Version
4.2. Stochastic Collocation
4.3. Validation: Monte Carlo
5. Numerical Simulations
- Effect of decay of parameters—as increases, the observed amplitudes should decrease.
- Effect of local thickness—As , the local changes in curvature start dominating. In other words, aggregate quantities of interest such as norms of displacement fields should start increasing.
- Localised variation—If the variation is removed from the fixed boundaries, the layer effects are significantly reduced.
- Higher Fourier modes—This should primarily affect the deterministic part if the stochastic setup is kept constant.
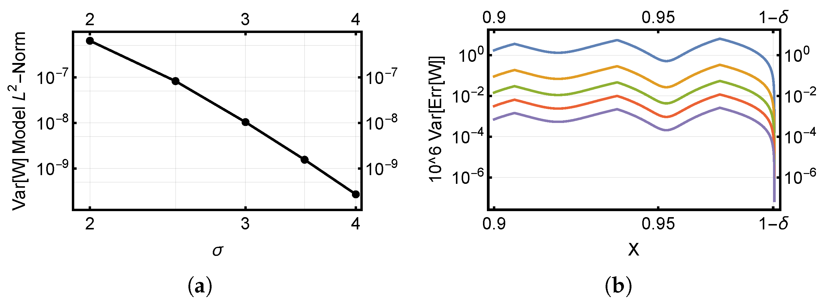
5.1. Effect of Decay of Parameters
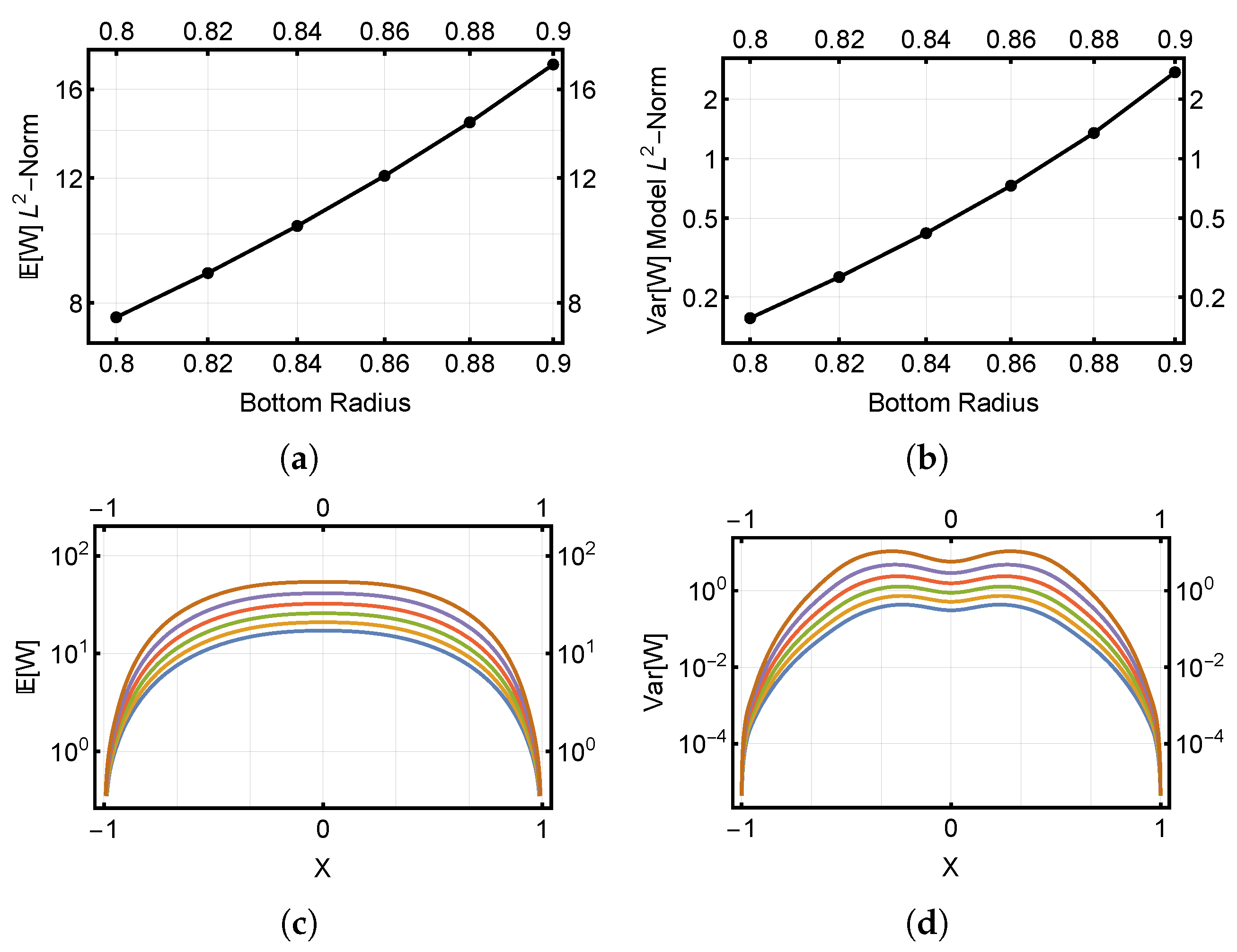
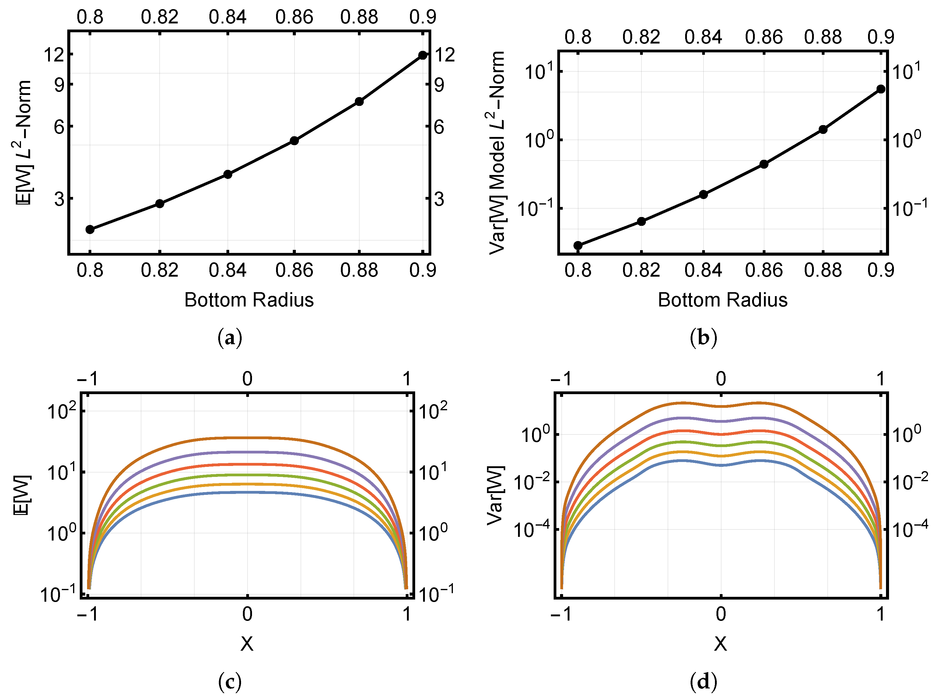
5.2. Effect of Local Thickness
5.3. Localised Variation
5.4. Higher Fourier Mode Loading
5.5. Error Estimation
6. Conclusions
Funding
Institutional Review Board Statement
Data Availability Statement
Conflicts of Interest
Appendix A. Elasticity Model for Shells
References
- Hajji, S.; Chaker, A.; Jridi, M.; Maalej, H.; Jellouli, K.; Boufi, S.; Nasri, M. Structural analysis, and antioxidant and antibacterial properties of chitosan-poly (vinyl alcohol) biodegradable films. Environ. Sci. Pollut. Res. 2016, 23, 15310–15320. [Google Scholar] [CrossRef] [PubMed]
- Mazurchevici, A.D.; Popa, R.I.; Carausu, C.; Comaneci, R.; Mazurchevici, S.N.; Nedelcu, D. Basic mechanical analysis of biodegradable materials. IOP Conf. Ser. Mater. Sci. Eng. 2020, 968, 012010. [Google Scholar] [CrossRef]
- Pires, J.R.A.; Souza, V.G.L.; Fuciños, P.; Pastrana, L.; Fernando, A.L. Methodologies to Assess the Biodegradability of Bio-Based Polymers – Current Knowledge and Existing Gaps. Polymers 2022, 14, 1359. [Google Scholar] [CrossRef] [PubMed]
- Auvinen, V.V.; Virtanen, J.; Merivaara, A.; Virtanen, V.; Laurén, P.; Tuukkanen, S.; Laaksonen, T. Modulating sustained drug release from nanocellulose hydrogel by adjusting the inner geometry of implantable capsules. J. Drug Deliv. Sci. Technol. 2020, 57, 101625. [Google Scholar] [CrossRef]
- Gittelson, C.J.; Andreev, R.; Schwab, C. Optimality of adaptive Galerkin methods for random parabolic partial differential equations. J. Comput. Appl. Math. 2014, 263, 189–201. [Google Scholar] [CrossRef]
- Hakula, H. Stochastic Static Analysis of Planar Elastic Structures with Multiple Spatially Uncertain Material Parameters. Appl. Mech. 2022, 3, 974–994. [Google Scholar] [CrossRef]
- Vries, J.D. The Imperfection Data Bank and Its Applications. Ph.D. Thesis, TU Delft, Delft, The Netherlands, 2009. [Google Scholar]
- Babuška, I.; Chatzipantelidis, P. On solving elliptic stochastic partial differential equations. Comput. Methods Appl. Mech. Engrg. 2002, 191, 4093–4122. [Google Scholar] [CrossRef]
- Harbrecht, H. On output functionals of boundary value problems on stochastic domains. Math. Methods Appl. Sci. 2010, 33, 91–102. [Google Scholar] [CrossRef]
- Harbrecht, H.; Schneider, R.; Schwab, C. Sparse second moment analysis for elliptic problems in stochastic domains. Numer. Math. 2008, 109, 385–414. [Google Scholar] [CrossRef]
- Mohan, P.S.; Nair, P.B.; Keane, A.J. Stochastic projection schemes for deterministic linear elliptic partial differential equations on random domains. Internat. J. Numer. Methods Engrg. 2011, 85, 874–895. [Google Scholar]
- Xiu, D.; Tartakovsky, D.M. Numerical methods for differential equations in random domains. SIAM J. Sci. Comput 2006, 28, 1167–1185. [Google Scholar] [CrossRef]
- Szabo, B.; Babuška, I. Finite Element Analysis; Wiley: Hoboken, NJ, USA, 1991. [Google Scholar]
- Hakula, H.; Harbrecht, H.; Kaarnioja, V.; Kuo, F.Y.; Sloan, I.H. Uncertainty Quantification for Random Domains Using Periodic Random Variables. 2022. Available online: http://xxx.lanl.gov/abs/2210.17329 (accessed on 1 July 2023).
- Hakula, H.; Quach, T.; Rasila, A. Conjugate Function Method for Numerical Conformal Mappings. J. Comput. Appl. Math. 2013, 237, 340–353. [Google Scholar] [CrossRef][Green Version]
- Gopalakrishnan, J.; Grubišić, L.; Ovall, J. Spectral discretization errors in filtered subspace iteration. Math. Comp. 2020, 89, 203–228. [Google Scholar] [CrossRef]
- Ovaskainen, O.; Pitkäranta, J. An h-p-n adaptive finite element scheme for shell problems. Adv. Eng. Softw. 1996, 26, 201–207. [Google Scholar] [CrossRef]
- Babuška, I.; Suri, M. The p- and h-p versions of the finite element method, an overview. Comput. Methods Appl. Mech. Eng. 1990, 80, 5–26. [Google Scholar] [CrossRef]
- Schwab, C. p- and hp-Finite Element Methods; Oxford University Press: Oxford, UK, 1998. [Google Scholar]
- Gordon, W.J.; Hall, C.A. Transfinite element methods: Blending function interpolation over arbitrary curved element domains. Numer. Math. 1973, 21, 109–129. [Google Scholar] [CrossRef]
- Gustafsson, T.; Hakula, H.; Leinonen, M. Stochastic Galerkin approximation of the Reynolds equation with irregular film thickness. Comput. Math. Appl. 2017, 74, 1590–1606. [Google Scholar] [CrossRef]
- Schenk, C.A.; Schuëller, G.I. Uncertainty Assessment of Large Finite Element Systems; Lecture Notes in Applied and Computational Mathematics; Springer: Berlin/Heidelberg, Germany, 2005; Volume 24. [Google Scholar]
- Ghanem, R.; Spanos, P. Stochastic Finite Elements: A Spectral Approach; Dover Publications, Inc.: Mineola, NY, USA, 2003. [Google Scholar]
- Schwab, C.; Todor, R.A. Karhunen-Loève approximation of random fields by generalized fast multipole methods. J. Comput. Phys. 2006, 217, 100–122. [Google Scholar] [CrossRef]
- Babuška, I.; Nobile, F.; Tempone, R. A stochastic collocation method for elliptic partial differential equations with random input data. SIAM J. Num. Anal. 2007, 45, 1005–1034. [Google Scholar] [CrossRef]
- Nobile, F.; Tempone, R.; Webster, C.G. An Anisotropic Sparse Grid Stochastic Collocation Method for Partial Differential Equations with Random Input Data. SIAM J. Numer. Anal. 2008, 46, 2411–2442. [Google Scholar] [CrossRef]
- Bieri, M. A Sparse Composite Collocation Finite Element Method for Elliptic SPDEs. SIAM J. Numer. Anal. 2011, 49, 2277–2301. [Google Scholar] [CrossRef]
- Andreev, R.; Schwab, C. Sparse Tensor Approximation of Parametric Eigenvalue Problems. In Lecture Notes in Computational Science and Engineering; Springer: Berlin, Germany, 2012; Volume 83, pp. 203–241. [Google Scholar]
- Xiu, D. Numerical Methods for Stochastic Computations: A Spectral Method Approach; Princeton University Press: Princeton, NJ, USA, 2010. [Google Scholar]














| FEM | Simulations: , auxiliary space: (interior), (edges). |
| Mesh | Nodes: 63, edges: 102, interiors: 40. |
| DOF | Approximation: 2187, auxiliary space: 2226. |
| Loading | Transverse unit traction load acting on the top surface (). |
| Stochastic Dimension | , full tensor basis, 243 collocation points. |
| Filters | (boundary) , , , and , |
| (interior) , , , and . |
| Simulation | Parameter | Range |
|---|---|---|
| Decay | ||
| Thickness | d | (upper bound) |
| Location | ||
| Fourier Mode | K |
Disclaimer/Publisher’s Note: The statements, opinions and data contained in all publications are solely those of the individual author(s) and contributor(s) and not of MDPI and/or the editor(s). MDPI and/or the editor(s) disclaim responsibility for any injury to people or property resulting from any ideas, methods, instructions or products referred to in the content. |
© 2023 by the author. Licensee MDPI, Basel, Switzerland. This article is an open access article distributed under the terms and conditions of the Creative Commons Attribution (CC BY) license (https://creativecommons.org/licenses/by/4.0/).
Share and Cite
Hakula, H. Assessing the Structural Performance of Biodegradable Capsules. Appl. Sci. 2023, 13, 9232. https://doi.org/10.3390/app13169232
Hakula H. Assessing the Structural Performance of Biodegradable Capsules. Applied Sciences. 2023; 13(16):9232. https://doi.org/10.3390/app13169232
Chicago/Turabian StyleHakula, Harri. 2023. "Assessing the Structural Performance of Biodegradable Capsules" Applied Sciences 13, no. 16: 9232. https://doi.org/10.3390/app13169232
APA StyleHakula, H. (2023). Assessing the Structural Performance of Biodegradable Capsules. Applied Sciences, 13(16), 9232. https://doi.org/10.3390/app13169232

