Enhanced Artificial Neural Network with Harris Hawks Optimization for Predicting Scour Depth Downstream of Ski-Jump Spillway
Abstract
1. Introduction
2. Materials and Methods
2.1. Data Collection
2.2. Case Study
2.3. Artificial Neural Network (ANN)
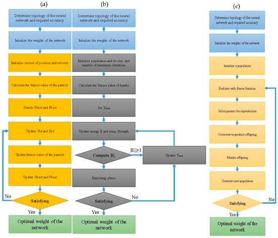
2.4. ANN-Particle Swarm Optimization (ANN-PSO) Model
2.5. ANN-Harris Hawks Optimization (ANN-HHO) Model
2.6. ANN-Genetic Algorithm (ANN-GA) Model
2.7. Performance Metrics
- V.
- Mean absolute percentage error [61]
3. Results
3.1. Scour Depth Prediction by Optimized ANN Models
3.2. Comparison and Discussion
4. Conclusions
Author Contributions
Funding
Conflicts of Interest
References
- Haghiabi, A.H. Estimation of scour downstream of a ski-jump bucket using the multivariate adaptive regression splines. Sci. Iran. 2017, 24, 1789–1801. [Google Scholar] [CrossRef]
- Zhang, S.; Pang, B.; Wang, G. A new formula based on computational fluid dynamics for estimating maximum depth of scour by jets from overflow dams. J. Hydroinform. 2014, 16, 1210–1226. [Google Scholar] [CrossRef]
- Knüsel, B.; Zumwald, M.; Baumberger, C.; Hirsch Hadorn, G.; Fischer, E.M.; Bresch, D.N.; Knutti, R. Applying big data beyond small problems in climate research. Nat. Clim. Chang. 2019, 9, 196–202. [Google Scholar] [CrossRef]
- Azmathullah, H.M.D.; Deo, M.C.; Deolalikar, P.B. Estimation of scour below spillways using neural networks. J. Hydraul. Res. 2006, 44, 61–69. [Google Scholar] [CrossRef]
- Bonakdari, H.; Baghalian, S.; Nazari, F.; Fazli, M. Numerical Analysis and Prediction of the Velocity Field in Curved Open Channel Using Artificial Neural Network and Genetic Algorithm. Eng. Appl. Comput. Fluid Mech. 2011, 5, 384–396. [Google Scholar] [CrossRef]
- Muzzammil, M. Application of Neural Networks To Scour Depth Prediction at The Bridge Abutments. Eng. Appl. Comput. Fluid Mech. 2008, 2, 30–40. [Google Scholar] [CrossRef]
- Ebtehaj, I.; Bonakdari, H. Evaluation of Sediment Transport in Sewer using Artificial Neural Network. Eng. Appl. Comput. Fluid Mech. 2013, 7, 382–392. [Google Scholar] [CrossRef]
- Sharafati, A.; Haghbin, M.; Motta, D.; Yaseen, Z.M. The Application of Soft Computing Models and Empirical Formulations for Hydraulic Structure Scouring Depth Simulation: A Comprehensive Review, Assessment and Possible Future Research Direction. Arch. Comput. Methods Eng. 2019, 26, 1–25. [Google Scholar] [CrossRef]
- Parsaie, A.; Haghiabi, A.H.; Saneie, M.; Torabi, H. Prediction of Energy Dissipation of Flow Over Stepped Spillways Using Data-Driven Models. Iran. J. Sci. Technol. Trans. Civ. Eng. 2018, 42, 39–53. [Google Scholar] [CrossRef]
- Najafzadeh, M.; Tafarojnoruz, A.; Lim, S.Y. Prediction of local scour depth downstream of sluice gates using data-driven models. ISH J. Hydraul. Eng. 2017, 23, 195–202. [Google Scholar] [CrossRef]
- Noori, R.; Sheikhian, H.; Hooshyaripor, F.; Naghikhani, A.; Adamowski, J.F.; Ghiasi, B. Granular Computing for Prediction of Scour Below Spillways. Water Resour. Manag. 2017, 31, 313–326. [Google Scholar] [CrossRef]
- Guven, A.; Azamathulla, H.M.; Zakaria, N.A. Linear genetic programming for prediction of circular pile scour. Ocean Eng. 2009, 36, 985–991. [Google Scholar] [CrossRef]
- Adarsh, S. Prediction of longitudinal dispersion coefficient in natural channels using soft computing techniques. Sci. Iran. 2010, 17, 363–371. [Google Scholar]
- Abdollahpour, M.; Dalir, A.H.; Farsadizadeh, D.; Shiri, J. Assessing heuristic models through k-fold testing approach for estimating scour characteristics in environmental friendly structures. ISH J. Hydraul. Eng. 2019, 25, 239–247. [Google Scholar] [CrossRef]
- Pourzangbar, A.; Saber, A.; Yeganeh-Bakhtiary, A.; Ahari, L.R. Predicting scour depth at seawalls using GP and ANNs. J. Hydroinform. 2017, 19, 349–363. [Google Scholar] [CrossRef]
- Rajabi, E.; Kavianpour, M.R. Intelligent Prediction of Turbulent Flow over Backward-Facing Step using Direct Numerical Simulation Data. Eng. Appl. Comput. Fluid Mech. 2012, 6, 490–503. [Google Scholar] [CrossRef]
- Tahershamsi, A.; Majdzade Tabatabai, M.R.; Shirkhani, R. An evaluation model of artificial neural network to predict stable width in gravel bed rivers. Int. J. Environ. Sci. Technol. 2012, 9, 333–342. [Google Scholar] [CrossRef][Green Version]
- Onen, F. Prediction of Scour at a Side-Weir with GEP, ANN and Regression Models. Arab. J. Sci. Eng. 2014, 39, 6031–6041. [Google Scholar] [CrossRef]
- Emamgholizadeh, S. Neural network modeling of scour cone geometry around outlet in the pressure flushing. Glob. Nest J. 2012, 14, 540–549. [Google Scholar]
- Ebtehaj, I.; Bonakdari, H. Assessment of evolutionary algorithms in predicting non-deposition sediment transport. Urban Water J. 2016, 13, 499–510. [Google Scholar] [CrossRef]
- Bateni, S.M.; Borghei, S.M.; Jeng, D.-S. Neural network and neuro-fuzzy assessments for scour depth around bridge piers. Eng. Appl. Artif. Intell. 2007, 20, 401–414. [Google Scholar] [CrossRef]
- Najafzadeh, M.; Azamathulla, H.M. Neuro-Fuzzy GMDH to Predict the Scour Pile Groups due to Waves. J. Comput. Civ. Eng. 2015, 29, 04014068. [Google Scholar] [CrossRef]
- Sharafati, A.; Haghbin, M.; Haji Seyed Asadollah, S.B.; Tiwari, N.K.; Al-Ansari, N.; Yaseen, Z.M. Scouring Depth Assessment Downstream of Weirs Using Hybrid Intelligence Models. Appl. Sci. 2020, 10, 3714. [Google Scholar] [CrossRef]
- Azamathulla, H.M.; Ghani, A.A.; Zakaria, N.A.; Guven, A. Genetic Programming to Predict Bridge Pier Scour. J. Hydraul. Eng. 2010, 136, 165–169. [Google Scholar] [CrossRef]
- Varaki, M.E.; Kanani, A.; Jamali, A. Prediction of scour depth around inclined bridge piers using optimized ANFIS with GA. J. Hydrosci. Environ. 2017, 1, 34–45. [Google Scholar]
- Karkheiran, S.; Kabiri-Samani, A.; Zekri, M.; Azamathulla, H.M. Scour at bridge piers in uniform and armored beds under steady and unsteady flow conditions using ANN-APSO and ANN-GA algorithms. ISH J. Hydraul. Eng. 2019, 25, 1–9. [Google Scholar] [CrossRef]
- Sreedhara, B.M.; Manu Mandal, S. Swarm Intelligence-Based Support Vector Machine (PSO-SVM) Approach in the Prediction of Scour Depth Around the Bridge Pier. In Advances in Intelligent Systems and Computing; Springer: Berlin/Heidelberg, Germany, 2019; pp. 455–463. [Google Scholar]
- Dang, N.M.; Tran Anh, D.; Dang, T.D. ANN optimized by PSO and Firefly algorithms for predicting scour depths around bridge piers. Eng. Comput. 2019, 35, 1–11. [Google Scholar] [CrossRef]
- Chen, H.; Asteris, P.G.; Armaghani, D.J.; Gordan, B.; Pham, B.T. Assessing dynamic conditions of the retaining wall: Developing two hybrid intelligent models. Appl. Sci. 2019, 9, 1042. [Google Scholar] [CrossRef]
- Ly, H.B.; Le, L.M.; Duong, H.T.; Nguyen, T.C.; Pham, T.A.; Le, T.T.; Le, V.M.; Nguyen-Ngoc, L.; Pham, B.T. Hybrid artificial intelligence approaches for predicting critical buckling load of structural members under compression considering the influence of initial geometric imperfections. Appl. Sci. 2019, 9, 2258. [Google Scholar] [CrossRef]
- Cavaleri, L.; Asteris, P.G.; Psyllaki, P.P.; Douvika, M.G.; Skentou, A.D.; Vaxevanidis, N.M. Prediction of surface treatment effects on the tribological performance of tool steels using artificial neural networks. Appl. Sci. 2019, 9, 2788. [Google Scholar] [CrossRef]
- Nguyen, H.L.; Le, T.H.; Pham, C.T.; Le, T.T.; Ho, L.S.; Le, V.M.; Pham, B.T.; Ly, H.B. Development of hybrid artificial intelligence approaches and a support vector machine algorithm for predicting the marshall parameters of stone matrix asphalt. Appl. Sci. 2019, 9, 3172. [Google Scholar] [CrossRef]
- Samui, P.; Hoang, N.D.; Nhu, V.H.; Nguyen, M.L.; Ngo, P.T.T.; Bui, D.T. A new approach of hybrid bee colony optimized neural computing to estimate the soil compression coefficient for a housing construction project. Appl. Sci. 2019, 9, 4912. [Google Scholar] [CrossRef]
- Huang, L.; Asteris, P.G.; Koopialipoor, M.; Armaghani, D.J.; Tahir, M.M. Invasive weed optimization technique-based ANN to the prediction of rock tensile strength. Appl. Sci. 2019, 9, 5372. [Google Scholar] [CrossRef]
- Armaghani, D.J.; Asteris, P.G.; Fatemi, S.A.; Hasanipanah, M.; Tarinejad, R.; Rashid, A.S.A.; Van Huynh, V. On the use of neuro-swarm system to forecast the pile settlement. Appl. Sci. 2020, 10, 1904. [Google Scholar] [CrossRef]
- Moayedi, H.; Gör, M.; Lyu, Z.; Bui, D.T. Herding Behaviors of grasshopper and Harris hawk for hybridizing the neural network in predicting the soil compression coefficient. Measurement 2020, 152, 107389. [Google Scholar] [CrossRef]
- Essa, F.A.; Abd Elaziz, M.; Elsheikh, A.H. An enhanced productivity prediction model of active solar still using artificial neural network and Harris Hawks optimizer. Appl. Therm. Eng. 2020, 170, 115020. [Google Scholar] [CrossRef]
- Azamathulla, H.M.; Ghani, A.A.; Zakaria, N.A.; Lai, S.; Chang, C.; Leow, C.; Abuhasan, Z. Genetic programming to predict ski-jump bucket spill-way scour. J. Hydrodyn. 2008, 20, 477–484. [Google Scholar] [CrossRef]
- Zounemat-Kermani, M.; Beheshti, A.-A.; Ataie-Ashtiani, B.; Sabbagh-Yazdi, S.-R. Estimation of current-induced scour depth around pile groups using neural network and adaptive neuro-fuzzy inference system. Appl. Soft Comput. 2009, 9, 746–755. [Google Scholar] [CrossRef]
- Yildiz, D.; Uzucek, E. Prediction of scour depth from free falling flip bucket jets. Int. Water Power Dam Constr. 1994, 46, 50–56. [Google Scholar]
- Wu, C. Scour at downstream end of dams in Taiwan. Int. Symp. River Mech. Bangkok Thail. 1973, 1, 1–6. [Google Scholar]
- Martins, R.B. Scouring of rocky river beds by free jet spillways. Int. Water Power Dam Constr. 1975, 27, 152–153. [Google Scholar]
- Dawson, C.W.; Wilby, R.L. Hydrological modelling using artificial neural networks. Prog. Phys. Geogr. Earth Environ. 2001, 25, 80–108. [Google Scholar] [CrossRef]
- Piotrowski, A.P.; Napiorkowski, J.J. Optimizing neural networks for river flow forecasting—Evolutionary Computation methods versus the Levenberg-Marquardt approach. J. Hydrol. 2011, 407, 12–27. [Google Scholar] [CrossRef]
- Sammen, S.S.; Mohamed, T.A.; Ghazali, A.H.; El-Shafie, A.H.; Sidek, L.M. Generalized Regression Neural Network for Prediction of Peak Outflow from Dam Breach. Water Resour. Manag. 2017, 31, 549–562. [Google Scholar] [CrossRef]
- Malik, A.; Kumar, A.; Ghorbani, M.A.; Kashani, M.H.; Kisi, O.; Kim, S. The viability of co-active fuzzy inference system model for monthly reference evapotranspiration estimation: Case study of Uttarakhand State. Hydrol. Res. 2019, 50, 1623–1644. [Google Scholar] [CrossRef]
- Malik, A.; Kumar, A.; Kisi, O. Monthly pan-evaporation estimation in Indian central Himalayas using different heuristic approaches and climate based models. Comput. Electron. Agric. 2017, 143, 302–313. [Google Scholar] [CrossRef]
- Malik, A.; Kumar, A.; Salih, S.Q.; Kim, S.; Kim, N.W.; Yaseen, Z.M.; Singh, V.P. Drought index prediction using advanced fuzzy logic model: Regional case study over Kumaon in India. PLoS ONE 2020, 15, e0233280. [Google Scholar] [CrossRef]
- Kennedy, J.; Eberhart, R. Particle Swarm Optimization. In Proceedings of the IEEE International Conference on Neural Networks Vol. IV, Perth, Australia, 27 November–1 December 1995; pp. 1942–1948. [Google Scholar]
- Heidari, A.A.; Mirjalili, S.; Faris, H.; Aljarah, I.; Mafarja, M.; Chen, H. Harris hawks optimization: Algorithm and applications. Futur. Gener. Comput. Syst. 2019, 97, 849–872. [Google Scholar] [CrossRef]
- Goldberg, D.E. Genetic Algorithms in Search, Optimization, and Machine Learning; Addison-Wesley Longman Publ. Co. Inc: Boston, MA, USA, 1989; p. 372. [Google Scholar]
- Holland, J.H. Genetic Algorithms. Sci. Am. 1992, 267, 66–73. [Google Scholar] [CrossRef]
- Tikhamarine, Y.; Souag-Gamane, D.; Kisi, O. A new intelligent method for monthly streamflow prediction: Hybrid wavelet support vector regression based on grey wolf optimizer (WSVR–GWO). Arab. J. Geosci. 2019, 12, 540. [Google Scholar] [CrossRef]
- Pham, Q.B.; Abba, S.I.; Usman, A.G.; Linh, N.T.T.; Gupta, V.; Malik, A.; Costache, R.; Vo, N.D.; Tri, D.Q. Potential of Hybrid Data-Intelligence Algorithms for Multi-Station Modelling of Rainfall. Water Resour. Manag. 2019, 33, 5067–5087. [Google Scholar] [CrossRef]
- Singh, A.; Malik, A.; Kumar, A.; Kisi, O. Rainfall-Runoff modeling in hilly watershed using heuristic approaches with gamma test. Arab. J. Geosci. 2018, 11, 261. [Google Scholar] [CrossRef]
- Malik, A.; Kumar, A.; Singh, R.P. Application of Heuristic Approaches for Prediction of Hydrological Drought Using Multi-Scalar Streamflow Drought Index. Water Resour. Manag. 2019, 33, 3985–4006. [Google Scholar] [CrossRef]
- Tikhamarine, Y.; Malik, A.; Kumar, A.; Souag-Gamane, D.; Kisi, O. Estimation of monthly reference evapotranspiration using novel hybrid machine learning approaches. Hydrol. Sci. J. 2019, 64, 1824–1842. [Google Scholar] [CrossRef]
- Adnan, R.M.; Malik, A.; Kumar, A.; Parmar, K.S.; Kisi, O. Pan evaporation modeling by three different neuro-fuzzy intelligent systems using climatic inputs. Arab. J. Geosci. 2019, 12, 606. [Google Scholar] [CrossRef]
- Malik, A.; Kumar, A. Meteorological drought prediction using heuristic approaches based on effective drought index: A case study in Uttarakhand. Arab. J. Geosci. 2020, 13, 276. [Google Scholar] [CrossRef]
- Willmott, C.J. On the validation of models. Phys. Geogr. 1981, 2, 184–194. [Google Scholar] [CrossRef]
- Malik, A.; Kumar, A.; Kim, S.; Kashani, M.H.; Karimi, V.; Sharafati, A.; Ghorbani, M.A.; Al-Ansari, N.; Salih, S.Q.; Yaseen, Z.M.; et al. Modeling monthly pan evaporation process over the Indian central Himalayas: Application of multiple learning artificial intelligence model. Eng. Appl. Comput. Fluid Mech. 2020, 14, 323–338. [Google Scholar] [CrossRef]
- Rashki Ghaleh Nou, M.; Azhdary Moghaddam, M.; Shafai Bajestan, M.; Azamathulla, H.M. Estimation of scour depth around submerged weirs using self-adaptive extreme learning machine. J. Hydroinform. 2019, 21, 1082–1101. [Google Scholar] [CrossRef]
- Zahiri, A.; Azamathulla, H.M.; Ghorbani, K. Prediction of local scour depth downstream of bed sills using soft computing models. In Computational Intelligence Techniques in Earth and Environmental Sciences; Springer: Berling/Heidelberg, Germany, 2014; ISBN 9789401786423. [Google Scholar]
- Azamathulla, H.M.; Mohd Yusoff, M.A. Soft computing for prediction of river pipeline scour depth. Neural Comput. Appl. 2013, 23, 2465–2469. [Google Scholar] [CrossRef]
- Parsaie, A.; Haghiabi, A.H.; Moradinejad, A. Prediction of Scour Depth below River Pipeline using Support Vector Machine. KSCE J. Civ. Eng. 2019, 23, 2503–2513. [Google Scholar] [CrossRef]
- Taylor, K.E. Summarizing multiple aspects of model performance in a single diagram. J. Geophys. Res. Atmos. 2001, 106, 7183–7192. [Google Scholar] [CrossRef]







| Scholar(s) | Soft Computing Techniques | Highlight | ||||||
|---|---|---|---|---|---|---|---|---|
| Regression | Genetic Programming (GP) | Neuro-Fuzzy | ANN | ANN-GA | ANN-PSO | Other Techniques | ||
| Azamathullah et al. [38] | × | × | GP models are more accurate than ANN | |||||
| Bateni et al. [21] | × | × | Multilayer perception with back-propagation algorithm (MLP/BP) provides better prediction than ANFIS | |||||
| Muzzammil [6] | × | × | ANN has been found better than the conventional regression models | |||||
| Guven et al. [12] | × | × | × | Linear genetic programming (LGP) models were observed to be quite better than ANFIS and regression-based equation | ||||
| Adarsh [13] | × | × | × | GP shows remarkably good performance in capturing nonlinear relationship between the predictors and predictands | ||||
| Bonakdari et al. [5] | × | × | GA was a little better than back-error propagation (BEP) technique | |||||
| Azamathullah et al. [24] | × | × | The performance of GP was found more effective when compared to regression equations and ANNs | |||||
| Emamgholizadeh [19] | × | The results of this research indicate that the MLP/BP model can predict the scour cone volume and length efficiently | ||||||
| Tahershamsi et al. [17] | × | Results show that the neural network can adequately estimate and MLP with one hidden layer and eight hidden neurons was selected as the optimum network to predict the regime width | ||||||
| Onen [18] | × | × | × | The performance of GEP was found in slightly more influential than the ANN approach and multiple nonlinear regression (MNLR) | ||||
| Najafzadeh and Azamathulla [22] | × | × | × | Application of evolutionary algorithms was used successfully as powerful soft computing tools as the other artificial intelligence methods | ||||
| Najafzadeh et al. [10] | × | × | Model tree approach yielded the most precise predictions | |||||
| Noori et al. [11] | × | Multiple linear regression (MLR) results were also superior to those of well-known empirical equations | ||||||
| Pourzangbar et al. [15] | × | × | The results indicated that both the GP and ANNs models functioned significantly better than the existing empirical formulas. Furthermore, the capability of GP was used to produce meaningful mathematical rules | |||||
| Varaki et al. [25] | × | × | Comparison of results indicated that optimization of ANFIS parameters improved the accuracy of prediction | |||||
| Parsaie et al. [9] | × | × | × | Comparing the accuracy of SVM with ANN and SVM showed that the accuracy of SVM was a bit better than ANN | ||||
| Karkheiran et al. [26] | × | × | It can be seen that the ANN-GA algorithm has the best fitness values compared to those of the ANN-APSO algorithm | |||||
| Zounemat-Kermani et al. [39] | × | × | Numerical tests indicate that feed-forward backpropagation (FFBP) model provides better prediction | |||||
| Dataset | Mean | Maximum | Minimum | Standard Deviation | Coefficient of Variation | |
|---|---|---|---|---|---|---|
| Inputs | Total | 0.1669 | 4.4699 | 0.0040 | 0.5208 | 3.1208 |
| Training | 0.1869 | 4.4699 | 0.0040 | 0.5700 | 3.0496 | |
| Testing | 0.0696 | 0.1850 | 0.0088 | 0.0562 | 0.8073 | |
| Output (SD) | Total | 0.7146 | 6.3500 | 0.0572 | 0.8318 | 1.1641 |
| Training | 0.7315 | 6.3500 | 0.0572 | 0.8986 | 1.2285 | |
| Testing | 0.6323 | 1.2936 | 0.1687 | 0.3747 | 0.5925 |
| Model | Parameters |
|---|---|
| ANN-HHO | IW1 = [1.2702; −4.5789; −2.3216] |
| b1 = 4.2473; 4.2087; −3.5027] | |
| LW2 = [−4.9710; −0.8578; −4.6376] | |
| b2 = [1.0285] | |
| ANN-PSO | IW1 = [0.3307; −2.3738; 0.4136] |
| b1 = [2.1814; −2.9212; 0.4245] | |
| LW2 = [0.6612; −0.8655; 2.2048] | |
| b2 = [−2.0182] | |
| ANN-GA | IW1 = [1.5678; −2.4749; −0.5116] |
| b1 = [1.6005; −2.9850; 1.7257] | |
| LW2 = [−1.9123; 0.7718; −1.7505] | |
| b2 = [1.1099] |
| Model | Performance Metrics | ||||
|---|---|---|---|---|---|
| MAE (m) | RMSE (m) | CC | WI | MAPE (%) | |
| Training period | |||||
| ANN-HHO | 0.1791 | 0.2626 | 0.9557 | 0.9769 | 43.0994 |
| ANN-PSO | 0.1887 | 0.2845 | 0.9491 | 0.9737 | 41.6057 |
| ANN-GA | 0.2228 | 0.3268 | 0.9308 | 0.9618 | 54.2987 |
| ANN | 0.2657 | 0.3537 | 0.9197 | 0.9554 | 80.9093 |
| Testing period | |||||
| ANN-HHO | 0.1760 | 0.2538 | 0.7765 | 0.8030 | 30.5081 |
| ANN-PSO | 0.2094 | 0.2891 | 0.7755 | 0.7323 | 32.7147 |
| ANN-GA | 0.2178 | 0.2981 | 0.7733 | 0.6544 | 37.3840 |
| ANN | 0.2494 | 0.3152 | 0.7708 | 0.4597 | 51.3543 |
| Model | MAE | RMSE | CC | WI | MAPE |
|---|---|---|---|---|---|
| Training | |||||
| ANN-HHO | 0.1791 | 0.2626 | 0.9557 | 0.9769 | 43.0994 |
| WM | 0.2104 | 0.3558 | 0.9480 | 0.9463 | 35.2936 |
| Testing | |||||
| ANN-HHO | 0.1760 | 0.2538 | 0.7765 | 0.8030 | 30.5081 |
| WM | 0.1868 | 0.2701 | 0.7821 | 0.7793 | 27.3691 |
© 2020 by the authors. Licensee MDPI, Basel, Switzerland. This article is an open access article distributed under the terms and conditions of the Creative Commons Attribution (CC BY) license (http://creativecommons.org/licenses/by/4.0/).
Share and Cite
Sammen, S.S.; Ghorbani, M.A.; Malik, A.; Tikhamarine, Y.; AmirRahmani, M.; Al-Ansari, N.; Chau, K.-W. Enhanced Artificial Neural Network with Harris Hawks Optimization for Predicting Scour Depth Downstream of Ski-Jump Spillway. Appl. Sci. 2020, 10, 5160. https://doi.org/10.3390/app10155160
Sammen SS, Ghorbani MA, Malik A, Tikhamarine Y, AmirRahmani M, Al-Ansari N, Chau K-W. Enhanced Artificial Neural Network with Harris Hawks Optimization for Predicting Scour Depth Downstream of Ski-Jump Spillway. Applied Sciences. 2020; 10(15):5160. https://doi.org/10.3390/app10155160
Chicago/Turabian StyleSammen, Saad Sh., Mohammad Ali Ghorbani, Anurag Malik, Yazid Tikhamarine, Mohammad AmirRahmani, Nadhir Al-Ansari, and Kwok-Wing Chau. 2020. "Enhanced Artificial Neural Network with Harris Hawks Optimization for Predicting Scour Depth Downstream of Ski-Jump Spillway" Applied Sciences 10, no. 15: 5160. https://doi.org/10.3390/app10155160
APA StyleSammen, S. S., Ghorbani, M. A., Malik, A., Tikhamarine, Y., AmirRahmani, M., Al-Ansari, N., & Chau, K.-W. (2020). Enhanced Artificial Neural Network with Harris Hawks Optimization for Predicting Scour Depth Downstream of Ski-Jump Spillway. Applied Sciences, 10(15), 5160. https://doi.org/10.3390/app10155160

