Abstract
Much of the literature on the attractiveness and pleasantness of retail stores has focused on the critical influence of store atmosphere or ambient attributes, which influence customer satisfaction and store choice. However, little is known about the environmental cues that influence customers’ satisfaction in different shopping contexts. In this context, the present research aims to answer the following questions: “Are the store atmospheric variables equally relevant in hedonic and utilitarian shopping?”; and further: “Does the influence of store environment on customer satisfaction vary depending on the type of shopping?”. For this purpose an empirical research is developed through PLS Structural Equation Modeling (PLS-SEM) based on data obtained from hedonic (n = 210) and utilitarian (n = 267) shopping contexts. Results indicate that customers perceive differently store atmospherics in utilitarian and in hedonic shopping. More precisely, findings report that customer satisfaction is driven by internal ambient and merchandise layout in hedonic shopping contexts; while the external ambient and the merchandise layout are major atmospheric cues in utilitarian shopping. Interestingly, store crowding does not influence customers’ satisfaction. This study provides a deeper understanding into the specific store attributes that influence customer satisfaction, which could be used by retailers to differentiate themselves from competitors.
1. Introduction
In the increasingly competitive retail industry and in a context of an overabundance of store retail choice, consumers can be strongly influenced by the store environment or store atmospherics. In fact, retailers acknowledge the great importance of the store environment as an effective tool for customer satisfaction and for market differentiation. As a consequence, retailers design store environments in order to create and enhance pleasant feelings and a delightful experience (Esbjerg et al. 2012).
Even though the influence of the store environmental variables, such as the internal atmosphere or the store location, has been widely studied in marketing literature, none of the previous studies have compared the influence of atmospheric cues on customers’ satisfaction in different shopping contexts, such as in hedonic and utilitarian shopping. So, based on the store atmospherics literature and on the S-O-R model (Mehrabian and Russell 1974), the present research examines whether the influence of the store environment on customer satisfaction varies depending on the type of shopping. More precisely, the influence of the store external and internal environment, merchandise layout, interactions with the store personnel and store crowding are examined. Furthermore, it could be hypothesized that store variables creating customer satisfaction might be different in hedonic and leisure shopping contexts and in utilitarian goal-oriented shopping contexts. Therefore, the major contribution of this study is the empirical research of the influence of store environmental cues on customer satisfaction comparing hedonic and utilitarian shopping contexts. Similarly, this study contributes to this field of knowledge providing information on the different influence of retail store environmental variables in different shopping contexts. So, the obtained findings will be valuable in retail marketing.
2. Literature Review
2.1. The S-O-R Model
The theoretical framework of the present study is based on the Stimulus-Organism-Response (S-O-R) Model proposed by Mehrabian and Russell (1974), which is the basis of most marketing research on the impact of store environment on customer behavior in the retail setting. More precisely, the S-O-R model assumes that the environment contains stimuli (S) that cause changes to the individual’s internal states (O); that in turn, cause approach or avoidance responses (R) (Mehrabian and Russell 1974). Additionally, this theoretical framework supports that three dimensions underlay the emotional reactions to the environment, namely pleasure/displeasure; arousal/non arousal and dominance-submissiveness (Mehrabian and Russell 1974). In the first place, the pleasure dimension relates to the degree that individuals feel pleased or content. Secondly, the arousal dimension distinguishes between feelings of stimulated, excited or aroused and relaxed, bored or sleepy; and finally the dominance dimension relates to the extent by which an individual feels in control or submissive and lacking in control.
This theoretical framework has been widely applied in marketing research to examine the impact of store environment on shopping and consumption behavior (Donovan and Rossiter 1982; Wirtz et al. 2000); and previous literature largely supports the influence of the store environmental stimuli on consumer behavior (Hoffman and Turley 2002; Vieira 2013). Regarding the store retail environment, the stimuli are the retail environmental characteristics (ambient, design, and social factors), the organism refers to the internal processes intervening between the external stimuli to the individual and the final actions and responses of individuals. Finally, the response to the store stimuli represents the final outcomes of customers (Donovan and Rossiter 1982).
More precisely, the individuals’ responses to the store stimuli range from emotional to behavioral, ranging from avoidance to approach behaviors (Mehrabian and Russell 1974), including customer satisfaction, the number of products purchased, the shopping time and the money spent in the store, the desire to stay in the store, the desire to explore, and even the desire to interact and communicate with other customers (Donovan and Rossiter 1982). Therefore, it can be stated that the customers’ emotional reactions are triggered by store atmosphere influence customers’ shopping behavior; so that a pleasant shopping atmosphere positively affects customers’ shopping experience. Consequently, retailers generally strive to create a store environment that may evoke positive emotions among customers to encourage satisfaction.
2.2. Hedonic and Utilitarian Shopping Contexts
Consumer shopping motivation occurs when he/she wishes to satisfy a need and this need may be utilitarian or hedonic. Consumers with hedonic shopping motivations may engage in shopping activities that involve multisensory, fantasy, and emotional experiences (Solomon 2007), since hedonic shopping motivation is associated with entertainment, fun, and enjoyment (Babin et al. 1994). More precisely, consumers with a hedonic shopping motivation seek the enjoyment of the process rather than the utility of the purchase; and in turn, these customers obtain satisfaction from the shopping experience itself and the emotions which it creates (Mikalef et al. 2013). On the contrary, the utilitarian shopping motivation is based on the efficiency of the shopping process, and is associated with goal-oriented customers with the purpose of shopping task completion (Babin et al. 1994).
On one hand, the hedonic shopping dimension has been regarded as an inherent part of leisure shopping experience, closely related with entertainment (Kim 2002; Carù and Cova 2003), and feelings of pleasure, enjoyment, fun (Guiry et al. 2006), delight and excitement (Kim and Kim 2008), that consumers may experience “from just being at the marketplace, experiencing stores, products, and people” (Bäckström 2011). Additionally, prior research shows that store environmental variables influence the hedonistic shopping experience, such as the store ambient, design and social factors, which contribute to the perception of hedonic benefits (Park et al. 2006). On the other hand, in utilitarian shopping, consumers behave as “rational problem solvers” and perceive shopping as a task that need to be accomplished in an efficient way (Babin et al. 1994).
In the present study, in order to examine the difference between hedonic and utilitarian shopping, two different retail formats were selected. More precisely, specialty stores and discounters were selected as hedonic and utilitarian shopping contexts, respectively. Specialty stores were selected because these stores seek to deliver entertaining, exciting, and immersive shopping experiences though the store atmospheric cues (Carpenter and Moore 2006), and aim to create a store environment that encourages customers to stay longer in the store and enjoy the shopping experience. Likewise, consumers shopping at specialty stores have a more hedonic predisposition (Carpenter and Moore 2006).
Similarly, discounters were selected because these retailers focus mainly on aggressive prices, while their store environment and atmospherics are quite functional and simple, to help customers complete their shopping quickly (Cleeren et al. 2010). In fact, discounters have a functional store environment, and prior research supports that a disorganized store environment might be expected by customers in these store formats (Esbjerg et al. 2012). Furthermore, discounters reduce costs through the elimination of in-store staff and through the introduction of self-service technologies (Gable et al. 2008), in turn, offering a limited service level. In addition, discounters could stimulate a utilitarian goal-oriented shopping motivation due to the reduced product and brand assortment (Schmitz 2009). Therefore, we assume that consumers who shop at discounters have a more utilitarian predisposition and are task-oriented, and want to complete their shopping quickly, so they overlook the hedonic part of the shopping experience.
2.3. The Store Enviroment and Customer Satisfaction
The term store environment or store atmospherics could be defined as the conscious design of the space in order to produce emotional effects in shoppers (Kotler 1973). Later, Hoffman and Turley (2002) defined the store atmospherics as the interaction of the tangible and intangible elements created by customers’ feelings and thoughts within their previous knowledge, expectations, and experience. Considering that customers’ perceptions of store atmospherics strongly influence shopping behavior, some stores—known as “atmosphere stores”—are designed in a way that consumers could obtain an intrinsic value derived from experiencing a gratifying and pleasurable shopping experience (Dawson et al. 1990). Therefore, the store environment is a space that communicates with customers and contributes to the overall shopping experience.
The attributes that constitute the store atmosphere are manifold and have been classified into different elements. The seminal work of Baker et al. (1994) indicates that the retail store environment is a multidimensional variable that consists of three elements. In the first place, ambient or internal factors referring to the store’s atmosphere, including temperature, scent, noise, background music, and lighting. In the second place, design factors that are related to the consumers’ perception of the store layout and include architecture, color, materials, facilities, store, and merchandise layout. And finally, social factors which include the behavior and appearance of employees and sales staff, other consumers, and crowding. Later, authors like Turley and Milliman (2000) reported that the store environment is characterized by five elements, namely external environment, general interior, store layout and design, point of purchase, and human variables. Similarly, according to Lam (2001), the store environment includes both the internal and the external environment, including elements such as the merchandise layout, music, or the store lighting. In the present study we will follow the classification of the store environmental variables proposed by Baker et al. (1994), but including the analysis of the external environment as suggested by Turley and Milliman (2000). The reason for this is that examining the convenient store location and the store external design might be relevant in hedonic and utilitarian shopping situations.
The store environment appears to be influencing customers’ and store format choice (Baker et al. 1994), shopping patronage behavior (Hoffman and Turley 2002), as well as customers’ satisfaction (Grewal et al. 2003; Pan and Zinkhan 2006). In this vein, the concept of consumer satisfaction could be defined as the post-consumption evaluation of a product or service (Anderson et al. 1994). Based on the Disconfirmation Theory (Oliver 1980), the satisfaction occurs through a matching of expectations which the consumer elaborates on the evaluation of a store. Accordingly, customers’ satisfaction in retailing could be conceptualized as “the outcome of the subjective evaluation that the chosen store or retail outlet meets or exceeds expectations” (Bloemer and de Ruyter 1998). More precisely, in the retailing context, previous research shows that the store layout, the specific placement of products, the number of sales personnel, and check-out counters are some of the variables that influence customer satisfaction (Mehta 2013).
3. Research Hypotheses Development
3.1. External Environment
The store external environment is the first set of cues that customers perceive of the retail store, being the part of the store visible prior to the entry into the sales area (Ward et al. 1992). In fact, the customer decision to enter a store is associated with the acquisition of store-related information from the store exterior and from the window displays (Ward et al. 1992), as well as with store advertising, the store building image and architecture and the store signposting (Cornelius et al. 2010). In addition, previous research reports that customers give great value to the retail store accessibility, proximity, and cleanliness when shopping (Marques et al. 2016). However, prior studies emphasize that the store location is the most important variable in attracting customers to the store (Craig et al. 1984).
Consequently, the store manager should pay attention to the external image offered by the company or the store (Bitner 1990), since this image influences the approach and avoidance behavior of consumers. Therefore, it can be stated that the store external environment influences consumer behavior. Considering previous literature, the following research hypothesis is presented:
Hypothesis 1 (H1).
The store external environment has a positive influence on customer satisfaction.
3.2. Internal Atmosphere/Ambient
The importance of the store internal atmosphere was first emphasized in the seminal work of Bitner (1990), who suggested that the store environment is a mix of three dimensions, namely the space, including store layout, equipment and decoration, the ambient conditions, including noise, music or temperature, and the signs, symbols and artefacts.
The store internal variables offer a multitude of stimuli that help customers to evaluate store products and services, and influence on the approach and avoid the behavior of customers and the store expectations (Bitner 1990). More precisely, the store internal cues can be visual, acoustic or olfactory (Kumar and Kim 2014). Regarding the visual cues, the internal environment includes both the decoration and in-store physical facilities and amenities, such as check-out counters, island displays, or display shelves, the floor layout, the product locations, and the shelf space allocation (Terblanche 2018).
Similarly, other authors indicate that the store overall atmospherics could be understood as the overall impression of the store’s atmosphere as a pleasant or unpleasant place to shop (Jang and Namkung 2009), which could generate a sense of comfort and appeal among customers facilitating the experiential aspect of consumption. Furthermore, the store internal atmosphere is a key element in the customer experience inside the store, which creates the differentiation between different retail stores (Farias et al. 2014) and influences customer satisfaction (Martinez-Ruiz et al. 2011). Likewise, customers strongly appreciate a pleasant store atmosphere (Marques et al. 2016), as well as an attractive internal atmosphere (Marques et al. 2016). Therefore, the following hypothesis is presented:
Hypothesis 2 (H2).
The store internal ambient/atmosphere has a positive influence on customer satisfaction.
3.3. Merchandise Layout
The store internal environment includes a product presentation and merchandise layout (Kumar and Kim 2014). Some of the characteristics of the merchandise layout most valued by customers are the cleanliness and orderliness and the feeling that everything is in its assigned place (Bäckström and Johansson 2006). Therefore, customers feel satisfied with stores that are clean and organized. In addition, customers value an attractive and convenient store layout, with store aisles which contribute to easy in-store movements, as well as eye-catching product displays (Kumar and Kim 2014).
Similarly, prior research indicates that the store product variety and assortment is the most influential variable affecting the retail format choice (Hansen and Solgaard 2004) and influencing customer satisfaction (Marques et al. 2013). Further, the location of retailers and the selection of the products commercialized is a crucial factor in customers’ purchase intentions (Mikalef et al. 2017). Consequently, retail stores aim to provide a wide array of products and services to meet customer needs. Therefore, it can be assumed that a convenient merchandise selection and an attractive merchandise layout will influence customer satisfaction. Hence, the following hypothesis is presented:
Hypothesis 3 (H3).
The store merchandise layout has a positive influence on customer satisfaction.
3.4. Personnel/Store Staff
The influence of the store personnel or store employees is present in most of the store environments; and in turn, the social interaction between the store staff and customers is relevant in the retail store environment and plays a crucial role in customers’ evaluations of service quality (Luoh and Tsaur 2011). Consequently, companies manage and design the customer–employee interaction in order to appeal a particular kind of customer (Williams 2005).
In fact, the store staff plays a major role in creating a pleasant and positive shopping experience, since they contribute to satisfying customers’ needs and expectations (Esbjerg et al. 2012). The reason underlying the influence of store personnel on customer satisfaction may be that the human interaction with in-store personal leads to a greater psychological pleasure (Baker et al. 2002).
However, what are the personnel characteristics more valued by customers? According to Baker et al. (2002), the store personnel helpfulness in assisting customers increases customers’ satisfaction and willingness to purchase. Similarly, Gable et al. (2008) noted that well-trained, knowledgeable, friendly, and competent store personnel are the most relevant attributes for customers. Other authors, such as Marques et al. (2016), indicate that customers give great value to staff friendliness, politeness, and facility to find products when shopping. Likewise, authors like Chang et al. (2011) note that store employees that might offer expertise about products or services could make customers feel confident about their purchase decisions. Finally, Williams (2005) notes that stereotypes and social inequalities of race, class, and gender arise in the customer–employee interaction.
In addition, previous studies indicate that customer satisfaction with store retail outlets is influenced by the interpersonal interaction between the customer and store personnel (Bitner et al. 1994), and that helpful, knowledgeable and courteous staff, personal attention, and prompt service contribute to customer satisfaction (Marques et al. 2013). Thus, the following research hypothesis is presented:
Hypothesis 4 (H4).
Kind and competent store personnel have a positive influence on customer satisfaction.
3.5. Crowding
Crowding is an important element in store atmospherics (Turley and Milliman 2000), being a social factor that influences numerous store retail outcomes such as customer satisfaction (Eroglu et al. 2005) and shopping behavior (Mehta 2013). The perceived store crowding could be defined as the consumer’s evaluative assessment of the restrictive aspects of the retail space (Mehta 2013). Furthermore, the store density and crowding are two related terms: while store density is a physical state involving spatial limitation, the store crowding refers to the restrictive nature of the limited space perceived by individuals (Stokols 1972). In this vein, Rapoport (1975) indicated that the concept of store density refers to the subjective estimate of the number of people within the retail outlet, the space available, and the organization of the space. Further, McGrew (1970) noted that there are two types of store density: social and spatial. While social density refers to the actual number of people in a given space, the spatial density is related to the amount of space available per person. Similarly, crowding is experienced when restrictive aspects of spatial limitation become prominent to individuals.
Interestingly, two major effects of store crowding have been reported in the marketing literature. On the one hand, some studies have identified a stimulation and pleasure effect, meaning that some customers are strongly stimulated in a high-density environment (Machleit et al. 2000). Conversely, store crowding could also be a source of stress for many customers, leading them to “lose their patience” (Aylott and Mitchell 1998), and decrease the level of customer satisfaction with the store (Machleit et al. 2000). In fact, store crowding is generally associated with a negative evaluation of too many people in the same environment and produces a negative customer reaction, such as a decrease in customer satisfaction (Mehta 2013). Furthermore, store crowding may affect the customers’ behavioral responses, making customers feel uncomfortable with the store (Machleit et al. 2000; Eroglu et al. 2005). Hence, the following research hypothesis is presented:
Hypothesis 5 (H5).
The crowding in the store has a negative influence on customer satisfaction.
So, the research proposed hypotheses are presented in Figure 1.
Figure 1.
Proposed research hypotheses.
4. Methodology
4.1. Variables and Measurement Scale
Measures for the variables were selected from previous research and developed for the study (Table 1). In the first place, the store external environment was measured, adopting two items from Burt and Carralero-Encinas (2000). Secondly, the store internal ambient/atmosphere was examined using a four-item scale adopted from Semeijn et al. (2004) Then, the store merchandise layout was measured through a two-item scale adopted from Marques et al. (2013) Similarly, in order to examine the store personnel, two items proposed by Marques et al. (2013) were adopted; a two-item scale proposed by Harrell et al. (1980) was used for measuring the store crowding. Finally, customer satisfaction with the store was examined through a three-item scale adapted from Marques et al. (2013) These store environmental attributes were measured using a 5-point Likert-type scale ranging from 1 = “strongly disagree” to 5 = “strongly agree”.
Table 1.
Measurement scale, indicators, and descriptive measures.
4.2. Sampling and Fieldwork
The research questionnaire was developed based on an extensive literature review on the environmental cues of retail stores. More precisely, data were collected in March 2020 through a self-administered structured questionnaire using Qualtrics software among consumers residing in Spain. For the hedonic shopping context, a specialty store was selected—El Club del Gourmet—while for the utilitarian shopping context we selected a discounter—Dia-. Research participants were required to have shopped in one of these stores before, so they had a customer perception. Participants who indicated that they shop occasionally or often at El Club del Gourmet or at Dia completed the research questionnaire; those participants who answered rarely or never were removed from the study. Then, participants were asked to evaluate the different environmental variables which influenced satisfaction with the store. The last section of the questionnaire included socio-demographic and economic information. Finally, a total amount of 210 valid questionnaires were obtained for hedonic shopping and 267 questionnaires were gathered for utilitarian shopping, yielding a response rate of 70.1% at a confidence level of 95%.
5. Results
5.1. Results of the Measurement Model
The analysis and estimation of the research hypotheses were developed through Partial Least Square (PLS) path modelling using the Smart PLS 3.0. software (Ringle et al. 2015). In the first place, the measurement model was examined for reliability, validity, and internal consistency. The scale reliability and internal consistency are examined through Cronbach’ alpha and through composite reliability (CR). The obtained results indicate that constructs achieve a composite reliability higher than 0.70, and Cronbach’s alpha values greater than 0.70 (Hair et al. 1998), indicating an adequate internal consistency (Table 2). Secondly, the convergent validity was examined through the factor loadings, that achieve values higher than the commonly accepted threshold of 0.70; and through the values of the average variance extracted (AVE) that are higher than 0.50 (Hair et al. 1998), indicating adequate values.
Table 2.
Factor loadings and indicators of internal consistency and reliability.
Finally, the discriminant validity of the measurement scale was examined through the Heterotrait-Monotrait ratio (HTMT) (Henseler et al. 2015), being the average of the heterotrait-heteromethod correlations of a multitrait-multimethod matrix. More precisely, the statistical discriminant validity test is based on the HTMT confidence intervals, which should reach values lower than 0.85. Our results indicate values lower than 0.85; thus, indicating discriminant validity (Table 3 and Table 4).
Table 3.
Correlations and discriminant validity values (Hedonic shopping) (EXT: external environment; ATM: internal ambient; LAY: merchandise layout; PERS: personnel; CROW: crowding; SAT: customer satisfaction).
Table 4.
Correlations and discriminant validity values (Utilitarian shopping).
5.2. Results of the Structural Model
The structural model and relationships between constructs are examined through the f2 (effect size) and the coefficients of determination R2 (explained variance), according to Hair et al. (1998)
In the first place, the f2 effect size measures the strength of each variable in explaining endogenous variables (Hair et al. 1998), and the research findings indicate that the f2 effect size of all constructs are above the 0.02 accepted threshold (Table 5). In addition, the coefficient of determination (R2 value) represents a measure of in-sample predictive power and our results indicate a R2 value of 0.438 for hedonic shopping and R2 of 0.613 for utilitarian shopping, meaning that the 43.8% (hedonic shopping) and the 61.3% (utilitarian shopping) of customer satisfaction is explained by the store environmental variables. Finally, the collinearity analysis tests for variance inflation factor (VIF) values are below 5, indicating an adequate structural model.
Table 5.
Structural model evaluation.
6. Discussion
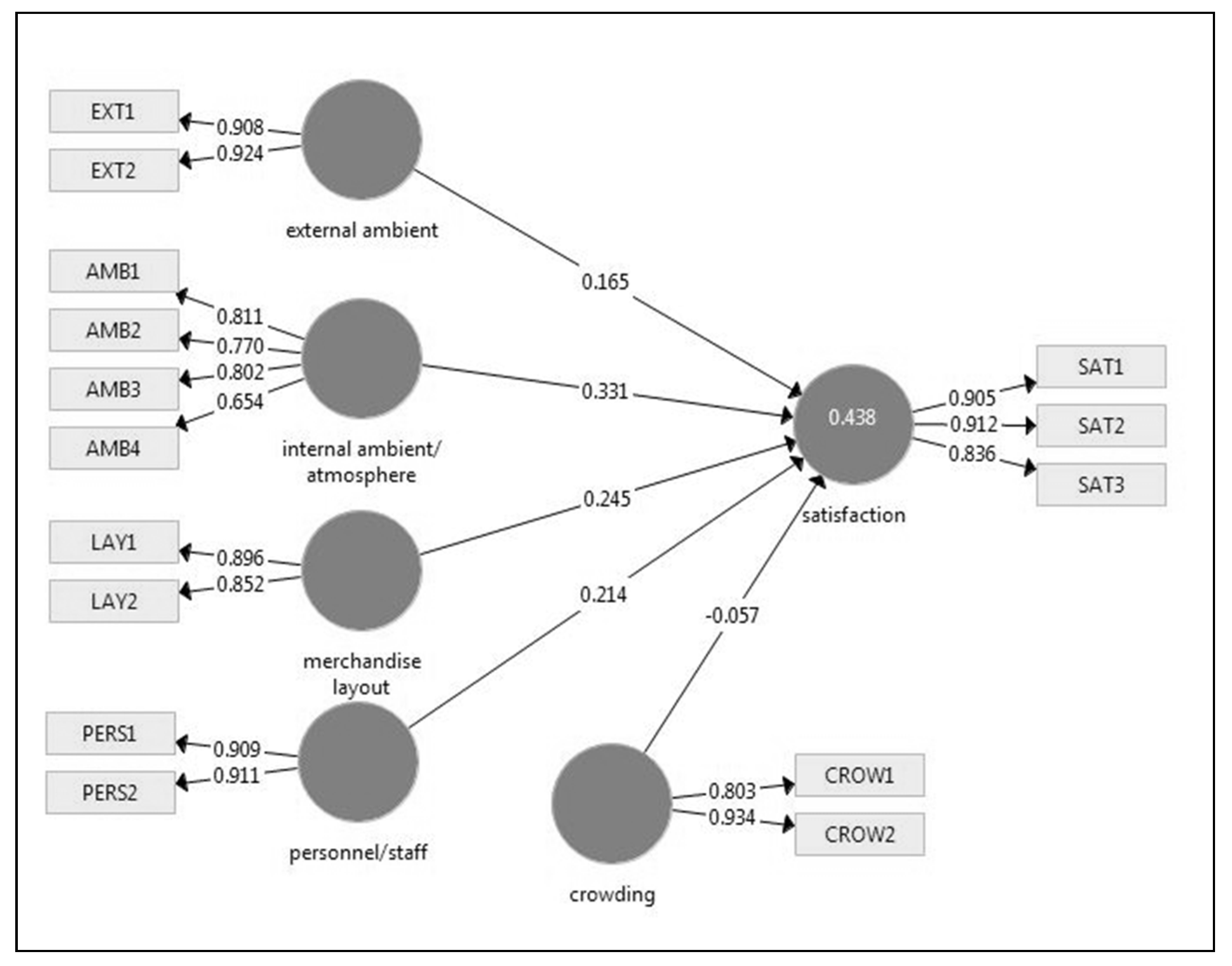
The path coefficients of the relationship between variables and customer satisfaction have been examined through the corresponding t-values and the level of significance (Table 6). Regarding the hedonic shopping, our results indicate that customers’ satisfaction with the store is significantly influenced by the store internal atmosphere, the merchandise layout and by the store personnel. More precisely, the store internal ambience or atmosphere was found to have the highest impact on customer satisfaction (β2 = 0.431 **; p = 0.005), followed by the merchandise layout (β3 = 0.345 **; p = 0.003). Likewise, a direct significant influence was found for store personnel on customer satisfaction, its influence being slightly lower (β4 = 0.214 **; p = 0.001). Thus, the store atmosphere, the merchandise layout and the store personnel is the stepwise order of the influence of store environmental cues on customer satisfaction. On the other hand, and contrary to our initial expectations, the store external environment (β1 = 0.065 ns; p = 0.130) and store crowding (β5 = 0.057 ns; p = 0.513) do not have a significant influence on customer satisfaction. One potential explanation for this is that in hedonic shopping, customers may infer the value of a retail store by the number of customers who are shopping there, so the perception of too few customers inside the store could negatively affect customers’ evaluation of the store value (Machleit et al. 2000).
Table 6.
Model resolution using PLS algorithm and bootstrapping.
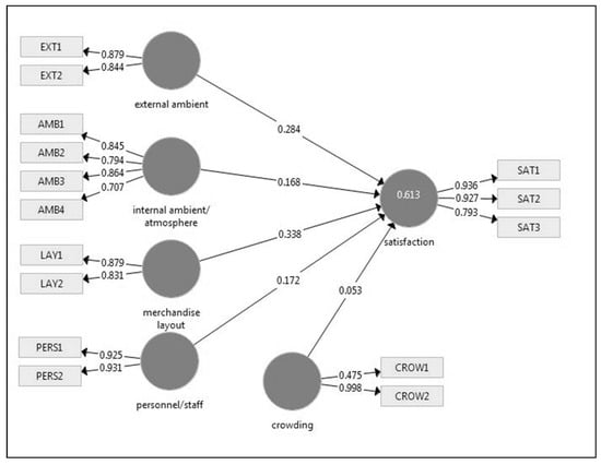
Similarly, regarding the utilitarian shopping context, our findings show that customer satisfaction is positively influenced by merchandise layout (β3 = 0.438 **; p = 0.000), the store external environment (β1 = 0.284 **; p = 0.000) and the store personnel (β1 = 0.172 *; p = 0.064). Therefore, it can be stated that the more attractive merchandise and product layout, the more appealing and convenient the external environment and the more friendly and helpful the store personnel, the greater customer satisfaction with the store. However, and contrary to the research hypotheses presented, the store internal ambience (β2 = 0.168 ns; p = 0.166) and the store crowding (β5 = 0.053 ns; p = 0.567) do not have a significant influence on customers’ satisfaction. This result could suggest that when doing utilitarian shopping, the store internal ambient is not relevant, since consumers may be looking for other store attributes such as convenience or low prices. In addition, the lack of an influence of store crowding may be explained by the fact that in utilitarian shopping, human crowding does not influence customers’ satisfaction (Machleit et al. 2000).
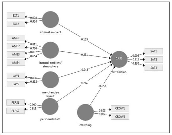
Regarding the research hypotheses test, our findings provide support for three of the research proposed hypotheses in hedonic shopping contexts, since Hypotheses H2, H3, and H4 could be supported (Figure 2). Similarly, Hypotheses H1, H3, and H4 are supported in utilitarian shopping contexts (Figure 3).
Figure 2.
Results of the path analysis (Hedonic shopping).
Figure 3.
Results of the path analysis (utilitarian shopping).
6.1. Research Implications
As competition increases in the retail industry, the importance of store environment also increases as a marketing differentiation tool for retailers in order to increase customer satisfaction. In this context, the present study aims to answer the following research question: “Are the store atmospheric variables equally relevant in hedonic and utilitarian shopping?”. Our findings indicate that not all store environmental attributes impact customer satisfaction in the same way in hedonic and utilitarian shopping contexts. So, it can be stated that store atmospherics are not equally relevant in different shopping contexts.
More precisely, our findings report than in hedonic shopping contexts the store internal ambience and the merchandise layout are the major drivers for customer satisfaction. Likewise, the merchandise layout and the external environment exert the greater influence on customer satisfaction in utilitarian shopping contexts. Previous studies show that offering a pleasant and attractive in-store ambience increases customer satisfaction and ensures that customers patronize the retail store in the future; however, this is not the case in utilitarian shopping contexts, since the internal atmosphere does not seem to influence customer satisfaction. These results seem reasonable, since in utilitarian shopping contexts customers are involved in task-oriented shopping and could not perceive the shopping experience as a leisurely and pleasant task. Additionally, one possible explanation for this result may be the real customer expectations in utilitarian shopping contexts. Similarly, our findings report the influence of the store personnel in both types of shopping contexts, meaning that competent, helpful, knowledgeable, and kind personnel is an important variable influencing customers’ satisfaction, regardless of the shopping context.
Finally, our research indicates that in utilitarian and hedonic shopping contexts, the relationship between crowding and customer satisfaction is non-significant. Therefore, one important contribution of this the study is the empirical evidence that not all store environmental attributes had a positive or negative effect on customer satisfaction, since our findings report the lack of influence of store crowding.
Our second research question was: “Does the influence of store environment on customer satisfaction vary depending on the type of shopping?”. Research findings support the hypothesis that the store environmental influence on customer satisfaction varies depending on the shopping context, reporting different influences in hedonic and utilitarian shopping contexts. More precisely, the internal atmosphere could be considered as the key variable explaining customer satisfaction in hedonic shopping, while the merchandise layout would be the most relevant attribute in utilitarian shopping contexts. Therefore, one major finding is that different store atmospheric cues drive satisfaction in different shopping contexts.
Finally, the major contribution of the present research is the empirical examination of the influence of store environmental attributes on customer satisfaction comparing hedonic and utilitarian shopping contexts.
6.2. Practical Implications
This study provides retail managers with a practical understanding of the retail atmosphere attributes that drive customers’ satisfaction. In a context of highly increasing competition in the retail industry, retail managers should develop marketing strategies that lead to more pleasant and appealing shopping environments that could increase customer satisfaction. Furthermore, retail managers should keep in mind that the store environmental variables influencing customer satisfaction are different in hedonic and utilitarian shopping contexts. They should consider that in hedonic shopping contexts customers may prefer an attractive and appealing internal atmosphere, while a convenient location might be preferred in utilitarian shopping. Accordingly, the internal atmosphere of “hedonic” stores could be improved by playing nice music, dispersing an appealing scent, providing seating arrangements, creating a store layout which helps customers move easily, or having a rest zone for customers. Conversely, retail managers of “utilitarian” stores should pay attention to the store location and to the merchandise layout. Similarly, and considering the influence of the store personnel, retail managers could focus on the friendliness and knowledge of the store staff. Finally, retail managers could prevent future spatial crowding by concentrating on store design and layout, since the placement and arrangement of the store merchandise reduces the feelings of over-crowdedness in the stores.
6.3. Limitations and Future Research
This study has limitations that represent avenues for future research. The first limitation of the study is that participants only evaluated one specialty store and one discounter, so it seems adequate to extend the research to other stores. In the second place, in order to broaden research findings, further research could include other store environmental attributes. Therefore, addressing these limitations would provide a deeper understanding of the influence of store environmental cues on customer satisfaction in different shopping contexts.
Author Contributions
Conceptualization and methodology, C.C.-P. and J.-P.L.-M.; formal analysis and investigation; writing and draft preparation, C.C.-P. and J.-P.L.-M.; review and editing, J.-P.L.-M.; visualization and supervision, C.C.-P. All authors have read and agreed to the published version of the manuscript.
Funding
This research received no external funding.
Institutional Review Board Statement
Ethical review and approval were waived for this study, due to the fact that research questionnaire was anonymous and no personal information was collected.
Informed Consent Statement
Informed consent was obtained from all subjects involved in the study.
Data Availability Statement
Data available on request from the corresponding author.
Conflicts of Interest
The authors declare no conflict of interest.
References
- Anderson, Eugene W., Claes Fornell, and Donald R. Lehmann. 1994. Customer Satisfaction, Market Share, and Profitability: Findings from Sweden. Journal of Marketing 58: 53–66. [Google Scholar] [CrossRef]
- Aylott, Russell, and Vicent-Wayne Mitchell. 1998. An exploratory study of grocery shopping stressors. International Journal of Retail and Distribution Management 26: 362–73. [Google Scholar] [CrossRef]
- Babin, Barry J., William R. Darden, and Mitch Griffin. 1994. Work and/or fun: Measuring hedonic and utilitarian shopping value. Journal of Consumer Research 20: 644–56. [Google Scholar] [CrossRef]
- Bäckström, Kristina. 2011. Shopping as leisure: An exploration of manifoldness and dynamics in consumers shopping experiences. Journal of Retailing and Consumer Services 18: 200–9. [Google Scholar] [CrossRef]
- Bäckström, Kristina, and Ulf Johansson. 2006. Creating and consuming experiences in retail store environments: Comparing retailer and consumer perspectives. Journal of Retailing and Consumer Services 13: 417–30. [Google Scholar] [CrossRef]
- Baker, Julie, Drew Grewal, and Ananthanarayanan Parasuraman. 1994. The influence of store environment on quality inferences and store image. Journal of the Academy of Marketing Science 22: 328–39. [Google Scholar] [CrossRef]
- Baker, Julie, Ananthanarayanan Parasuraman, Drew Grewal, and Glenn B. Voss. 2002. The influence of multiple store environment cues on perceived merchandise value and patronage intentions. Journal of Marketing 66: 120–41. [Google Scholar] [CrossRef]
- Bitner, Mary Jo. 1990. Evaluating Service Encounters: The Effects of Physical Surroundings and Employee Responses. Journal of Marketing 54: 69–82. [Google Scholar] [CrossRef]
- Bitner, Mary J., Bernard H. Booms, and Lois A. Mohr. 1994. Critical service encounters: The employee’s viewpoint. Journal of Marketing 58: 95–106. [Google Scholar] [CrossRef]
- Bloemer, Josee, and Ko de Ruyter. 1998. On the Relationship between Store Image, Store Satisfaction and Store Loyalty. European Journal of Marketing 32: 499–513. [Google Scholar] [CrossRef]
- Burt, Steve, and José Carralero-Encinas. 2000. The role of store image in retail internationalization. International Marketing Review 17: 433–53. [Google Scholar] [CrossRef]
- Carpenter, Jason M., and Marguerite Moore. 2006. Consumer demographics, store attributes, and retail format choice in the US grocery market. International Journal of Retail & Distribution Management 34: 434–52. [Google Scholar]
- Carù, Antonella, and Bernard Cova. 2003. Revisiting consumption experience a more humble but complete view of the concept. Marketing Theory 3: 267–86. [Google Scholar] [CrossRef]
- Chang, Hyo-Jung, Molly Eckman, and Ruoh-Nan Yan. 2011. Application of the Stimulus-Organism-Response model to the retail environment: The role of hedonic motivation in impulse buying behavior. The International Review of Retail, Distribution and Consumer Research 21: 233–49. [Google Scholar] [CrossRef]
- Cleeren, Kathleen, Frank Verboven, Marnik G. Dekimpe, and Katrijn Gielens. 2010. Intra- and Interformat Competition Among Discounters and Supermarkets. Marketing Science 39: 456–73. [Google Scholar]
- Cornelius, Britta, Martin Natter, and Corinne Faure. 2010. How storefront displays influence retail store image. Journal of Retailing and Consumer Services 17: 143–51. [Google Scholar] [CrossRef]
- Craig, Samuel, Avijit Ghosh, and Sara L. McLafferty. 1984. Models of Retail Location Process: A Review. Journal of Retailing 69: 5–36. [Google Scholar]
- Dawson, Scott, Peter H. Bloch, and Nancy M. Ridgway. 1990. Shopping motives, emotional states, and retail outcomes. Journal of Retailing 66: 408–27. [Google Scholar]
- Donovan, Robert, and John Rossiter. 1982. Store Atmosphere: An Environment Psychology Approach. Journal of Retailing 58: 34–57. [Google Scholar]
- Eroglu, Sevgin A., Karen A. Machleit, and Terri Feldman Barr. 2005. Perceived retail crowding and shopping satisfaction: The role of shopping values. Journal of Business Research 58: 1146–53. [Google Scholar] [CrossRef]
- Esbjerg, Lars, Birger Boutrup Jensen, Tino Bech-Larsen, Marcia Dutra de Barcellos, Yasemin Boztug, and Klaus G. Grunert. 2012. An integrative conceptual framework for analyzing customer satisfaction with shopping trip experiences in grocery retailing. Journal of Retailing and Services 19: 445–56. [Google Scholar] [CrossRef]
- Farias, Salomao, Edvan C. Aguiar, and Francisco Vicente Melo. 2014. Store Atmospherics and Experiential Marketing: A Conceptual Framework and Research Propositions for an Extraordinary Customer Experience. International Business Research 7: 87–99. [Google Scholar] [CrossRef]
- Gable, Myron, Martin T. Topol, Vishal Lala, and Susan S. Fiorito. 2008. Differing perceptions of category killers and discount stores. International Journal of Retail & Distribution Management 36: 780–811. [Google Scholar]
- Grewal, Dhruv, Julie Baker, Michael Levy, and Glenn B. Voss. 2003. The effects of wait expectations and store atmosphere evaluations on patronage intentions in service-intensive retail stores. Journal of Retailing 79: 259–68. [Google Scholar] [CrossRef]
- Guiry, Michael, Anne W. Mägi, and Richard J. Lutz. 2006. Defining and measuring recreational shopper identity. Journal of the Academy of Marketing Science 34: 74–83. [Google Scholar] [CrossRef]
- Hair, Joseph F., William C. Black, Barry J. Babin, Rolph E. Anderson, and Ronald L. Tatham. 1998. Multivariate Data Analysis. Englewood Cliffs: Prentice-Hall International. [Google Scholar]
- Hansen, Torben, and Hans Stubbe Solgaard. 2004. New Perspectives on Retailing and Store Patronage Behavior. Boston: Kluwer Academic Publishers. [Google Scholar]
- Harrell, Gilbert D., Michael D. Hutt, and James C. Anderson. 1980. Path analysis of buyer behavior under conditions of crowding. Journal of Marketing Research 17: 45–51. [Google Scholar] [CrossRef]
- Henseler, Jörg, Christian M. Ringle, and Marko Sarstedt. 2015. A new criterion for assessing discriminant validity in variance-based structural equation modeling. Journal of the Academy of Marketing Science 43: 115–35. [Google Scholar] [CrossRef]
- Hoffman, Douglas K., and Lou W. Turley. 2002. Atmospherics, service encounters and consumer decision making: An integrative perspective. Journal of Marketing Theory and Practice 10: 33–48. [Google Scholar] [CrossRef]
- Jang, Soocheong, and Young Namkung. 2009. Perceived quality, emotions, and behavioral inten- tions: Application of an extended Mehrabian–Russell model to restaurants. Journal of Business Research 62: 451–60. [Google Scholar] [CrossRef]
- Kim, Youn-Kyun. 2002. Consumer value: An application to mall and Internet shopping. International Journal of Retail & Distribution Management 30: 595–602. [Google Scholar]
- Kim, Hye-Young, and Youn-Kyun Kim. 2008. Shopping enjoyment and store shopping modes: The moderating influence of chronic time pressure. Journal of Retailing and Consumer Services 15: 410–19. [Google Scholar] [CrossRef]
- Kotler, Phillip. 1973. Atmospherics as a Marketing Tool. Journal of Retailing 49: 48–64. [Google Scholar]
- Kumar, Archana, and Youn-Kyun Kim. 2014. The store-as-a-brand strategy: The effect of store environment on customer responses. Journal of Retailing and Consumer Services 21: 685–95. [Google Scholar] [CrossRef]
- Lam, Shun Yin. 2001. The Effects of Store Environment on Shopping Behaviors: A Critical Review. In Advances in Consumer Research. Edited by Mary C. Gilly and Joan Meyers-Levy. Valdosta: Association for Consumer Research. [Google Scholar]
- Luoh, Hsiang-Fei, and Sheng-Hshiung Tsaur. 2011. Customers’ perceptions of service quality: Do servers’ age stereotypes matter? International Journal of Hospitality Management 30: 283–89. [Google Scholar] [CrossRef]
- Machleit, Karen A., Sevgin A. Eroglu, and Susan Powell Mantel. 2000. Perceived retail crowding and shopping satisfaction: What modifies this relationship? Journal of Consumer Psychology 9: 29–42. [Google Scholar] [CrossRef]
- Marques, Susana H., Maria Margarida Cardoso, and Ana Patricia Palma. 2013. Environmental factors and satisfaction in a specialty store. International Review of Retail, Distribution and Consumer Research 23: 456–74. [Google Scholar] [CrossRef]
- Marques, Susana H., Graça Trindade, and Maria Santos. 2016. The importance of atmospherics in the choice of hypermarkets and supermarkets. The International Review of Retail, Distribution and Consumer Research 26: 17–34. [Google Scholar] [CrossRef]
- Martinez-Ruiz, Maria Pilar, Ana Isabel Jimenez-Zarco, and Robert P. Cascio. 2011. Assessing the Maximum Level of Customer Satisfaction in Grocery Stores. A Comparison between Spain and USA. International Journal of Retail & Distribution Management 39: 504–21. [Google Scholar]
- McGrew, Penny L. 1970. Social and spatial density effects of spacing behavior in preschool children. Journal of Child Psychology and Psychiatry 11: 197–205. [Google Scholar] [CrossRef]
- Mehrabian, Albert, and James A. Russell. 1974. An Approach to Environmental Psychology. Cambridge: MIT Press. [Google Scholar]
- Mehta, Ritu. 2013. Understanding perceived retail crowding: A critical review and research agenda. Journal of Retailing and Consumer Services 20: 642–49. [Google Scholar] [CrossRef]
- Mikalef, Patrick, Michail N. Giannakos, and Adamantia Pateli. 2013. Shopping and Word-of-Mouth Intentions on Social Media. Journal of Theoretical and Applied Electronic Commerce Research 8: 17–34. [Google Scholar] [CrossRef]
- Mikalef, Patrick, Michail N. Giannakos, and Ilias O. Pappas. 2017. Designing social commerce platforms based on consumers’ intentions. Behaviour & Information Technology 36: 1308–27. [Google Scholar]
- Oliver, Richard L. 1980. A Cognitive Model of the Antecedents and Consequences of Satisfaction Decisions. Journal of Marketing Research 17: 460–69. [Google Scholar] [CrossRef]
- Pan, Yue, and George M. Zinkhan. 2006. Determinants of retail patronage: A meta-analytical perspective. Journal of Retailing 82: 229–43. [Google Scholar] [CrossRef]
- Park, Eun Joo, Eun Young Kim, and Judith Cardona Forney. 2006. A structural model of fashion-oriented impulse buying. Journal of Fashion Marketing and Management 10: 433–46. [Google Scholar] [CrossRef]
- Rapoport, Amos. 1975. Toward a redefinition of density. Environment and Behavior 7: 133–58. [Google Scholar] [CrossRef]
- Ringle, Christian M., Sven Wende, and Jan-Michael Becker. 2015. SmartPLS 3. Bönningstedt: SmartPLS. [Google Scholar]
- Schmitz, Gertrud. 2009. The effects of acquisition and transaction shopping value perceptions on retail format usage intentions: An illustration from discount stores. The International Review of Retail, Distribution and Consumer Research 19: 81–101. [Google Scholar] [CrossRef]
- Semeijn, Janjaap, Allard C. R. Van Riel, and Beatriz Ambrosini. 2004. Consumer Evaluation of Store Brands: Effects of Store Image and Product Attributes. Journal of Retailing and Consumer Services 11: 247–58. [Google Scholar] [CrossRef]
- Solomon, Michael R. 2007. Consumer Behavior: Buying, Having and Being. Upper Saddle River: Pearson/Prentice Hall. [Google Scholar]
- Stokols, Daniel. 1972. On the distinction between density and crowding: Some implications for future research. Psychological Review 79: 275–77. [Google Scholar] [CrossRef]
- Terblanche, Nic S. 2018. Revisiting the supermarket in-store customer shopping experience. Journal of Retailing and Consumer Services 40: 48–59. [Google Scholar] [CrossRef]
- Turley, Lou W., and Ronald E. Milliman. 2000. Atmospheric effects on shopping behavior: A review of the experimental evidence. Journal of Business Research 49: 193–211. [Google Scholar] [CrossRef]
- Vieira, Valter Afonso. 2013. Stimuli-organism-response framework: A meta-analytic review in the store environment. Journal of Business Research 66: 1420–26. [Google Scholar] [CrossRef]
- Ward, James C., Mary Jo Bitner, and Jouh Barnes. 1992. Measuring the Prototypicality and Meaning of Retail Environments. Journal of Retailing 68: 94–220. [Google Scholar]
- Williams, Christine L. 2005. Shopping as Symbolic Interaction: Race, Class, and Gender in the Toy Store. Symbolic Interaction 48: 459–72. [Google Scholar] [CrossRef]
- Wirtz, Jochen, Anna S. Mattila, and Rachel L. Tan. 2000. The moderating role of target-arousal on the impact of affect on satisfaction—An examination in the context of service experiences. Journal of Retailing 76: 347–65. [Google Scholar] [CrossRef]
Publisher’s Note: MDPI stays neutral with regard to jurisdictional claims in published maps and institutional affiliations. |
© 2021 by the authors. Licensee MDPI, Basel, Switzerland. This article is an open access article distributed under the terms and conditions of the Creative Commons Attribution (CC BY) license (http://creativecommons.org/licenses/by/4.0/).


