High-Throughput Sequencing Enables Rapid Analyses of Nematode Mitochondrial Genomes from an Environmental Sample
Abstract
1. Introduction
2. Materials and Methods
2.1. Soil Sampling, DNA Extraction, and Long-Read Sequencing
2.2. Interrogating Draft Genomes Generated Using Short-Read Technology for Deducing Heterodera mitogenomes
2.3. Assembly and Annotation of Mitogenomes and Sequence Analysis
2.4. Other Nematode Mitogenomes Extracted from the Long-Read De Novo Assembly
2.5. Phylogenetic Analyses
3. Results
3.1. Free-Living Nematode Mitochondrial Sequences Assembled from the Long-Read Data
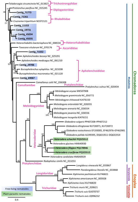
3.2. Mitochondrial Phylogeny of Nematode Mitogenomes Assembled During This Study
4. Discussion
5. Conclusions
Supplementary Materials
Author Contributions
Funding
Institutional Review Board Statement
Informed Consent Statement
Data Availability Statement
Acknowledgments
Conflicts of Interest
Abbreviations
| PPN | Plant-parasitic nematode | 
| HTS | High-throughput sequencing | 
| NCBI | National Center for Biotechnology Information | 
| BLAST | Basic Local Alignment Search Tool | 
| ND | NADH dehydrogenase | 
| ND4L | Subunit 4L of NADH dehydrogenase | 
| ATP | Adenosine triphosphate subunit | 
| COX | Cytochrome c oxidase subunit | 
| CYTB | Cytochrome b | 
| rRNA | Ribosomal RNA | 
| rrnL | 16S ribosomal RNA | 
| rrnS | 12S ribosomal RNA | 
| tRNA | Transfer RNA | 
| mtDNA | Mitochondrial DNA | 
| nDNA | Nuclear DNA | 
| ONT | Oxford Nanopore Technology | 
| LAMP | Loop-mediated isothermal amplification | 
| ML | Maximum likelihood | 
References
- Dorris, M.; De Ley, P.; Blaxter, M.L. Molecular analysis of nematode diversity and the evolution of parasitism. Parasitol. Today 1999, 15, 188–193. [Google Scholar] [CrossRef]
- Hodda, M. Phylum Nematoda: A classification, catalogue and index of valid genera, with a census of valid species. Zootaxa 2022, 5114, 1–289. [Google Scholar] [CrossRef]
- Holterman, M.; Schratzberger, M.; Helder, J. Nematodes as evolutionary commuters between marine, freshwater and terrestrial habitats. Biol. J. Linn. Soc. 2019, 128, 756–767. [Google Scholar] [CrossRef]
- Hyman, B.C. Nematode mitochondrial DNA: Anomalies and applications. J. Nematol. 1988, 20, 523–531. [Google Scholar]
- Baldwin, J.G.; Nadler, S.A.; Adams, B.J. Evolution of plant parasitism among nematodes. Annu. Rev. Phytopathol. 2004, 42, 83–105. [Google Scholar] [CrossRef]
- Subbotin, S.A.; Vierstraete, A.; De Ley, P.; Rowe, J.; Waeyenberge, L.; Moens, M.; Vanfleteren, J.R. Phylogenetic relationships within the cyst-forming nematodes (Nematoda, Heteroderidae) based on analysis of sequences from the ITS regions of ribosomal DNA. Mol. Phylogenetics Evol. 2001, 21, 1–16. [Google Scholar] [CrossRef] [PubMed]
- Subbotin, S.A.; Roubtsova, T.V.; Bostock, R.M.; Maafi, Z.T.; Chizhov, V.N. DNA barcoding, phylogeny and phylogeography of the cyst nematode species of the Humuli group from the genus Heterodera (Tylenchida: Heteroderidae). Nematology 2022, 24, 873–886. [Google Scholar] [CrossRef]
- Huston, D.C.; Khudhir, M.; Hodda, M. Reliability and utility of standard gene sequence barcodes for the identification and differentiation of cyst nematodes of the genus Heterodera. J. Nematol. 2022, 54, e2022-1. [Google Scholar] [CrossRef] [PubMed]
- Subbotin, S.A.; Franco, J.; Knoetze, R.; Roubtsova, T.V.; Bostock, R.M.; del Prado Vera, I.C. DNA barcoding, phylogeny and phylogeography of the cyst nematode species from the genus Globodera (Tylenchida: Heteroderidae). Nematology 2020, 22, 269–297. [Google Scholar] [CrossRef]
- Blaxter, M.L.; De Ley, P.; Garey, J.R.; Liu, L.X.; Scheldeman, P.; Vierstraete, A.; Vanfleteren, J.R.; Mackey, L.Y.; Dorris, M.; Frisse, L.M.; et al. A molecular evolutionary framework for the phylum Nematoda. Nature 1998, 392, 71–75. [Google Scholar] [CrossRef]
- Gutiérrez-Gutiérrez, C.; Cantalapiedra-Navarrete, C.; Montes-Borrego, M.; Palomares-Rius, J.E.; Castillo, P. Molecular phylogeny of the nematode genus Longidorus (Nematoda: Longidoridae) with description of three new species. Zool. J. Linn. Soc. 2013, 167, 473–500. [Google Scholar] [CrossRef]
- Subbotin, S.A.; Vera, I.C.D.P.; Mundo-Ocampo, M.; Baldwin, J.G. Identification, phylogeny and phylogeography of circumfenestrate cyst nematodes (Nematoda: Heteroderidae) as inferred from analysis of ITS-rDNA. Nematology 2011, 13, 805–824. [Google Scholar] [CrossRef]
- Ye, W.; Zeng, Y.; Kerns, J. Molecular characterisation and diagnosis of root-knot nematodes (Meloidogyne spp.) from turfgrasses in North Carolina, USA. PLoS ONE 2015, 10, e0143556. [Google Scholar] [CrossRef]
- Kern, E.M.A.; Kim, T.; Park, J.-K. The mitochondrial genome in nematode phylogenetics. Front. Ecol. Evol. 2020, 8, 250. [Google Scholar] [CrossRef]
- Radice, A.D.; Powers, T.O.; Sandall, L.J.; Riggs, R.D. Comparisons of mitochondrial DNA from the sibling species Heterodera glycines and H. Schachtii. J. Nematol. 1988, 20, 443–450. [Google Scholar] [PubMed]
- Park, J.K.; Sultana, T.; Lee, S.H.; Kang, S.; Kim, H.K.; Min, G.S.; Eom, K.S.; Nadler, S.A. Monophyly of clade III nematodes is not supported by phylogenetic analysis of complete mitochondrial genome sequences. BMC Genom. 2011, 12, 392. [Google Scholar] [CrossRef]
- Duchêne, S.; Archer, F.I.; Vilstrup, J.; Caballero, S.; Morin, P.A. Mitogenome phylogenetics: The impact of using single regions and partitioning schemes on topology, substitution rate and divergence time estimation. PLoS ONE 2011, 6, e27138. [Google Scholar] [CrossRef]
- Hu, M.; Gasser, R.B. Mitochondrial genomes of parasitic nematodes—Progress and perspectives. Trends Parasitol. 2006, 22, 78–84. [Google Scholar] [CrossRef]
- Sun, L.; Zhuo, K.; Lin, B.; Wang, H.; Liao, J. The complete mitochondrial genome of Meloidogyne graminicola (Tylenchina): A unique gene arrangement and its phylogenetic implications. PLoS ONE 2014, 9, e98558. [Google Scholar] [CrossRef] [PubMed]
- Chan, A.H.E.; Chaisiri, K.; Saralamba, S.; Morand, S.; Thaenkham, U. Assessing the suitability of mitochondrial and nuclear DNA genetic markers for molecular systematics and species identification of helminths. Parasites Vectors 2021, 14, 233. [Google Scholar] [CrossRef]
- Zou, H.; Jakovlić, I.; Chen, R.; Zhang, D.; Zhang, J.; Li, W.-X.; Wang, G.-T. The complete mitochondrial genome of parasitic nematode Camallanus cotti: Extreme discontinuity in the rate of mitogenomic architecture evolution within the Chromadorea class. BMC Genom. 2017, 18, 840. [Google Scholar] [CrossRef]
- Sultana, T.; Kim, J.; Lee, S.-H.; Han, H.; Kim, S.; Min, G.-S.; Nadler, S.A.; Park, J.-K. Comparative analysis of complete mitochondrial genome sequences confirms independent origins of plant-parasitic nematodes. BMC Evol. Biol. 2013, 13, 12. [Google Scholar] [CrossRef] [PubMed]
- Gendron, E.M.S.; Qing, X.; Sevigny, J.L.; Li, H.; Liu, Z.; Blaxter, M.; Powers, T.O.; Thomas, W.K.; Porazinska, D.L. Comparative mitochondrial genomics in Nematoda reveal astonishing variation in compositional biases and substitution rates indicative of multi-level selection. BMC Genom. 2024, 25, 615. [Google Scholar] [CrossRef]
- Kim, J.; Lee, S.-H.; Gazi, M.; Kim, T.; Jung, D.; Chun, J.-Y.; Kim, S.; Seo, T.-K.; Park, C.; Baldwin, J.G.; et al. Mitochondrial genomes advance phylogenetic hypotheses for Tylenchina (Nematoda: Chromadorea). Zool. Scr. 2015, 44, 446–462. [Google Scholar] [CrossRef]
- Boore, J.L. Animal mitochondrial genomes. Nucleic Acids Res. 1999, 27, 1767–1780. [Google Scholar] [CrossRef] [PubMed]
- Ballard, J.W.O.; Whitlock, M.C. The incomplete natural history of mitochondria. Mol. Ecol. 2004, 13, 729–744. [Google Scholar] [CrossRef] [PubMed]
- Allio, R.; Donega, S.; Galtier, N.; Nabholz, B. Large variation in the ratio of mitochondrial to nuclear mutation rate across animals: Implications for genetic diversity and the use of mitochondrial DNA as a molecular marker. Mol. Biol. Evol. 2017, 34, 2762–2772. [Google Scholar] [CrossRef]
- Hwang, U.W.; Kim, W. General properties and phylogenetic utilities of nuclear ribosomal DNA and mitochondrial DNA commonly used in molecular systematics. Korean J. Parasitol. 1999, 37, 215–228. [Google Scholar] [CrossRef] [PubMed]
- Sharma, N.; Pasala, M.S.; Prakash, A. Mitochondrial DNA: Epigenetics and environment. Environ. Mol. Mutagen. 2019, 60, 668–682. [Google Scholar] [CrossRef] [PubMed]
- Mohandas, N.; Pozio, E.; La Rosa, G.; Korhonen, P.K.; Young, N.D.; Koehler, A.V.; Hall, R.S.; Sternberg, P.W.; Boag, P.R.; Jex, A.R.; et al. Mitochondrial genomes of Trichinella species and genotypes—A basis for diagnosis, and systematic and epidemiological explorations. Int. J. Parasitol. 2014, 44, 1073–1080. [Google Scholar] [CrossRef] [PubMed]
- Lavrov, D.V.; Brown, W.M. Trichinella spiralis mtDNA: A nematode mitochondrial genome that encodes a putative ATP8 and normally structured tRNAs and has a gene arrangement relatable to those of coelomate metazoans. Genetics 2001, 157, 621–637. [Google Scholar] [CrossRef]
- Liu, G.H.; Gasser, R.B.; Nejsum, P.; Wang, Y.; Chen, Q.; Song, H.Q.; Zhu, X.Q. Mitochondrial and nuclear ribosomal DNA evidence supports the existence of a new Trichuris species in the endangered François’ leaf-monkey. PLoS ONE 2013, 8, e66249. [Google Scholar] [CrossRef]
- Liu, G.-H.; Wang, Y.; Xu, M.-J.; Zhou, D.-H.; Ye, Y.-G.; Li, J.-Y.; Song, H.-Q.; Lin, R.-Q.; Zhu, X.-Q. Characterization of the complete mitochondrial genomes of two whipworms Trichuris ovis and Trichuris discolor (Nematoda: Trichuridae). Infect. Genet. Evol. 2012, 12, 1635–1641. [Google Scholar] [CrossRef]
- Hawash, M.B.; Andersen, L.O.; Gasser, R.B.; Stensvold, C.R.; Nejsum, P. Mitochondrial genome analyses suggest multiple Trichuris species in humans, baboons, and pigs from different geographical regions. PLoS Negl. Trop. Dis. 2015, 9, e0004059. [Google Scholar] [CrossRef]
- Yang, S.; Zhu, H.; Yang, Z.; Li, X.; Pan, Y.; Xu, C.; Xie, H. The completed mitochondrial genomes of Globodera vulgaris reveals new insights into the genus Globodera phylogeny. Sci. Rep. 2024, 14, 7253. [Google Scholar] [CrossRef] [PubMed]
- Gibson, T.; Blok, V.C.; Dowton, M. Sequence and characterization of six mitochondrial subgenomes from Globodera rostochiensis: Multipartite structure is conserved among close nematode relatives. J. Mol. Evol. 2007, 65, 308–315. [Google Scholar] [CrossRef] [PubMed]
- Phillips, W.S.; Brown, A.M.V.; Howe, D.K.; Peetz, A.B.; Blok, V.C.; Denver, D.R.; Zasada, I.A. The mitochondrial genome of Globodera ellingtonae is composed of two circles with segregated gene content and differential copy numbers. BMC Genom. 2016, 17, 706. [Google Scholar] [CrossRef] [PubMed]
- Riepsamen, A.H.; Blok, V.C.; Phillips, M.; Gibson, T.; Dowton, M. Poly(T) variation within mitochondrial protein-coding genes in Globodera (Nematoda: Heteroderidae). J. Mol. Evol. 2008, 66, 197–209. [Google Scholar] [CrossRef] [PubMed]
- Gibson, T.; Blok, V.C.; Phillips, M.S.; Hong, G.; Kumarasinghe, D.; Riley, I.T.; Dowton, M. The mitochondrial subgenomes of the nematode Globodera pallida are mosaics: Evidence of recombination in an animal mitochondrial genome. J. Mol. Evol. 2007, 64, 463–471. [Google Scholar] [CrossRef] [PubMed]
- Armstrong, M.R.; Blok, V.C.; Phillips, M.S. A multipartite mitochondrial genome in the potato cyst nematode Globodera pallida. Genetics 2000, 154, 181–192. [Google Scholar] [CrossRef] [PubMed]
- Sun, L.; Zhuo, K.; Wang, H.; Song, H.; Chi, W.; Zhang, L.-H.; Liao, J. The complete mitochondrial genome of Aphelenchoides besseyi (Nematoda: Aphelenchoididae), the first sequenced representative of the subfamily Aphelenchoidinae. Nematology 2014, 16, 1167–1180. [Google Scholar] [CrossRef]
- Qing, X.; Hong-Rui, D.; Hui-Ying, X.; Yi-Hao, W.; Xuan, W.; Hong-Mei, L. Mitochondrial genome and phylogeny of Aphelenchoides Medicagus. Biotechnol. Bull. 2021, 37, 98–106. (In Chinese) [Google Scholar] [CrossRef]
- Sultana, T.; Han, H.; Park, J.-K. Comparison of complete mitochondrial genomes of pine wilt nematode Bursaphelenchus xylophilus and Bursaphelenchus mucronatus (Nematoda: Aphelenchoidea) and development of a molecular tool for species identification. Gene 2013, 520, 39–46. [Google Scholar] [CrossRef]
- Gibson, T.; Farrugia, D.; Barrett, J.; Chitwood, D.J.; Rowe, J.; Subbotin, S.; Dowton, M. The mitochondrial genome of the soybean cyst nematode, Heterodera glycines. Genome 2011, 54, 565–574. [Google Scholar] [CrossRef]
- Humphreys-Pereira, D.A.; Elling, A.A. Mitochondrial genome plasticity among species of the nematode genus Meloidogyne (Nematoda: Tylenchina). Gene 2015, 560, 173–183. [Google Scholar] [CrossRef] [PubMed]
- Humphreys-Pereira, D.A.; Elling, A.A. Mitochondrial genomes of Meloidogyne chitwoodi and M. incognita (Nematoda: Tylenchina): Comparative analysis, gene order and phylogenetic relationships with other nematodes. Mol. Biochem. Parasitol. 2014, 194, 20–32. [Google Scholar] [CrossRef] [PubMed]
- Besnard, G.; Thi-Phan, N.; Ho-Bich, H.; Dereeper, A.; Nguyen, H.T.; Quénéhervé, P.; Aribi, J.; Bellafiore, S. On the close relatedness of two rice-parasitic root-nnot nematode species and the recent expansion of Meloidogyne graminicola in Southeast Asia. Genes 2019, 10, 175. [Google Scholar] [CrossRef]
- Besnard, G.; Jühling, F.; Chapuis, É.; Zedane, L.; Lhuillier, É.; Mateille, T.; Bellafiore, S. Fast assembly of the mitochondrial genome of a plant parasitic nematode (Meloidogyne graminicola) using next generation sequencing. Comptes Rendus Biol. 2014, 337, 295–301. [Google Scholar] [CrossRef]
- Jacob, J.E.; Vanholme, B.; Van Leeuwen, T.; Gheysen, G. A unique genetic code change in the mitochondrial genome of the parasitic nematode Radopholus Similis. BMC Res. Notes 2009, 2, 192. [Google Scholar] [CrossRef] [PubMed]
- Palomares-Rius, J.E.; Cantalapiedra-Navarrete, C.; Archidona-Yuste, A.; Blok, V.C.; Castillo, P. Mitochondrial genome diversity in dagger and needle nematodes (Nematoda: Longidoridae). Sci. Rep. 2017, 7, 41813. [Google Scholar] [CrossRef] [PubMed]
- He, Y.; Jones, J.; Armstrong, M.; Lamberti, F.; Moens, M. The mitochondrial genome of Xiphinema americanum sensu stricto (Nematoda: Enoplea): Considerable economization in the length and structural features of encoded genes. J. Mol. Evol. 2005, 61, 819–833. [Google Scholar] [CrossRef] [PubMed]
- Arjoune, Y.; Sugunaraj, N.; Peri, S.; Nair, S.V.; Skurdal, A.; Ranganathan, P.; Johnson, B. Soybean cyst nematode detection and management: A review. Plant Methods 2022, 18, 110. [Google Scholar] [CrossRef] [PubMed]
- Subbotin, S.A.; Mundo-Ocampo, M.; Baldwin, J.G. Systematics of Cyst Nematodes (Nematoda: Heteroderinae), Part B; Hunt, D.J., Perry, R.N., Eds.; Brill: Leiden, The Netherlands, 2010. [Google Scholar] [CrossRef]
- Bohlmann, H. Introductory chapter on the basic biology of cyst nematodes. In Advances in Botanical Research; Escobar, C., Fenoll, C., Eds.; Academic Press: Cambridge, MA, USA, 2015; pp. 33–59. [Google Scholar] [CrossRef]
- Moens, M.; Perry, R.; Jones, J. Cyst nematodes—Life cycle and economic importance. In Cyst Nematodes; Moens, M., Perry, R., Jones, J., Eds.; CAB International: Oxfordshire, UK, 2018; pp. 1–26. [Google Scholar] [CrossRef]
- Jain, A.; Li, T.; Huston, D.C.; Kaur, J.; Trollip, C.; Wainer, J.; Hodda, M.; Linsell, K.; Riley, I.T.; Toktay, H.; et al. Insights from draft genomes of Heterodera species isolated from field soil samples. BMC Genom. 2024, 26, 158. [Google Scholar] [CrossRef] [PubMed]
- Jain, A.; Wainer, J.; Huston, D.C.; Hodda, M.; Hayes, O.; Whittock, S.; Mann, R.; Edwards, J.; Rodoni, B.; Sawbridge, T. First report of a cyst nematode, Heterodera daverti, from Australia. Australas. Plant Dis. Notes 2022, 17, 35. [Google Scholar] [CrossRef]
- Kolmogorov, M.; Bickhart, D.M.; Behsaz, B.; Gurevich, A.; Rayko, M.; Shin, S.B.; Kuhn, K.; Yuan, J.; Polevikov, E.; Smith, T.P.L.; et al. metaFlye: Scalable long-read metagenome assembly using repeat graphs. Nat. Methods 2020, 17, 1103–1110. [Google Scholar] [CrossRef]
- Allio, R.; Schomaker-Bastos, A.; Romiguier, J.; Prosdocimi, F.; Nabholz, B.; Delsuc, F. MitoFinder: Efficient automated large-scale extraction of mitogenomic data in target enrichment phylogenomics. Mol. Ecol. Resour. 2020, 20, 892–905. [Google Scholar] [CrossRef]
- Al Arab, M.; Zu Siederdissen, C.H.; Tout, K.; Sahyoun, A.H.; Stadler, P.F.; Bernt, M. Accurate annotation of protein-coding genes in mitochondrial genomes. Mol. Phylogenetics Evol. 2017, 106, 209–216. [Google Scholar] [CrossRef]
- Donath, A.; Jühling, F.; Al-Arab, M.; Bernhart, S.H.; Reinhardt, F.; Stadler, P.F.; Middendorf, M.; Bernt, M. Improved annotation of protein-coding genes boundaries in metazoan mitochondrial genomes. Nucleic Acids Res. 2019, 47, 10543–10552. [Google Scholar] [CrossRef] [PubMed]
- Community, T.G. The Galaxy platform for accessible, reproducible, and collaborative data analyses: 2024 update. Nucleic Acids Res. 2024, 52, W83–W94. [Google Scholar] [CrossRef]
- Perna, N.T.; Kocher, T.D. Patterns of nucleotide composition at fourfold degenerate sites of animal mitochondrial genomes. J. Mol. Evol. 1995, 41, 353–358. [Google Scholar] [CrossRef] [PubMed]
- Chan, P.P.; Lowe, T.M. tRNAscan-SE: Searching for tRNA genes in genomic sequences. In Gene Prediction: Methods in Molecular Biology; Kollmar, M., Ed.; Springer: New York, NY, USA, 2019; pp. 1–14. [Google Scholar] [CrossRef]
- Katoh, K. and D.M. Standley. MAFFT multiple sequence alignment software version 7: Improvements in performance and usability. Mol. Biol. Evol. 2013, 30, 772–780. [Google Scholar] [CrossRef]
- Katoh, K.; Misawa, K.; Kuma, K.; Miyata, T. MAFFT: A novel method for rapid multiple sequence alignment based on fast Fourier transform. Nucleic Acids Res. 2002, 30, 3059–3066. [Google Scholar] [CrossRef] [PubMed]
- Stamatakis, A. RAxML version 8: A tool for phylogenetic analysis and post-analysis of large phylogenies. Bioinformatics 2014, 30, 1312–1313. [Google Scholar] [CrossRef] [PubMed]
- Kang, S.; Sultana, T.; Eom, K.S.; Park, Y.C.; Soonthornpong, N.; Nadler, S.A.; Park, J.-K. The mitochondrial genome sequence of Enterobius vermicularis (Nematoda: Oxyurida)—An idiosyncratic gene order and phylogenetic information for chromadorean nematodes. Gene 2009, 429, 87–97. [Google Scholar] [CrossRef] [PubMed]
- Kim, K.-H.; Eom, K.S.; Park, J.-K. The complete mitochondrial genome of Anisakis simplex (Ascaridida: Nematoda) and phylogenetic implications. Int. J. Parasitol. 2006, 36, 319–328. [Google Scholar] [CrossRef] [PubMed]
- Hu, M.; Chilton, N.B.; Gasser, R.B. The mitochondrial genome of Strongyloides stercoralis (Nematoda)—Idiosyncratic gene order and evolutionary implications. Int. J. Parasitol. 2003, 33, 1393–1408. [Google Scholar] [CrossRef]
- Du, H.; Guo, F.; Gao, Y.; Wang, X.; Qing, X.; Li, H. Complete mitogenome of Cruznema Tripartitum confirms highly conserved gene arrangement within family Rhabditidae. J. Nematol. 2022, 54, 20220029. [Google Scholar] [CrossRef]
- Ma, X.; Agudelo, P.; Richards, V.P.; Baeza, J.A. The complete mitochondrial genome of the Columbia lance nematode, Hoplolaimus columbus, a major agricultural pathogen in North America. Parasites Vectors 2020, 13, 321. [Google Scholar] [CrossRef]
- Stirling, G.R.; Wicks, T.J. Heterodera cruciferae on cabbages in South Australia and its chemical control. Plant Dis. Rep. 1975, 59, 43–45. [Google Scholar]
- Nobbs, J.; Taylor, S. Plant Parasitic Nematodes of Australian Vegetables and Related Species; Horticulture Australia Ltd.: North Sydney, Australia, 2003. [Google Scholar]
- Hort Innovation. Australian Horticulture Statistics Handbook (Vegetables); Hort Innovation: Sydney, Australia, 2023. [Google Scholar]
- Sasanelli, N.; Vovlas, N.; Trisciuzzi, N.; Cantalapiedra-Navarrete, C.; Palomares-Rius, J.E.; Castillo, P. Pathogenicity and host-parasite relationships of Heterodera cruciferae in cabbage. Plant Dis. 2013, 97, 333–338. [Google Scholar] [CrossRef]
- Amarasinghe, S.L.; Su, S.; Dong, X.; Zappia, L.; Ritchie, M.E.; Gouil, Q. Opportunities and challenges in long-read sequencing data analysis. Genome Biol. 2020, 21, 30. [Google Scholar] [CrossRef]
- Martoni, F.; Buxton, J.; Sparks, K.S.; Li, T.; Smith, R.L.; Rako, L.; Blacket, M.J. A morphological and high throughput sequencing workflow to identify Australian ants (Hymenoptera, Formicidae): A new tool for biosecurity and biodiversity. Metabarcoding Metagenomics 2024, 8, e130531. [Google Scholar] [CrossRef]
- Faulk, C. Genome skimming with Nanopore sequencing precisely determines global and transposon DNA methylation in vertebrates. Genome Res. 2023, 33, 948–956. [Google Scholar] [CrossRef]
- Sellers, G.S.; Jeffares, D.C.; Lawson, B.; Prior, T.; Lunt, D.H. Identification of individual root-knot nematodes using low coverage long-read sequencing. PLoS ONE 2021, 16, e0253248. [Google Scholar] [CrossRef]
- De Vivo, M.; Lee, H.-H.; Huang, Y.-S.; Dreyer, N.; Fong, C.-L.; de Mattos, F.M.G.; Jain, D.; Wen, Y.-H.V.; Mwihaki, J.K.; Wang, T.-Y.; et al. Utilisation of Oxford Nanopore sequencing to generate six complete gastropod mitochondrial genomes as part of a biodiversity curriculum. Sci. Rep. 2022, 12, 9973. [Google Scholar] [CrossRef]
- Shao, H.; Zhang, P.; Peng, D.; Huang, W.; Kong, L.A.; Li, C.; Liu, E.; Peng, H. Current advances in the identification of plant nematode diseases: From lab assays to in-field diagnostics. Front. Plant Sci. 2023, 14, 1106784. [Google Scholar] [CrossRef]
- Morgan, B.; Wang, T.Y.; Chen, Y.Z.; Moctezuma, V.; Burgos, O.; Le, M.H.; Huang, J.P. Long-read sequencing data reveals dynamic evolution of mitochondrial genome size and the phylogenetic utility of mitochondrial DNA in Hercules beetles (Dynastes; Scarabaeidae). Genome Biol. Evol. 2022, 14, evac147. [Google Scholar] [CrossRef]
- Jühling, T.; Duchardt-Ferner, E.; Bonin, S.; Wöhnert, J.; Pütz, J.; Florentz, C.; Betat, H.; Sauter, C.; Mörl, M. Small but large enough: Structural properties of armless mitochondrial tRNAs from the nematode Rom. Culicivorax. Nucleic Acids Res. 2018, 46, 9170–9180. [Google Scholar] [CrossRef]
- Wei, S.J.; Shi, M.; Chen, X.X.; Sharkey, M.J.; van Achterberg, C.; Ye, G.Y.; He, J.H. New views on strand asymmetry in insect mitochondrial genomes. PLoS ONE 2010, 5, e12708. [Google Scholar] [CrossRef]
- Brbić, M.; Warnecke, T.; Kriško, A.; Supek, F. Global shifts in genome and proteome composition are very tightly coupled. Genome Biol. Evol. 2015, 7, 1519–1532. [Google Scholar] [CrossRef]
- Meyer, J.N.; Leung, M.C.K.; Rooney, J.P.; Sendoel, A.; Hengartner, M.O.; Kisby, G.E.; Bess, A.S. Mitochondria as a target of environmental toxicants. Toxicol. Sci. 2013, 134, 1–17. [Google Scholar] [CrossRef]
- Ochola, J.; Coyne, D.; Cortada, L.; Haukeland, S.; Ng’ang’a, M.; Hassanali, A.; Opperman, C.; Torto, B. Cyst nematode bio-communication with plants: Implications for novel management approaches. Pest Manag. Sci. 2021, 77, 1150–1159. [Google Scholar] [CrossRef]
- Smythe, A.B.; Holovachov, O.; Kocot, K.M. Improved phylogenomic sampling of free-living nematodes enhances resolution of higher-level nematode phylogeny. BMC Evol. Biol. 2019, 19, 121. [Google Scholar] [CrossRef]
- Ahmed, M.; Roberts, N.G.; Adediran, F.; Smythe, A.B.; Kocot, K.M.; Holovachov, O. Phylogenomic analysis of the phylum Nematoda: Conflicts and congruences with morphology, 18S rRNA, and mitogenomes. Front. Ecol. Evol. 2022, 9, 769565. [Google Scholar] [CrossRef]
- Ahmed, M.; Holovachov, O. Twenty years after De Ley and Blaxter—How far did we progress in understanding the phylogeny of the phylum Nematoda? Animals 2021, 11, 3479. [Google Scholar] [CrossRef]
- Gendron, E.M.; Sevigny, J.L.; Byiringiro, I.; Thomas, W.K.; Powers, T.O.; Porazinska, D.L. Nematode mitochondrial metagenomics: A new tool for biodiversity analysis. Mol. Ecol. Resour. 2023, 23, 975–989. [Google Scholar] [CrossRef]
- Gattoni, K.; Gendron, E.M.S.; Sandoval-Ruiz, R.; Borgemeier, A.; McQueen, J.P.; Shepherd, R.M.; Slos, D.; Powers, T.O.; Porazinska, D.L. 18S-NemaBase: Curated 18S rRNA database of nematode sequences. J. Nematol. 2023, 55, 20230006. [Google Scholar] [CrossRef]
- Waeyenberge, L.; de Sutter, N.; Viaene, N.; Haegeman, A. New insights into nematode DNA-metabarcoding as revealed by the characterization of artificial and spiked nematode communities. Diversity 2019, 11, 52. [Google Scholar] [CrossRef]
- Ahuja, A.; Somvanshi, V.S. Diagnosis of plant-parasitic nematodes using loop-mediated isothermal amplification (LAMP): A review. Crop Prot. 2021, 147, 105459. [Google Scholar] [CrossRef]
- Bairwa, A.; Dipta, B.; Verma, G.; Venkatasalam, E.P.; Shanthi, A.; Jeevalatha, A.; Naga, K.C.; Sharma, S.; Thakur, D.; Mhatre, P.H. Development and evaluation of loop-mediated isothermal amplification assay for rapid and sensitive detection of potato cyst nematode, Globodera pallida from soil. 3 Biotech 2023, 13, 123. [Google Scholar] [CrossRef]
- Camacho, M.J.; Inácio, M.L.; Mota, M.; de Andrade, E. Development and validation of a loop-mediated isothermal amplification diagnostic method to detect the quarantine potato pale cyst nematode, Globodera pallida. Pathogens 2021, 10, 744. [Google Scholar] [CrossRef] [PubMed]
- Ahuja, A.; Joshi, V.; Singh, G.; Kundu, A.; Bhat, C.G.; Kumar, S.; Rao, U.; Somvanshi, V.S. Rapid and sensitive detection of potato cyst nematode Globodera rostochiensis by loop-mediated isothermal amplification assay. 3 Biotech 2021, 11, 294. [Google Scholar] [CrossRef]
- Babilônia, G.B.; Lopes, E.A.; Londe, M.L.A.; Ribeiro, L.B.; Oliveira, C.M.G.; Buonicontro, D.S. Unveiling the potential of loop-mediated isothermal amplification (LAMP) for plant-parasitic nematode identification: A review. J. Plant Dis. Prot. 2024, 131, 665–679. [Google Scholar] [CrossRef]
- Regeai, S.O.; Fitzpatrick, D.A.; Burnell, A.M.; Kakouli-Duarte, T. Characterisation of the complete mitochondrial genome of the insect-parasitic nematode Heterorhabditis bacteriophora: An idiosyncratic gene order and the presence of multiple long non-coding regions. Nematology 2021, 24, 37–54. [Google Scholar] [CrossRef]
- Molnar, R.I.; Bartelmes, G.; Dinkelacker, I.; Witte, H.; Sommer, R.J. Mutation rates and intraspecific divergence of the mitochondrial genome of Pristionchus pacificus. Mol. Biol. Evol. 2011, 28, 2317–2326. [Google Scholar] [CrossRef] [PubMed]
- Jex, A.R.; Hall, R.S.; Littlewood, D.T.; Gasser, R.B. An integrated pipeline for next-generation sequencing and annotation of mitochondrial genomes. Nucleic Acids Res. 2010, 38, 522–533. [Google Scholar] [CrossRef]
- Xie, Y.; Wang, L.; Chen, Y.; Wang, Z.; Zhu, P.; Hu, Z.; Han, X.; Wang, Z.; Zhou, X.; Zuo, Z. The complete mitogenome of Toxocara vitulorum: Novel in-sights into the phylogenetics in Toxocaridae. Animals 2022, 12, 3546. [Google Scholar] [CrossRef]
- Hunt, V.L.; Tsai, I.J.; Coghlan, A.; Reid, A.J.; Holroyd, N.; Foth, B.J.; Tracey, A.; Cotton, J.A.; Stanley, E.J.; Beasley, H.; et al. The genomic basis of parasitism in the Strongyloides clade of nematodes. Nat. Genet. 2016, 48, 299–307. [Google Scholar] [CrossRef] [PubMed]
- Liu, G.-H.; Gasser, R.B.; Su, A.; Nejsum, P.; Peng, L.; Lin, R.-Q.; Li, M.-W.; Xu, M.-J.; Zhu, X.-Q. Clear genetic distinctiveness between human- and pig-derived Trichuris based on analyses of mitochondrial datasets. PLoS Negl. Trop. Dis. 2012, 6, e1539. [Google Scholar] [CrossRef]





| Family | Species | Size (bp) | NCBI GenBank Accession Number | References | 
|---|---|---|---|---|
| Aphelenchoididae | Aphelenchoides besseyi | 16,216 | NC_025291 | [41] | 
| Aphelenchoides medicagus | 14,411 | NC_061210 | [42] | |
| Bursaphelenchus mucronatus | 14,583 | NC_021120 | [43] | |
| Bursaphelenchus xylophilus | 14,778 | GQ332424 | [22] | |
| Heteroderidae | Globodera ellingtonae | 32,122 | KU726971, KU726972 | [37] | 
| Globodera vulgaris | 42,995 | PP407208–PP407212 | [35] | |
| Globodera pallida | 45,071 | AJ249395, DQ631911–DQ631914 | [39,40] | |
| Globodera rostochiensis | 41,601 | EF193005, EF462976–EF462981 | [36,38] | |
| Punctodera chalcoensis | 6815 | HM640928 | [44] | |
| Heterodera glycines | 14,915 | HM640930 | [44] | |
| Heterodera cardiolata | 5295 | HM640929 | [44] | |
| Meloidogynidae | Meloidogyne arenaria | 17,580 | NC_026554 | [45] | 
| Meloidogyne chitwoodi | 18,201 | KJ476150 | [46] | |
| Meloidogyne oryzae | 17,066 | MK507908 | [47] | |
| Meloidogyne graminicola | 19,589 | KJ139963 | [48] | |
| Meloidogyne incognita | 17,662 | KJ476151 | [46] | |
| Meloidogyne javanica | 18,921 | NC_026556 | [45] | |
| Pratylenchidae | Pratylenchus vulnus | 21,656 | GQ332425 | [22] | 
| Radopholus similis | 16,791 | FN313571 | [49] | |
| Longidoridae | Xiphinema rivesi | 12,624 | KU746820 | [50] | 
| Xiphinema pachtaicum | 12,489 | KU746821 | [50] | |
| Xiphinema americanum | 12,626 | NC_005928 | [51] | 
| Heterodera filipjevi | Heterodera schachtii | Heterodera cruciferae | ||||||||||||
|---|---|---|---|---|---|---|---|---|---|---|---|---|---|---|
| Name | Type | Location (bp) | Size (bp) | Name | Type | Location (bp) | Size (bp) | Name | Type | Location (bp) | Size (bp) | |||
| Minimum | Maximum | Minimum | Maximum | Minimum | Maximum | |||||||||
| tRNA-Ser | tRNA | 1371 | 1432 | 62 | ND4L | CDS | 2251 | 2395 | 145 | tRNA-Asp | tRNA | 880 | 945 | 66 | 
| tRNA-Gln | tRNA | 1706 | 1761 | 56 | tRNA-Gly | tRNA | 2608 | 2660 | 53 | tRNA-Tyr | tRNA | 1310 | 1364 | 55 | 
| tRNA-Glu | tRNA | 4288 | 4348 | 61 | tRNA-Asp | tRNA | 7887 | 7946 | 60 | ND1 | CDS | 1346 | 2314 | 969 | 
| tRNA-Ser2 | tRNA | 4540 | 4606 | 67 | tRNA-Arg | tRNA | 9324 | 9388 | 65 | tRNA-Met | tRNA | 2286 | 2340 | 55 | 
| tRNA-Leu | tRNA | 5200 | 5263 | 64 | rrnS | rRNA | 9994 | 10,667 | 8 | tRNA-Gly | tRNA | 2404 | 2462 | 59 | 
| tRNA-Gly | tRNA | 5605 | 5654 | 50 | tRNA-Tyr | tRNA | 10,737 | 10,792 | 56 | rrnS | rRNA | 2485 | 3128 | 644 | 
| rrnS | rRNA | 5658 | 6333 | 676 | ND1 | CDS | 10,805 | 11,560 | 756 | tRNA-Glu | tRNA | 3130 | 3187 | 58 | 
| ND1 | CDS | 6467 | 7309 | 843 | ATP6 | CDS | 11,833 | 12,261 | 429 | ATP6 | CDS | 3220 | 3753 | 534 | 
| tRNA-Met | tRNA | 7308 | 7366 | 59 | ND5 | CDS | 12,673 | 13,665 | 993 | ND5 | CDS | 3869 | 4843 | 975 | 
| ATP6 | CDS | 7448 | 7924 | 477 | tRNA-Met | tRNA | 14,268 | 14,324 | 57 | tRNA-Gln | tRNA | 5222 | 5275 | 54 | 
| ND5 | CDS | 7943 | 9479 | 1537 | tRNA-Ser | tRNA | 14,307 | 14,362 | 56 | tRNA-Ala | tRNA | 5276 | 5323 | 48 | 
| tRNA-Asp | tRNA | 8474 | 8533 | 60 | tRNA-Cys | tRNA | 14,383 | 14,438 | 56 | tRNA-Leu | tRNA | 5343 | 5398 | 56 | 
| tRNA-Cys | tRNA | 9722 | 9777 | 56 | COX2 | CDS | 14,519 | 15,094 | 576 | COX2 | CDS | 5483 | 6146 | 664 | 
| COX2 | CDS | 9848 | 10,501 | 654 | rrnL | rRNA | 15,095 | 15,912 | 818 | rrnL | rRNA | 6306 | 6969 | 664 | 
| rrnL | rRNA | 10,619 | 11,308 | 690 | ND3 | CDS | 15,973 | 16,228 | 256 | ND3 | CDS | 6991 | 7321 | 331 | 
| ND3 | CDS | 11,317 | 11,643 | 327 | COX1 | CDS | 16,225 | 17,631 | 1407 | COX1 | CDS | 7291 | 8808 | 1518 | 
| COX1 | CDS | 11,628 | 13,139 | 1512 | ND2 | CDS | 17,882 | 18,358 | 477 | ND2 | CDS | 8836 | 9505 | 670 | 
| ND2 | CDS | 13,133 | 13,930 | 798 | tRNA-Ile | tRNA | 18,593 | 18,649 | 57 | COX3 | CDS | 9790 | 10,465 | 676 | 
| tRNA-Lys | tRNA | 14,012 | 14,074 | 63 | COX3 | CDS | 18,753 | 19,442 | 690 | tRNA-Thr | tRNA | 10,467 | 10,521 | 55 | 
| COX3 | CDS | 14,072 | 14,881 | 810 | ND4 | CDS | 19,584 | 20,543 | 960 | ND4 | CDS | 10,717 | 11,645 | 929 | 
| tRNA-Thr | tRNA | 14,842 | 14,896 | 55 | CYTB | CDS | 20,644 | 21,735 | 1092 | tRNA-His | tRNA | 11,701 | 11,754 | 54 | 
| ND4 | CDS | 14,895 | 16,100 | 1206 | tRNA-Val | tRNA | 21,761 | 21,817 | 57 | CYTB | CDS | 11,755 | 12,757 | 1003 | 
| tRNA-His | tRNA | 16,100 | 16,155 | 56 | tRNA-Phe | tRNA | 21,833 | 21,889 | 57 | tRNA-Phe | tRNA | 12,805 | 12,860 | 56 | 
| CYTB | CDS | 16,207 | 17,173 | 967 | ND6 | CDS | 21,964 | 22,224 | 261 | tRNA-Ile | tRNA | 13,231 | 13,291 | 61 | 
| ND6 | CDS | 17,421 | 17,918 | 498 | tRNA-Pro | tRNA | 22,880 | 22,932 | 53 | tRNA-Val | tRNA | 14,514 | 14,569 | 56 | 
| tRNA-Phe | tRNA | 17,909 | 17,965 | 57 | tRNA-Ser | tRNA | 15,346 | 15,403 | 58 | |||||
| tRNA-Leu2 | tRNA | 17,976 | 18,034 | 59 | tRNA-Lys | tRNA | 15,974 | 16,044 | 71 | |||||
| tRNA-Val | tRNA | 18,107 | 18,164 | 58 | tRNA-Pro | tRNA | 17,190 | 17,250 | 61 | |||||
| Species | GenBank Accession Numbers | A% | T% | G% | C% | A+T | AT Skew | GC Skew | References | 
|---|---|---|---|---|---|---|---|---|---|
| Heterodera filipjevi | PQ178946 | 25.5 | 54.8 | 12.3 | 7.4 | 80.3 | −0.36 | 0.25 | This study | 
| Heterodera cruciferae | PQ325513 | 26.3 | 55.6 | 11.0 | 7.0 | 81.9 | −0.35 | 0.22 | This study | 
| Heterodera schachtii | PQ325512 | 26.5 | 55.5 | 10.3 | 7.8 | 81.9 | −0.35 | 0.14 | This study | 
| Heterodera glycines | HM640230 | 24.2 | 58.5 | 10.4 | 6.9 | 82.7 | −0.41 | 0.20 | [44] | 
| Globodera pallida | AJ249395, DQ631911–DQ631914 | 21.9 | 43.7 | 20.6 | 13.8 | 65.6 | −0.33 | 0.20 | [39,40] | 
| Globodera rostochiensis | EF193005, EF462976–EF462981 | 20.4 | 46.4 | 20.6 | 12.6 | 66.7 | −0.39 | 0.24 | [36,38] | 
| Globodera ellingtonae | KU726971, KU726972 | 20.8 | 46.3 | 21.6 | 11.4 | 67.0 | −0.38 | 0.31 | [37] | 
| Globodera vulgaris | PP407208–PP407212 | 34.8 | 31.2 | 16.2 | 17.9 | 65.9 | 0.05 | −0.05 | [35] | 
| Contig Name | Sequence Length (bp) | Average Sequencing Depth of Assembled Mitogenomes | GC% | AT Skew | GC Skew | Blastn Hit | Nucleotide BLAST % Identity | 
|---|---|---|---|---|---|---|---|
| 11153 | 14,657 | ×708 | 19.4 | −0.24 | 0.227 | Litoditis marina | 86.41 | 
| 19731 | 15,645 | ×323 | 21.8 | −0.18 | 0.235 | Litoditis aff. marina PmII | 88.41 | 
| 29706 | 15,491 | ×141 | 13.4 | −0.21 | 0.263 | Bursaphelenchus mucronatus | 81.25 | 
| 45034 | 13,482 | ×14 | 24.2 | −0.35 | 0.273 | Allodiplogaster sp. | 82.98 | 
| 45035 | 13,468 | ×10 | 24.5 | −0.35 | 0.265 | Allodiplogaster sp. | 82.98 | 
| 69067 | 13,103 | ×417 | 22.6 | −0.27 | 0.23 | Panagrellus redivivus | 82.07 | 
| 71552 | 13,227 | ×43 | 25.7 | −0.5 | 0.37 | Toxocara vitulorum | 80.51 | 
| 71773 | 12,498 | ×5 | 24.4 | −0.16 | 0.205 | Pristionchus pacificus | 83.65 | 
| 72261 | 14,950 | ×15 | 21 | −0.2 | 0.248 | Cruznema tripartitum | 89.21 | 
| Disclaimer/Publisher’s Note: The statements, opinions and data contained in all publications are solely those of the individual author(s) and contributor(s) and not of MDPI and/or the editor(s). MDPI and/or the editor(s) disclaim responsibility for any injury to people or property resulting from any ideas, methods, instructions or products referred to in the content. | 
© 2025 by the authors. Licensee MDPI, Basel, Switzerland. This article is an open access article distributed under the terms and conditions of the Creative Commons Attribution (CC BY) license (https://creativecommons.org/licenses/by/4.0/).
Share and Cite
Jain, A.; Li, T.; Wainer, J.; Edwards, J.; Rodoni, B.C.; Sawbridge, T.I. High-Throughput Sequencing Enables Rapid Analyses of Nematode Mitochondrial Genomes from an Environmental Sample. Pathogens 2025, 14, 234. https://doi.org/10.3390/pathogens14030234
Jain A, Li T, Wainer J, Edwards J, Rodoni BC, Sawbridge TI. High-Throughput Sequencing Enables Rapid Analyses of Nematode Mitochondrial Genomes from an Environmental Sample. Pathogens. 2025; 14(3):234. https://doi.org/10.3390/pathogens14030234
Chicago/Turabian StyleJain, Akshita, Tongda Li, John Wainer, Jacqueline Edwards, Brendan C. Rodoni, and Timothy I. Sawbridge. 2025. "High-Throughput Sequencing Enables Rapid Analyses of Nematode Mitochondrial Genomes from an Environmental Sample" Pathogens 14, no. 3: 234. https://doi.org/10.3390/pathogens14030234
APA StyleJain, A., Li, T., Wainer, J., Edwards, J., Rodoni, B. C., & Sawbridge, T. I. (2025). High-Throughput Sequencing Enables Rapid Analyses of Nematode Mitochondrial Genomes from an Environmental Sample. Pathogens, 14(3), 234. https://doi.org/10.3390/pathogens14030234
 
        


 
       