Effect of Artificial Liver Support Systems on Gut Microbiota in Patients with HBV-Related Acute-on-Chronic Liver Failure
Abstract
:1. Introduction
2. Materials and Methods
2.1. Patients and Samples Collection
2.2. 16S rRNA Sequencing
2.3. Statistical Analysis
3. Results
3.1. Samples Information
3.2. Clinical Characteristics
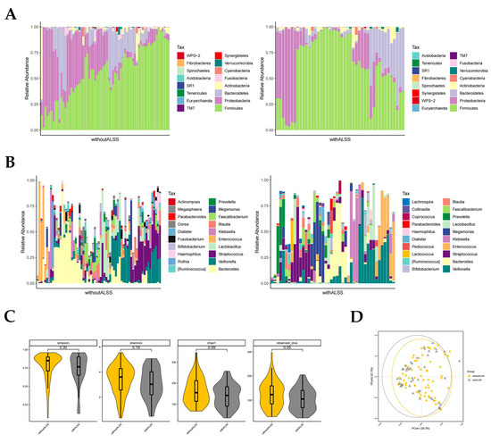
3.2.1. Clinical Characteristics of the with-ALSS and without-ALSS Groups
3.2.2. Clinical Characteristics of the Pre- and Post-Groups
3.2.3. Clinical Characteristics of the T0, T1, T2, and T3 Groups
3.2.4. Clinical Characteristics of the Infected and Uninfected Groups
3.3. Distribution of HBV-ACLF Gut Microbiota at the Phylum and Genus Level
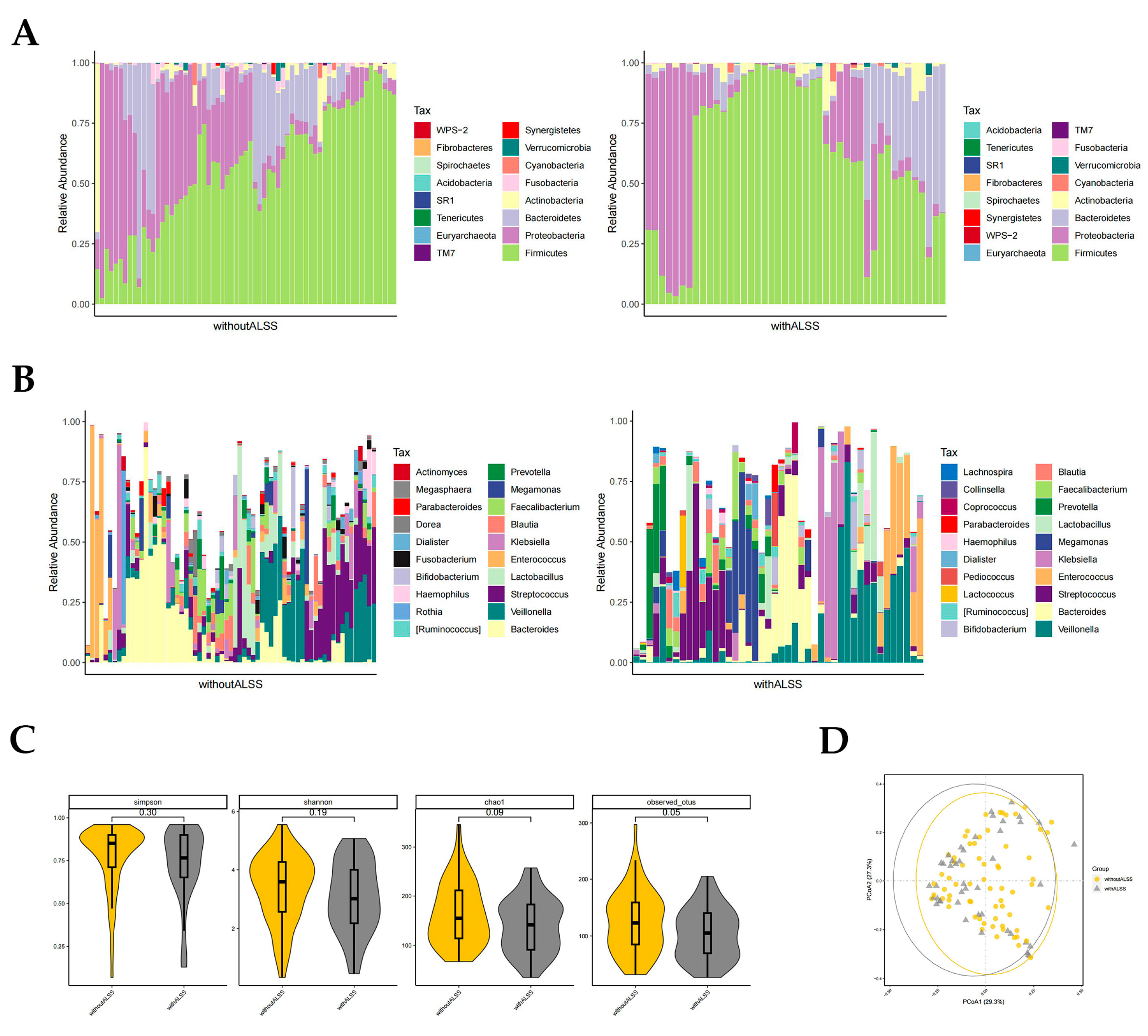
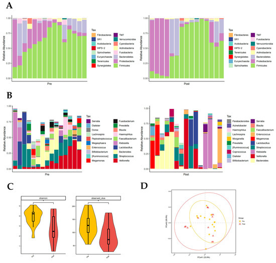
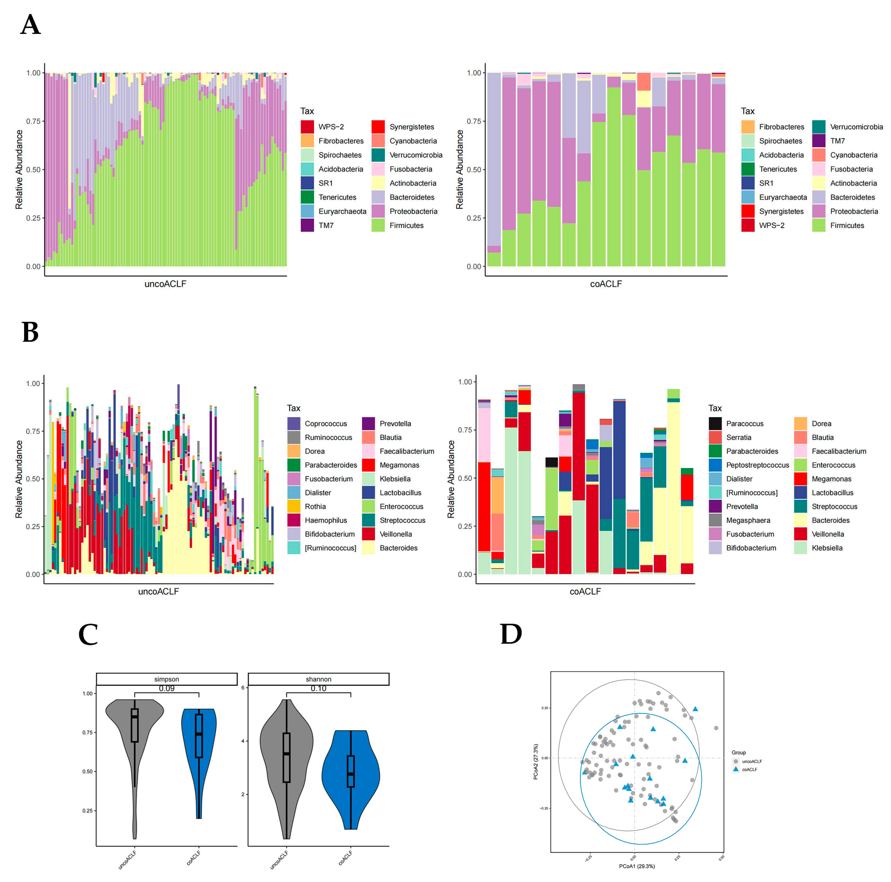
3.3.1. Distribution of Gut Microbiota in the with-ALSS and without-ALSS Groups
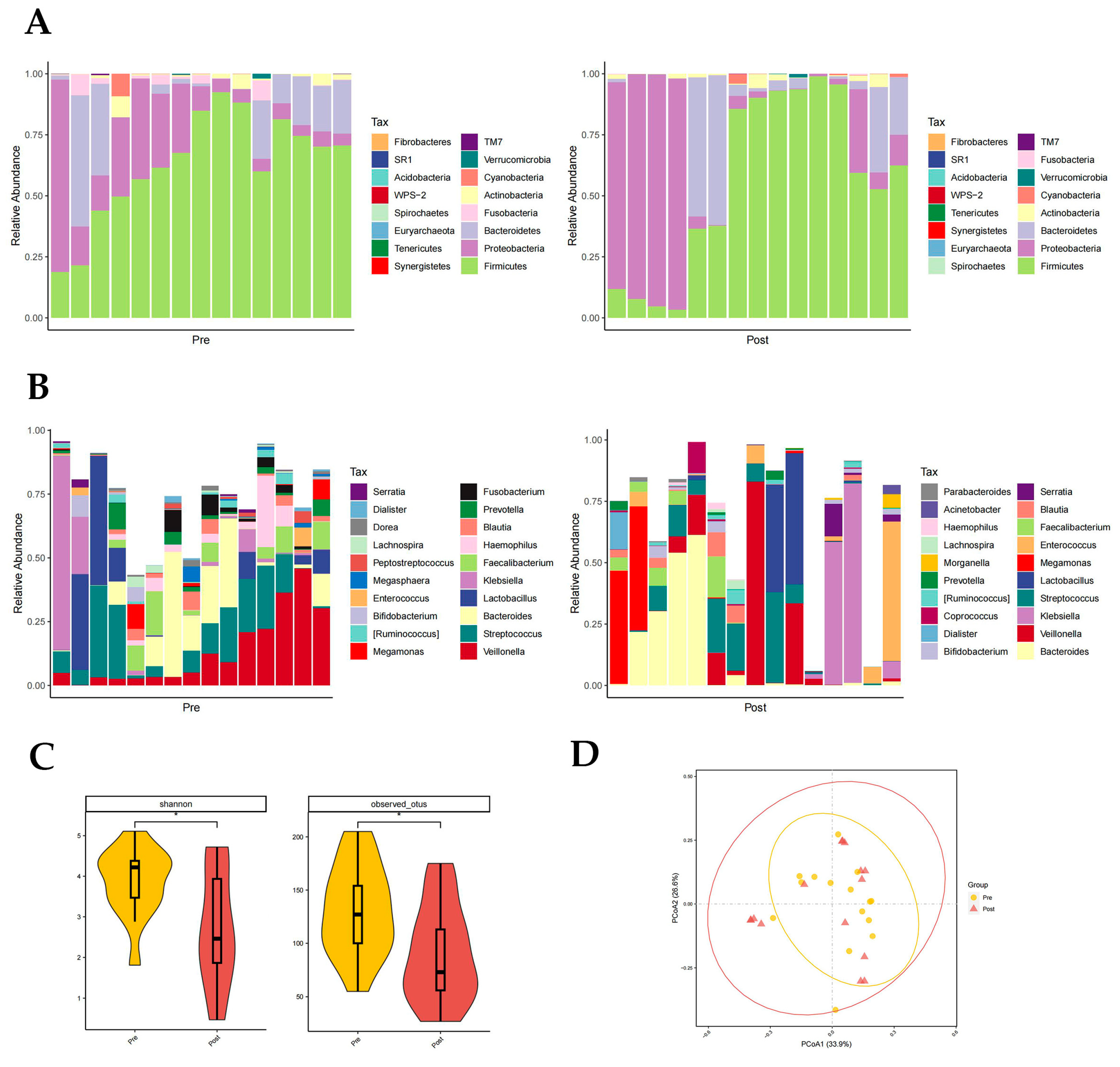
3.3.2. Distribution of Gut Microbiota in the Pre- and Post-Groups
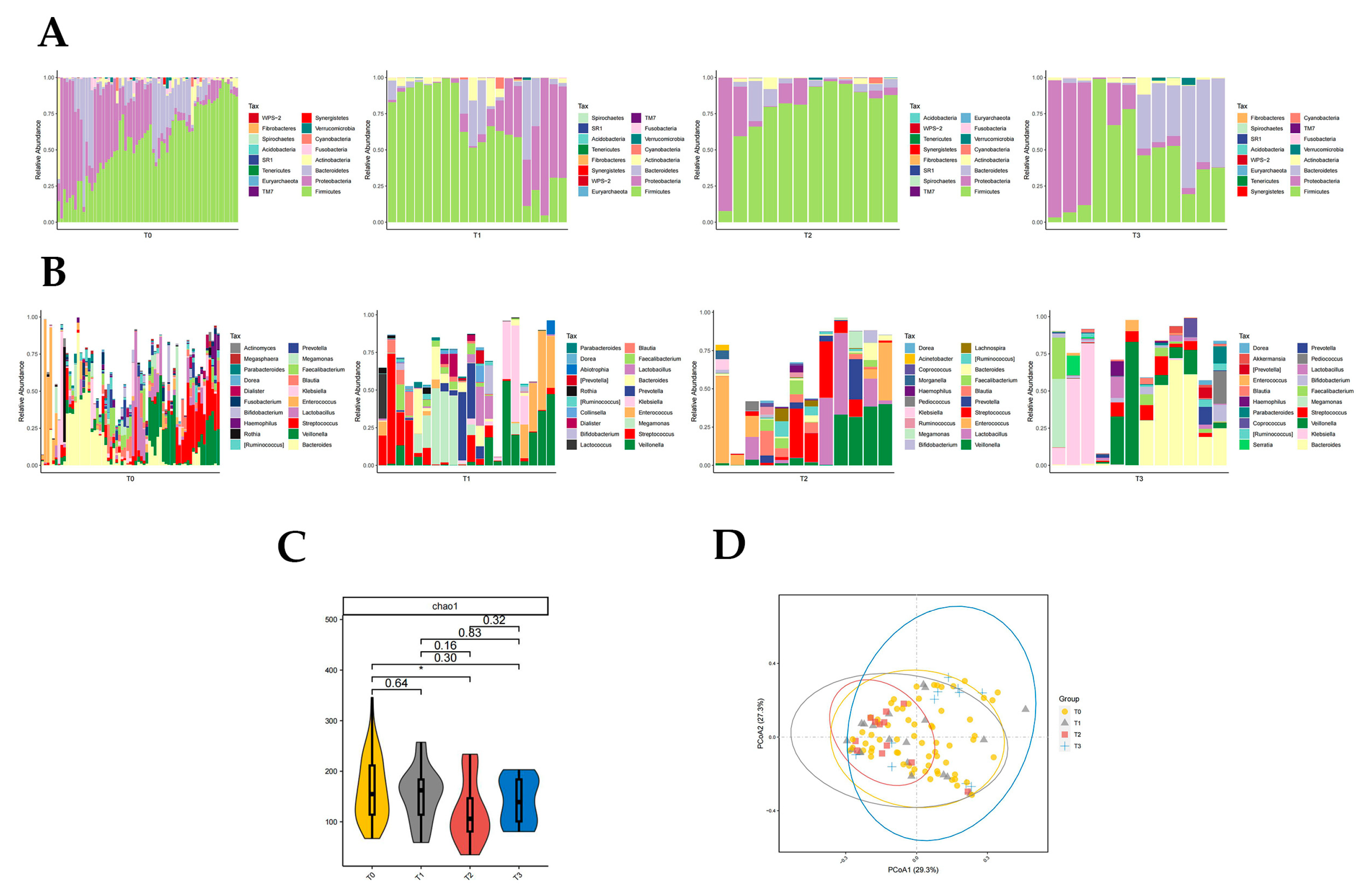
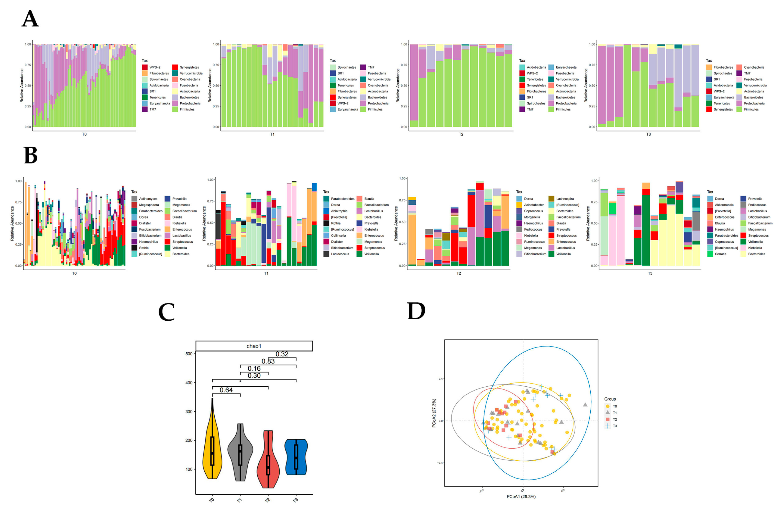
3.3.3. Distribution of Gut Microbiota in T0, T1, T2, and T3 Groups
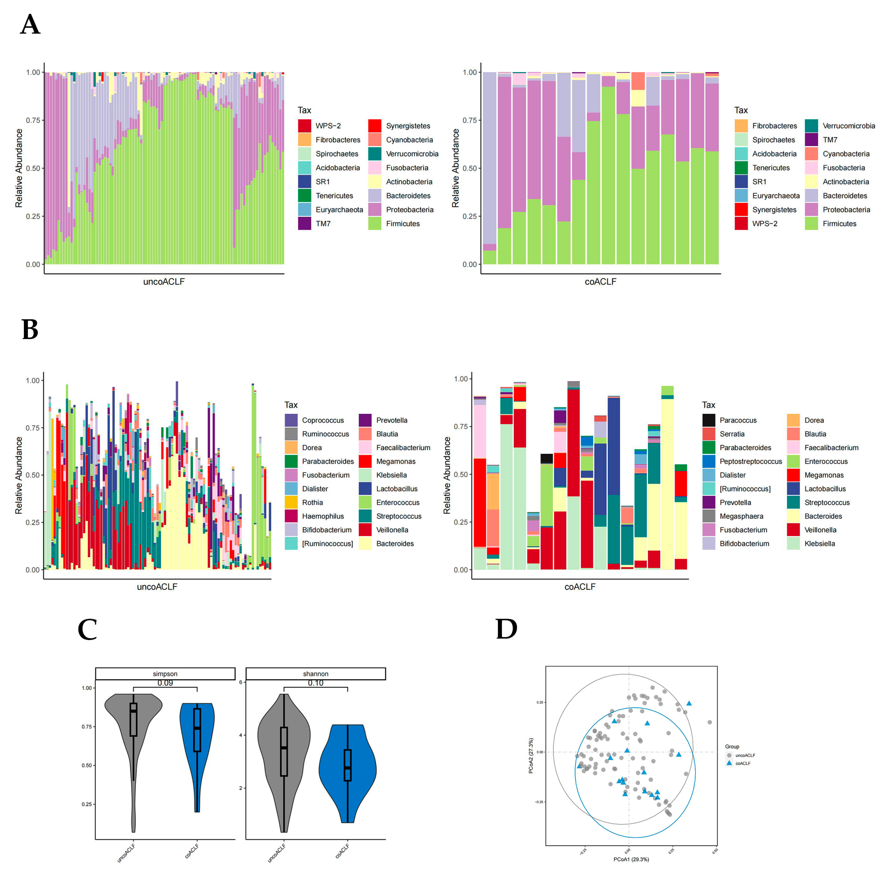
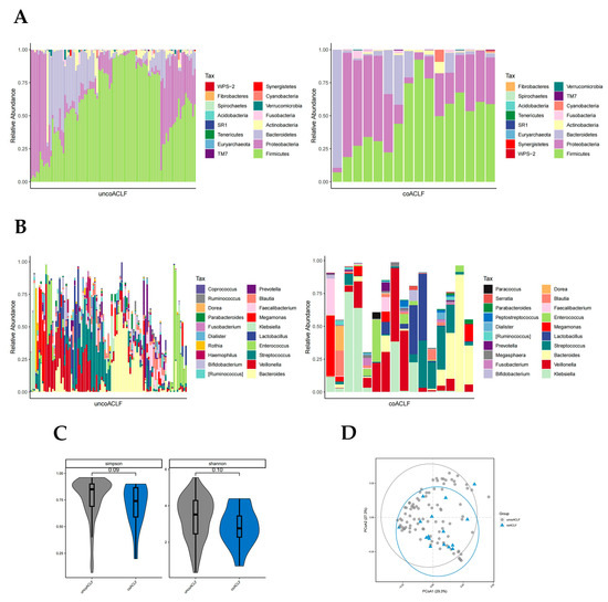
3.3.4. Distribution of Gut Microbiota in the Infected and Uninfected Groups
3.4. Intestinal Flora Associated with Blood Biochemical Indicators
3.5. Clinical Outcome of Patients with HBV-ACLF
4. Discussion
Author Contributions
Funding
Institutional Review Board Statement
Informed Consent Statement
Data Availability Statement
Acknowledgments
Conflicts of Interest
References
- EASL 2017 Clinical Practice Guidelines on the management of hepatitis B virus infection. J. Hepatol. 2017, 67, 370–398. [CrossRef] [PubMed]
- Sarin, S.K.; Kumar, M.; Lau, G.K.; Abbas, Z.; Chan, H.L.; Chen, C.J.; Chen, D.S.; Chen, H.L.; Chen, P.J.; Chien, R.N.; et al. Asian-Pacific clinical practice guidelines on the management of hepatitis B: A 2015 update. Hepatol. Int. 2016, 10, 1–98. [Google Scholar] [CrossRef] [PubMed]
- Schweitzer, A.; Horn, J.; Mikolajczyk, R.T.; Krause, G.; Ott, J.J. Estimations of worldwide prevalence of chronic hepatitis B virus infection: A systematic review of data published between 1965 and 2013. Lancet 2015, 386, 1546–1555. [Google Scholar] [CrossRef]
- Sarin, S.K.; Choudhury, A.; Sharma, M.K.; Maiwall, R.; Al Mahtab, M.; Rahman, S.; Saigal, S.; Saraf, N.; Soin, A.S.; Devarbhavi, H.; et al. Acute-on-chronic liver failure: Consensus recommendations of the Asian Pacific association for the study of the liver (APASL): An update. Hepatol. Int. 2019, 13, 353–390. [Google Scholar] [CrossRef] [PubMed]
- Wlodzimirow, K.A.; Eslami, S.; Abu-Hanna, A.; Nieuwoudt, M.; Chamuleau, R.A. Systematic review: Acute liver failure—one disease, more than 40 definitions. Aliment. Pharmacol. Ther. 2012, 35, 1245–1256. [Google Scholar] [CrossRef] [PubMed]
- Moreau, R.; Jalan, R.; Gines, P.; Pavesi, M.; Angeli, P.; Cordoba, J.; Durand, F.; Gustot, T.; Saliba, F.; Domenicali, M.; et al. Acute-on-chronic liver failure is a distinct syndrome that develops in patients with acute decompensation of cirrhosis. Gastroenterology 2013, 144, 1426–1437, 1437.e1421–1429. [Google Scholar] [CrossRef]
- Arroyo, V.; Moreau, R.; Jalan, R. Acute-on-Chronic Liver Failure. N. Engl. J. Med. 2020, 382, 2137–2145. [Google Scholar] [CrossRef]
- Artru, F.; Louvet, A.; Ruiz, I.; Levesque, E.; Labreuche, J.; Ursic-Bedoya, J.; Lassailly, G.; Dharancy, S.; Boleslawski, E.; Lebuffe, G.; et al. Liver transplantation in the most severely ill cirrhotic patients: A multicenter study in acute-on-chronic liver failure grade 3. J. Hepatol. 2017, 67, 708–715. [Google Scholar] [CrossRef]
- Reddy, M.S.; Rajalingam, R.; Rela, M. Liver transplantation in acute-on-chronic liver failure: Lessons learnt from acute liver failure setting. Hepatol. Int. 2015, 9, 508–513. [Google Scholar] [CrossRef]
- Flamm, S.L.; Yang, Y.X.; Singh, S.; Falck-Ytter, Y.T. American Gastroenterological Association Institute Guidelines for the Diagnosis and Management of Acute Liver Failure. Gastroenterology 2017, 152, 644–647. [Google Scholar] [CrossRef]
- Hassanein, T.I.; Tofteng, F.; Brown, R.S., Jr.; McGuire, B.; Lynch, P.; Mehta, R.; Larsen, F.S.; Gornbein, J.; Stange, J.; Blei, A.T. Randomized controlled study of extracorporeal albumin dialysis for hepatic encephalopathy in advanced cirrhosis. Hepatology 2007, 46, 1853–1862. [Google Scholar] [CrossRef] [PubMed]
- Bañares, R.; Nevens, F.; Larsen, F.S.; Jalan, R.; Albillos, A.; Dollinger, M.; Saliba, F.; Sauerbruch, T.; Klammt, S.; Ockenga, J.; et al. Extracorporeal albumin dialysis with the molecular adsorbent recirculating system in acute-on-chronic liver failure: The RELIEF trial. Hepatology 2013, 57, 1153–1162. [Google Scholar] [CrossRef] [PubMed]
- Kribben, A.; Gerken, G.; Haag, S.; Herget-Rosenthal, S.; Treichel, U.; Betz, C.; Sarrazin, C.; Hoste, E.; Van Vlierberghe, H.; Escorsell, A.; et al. Effects of fractionated plasma separation and adsorption on survival in patients with acute-on-chronic liver failure. Gastroenterology 2012, 142, 782–789.e783. [Google Scholar] [CrossRef] [PubMed]
- Mitzner, S.R.; Stange, J.; Klammt, S.; Risler, T.; Erley, C.M.; Bader, B.D.; Berger, E.D.; Lauchart, W.; Peszynski, P.; Freytag, J.; et al. Improvement of hepatorenal syndrome with extracorporeal albumin dialysis MARS: Results of a prospective, randomized, controlled clinical trial. Liver Transplant. 2000, 6, 277–286. [Google Scholar] [CrossRef]
- Savage, D.C. Microbial ecology of the gastrointestinal tract. Annu. Rev. Microbiol. 1977, 31, 107–133. [Google Scholar] [CrossRef] [PubMed]
- Bäckhed, F.; Ley, R.E.; Sonnenburg, J.L.; Peterson, D.A.; Gordon, J.I. Host-bacterial mutualism in the human intestine. Science 2005, 307, 1915–1920. [Google Scholar] [CrossRef]
- Neish, A.S. Microbes in gastrointestinal health and disease. Gastroenterology 2009, 136, 65–80. [Google Scholar] [CrossRef]
- Poretsky, R.; Rodriguez, R.L.; Luo, C.; Tsementzi, D.; Konstantinidis, K.T. Strengths and limitations of 16S rRNA gene amplicon sequencing in revealing temporal microbial community dynamics. PLoS ONE 2014, 9, e93827. [Google Scholar] [CrossRef]
- Lepage, P.; Leclerc, M.C.; Joossens, M.; Mondot, S.; Blottière, H.M.; Raes, J.; Ehrlich, D.; Doré, J. A metagenomic insight into our gut’s microbiome. Gut 2013, 62, 146–158. [Google Scholar] [CrossRef]
- Laudadio, I.; Fulci, V.; Palone, F.; Stronati, L.; Cucchiara, S.; Carissimi, C. Quantitative Assessment of Shotgun Metagenomics and 16S rDNA Amplicon Sequencing in the Study of Human Gut Microbiome. Omics A J. Integr. Biol. 2018, 22, 248–254. [Google Scholar] [CrossRef]
- Tyakht, A.V.; Kostryukova, E.S.; Popenko, A.S.; Belenikin, M.S.; Pavlenko, A.V.; Larin, A.K.; Karpova, I.Y.; Selezneva, O.V.; Semashko, T.A.; Ospanova, E.A.; et al. Human gut microbiota community structures in urban and rural populations in Russia. Nat. Commun. 2013, 4, 2469. [Google Scholar] [CrossRef]
- David, L.A.; Maurice, C.F.; Carmody, R.N.; Gootenberg, D.B.; Button, J.E.; Wolfe, B.E.; Ling, A.V.; Devlin, A.S.; Varma, Y.; Fischbach, M.A.; et al. Diet rapidly and reproducibly alters the human gut microbiome. Nature 2014, 505, 559–563. [Google Scholar] [CrossRef]
- Henao-Mejia, J.; Elinav, E.; Jin, C.; Hao, L.; Mehal, W.Z.; Strowig, T.; Thaiss, C.A.; Kau, A.L.; Eisenbarth, S.C.; Jurczak, M.J.; et al. Inflammasome-mediated dysbiosis regulates progression of NAFLD and obesity. Nature 2012, 482, 179–185. [Google Scholar] [CrossRef]
- Abrahamsson, T.R.; Jakobsson, H.E.; Andersson, A.F.; Björkstén, B.; Engstrand, L.; Jenmalm, M.C. Low gut microbiota diversity in early infancy precedes asthma at school age. Clin. Exp. Allergy J. Br. Soc. Allergy Clin. Immunol. 2014, 44, 842–850. [Google Scholar] [CrossRef]
- Jernberg, C.; Löfmark, S.; Edlund, C.; Jansson, J.K. Long-term ecological impacts of antibiotic administration on the human intestinal microbiota. ISME J. 2007, 1, 56–66. [Google Scholar] [CrossRef]
- Jakobsson, H.E.; Jernberg, C.; Andersson, A.F.; Sjölund-Karlsson, M.; Jansson, J.K.; Engstrand, L. Short-term antibiotic treatment has differing long-term impacts on the human throat and gut microbiome. PLoS ONE 2010, 5, e9836. [Google Scholar] [CrossRef]
- Claesson, M.J.; Cusack, S.; O’Sullivan, O.; Greene-Diniz, R.; de Weerd, H.; Flannery, E.; Marchesi, J.R.; Falush, D.; Dinan, T.; Fitzgerald, G.; et al. Composition, variability, and temporal stability of the intestinal microbiota of the elderly. Proc. Natl. Acad. Sci. USA 2011, 108 (Suppl. S1), 4586–4591. [Google Scholar] [CrossRef]
- Wang, K.; Zhang, Z.; Mo, Z.S.; Yang, X.H.; Lin, B.L.; Peng, L.; Xu, Y.; Lei, C.Y.; Zhuang, X.D.; Lu, L.; et al. Gut microbiota as prognosis markers for patients with HBV-related acute-on-chronic liver failure. Gut Microbes 2021, 13, 1921925. [Google Scholar] [CrossRef]
- Pascal, V.; Pozuelo, M.; Borruel, N.; Casellas, F.; Campos, D.; Santiago, A.; Martinez, X.; Varela, E.; Sarrabayrouse, G.; Machiels, K.; et al. A microbial signature for Crohn’s disease. Gut 2017, 66, 813–822. [Google Scholar] [CrossRef]
- Trebicka, J.; Bork, P.; Krag, A.; Arumugam, M. Utilizing the gut microbiome in decompensated cirrhosis and acute-on-chronic liver failure. Nat. Reviews. Gastroenterol. Hepatol. 2021, 18, 167–180. [Google Scholar] [CrossRef]
- Solé, C.; Guilly, S.; Da Silva, K.; Llopis, M.; Le-Chatelier, E.; Huelin, P.; Carol, M.; Moreira, R.; Fabrellas, N.; De Prada, G.; et al. Alterations in Gut Microbiome in Cirrhosis as Assessed by Quantitative Metagenomics: Relationship With Acute-on-Chronic Liver Failure and Prognosis. Gastroenterology 2021, 160, 206–218.e213. [Google Scholar] [CrossRef]
- Jha, A.K.; Nijhawan, S.; Rai, R.R.; Nepalia, S.; Jain, P.; Suchismita, A. Etiology, clinical profile, and inhospital mortality of acute-on-chronic liver failure: A prospective study. Indian J. Gastroenterol. Off. J. Indian Soc. Gastroenterol. 2013, 32, 108–114. [Google Scholar] [CrossRef]
- Silvestre, J.P.; Coelho, L.M.; Póvoa, P.M. Impact of fulminant hepatic failure in C-reactive protein? J. Crit. Care 2010, 25, 657.e7–657.e12. [Google Scholar] [CrossRef]
- Fernández, J.; Prado, V.; Trebicka, J.; Amoros, A.; Gustot, T.; Wiest, R.; Deulofeu, C.; Garcia, E.; Acevedo, J.; Fuhrmann, V.; et al. Multidrug-resistant bacterial infections in patients with decompensated cirrhosis and with acute-on-chronic liver failure in Europe. J. Hepatol. 2019, 70, 398–411. [Google Scholar] [CrossRef]
- Kozich, J.J.; Westcott, S.L.; Baxter, N.T.; Highlander, S.K.; Schloss, P.D. Development of a dual-index sequencing strategy and curation pipeline for analyzing amplicon sequence data on the MiSeq Illumina sequencing platform. Appl. Environ. Microbiol. 2013, 79, 5112–5120. [Google Scholar] [CrossRef]
- Klindworth, A.; Pruesse, E.; Schweer, T.; Peplies, J.; Quast, C.; Horn, M.; Glöckner, F.O. Evaluation of general 16S ribosomal RNA gene PCR primers for classical and next-generation sequencing-based diversity studies. Nucleic Acids Res. 2013, 41, e1. [Google Scholar] [CrossRef]
- Hugon, P.; Dufour, J.C.; Colson, P.; Fournier, P.E.; Sallah, K.; Raoult, D. A comprehensive repertoire of prokaryotic species identified in human beings. Lancet. Infect. Dis. 2015, 15, 1211–1219. [Google Scholar] [CrossRef]
- Consortium, H.M.P. Structure, function and diversity of the healthy human microbiome. Nature 2012, 486, 207–214. [Google Scholar] [CrossRef]
- Brennan, C.A.; Garrett, W.S. Fusobacterium nucleatum—symbiont, opportunist and oncobacterium. Nat. Reviews. Microbiol. 2019, 17, 156–166. [Google Scholar] [CrossRef]
- Tranah, T.H.; Edwards, L.A.; Schnabl, B.; Shawcross, D.L. Targeting the gut-liver-immune axis to treat cirrhosis. Gut 2021, 70, 982–994. [Google Scholar] [CrossRef]
- Bolte, L.A.; Vich Vila, A.; Imhann, F.; Collij, V.; Gacesa, R.; Peters, V.; Wijmenga, C.; Kurilshikov, A.; Campmans-Kuijpers, M.J.E.; Fu, J.; et al. Long-term dietary patterns are associated with pro-inflammatory and anti-inflammatory features of the gut microbiome. Gut 2021, 70, 1287–1298. [Google Scholar] [CrossRef]
- Liu, X.; Mao, B.; Gu, J.; Wu, J.; Cui, S.; Wang, G.; Zhao, J.; Zhang, H.; Chen, W. Blautia-a new functional genus with potential probiotic properties? Gut Microbes 2021, 13, 1875796. [Google Scholar] [CrossRef]
- Valles-Colomer, M.; Falony, G.; Darzi, Y.; Tigchelaar, E.F.; Wang, J.; Tito, R.Y.; Schiweck, C.; Kurilshikov, A.; Joossens, M.; Wijmenga, C.; et al. The neuroactive potential of the human gut microbiota in quality of life and depression. Nat. Microbiol. 2019, 4, 623–632. [Google Scholar] [CrossRef]






| Variables | With-ALSS | Without-ALSS | p-Value |
|---|---|---|---|
| Age (year) | 43.84 ± 10.39 | 48.59 ± 13.45 | |
| Male (Number) | 41 (93%) | 51 (78%) | |
| ALT (IU/L) | 97.02 ± 113.15 | 444.68 ± 922.20 | 0.010 * |
| AST (IU/L) | 93.96 ± 113.36 | 313.51 ± 693.95 | 0.030 * |
| ALB (g/L) | 32.67 ± 4.50 | 33.75 ± 4.59 | 0.267 |
| TBIL (μmol/L) | 259.11 ± 174.39 | 226.28 ± 128.20 | 0.306 |
| PTA (%) | 65.95 ± 38.50 | 71.55 ± 38.42 | 0.483 |
| INR | 1.46 ± 0.51 | 1.35 ± 0.41 | 0.257 |
| WBC (×109/L) | 5.40 ± 2.09 | 5.97 ± 2.11 | 0.195 |
| NEUT (%) | 64.47 ± 10.99 | 68.01 ± 8.48 | 0.079 |
| PLT (×109/L) | 127.82 ± 84.60 | 161.53 ± 86.69 | 0.059 |
| BA (μmol/L) | 69.24 ± 29.57 | 62.85 ± 26.56 | 0.460 |
| Variables | T0 | T1 | T2 | T3 | p-Value |
|---|---|---|---|---|---|
| Age (year) | 48.59 ± 13.45 | 44.85 ± 9.70 | 43.42 ± 13.59 | 42.58 ± 8.43 | |
| Male (Number) | 51 (78%) | 17 (85%) | 12 (100%) | 12 (100%) | |
| ALT (IU/L) | 444.68 ± 922.20 | 124.08 ± 140.52 | 80.90 ± 76.37 * | 68.05 ± 87.04 * | 0.036 |
| AST (IU/L) | 313.51 ± 693.95 | 121.20 ± 160.23 | 72.49 ± 42.28 | 70.05 ± 40.29 | 0.068 |
| ALB (g/L) | 33.75 ± 4.59 | 33.15 ± 3.79 | 31.92 ± 5.15 | 32.61 ± 5.17 | 0.605 |
| TBIL (μmol/L) | 226.28 ± 128.20 | 249.51 ± 193.58 | 238.11 ± 154.95 | 296.11 ± 167.37 | 0.551 |
| PTA (%) | 71.55 ± 38.42 | 61.89 ± 35.42 | 73.03 ± 31.10 | 65.63 ± 50.74 | 0.775 |
| INR | 1.35 ± 0.41 | 1.54 ± 0.56 | 1.32 ± 0.47 | 1.48 ± 0.46 | 0.379 |
| WBC (×109/L) | 5.97 ± 2.11 | 5.09 ± 1.68 | 5.60 ± 1.71 | 5.72 ± 2.99 | 0.484 |
| NEUT (%) | 68.01 ± 8.48 | 60.91 ± 10.57 * | 67.77 ± 10.58 | 67.10 ± 11.17 | 0.045 |
| PLT (×109/L) | 161.53 ± 86.69 | 122.5 ± 91.99 | 150.33 ± 73.37 | 114.17 ± 84.66 | 0.193 |
| BA (μmol/L) | 62.85 ± 26.56 | 61.00 ± 23.75 | 83.33 ± 52.54 | 75.60 ± 25.21 | 0.508 |
| Variables | Coinfected | Uninfected | p-Value |
|---|---|---|---|
| Age (year) | 50.00 ± 11.96 | 45.82 ± 13.57 | |
| Male (Number) | 13 (81%) | 79 (84.9%) | |
| ALT (IU/L) | 514.18 ± 1197.1 | 216.07 ± 507.85 | 0.364 |
| AST (IU/L) | 436.39 ± 974.37 | 159.80 ± 341.44 | 0.291 |
| ALB (g/L) | 31.06 ± 4.96 | 33.38 ± 4.71 | 0.035 * |
| TBIL (μmol/L) | 317.11 ± 134.89 | 213.94 ± 148.93 | 0.003 * |
| PTA (%) | 37.36 ± 25.99 | 75.61 ± 38.97 | 0.0001 * |
| INR | 1.96 ± 0.48 | 1.3 ± 0.38 | 0.0001 * |
| WBC (×109/L) | 5.36 ± 2.38 | 5.68 ± 2.12 | 0.704 |
| NEUT (%) | 65.74 ± 9.95 | 64.98 ± 11.4 | 0.652 |
| PLT (×109/L) | 92.56 ± 64.46 | 151.23 ± 87.63 | 0.012 * |
| BA (μmol/L) | 65.90 ± 29.58 | 65.61 ± 27.60 | 0.864 |
Disclaimer/Publisher’s Note: The statements, opinions and data contained in all publications are solely those of the individual author(s) and contributor(s) and not of MDPI and/or the editor(s). MDPI and/or the editor(s) disclaim responsibility for any injury to people or property resulting from any ideas, methods, instructions or products referred to in the content. |
© 2023 by the authors. Licensee MDPI, Basel, Switzerland. This article is an open access article distributed under the terms and conditions of the Creative Commons Attribution (CC BY) license (https://creativecommons.org/licenses/by/4.0/).
Share and Cite
Song, Z.; Xie, Q.; Zhou, Y.; Song, S.; Gao, Z.; Lan, Y.; Wu, Z.; Cai, H.; Yu, D.; Liu, C.; et al. Effect of Artificial Liver Support Systems on Gut Microbiota in Patients with HBV-Related Acute-on-Chronic Liver Failure. Pathogens 2023, 12, 1094. https://doi.org/10.3390/pathogens12091094
Song Z, Xie Q, Zhou Y, Song S, Gao Z, Lan Y, Wu Z, Cai H, Yu D, Liu C, et al. Effect of Artificial Liver Support Systems on Gut Microbiota in Patients with HBV-Related Acute-on-Chronic Liver Failure. Pathogens. 2023; 12(9):1094. https://doi.org/10.3390/pathogens12091094
Chicago/Turabian StyleSong, Zhiying, Qiong Xie, Yao Zhou, Shufen Song, Zhen Gao, Yu Lan, Zhiguo Wu, Hongxin Cai, Dongshan Yu, Cuiyun Liu, and et al. 2023. "Effect of Artificial Liver Support Systems on Gut Microbiota in Patients with HBV-Related Acute-on-Chronic Liver Failure" Pathogens 12, no. 9: 1094. https://doi.org/10.3390/pathogens12091094
APA StyleSong, Z., Xie, Q., Zhou, Y., Song, S., Gao, Z., Lan, Y., Wu, Z., Cai, H., Yu, D., Liu, C., Liang, J., Xie, B., & Sun, S. (2023). Effect of Artificial Liver Support Systems on Gut Microbiota in Patients with HBV-Related Acute-on-Chronic Liver Failure. Pathogens, 12(9), 1094. https://doi.org/10.3390/pathogens12091094
