Abstract
This study aims to explore the moderating effect of trust on the relationship between social media engagement, relationship benefits, and social relationships, utilizing an innovative framework grounded in social exchange theory. Employing a quantitative analysis with structural equation modeling (SEM), using a questionnaire distributed to a sample of 493 Jordanian youth, the results unveil a positive correlation between social media engagement and social relationships, with trust emerging as a crucial moderator in this dynamic. Trust positively moderates the connection between social media engagement and social relationships. This research sheds light on the pivotal role of trust in shaping social relationships on social media platforms. However, the interaction between trust and relationship benefits does not significantly impact social relationships. By expanding on existing knowledge, this study offers a fresh perspective on the interplay between trust, social media engagement, relationship benefits, and social relationships, emphasizing the potential of understanding trust to foster stronger social connections in the digital age. The results suggest that the positive influence of social media engagement on social relationships possibly will be determined by the level of trust present inside online communities.
1. Introduction
In recent years, the widespread adoption of social media has brought about a paradigm shift in the way people communicate and interact with each other (Hatamleh et al. 2023). Social media platforms have opened new avenues for individuals to connect with others, share information, and form relationships that transcend geographical and cultural barriers (Kaye 2021). However, as social media use has become increasingly pervasive, concerns have arisen about its potential negative effects on social relationships (Dhiman 2023).
The impact of social media engagement on social relationships is a topic of much debate among scholars. On one hand, some have argued that social media can enhance social relationships by facilitating communication and fostering a sense of community (Hampton et al. 2015). On the other hand, others have suggested that social media can have detrimental effects on social relationships by eroding trust and intimacy (Abril et al. 2022). Moreover, research has shown that the impact of social media use on social relationships can vary across different contexts and individuals. For example, the effects of social media use on relationships can depend on the quality and quantity of social media use by partners (Chen et al. 2019). Additionally, the impact of social media engagement on social relationships can be mediated by factors, such as social support, self-esteem, and social comparison (Verduyn et al. 2015; Kim and Lee 2011).
One crucial factor that influences the quality of social relationships is the extent to which they provide benefits to individuals (Hawkley and Cacioppo 2010). The benefits of social relationships can be classified into three categories: psychological, social, and functional (Berkman and Glass 2000). Psychological benefits include emotional support, validation, and self-esteem. Social benefits include companionship, a sense of belonging, and social integration. Functional benefits involve practical support, such as financial assistance, transportation, and help with daily tasks (Sweeney and Webb 2007).
Despite the importance of relationship benefits, little is known about how each type of benefit impacts social relationships. Previous studies have found that the different types of relationship benefits are interrelated and can have a combined effect on social relationships (Segrin and Flora 2019). However, the specific contributions of each benefit type are not well understood.
Furthermore, understanding the impact of different types of relationship benefits on social relationships can have practical implications for interventions and programs aimed at improving social relationships and well-being (Uchino 2009). For instance, identifying the specific benefits that are most strongly associated with positive outcomes can help inform the development of targeted interventions that maximize the benefits to individuals and promote healthy social relationships (Simpson and Rholes 2010).
In addition, trust, as identified by McKnight et al. (2002), serves as a fundamental element in driving social behavior in both online and offline environments. The importance of trust extends beyond just personal interactions, permeating all facets of social dynamics, thus underscoring its influence and relevance. In the realm of social media, trust may assume an even more pivotal role in shaping social relationships (Yoo and Hyan 2016). The digital nature of these platforms necessitates reliance on trust as users navigate interactions, build connections, and foster relationships with others in a space where physical cues are absent (Abbasi and Alghamdi 2018). Trust in this context can be multifaceted, encompassing trust in the platform itself, in the accuracy and reliability of shared content, and in the authenticity and intentions of other users.
Yet, despite its clear importance, the specific role of trust in delineating the relationship between social media engagement, relationship benefits, and social relationships has not been thoroughly examined. Understanding this interplay could shed light on how trust acts as a bridge or a barrier in the transition from engagement to benefit realization and, eventually, to the formation and maintenance of social relationships on these platforms.
This study seeks to fill this gap by investigating the moderating effect of trust on the relationship between social media engagement, relationship benefit, and social relationship. Specifically, we will examine the ways in which trust influences the extent to which social media engagement and relationship benefits lead to social relationship outcomes. By shedding light on these relationships, this study aims to provide insights into the complex interplay between social media engagement, relationship benefits, and social relationships, and to inform the development of interventions aimed at promoting healthy social relationships in the digital age.
2. Literature Review
2.1. Social Relationship
Social relationships have been the subject of extensive research in the field of social psychology. According to Baumeister and Leary (1995), social relationships are fundamental human needs, providing individuals with a sense of belonging, social support, and meaning. The advent of social media has revolutionized the way individuals form and maintain social relationships (Ellison et al. 2014). As such, the impact of social media on social relationships has become a topic of growing interest in recent years.
Another important concept in social relationships is social capital, which refers to the resources that individuals gain through their social networks, such as trust, reciprocity, and shared norms and values. According to a study by Putnam (2001), social capital is defined as “features of social organization, such as networks, norms, and social trust, that facilitate coordination and cooperation for mutual benefit”. Other studies have also defined social capital as a resource that enables individuals to access opportunities, resources, and information that they would not be able to access on their own (Bourdieu 1986).
Offline social relationships have been extensively studied and have been found to have a significant impact on individuals’ mental and physical health. For example, studies have shown that individuals with stronger social connections tend to have better physical health outcomes and are less likely to experience depression and anxiety (Cacioppo et al. 2015). Offline social relationships can take various forms, such as familial relationships, friendships, and romantic relationships, and are often based on shared interests, proximity, and reciprocal support (Lin 2012).
In recent years, there has been a growing interest in understanding how social relationships operate in the online realm. Online social relationships have been found to provide similar benefits to offline relationships, such as emotional support and companionship (Ellison et al. 2014). However, the nature of online relationships differs from offline relationships in several ways. Online social relationships are often characterized by weaker ties and are based on shared interests and experiences rather than proximity (Ellison et al. 2014). Additionally, online social relationships are often mediated by technology, such as social media platforms, which can influence the nature and quality of the relationships (Saiphoo et al. 2020).
The use of social media has been found to have both positive and negative effects on online social relationships. On the one hand, social media platforms provide opportunities for individuals to connect with others who share similar interests and experiences (Yoo and Hyan 2016). On the other hand, social media use has been associated with increased feelings of social isolation and decreased intimacy in romantic relationships (Abbasi and Alghamdi 2018).
One area of research has focused on the role of social media in shaping social comparison processes. Social comparison refers to the tendency of individuals to evaluate themselves in relation to others (Festinger 1954). Research has found that social media use can lead to increased social comparison, which can have both positive and negative effects on social relationships. For example, Saiphoo et al. (2020) found that social media use can increase users’ self-esteem through upward social comparison, while downward social comparison can lead to feelings of envy and social isolation.
Another area of research has examined the impact of social media on trust and intimacy in social relationships. In their study, Gefen et al. (2018) found that social media use can have a negative effect on trust and intimacy in romantic relationships. The authors suggest that social media use can lead to a lack of privacy, jealousy, and mistrust in romantic relationships. However, other studies have found that social media use can enhance trust and intimacy in social relationships (Yoo and Hyan 2016). For example, social media can provide opportunities for self-disclosure, which can lead to increased trust and intimacy among users.
Furthermore, social media has been found to play a significant role in the development of social capital. Social capital refers to the resources that individuals can access through their social networks, such as information, emotional support, and opportunities (Lin 2012). Research has found that social media use can enhance social capital, particularly bridging social capital, which refers to connections with individuals who are different from oneself (Ellison et al. 2014). For example, social media can provide opportunities for users to connect with individuals from different cultures, backgrounds, and locations.
The literature suggests that social media has both positive and negative effects on social relationships. Social comparison, trust, intimacy, and social capital are key factors that shape the impact of social media on social relationships.
2.2. Social Media Engagement
Social media engagement refers to the ways in which individuals interact with social media platforms and content, including posting, liking, commenting, sharing, and following (Hollebeek et al. 2014). Social media engagement has become increasingly important for businesses and organizations, as it can influence brand perception, customer loyalty, and purchase behavior (Malthouse et al. 2013). To fully understand the implications of social media engagement, researchers have developed various conceptualizations and definitions of the term.
One commonly used definition of social media engagement is the level of interaction between a user and a social media platform, including the frequency and quality of posts, comments, and likes (Zeng et al. 2010). According to this definition, social media engagement can be measured using metrics such as the number of likes, comments, and shares, as well as the time spent on the platform.
Another conceptualization of social media engagement focuses on the emotional connection between users and the platform or content. For example, Muntinga et al. (2011) defined social media engagement as the level of affective commitment and attachment that users have toward a brand or platform. This definition emphasizes the importance of creating emotional connections with users rather than simply measuring their level of activity on the platform.
Recent research has also highlighted the role of social influence in social media engagement. Di Gangi and Wasko (2016) proposed a definition of social media engagement as the extent to which users are influenced by their social networks to engage with a brand or platform. This definition emphasizes the importance of understanding the social context in which social media engagement occurs and the role of social networks in shaping users’ behaviors.
Social media engagement is a multifaceted concept that can be conceptualized and measured in various ways. Definitions of social media engagement have emphasized the level of interaction between users and the platform, emotional connections between users and brands, and the role of social influence in shaping engagement behaviors.
2.3. Trust
Trust is a critical component of human relationships and plays an essential role in a variety of contexts, including interpersonal, organizational, and online environments (Mayer et al. 1995). Trust has been defined and conceptualized in various ways across different disciplines, including psychology, sociology, and management (Kramer 1999). One widely used definition of trust is the willingness to rely on another party based on expectations of competence, integrity, and benevolence (Mayer et al. 1995).
According to this definition, trust involves a willingness to take risks and be vulnerable based on an assessment of the other party’s trustworthiness (Mayer et al. 1995). This definition emphasizes the importance of both cognitive and affective factors in trust development (Mayer et al. 1995)
Another conceptualization of trust focuses on its social and relational dimensions, for example, Kramer (1999) defined trust as “a psychological state comprising the intention to accept vulnerability based upon positive expectations of the intentions or behavior of another”. This definition highlights the importance of trust in social exchange and emphasizes the role of positive expectations in trust development. Trust in online environments has also received significant attention from researchers (McKnight et al. 2002).
McKnight et al. (2002) proposed a definition of online trust as “a user’s subjective probability that a web site will be secure, reliable, and will protect the user’s privacy”.
This definition emphasizes the importance of security and privacy in online trust development and highlights the role of subjective perceptions in shaping trust (McKnight et al. 2002).
Recent research has also highlighted the importance of context-specific definitions of trust (Kim and Lee 2019). For example, Kim et al. (2019) developed a definition of trust in the context of e-commerce as “the expectation that an online retailer will fulfill their promises and provide a satisfactory online shopping experience”.
This definition emphasizes the importance of trust in shaping consumer behavior and highlights the role of expectations in trust development (Kim and Lee 2019).
In particular, trust is a complex and multifaceted concept that has been defined and conceptualized in various ways across different disciplines (Mayer et al. 1995; Kramer 1999; McKnight et al. 2002; Kim and Lee 2019) Definitions of trust have emphasized its cognitive and affective dimensions, its social and relational aspects, and its importance in different contexts, including online environments and e-commerce.
2.4. Relationship Benefits
One study by Hatamleh et al. (2020) defined relationship benefit as the “perceived positive outcomes resulting from social interactions”, including instrumental benefits (e.g., access to information or resources) and socioemotional benefits (e.g., social support or enjoyment). They found that both types of benefits were positively associated with social media use, suggesting that social media users perceive significant advantages from their online interactions.
Another study by Lee (2018) focused specifically on the socioemotional benefits of social media use, identifying three dimensions of relationship benefit: social support, social identity, and enjoyment. They found that all three dimensions were positively associated with social media use, and that social support was the strongest predictor of relationship benefit.
In a similar vein, a study by Chow and Shi (2015) investigated the impact of relationship benefit on user satisfaction with social media. They defined relationship benefit as “the perceived value of social interactions”, and found that it had a significant positive effect on user satisfaction.
Finally, a study by Zhu and Chen (2015) examined the relationship between relationship benefit and online trust, finding that relationship benefit was a significant predictor of online trust. They defined relationship benefit as “the perceived benefits derived from social interactions”, and suggested that these benefits can enhance trust in online social interactions.
Relationship benefits refer to the positive outcomes that individuals experience from their social interactions. Various studies have explored the dimensions of relationship benefits to better understand the nature of social interactions and their impact on individuals’ well-being. In particular, the research has identified three key dimensions of relationship benefits: psychological benefits, social benefits, and functional benefits.
Psychological benefits refer to the positive effects on an individual’s mental well-being as a result of social interactions. Several studies have investigated the relationship between psychological benefits and social media use. For example, a study by Lin et al. (2016) found that social media use was positively associated with psychological well-being among older adults. In addition, a study by Cho et al. (2023) found that social media use was associated with reduced symptoms of depression and anxiety among college students.
Social benefits refer to the positive effects on an individual’s social relationships as a result of social interactions. Several studies have explored the relationship between social benefits and social media use. For instance, a study by Toma and Hancock (2013) found that social media use was positively associated with perceived social support. Another study by Ellison et al. (2011) found that social media use was positively associated with social capital, which refers to the resources and benefits that individuals can gain from their social networks.
Functional benefits refer to the practical advantages that individuals derive from their social interactions. Several studies have investigated the relationship between functional benefits and social media use. For example, a study by Ellison et al. (2007) found that social media use was associated with increased social capital, which in turn was associated with enhanced job search success. Similarly, a study by Akbulut and Günüç (2012) found that social media use was associated with increased perceived career support.
These studies highlight the importance of understanding the different dimensions of relationship benefits. The dimensions identified in these studies include psychological benefits, social benefits, and functional benefits. Understanding these dimensions can provide valuable insights into the nature of social interactions and their impact on individuals’ well-being.
Hence, these studies suggest that relationship benefit is an important concept in understanding the value of social relationships, both online and offline. The dimensions of relationship benefit identified in these studies include instrumental and socioemotional benefits, social support, social identity, enjoyment, and perceived value of social interactions.
2.5. Social Exchange Theory
Social exchange theory is a theoretical framework that has been used to understand various social phenomena, including interpersonal relationships, organizational behavior, and communication processes. The theory posits that social relationships are based on the exchange of resources and that individuals are motivated by the desire to maximize their rewards while minimizing their costs. In recent years, social media has emerged as a popular platform for social exchange, where users engage in various forms of interactions with others to derive social and relational benefits. In this literature review, we explore the role of trust in moderating the relationship between social media engagement, relationship benefits, and social relationships.
Social exchange theory was first proposed by George Homans (1958) and has since been developed and expanded by numerous scholars in sociology, psychology, and communication studies. The theory suggests that social interactions are governed by the principles of reciprocity and mutual benefit, where individuals seek to maximize their rewards while minimizing their costs. Rewards can be tangible or intangible resources, such as money, status, love, and social support, while costs can be time, effort, emotional distress, and other losses.
The central concepts of social exchange theory are rewards, costs, and expectations. Rewards are the positive outcomes that individuals derive from their social interactions, while costs are the negative outcomes that they incur. Expectations refer to individuals’ beliefs about what they will receive from their social interactions. Social exchange theory proposes that individuals engage in social relationships when they perceive that the rewards outweigh the costs and that their expectations are being met.
Another important concept in social exchange theory is the principle of reciprocity, which refers to the expectation that individuals will respond in kind to the benefits or costs they receive from their social interactions. The principle of reciprocity is based on the idea that individuals have a moral obligation to reciprocate the benefits they receive from others.
Social exchange theory has been applied to various fields, including interpersonal relationships, organizational behavior, and communication processes. In the field of interpersonal relationships, social exchange theory has been used to understand how individuals choose their partners, how they maintain their relationships, and how they deal with conflict. For example, Rusbult (1980) used social exchange theory to explain how individuals decide whether to remain in a romantic relationship or to leave it. Rusbult and Van Lange (2003) argued that individuals are more likely to remain in a relationship if the rewards outweigh the costs and if they perceive that their alternatives are less attractive.
In the field of communication processes, social exchange theory has been used to understand how individuals engage in persuasive communication, how they use language to influence others, and how they negotiate social norms. For example, Walther and Parks (2002) used social exchange theory to explain how individuals form impressions of others in computer-mediated communication and how they develop trust and social relationships.
3. Hypotheses Developed from Social Exchange Theory Perspective
3.1. Social Media Engagement and Social Relationship
Social media has emerged as a ubiquitous platform for social interaction, offering users diverse opportunities to engage with others and obtain social and relational benefits. Social media engagement refers to the various forms of interaction among users on social media, such as posting, commenting, liking, sharing, and messaging. Studies have revealed that social media engagement is positively linked to a variety of benefits, including increased social support, social capital, self-esteem, and psychological well-being (Kim and Lee 2011; Huang et al. 2013; Verduyn et al. 2015).
Reciprocity is a fundamental concept in social exchange theory, which postulates that individuals feel obliged to reciprocate benefits received from others (Molm 2010). In the context of social media engagement, users may perceive a social obligation to respond to messages, comments, or likes from their online connections, thereby reinforcing these social relationships (Ellison et al. 2011).
Equity is another important dimension of social exchange theory, which suggests that individuals strive to maintain a balance of benefits and costs in their relationships (Walster et al. 1978). Social media engagement provides opportunities for users to exchange resources, such as emotional support, information, and advice, leading to the development of mutually beneficial relationships (Lin and Utz 2015).
Drawing on the theoretical foundation presented above, the following can be hypothesized:
H1.
Social media engagement has a positive relationship with social relationships.
3.2. Relationship Benefits and Social Relationships
Social exchange theory postulates social relationships as a process of resource exchange, with benefits derived from social media engagement being crucial for determining relationship quality and longevity. These relationship benefits, encompassing emotional support, companionship, trust, and intimacy, have been affirmatively associated with augmented feelings of closeness, trust, and satisfaction through social media engagement (Bazarova et al. 2015; Abril et al. 2022).
These benefits can be organized into psychological, social, and functional categories. Psychological benefits foster feelings of intimacy and closeness, thereby cultivating valuable and significant relationships. Additionally, they enhance whole well-being, promoting positive social interactions (Clark and Mills 1979; Diener and Seligman 2002). Concurrently, social benefits contribute to increased intimacy and emotional connection, amplified relationship satisfaction, commitment, and happiness (Clark and Mills 1979; Diener and Seligman 2002).
Functional benefits, such as instrumental support, augment social relationships by elevating relationship quality and fostering a sense of social embeddedness (Kahn et al. 2011). Moreover, they enhance perceived fairness in social exchanges and can serve as a pathway for building social capital (Sheppard et al. 2016; Portes 1998; Jang et al. 2015). Fundamentally, these benefits, whether psychological, social, or functional, play pivotal roles in nurturing reciprocity and mutual exchange within social relationships.
In conclusion, social exchange theory provides a theoretical framework for understanding the role of relationship benefits in social relationships. Thus, these findings support the following hypothesis (Figure 1):
Figure 1.
Research Model.
H2.
Relationship benefits (psychological benefits, social benefits, and functional benefits) have a positive impact on social relationships.
3.3. Trust, Social Media Engagement, Relationship Benefits, and Social Relationship
Trust, perceived as the belief in a person’s reliability, competence, and benevolence, is crucial in social exchange, impacting individuals’ engagement in social interactions and expectations of future benefits (McKnight and Chervany 2020; Zhang et al. 2022). Social exchange theory underscores trust’s significant role in social media engagement, relationship benefits, and social relationships (Norman et al. 2020). Studies suggest trust strengthens the positive effects of social media on relationship closeness and satisfaction (Bazarova et al. 2015; Abril et al. 2022).
Furthermore, trust plays a moderating role in social media engagement, mitigating its potentially negative effects on relationship quality (Wang et al. 2019) and enhancing perceived fairness and reciprocity in social exchanges (Bender et al. 2019). Also, trust contributes to building social capital within online networks, being positively associated with the size and diversity of such networks (Hampton et al. 2011).
In brief, social exchange theory provides a theoretical framework for understanding the role of trust in the relationship between social media engagement and social relationships. Trust can mitigate the negative effects of excessive social media engagement on relationship quality, enhance the perceived fairness and reciprocity of social exchanges, and build social capital. Thus, these findings support the following hypothesis:
H3.
Trust has a moderation impact on the relationship between social media engagement and social relationships.
Social exchange theory is a useful framework for understanding the role of trust in shaping social relationships (Homans 1958). According to this theory, individuals engage in social interactions based on the exchange of resources or benefits, where individuals aim to maximize their rewards and minimize their costs in any given social exchange.
One important resource in social relationships is the provision of benefits or support to one’s partner (Kahn et al. 2011). Previous research has found that the provision of benefits can have a positive impact on social relationships, including relationship satisfaction and commitment (Sheppard et al. 2016).
However, the effect of relationship benefits on social relationships may be influenced by the level of trust between partners. For example, a study by Jang et al. (2019) found that trust moderated the relationship between social support and subjective well-being among college students in South Korea. Specifically, the relationship between social support and subjective well-being was stronger for individuals who had higher levels of trust in their social relationships.
Similarly, a study by Xu et al. (2021) found that trust moderated the relationship between instrumental support and relationship satisfaction among Chinese couples. The authors suggest that trust may serve as a protective factor, mitigating the negative effects of stress and conflict on relationship satisfaction.
Moreover, social exchange theory suggests that the perceived fairness and reciprocity of social exchanges can also influence social relationships (Portes 1998). Thus, the relationship between benefits and social outcomes may be moderated by trust in the relationship. For instance, Chen and Chen (2021) found that perceived relationship benefits were positively related to trust and relationship satisfaction but only among individuals with higher levels of initial trust. Similarly, research has shown that the positive effects of relationship benefits on relationship quality may be stronger for individuals who perceive their partners as more trustworthy (Dziewa and Glowacz 2022).
In summary, social exchange theory provides a useful framework for understanding the role of trust in moderating the relationship between relationship benefits and social relationships. Thus, these findings support the following hypothesis:
H4.
Trust has a moderation impact on the relationship between relationship benefits and social relationships.
4. Methodology
This research utilized a quantitative approach to observe the relationship between independent variables and a moderating variable. Considering the widespread use and acceptance of self-administered questionnaires in Jordanian contexts, this study utilized this approach to optimize participant response rates (Martin and Bridgmon 2012; Hatamleh et al. 2023). The convenience sampling technique was utilized to select participants based on factors other than randomness, such as availability and proximity to the individuals being explored (Bougie and Sekaran 2019).
This study focused on investigating the moderating consequence of trust on the association between engagement, relationship benefit, and social relationship. To gather data, a self-administered questionnaire was distributed to participants in Jordan. The questionnaire contained questions related to the variables of interest, and participants were asked to rate their responses on a Likert-type scale.
To ascertain data validity and reliability, a preliminary pilot study was undertaken with a select group of 46 participants. The results of the pilot test were used to refine the questionnaire and improve its overall quality (Hair et al. 2019). Once the final questionnaire was developed, it was distributed to the study participants.
5. Selection of Sample Size
This study followed the guidelines for determining sample size based on the table provided by Krejcie and Morgan (1970). The population under investigation comprised approximately two million youth, sourced from six distinct groups that were divided into two categories. The first category included three groups of youth from public spaces while the second category encompassed three groups from Jordanian universities. According to the table devised by Krejcie and Morgan, a sample size of 384 individuals is suggested for a population of 1 million young adults. Consequently, this study’s final sample size was set at 550 youth, drawn from the six groups representing public spaces and universities in Jordan. Upon distribution, 493 valid questionnaires were collected.
6. Data Analysis
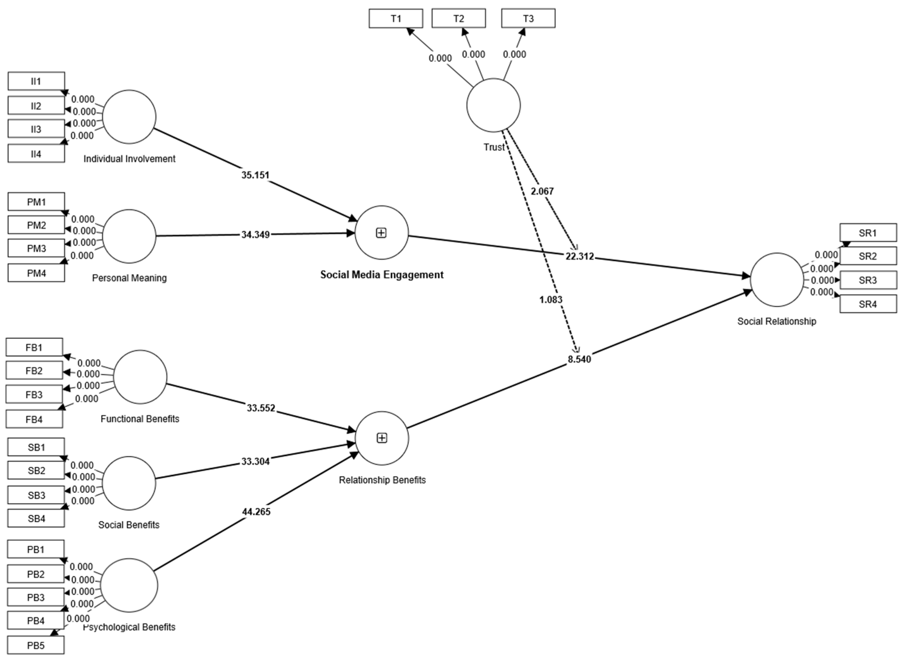
In this research, the proposed hypotheses and model were examined through the application of partial least squares (PLS) analysis. This technique facilitates the simultaneous scrutiny of multiple correlations, as emphasized by Chin (2010). To be precise, PLS models are adept at dissecting complex structures that involve numerous variables and interactions, even with smaller sample sizes (Hair et al. 2021). Partial least squares-structural equation modeling (PLS-SEM) encompasses both external and internal models (Hair et al. 2019). The external model assesses the reliability and validity of constructs and indicators, whereas the internal model gauges the significance of the hypotheses.
This investigation yields significant insights into how trust moderates the relationship between social media engagement and relationship benefits, particularly in the social dynamic of Jordan. Employing PLS analysis introduces a stringent and dependable approach to data interpretation and hypothesis verification in this study.
7. Measurements Scale, Construct Reliability, and Validity
In this study, four measures were employed to assess various aspects of social relationships. The first scale, assessing social relationships, consisted of four items rated on a seven-point Likert scale, ranging from one (Completely Disagree) to seven (Completely Agree). The average scores were calculated, with higher scores indicating stronger social relationships. This scale exhibited strong convergent and discriminant validity (Lestari et al. 2022).
The second measure, focusing on social media engagement (individual involvement and personal meaning), was adapted from Di Gangi and Wasko (2016). Items were rated on a 7-point Likert scale, from 1 (very unlikely) to 7 (very likely). This scale demonstrated high reliability and convergent validity.
The third measure, examining relationship benefits (psychological, social, and functional benefits), was adopted from Balakrishnan and Shamim (2013) and Al-Msallam and Alhaddad (2016). These items were also rated on a 7-point Likert scale, ranging from 1 (very unlikely) to 7 (very likely). This scale exhibited high reliability and convergent validity as well.
The fourth measure, a four-item scale assessing trust, was adapted from Wang and Chen (2012). Each item was rated on a 7-point Likert scale, from 1 (strongly disagree) to 7 (strongly agree). According to Hair et al. (2021), composite reliability rho values between 0.60 and 0.70 are acceptable for exploratory research, while values from 0.70 to 0.90 range from satisfactory to good. In this study, composite reliability for all constructs fell between 0.811 and 0.962, indicating satisfactory to good reliability. Additionally, the average variance extracted (convergent validity) results were at an acceptable level (AVE ≥ 0.50), please see Table 1.
Table 1.
Measurements scale, construct reliability, and validity: composite reliability (CR) and average variance extracted (AVE).
Factor loadings represent the extent to which an item reflects the underlying construct. Hair et al. (2021) recommend factor loadings above 0.70. In this study, all factor loadings exceeded 0.70, except for item T4 (The people in the social media were friendly), which was consequently removed from the analysis.
In the partial least squares (PLS) algorithm, all observed indicator variables are subject to standardization, which equates to normalization in this context. Here, standardization ensures these variables have a mean of zero and a standard deviation of one. The necessity of this step stems from the requirement of the PLS algorithm to have standardized latent variable scores. Given that latent variables in PLS constitute linear combinations of the indicator variables, standardization of these indicators becomes imperative. An inherent result of this process is that the coefficients of both the measurement (outer model) and structural (inner model) path range between −1 and 1. Strength of association is denoted by the closeness to absolute 1, with paths nearing absolute 1 signifying the strongest relationships. This study ensures all factors attain an absolute value for accurate evaluation (see Table 2).
Table 2.
Inner model.
Social media engagement is conceptualized as a multidimensional construct that captures various facets of users’ experiences on social media platforms (Di Gangi and Wasko 2016; Heldman et al. 2013). In accordance with this perspective, we posit that social media engagement is a second-order construct comprising individual involvement and personal meaning as its first-order dimensions. Individual involvement reflects the extent to which users actively engage in social media activities, while personal meaning represents the degree to which users find personal relevance in their online interactions.
Similarly, relationship benefits are recognized as a multidimensional construct that encompasses diverse aspects of users’ perceived advantages arising from their social connections. In this study, we propose that relationship benefit is a second-order construct, consisting of psychological benefits, social benefits, and functional benefits as first-order dimensions. Psychological benefits encompass emotional and mental well-being derived from social connections, social benefits involve a sense of belonging and social support, and functional benefits pertain to tangible and practical gains obtained from relationships (Balakrishnan and Shamim 2013; Al-Msallam and Alhaddad 2016).
In this study, we consider social media engagement as a reflective construct, supported by the existing literature (Di Gangi and Wasko 2016; Heldman et al. 2013). This approach is based on the idea that social media engagement, as a higher-order construct, influences its first-order dimensions, individual involvement and personal meaning. Consequently, changes in social media engagement would lead to corresponding changes in these dimensions. Utilizing a reflective measurement model is appropriate for our research, as it allows for the investigation of relationships between the latent construct of social media engagement and its observed indicators, which are expected to covary (Hair et al. 2021).
Likewise, we regard relationship benefits as a reflective construct, informed by the existing literature (Balakrishnan and Shamim 2013; Al-Msallam and Alhaddad 2016). This perspective is rooted in the notion that relationship benefit, as a higher-order construct, affects its first-order dimensions, namely, psychological benefits, social benefits, and functional benefits. Therefore, changes in relationship benefits would result in corresponding changes in these dimensions. Employing a reflective measurement model is suitable for our research, as it enables the examination of relationships between the latent construct of relationship benefits and its observed indicators, which are expected to covary (Hair et al. 2021).
The Heterotrait–Monotrait (HTMT) criterion is a valuable method for assessing discriminant validity by comparing the ratio of between-construct correlations to within-construct correlations. To determine whether discriminant validity is established, the HTMT values are compared to a predefined threshold. If the value exceeds the threshold, it suggests a lack of discriminant validity between the constructs. Several scholars recommend a threshold of 0.90 (Yusoff et al. 2020), while others propose a more conservative threshold of 0.85 to ensure a higher level of discriminant validity (Hair et al. 2019).
In this study, we opted for the more conservative threshold of 0.85 to rigorously evaluate the discriminant validity of our constructs. The results of the HTMT analysis revealed that the ratios for all construct pairs were below the chosen threshold of 0.85, indicating satisfactory discriminant validity among the constructs (refer to Table 3).
Table 3.
HTMT Values for Discriminant Validity Assessment. Note: bold number is threshold value.
8. Results and Discussion
In order to accomplish the objectives of this study, we employed partial least squares (PLS) software to evaluate the proposed research model. PLS is advantageous due to its ability to address concerns related to small sample sizes, less stringent assumptions regarding normality distribution, and error term requirements. Furthermore, PLS allows for simultaneous assessment of both measurement and structural models.
Another benefit of PLS is its capacity to handle complex models with hierarchical structures, multiple components, indicators, and relationships. It is also adept at modeling higher-order constructs. PLS offers a flexible approach to the treatment of advanced model elements, such as moderating factors.
The primary goal of evaluating a structural model (Figure 2) is to test hypotheses that correspond to research questions. In this study, we developed a research framework and proposed two research hypotheses. To assess the structural model, Lowry and Gaskin (2014) recommend identifying significant and effective paths that support the hypotheses and evaluating the predictive quality of the model.
Figure 2.
Structural model assessment.
These findings provide confidence in the discriminant validity of the constructs under investigation, thereby ensuring the adequacy of the measurement model and the credibility of the relationships between the constructs in the structural model. Consequently, the results of the HTMT analysis contribute to the robustness and validity of the research findings, further supporting the conclusions drawn from this study. The bootstrapping procedure in Table 4 shows the T-values, significance levels, and p values of the determinants of subjective happiness and social media motivation. All the path coefficients revealed a significance level of 0.05, utilizing the bootstrapping results. The results demonstrated that H1, H2, and H3 were supported. Meanwhile, the highest contribution to social relationship was from social media engagement (p value = 0.000, T-value (22.312) > 1.96); however, H4 was rejected with (p value 0.279, T-value = 1.083) (refer to Table 4 or Figure 2).
Table 4.
Hypotheses testing.
Table 4 presents the results of the hypothesis testing for four different hypotheses related to social relationships. The table shows the original sample results, sample mean, standard deviation, T statistics, and p values for each hypothesis. Based on these values, we can determine whether each hypothesis is supported or rejected.
H1.
Social media engagement (individual involvement and personal meaning) has a positive relationship with social relationships.
The results of this study support the hypothesis that social media engagement has a positive relationship with social relationships (H1); the original sample result is 0.604, with a sample mean of 0.606 and a standard deviation of 0.027. The T statistic is 22.312, and the p value is 0.000. Because the p value is less than 0.05, this hypothesis is supported. This suggests that there is a significant positive relationship between social media engagement and social relationships. This finding aligns with previous research, which has also demonstrated a positive association between social media engagement and social relationships.
For instance, a study by Ellison et al. (2014) found that Facebook usage, particularly in terms of engaging with others through comments and messages, was positively associated with increased social capital. This indicates that social media engagement can help individuals maintain and strengthen social connections.
In a similar vein, Burke et al. (2010) found that specific forms of social media engagement, including directed communication (for example, posting on someone’s wall or commenting on their content), were associated with heightened feelings of social support and decreased loneliness. This reinforces the notion that social media engagement can positively influence social relationships. In addition, Hatamleh et al. (2020, 2023) demonstrated that social media platforms contribute to subjective happiness and foster relationship commitment among online users.
However, it is crucial to acknowledge that the relationship between social media engagement and social relationships can be complex and may vary depending on the specific platform, the nature of the engagement, and individual differences. For example, Kross et al. (2013) found that passive use of Facebook, such as scrolling through one’s news feed without interacting with others, was associated with decreased well-being over time.
In conclusion, the results of this study support the hypothesis that social media engagement has a positive relationship with social relationships, which is consistent with previous research. However, it is essential to recognize the nuances and complexities of this relationship and consider the potential impact of various factors, such as the specific platform, the nature of engagement, and individual differences.
H2.
Relationship benefits (psychological benefits, social benefits, and functional benefits) have a positive impact on social relationships.
H2 postulates that relationship benefits, which including psychological benefits, social benefits, and functional benefits, have a positive impact on social relationships. The results in this study support this hypothesis, with an original sample result of 0.304, a sample mean of 0.303, a standard deviation of 0.036, a T statistic of 8.540, and a p value of 0.000. The p value being less than 0.05 indicates a significant positive impact of relationship benefits on social relationships.
This finding aligns with prior research emphasizing the significance of various relationship benefits in shaping social connections. For instance, Iacobucci and Hibbard (1999) demonstrated that psychological benefits, such as trust and commitment, are vital for nurturing strong and enduring relationships among individuals. Moreover, Gilly and Wolfinbarger (1998) found that social benefits, such as belonging to a community or group, contribute to relationship satisfaction and the development of social bonds.
Additionally, functional benefits, which refer to the practical advantages gained from a relationship, have also been shown to play a role in building and maintaining social relationships. For instance, Parasuraman et al. (1988) suggested that functional benefits like reliability and responsiveness are essential factors in determining a relationship.
Furthermore, this outcome supported the findings of previous studies that demonstrated that relationship benefits positively influence online relationship commitment (Kim and Lee 2011; Reinecke and Trepte 2014). The study by Kim and Lee (2011) found an association between relationship benefits and online relationship commitment in terms of self-presentation. The correlation is that an honest young adult on a social media site may receive relationship benefits from friends, which then leads to increased-quality interactions that are advantageous to the broader personal relationship benefits of the individual. Moreover, a study by Reinecke and Trepte (2014) theoretically defined honest self-portrayals as relationship benefits and stated that this construct derives benefits especially from social networking sites that significantly enhance the positive and subjective well-being of young adults.
In summary, the results of this study, along with previous research, support the hypothesis that relationship benefits, encompassing psychological, social, and functional benefits, have a positive impact on social relationships. These findings emphasize the importance of understanding the various dimensions of relationship benefits and their role in shaping social connections.
H3.
Trust has a moderation impact on the relationship between social media engagement (individual involvement and personal meaning) and social relationships.
H3 it is proposedthat trust moderates the relationship between social media engagement, which encompassing individual involvement and personal meaning, and social relationships. The results support this hypothesis, with an original sample result of 0.060, a sample mean of 0.062, a standard deviation of 0.029, a T statistic of 2.067, and a p value of 0.039. The p value being less than 0.05 indicates that the moderation effect of trust is significant. The relationship is positive, suggesting that higher levels of trust combined with higher social media engagement may have a beneficial impact on social relationships (please see Figure 3).
Figure 3.
Moderating effect of trust on the relationship between social engagement and social relationship.
This finding is in line with some recent studies that have examined the role of trust in social media engagement and its influence. For example, a study by Chahal and Rani (2017) found that trust positively and significantly moderates the relationship between social media engagement and its influence on brand equity relationships. Similarly, a study by Lin et al. (2016) found that trust moderated the relationship between social media engagement and reciprocity in social exchanges among Chinese college students.
In addition, social network site trust significantly moderated the relationship between frequent use of each SNS to follow brands and brand community-related outcomes (Phua et al. 2017). Also, social exchange theory posits that trust is a crucial moderator of the relationship between social media engagement, relationship benefits, and social relationships (Norman et al. 2020). In this regard, studies have explored the relationship between social media use and trust, revealing a mediated moderation model of social capital and perceived usefulness (Kim and Kim 2021).
In conclusion, this study’s results, along with previous research, support the hypothesis that trust moderates the relationship between social media engagement and social relationships. This highlights the importance of understanding the multifaceted role of trust in the context of social media engagement and social relationships.
H4.
Trust has a moderation impact on the relationship between relationship benefits and social relationships.
The original sample result is 0.030, with a sample mean of 0.033 and a standard deviation of 0.027. The T statistic is 1.083, and the p value is 0.279. Because the p value is greater than 0.05, this hypothesis is rejected. This suggests that the interaction between trust and relationship benefits does not have a significant effect on social relationships.
The positive perception of trust on social media platforms is significantly related to the security of users’ private details, credibility and issues of privacy, illegal access, and a lack of data confidentiality (Lankton et al. 2015). In addition, a study by Tan et al. (2012) found that social networking sites may impact the privacy and trust of users because they typically request personal information, including profile information and current location. This may cause users to be reluctant in proceeding with an online relationship and some have even deactivated their social media accounts due to the mishandling of their personal information by social media sites (Lu et al. 2016).
In brief, the results show that social media engagement and relationship benefits have a positive impact on social relationships; also, the interaction between trust and social media engagement has a positive impact. However, the interaction between trust and relationship benefits does not significantly influence social relationships.
The Q-square value is a significant statistical measure that assesses the predictive relevance of a model. According to Hair et al. (2019), a Q-square value greater than 0 indicates a model’s goodness in predictive relevance.
In the context of this study, we examine the F-square values, another key statistical measure, to understand the relationship between certain variables. The F-square value measures the effect size, showing the magnitude of the effect one variable has on another in the model.
Looking at Table 5:
Table 5.
Q-square.
- The relationship between social media engagement and social relationship shows an F-square value of 1.305. This suggests a strong effect size, indicating that social media engagement significantly influences social relationships.
- The second relationship is between relationship benefits and social relationship, showing an F-square value of 0.221. This indicates a smaller effect size, suggesting that while relationship benefits have an impact on social relationships, the influence is less significant compared to the impact of social media engagement.
Thus, these values provide critical insights into the model’s predictive capabilities and the relationships between the various study variables.
The R-squared (R2) and predictive relevance (Q2) values for the social relationship variable were 0.917 and 0.876, respectively. The R2 value indicates that approximately 91.7% of the variance in the dependent variable can be explained by the independent variables included in the model, suggesting a strong relationship between the predictors and the outcome variable. The Q2 value, which represents the predictive relevance of the model, demonstrates that the model’s ability to predict the social relationship variable exceeds chance, with an estimated predictive relevance of 87.6%. These findings provide evidence for the substantial explanatory power of the independent variables in relation to the social relationship construct (please see Table 6).
Table 6.
Model Fit Measures—R2 and Q2.
9. Enhanced Contributions, Limitations, and Future Research Directions
The current study has made significant strides in deepening our understanding of social relationships in the virtual world by offering both theoretical and practical insights. By addressing the conceptual gaps and building on prior empirical findings, this research has contributed valuable knowledge to the existing literature. In this section, we will elaborate on these contributions, emphasizing their implications for future research.
This study’s conceptual framework, grounded in social exchange theory and informed by previous empirical research, aimed to resolve discrepancies observed in the existing literature. This framework emphasized the key predictors necessary for analyzing the impact of virtual platforms, such as social media, on social relationships. Furthermore, the research highlighted the interdisciplinary nature of virtual social relationships by integrating elements from psychology, sociology, and communication studies. This approach fosters collaboration among researchers from various fields, promoting a more comprehensive understanding of the phenomenon. Although this study employed a cross-sectional design, future research could benefit from longitudinal designs to better capture the dynamics of social relationships in the virtual world.
This study made significant theoretical contributions by validating the social exchange theory factors within the context of virtual social relationships on platforms like social media. This validation resulted in the development of new research frameworks based on social exchange theory, providing a foundation for future studies. However, this study primarily focused on social relationships, neglecting other important types of online relationships, such as romantic connections and professional networks. Future research should explore the applicability of social exchange theory and the proposed framework to a broader range of relationship types. Moreover, examining additional factors that may influence virtual social relationships, such as personality traits, cultural factors, or technology affordances, could provide a more holistic understanding of online social interactions.
From a methodological standpoint, this study was the first to test social media engagement as a higher-order construct, analyzing its influence on the first-order dimensions of individual involvement and personal meaning. Additionally, it investigated the impact of relationship benefits, another higher-order construct, on its first-order dimensions, including psychological benefits, social benefits, and functional benefits. To obtain more generalizable results, future research should employ probability sampling methods, such as simple random sampling, instead of the convenience sampling technique used in this study. Furthermore, expanding the scope of this study to include participants from diverse backgrounds and regions, particularly in underrepresented areas like Arab countries, could offer valuable insights.
The practical contributions of this study are invaluable for institutions focused on social development, as the findings emphasize the importance of leveraging social media platforms to maintain and enhance social relations within society. Additionally, the results provide insights into social media users’ needs and preferences, enabling platform developers to create more effective and culturally appropriate engagement tools. This study also underlines the importance of digital literacy in navigating virtual social relationships, informing educational programs and public awareness campaigns aimed at equipping individuals with the necessary skills to effectively engage in online social interactions.
By considering these additional contributions, the current study offers a more comprehensive understanding of virtual social relationships and provides valuable insights for future research and practical applications.
10. Conclusions
This study has demonstrated that social media engagement (individual involvement and personal meaning) and relationship benefits (psychological benefits, social benefits, and functional benefits) play critical roles in shaping social relationships in the virtual world. Our findings indicate that higher levels of social media engagement, encompassing individual involvement and personal meaning, are positively correlated with stronger social relationships on social media platforms. This highlights the importance of fostering engagement to build and maintain connections in the virtual environment.
Furthermore, our research has revealed that relationship benefits, including psychological, social, and functional benefits, serve to enhance social relationships in the online domain. By providing valuable incentives and rewards, these benefits can contribute to the growth and strength of virtual social ties.
In addition to social media engagement and relationship benefits, trust emerged as a key factor influencing social relationships in the virtual world. Our study revealed that trust acts as a moderating variable, controlling the extent to which social media engagement influences social relationships. The findings suggest that as trust increases, the impact of social media engagement on social relationships becomes more pronounced, leading to an overall enhancement of virtual connections.
In conclusion, this research underscores the significance of social media engagement, relationship benefits, and trust in shaping social relationships in the virtual world. By understanding and leveraging these factors, individuals and organizations can foster stronger, more meaningful connections within the ever-growing digital landscape.
Author Contributions
Conceptualization, I.H.M.H. and A.O.S.; methodology, I.H.M.H., A.O.S. and M.H.; software, I.H.M.H.; validation, I.H.M.H., O.T., A.K.A. and R.A.-Q.A.; formal analysis, I.H.M.H. and M.H.; investigation, I.H.M.H. and R.A.; resources, I.H.M.H. and R.A.; data curation, I.H.M.H., O.T., A.K.A. and R.A.-Q.A.; writing—original draft preparation, I.H.M.H. and A.O.S.; writing—review and editing I.H.M.H., A.O.S. and M.H.; supervision, I.H.M.H., A.O.S. and M.H.; project administration, I.H.M.H., A.O.S., O.T., A.K.A. and M.H. All authors have read and agreed to the published version of the manuscript.
Funding
This research received no external funding.
Informed Consent Statement
This study did not involve the use of any chemicals, procedures, or equipment that pose significant hazards. Furthermore, no human participants or animals were involved in the research, thus eliminating the necessity for informed consent.
Data Availability Statement
Due to privacy regulations in Jordan, the dataset supporting this research is not openly available. Nevertheless, the lead author can supply the pertinent data in response to a reasonable request, adhering to the relevant legal and ethical standards.
Conflicts of Interest
The authors affirm that no conflict of interest exist that may potentially impact the integrity, objectivity, or impartiality of the present study.
References
- Abbasi, Irum Saeed, and Nawal G. Alghamdi. 2018. The Pursuit of Romantic Alternatives Online: Social Media Friends as Potential Alternatives. Journal of Sex & Marital Therapy 44: 16–28. [Google Scholar] [CrossRef]
- Abril, Eulàlia P., Kendall Tyson, and Kelsi Morefield. 2022. SnapChat This, Instagram That: The Interplay of Motives and Privacy Affordances in College Students’ Sharing of Food Porn. Telematics and Informatics 74: 101889. [Google Scholar] [CrossRef]
- Akbulut, Yavuz, and Selim Günüç. 2012. Perceived social support and Facebook use among adolescents. International Journal of Cyber Behavior Psychology and Learning 2: 30–41. [Google Scholar] [CrossRef]
- Al-Msallam, Samaan, and Abdullah Alhaddad. 2016. The effects of social media Marketing in the hotel industry: Conceptual model for development of an effective online community. International Journal of Business and Management Invention 5: 1–12. [Google Scholar]
- Balakrishnan, Vimala, and Azra Shamim. 2013. Malaysian Facebookers: Motives and Addictive Behaviours Unraveled. Computers in Human Behavior 29: 1342–49. [Google Scholar] [CrossRef]
- Baumeister, Roy F., and Mark R. Leary. 1995. The need to belong: Desire for interpersonal attachments as a fundamental human motivation. Psychological Bulletin 117: 497–529. [Google Scholar] [CrossRef] [PubMed]
- Bazarova, Natalya N., Yoon Hyung Choi, Victoria Schwanda Sosik, Dan Cosley, and Janis J. Whitlock. 2015. Social Sharing of Emotions on Facebook: Channel Differences, Satisfaction, and Replies. Paper prersented at the 18th ACM Conference on Computer Supported Cooperative Work & Social Computing, Vancouver, BC, Canada, March 14–18; pp. 154–64. [Google Scholar]
- Bender, Michael, Yvette van Osch, Willem Sleegers, and Mengyu Ye. 2019. Social Support Benefits Psychological Adjustment of International Students: Evidence from a Meta-Analysis. Journal of Cross-Cultural Psychology 50: 827–47. [Google Scholar] [CrossRef]
- Berkman, Lisa F., and Thomas Glass. 2000. Social integration, social networks, social support, and health. In Social Epidemiology. Edited by Lisa F. Berkman and Ichiro Kawachi. Oxford: Oxford University Press, pp. 137–73. [Google Scholar]
- Bougie, Roger, and Uma Sekaran. 2019. Research Methods for Business: A Skill-Building Approach. Hoboken: John Wiley & Sons. [Google Scholar]
- Bourdieu, Pierre. 1986. The forms of capital. In Handbook of Theory and Research for the Sociology of Education. Edited by Johan Richardson. Westport: Greenwood Press, pp. 241–58. [Google Scholar]
- Burke, Moira, Cameron Marlow, and Thomas Lento. 2010. Social Network Activity and Social Well-Being. Paper presented at SIGCHI Conference on Human Factors in Computing Systems, Atlanta, GA, USA, April 10–15; New York: ACM. [Google Scholar]
- Cacioppo, John T., Stephanie Cacioppo, John P. Capitanio, and Steven W. Cole. 2015. The Neuroendocrinology of Social Isolation. Annual Review of Psychology 66: 733–67. [Google Scholar] [CrossRef]
- Chahal, Hardeep, and Anu Rani. 2017. How Trust Moderates Social Media Engagement and Brand Equity. Journal of Research in Interactive Marketing 11: 312–35. [Google Scholar] [CrossRef]
- Chen, Chongyang, Kem Z. K. Zhang, Xiang Gong, and Matthew K. O. Lee. 2019. Failure to Decrease the Addictive Usage of Information Technologies: A Theoretical Model and Empirical Examination of Smartphone Game Users. Computers in Human Behavior 92: 256–65. [Google Scholar] [CrossRef]
- Chen, Yus, and Yan Chen. 2021. Trust, perceived relationship benefits, and relationship satisfaction among Chinese couples: The moderating role of initial trust. Journal of Social and Personal Relationships 38: 301–19. [Google Scholar]
- Chin, Wynne W. 2010. How to Write up and Report PLS Analyses. In Handbook of Partial Least Squares. Berlin and Heidelberg: Springer, pp. 655–90. [Google Scholar]
- Cho, Hichang, Pengxiang Li, Annabel Ngien, Marion Grace Tan, Anfan Chen, and Elmie Nekmat. 2023. The Bright and Dark Sides of Social Media Use during COVID-19 Lockdown: Contrasting Social Media Effects through Social Liability vs. Social Support. Computers in Human Behavior 146: 107795. [Google Scholar] [CrossRef] [PubMed]
- Chow, Wing S., and Si Shi. 2015. Investigating Customers’ Satisfaction with Brand Pages in Social Networking Sites. Journal of Computer Information Systems 55: 48–58. [Google Scholar] [CrossRef]
- Clark, Margaret S., and Judson Mills. 1979. Interpersonal attraction in exchange and communal relationships. Journal of Personality and Social Psychology 37: 12–24. [Google Scholar] [CrossRef]
- Dhiman, Bharat. 2023. Ethical Issues and Challenges in Social Media: A Current Scenario. SSRN Electronic Journal. [Google Scholar] [CrossRef]
- Di Gangi, Paul M., and Molly M. Wasko. 2016. Social media engagement theory: Exploring the influence of user engagement on social media usage. Journal of Organizational and End User Computing: An Official Publication of the Information Resources Management Association 28: 53–73. [Google Scholar] [CrossRef]
- Diener, Ed, and Martin E. P. Seligman. 2002. Very Happy People. Psychological Science 13: 81–84. [Google Scholar] [CrossRef]
- Dziewa, Amandine, and Fabienne Glowacz. 2022. Getting out from Intimate Partner Violence: Dynamics and Processes. A Qualitative Analysis of Female and Male Victims’ Narratives. Journal of Family Violence 37: 643–56. [Google Scholar] [CrossRef]
- Ellison, Nicole B., Charles Steinfield, and Cliff Lampe. 2007. The Benefits of Facebook ‘Friends:’ Social Capital and College Students’ Use of Online Social Network Sites. Journal of Computer-Mediated Communication: JCMC 12: 1143–68. [Google Scholar] [CrossRef]
- Ellison, Nicole B., Charles Steinfield, and Cliff Lampe. 2011. Connection Strategies: Social Capital Implications of Facebook-Enabled Communication Practices. New Media & Society 13: 873–92. [Google Scholar] [CrossRef]
- Ellison, Nicole B., Jessica Vitak, Rebecca Gray, and Cliff Lampe. 2014. Cultivating Social Resources on Social Network Sites: Facebook Relationship Maintenance Behaviors and Their Role in Social Capital Processes. Journal of Computer-Mediated Communication: JCMC 19: 855–70. [Google Scholar] [CrossRef]
- Festinger, Leon. 1954. A Theory of Social Comparison Processes. Human Relations 7: 117–40. [Google Scholar] [CrossRef]
- Gefen, D., C. M. Ridings, and J. W. Alba. 2018. Trust and intimacy in romantic relationships and the detrimental effect of Facebook use. Journal of Business Research 88: 428–36. [Google Scholar]
- Gilly, Mary C., and Mary Wolfinbarger. 1998. Advertising’s Internal Audience. Journal of Marketing 62: 69–88. [Google Scholar] [CrossRef]
- Hair, Joseph F., Jeffrey J. Risher, Marko Sarstedt, and Christian M. Ringle. 2019. When to use and how to report the results of PLS-SEM. European Business Review 31: 2–24. [Google Scholar] [CrossRef]
- Hair, Joseph F., Tomas M. Hult, Christian M. Ringle, Marko Sarstedt, Nicholas P. Danks, and Soumya Ray. 2021. Partial Least Squares Structural Equation Modeling (PLS-SEM) Using R: A Workbook, 1st ed. Cham: Springer Nature. [Google Scholar]
- Hampton, Keith N., Lauren F. Sessions, and Eun Ja Her. 2011. Core Networks, Social Isolation, and New Media: How Internet and Mobile Phone Use Is Related to Network Size and Diversity. Information, Communication and Society 14: 130–55. [Google Scholar] [CrossRef]
- Hampton, Keith N., Weixu Lu, and Kristen Purcell. 2015. Social Media and the Cost of Caring. Pew Research Center: Internet, Science & Tech. United States of America. Available online: https://policycommons.net/artifacts/619353/social-media-and-the-cost-of-caring/1600459/ (accessed on 14 July 2023).
- Hatamleh, Islam Habis Mohammad, Amjad Omar Safori, Amer Khaled Ahmad, and Neibal Moh’d Ibrahim Al-Etoum. 2023. Exploring the Interplay of Cultural Restraint: The Relationship between Social Media Motivation and Subjective Happiness. Social Sciences 12: 228. [Google Scholar] [CrossRef]
- Hatamleh, Islam Habis Mohammad, Izzal Asnira Zolkepli, and Jamilah Ahmad. 2020. The Effects of Cultural Restraint on Social Media Motivation, Relationship Benefits, and Relationship Commitment among Young Adults in Jordan: A Conceptual Study. International Journal of Innovation, Creativity and Change 13: 441–62. [Google Scholar]
- Hawkley, Louise C., and John T. Cacioppo. 2010. Loneliness Matters: A Theoretical and Empirical Review of Consequences and Mechanisms. Annals of Behavioral Medicine: A Publication of the Society of Behavioral Medicine 40: 218–27. [Google Scholar] [CrossRef]
- Heldman, Amy Burnett, Jessica Schindelar, and James B. Weaver, III. 2013. Social Media Engagement and Public Health Communication: Implications for Public Health Organizations Being Truly ‘Social’. Public Health Reviews 35. [Google Scholar] [CrossRef]
- Hollebeek, Linda D., Mark S. Glynn, and Roderick J. Brodie. 2014. Consumer Brand Engagement in Social Media: Conceptualization, Scale Development and Validation. Journal of Interactive Marketing 28: 149–65. [Google Scholar] [CrossRef]
- Homans, George C. 1958. Social Behavior as Exchange. New York: Irvington. [Google Scholar]
- Huang, Jimmy, João Baptista, and Robert D. Galliers. 2013. Reconceptualizing Rhetorical Practices in Organizations: The Impact of Social Media on Internal Communications. Information & Management 50: 112–24. [Google Scholar] [CrossRef]
- Iacobucci, Dawn, and Jonathan D. Hibbard. 1999. Toward an Encompassing Theory of Business Marketing Relationships (BMRS) and Interpersonal Commercial Relationships (ICRS): An Empirical Generalization. Journal of Interactive Marketing 13: 13–33. [Google Scholar] [CrossRef]
- Jang, H., H. Song, and J. Kim. 2019. Social support, social capital, and subjective well-being among college students in South Korea. Social Indicators Research 143: 389–407. [Google Scholar]
- Jang, Yuri, Nan Sook Park, David A. Chiriboga, Hyunwoo Yoon, Sok An, and Miyong T. Kim. 2015. Social Capital in Ethnic Communities and Mental Health: A Study of Older Korean Immigrants. Journal of Cross-Cultural Gerontology 30: 131–41. [Google Scholar] [CrossRef]
- Kahn, Joan R., Brittany S. McGill, and Suzanne M. Bianchi. 2011. Help to Family and Friends: Are There Gender Differences at Older Ages? Journal of Marriage and the Family 73: 77–92. [Google Scholar] [CrossRef]
- Kaye, Linda K. 2021. Exploring the ‘Socialness’ of Social Media. Computers in Human Behavior Reports 3: 100083. [Google Scholar] [CrossRef]
- Kim, Do Yuon, and Hye-Young Kim. 2021. Trust Me, Trust Me Not: A Nuanced View of Influencer Marketing on Social Media. Journal of Business Research 134: 223–32. [Google Scholar] [CrossRef]
- Kim, Junghyun, and Jong-Eun Roselyn Lee. 2011. The Facebook Paths to Happiness: Effects of the Number of Facebook Friends and Self-Presentation on Subjective Well-Being. Cyberpsychology, Behavior and Social Networking 14: 359–64. [Google Scholar] [CrossRef]
- Kim, Juran, and Ki Hoon Lee. 2019. Influence of Integration on Interactivity in Social Media Luxury Brand Communities. Journal of Business Research 99: 422–29. [Google Scholar] [CrossRef]
- Kim, Y. J., L. Stoel, and B. Jin. 2019. Consumer trust in e-commerce: An interdisciplinary review of the literature and implications for future research. Journal of Retailing 95: 151–69. [Google Scholar]
- Kramer, Roderick M. 1999. Trust and distrust in organizations: Emerging perspectives, enduring questions. Annual Review of Psychology 50: 569–98. [Google Scholar] [CrossRef] [PubMed]
- Krejcie, Robert V., and Daryle W. Morgan. 1970. Determining Sample Size for Research Activities. Educational and Psychological Measurement 30: 607–10. [Google Scholar] [CrossRef]
- Kross, Ethan, Philippe Verduyn, Emre Demiralp, Jiyoung Park, David Seungjae Lee, Natalie Lin, Holly Shablack, John Jonides, and Oscar Ybarra. 2013. Facebook Use Predicts Declines in Subjective Well-Being in Young Adults. PLoS ONE 8: e69841. [Google Scholar] [CrossRef]
- Lankton, Nancy, Marshall University, D. Harrison McKnight, and John Tripp. 2015. Technology, Humanness, and Trust: Rethinking Trust in Technology. Journal of the Association for Information Systems 16: 880–918. [Google Scholar] [CrossRef]
- Lee, In. 2018. Social Media Analytics for Enterprises: Typology, Methods, and Processes. Business Horizons 61: 199–210. [Google Scholar] [CrossRef]
- Lestari, Septi Kurnia, Malin Eriksson, Xavier de Luna, Gunnar Malmberg, and Nawi Ng. 2022. Frailty and Types of Social Relationships among Older Adults in 17 European Countries: A Latent Class Analysis. Archives of Gerontology and Geriatrics 101: 104705. [Google Scholar] [CrossRef]
- Lin, J., W. Peng, M. Kim, S. Y. Kim, and R. LaRose. 2016. Social media and social support: Does the online social support community benefit the individual? Journal of Computer-Mediated Communication 21: 264–77. [Google Scholar]
- Lin, Nan. 2012. Structural Analysis in the Social Sciences: Social Capital: A Theory of Social Structure and Action Series Number 19: A Theory of Social Structure and Action. Cambridge: Cambridge University Press. [Google Scholar] [CrossRef]
- Lin, Ruoyun, and Sonja Utz. 2015. The Emotional Responses of Browsing Facebook: Happiness, Envy, and the Role of Tie Strength. Computers in Human Behavior 52: 29–38. [Google Scholar] [CrossRef]
- Lowry, Paul Benjamin, and James Gaskin. 2014. Partial Least Squares (PLS) Structural Equation Modeling (SEM) for Building and Testing Behavioral Causal Theory: When to Choose It and How to Use It. IEEE Transactions on Professional Communication 57: 123–46. [Google Scholar] [CrossRef]
- Lu, Baozhou, Weiguo Fan, and Mi Zhou. 2016. Social Presence, Trust, and Social Commerce Purchase Intention: An Empirical Research. Computers in Human Behavior 56: 225–37. [Google Scholar] [CrossRef]
- Malthouse, Edward C., Michael Haenlein, Bernd Skiera, Egbert Wege, and Michael Zhang. 2013. Managing Customer Relationships in the Social Media Era: Introducing the Social CRM House. Journal of Interactive Marketing 27: 270–80. [Google Scholar] [CrossRef]
- Martin, William E., and Krista D. Bridgmon. 2012. Quantitative and Statistical Research Methods: From Hypothesis to Results. London: Jossey-Bass. [Google Scholar]
- Mayer, Roger C., James H. Davis, and David Schoorman. 1995. An Integrative Model of Organizational Trust. Academy of Management Review 20: 709–34. [Google Scholar] [CrossRef]
- McKnight, D. Harrison, Vivek Choudhury, and Charles Kacmar. 2002. Developing and Validating Trust Measures for E-Commerce: An Integrative Typology. Information Systems Research: ISR 13: 334–59. [Google Scholar] [CrossRef]
- McKnight, Harrison, and Norman L. Chervany. 2020. What makes a trusting online relationship? Journal of Management Information Systems 37: 9–42. [Google Scholar]
- Molm, Linda D. 2010. The Structure of Reciprocity. Social Psychology Quarterly 73: 119–31. [Google Scholar] [CrossRef]
- Muntinga, Daniël G., Marjolein Moorman, and Edith G. Smit. 2011. Introducing COBRAs: Exploring Motivations for Brand-Related Social Media Use. International Journal of Advertising 30: 13–46. [Google Scholar] [CrossRef]
- Norman, Steven M., James Avey, Milan Larson, and Larry Hughes. 2020. The Development of Trust in Virtual Leader–Follower Relationships. Qualitative Research in Organizations and Management An International Journal 15: 279–95. [Google Scholar] [CrossRef]
- Parasuraman, A., Valarie A. Zeithaml, and Leonard L. Berry. 1988. SERVQUAL: A multiple-item scale for measuring consumer perceptions of service quality. Journal of Retailing 64: 12–40. [Google Scholar]
- Phua, Joe, Seunga Venus Jin, and Jihoon (jay) Kim. 2017. Gratifications of Using Facebook, Twitter, Instagram, or Snapchat to Follow Brands: The Moderating Effect of Social Comparison, Trust, Tie Strength, and Network Homophily on Brand Identification, Brand Engagement, Brand Commitment, and Membership Intention. Telematics and Informatics 34: 412–24. [Google Scholar] [CrossRef]
- Portes, Alejandro. 1998. Social capital: Its origins and applications in modern sociology. Annual Review of Sociology 24: 1–24. [Google Scholar] [CrossRef]
- Putnam, Robert. 2001. Bowling Alone: The Collapse and Revival of American Community. London: Simon & Schuster. [Google Scholar]
- Reinecke, Leonard, and Sabine Trepte. 2014. Authenticity and Well-Being on Social Network Sites: A Two-Wave Longitudinal Study on the Effects of Online Authenticity and the Positivity Bias in SNS Communication. Computers in Human Behavior 30: 95–102. [Google Scholar] [CrossRef]
- Rusbult, Caryl E. 1980. Commitment and Satisfaction in Romantic Associations: A Test of the Investment Model. Journal of Experimental Social Psychology 16: 172–86. [Google Scholar] [CrossRef]
- Rusbult, Caryl E., and Paul A. M. Van Lange. 2003. Interdependence, Interaction, and Relationships. Annual Review of Psychology 54: 351–75. [Google Scholar] [CrossRef] [PubMed]
- Saiphoo, Alyssa N., Lilach Dahoah Halevi, and Zahra Vahedi. 2020. Social Networking Site Use and Self-Esteem: A Meta-Analytic Review. Personality and Individual Differences 153: 109639. [Google Scholar] [CrossRef]
- Segrin, Chris, and Jeanne Flora. 2019. Family Communication, 3rd ed. Boca Raton: CRC Press. [Google Scholar]
- Sheppard, Elizabeth, Dhanya Pillai, Genevieve Tze-Lynn Wong, Danielle Ropar, and Peter Mitchell. 2016. How Easy Is It to Read the Minds of People with Autism Spectrum Disorder? Journal of Autism and Developmental Disorders 46: 1247–54. [Google Scholar] [CrossRef] [PubMed]
- Simpson, Jeffry A., and W. Steven Rholes. 2010. Attachment and Relationships: Milestones and Future Directions. Journal of Social and Personal Relationships 27: 173–80. [Google Scholar] [CrossRef]
- Sweeney, Jillian C., and David A. Webb. 2007. How Functional, Psychological, and Social Relationship Benefits Influence Individual and Firm Commitment to the Relationship. Journal of Business & Industrial Marketing 22: 474–88. [Google Scholar] [CrossRef]
- Tan, Xin, Li Qin, Yongbeom Kim, and Jeffrey Hsu. 2012. Impact of Privacy Concern in Social Networking Web Sites. Internet Research 22: 211–33. [Google Scholar] [CrossRef]
- Toma, Catalina L., and Jeffrey T. Hancock. 2013. What Lies beneath: The Linguistic Traces of Deception in Online Dating Profiles. The Journal of Communication 62: 78–97. [Google Scholar] [CrossRef]
- Uchino, Bert N. 2009. Understanding the Links between Social Support and Physical Health: A Life-Span Perspective with Emphasis on the Separability of Perceived and Received Support. Perspectives on Psychological Science: A Journal of the Association for Psychological Science 4: 236–55. [Google Scholar] [CrossRef] [PubMed]
- Verduyn, Philippe, David Seungjae Lee, Jiyoung Park, Holly Shablack, Ariana Orvell, Joseph Bayer, Oscar Ybarra, John Jonides, and Ethan Kross. 2015. Passive Facebook Usage Undermines Affective Well-Being: Experimental and Longitudinal Evidence. Journal of Experimental Psychology. General 144: 480–88. [Google Scholar] [CrossRef] [PubMed]
- Walster, Elaine, G William Walster, and Jane Traupmann. 1978. Equity and Premarital Sex. Journal of Personality and Social Psychology 36: 82–92. [Google Scholar] [CrossRef]
- Walther, Joseph B., and Malcolm R. Parks. 2002. Cues filtered out, cues filtered in: Computer-mediated communication and relationships. In Handbook of Interpersonal Communication. Edited by Mark L. Knapp and James A. Daly. Newcastle upon Tyne: Sage, pp. 529–63. [Google Scholar]
- Wang, Edward Shih-Tse, and Lily Shui-Lien Chen. 2012. Forming Relationship Commitments to Online Communities: The Role of Social Motivations. Computers in Human Behavior 28: 570–75. [Google Scholar] [CrossRef]
- Wang, Hai-Zhen, Ting-Ting Yang, James Gaskin, and Jin-Liang Wang. 2019. The Longitudinal Association between Passive Social Networking Site Usage and Depressive Symptoms: The Mediating Role of Envy and Moderating Role of Life Satisfaction. Journal of Social and Clinical Psychology 38: 181–99. [Google Scholar] [CrossRef]
- Xu, Chonghuan, Austin Shijun Ding, and Kaidi Zhao. 2021. A Novel POI Recommendation Method Based on Trust Relationship and Spatial–Temporal Factors. Electronic Commerce Research and Applications 48: 101060. [Google Scholar] [CrossRef]
- Yoo, Kyung, and Ulrike Hyan. 2016. Use and Creation of Social Media By. In Social Media in Travel, Tourism and Hospitality: Theory, Practice and Cases. London: Routledge. [Google Scholar]
- Yusoff, Ahmad Shidki Mat, Fan Siong Peng, Fahmi Zaidi Abd Razak, and Wan Azani Mustafa. 2020. Discriminant Validity Assessment of Religious Teacher Acceptance: The Use of HTMT Criterion. Journal of Physics. Conference Series 1529: 042045. [Google Scholar] [CrossRef]
- Zeng, Daniel, Hsinchun Chen, Robert Lusch, and Shu-Hsing Li. 2010. Social Media Analytics and Intelligence. IEEE Intelligent Systems 25: 13–16. [Google Scholar] [CrossRef]
- Zhang, Mingmin, Ping Xu, and Yinjiao Ye. 2022. Trust in Social Media Brands and Perceived Media Values: A Survey Study in China. Computers in Human Behavior 127: 107024. [Google Scholar] [CrossRef]
- Zhu, Yu-Qian, and Houn-Gee Chen. 2015. Social Media and Human Need Satisfaction: Implications for Social Media Marketing. Business Horizons 58: 335–45. [Google Scholar] [CrossRef]
Disclaimer/Publisher’s Note: The statements, opinions and data contained in all publications are solely those of the individual author(s) and contributor(s) and not of MDPI and/or the editor(s). MDPI and/or the editor(s) disclaim responsibility for any injury to people or property resulting from any ideas, methods, instructions or products referred to in the content. |
© 2023 by the authors. Licensee MDPI, Basel, Switzerland. This article is an open access article distributed under the terms and conditions of the Creative Commons Attribution (CC BY) license (https://creativecommons.org/licenses/by/4.0/).


