Analysis of Risk Evolution Mechanism of Fire Disaster Chain in Building Construction and Optimization of Emergency Procedures
Abstract
1. Introduction
2. Literature Review
2.1. Construction Fire Risk Identification and Emergency Process Optimization
2.2. Secondary and Derivative Disaster Chains in Construction Fires
2.3. Theoretical Foundations and Simulation Applications of CPN
3. Methodology
3.1. Calculation of Construction Fire Risk
- (1)
 - Number of Sub-network Nodes
 
- (2)
 - Vulnerability
 
- (3)
 - Disaster rate
 
- (4)
 - Risk Degree
 
- (1)
 - Investigate alternative formulations or normalization techniques for the risk degree calculation to smooth the distribution while preserving its ability to identify critical paths.
 - (2)
 - Conduct comprehensive sensitivity analyses to understand how each parameter affects the final rank stability.
 - (3)
 - Validate the model on a larger and more diverse set of case studies to further assess the robustness of the prioritization.
 
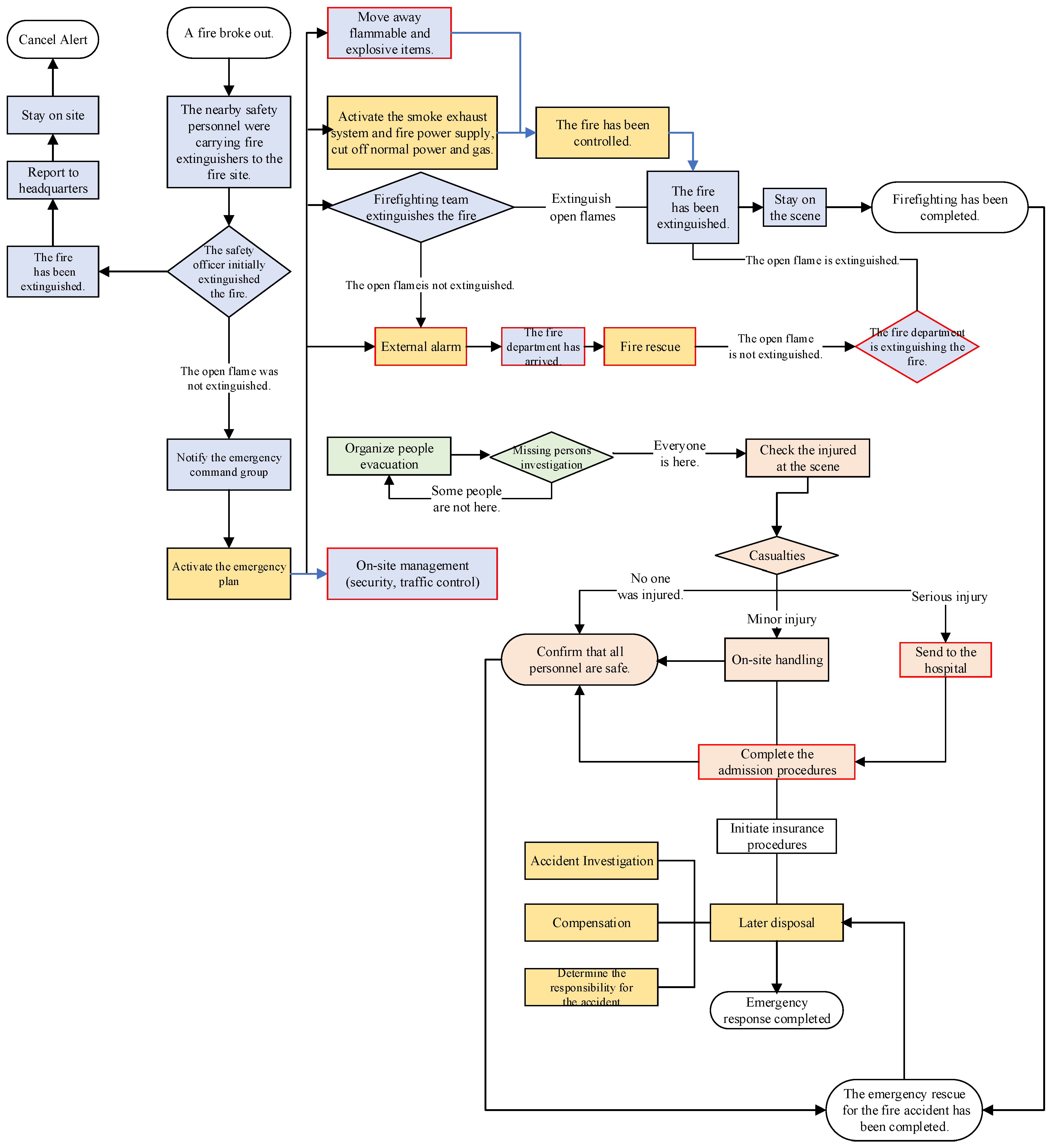
3.2. Optimization of Emergency Response Process
4. Experiment
4.1. Fire Accident Situation and Analysis
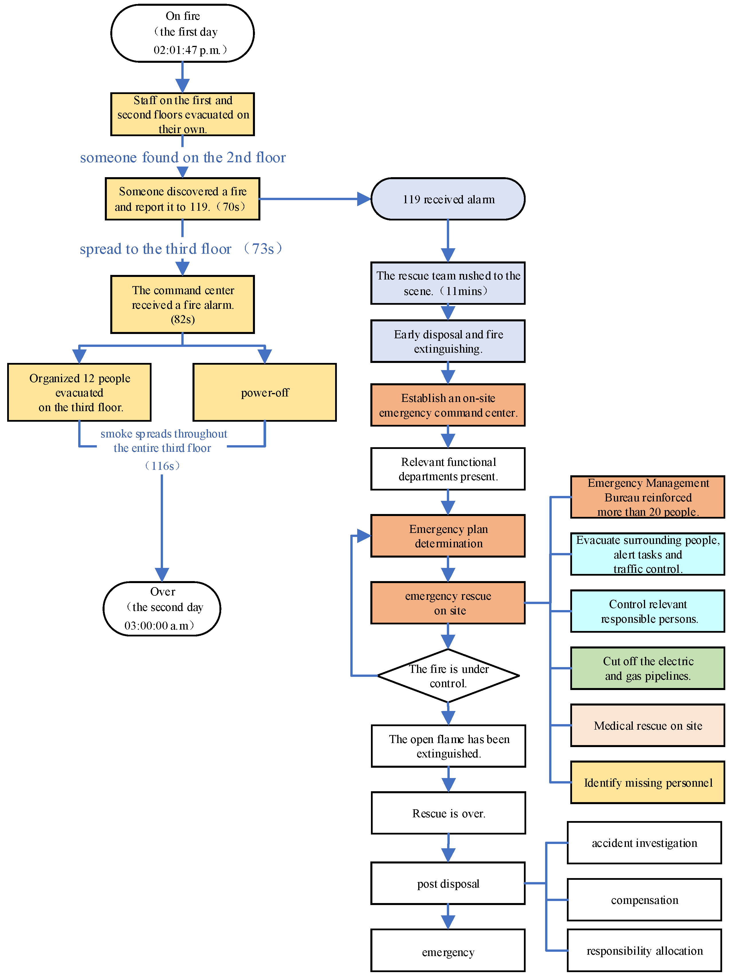
4.1.1. Background of the Accident
4.1.2. Process of the Accident
4.1.3. Topological Graph Modeling
4.2. CPN Simulation Verification
4.2.1. Assumptions
4.2.2. Model Construction
- (1)
 - Boundedness Analysis
 
- (2)
 - Liveness Verification
 
- (3)
 - Home Marking Property Verification
 
- (4)
 - Verification Conclusion
 
4.3. Optimization Effect Evaluation
- (1)
 - Communication Delays
 
- (2)
 - Resource Constraints
 
- (3)
 - Human Errors
 
5. Conclusions
Author Contributions
Funding
Data Availability Statement
Conflicts of Interest
References
- Yang, L.; Zhou, X.; Deng, Z.; Fan, W.; Wang, Q. Fire Situation and Fire Characteristic Analysis Based on Fire Statistics of China. Fire Saf. J. 2002, 37, 785–802. [Google Scholar] [CrossRef]
 - Barua, U.; Han, H.; Mojtahedi, M.; Ansary, M.A. Integration of Proactive Building Fire Risk Management in the Building Construction Sector: A Conceptual Framework to Understand the Existing Condition. Buildings 2024, 14, 3372. [Google Scholar] [CrossRef]
 - Yao, Y.; Li, Y.Z.; Lönnermark, A.; Ingason, H.; Cheng, X. Study of Tunnel Fires during Construction Using a Model Scale Tunnel. Tunn. Undergr. Space Technol. 2019, 89, 50–67. [Google Scholar] [CrossRef]
 - Zhang, Y.; Wang, G.; Wang, X.; Kong, X.; Jia, H.; Zhao, J. Regional High-Rise Building Fire Risk Assessment Based on the Spatial Markov Chain Model and an Indicator System. Fire 2024, 7, 16. [Google Scholar] [CrossRef]
 - Zakaria, Z.; Ismail, S.; Rani, W.N.M.W.M.; Che Amat, R.; Hussaini Wahab, M. Fire Hazard Assessment During Construction of a Mixed-Use Development Project in Kuala Lumpur. Int. J. Eng. Technol. 2018, 7, 5–10. [Google Scholar] [CrossRef]
 - Liu, H.; Wang, Y.; Sun, S.; Sun, B. Study on Safety Assessment of Fire Hazard for the Construction Site. Procedia Eng. 2012, 43, 369–373. [Google Scholar] [CrossRef]
 - Wu, A.; Shi, S.; Li, R.; Tang, D.; Tang, X. City Fire Risk Analysis Based on Coupling Fault Tree Method and Triangle Fuzzy Theory. Procedia Eng. 2014, 84, 204–212. [Google Scholar] [CrossRef][Green Version]
 - Abdullah, J. Fire in Tall Buildings: Occupant’s Safety and Owner’s Liability. In Kuala Lumpur: International Law Book Services; International Law Book Services: Kuala Lumpur, Malaysia, 2001. [Google Scholar][Green Version]
 - Ju, W. Study on Fire Risk and Disaster Reducing Factors of Cotton Logistics Warehouse Based on Event and Fault Tree Analysis. Procedia Eng. 2016, 135, 418–426. [Google Scholar] [CrossRef]
 - Hu, Y. Research on the Application of Fault Tree Analysis for Building Fire Safety of Hotels. Procedia Eng. 2016, 135, 524–530. [Google Scholar] [CrossRef]
 - Davidson, M.T.; Harik, I.E.; Davis, D.B. Fire Impact and Passive Fire Protection of Infrastructure: State of the Art. J. Perform. Constr. Facil. 2013, 27, 135–143. [Google Scholar] [CrossRef]
 - Zhang, C. Review of Structural Fire Hazards, Challenges, and Prevention Strategies. Fire 2023, 6, 137. [Google Scholar] [CrossRef]
 - Lou, T.; Wang, W.; Izzuddin, B.A. A Framework for Performance-Based Assessment in Post-Earthquake Fire: Methodology and Case Study. Eng. Struct. 2023, 294, 116766. [Google Scholar] [CrossRef]
 - Hulse, L.M.; Deere, S.; Galea, E.R. Fire Safety in Construction: Site Evacuation and Self-Reported Worker Behaviour. Saf. Sci. 2022, 145, 105482. [Google Scholar] [CrossRef]
 - Deere, S.; Xie, H.; Galea, E.R.; Cooney, D.; Lawrence, P.J. An Evacuation Model Validation Data-Set for High-Rise Construction Sites. Fire Saf. J. 2021, 120, 103118. [Google Scholar] [CrossRef]
 - Kristensen, L.M.; Christensen, S.; Jensen, K. The Practitioner’s Guide to Coloured Petri Nets. Int. J. Softw. Tools Technol. Transf. (STTT) 1998, 2, 98–132. [Google Scholar] [CrossRef]
 - Jensen, K.; Kristensen, L.M. Colored Petri Nets. Commun. ACM 2015, 58, 61–70. [Google Scholar] [CrossRef]
 - Fernandes Costa, T.; Sobrinho, Á.; Chaves e Silva, L.; da Silva, L.D.; Perkusich, A. Coloured Petri Nets-Based Modeling and Validation of Insulin Infusion Pump Systems. Appl. Sci. 2022, 12, 1475. [Google Scholar] [CrossRef]
 - Kristensen, L.M.; Jørgensen, J.B.; Jensen, K. Application of Coloured Petri Nets in System Development. In Advanced Course on Petri Nets; Springer: Berlin/Heidelberg, Germany, 2004; pp. 626–685. [Google Scholar]
 - Zhang, J.; Miao, X. Application of Colored Petri Nets in Security Protocol Analysis. In Proceedings of the International Conference on Algorithms Software Engineering and Network Security, Nanchang, China, 26–28 April 2024; ACM: New York, NY, USA, 2024; pp. 676–682. [Google Scholar]
 - Jensen, K.; Kristensen, L.M.; Wells, L. Coloured Petri Nets and CPN Tools for Modelling and Validation of Concurrent Systems. Int. J. Softw. Tools Technol. Transf. 2007, 9, 213–254. [Google Scholar] [CrossRef]
 - Deng, J.; Liu, S.; Zeng, X. An Emergency Response Framework Design and Performance Analysis for Ship Fire Incidents in Waterway Tunnels. Fire 2025, 8, 278. [Google Scholar] [CrossRef]
 - Zhou, J.; Reniers, G.; Cozzani, V. A Petri-Net Approach for Firefighting Force Allocation Analysis of Fire Emergency Response with Backups. Reliab. Eng. Syst. Saf. 2023, 229, 108847. [Google Scholar] [CrossRef]
 - Yang, Y.; Yu, L.; Wang, X.; Zhou, Z.; Chen, Y.; Kou, T. A Novel Method to Evaluate Node Importance in Complex Networks. Phys. A: Stat. Mech. Its Appl. 2019, 526, 121118. [Google Scholar] [CrossRef]
 - Ait Rai, K.; Machkour, M.; Antari, J. Influential Nodes Identification in Complex Networks: A Comprehensive Literature Review. Beni-Suef Univ. J. Basic Appl. Sci. 2023, 12, 18. [Google Scholar] [CrossRef]
 - Cvetković, V.M.; Dragašević, A.; Protić, D.; Janković, B.; Nikolić, N.; Milošević, P. Fire Safety Behavior Model for Residential Buildings: Implications for Disaster Risk Reduction. Int. J. Disaster Risk Reduct. 2022, 76, 102981. [Google Scholar] [CrossRef]
 - Lara, R.D.L.H.; Vergara, K.A.F.; Arrieta, J.C.; Mariano, L.E.M.; Ahumada, K.C. Fire Regulations in Industrial Companies and the Level of Impact and Risk: The Case of the Municipality of Soledad, Atlántico. Int. J. Saf. Secur. Eng. 2022, 12, 179–183. [Google Scholar] [CrossRef]
 - Wang, Y.; Hou, L.; Li, M.; Zheng, R. A Novel Fire Risk Assessment Approach for Large-Scale Commercial and High-Rise Buildings Based on Fuzzy Analytic Hierarchy Process (FAHP) and Coupling Revision. Int. J. Environ. Res. Public Health 2021, 18, 7187. [Google Scholar] [CrossRef]
 - Yilmaz, F.; Alp, S.; Oz, B.; Alkoc, A. Analysis of the Risks Arising from Fire Installations in Workplaces Using the Ranking Method. Eng. Technol. Appl. Sci. Res. 2020, 10, 5914–5920. [Google Scholar] [CrossRef]
 - Alkış, S.; Aksoy, E.; Akpınar, K. Risk Assessment of Industrial Fires for Surrounding Vulnerable Facilities Using a Multi-Criteria Decision Support Approach and GIS. Fire 2021, 4, 53. [Google Scholar] [CrossRef]
 - Omidvari, F.; Jahangiri, M.; Mehryar, R.; Alimohammadlou, M.; Kamalinia, M. Fire Risk Assessment in Healthcare Settings: Application of FMEA Combined with Multi-Criteria Decision Making Methods. Math. Probl. Eng. 2020, 2020, 8913497. [Google Scholar] [CrossRef]
 - Rezaei, J. Best-Worst Multi-Criteria Decision-Making Method: Some Properties and a Linear Model. Omega 2016, 64, 126–130. [Google Scholar] [CrossRef]
 - Brzezińska, D.; Bryant, P. Risk Index Method–A Tool for Sustainable, Holistic Building Fire Strategies. Sustainability 2020, 12, 4469. [Google Scholar] [CrossRef]
 - Rahardjo, H.A.; Prihanton, M. The Most Critical Issues and Challenges of Fire Safety for Building Sustainability in Jakarta. J. Build. Eng. 2020, 29, 101133. [Google Scholar] [CrossRef]
 - Zou, Y.; Kiviniemi, A.; Jones, S.W. A Review of Risk Management through BIM and BIM-Related Technologies. Saf. Sci. 2017, 97, 88–98. [Google Scholar] [CrossRef]
 - Li, W.; Li, H.; Liu, Y.; Wang, S.; Pei, X.; Li, Q. Fire Risk Assessment of High-Rise Buildings under Construction Based on Unascertained Measure Theory. PLoS ONE 2020, 15, e0239166. [Google Scholar] [CrossRef]
 - Chow, W.K. Proposed Fire Safety Ranking System EB-FSRS for Existing High-Rise Nonresidential Buildings in Hong Kong. J. Archit. Eng. 2002, 8, 116–124. [Google Scholar] [CrossRef]
 - Silva, J.S.R.F. Towards Integrated Fire Management—Outcomes of the European Project Fire Paradox; European Forest Institute: Joensuu, Finland, 2010; ISBN 970-952-5453-48-5. [Google Scholar]
 - Attaran, M. Information Technology and Business-process Redesign. Bus. Process Manag. J. 2003, 9, 440–458. [Google Scholar] [CrossRef]
 - Shams Abadi, S.T.; Moniri Tokmehdash, N.; Hosny, A.; Nik-Bakht, M. BIM-Based Co-Simulation of Fire and Occupants’ Behavior for Safe Construction Rehabilitation Planning. Fire 2021, 4, 67. [Google Scholar] [CrossRef]
 - Ji, X.; Wen, W.; Zhao, Q. Quantitative Disaster Chain Risk Analysis. J. Tsinghua Univ. Sci. Technol. 2009, 11, 1749–1752. [Google Scholar]
 - Alexander, D.; Pescaroli, G. What Are Cascading Disasters? UCL Open Environ. 2019, 1, e003. [Google Scholar] [CrossRef] [PubMed]
 - Fan, X.; Scaringi, G.; Korup, O.; West, A.J.; van Westen, C.J.; Tanyas, H.; Hovius, N.; Hales, T.C.; Jibson, R.W.; Allstadt, K.E.; et al. Earthquake-Induced Chains of Geologic Hazards: Patterns, Mechanisms, and Impacts. Rev. Geophys. 2019, 57, 421–503. [Google Scholar] [CrossRef]
 - Yıldız, M.A. Machine Learning for Fire Safety in the Built Environment: A Bibliometric Insight into Research Trends and Key Methods. Buildings 2025, 15, 2465. [Google Scholar] [CrossRef]
 - Zhang, Z. Estimating the Concrete Ultimate Strength Using a Hybridized Neural Machine Learning. Buildings 2023, 13, 1852. [Google Scholar] [CrossRef]
 - Liu, G.; Liu, J.; Wang, N.; Xue, X.; Tan, Y. Machine Learning-Aided Prediction of Post-Fire Shear Resistance Reduction of Q690 HSS Plate Girders. Buildings 2022, 12, 1481. [Google Scholar] [CrossRef]
 - Su, Y.; Rong, G.; Ma, Y.; Chi, J.; Liu, X.; Zhang, J.; Li, T. Hazard Assessment of Earthquake Disaster Chains Based on Deep Learning—A Case Study of Mao County, Sichuan Province. Front. Earth Sci. 2022, 9, 683903. [Google Scholar] [CrossRef]
 - Choi, M.-Y.; Jun, S. Fire Risk Assessment Models Using Statistical Machine Learning and Optimized Risk Indexing. Appl. Sci. 2020, 10, 4199. [Google Scholar] [CrossRef]
 - Hao, L. Fuzzy Evaluation on Fire Risk Assessment of High-Rise Building Construction Site Based on AHP. Hebei J. Ind. Sci. Technol. 2015, 3, 224–229. [Google Scholar] [CrossRef]
 - Su, Y. Study on Fire Safety Management of Building Construction Based on Image Recognition Technology. Master’s Thesis, Chongqing University, Chongqing, China, 2021. [Google Scholar] [CrossRef]
 - Tang, J.; Zeng, H.; Zheng, Q. Research on Complex Network Modeling and Emergency Chain Disruption Strategies for Secondary Disaster Chains in Construction Fires. Value Eng. 2025, 11, 62–65. [Google Scholar]
 - Yi, G.; Qin, H. Fuzzy Comprehensive Evaluation of Fire Risk on High-Rise Buildings. Procedia Eng. 2011, 11, 620–624. [Google Scholar] [CrossRef]
 - Li, S.; Tao, G.; Zhang, L. Fire Risk Assessment of High-Rise Buildings Based on Gray-FAHP Mathematical Model. Procedia Eng. 2018, 211, 395–402. [Google Scholar] [CrossRef]
 - Jensen, K. Coloured Petri Nets; Monographs in Theoretical Computer Science; An EATCS Series; Springer: Berlin/Heidelberg, Germany, 1996; ISBN 978-3-642-08243-6. [Google Scholar]
 - Jensen, K.; van der Aalst, W.M.; Ajmone Marsan, M.; Franceschinis, G.; Kleijn, J.; Kristensen, L.M. (Eds.) Transactions on Petri Nets and Other Models of Concurrency VI; Lecture Notes in Computer Science; Springer: Berlin/Heidelberg, Germany, 2012; Volume 7400, ISBN 978-3-642-35178-5. [Google Scholar]
 - Kristensen, L.M.; Christensen, S. Implementing Coloured Petri Nets Using a Functional Programming Language. High.-Order Symb. Comput. 2004, 17, 207–243. [Google Scholar] [CrossRef]
 - Ng, K.M.; Reaz, M.B.I.; Ali, M.A.M. A Review on the Applications of Petri Nets in Modeling, Analysis, and Control of Urban Traffic. IEEE Trans. Intell. Transp. Syst. 2013, 14, 858–870. [Google Scholar] [CrossRef]
 - Zhou, W. MSCFS-RP: A Colored-Petri-Net-Based Analysis Model for Master–Slave Cloud File Systems with Replication Pipelining. Electronics 2024, 13, 2852. [Google Scholar] [CrossRef]
 - Cavone, G.; Dotoli, M.; Seatzu, C. A Survey on Petri Net Models for Freight Logistics and Transportation Systems. IEEE Trans. Intell. Transp. Syst. 2018, 19, 1795–1813. [Google Scholar] [CrossRef]
 - Derni, O.; Boufera, F.; Khelfi, M.F. Coloured Petri Net for Modelling and Improving Emergency Department Based on the Simulation Model. Int. J. Simul. Process Model. 2019, 14, 72. [Google Scholar] [CrossRef]
 - Zeinalnezhad, M.; Chofreh, A.G.; Goni, F.A.; Klemeš, J.J.; Sari, E. Simulation and Improvement of Patients’ Workflow in Heart Clinics during COVID-19 Pandemic Using Timed Coloured Petri Nets. Int. J. Environ. Res. Public Health 2020, 17, 8577. [Google Scholar] [CrossRef]
 - Wakefield, R.R.; Sears, G.A. Petri Nets for Simulation and Modeling of Construction Systems. J. Constr. Eng. Manag. 1997, 123, 105–112. [Google Scholar] [CrossRef]
 - Wakefield, R.R. Application of Extended Stochastic Petri Nets to Simulation and Modelling of Construction Systems. Civ. Eng. Environ. Syst. 1998, 15, 1–22. [Google Scholar] [CrossRef]
 - Han, X.; Jie, L.; Zuyan, S. Non-Autonomous Coloured Petri Net-Based Methodology for the Dispatching Process of Urban Fire-Fighting. Fire Saf. J. 2000, 35, 299–325. [Google Scholar] [CrossRef]
 - Zhou, J. Petri Net Modeling for the Emergency Response to Chemical Accidents. J. Loss Prev. Process Ind. 2013, 26, 766–770. [Google Scholar] [CrossRef]
 - Vernez, D.; Buchs, D.; Pierrehumbert, G. Perspectives in the Use of Coloured Petri Nets for Risk Analysis and Accident Modelling. Saf. Sci. 2003, 41, 445–463. [Google Scholar] [CrossRef]
 - Zhou, J.; Reniers, G. Petri-Net Based Evaluation of Emergency Response Actions for Preventing Domino Effects Triggered by Fire. J. Loss Prev. Process Ind. 2018, 51, 94–101. [Google Scholar] [CrossRef]
 - Zhou, J.; Reniers, G. Petri-Net Based Simulation Analysis for Emergency Response to Multiple Simultaneous Large-Scale Fires. J. Loss Prev. Process Ind. 2016, 40, 554–562. [Google Scholar] [CrossRef]
 - Wang, R.; Zheng, W.; Liang, C.; Tang, T. An Integrated Hazard Identification Method Based on the Hierarchical Colored Petri Net. Saf. Sci. 2016, 88, 166–179. [Google Scholar] [CrossRef]
 - Wu, S.; Shao, B.; Bian, G.; Zhang, Z. Analysis of Fire Disaster Chain and Emergency Management Decision-Making in Universities Based on Complex Networks. J. Catastrophology 2022, 37, 156–161. [Google Scholar] [CrossRef]
 - GB50140-2005; Design Specification for Fire Extinguisher Configuration in Buildings. Ministry of Construction of the People’s Republic of China: Beijing, China, 2005.
 - Miao, Z.; Li, Z. Coupled SPH Model and Simulation of Personnel Evacuation in Fire Environment. J. Syst. Simul. 2016, 28, 292–300. [Google Scholar]
 - GB50116-2013; Code for Design of Automatic Fire Alarm Systems. Ministry of Housing and Urban-Rural Development of the People’s Republic of China, General Administration of Quality Supervision, Inspection and Quarantine of the People’s Republic of China, China Planning Press: Beijing, China, 2013.
 - GB/T38315-2019; Guidelines for the Preparation and Implementation of Fire Emergency Rescue Plans. State Administration for Market Regulation, China Planning Press: Beijing, China, 2019.
 





| Risk Event | Number of Sub- Network Nodes  | Risk Event | Number of Sub- Network Nodes  | 
|---|---|---|---|
| A1 Fire | 7 | S13 Equipment Damage | 5 | 
| S1 Reignition | 4 | S14 Dormitory Damage | 5 | 
| S2 Fire Spread | 8 | S15 Production Suspension | 4 | 
| S3 Flashover | 5 | S16 Impact on Surrounding People’s Lives  | 4 | 
| S4 Release of Thick Smoke and Toxic Gas  | 6 | S17 Casualties | 8 | 
| S5 Explosion | 7 | S18 Project Suspension | 5 | 
| S6 Failure of Internal Fire-fighting Facilities | 3 | S19 Traffic Control | 3 | 
| S7 Power Outage | 3 | S20 Damage to Adjacent Buildings | 5 | 
| S8 Reduced Visibility | 4 | S21 Economic Loss | 5 | 
| S9 Decoration Damage | 3 | S22 Decline in Corporate Reputation | 4 | 
| S10 Crowd Panic | 4 | S23 Inclusion in Industry Blacklist | 1 | 
| S11 Channel Blockage | 2 | S24 Administrative /Criminal Punishment  | 5 | 
| S12 Building Damage | 4 | S25 Online Public Opinion | 4 | 
| Node i | Node j | Conditional Probability | Node i | Node j | Conditional Probability | 
|---|---|---|---|---|---|
| A1 | S4 | 0.68 | S10 | S17 | 0.57 | 
| S3 | S4 | 0.55 | S17 | S18 | 0.51 | 
| S4 | S17 | 0.53 | S17 | S21 | 0.52 | 
| S7 | S8 | 0.84 | S17 | S22 | 0.6 | 
| S8 | S10 | 0.56 | S17 | S24 | 0.63 | 
| Rank | Edge | Risk Degree | 
|---|---|---|
| 1 | S4 (Release of thick smoke and toxic gas) → S17 (Casualties) | 380.074 | 
| 2 | S10 (Crowd panic) → S17 (Casualties) | 297.814 | 
| 3 | S17 (Casualties) → S21 (Economic loss) | 293.3 | 
| 4 | S7 (Power outage) → S8 (Reduced visibility) | 277.912 | 
| 5 | S17 (Casualties) → S18 (Project suspension) | 263.97 | 
| 6 | S17 (Casualties) → S22 (Decline in corporate reputation) | 261.8 | 
| 7 | S17 (Casualties) → S24 (Administrative/criminal punishment) | 232.08 | 
| 8 | A1 (Fire) → S4 (Release of thick smoke and toxic gas) | 212.315 | 
| 9 | S8 (Reduced visibility) → S10 (Crowd panic) | 204.718 | 
| 10 | S3 (Flashover) → S4 (Release of thick smoke and toxic gas) | 190.806 | 
| Team Name | Specific Responsibilities | Action | Corresponding Key Edges | 
|---|---|---|---|
| Evacuation and Guidance Team | Plan evacuation routes and guide personnel to safe areas; count the number of people; formulate evacuation plans for special groups. | Set up night vision evacuation signs to ensure people remain clearly visible even when visibility decreases.  | S8 Reduced Visibility →  S10 Crowd Panic  | 
| Designate evacuation guides to lead personnel in an orderly evacuation and specify the best evacuation routes and safe areas. Evacuate the personnel on site responsibly and diligently. | S10 Crowd Panic →  S17 Casualties  | ||
| S17 Casualties →  S24 Administrative/ criminal punishment  | |||
| Medical  Rescue Team  | Implement first—aid measures; contact hospitals to coordinate ambulances; track the follow—up treatment of the injured. | Establish professional rescue teams, strengthen the scheduling and coordination of emergency teams, and ensure rapid rescue in the event of an accident. Set up emergency shelters to provide a safe space for those who cannot evacuate in time. | S17 Casualties →  S21 Economic Loss  | 
| Efficient first aid optimizes medical transportation and tracking treatment, accelerate the recovery of the injured. | S17 Casualties →  S18 Project Shutdown  | ||
| Logistics Support Team | Reserve and allocate emergency supplies; maintain emergency  vehicles and communication equipment; provide temporary power, lighting and catering support.  | Configure backup generators to ensure a quick switch when the main power supply is interrupted. Install battery-powered emergency lights to provide basic illumination. | S7 Power Outage →  S8 Reduced Visibility  | 
| Accident Investigation Team | Protect the accident scene and collect physical evidence; investigate the cause of the fire and clarify responsibilities; compile accident reports. | Transparent disclosure of accident information, explaining the causes of the accident and the response measures to the media and the public. | S17 Casualties→ S22 Corporate Reputation Decline  | 
| Prepare a post-action report, write a detailed emergency response report, and cooperate with the investigation of relevant departments. | S17 Casualties →  S24 Administrative/ criminal punishment  | ||
| Communication Liaison Team | Make emergency calls; report the progress of the accident to the enterprise headquarters and families; record the emergency process. | Establish a crisis management team, develop unified release guidelines, ensure that accurate and transparent information is released through official channels to prevent the spread of rumors. | S17 Casualties →  S22 Corporate Reputation Decline  | 
| Quickly report the fire when discovered; prevent the situation from escalating and secondary disputes through good communication. | S17 Casualties →  S24 Administrative/ criminal punishment  | ||
| Technical Support Team | Analyze the fire spread path and formulate fire-fighting plans; evaluate the safety of building structures; design temporary fire—fighting facilities.  | Install smoke detectors to detect smoke early and  initiate an alarm.  | A1 Fire →  S4 Release of thick smoke and toxic gas  | 
| Use fire-resistant materials and fire doors and windows to reduce the spread of smoke and toxic gases. | S3 Flash over →  S4 Release of thick smoke and toxic gas  | ||
| Install a temporary ventilation system to expedite the discharge of smoke and toxic gases. Equip personal protective gear such as smoke masks and respirators. | S4 Release of thick smoke  and toxic gas → S17 Casualties  | ||
| Aftermath  Work Team  | Comfort the families of the casualties; coordinate insurance claims; organize psychological counseling; resume construction order; handle financial impacts. | Purchase comprehensive insurance in advance to reduce the economic burden of accidents.  | S17 Casualties →  S21 Economic Loss  | 
| Establish an emergency fund to address economic losses from unexpected incidents. | S17 Casualties → S18 Project Shutdown  | ||
| Proactively comfort and compensate the injured party to alleviate conflicts between both sides.  | S17 Casualties →  S24 Administrative/ criminal punishment  | ||
| Security and Alert Team | Set up warning lines; monitor the surrounding area of the fire site; cooperate with public security departments in investigations. | Actively cooperate with the investigation of relevant departments.  | S17 Casualties →  S24 Administrative/ criminal punishment  | 
| Time | Event Description | 
|---|---|
| 14:01:19 | Electric welding work started on the second floor, and the high-temperature welding slag fell to the first floor, igniting the wire drawing paint. | 
| 14:01:47 | A fire broke out in the paint spraying section on the first floor and the fire spread rapidly. | 
| 14:02:08 | The workers on the second floor discovered the fire and evacuated from the scaffolding. Employee B began to maintain evacuation order. | 
| 14:02:57 | The workshop staff called 119. Smoke entered the third floor 73 s after the fire started. | 
| 14:03:00 | The county fire rescue brigade received the order and quickly dispatched a rescue team. | 
| 14:03:09 | An employee of Company C discovered smoke and notified other employees to escape. | 
| 14:03:43 | The third-floor workshop was filled with toxic smoke and others were trapped. | 
| 14:03 | The fire rescue brigade received the alarm and quickly dispatched rescue forces to the scene. | 
| 14:14 | The first batch of firefighters arrived at the scene of the accident and began to conduct reconnaissance and firefighting deployment. | 
| 14:25 | The Emergency Management Bureau dispatched key rescue forces. The public security department controlled the relevant responsible persons and carried out traffic control (S19). The health department dispatched additional medical staff and conduct investigations on missing persons. Related departments cut off the supply of power and gas.  | 
| 19:00 | The fire has been controlled, but the high temperature smoke still affects the search (S8). | 
| 21:00 | The fire we can see was basically extinguished, and firefighters entered the building to rescue. | 
| the second day 03:00 | On-site rescue completed, 11 trapped people were confirmed dead and accident investigation launched. | 
| Place | Meaning | Transition | Meaning | TDI 1 | Basis | 
|---|---|---|---|---|---|
| p1 | Fire occurrence | t1 | Transmission of fire alarm information | / | / | 
| p2 | Completion of fire alarm information transmission | t2 | Dispatch of nearby personnel to fight the fire | 0.17–0.75 | GB/T 38315 stipulates that the personnel response time should be ≤30 s, and there was a delay due to lack of training in the case. | 
| p3 | Completion of initial fire fighting | t3 | Calling 119 and notifying the emergency command headquarters | 0.5–2 | It took 73 s for the employee to call the police in the case. The time was adjusted to 1–2 min to cover the actual value. | 
| p4 | 119 has been called | t4 | 119 receiving the fire alarm | 0.1–2 | The actual alarm receiving time in the case was around 14:03, and the time was adjusted to 1–2 min to cover the actual value. | 
| p5 | Enterprise emergency command headquarters has been notified | t5 | Enterprise emergency command headquarters receiving the fire alarm | 1–3 | The command headquarters in the case had a delayed response (82 s). The time was adjusted to 1–3 min to cover the communication delay in multi-story factories. | 
| p6 | Rescue team receiving the fire alarm | t6 | Firefighters’ arrival and preparation on site | 5–15 | Standard response time for urban industrial zones. | 
| p7 | Broadcast preparation | t7 | Guiding evacuation and escape via broadcast | 0.5–1.88 | In the case, the broadcast start delay is 113 s (upper limit), and the lower limit is 30 s according to GB 50116 stipulated in emergency broadcast start ≤30 s. | 
| p8 | Preparation of fire-fighting facilities | t8 | Turning off the power supply  and activating fire-fighting facilities  | 0.33–1 | FDS simulation shows that it takes 20–40 s to activate the facilities, and the power supply was not turned off in time in the case. | 
| p9 | Completion of firefighters’ preparation | t9 | Initial fire extinguishing by firefighters  | 9–12 | GB 50140 requires that the fire extinguisher response time should be ≤30 s | 
| p10 | Completion of initial escape | t10 | Evacuation | 1–5 | Calculated with reference to Miao Zhihong’s SPH evacuation model [72] | 
| p11 | Power supply turned off and fire-fighting facilities fully activated | t11 | Establishment of  the command headquarters  | 3–20 | GB/T 38315 stipulates that the personnel response time should be ≤30 s, and there was a delay due to lack of training in the case. | 
| p12 | All rescuers arrive at the scene | t12 | Formulation of emergency plans | 3–60 | The actual response time is affected by the complexity of the organizational structure and on-site conditions | 
| p13 | Completion of preliminary disposal | t13 | On-site rescue | / | / | 
| p14 | Establishment of the command headquarters | t14 | Fire fighting  and rescue  | 280–308 | Using the Zhu Rong FDS industrial plant fire simulation model (including sprinkler system), modified to the size parameters of the case plant | 
| p15 | Confirmation of the emergency plan | t15 | Traffic control and vigilance tasks  | 30–60 | GB 50016 requires peripheral control | 
| p16 | Completion of preparation for emergency fire fighting | t16 | Cutting off electricity and gas pipelines,  and removing flammable and explosive materials  | 80–150 | Referring to the disposal time of hazardous chemicals in the Xiangshui accident in Jiangsu | 
| p17 | Completion of preparation for public security arrival | t17 | On-site rescue and search for missing persons | 60–240 | GB/T 38315 complex environment search and rescue model | 
| p18 | Completion of preparation  for relevant explosion -proof departments  | t18 | Judging whether the fire is under control | Instant judgment | Dynamic decision-making through real-time monitoring system (FDS + BIM) | 
| p19 | Completion of preparation for ambulance personnel | t19 | Fire out of control | Instant judgment | / | 
| p20 | Completion of fire fighting and rescue | t20 | Fire under control | Instant judgment | / | 
| p21 | Completion of traffic control and lifting of vigilance | t21 | End of rescue | 100–140 | It takes a long time for fire site cleaning, equipment maintenance and accident investigation. | 
| p22 | Gas pipelines cut off and flammable and explosive materials removed  | / | / | / | / | 
| p23 | Completion  of rescue  | / | / | / | / | 
| p24 | Determination of fire control status | / | / | / | / | 
| p25 | End of rescue operation | / | / | / | / | 
| p26 | End of process | / | / | / | / | 
| Statistics | |||
|---|---|---|---|
| State Space | Nodes: 153 | Scc Graph | Nodes: 1 | 
| Arcs: 406 | Arcs: 0 | ||
| Secs: 0 | Secs: 0 | ||
| Status: Full | |||
| Boundedness Properties | |||
|---|---|---|---|
| Best Integer Bounds | Upper | Lower | Best Upper Multi-Set Bounds | 
| New_Page’p10 | 1 | 0 | 1`k | 
| New_Page’p1 | 1 | 0 | 1`k | 
| New_Page’p11 | 1 | 0 | 1`k | 
| New_Page’p12 | 1 | 0 | 1`(g12, k) | 
| New_Page’p13 | 1 | 0 | 1`k | 
| New_Page’p14 | 1 | 0 | 1`s | 
| New_Page’p15 | 1 | 0 | 1`(g, k) | 
| New_Page’p16 | 1 | 0 | 1`(g12, k) | 
| New_Page’p17 | 1 | 0 | 1`(g3, k) | 
| New_Page’p18 | 1 | 0 | 1`(g4, k) | 
| New_Page’p19 | 1 | 0 | 1`(g5, k) | 
| New_Page’p20 | 1 | 0 | 1`(g12, k) | 
| New_Page’p2 | 1 | 0 | 1`(g11, k) | 
| New_Page’p21 | 1 | 0 | 1`(g3, k) | 
| New_Page’p22 | 1 | 0 | 1`(g4, k) | 
| New_Page’p23 | 1 | 0 | 1`(g5, k) | 
| New_Page’p24 | 1 | 0 | 1`s | 
| New_Page’p25 | 1 | 0 | 1`s | 
| New_Page’p26 | 1 | 0 | 1`s | 
| New_Page’p3 | 1 | 0 | 1`u | 
| New_Page’p4 | 1 | 0 | 1`k | 
| New_Page’p5 | 1 | 0 | 1`k | 
| New_Page’p6 | 1 | 0 | 1`k | 
| New_Page’p7 | 1 | 0 | 1`k | 
| New_Page’p8 | 1 | 0 | 1`k | 
| New_Page’p9 | 1 | 0 | 1`k | 
| Liveness Properties | |
|---|---|
| Dead Markings | None | 
| Dead Transition Instances | None | 
| Live Transition Instances | All | 
| Home Properties | 
|---|
| Home Markings | 
| Initial Marking is a home marking | 
Disclaimer/Publisher’s Note: The statements, opinions and data contained in all publications are solely those of the individual author(s) and contributor(s) and not of MDPI and/or the editor(s). MDPI and/or the editor(s) disclaim responsibility for any injury to people or property resulting from any ideas, methods, instructions or products referred to in the content.  | 
© 2025 by the authors. Licensee MDPI, Basel, Switzerland. This article is an open access article distributed under the terms and conditions of the Creative Commons Attribution (CC BY) license (https://creativecommons.org/licenses/by/4.0/).
Share and Cite
Zeng, H.; Tang, J.; Liang, Q.; Tian, Y. Analysis of Risk Evolution Mechanism of Fire Disaster Chain in Building Construction and Optimization of Emergency Procedures. Buildings 2025, 15, 3453. https://doi.org/10.3390/buildings15193453
Zeng H, Tang J, Liang Q, Tian Y. Analysis of Risk Evolution Mechanism of Fire Disaster Chain in Building Construction and Optimization of Emergency Procedures. Buildings. 2025; 15(19):3453. https://doi.org/10.3390/buildings15193453
Chicago/Turabian StyleZeng, Hui, Jiayi Tang, Qiaoxin Liang, and Yuanyuan Tian. 2025. "Analysis of Risk Evolution Mechanism of Fire Disaster Chain in Building Construction and Optimization of Emergency Procedures" Buildings 15, no. 19: 3453. https://doi.org/10.3390/buildings15193453
APA StyleZeng, H., Tang, J., Liang, Q., & Tian, Y. (2025). Analysis of Risk Evolution Mechanism of Fire Disaster Chain in Building Construction and Optimization of Emergency Procedures. Buildings, 15(19), 3453. https://doi.org/10.3390/buildings15193453
        
                                                