Empowering African American Tourism Entrepreneurs with Generative AI: Bridging Innovation and Cultural Heritage
Abstract
1. Introduction
2. Problem Statement
3. Methodology
4. Review of the Literature
4.1. Generative AI and Business Applications
- Language Models: AI systems that generate human-like text based on input prompts. These models are used for tasks such as text generation, translation, and content creation.
- Image Generators: AI algorithms that create new images based on learned patterns from training data. Commonly used in graphic design, art generation, and visual content creation.
- Creative Assistants: AI-powered tools that aid users in generating creative content, including writing, designing, or composing music. They offer suggestions, automate routine tasks, and enhance human creativity.
- Marketing: Revolutionizing marketing through personalized content creation, targeted advertising, and customer segmentation, enhancing engagement and conversion rates [21].
- Customer Service: Developing conversational AI assistants and chatbots provides real-time support and improved user experiences, increasing customer satisfaction [22].
- Business Operations: Streamlining operations by automating tasks, optimizing processes, and enhancing decision-making, leading to increased productivity and cost savings [23].
- Service Industry: Transforming service delivery using emotional analytics, personalized interactions, and improved service quality, thereby enhancing customer relationships [24].
4.2. Complementing African American Entrepreneurship with AI
4.3. African American Tourism Entrepreneurship
4.4. Generative AI Applications for African American Tourism Enterprises
4.5. Challenges in the Adoption of Generative AI by African American Entrepreneurs
4.6. Risks and Ethical Considerations
4.7. Managerial Actions: Recommendations for Change
- Build Strategic Partnerships: Work closely with AI technology providers, industry specialists, and educational institutions to gain access to resources, insights, and expert guidance for effectively integrating generative AI tools [63].
- Invest in Training and Skills Development: Focus on education and upskilling initiatives to improve AI literacy among entrepreneurs and their teams, ensuring they can maximize the potential of generative AI technologies [64].
- Promote Inclusive Practices: Develop policies that prioritize diversity, equity, and inclusion in the adoption of AI technologies, ensuring that African American entrepreneurs equally benefit from these advancements [65].
- Engage with the Community: Collaborate with peers in the African American entrepreneurship community to exchange knowledge, share success stories, and learn best practices related to generative AI [66].
- Multilingual Capabilities: Use AI tools to create content in multiple languages, broadening the reach to international audiences and fostering inclusivity within the tourism industry [67].
- Boost Customer Engagement: Employ AI-driven chatbots and virtual assistants to enhance customer service, provide tailored recommendations, and deliver real-time assistance for a better visitor experience [68].
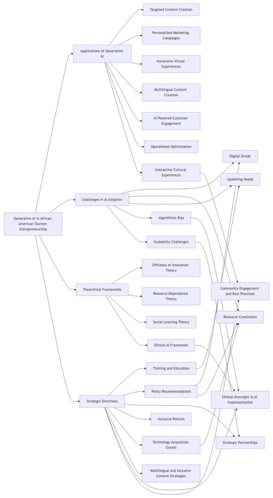
5. Key Findings from the Literature Review
5.1. The Potential of Generative AI in Tourism Innovation
- Personalized Content Creation:Generative AI empowers entrepreneurs to design culturally resonant marketing materials, including the following:
- ○
- Virtual tours that highlight African American heritage.
- ○
- Multilingual content tailored to international audiences.
- ○
- AI-driven social media campaigns that enhance visibility and audience engagement.
- Virtual Experience Development:
- Operational Efficiency:The integration of AI chatbots significantly improves operational capabilities by offering the following:
- ○
- Enhanced customer service with real-time, multilingual support.
- ○
- Efficient handling of high-volume inquiries.
5.2. Challenges in the Adoption of Generative AI
- Digital Divide:Limited access to high-speed internet, advanced computing tools, and AI-related training constrains the adoption of innovative technologies.
- Resource Constraints:Systemic inequities in funding and mentorship restrict opportunities to invest in and scale AI solutions.
- Skill Gaps:A lack of technical expertise and access to AI training hampers the ability of entrepreneurs to fully utilize these technologies.
5.3. Role of Theoretical Frameworks
- Diffusion of Innovation Theory:Identifies innovators and early adopters within the community as pivotal change agents to accelerate generative AI adoption.
- Resource Dependence Theory:Underlines the importance of partnerships with AI providers, educational institutions, and policymakers to secure essential funding and technical support.
- Social Learning Theory:Highlights the role of peer learning and mentorship in fostering trust and confidence in using AI technologies.
5.4. Strategic Interventions to Facilitate Adoption
- Collaborative Models:Partnerships between entrepreneurs and technology firms can produce AI tools designed for niche market needs.
- Capacity-Building Programs:Training initiatives focused on generative AI applications in tourism can bridge the skill gap and foster inclusivity in technology use.
- Policy Support:Financial incentives, such as subsidies for AI technology acquisition, can alleviate resource constraints and encourage adoption.
5.5. Outcomes of Generative AI Adoption
- Economic Empowerment:AI enhances market reach, improves service delivery, and creates novel revenue streams, fostering economic growth for African American tourism entrepreneurs.
- Cultural Preservation:The use of AI for storytelling and heritage documentation contributes to safeguarding African American cultural identity, enriching the tourism sector with authentic and immersive experiences.
6. Towards an Integrative Conceptual Framework
6.1. The Diffusion of Innovation Theory
6.2. Resource Dependence Theory
6.3. Social Learning Theory
- Observational Learning: People learn by observing the behaviors and outcomes of others within their social networks. When individuals see others successfully adopting and using new technologies, they are more likely to replicate those behaviors, especially when the benefits are clear [70].
- Social Influence: Social networks significantly shape individuals’ attitudes, beliefs, and actions. Observing peers or connections embracing new technologies can create a sense of social expectation, motivating others to adopt these technologies to align with group norms [71].
- Self-Efficacy: Interaction within social networks can boost an individual’s belief in their ability to successfully use new technologies. Positive experiences and success stories shared by network members can enhance confidence and foster a willingness to explore new tools [72].
- Information Aggregation: Social learning involves gathering insights and knowledge from social interactions. By observing and engaging with others, individuals can access valuable perspectives and information, helping to inform their decision-making and learning processes [73].
- Network Leadership: Influential figures within social networks play a critical role in promoting learning and technology adoption. These network leaders can guide members, disseminate crucial information, and advocate for the adoption of innovative tools [74].
7. Conclusions
Author Contributions
Funding
Institutional Review Board Statement
Informed Consent Statement
Data Availability Statement
Conflicts of Interest
References
- Gretzel, U.; Sigala, M.; Xiang, Z.; Koo, C. Smart Tourism: Foundations and Developments. Electron. Mark. 2015, 25, 179–188. [Google Scholar] [CrossRef]
- Tussyadiah, I. A Review of Research into Automation in Tourism: Launching the Annals of Tourism Research Curated Collection on Artificial Intelligence and Robotics in Tourism. Ann. Tour. Res. 2020, 81, 102883. [Google Scholar] [CrossRef]
- Nagaraj, S.; Katkam, B.; Bellamkonda, R.; Rodriguez, R. Impact of AI and Robotics in the Tourism Sector: A Critical Insight. J. Tour. Futures 2020, 8, 73–87. [Google Scholar] [CrossRef]
- Chalmers, D.; MacKenzie, N.G.; Carter, S. Artificial Intelligence and Entrepreneurship: Implications for Venture Creation in the Fourth Industrial Revolution. Entrep. Theory Pract. 2021, 45, 1028–1053. [Google Scholar] [CrossRef]
- Dwivedi, Y.; Pandey, N.; Currie, W.; Micu, A. Leveraging ChatGPT and Other Generative Artificial Intelligence (AI)-Based Applications in the Hospitality and Tourism Industry: Practices, Challenges and Research Agenda. Int. J. Contemp. Hosp. Manag. 2023, 36, 1–12. [Google Scholar] [CrossRef]
- Nobari, A.; Rashad, M.; Ahmed, F. CreativeGAN: Editing Generative Adversarial Networks for Creative Design Synthesis. In Proceedings of the ASME International Design Engineering Technical Conferences & Computers and Information in Engineering Conference, Anaheim, CA, USA, 17 November 2021. [Google Scholar] [CrossRef]
- Monteith, S. Artificial Intelligence and Increasing Misinformation. Br. J. Psychiatry 2023, 224, 33–35. [Google Scholar] [CrossRef]
- Arroyo, P.; Schöttle, A.; Christensen, R. The Ethical and Social Dilemma of AI Uses in the Construction Industry. In Proceedings of the International Group for Lean Construction Conference, Lima, Peru, 14–17 July 2021. [Google Scholar] [CrossRef]
- Chen, Z. AI-Enabled Industrial Equipment Monitoring, Diagnosis and Health Management. Meas. Sci. Technol. 2024, 35, 050102. [Google Scholar] [CrossRef]
- Cetinic, E.; She, J. Understanding and Creating Art with AI: Review and Outlook. arXiv Prepr. 2021, 66, 1–22. [Google Scholar] [CrossRef]
- Liu, Y.; Song, P. Creating Sustainable Cultural Industries: The Perspective of Artificial Intelligence and Global Value Chain. J. Environ. Public Health 2022, 2022, 6768388. [Google Scholar] [CrossRef] [PubMed]
- Xu, P.; Zhang, Z. Are Scholar-Type CEOs More Conducive to Promoting Industrial AI Transformation of Manufacturing Companies? Ind. Manag. Data Syst. 2023, 123, 2150–2168. [Google Scholar] [CrossRef]
- Ahmed, N.; Wahed, M.; Thompson, N. The Growing Influence of Industry in AI Research. Science 2023, 379, 884–886. [Google Scholar] [CrossRef] [PubMed]
- Zavvari, A.; Jelodar, M.; Sutrisna, M. Comparing Two AI Methods for Predicting the Future Trend of New Zealand Building Projects: Decision Tree and Artificial Neural Network. IOP Conf. Ser. Earth Environ. Sci. 2022, 1101, 082016. [Google Scholar] [CrossRef]
- Yang, M.J.; Zhu, N. Online Public Opinion Attention, Digital Transformation, and Green Investment: A Deep Learning Model Based on Artificial Intelligence. J. Environ. Manag. 2024, 371, 123294. [Google Scholar] [CrossRef] [PubMed]
- Yang, S.; Liu, K.; Gai, J.; He, X. Transformation to Industrial Artificial Intelligence and Workers’ Mental Health: Evidence from China. Front. Public Health 2022, 10, 881827. [Google Scholar] [CrossRef]
- Davenport, T.; Guha, A.; Grewal, D.; Breßgott, T. How Artificial Intelligence Will Change the Future of Marketing. J. Acad. Mark. Sci. 2019, 48, 24–42. [Google Scholar] [CrossRef]
- Blümel, J. Personal Touch in Digital Customer Service: A Conceptual Framework of Relational Personalization for Conversational AI. J. Serv. Theory Pract. 2023, 34, 33–65. [Google Scholar] [CrossRef]
- Huang, M.; Rust, R. A Strategic Framework for Artificial Intelligence in Marketing. J. Acad. Mark. Sci. 2020, 49, 30–50. [Google Scholar] [CrossRef]
- Bagozzi, R.; Brady, M.; Huang, M. AI Service and Emotion. J. Serv. Res. 2022, 25, 499–504. [Google Scholar] [CrossRef]
- Moharrak, M. Business Environment and Adoption of AI: Navigation for Internationalization by New Ventures in Emerging Markets. Thunderbird Int. Bus. Rev. 2024, 66, 355–372. [Google Scholar] [CrossRef]
- Osasona, F. AI Integration in Business Analytics: A Review of USA and African Trends. Comput. Sci. IT Res. J. 2024, 5, 432–446. [Google Scholar] [CrossRef]
- Haidar, A. An Integrative Theoretical Framework for Responsible Artificial Intelligence. Int. J. Digit. Strategy Gov. Bus. Transform. 2023, 13, 1–23. [Google Scholar] [CrossRef]
- Zeng, X.; Li, S.; Yousaf, Z. Artificial Intelligence Adoption and Digital Innovation: How Does Digital Resilience Act as a Mediator and Training Protocols as a Moderator? Sustainability 2022, 14, 8286. [Google Scholar] [CrossRef]
- Fang, J. Research on the Design of Business Models and Transformation Management of New Entrepreneurial Ventures Driven by Artificial Intelligence. BCP Bus. Manag. 2023, 49, 36–41. [Google Scholar] [CrossRef]
- Norman, J. Untold Stories of African American Women Entrepreneurs: Research-Based Strategies for Becoming One’s Own Boss. J. Small Bus. Enterp. Dev. 2024, 31, 655–678. [Google Scholar] [CrossRef]
- Snowden, L.; Snowden, J. Coronavirus Trauma and African Americans’ Mental Health: Seizing Opportunities for Transformational Change. Int. J. Environ. Res. Public Health 2021, 18, 3568. [Google Scholar] [CrossRef] [PubMed]
- Tichaawa, T. Informal Business Tourism in Cameroon. Geoj. Tour. Geosites 2021, 38, 1289–1298. [Google Scholar] [CrossRef]
- Cloete, G.; Ndlovu, J.; Karim, A.; Prabhakaran, S. Prospects for Manpower Development in Tourism Sector: Re-Training for Relevance in the Post COVID-19 World. Int. J. Acad. Res. Bus. Social Sci. 2022, 12, 1759–1770. [Google Scholar] [CrossRef] [PubMed]
- Rasethuntsa, B. Africa’s Strategies to Build Supportive Business Environment for Tourism Businesses. J. Bus. Manag. Rev. 2021, 2, 747–759. [Google Scholar] [CrossRef]
- Rogerson, J.; Lekgau, R.; Mashapa, M.; Rogerson, C. COVID-19 and Local Business Responses: Evidence from South Africa’s Most Tourism-Dependent Locality. Afr. J. Hosp. Tour. Leis. 2021, 10, 388–405. [Google Scholar] [CrossRef]
- George, B.; Wooden, O. Managing the Strategic Transformation of Higher Education Through Artificial Intelligence. Adm. Sci. 2023, 13, 196. [Google Scholar] [CrossRef]
- Akter, M. A Comprehensive Review of Challenges and Opportunities for Women Entrepreneurs in the Field of Tourism Industry in Bangladesh. Eur. J. Theor. Appl. Sci. 2024, 2, 566–573. [Google Scholar] [CrossRef] [PubMed]
- Badi, O.; Khan, F. Examining Challenging Factors of Tourism Entrepreneurship in Oman Using PLS-SEM. Int. J. Res. Entrep. Bus. Stud. 2020, 1, 48–64. [Google Scholar] [CrossRef]
- Tuomi, A. AI-Generated Content, Creative Freelance Work and Hospitality and Tourism Marketing. In Information and Communication Technologies in Tourism 2023; Springer: Berlin/Heidelberg, Germany, 2023; pp. 323–328. [Google Scholar] [CrossRef]
- Sharma, K.; Jain, M.; Dhir, S. Analyzing the Impact of Artificial Intelligence on the Competitiveness of Tourism Firms: A Modified Total Interpretive Structural Modeling (M-TISM) Approach. Int. J. Emerg. Mark. 2021, 17, 1067–1084. [Google Scholar] [CrossRef]
- Battour, M.; Mady, K.; Elsotouhy, M.; Salaheldeen, M.; Elbendary, I.; Marie, M.; Elhabony, I. Artificial Intelligence Applications in Halal Tourism to Assist Muslim Tourist Journey. In Halal Tourism Development, Challenges, and Practices; SRN Intellectual Resources: Selangor, Malaysia, 2021; pp. 861–872. [Google Scholar] [CrossRef]
- George, B.; Paul, J. Digital Transformation in Business and Society; Springer International Publishing: New York, NY, USA, 2020. [Google Scholar]
- Yang, Q. Comparison Between Surgery and Continuous Positive Airway Pressure for Obstructive Sleep Apnea Treatment. JAMA Otolaryngol.–Head. Neck Surg. 2021, 147, 833. [Google Scholar] [CrossRef] [PubMed]
- Adam, M.; Wessel, M.; Benlian, A. AI-Based Chatbots in Customer Service and Their Effects on User Compliance. Electron. Mark. 2020, 31, 427–445. [Google Scholar] [CrossRef]
- Aldoseri, A. Methodological Approach to Assessing the Current State of Organizations for AI-Based Digital Transformation. Appl. Syst. Innov. 2024, 7, 14. [Google Scholar] [CrossRef]
- Aldoseri, A.; Al-Khalifa, K.N.; Hamouda, A.M. Re-Thinking Data Strategy and Integration for Artificial Intelligence: Concepts, Opportunities, and Challenges. Appl. Sci. 2023, 13, 7082. [Google Scholar] [CrossRef]
- Tula, S. AI-Enabled Customer Experience Enhancement in Business. Comput. Sci. IT Res. J. 2024, 5, 365–389. [Google Scholar] [CrossRef]
- Reznikov, R. Leveraging Generative AI: Strategic Adoption Patterns for Enterprises. Model. Dev. Econ. Syst. 2024, 2024, 201–207. [Google Scholar] [CrossRef]
- Oyekunle, D. Digital Transformation Potential: The Role of Artificial Intelligence in Business. Int. J. Prof. Bus. Rev. 2024, 9, e04499. [Google Scholar] [CrossRef]
- Jöhnk, J.; Weißert, M.; Wyrtki, K. Ready or Not, AI Comes— An Interview Study of Organizational AI Readiness Factors. Bus. Inf. Syst. Eng. 2020, 63, 5–20. [Google Scholar] [CrossRef]
- Salas-Pilco, S.Z.; Xiao, K.; Oshima, J. Artificial intelligence and new technologies in inclusive education for minority students: A systematic review. Sustainability 2022, 14, 13572. [Google Scholar]
- Alami, H.; Lehoux, P.; Denis, J.L.; Motulsky, A.; Petitgand, C.; Savoldelli, M.; Rouquet, R.; Gagnon, M.P.; Roy, D.; Fortin, J.P. Organizational readiness for artificial intelligence in health care: Insights for decision-making and practice. J. Health Organ. Manag. 2020, 35, 106–114. [Google Scholar] [CrossRef] [PubMed]
- Weinert, L.; Müller, J.; Svensson, L.; Heinze, O. Perspective of Information Technology Decision Makers on Factors Influencing Adoption and Implementation of Artificial Intelligence Technologies in 40 German Hospitals: Descriptive Analysis. JMIR Med. Inform. 2022, 10, e34678. [Google Scholar] [CrossRef] [PubMed]
- Somashekhar, M. Neither Here nor There? How the New Geography of Ethnic Minority Entrepreneurship Disadvantages African Americans. Social Probl. 2018, 66, 373–391. [Google Scholar] [CrossRef]
- Reuben, L.; Queen, P. Capital Constraints and Industry Mix Implications for African-American Business Success. Rev. Black Political Econ. 2015, 42, 355–378. [Google Scholar] [CrossRef]
- Palia, D. Differential Access to Capital from Financial Institutions by Minority Entrepreneurs. SSRN Electron. J. 2015, 13, 756–785. [Google Scholar] [CrossRef]
- Monroe-White, T.; McGee, E. Toward a Race-Conscious Entrepreneurship Education. Entrep. Educ. Pedagog. 2023, 7, 161–189. [Google Scholar] [CrossRef]
- Guo, X.; Chen, W.; Iurchenko, D. Impact of College Education on Incorporated and Unincorporated Self-Employment: Variations Among African Americans and Hispanics. New Engl. J. Entrep. 2021, 25, 70–90. [Google Scholar] [CrossRef]
- Pegram, R.; Clarke, C.; Peltier, J.; Parboteeah, K. The Impact of Trust on Social and Financial Capital Acquisition: A Resource Integration Perspective in Minority-Owned Entrepreneurial Organizations. Int. Small Bus. J. Res. Entrep. 2022, 40, 823–844. [Google Scholar] [CrossRef]
- Assenova, V. Early-Stage Venture Incubation and Mentoring Promote Learning, Scaling, and Profitability Among Disadvantaged Entrepreneurs. Organ. Sci. 2020, 31, 1560–1578. [Google Scholar] [CrossRef]
- Borenstein, J.; Howard, A. Emerging Challenges in AI and the Need for AI Ethics Education. AI Ethics 2020, 1, 61–65. [Google Scholar] [CrossRef] [PubMed]
- Shaw, J. Research Ethics and Artificial Intelligence for Global Health: Perspectives from the Global Forum on Bioethics in Research. BMC Med. Ethics 2024, 25, 1–9. [Google Scholar] [CrossRef] [PubMed]
- Wang, Y.; Liu, X. Navigating the Ethical Landscape of AI in Healthcare: Insights from a Content Analysis. TechRxiv Prepr. 2024, 42, 76–87. [Google Scholar] [CrossRef]
- Carson, S.; Casillas, A.; Castellon-Lopez, Y.; Mansfield, L.; Morris, D.; Barron, J.; Brown, A. COVID-19 Vaccine Decision-Making Factors in Racial and Ethnic Minority Communities in Los Angeles, California. JAMA Netw. Open 2021, 4, e2127582. [Google Scholar] [CrossRef] [PubMed]
- Botwe, B.; Akudjedu, T.; Antwi, W.; Rockson, P.; Mkoloma, S.; Balogun, E.; Arkoh, S. The Integration of Artificial Intelligence in Medical Imaging Practice: Perspectives of African Radiographers. Radiography 2021, 27, 861–866. [Google Scholar] [CrossRef]
- Ferreira, J.; Kraus, S.; Mitchell, S.; Perel, P.; Piñeiro, D.; Chioncel, O.; Sliwa, K. World Heart Federation Roadmap for Heart Failure. Glob. Heart 2019, 14, 197. [Google Scholar] [CrossRef] [PubMed]
- Jacobs, S. Reimagining Core Entrustable Professional Activities for Undergraduate Medical Education in the Era of Artificial Intelligence. JMIR Med. Educ. 2023, 9, e50903. [Google Scholar] [CrossRef]
- Woods, S. “A Cuff is Not Enough”: A Community-Based Participatory Research Approach to Soliciting Perspectives of African Americans with Hypertension and Their Family Members on Self-Management Intervention Features. Fam. Process 2023, 63, 731–748. [Google Scholar] [CrossRef] [PubMed]
- Cooper, J.; Macaulay, C.; Rodriguez, S. Race and Resistance: A Typology of African American Sport Activism. Int. Rev. Sociol. Sport 2017, 54, 151–181. [Google Scholar] [CrossRef]
- Achieng, M.; Ruhode, E. The Adoption and Challenges of Electronic Voting Technologies Within the South African Context. Int. J. Manag. Inf. Technol. 2013, 5, 1–12. [Google Scholar] [CrossRef]
- Ndemo, B.; Aiko, D. Nurturing Creativity and Innovation in African Enterprises: A Case Study on Kenya. IntechOpen Book Chapter 2016, 21, 90–112. [Google Scholar] [CrossRef]
- Kalaitzi, D.; Matopoulos, A.; Bourlakis, M.; Tate, W. Supply Chains Under Resource Pressure. Int. J. Oper. Prod. Manag. 2019, 39, 1323–1354. [Google Scholar] [CrossRef]
- Guan, W.; Ding, W.; Zhang, B.; Verny, J. The Role of Supply Chain Alignment in Coping with Resource Dependency in Blockchain Adoption: Empirical Evidence from China. J. Enterp. Inf. Manag. 2023, 36, 605–628. [Google Scholar] [CrossRef]
- Roundy, P.; Bayer, M. To Bridge or Buffer? A Resource Dependence Theory of Nascent Entrepreneurial Ecosystems. J. Entrep. Emerg. Econ. 2019, 11, 550–575. [Google Scholar] [CrossRef]
- Stoyanov, S.; Stoyanova, V. Learning How to Learn and Then Doing It All Over Again: The Evolving Learning Modes of Migrant Entrepreneurs. Int. Small Bus. J. Res. Entrep. 2021, 40, 336–363. [Google Scholar] [CrossRef]
- Qiu, L.; Chhikara, A.; Vakharia, A. Multidimensional Observational Learning in Social Networks: Theory and Experimental Evidence. Inf. Syst. Res. 2021, 32, 876–894. [Google Scholar] [CrossRef]
- Markowska, M.; Wiklund, J. Entrepreneurial Learning Under Uncertainty: Exploring the Role of Self-Efficacy and Perceived Complexity. Entrep. Reg. Dev. 2020, 32, 606–628. [Google Scholar] [CrossRef]
- Arieli, I.; Sandomirskiy, F.; Smorodinsky, R. On Social Networks That Support Learning. arXiv 2020, arXiv:2011.05255. [Google Scholar] [CrossRef]

| Theme | Key Insights | References |
|---|---|---|
| Generative AI Applications in Tourism | -Enables personalized marketing, multilingual content, and immersive virtual tours. -Improves customer engagement through AI-powered chatbots and virtual assistants. -Enhances operational efficiency by automating customer service and optimizing resource allocation. | [3,5,19] |
| Challenges in AI Adoption | -African American entrepreneurs face systemic barriers such as the digital divide, resource constraints, and limited technological infrastructure. -Access to capital, training, and mentorship are critical hurdles. | [31,50,55] |
| Opportunities for African American Tourism | -Generative AI enables the creation of culturally resonant experiences, preserving heritage while reaching broader audiences. -AI tools can help address market disparities and foster inclusivity in tourism. -Strategic use of AI promotes competitive advantages in content creation and customer relationships. | [4,19,21] |
| Theoretical Frameworks | -Diffusion of Innovation Theory: Explains adoption patterns among entrepreneurs, emphasizing the role of innovators and early adopters. -Resource Dependence Theory: Highlights the importance of partnerships for accessing essential resources. -Social Learning Theory: Demonstrates how peer learning fosters trust and accelerates AI adoption. | [5,11,25] |
| Mitigating Adoption Barriers | -Training and skill-building programs bridge technical gaps and enhance AI literacy. -Strategic partnerships with AI providers and community networks support resource access. -Inclusive policies and targeted funding alleviate systemic inequities, enabling broader adoption. | [5,11,25] |
| Outcomes of Generative AI Adoption | -Economic empowerment through market expansion and cost-effective solutions. -Cultural preservation via AI-driven storytelling and heritage documentation. -Enhanced business resilience and long-term competitiveness in tourism markets. | [5,11,25] |
Disclaimer/Publisher’s Note: The statements, opinions and data contained in all publications are solely those of the individual author(s) and contributor(s) and not of MDPI and/or the editor(s). MDPI and/or the editor(s) disclaim responsibility for any injury to people or property resulting from any ideas, methods, instructions or products referred to in the content. |
© 2025 by the authors. Licensee MDPI, Basel, Switzerland. This article is an open access article distributed under the terms and conditions of the Creative Commons Attribution (CC BY) license (https://creativecommons.org/licenses/by/4.0/).
Share and Cite
George, B.; Mattathil, A.P. Empowering African American Tourism Entrepreneurs with Generative AI: Bridging Innovation and Cultural Heritage. Societies 2025, 15, 34. https://doi.org/10.3390/soc15020034
George B, Mattathil AP. Empowering African American Tourism Entrepreneurs with Generative AI: Bridging Innovation and Cultural Heritage. Societies. 2025; 15(2):34. https://doi.org/10.3390/soc15020034
Chicago/Turabian StyleGeorge, Babu, and Anupama Peter Mattathil. 2025. "Empowering African American Tourism Entrepreneurs with Generative AI: Bridging Innovation and Cultural Heritage" Societies 15, no. 2: 34. https://doi.org/10.3390/soc15020034
APA StyleGeorge, B., & Mattathil, A. P. (2025). Empowering African American Tourism Entrepreneurs with Generative AI: Bridging Innovation and Cultural Heritage. Societies, 15(2), 34. https://doi.org/10.3390/soc15020034

