Dietary Influence on Growth, Physicochemical Stability, and Antimicrobial Mechanisms of Antimicrobial Peptides in Black Soldier Fly Larvae
Simple Summary
Abstract
1. Introduction
2. Materials and Methods
2.1. BSFL Feeding and Treatments
2.2. Immune Hemolymph Collection
2.3. Ultraviolet Irradiation Treatment of AMPs
2.4. Metal Ion Treatment of AMPs
2.5. NaCl Treatment of AMPs
2.6. Surfactant Treatment of AMPs
2.7. Storage Time Treatment of AMPs
2.8. Thermal Treatment of AMPs
2.9. Antimicrobial Activity Assay
2.10. Cell Membrane Permeability and Morphology Scanning
2.11. Flow Cytometry Detection of S. aureus Cell Cycle
2.12. Total RNA Extraction
2.13. RNA Sequencing
2.14. Protein–Protein Interaction (PPI) Analysis
2.15. Real-Time Quantitative PCR (qRT-PCR) Analysis
2.16. Statistical Analysis
3. Results
3.1. Effects of Different Diets on the BSFL Growth Performance, Components, and Antimicrobial Activity of AMPs
3.2. Stability of AMPs Under Different Physicochemical Conditions
3.3. Cell Membrane Permeability of S. aureus Treated with AMPs
3.4. Cell Cycle Arrest in S. aureus Treated with AMPs
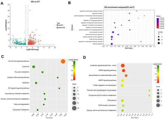
3.5. Transcriptomic Analysis of the BSFL After S. aureus Immunization
3.6. Protein–Protein Interaction Analysis of DEGs of the BSFL Under S. aureus Immunization
4. Discussion
5. Conclusions
Supplementary Materials
Author Contributions
Funding
Data Availability Statement
Conflicts of Interest
Abbreviations
References
- Deb Adhikari, M.; Saha, T.; Tiwary, B.K. Quest for Alternatives to Antibiotics: An Urgent Need of the Twenty-First Century. In Alternatives to Antibiotics: Recent Trends and Future Prospects; Saha, T., Deb Adhikari, M., Tiwary, B.K., Eds.; Springer Nature: Singapore, 2022; pp. 3–32. [Google Scholar]
- Giovati, L.; Ciociola, T.; Magliani, W.; Conti, S. Antimicrobial peptides with antiprotozoal activity: Current state and future perspectives. Future Med. Chem. 2018, 10, 2569–2572. [Google Scholar] [CrossRef] [PubMed]
- Sahoo, A.; Swain, S.S.; Behera, A.; Sahoo, G.; Mahapatra, P.K.; Panda, S.K. Antimicrobial Peptides Derived from Insects Offer a Novel Therapeutic Option to Combat Biofilm: A Review. Front. Microbiol. 2021, 12, 661195. [Google Scholar] [CrossRef] [PubMed]
- Elhag, O.; Zhou, D.; Song, Q.; Soomro, A.A.; Cai, M.; Zheng, L.; Yu, Z.; Zhang, J. Screening, Expression, Purification and Functional Characterization of Novel Antimicrobial Peptide Genes from Hermetia illucens (L.). PLoS ONE 2017, 12, e0169582. [Google Scholar] [CrossRef] [PubMed]
- Xia, J.; Ge, C.; Yao, H. Antimicrobial Peptides from Black Soldier Fly (Hermetia illucens) as Potential Antimicrobial Factors Representing an Alternative to Antibiotics in Livestock Farming. Animals 2021, 11, 1937. [Google Scholar] [CrossRef]
- Eleftherianos, I.; Zhang, W.; Heryanto, C.; Mohamed, A.; Contreras, G.; Tettamanti, G.; Wink, M.; Bassal, T. Diversity of insect antimicrobial peptides and proteins—A functional perspective: A review. Int. J. Biol. Macromol. 2021, 191, 277–287. [Google Scholar] [CrossRef]
- Mahanta, D.K.; Bhoi, T.K.; Komal, J.; Samal, I.; Nikhil, R.M.; Paschapur, A.U.; Singh, G.; Kumar, P.V.D.; Desai, H.R.; Ahmad, M.A.; et al. Insect-pathogen crosstalk and the cellular-molecular mechanisms of insect immunity: Uncovering the underlying signaling pathways and immune regulatory function of non-coding RNAs. Front. Immunol. 2023, 14, 1169152. [Google Scholar] [CrossRef]
- Eleftherianos, I.; Heryanto, C.; Bassal, T.; Zhang, W.; Tettamanti, G.; Mohamed, A. Haemocyte-mediated immunity in insects: Cells, processes and associated components in the fight against pathogens and parasites. Immunology 2021, 164, 401–432. [Google Scholar] [CrossRef]
- Scieuzo, C.; Giglio, F.; Rinaldi, R.; Lekka, M.E.; Cozzolino, F.; Monaco, V.; Monti, M.; Salvia, R.; Falabella, P. In Vitro Evaluation of the Antibacterial Activity of the Peptide Fractions Extracted from the Hemolymph of Hermetia illucens (Diptera: Stratiomyidae). Insects 2023, 14, 464. [Google Scholar] [CrossRef]
- Chowdhury, M.; Li, C.F.; He, Z.; Lu, Y.; Liu, X.S.; Wang, Y.F.; Ip, Y.T.; Strand, M.R.; Yu, X.Q. Toll family members bind multiple Spätzle proteins and activate antimicrobial peptide gene expression in Drosophila. J. Biol. Chem. 2019, 294, 10172–10181. [Google Scholar] [CrossRef]
- Stączek, S.; Cytryńska, M.; Zdybicka-Barabas, A. Unraveling the Role of Antimicrobial Peptides in Insects. Int. J. Mol. Sci. 2023, 24, 5753. [Google Scholar] [CrossRef]
- Kato, D.; Miura, K.; Yokoi, K. Analysis of the Toll and Spaetzle Genes Involved in Toll Pathway-Dependent Antimicrobial Gene Induction in the Red Flour Beetle, Tribolium castaneum (Coleoptera; Tenebrionidae). Int. J. Mol. Sci. 2023, 24, 1523. [Google Scholar] [CrossRef] [PubMed]
- Barros, C.D.T.; Cardoso, M.A.; Bisch, P.M.; Araujo, H.M.; Lopes, F.J.P. A reaction-diffusion network model predicts a dual role of Cactus/IκB to regulate Dorsal/NFκB nuclear translocation in Drosophila. PLoS Comput. Biol. 2021, 17, e1009040. [Google Scholar] [CrossRef] [PubMed]
- Huang, Y.; Wang, S.; Fan, J.; Pan, J.; Zhou, Q.; Xu, J.; Wang, J.; Zhang, T.; Yan, Z. New insights into the mechanism of ammonia toxicity: Focus on Cactus. Ecotoxicol. Environ. Saf. 2023, 249, 114357. [Google Scholar] [CrossRef] [PubMed]
- Dong, Y.; Cirimotich, C.M.; Pike, A.; Chandra, R.; Dimopoulos, G. Anopheles NF-κB-regulated splicing factors direct pathogen-specific repertoires of the hypervariable pattern recognition receptor AgDscam. Cell Host Microbe 2012, 12, 521–530. [Google Scholar] [CrossRef]
- Pereira, S.B.; de Mattos, D.P.; Gonzalez, M.S.; Mello, C.B.; Azambuja, P.; de Castro, D.P.; Vieira, C.S. Immune signaling pathways in Rhodnius prolixus in the context of Trypanosoma rangeli infection: Cellular and humoral immune responses and microbiota modulation. Front. Physiol. 2024, 15, 1435447. [Google Scholar] [CrossRef]
- Hanson, M.A.; Lemaitre, B. New insights on Drosophila antimicrobial peptide function in host defense and beyond. Curr. Opin. Immunol. 2020, 62, 22–30. [Google Scholar] [CrossRef]
- Bruno, D.; Montali, A.; Mastore, M.; Brivio, M.F.; Mohamed, A.; Tian, L.; Grimaldi, A.; Casartelli, M.; Tettamanti, G. Insights into the Immune Response of the Black Soldier Fly Larvae to Bacteria. Front. Immunol. 2021, 12, 745160. [Google Scholar] [CrossRef]
- Fahmy, L.; Generalovic, T.; Ali, Y.M.; Seilly, D.; Sivanesan, K.; Kalmar, L.; Pipan, M.; Christie, G.; Grant, A.J. A novel family of defensin-like peptides from Hermetia illucens with antibacterial properties. BMC Microbiol. 2024, 24, 167. [Google Scholar] [CrossRef]
- He, J.; Evans, N.M.; Liu, H.; Zhu, Y.; Zhou, T.; Shao, S. UV treatment for degradation of chemical contaminants in food: A review. Compr. Rev. Food Sci. Food Saf. 2021, 20, 1857–1886. [Google Scholar] [CrossRef]
- Van Moll, L.; De Smet, J.; Paas, A.; Tegtmeier, D.; Vilcinskas, A.; Cos, P.; Van Campenhout, L. In Vitro Evaluation of Antimicrobial Peptides from the Black Soldier Fly (Hermetia illucens) against a Selection of Human Pathogens. Microbiol. Spectr. 2022, 10, e0166421. [Google Scholar] [CrossRef]
- Deng, X.; Liu, L.; Deng, J.; Zha, X. Specific Expression of Antimicrobial Peptides from the Black Soldier Fly in the Midgut of Silkworms (Bombyx mori) Regulates Silkworm Immunity. Insects 2023, 14, 443. [Google Scholar] [CrossRef] [PubMed]
- Elhag, O.; Zhang, Y.; Xiao, X.; Cai, M.; Zheng, L.; Jordan, H.R.; Tomberlin, J.K.; Huang, F.; Yu, Z.; Zhang, J. Inhibition of Zoonotic Pathogens Naturally Found in Pig Manure by Black Soldier Fly Larvae and Their Intestine Bacteria. Insects 2022, 13, 66. [Google Scholar] [CrossRef] [PubMed]
- Xu, J.; Luo, X.; Fang, G.; Zhan, S.; Wu, J.; Wang, D.; Huang, Y. Transgenic expression of antimicrobial peptides from black soldier fly enhance resistance against entomopathogenic bacteria in the silkworm, Bombyx mori. Insect Biochem. Mol. Biol. 2020, 127, 103487. [Google Scholar] [CrossRef]
- Buonocore, F.; Fausto, A.M.; Della Pelle, G.; Roncevic, T.; Gerdol, M.; Picchietti, S. Attacins: A Promising Class of Insect Antimicrobial Peptides. Antibiotics 2021, 10, 212. [Google Scholar] [CrossRef]
- Chung, P.Y.; Khanum, R. Antimicrobial peptides as potential anti-biofilm agents against multidrug-resistant bacteria. J. Microbiol. Immunol. Infect. 2017, 50, 405–410. [Google Scholar] [CrossRef]
- Hirsch, R.; Wiesner, J.; Bauer, A.; Marker, A.; Vogel, H.; Hammann, P.E.; Vilcinskas, A. Antimicrobial Peptides from Rat-Tailed Maggots of the Drone Fly Eristalis tenax Show Potent Activity against Multidrug-Resistant Gram-Negative Bacteria. Microorganisms 2020, 8, 626. [Google Scholar] [CrossRef]
- Tang, Y.L.; Shi, Y.H.; Zhao, W.; Hao, G.; Le, G.W. Interaction of MDpep9, a novel antimicrobial peptide from Chinese traditional edible larvae of housefly, with Escherichia coli genomic DNA. Food Chem. 2009, 115, 867–872. [Google Scholar] [CrossRef]
- Tzou, P.; Gregorio, E.D.; Lemaitre, B. How Drosophila combats microbial infection: A model to study innate immunity and host–pathogen interactions. Curr. Opin. Microbiol. 2002, 5, 102–110. [Google Scholar] [CrossRef]
- Bashi, M.; Madanchi, H.; Yousefi, B. Investigation of cytotoxic effect and action mechanism of a synthetic peptide derivative of rabbit cathelicidin against MDA-MB-231 breast cancer cell line. Sci. Rep. 2024, 14, 13497. [Google Scholar] [CrossRef]
- Ziklo, N.; Bibi, M.; Sinai, L.; Salama, P. Niacinamide Antimicrobial Efficacy and Its Mode of Action via Microbial Cell Cycle Arrest. Microorganisms 2024, 12, 1581. [Google Scholar] [CrossRef]
- Vogel, H.; Müller, A.; Heckel, D.G.; Gutzeit, H.; Vilcinskas, A. Nutritional immunology: Diversification and diet-dependent expression of antimicrobial peptides in the black soldier fly Hermetia illucens. Dev. Comp. Immunol. 2018, 78, 141–148. [Google Scholar] [CrossRef] [PubMed]
- Huang, Y.; Yu, Y.; Zhan, S.; Tomberlin, J.K.; Huang, D.; Cai, M.; Zheng, L.; Yu, Z.; Zhang, J. Dual oxidase Duox and Toll-like receptor 3 TLR3 in the Toll pathway suppress zoonotic pathogens through regulating the intestinal bacterial community homeostasis in Hermetia illucens L. PLoS ONE 2020, 15, e0225873. [Google Scholar] [CrossRef] [PubMed]
- Abullais Saquib, S.; Abdullah AlQahtani, N.; Ahmad, I.; Arora, S.; Mohammed Asif, S.; Ahmed Javali, M.; Nisar, N. Synergistic antibacterial activity of herbal extracts with antibiotics on bacteria responsible for periodontitis. J. Infect. Dev. Ctries. 2021, 15, 1685–1693. [Google Scholar] [CrossRef] [PubMed]
- Stratev, D.; Fasulkova, R. Minimum inhibitory concentration of doxycycline for Vibrio parahaemolyticus. Indian J. Med. Microbiol. 2024, 48, 100532. [Google Scholar] [CrossRef]
- Singh, M.; Mukhopadhyay, K. C-terminal amino acids of alpha-melanocyte-stimulating hormone are requisite for its antibacterial activity against Staphylococcus aureus. Antimicrob. Agents Chemother. 2011, 55, 1920–1929. [Google Scholar] [CrossRef]
- Li, J.; Ahn, J.; Liu, D.; Chen, S.; Ye, X.; Ding, T. Evaluation of Ultrasound-Induced Damage to Escherichia coli and Staphylococcus aureus by Flow Cytometry and Transmission Electron Microscopy. Appl. Environ. Microbiol. 2016, 82, 1828–1837. [Google Scholar] [CrossRef]
- Kim, D.; Langmead, B.; Salzberg, S.L. HISAT: A fast spliced aligner with low memory requirements. Nat. Methods 2015, 12, 357–360. [Google Scholar] [CrossRef]
- Pertea, M.; Pertea, G.M.; Antonescu, C.M.; Chang, T.C.; Mendell, J.T.; Salzberg, S.L. StringTie enables improved reconstruction of a transcriptome from RNA-seq reads. Nat. Biotechnol. 2015, 33, 290–295. [Google Scholar] [CrossRef]
- Li, B.; Dewey, C.N. RSEM: Accurate transcript quantification from RNA-Seq data with or without a reference genome. BMC Bioinform. 2011, 12, 323. [Google Scholar] [CrossRef]
- Love, M.I.; Huber, W.; Anders, S. Moderated estimation of fold change and dispersion for RNA-seq data with DESeq2. Genome Biol. 2014, 15, 550. [Google Scholar] [CrossRef]
- Xie, C.; Mao, X.; Huang, J.; Ding, Y.; Wu, J.; Dong, S.; Kong, L.; Gao, G.; Li, C.Y.; Wei, L. KOBAS 2.0: A web server for annotation and identification of enriched pathways and diseases. Nucleic Acids Res. 2011, 39, W316–W322. [Google Scholar] [CrossRef] [PubMed]
- von Mering, C.; Huynen, M.; Jaeggi, D.; Schmidt, S.; Bork, P.; Snel, B. STRING: A database of predicted functional associations between proteins. Nucleic Acids Res. 2003, 31, 258–261. [Google Scholar] [CrossRef] [PubMed]
- Warde-Farley, D.; Donaldson, S.L.; Comes, O.; Zuberi, K.; Badrawi, R.; Chao, P.; Franz, M.; Grouios, C.; Kazi, F.; Lopes, C.T.; et al. The GeneMANIA prediction server: Biological network integration for gene prioritization and predicting gene function. Nucleic Acids Res. 2010, 38, W214–W220. [Google Scholar] [CrossRef] [PubMed]
- Pas, C.; Brodeur, D.; Deschamps, M.H.; Lebeuf, Y.; Adjalle, K.; Barnabé, S.; Eeckhout, M.; Vandenberg, G.; Vaneeckhaute, C. Valorization of pretreated biogas digestate with black soldier fly (Hermetia illucens, L.; Diptera: Stratiomyidae) larvae. J. Environ. Manag. 2022, 319, 115529. [Google Scholar] [CrossRef]
- Zhang, S.; Xiong, P.; Ma, Y.; Jin, N.; Sun, S.; Dong, X.; Li, X.; Xu, J.; Zhou, H.; Xu, W. Transformation of food waste to source of antimicrobial proteins by black soldier fly larvae for defense against marine Vibrio parahaemolyticus. Sci. Total Environ. 2022, 826, 154163. [Google Scholar] [CrossRef]
- Ruan, M.; Li, Y.; Ma, C.; Xie, Y.; Chen, W.; Luo, L.; Li, X.; Hu, W.; Hu, B. Treatment of landfill leachate by black soldier fly (Hermetia illucens L.) larvae and the changes of intestinal microbial community. J. Environ. Manag. 2024, 360, 121193. [Google Scholar] [CrossRef]
- Scieuzo, C.; Franco, A.; Salvia, R.; Triunfo, M.; Addeo, N.F.; Vozzo, S.; Piccolo, G.; Bovera, F.; Ritieni, A.; Francia, A.D.; et al. Enhancement of fruit byproducts through bioconversion by Hermetia illucens (Diptera: Stratiomyidae). Insect Sci. 2023, 30, 991–1010. [Google Scholar] [CrossRef]
- Guiné, R.P.F.; Correia, P.; Coelho, C.; Costa, C.A. The role of edible insects to mitigate challenges for sustainability. Open Agric. 2021, 6, 24–36. [Google Scholar] [CrossRef]
- Marusich, E.; Mohamed, H.; Afanasev, Y.; Leonov, S. Fatty Acids from Hermetia illucens Larvae Fat Inhibit the Proliferation and Growth of Actual Phytopathogens. Microorganisms 2020, 8, 1423. [Google Scholar] [CrossRef]
- Wojda, I.; Cytryńska, M.; Zdybicka-Barabas, A.; Kordaczuk, J. Insect Defense Proteins and Peptides. Sub-Cell. Biochem. 2020, 94, 81–121. [Google Scholar] [CrossRef]
- Salahuddin, M.; Abdel-Wareth, A.A.A.; Hiramatsu, K.; Tomberlin, J.K.; Luza, D.; Lohakare, J. Flight toward Sustainability in Poultry Nutrition with Black Soldier Fly Larvae. Animals 2024, 14, 510. [Google Scholar] [CrossRef] [PubMed]
- Wilson, J.K.; Ruiz, L.; Davidowitz, G. Dietary Protein and Carbohydrates Affect Immune Function and Performance in a Specialist Herbivore Insect (Manduca sexta). Physiol. Biochem. Zool. 2019, 92, 58–70. [Google Scholar] [CrossRef] [PubMed]
- Lee, K.P.; Simpson, S.J.; Wilson, K. Dietary protein-quality influences melanization and immune function in an insect. Funct. Ecol. 2008, 22, 1052–1061. [Google Scholar] [CrossRef]
- Zhou, L.; Ma, L.; Liu, L.; Sun, S.; Jing, X.; Lu, Z. The Effects of Diet on the Immune Responses of the Oriental Armyworm Mythimna separata. Insects 2023, 14, 685. [Google Scholar] [CrossRef]
- Córdoba-Aguilar, A.; Nava-Sánchez, A.; González-Tokman, D.M.; Munguía-Steyer, R.; Gutiérrez-Cabrera, A.E. Immune Priming, Fat Reserves, Muscle Mass and Body Weight of the House Cricket is Affected by Diet Composition. Neotrop. Entomol. 2016, 45, 404–410. [Google Scholar] [CrossRef]
- Pan, J.; Xu, H.; Dabbour, M.; Mintah, B.K.; Huang, L.; Dai, C.; He, R.; Ma, H. Changes in physicochemical, structural and functional properties, and lysinoalanine formation during the unfolding and refolding of pH-shifted black soldier fly larvae albumin. Int. J. Biol. Macromol. 2024, 272, 132801. [Google Scholar] [CrossRef]
- Queiroz, L.S.; Regnard, M.; Jessen, F.; Mohammadifar, M.A.; Sloth, J.J.; Petersen, H.O.; Ajalloueian, F.; Brouzes, C.M.C.; Fraihi, W.; Fallquist, H.; et al. Physico-chemical and colloidal properties of protein extracted from black soldier fly (Hermetia illucens) larvae. Int. J. Biol. Macromol. 2021, 186, 714–723. [Google Scholar] [CrossRef]
- Lu, J.; Guo, Y.; Muhmood, A.; Lv, Z.; Zeng, B.; Qiu, Y.; Zhang, L.; Wang, P.; Ren, L. Food Waste Management Employing UV-Induced Black Soldier Flies: Metabolomic Analysis of Bioactive Components, Antioxidant Properties, and Antibacterial Potential. Int. J. Environ. Res. Public Health 2022, 19, 6614. [Google Scholar] [CrossRef]
- Shah, P.N.; Ruan, X.; van Loon, J.J.A.; Dicke, M. Temperature-modulated host-pathogen interactions between Hermetia illucens L. (Diptera: Stratiomyidae) and Pseudomonas protegens Pf-5. J. Invertebr. Pathol. 2023, 198, 107934. [Google Scholar] [CrossRef]
- Wojda, I. Temperature stress and insect immunity. J. Therm. Biol. 2017, 68, 96–103. [Google Scholar] [CrossRef]
- Wu, N.; Liang, J.; Wang, X.; Xie, S.; Xu, X. Copper stimulates the incidence of antibiotic resistance, metal resistance and potential pathogens in the gut of black soldier fly larvae. J. Environ. Sci. 2021, 107, 150–159. [Google Scholar] [CrossRef] [PubMed]
- Alaaeldin Abdelfattah, E.; Renault, D. Does the presence of heavy metal and catechol contaminants in organic waste challenge the physiological performance of the bioconverter Hermetia illucens? J. Insect Physiol. 2023, 144, 104469. [Google Scholar] [CrossRef] [PubMed]
- Shi, Z.; Wan, Y.; Peng, M.; Zhang, J.; Gao, Z.; Wang, X.; Zhu, F. Vitamin E: An assistant for black soldier fly to reduce cadmium accumulation and toxicity. Environ. Int. 2024, 185, 108547. [Google Scholar] [CrossRef]
- Cardoso-Jaime, V.; Broderick, N.A.; Maya-Maldonado, K. Metal ions in insect reproduction: A crosstalk between reproductive physiology and immunity. Curr. Opin. Insect Sci. 2022, 52, 100924. [Google Scholar] [CrossRef]
- Hrdina, A.; Iatsenko, I. The roles of metals in insect-microbe interactions and immunity. Curr. Opin. Insect Sci. 2022, 49, 71–77. [Google Scholar] [CrossRef]
- Agbale, C.M.; Sarfo, J.K.; Galyuon, I.K.; Juliano, S.A.; Silva, G.G.O.; Buccini, D.F.; Cardoso, M.H.; Torres, M.D.T.; Angeles-Boza, A.M.; de la Fuente-Nunez, C.; et al. Antimicrobial and Antibiofilm Activities of Helical Antimicrobial Peptide Sequences Incorporating Metal-Binding Motifs. Biochemistry 2019, 58, 3802–3812. [Google Scholar] [CrossRef]
- Alexander, J.L.; Thompson, Z.; Cowan, J.A. Antimicrobial Metallopeptides. ACS Chem. Biol. 2018, 13, 844–853. [Google Scholar] [CrossRef]
- Brango-Vanegas, J.; Leite, M.L.; Macedo, M.L.R.; Cardoso, M.H.; Franco, O.L. Capping motifs in antimicrobial peptides and their relevance for improved biological activities. Front. Chem. 2024, 12, 1382954. [Google Scholar] [CrossRef]
- Wang, G. Post-translational Modifications of Natural Antimicrobial Peptides and Strategies for Peptide Engineering. Curr. Biotechnol. 2012, 1, 72–79. [Google Scholar] [CrossRef]
- Li, Z.; Mao, R.; Teng, D.; Hao, Y.; Chen, H.; Wang, X.; Wang, X.; Yang, N.; Wang, J. Antibacterial and immunomodulatory activities of insect defensins-DLP2 and DLP4 against multidrug-resistant Staphylococcus aureus. Sci. Rep. 2017, 7, 12124. [Google Scholar] [CrossRef]
- Jin, N.; Liu, Y.; Zhang, S.; Sun, S.; Wu, M.; Dong, X.; Tong, H.; Xu, J.; Zhou, H.; Guan, S.; et al. C/N-Dependent Element Bioconversion Efficiency and Antimicrobial Protein Expression in Food Waste Treatment by Black Soldier Fly Larvae. Int. J. Mol. Sci. 2022, 23, 5036. [Google Scholar] [CrossRef] [PubMed]
- Li, T.; Yan, D.; Wang, X.; Zhang, L.; Chen, P. Hemocyte Changes During Immune Melanization in Bombyx mori Infected with Escherichia coli. Insects 2019, 10, 301. [Google Scholar] [CrossRef] [PubMed]
- Zeng, T.; Jaffar, S.; Xu, Y.; Qi, Y. The Intestinal Immune Defense System in Insects. Int. J. Mol. Sci. 2022, 23, 5132. [Google Scholar] [CrossRef]
- Clark, K.D. Insect Hemolymph Immune Complexes. Sub-Cell. Biochem. 2020, 94, 123–161. [Google Scholar] [CrossRef]
- Yu, S.; Luo, F.; Xu, Y.; Zhang, Y.; Jin, L.H. Drosophila Innate Immunity Involves Multiple Signaling Pathways and Coordinated Communication Between Different Tissues. Front. Immunol. 2022, 13, 905370. [Google Scholar] [CrossRef]
- Yu, B.; Sang, Q.; Pan, G.; Li, C.; Zhou, Z. A Toll-Spätzle Pathway in the Immune Response of Bombyx mori. Insects 2020, 11, 586. [Google Scholar] [CrossRef]
- Gow, N.A.R.; Lenardon, M.D. Architecture of the dynamic fungal cell wall. Nat. Rev. Microbiol. 2023, 21, 248–259. [Google Scholar] [CrossRef]
- Perlin, D.S. Cell Wall-Modifying Antifungal Drugs. Curr. Top. Microbiol. Immunol. 2020, 425, 255–275. [Google Scholar] [CrossRef]
- Zhu, K.Y.; Merzendorfer, H.; Zhang, W.; Zhang, J.; Muthukrishnan, S. Biosynthesis, Turnover, and Functions of Chitin in Insects. Annu. Rev. Entomol. 2016, 61, 177–196. [Google Scholar] [CrossRef]
- Lee, W.-J.; Miura, M. Chapter Six-Mechanisms of Systemic Wound Response in Drosophila. In Current Topics in Developmental Biology; Galliot, B., Ed.; Academic Press: Cambridge, MA, USA, 2014; Volume 108, pp. 153–183. [Google Scholar]
- Belacortu, Y.; Paricio, N. Drosophila as a model of wound healing and tissue regeneration in vertebrates. Dev. Dyn. 2011, 240, 2379–2404. [Google Scholar] [CrossRef]
- Yang, Y.T.; Lee, M.R.; Lee, S.J.; Kim, S.; Nai, Y.S.; Kim, J.S. Tenebrio molitor Gram-negative-binding protein 3 (TmGNBP3) is essential for inducing downstream antifungal Tenecin 1 gene expression against infection with Beauveria bassiana JEF-007. Insect Sci. 2018, 25, 969–977. [Google Scholar] [CrossRef] [PubMed]
- Hou, S.; Wang, X.; Ren, S.; Meng, X.; Yin, X.; Zhang, J.; Tarasiuk, K.; Pejsak, Z.; Jiang, T.; Mao, R.; et al. Knockout of HDAC9 Gene Enhances Foot-and-Mouth Disease Virus Replication. Front. Microbiol. 2022, 13, 805606. [Google Scholar] [CrossRef] [PubMed]
- Zhao, L.; Xu, M.; Pan, X.; Zhang, B.; Dou, Q. Binding and detoxification ability of lactobacillus acidophilus towards di-n-butyl phthalate: Change of MAPK pathway in Caco-2 cell model. J. Proteom. 2021, 247, 104333. [Google Scholar] [CrossRef] [PubMed]
- Drier, E.A.; Huang, L.H.; Steward, R. Nuclear import of the Drosophila Rel protein Dorsal is regulated by phosphorylation. Genes Dev. 1999, 13, 556–568. [Google Scholar] [CrossRef] [PubMed]
- Petersen, U.M.; Bjorklund, G.; Ip, Y.T.; Engstrom, Y. The dorsal-related immunity factor, Dif, is a sequence-specific trans-activator of Drosophila Cecropin gene expression. EMBO J. 1995, 14, 3146–3158. [Google Scholar] [CrossRef]
- Kleino, A.; Myllymaki, H.; Kallio, J.; Vanha-aho, L.M.; Oksanen, K.; Ulvila, J.; Hultmark, D.; Valanne, S.; Ramet, M. Pirk is a negative regulator of the Drosophila Imd pathway. J. Immunol. 2008, 180, 5413–5422. [Google Scholar] [CrossRef]
- Guntermann, S.; Foley, E. The protein Dredd is an essential component of the c-Jun N-terminal kinase pathway in the Drosophila immune response. J. Biol. Chem. 2011, 286, 30284–30294. [Google Scholar] [CrossRef]
- Stoven, S.; Ando, I.; Kadalayil, L.; Engstrom, Y.; Hultmark, D. Activation of the Drosophila NF-kappaB factor Relish by rapid endoproteolytic cleavage. EMBO Rep. 2000, 1, 347–352. [Google Scholar] [CrossRef]
- Pan, W.; Yao, X.; Lin, L.; Liu, X.; Jin, P.; Ma, F. The Relish/miR-275/Dredd mediated negative feedback loop is crucial to restoring immune homeostasis of Drosophila Imd pathway. Insect Biochem. Mol. Biol. 2023, 162, 104013. [Google Scholar] [CrossRef]
- Agidigbi, T.S.; Kwon, H.K.; Knight, J.R.; Zhao, D.; Lee, F.Y.; Oh, I. Transcriptomic identification of genes expressed in invasive S. aureus diabetic foot ulcer infection. Front. Cell. Infect. Microbiol. 2023, 13, 1198115. [Google Scholar] [CrossRef]








| Class | Crude Protein/% | Crude Fat/% | Moisture Content/% |
|---|---|---|---|
| A | 54.91 ± 0.72 b | 11.58 ± 0.27 b | 78.10 ± 1.07 a |
| B | 59.40 ± 2.86 a | 14.10 ± 0.33 a | 69.71 ± 3.00 b |
| C | 54.16 ± 0.94 b | 14.83 ± 0.21 a | 62.64 ± 2.21 c |
| D | 48.54 ± 0.84 c | 4.87 ± 0.76 c | 70.28 ± 4.40 b |
Disclaimer/Publisher’s Note: The statements, opinions and data contained in all publications are solely those of the individual author(s) and contributor(s) and not of MDPI and/or the editor(s). MDPI and/or the editor(s) disclaim responsibility for any injury to people or property resulting from any ideas, methods, instructions or products referred to in the content. |
© 2024 by the authors. Licensee MDPI, Basel, Switzerland. This article is an open access article distributed under the terms and conditions of the Creative Commons Attribution (CC BY) license (https://creativecommons.org/licenses/by/4.0/).
Share and Cite
Liu, S.; Raheel Tariq, M.; Zhang, Q.; Wang, H.; Wang, F.; Zheng, C.; Li, K.; Zhuang, Z.; Wang, L. Dietary Influence on Growth, Physicochemical Stability, and Antimicrobial Mechanisms of Antimicrobial Peptides in Black Soldier Fly Larvae. Insects 2024, 15, 872. https://doi.org/10.3390/insects15110872
Liu S, Raheel Tariq M, Zhang Q, Wang H, Wang F, Zheng C, Li K, Zhuang Z, Wang L. Dietary Influence on Growth, Physicochemical Stability, and Antimicrobial Mechanisms of Antimicrobial Peptides in Black Soldier Fly Larvae. Insects. 2024; 15(11):872. https://doi.org/10.3390/insects15110872
Chicago/Turabian StyleLiu, Shaojuan, Muhammad Raheel Tariq, Qihui Zhang, Hui Wang, Fei Wang, Chaozhong Zheng, Kuntai Li, Zhikai Zhuang, and Leiyu Wang. 2024. "Dietary Influence on Growth, Physicochemical Stability, and Antimicrobial Mechanisms of Antimicrobial Peptides in Black Soldier Fly Larvae" Insects 15, no. 11: 872. https://doi.org/10.3390/insects15110872
APA StyleLiu, S., Raheel Tariq, M., Zhang, Q., Wang, H., Wang, F., Zheng, C., Li, K., Zhuang, Z., & Wang, L. (2024). Dietary Influence on Growth, Physicochemical Stability, and Antimicrobial Mechanisms of Antimicrobial Peptides in Black Soldier Fly Larvae. Insects, 15(11), 872. https://doi.org/10.3390/insects15110872

