Influence of Molecular Structure on the Physicochemical and Tribological Properties of Biolubricants: A Review
Abstract
:1. Introduction
2. Biolubricants
- Biological carbon (C14) content greater than or equal to 25%.
- Biodegradability of oils greater than or equal to 60% (50% for greases).
- Ecotoxicity: not classified as “dangerous for the environment”.
Proper Classification for Biolubricants from Feedstock
3. Common Techniques for Biolubricant Production
3.1. Bio-Oils (Triglycerides) as Biolubricants
3.2. Environmentally Friendly Modifications of Vegetable Oils
3.2.1. Hydrolysis
3.2.2. Transesterification
3.2.3. Epoxidation/Ring Opening
3.2.4. Estolide Synthesis
| Feedstock | Technique | Molecular Structure | Ref. |
|---|---|---|---|
| High-oleic safflower oil | Double transesterification | FAAE | [52] |
| Cardoon oil | Double transesterification | FAAE | [50] |
| Cardoon oil | Double transesterification | FAAE | [53] |
| Rapeseed oil | Double transesterification | FAAE | [51] |
| Rapeseed and castor oils | Double transesterification | FAAE | [54] |
| Indian mustard seed oils | Double transesterification | FAAE | [63] |
| Rapeseed, seed and frying oils | Double transesterification | FAAE | [55] |
| Soybean oil | Double transesterification | FAAE | [64] |
| Jatropha oil | Double transesterification | FAAE | [65] |
| Coconut oil | Hydrogenation | [66] | |
| Waste cooking oil | Epoxidation + Transesterification | Epoxidized FAME | [60] |
| Karanja seed oil | Simple transesterification | FAME | [67] |
| Schlichera oleosa oil | Simple Transesterification | FAME | [68] |
| Refine bleached palm kernel oil | Simple Transesterification | FAME | [69] |
| Soybean oil | Epoxidation | Epoxidized triglycerides | [58] |
| Madhuca indica oil | Epoxidation | Epoxidized triglycerides | [70] |
| Michelia champaca oil | Epoxidation | Epoxidized triglycerides | [71] |
| Moringa olifera Lam oil | Epoxidation | Epoxidized triglycerides | [26] |
| Passiflora edulis oil | Epoxidation | Epoxidized triglycerides | |
| Crude Palm oil | Hydrolyzation + Esterification | Modified esters | [72] |
| Crude Jatropha oil | Esterification + Transesterification | FAME | [73] |
| Esterification + Ultrasound—assisted transesterification | |||
| Waste ayurvedic oil | Ultrasonic irradiation assisted Transesterification | FAME | [74] |
| Pequi oil | Hydrolyzation + Esterification | FA | [75] |
| Dunaliella salina | In situ transesterification | FAME | [44] |
| Chlorella vulgaris foamate | In situ transesterification | FAME | [45] |
| Chlorella pyrenoidosa | In situ transesterification | FAME | [46] |
| Chlorella vulgaris | In situ transesterification | FAME | [47] |
| Rubber seeds | In situ transesterification | FAME | [48] |
| Botryococcus braunii | In situ transesterification | FAME | [49] |
| Coccomyxa subellipsoidea | In situ transesterification |
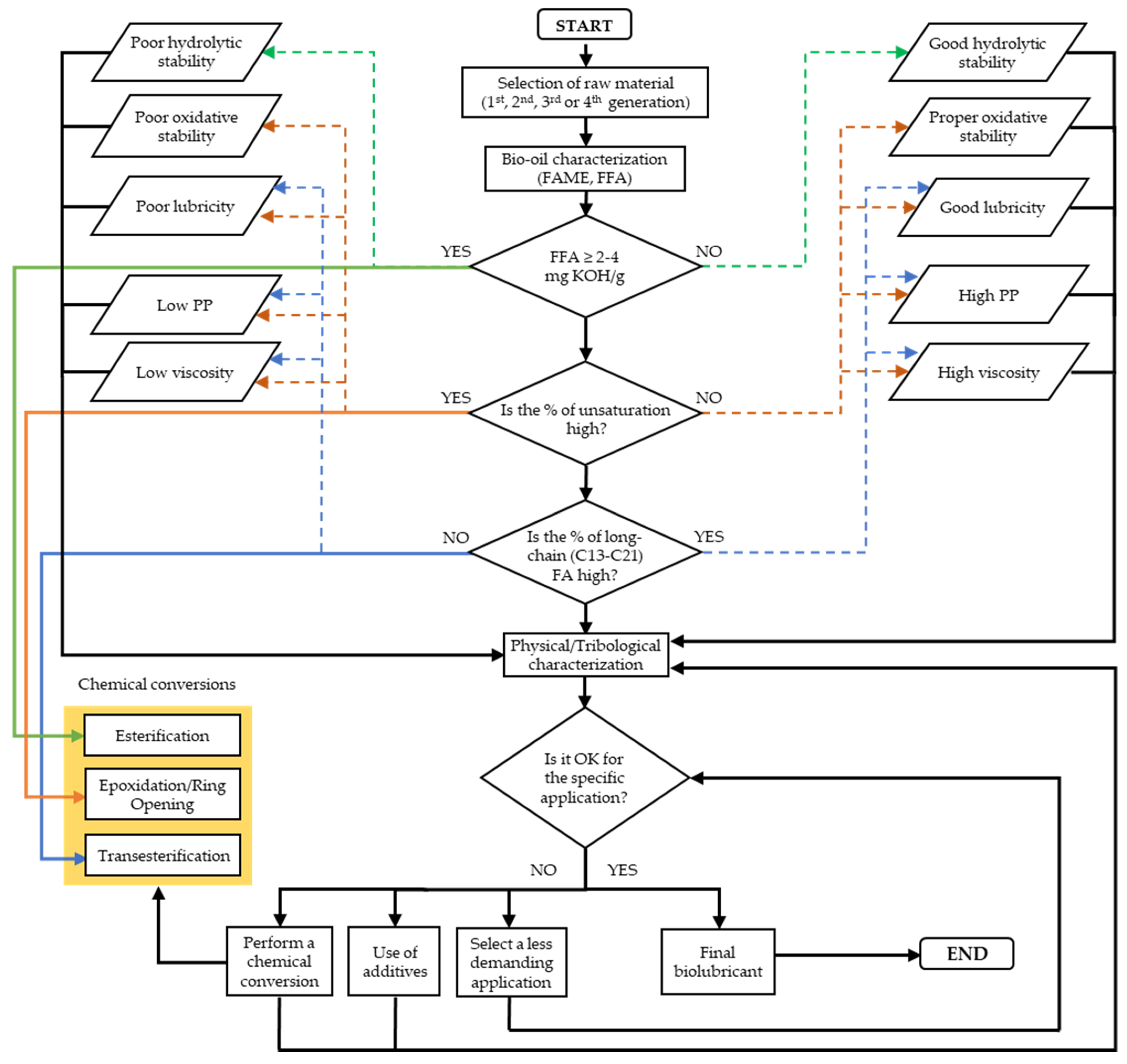
4. Influence of Structural Features on Biolubricant Performance
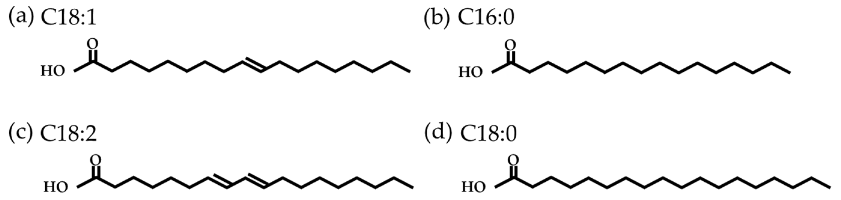
4.1. Presence of Double Bonds
4.2. Carbon Chain Length
4.3. Polarity of the Structures
4.4. Branching Degree
4.5. Selecting Vegetable Oils for Biolubricant Formulation
5. Tribological Characterization and Performance of Vegetable-Derived Structures
6. Conclusions
Author Contributions
Funding
Data Availability Statement
Conflicts of Interest
References
- Climate Change: Global Sea Level | NOAA Climate.Gov. Available online: https://www.climate.gov/news-features/understanding-climate/climate-change-global-sea-level (accessed on 13 June 2023).
- Global Carbon Project (GCP). Available online: https://www.globalcarbonproject.org/ (accessed on 19 January 2023).
- Jost, H.P. Tribology—Origin and Future. Wear 1990, 136, 1–17. [Google Scholar] [CrossRef]
- Panchal, T.M.; Patel, A.; Chauhan, D.D.; Thomas, M.; Patel, J.V. A Methodological Review on Bio-Lubricants from Vegetable Oil Based Resources. Renew. Sustain. Energy Rev. 2017, 70, 65–70. [Google Scholar] [CrossRef]
- Biolubricantes Protegiendo El Medio Ambiente. Total Enery. 2012. Available online: https://docplayer.es/28005864-Biolubricantes-protegiendo-el-medio-ambiente.html (accessed on 19 January 2023).
- Torbacke, M.; Rudolphi, Å.K.; Kassfeldt, E. Lubricants: Introduction to Properties and Performance, 1st ed.; John Wiley and Sons: Hoboken, NJ, USA, 2014; ISBN 978-1-118-79974-1. [Google Scholar]
- Perera, M.; Yan, J.; Xu, L.; Yang, M.; Yan, Y. Bioprocess Development for Biolubricant Production Using Non-Edible Oils, Agro-Industrial Byproducts and Wastes. J. Clean. Prod. 2022, 357, 131956. [Google Scholar] [CrossRef]
- Almasi, S.; Ghobadian, B.; Najafi, G.; Soufi, M.D. A Review on Bio-Lubricant Production from Non-Edible Oil-Bearing Biomass Resources in Iran: Recent Progress and Perspectives. J. Clean. Prod. 2021, 290, 125830. [Google Scholar] [CrossRef]
- Sarma, R.N.; Vinu, R. Current Status and Future Prospects of Biolubricants: Properties and Applications. Lubricants 2022, 10, 70. [Google Scholar] [CrossRef]
- Global Biolubricants Market Size by Base Oil Type, by Application, by End-User Industry, by Geographic Scope and Forecast. Available online: https://www.verifiedmarketresearch.com/product/bio-lubricants-market/ (accessed on 19 January 2023).
- Informe de Mercado de Biolubricantes | Tamaño, Participación, Crecimiento y Tendencias (2022–27). Available online: https://www.mordorintelligence.com/es/industry-reports/bio-lubricants-market (accessed on 15 March 2023).
- UNE-EN 16807:2017; Liquid Petroleum Products—Bio-Lubricants—Criteria and Requirements of Bio-Lubricants and Bio-Based Lubricants. UNE: Madrid, Spain, 2017.
- Eldiehy, K.S.H.; Bardhan, P.; Borah, D.; Gohain, M.; Ahmad Rather, M.; Deka, D.; Mandal, M.A. Comprehensive Review on Microalgal Biomass Production and Processing for Biodiesel Production. Fuel 2022, 324, 124773. [Google Scholar] [CrossRef]
- Zainal, N.A.; Zulkifli, N.W.M.; Gulzar, M.; Masjuki, H.H. A Review on the Chemistry, Production, and Technological Potential of Bio-Based Lubricants. Renew. Sustain. Energy Rev. 2018, 82, 80–102. [Google Scholar] [CrossRef]
- Brahma, S.; Nath, B.; Basumatary, B.; Das, B.; Saikia, P.; Patir, K.; Basumatary, S. Biodiesel Production from Mixed Oils: A Sustainable Approach towards Industrial Biofuel Production. Chem. Eng. J. Adv. 2022, 10, 100284. [Google Scholar] [CrossRef]
- Abdul Hakim Shaah, M.; Hossain, M.S.; Salem Allafi, F.A.; Alsaedi, A.; Ismail, N.; Ab Kadir, M.O.; Ahmad, M.I. A Review on Non-Edible Oil as a Potential Feedstock for Biodiesel: Physicochemical Properties and Production Technologies. RSC Adv. 2021, 11, 25018–25037. [Google Scholar] [CrossRef]
- Ulakpa, W.C.; Ulakpa, R.O.E.; Egwunyenga, M.C.; Egbosiuba, T.C. Transesterification of Non-Edible Oil and Effects of Process Parameters on Biodiesel Yield. Clean. Waste Syst. 2022, 3, 100047. [Google Scholar] [CrossRef]
- Mat Aron, N.S.; Khoo, K.S.; Chew, K.W.; Show, P.L.; Chen, W.H.; Nguyen, T.H.P. Sustainability of the Four Generations of Biofuels—A Review. Int. J. Energy Res. 2020, 44, 9266–9282. [Google Scholar] [CrossRef]
- Olia, M.S.J.; Azin, M.; Sepahi, A.A.; Moazami, N. Miniaturized Culture Method for the Statistical Study of Growth Rate and Carbohydrate Content of Picochlorum Sp. D8 Isolated from the Persian Gulf. Renew. Energy 2020, 149, 479–488. [Google Scholar] [CrossRef]
- Farfan-Cabrera, L.I.; Franco-Morgado, M.; González-Sánchez, A.; Pérez-González, J.; Marín-Santibáñez, B.M. Microalgae Biomass as a New Potential Source of Sustainable Green Lubricants. Molecules 2022, 27, 1205. [Google Scholar] [CrossRef]
- Sánchez-Bayo, A. Biorrefinería de Microalgas Para La Producción de Biocombustibles. Ph.D. Thesis, Universidad Rey Juan Carlos, Madrid, Spain, 2019. [Google Scholar]
- Peng, L.; Fu, D.; Chu, H.; Wang, Z.; Qi, H. Biofuel Production from Microalgae: A Review. Environ. Chem. Lett. 2020, 18, 285–297. [Google Scholar] [CrossRef]
- Reeves, C.J.; Menezes, P.L.; Jen, T.C.; Lovell, M.R. The Influence of Fatty Acids on Tribological and Thermal Properties of Natural Oils as Sustainable Biolubricants. Tribol. Int. 2015, 90, 123–134. [Google Scholar] [CrossRef]
- Vuttipongchaikij, S. Genetic Manipulation of Microalgae for Improvement of Biodiesel Production. Thai J. Genet. 2012, 5, 130–148. [Google Scholar] [CrossRef]
- Singh, N.; Agarwal, P.; Porwal, S.K. Natural Antioxidant Extracted Waste Cooking Oil as Sustainable Biolubricant Formulation in Tribological and Rheological Applications. Waste Biomass Valorization 2022, 13, 3127–3137. [Google Scholar] [CrossRef]
- Silva, M.S.; Foletto, E.L.; Alves, S.M.; de Castro Dantas, T.N.; Dantas Neto, A.A. New Hydraulic Biolubricants Based on Passion Fruit and Moringa Oils and Their Epoxy. Ind. Crops Prod. 2015, 69, 362–370. [Google Scholar] [CrossRef]
- Enamala, M.K.; Enamala, S.; Chavali, M.; Donepudi, J.; Yadavalli, R.; Kolapalli, B.; Aradhyula, T.V.; Velpuri, J.; Kuppam, C. Production of Biofuels from Microalgae—A Review on Cultivation, Harvesting, Lipid Extraction, and Numerous Applications of Microalgae. Renew. Sustain. Energy Rev. 2018, 94, 49–68. [Google Scholar] [CrossRef]
- Imatoukene, N.; Koubaa, M.; Perdrix, E.; Benali, M.; Vorobiev, E. Combination of Cell Disruption Technologies for Lipid Recovery from Dry and Wet Biomass of Yarrowia lipolytica and Using Green Solvents. Process. Biochem. 2020, 90, 139–147. [Google Scholar] [CrossRef]
- Onumaegbu, C.; Alaswad, A.; Rodriguez, C.; Olabi, A.G. Optimization of Pre-Treatment Process Parameters to Generate Biodiesel from Microalga. Energies 2018, 11, 806. [Google Scholar] [CrossRef]
- Bernaerts, T.M.M.; Gheysen, L.; Foubert, I.; Hendrickx, M.E.; Van Loey, A.M. Evaluating Microalgal Cell Disruption upon Ultra High Pressure Homogenization. Algal Res. 2019, 42, 101616. [Google Scholar] [CrossRef]
- Onumaegbu, C.; Alaswad, A.; Rodriguez, C.; Olabi, A. Modelling and Optimization of Wet Microalgae Scenedesmus quadricauda Lipid Extraction Using Microwave Pre-Treatment Method and Response Surface Methodology. Renew. Energy 2019, 132, 1323–1331. [Google Scholar] [CrossRef]
- Halim, R.; Papachristou, I.; Chen, G.Q.; Deng, H.; Frey, W.; Posten, C.; Silve, A. The Effect of Cell Disruption on the Extraction of Oil and Protein from Concentrated Microalgae Slurries. Bioresour. Technol. 2022, 346, 126597. [Google Scholar] [CrossRef] [PubMed]
- Singh, S.; Meena, P.; Saharan, V.K.; Bhoi, R.; George, S. Enhanced Lipid Recovery from Chlorella Sp. Biomass by Green Approach: A Combination of Ultrasonication and Homogenization Pre-Treatment Techniques (Hybrid Method) Using Aqueous Deep Eutectic Solvents. Mater. Today Proc. 2022, 57, 179–186. [Google Scholar] [CrossRef]
- Alrashidi, M.; Derawi, D.; Salimon, J.; Firdaus Yusoff, M. An Investigation of Physicochemical Properties of Nigella sativa L. Seed Oil from Al-Qassim by Different Extraction Methods. J.King Saud Univ. Sci. 2020, 32, 3337–3342. [Google Scholar] [CrossRef]
- Hajinajaf, N.; Rabbani, Y.; Mehrabadi, A.; Tavakoli, O. Experimental and Modeling Assessment of Large-Scale Cultivation of Microalgae Nannochloropsis Sp. PTCC 6016 to Reach High Efficiency Lipid Extraction. Int. J. Environ. Sci. Technol. 2022, 19, 5511–5528. [Google Scholar] [CrossRef]
- Egesa, D.; Plucinski, P. Efficient Extraction of Lipids from Magnetically Separated Microalgae Using Ionic Liquids and Their Transesterification to Biodiesel. Biomass Convers. Biorefin. 2022. [Google Scholar] [CrossRef]
- Contreras-Gallegos, E.; Domínguez-Pacheco, F.A.; Hernández-Aguilar, C.; Bedoya, A.; Alvarado, S.; Marín, E.; Cruz-Orea, A. Study of Mineral-Based Oils with Jatropha curcas L. as Bio-Additive Through Thermal and Kinematic Viscosity Properties. Int. J. Thermophys. 2022, 43, 4. [Google Scholar] [CrossRef]
- Gallardo-Hernández, E.A.; Lara-Hernández, G.; Nieto-Camacho, F.; Domínguez-Pacheco, A.; Cruz-Orea, A.; Hernández-Aguilar, C.; Contreras-Gallegos, E.; Torres, M.V.; Flores-Cuautle, J.J.A. Thermal and Tribological Properties of Jatropha Oil as Additive in Commercial Oil. Int. J. Thermophys. 2017, 38, 54. [Google Scholar] [CrossRef]
- Ngaosuwan, K.; Lotero, E.; Suwannakarn, K.; Goodwin, J.G.; Praserthdam, P. Hydrolysis of Triglycerides Using Solid Acid Catalysts. Ind. Eng. Chem. Res. 2009, 48, 4757–4767. [Google Scholar] [CrossRef]
- Ho, C.K.; McAuley, K.B.; Peppley, B.A. Biolubricants through Renewable Hydrocarbons: A Perspective for New Opportunities. Renew. Sustain. Energy Rev. 2019, 113, 109261. [Google Scholar] [CrossRef]
- Salaheldeen, M.; Mariod, A.A.; Aroua, M.K.; Rahman, S.M.A.; Soudagar, M.E.M.; Fattah, I.M.R. Current State and Perspectives on Transesterification of Triglycerides for Biodiesel Production. Catalysts 2021, 11, 1121. [Google Scholar] [CrossRef]
- Azad, A.K.; Sharma, S.C.; Rasul, M.G. Clean Energy for Sustainable Development: Comparisons and Contrasts of New Approaches; Academic Press: Cambridge, MA, USA, 2016; ISBN 9780128054239. [Google Scholar]
- Langseter, A.M.; Dzurendova, S.; Shapaval, V.; Kohler, A.; Ekeberg, D.; Zimmermann, B. Evaluation and Optimisation of Direct Transesterification Methods for the Assessment of Lipid Accumulation in Oleaginous Filamentous Fungi. Microb. Cell Fact. 2021, 20, 59. [Google Scholar] [CrossRef] [PubMed]
- Zorn, S.M.F.E.; da Silva, A.P.T.; Bredda, E.H.; Bento, H.B.S.; Pedro, G.A.; Carvalho, A.K.F.; Silva, M.B.; Da Rós, P.C.M. In Situ Transesterification of Microbial Biomass for Biolubricant Production Catalyzed by Heteropolyacid Supported on Niobium. Energies 2022, 15, 1591. [Google Scholar] [CrossRef]
- Al-Humairi, S.T.; Lee, J.G.M.; Harvey, A.P. Direct and Rapid Production of Biodiesel from Algae Foamate Using a Homogeneous Base Catalyst as Part of an Intensified Process. Energy Convers. Manag. X 2022, 16, 100284. [Google Scholar] [CrossRef]
- Sharma, A.K.; Ghodke, P.; Sharma, P.K.; Manna, S.; Pugazhendhi, A.; Matsakas, L.; Patel, A. Holistic Utilization of Chlorella pyrenoidosa Microalgae for Extraction of Renewable Fuels and Value-Added Biochar through in Situ Transesterification and Pyrolysis Reaction Process. Biomass Convers. Biorefin. 2022. [Google Scholar] [CrossRef]
- Al-Humairi, S.T.; Lee, J.G.M.; Salihu, M.; Harvey, A.P. Biodiesel Production through Acid Catalyst In Situ Reactive Extraction of Chlorella Vulgaris Foamate. Energies 2022, 15, 4482. [Google Scholar] [CrossRef]
- Tarigan, J.B.; Anggraini, R.; Sembiring, R.P.; Supeno, M.; Tarigan, K.; Ginting, J.; Karo-Karo, J.A.; Sitepu, E.K. Waste Rubber Seeds as a Renewable Energy Source: Direct Biodiesel Production Using a Controlled Crushing Device. RSC Adv. 2022, 12, 2094–2101. [Google Scholar] [CrossRef]
- Chávez-Sandoval, B.E.; Hernández-Salgado, K.F.; Martínez-García, M.; Ávila-Paredes, H.J.; Díaz-álvarez, F.H.; García-Franco, F. Obtaining Biodiesel by Direct Transesterification of Botryococcus braunii and Coccomyxa subellipsoidea. J. Mex. Chem. Soc. 2021, 65, 318–330. [Google Scholar] [CrossRef]
- Nogales-Delgado, S.; Encinar Martín, J.M. Cardoon Biolubricant through Double Transesterification: Assessment of Its Oxidative, Thermal and Storage Stability. Mater. Lett. 2021, 302, 130454. [Google Scholar] [CrossRef]
- Encinar, J.M.; Nogales-Delgado, S.; Pinilla, A. Biolubricant Production through Double Transesterification: Reactor Design for the Implementation of a Biorefinery Based on Rapeseed. Processes 2021, 9, 1224. [Google Scholar] [CrossRef]
- Encinar, J.M.; Nogales-Delgado, S.; Álvez-Medina, C.M. High Oleic Safflower Biolubricant through Double Transesterification with Methanol and Pentaerythritol: Production, Characterization, and Antioxidant Addition. Arab. J. Chem. 2022, 15, 103796. [Google Scholar] [CrossRef]
- Nogales-Delgado, S.; Sánchez, N.; Encinar, J.M. Valorization of Cynara Cardunculus L. Oil as the Basis of a Biorefinery for Biodiesel and Biolubricant Production. Energies 2020, 13, 5085. [Google Scholar] [CrossRef]
- Encinar, J.M.; Nogales-Delgado, S.; Sánchez, N.; González, J.F. Biolubricants from Rapeseed and Castor Oil Transesterification by Using Titanium Isopropoxide as a Catalyst: Production and Characterization. Catalysts 2020, 10, 366. [Google Scholar] [CrossRef]
- Encinar, J.M.; Nogales, S.; González, J.F. Biodiesel and Biolubricant Production from Different Vegetable Oils through Transesterification. Eng. Rep. 2020, 2, e12190. [Google Scholar] [CrossRef]
- Cecilia, J.A.; Plata, D.B.; Saboya, R.M.A.; de Luna, F.M.T.; Cavalcante, C.L.; Rodríguez-Castellón, E. An Overview of the Biolubricant Production Process: Challenges and Future Perspectives. Processes 2020, 8, 257. [Google Scholar] [CrossRef]
- Do Valle, C.P.; Rodrigues, J.S.; Fechine, L.M.U.D.; Cunha, A.P.; Queiroz Malveira, J.; Luna, F.M.T.; Ricardo, N.M.P.S. Chemical Modification of Tilapia Oil for Biolubricant Applications. J. Clean. Prod. 2018, 191, 158–166. [Google Scholar] [CrossRef]
- Cui, X.; Cao, P.; Guo, J.; Ming, P. Use and Performance of Soybean Oil Based Bio-Lubricant in Reducing Specific Cutting Energy during Biomimetic Machining. J. Manuf. Process. 2021, 62, 577–590. [Google Scholar] [CrossRef]
- Hoong, S.S.; Arniza, M.Z.; Mariam, N.M.D.N.S.; Armylisas, A.H.N.; Yeong, S.K. Synthesis and Physicochemical Properties of Novel Lauric Acid Capped Estolide Esters and Amides Made from Oleic Acid and Their Evaluations for Biolubricant Basestock. Ind. Crops Prod. 2019, 140, 111653. [Google Scholar] [CrossRef]
- Li, W.; Wang, X. Bio-Lubricants Derived from Waste Cooking Oil with Improved Oxidation Stability and Low-Temperature Properties. J. Oleo Sci. 2015, 64, 367–374. [Google Scholar] [CrossRef] [PubMed]
- Cermak, S.C.; Isbell, T.A.; Bredsguard, J.W.; Thompson, T.D. Chapter 14—Estolides: Synthesis and Applications. In Fatty Acids Chemistry, Synthesis, and Applications; Ahmad, M.U., Ed.; Elsevier: Amsterdam, The Netherlands, 2017; pp. 431–475. [Google Scholar] [CrossRef]
- Salimon, J.; Nallathamby, N.; Salih, N.; Abdullah, B.M. Synthesis and Physical Properties of Estolide Ester Using Saturated Fatty Acid and Ricinoleic Acid. J. Autom. Methods Manag. Chem. 2011, 2011, 263624. [Google Scholar] [CrossRef] [PubMed]
- Chen, J.; Bian, X.; Rapp, G.; Lang, J.; Montoya, A.; Trethowan, R.; Bouyssiere, B.; Portha, J.F.; Jaubert, J.N.; Pratt, P.; et al. From Ethyl Biodiesel to Biolubricants: Options for an Indian Mustard Integrated Biorefinery toward a Green and Circular Economy. Ind. Crops Prod. 2019, 137, 597–614. [Google Scholar] [CrossRef]
- Shrivastava, S.; Prajapati, P.; Virendra; Srivastava, P.; Lodhi, A.P.S.; Kumar, D.; Sharma, V.; Srivastava, S.K.; Agarwal, D.D. Chemical Transesterification of Soybean Oil as a Feedstock for Stable Biodiesel and Biolubricant Production by Using Zn Al Hydrotalcites as a Catalyst and Perform Tribological Assessment. Ind. Crops Prod. 2023, 192, 116002. [Google Scholar] [CrossRef]
- Edla, S.; Krishna, A.; Karthik, G.V.S.; Arif, M.M.; Rani, S. Potential Use of Transesterified Vegetable Oil Blends as Base Stocks for Metalworking Fluids and Cutting Forces Prediction Using Machine Learning Tool. Biomass Convers. Biorefin. 2021, 13, 10665–10676. [Google Scholar] [CrossRef]
- Gasni, D.; Mulyadi, I.H.; Affi, J.; Miswar, A.Y. Investigation of Wear Mechanism in Ball Bearings Lubricated by a Bio-Lubricant. Int. J. Technol. 2017, 8, 1248–1257. [Google Scholar] [CrossRef]
- Amriya Tasneem, H.R.; Ravikumar, K.P.; Ramakrishna, H.V. Performance and Wear Debris Characteristics of Karanja Biodiesel and Biolubricant as a Substitute in a Compression Ignition Engine. Fuel 2022, 319, 123870. [Google Scholar] [CrossRef]
- Singh, Y.; Negi, P.; Yadav, A.; Tripathi, R. Development of Bio Based Lubricant from Schlichera Oleosa with Effect of Load during Tribological Analysis. Mater. Today Proc. 2021, 46, 10527–10529. [Google Scholar] [CrossRef]
- Mohd Salleh, Z.A.; Syahrullail, S.; Norzita, N.; Nurun Najwa, R. Friction Study on Chemically Modified RBD PK Oil as a Potential Renewable Resource. J. Braz. Soc. Mech. Sci. Eng. 2021, 43, 127. [Google Scholar] [CrossRef]
- Singh, Y.; Rahim, E.A.; Singh, N.K.; Sharma, A.; Singla, A.; Palamanit, A. Friction and Wear Characteristics of Chemically Modified Mahua (Madhuca indica) Oil Based Lubricant with SiO2 Nanoparticles as Additives. Wear 2022, 508–509, 204463. [Google Scholar] [CrossRef]
- Singh, Y.; Abd Rahim, E. Michelia Champaca: Sustainable Novel Non-Edible Oil as Nano Based Bio-Lubricant with Tribological Investigation. Fuel 2020, 282, 118830. [Google Scholar] [CrossRef]
- Nor, N.M.; Salih, N.; Salimon, J. Optimization and Lubrication Properties of Malaysian Crude Palm Oil Fatty Acids Based Neopentyl Glycol Diester Green Biolubricant. Renew. Energy 2022, 200, 942–956. [Google Scholar] [CrossRef]
- Arce Saavedra, T.; Bueno-Borges, L.B.; Sangaletti-Gerhard, N.; de Alencar, S.M.; Regitano-d’Arce, M.A.B. Optimized Conventional and Ultrasound-Assisted Ethyl Transesterification of Jatropha (Jatropha curcas) and Palm (Elaeis guineensis) Oil Mixtures. Chem. Eng. Commun. 2022, 209, 1482–1495. [Google Scholar] [CrossRef]
- Balakumar, R.; Sriram, G.; Arumugam, S. Effect of Engine Oil Dilution by Waste Ayurvedic Oil Biodiesel on Tribological Behavior of Liner-Ring Tribo Pair Material. Mater. Sci. Eng. 2020, 954, 012042. [Google Scholar] [CrossRef]
- Ribeiro Filho, P.R.C.F.; da Silva, S.S.O.; do Nascimento, M.R.; de Aguiar Soares, S.; de Luna, F.M.T.; Cavalcante, C.L. Tribological Properties of Bio-Based Lubricant Basestock Obtained from Pequi Oil (Caryocar brasiliensis). J. Braz. Soc. Mech. Sci. Eng. 2022, 44, 51. [Google Scholar] [CrossRef]
- Chan, C.H.; Tang, S.W.; Mohd, N.K.; Lim, W.H.; Yeong, S.K.; Idris, Z. Tribological Behavior of Biolubricant Base Stocks and Additives. Renew. Sustain. Energy Rev. 2018, 93, 145–157. [Google Scholar] [CrossRef]
- Los, D.A.; Murata, N. Structure and Expression of Fatty Acid Desaturases. Biochim. Biophys. Acta 1998, 1394, 3–15. [Google Scholar] [CrossRef]
- Lee, C.T.; Lee, M.B.; Mong, G.R.; Chong, W.W.F. A Bibliometric Analysis on the Tribological and Physicochemical Properties of Vegetable Oil–Based Bio-Lubricants (2010–2021). Environ. Sci. Pollut. Res. 2022, 29, 56215–56248. [Google Scholar] [CrossRef]
- Ahmed, W.A.; Salih, N.; Salimon, J. Synthesis, Characterization, Tribological and Rheological Properties of Di (2-Butyloctyl) Dicarboxylate Esters for Environmentally Friendly Biolubricant Applications. Biointerface Res. Appl. Chem. 2023, 1, 2783. [Google Scholar] [CrossRef]
- Hu, C.; Ai, J.; Ma, L.; Wen, P.; Fan, M.; Zhou, F.; Liu, W. Ester Oils Prepared from Fully Renewable Resources and Their Lubricant Base Oil Properties. ACS Omega 2021, 6, 16343–16355. [Google Scholar] [CrossRef]
- Holmberg, K.; Erdemir, A. Influence of Tribology on Global Energy Consumption, Costs and Emissions. Friction 2017, 5, 263–284. [Google Scholar] [CrossRef]
- Al-Arafi, N.; Salih, N.; Salimon, J. Synthesis, Characterization, Tribological and Rheological Properties of Oleyl Oleate Based Biolubricant. Egypt. J. Chem. 2022, 65, 419–433. [Google Scholar] [CrossRef]
- Salih, N.; Salimon, J.; Abdullah, B.M.; Yousif, E. Thermo-Oxidation, Friction-Reducing and Physicochemical Properties of Ricinoleic Acid Based-Diester Biolubricants. Arab. J. Chem. 2017, 10, S2273–S2280. [Google Scholar] [CrossRef]
- Bahadi, M.; Salimon, J.; Derawi, D. Synthesis of ISO Grade 46 and 68 Biolubricant from Palm Kernel Fatty Acids. Sains Malays. 2022, 51, 2507–2529. [Google Scholar] [CrossRef]
- Cheah, M.Y.; Ong, H.C.; Zulkifli, N.W.M.; Masjuki, H.H.; Salleh, A. Physicochemical and Tribological Properties of Microalgae Oil as Biolubricant for Hydrogen-Powered Engine. Int. J. Hydrogen Energy 2020, 45, 22364–22381. [Google Scholar] [CrossRef]
- Ahmed, M.S.; Nair, K.P.; Tirth, V.; Elkhaleefa, A.; Rehan, M. Tribological Evaluation of Date Seed Oil and Castor Oil Blends with Halloysite Nanotube Additives as Environment Friendly Bio-Lubricants. Biomass Convers. Biorefin. 2021. [Google Scholar] [CrossRef]
- Ju, C.; Li, W.; Zhao, Q.; Wang, X. Bio-Additives Derived from Ricinoleic Acid and Choline with Improved Tribological Properties in Lithium Base Grease. J. Oleo Sci. 2022, 71, 915–925. [Google Scholar] [CrossRef]
- Patel, A.; Mu, L.; Shi, Y.; Rova, U.; Christakopoulos, P.; Matsakas, L. Single-Cell Oils from Oleaginous Microorganisms as Green Bio-Lubricants: Studies on Their Tribological Performance. Energies 2021, 14, 6685. [Google Scholar] [CrossRef]
- Farfan-Cabrera, L.I.; Gallardo-Hernández, E.A.; Gómez-Guarneros, M.; Pérez-González, J.; Godínez-Salcedo, J.G. Alteration of Lubricity of Jatropha Oil Used as Bio-Lubricant for Engines Due to Thermal Ageing. Renew. Energy 2020, 149, 1197–1204. [Google Scholar] [CrossRef]
- Kumar, V.; Dhanola, A.; Garg, H.C.; Kumar, G. Improving the Tribological Performance of Canola Oil by Adding CuO Nanoadditives for Steel/Steel Contact. Mater. Today Proc. 2020, 28, 1392–1396. [Google Scholar] [CrossRef]
- Xie, M.; Cheng, J.; Huo, C.; Zhao, G. Improving the Lubricity of a Bio-Lubricating Grease with the Multilayer Graphene Additive. Tribol. Int. 2020, 150, 106386. [Google Scholar] [CrossRef]
- Cortés-Triviño, E.; Valencia, C.; Delgado, M.A.; Franco, J.M. Thermo-Rheological and Tribological Properties of Novel Bio-Lubricating Greases Thickened with Epoxidized Lignocellulosic Materials. J. Ind. Eng. Chem. 2019, 80, 626–632. [Google Scholar] [CrossRef]
- Delgado, M.A.; Cortés-Triviño, E.; Valencia, C.; Franco, J.M. Tribological Study of Epoxide-Functionalized Alkali Lignin-Based Gel-like Biogreases. Tribol. Int. 2020, 146, 106231. [Google Scholar] [CrossRef]
- Abdollah, M.F.B.; Amiruddin, H.; Jamallulil, A.D. Experimental Analysis of Tribological Performance of Palm Oil Blended with Hexagonal Boron Nitride Nanoparticles as an Environment-Friendly Lubricant. Int. J. Adv. Manuf. Technol. 2020, 106, 4183–4191. [Google Scholar] [CrossRef]
- Choudhury, N.D.; Saha, N.; Bhaumik, S.; Kataki, R. Production and Evaluation of Physicochemical, Rheological, and Tribological Properties of Cucurbita pepo L. Seed Oil. Biomass Convers. Biorefin. 2023, 13, 1101–1114. [Google Scholar] [CrossRef]
- Kumar, R.; Gautam, R.K. Tribological Investigation of Sunflower and Soybean Oil with Metal Oxide Nanoadditives. Biomass Convers. Biorefin. 2022. [Google Scholar] [CrossRef]
- Sharma, U.C.; Sachan, S. Friction and Wear Behavior of Karanja Oil Derived Biolubricant Base Oil. SN Appl. Sci. 2019, 1, 668. [Google Scholar] [CrossRef]
- Sunil Kumar, D.; Garg, H.C.; Kumar, G. Tribological Analysis of Blended Vegetable Oils Containing CuO Nanoparticles as an Additive. Mater. Today Proc. 2021, 51, 1259–1265. [Google Scholar] [CrossRef]
- Sajeeb, A.; Rajendrakumar, P.K. Experimental Studies on Viscosity and Tribological Characteristics of Blends of Vegetable Oils with CuO Nanoparticles as Additive. Micro Nano Lett. 2019, 14, 1121–1125. [Google Scholar] [CrossRef]
- Abbas, D.M.; Shoaib, A.M.; ElKady, M.Y.; Ismail, E.A.; Hussuen, M.F.; El-Adly, R.A. A Study on Preparation and Evaluation of the Thread Greases from Renewable Resources Part 1: Tribological Performance of Prepared Polymerized Jojoba Grades Including Jojoba Oil and Their Optimization. Egypt. J. Chem. 2022, 65, 411–419. [Google Scholar] [CrossRef]
- Rawat, S.S.; Harsha, A.P. The Lubrication Effect of Different Vegetable Oil-Based Greases on Steel-Steel Tribo-Pair. Biomass Convers. Biorefin. 2022. [Google Scholar] [CrossRef]
- Fathurrahman, N.A.; Auzani, A.S.; Zaelani, R.; Anggarani, R.; Aisyah, L.; Maymuchar; Wibowo, C.S. Lubricity Properties of Palm Oil Biodiesel Blends with Petroleum Diesel and Hydrogenated Vegetable Oil. Lubricants 2023, 11, 176. [Google Scholar] [CrossRef]
- Singh, Y.; Negi, P.; Yadav, A.; Tripathi, R. Friction and Wear Characterization of Chemically Treated Styrax Officinalis L Vegetable Oil. Mater. Today Proc. 2021, 46, 10507–10509. [Google Scholar] [CrossRef]
- Mahara, M.; Singh, Y. Tribological Analysis of the Neem Oil during the Addition of SiO2 Nanoparticles at Different Loads. Mater. Today Proc. 2020, 28, 1412–1415. [Google Scholar] [CrossRef]
- Rajaganapathy, C.; Rajamurugan, T.V.; Dyson Bruno, A.; Murugapoopathi, S.; Armstrong, M. A Study on Tribological Behavior of Rice Bran and Karanja Oil-Based Tio2 Nano Bio-Fluids. Mater. Today Proc. 2022, 57, 125–129. [Google Scholar] [CrossRef]
- Mohan Rastogi, P.; Kumar, R.; Kumar, N. Effect of SiO2nanoparticles on the Tribological Characteristics of Jatropha Oil. Mater. Today Proc. 2021, 46, 10109–10112. [Google Scholar] [CrossRef]
- Rajaganapathy, C.; Vasudevan, D.; Murugapoopathi, S. Tribological and Rheological Properties of Palm and Brassica Oil with Inclusion of CuO and TiO2 Additives. Mater. Today Proc. 2020, 37, 207–213. [Google Scholar] [CrossRef]
- Şirin, Ş.; Akıncıoğlu, S.; Gupta, M.K.; Kıvak, T.; Khanna, N. A Tribological Performance of Vegetable-Based Oil Combined with GNPs and HBN Nanoparticles on the Friction-Wear Tests of Titanium Grade 2. Tribol. Int. 2023, 181, 108314. [Google Scholar] [CrossRef]
- Singh, D.; Ranganathan, A.; Diddakuntla, G. Tribological Analysis of Putranjiva Oil with Effect of CuO as an Additive. Mater. Today Proc. 2021, 46, 10634–10637. [Google Scholar] [CrossRef]
- Singh, Y.; Negi, P.; Yadav, A. Friction and Wear Analysis of Transesterified Crambe Abyssinica Oil at Different Loads. Mater. Today Proc. 2021, 46, 10523–10526. [Google Scholar] [CrossRef]
- Yoshida, K.; Naganuma, Y.; Kano, M. Effect of Degree of Unsaturation in Vegetable Oils on Friction Properties of Dlc Coatings. Tribol. Online 2021, 16, 210–215. [Google Scholar] [CrossRef]
- Loehlé, S.; Matta, C.; Minfray, C.; Le Mogne, T.; Iovine, R.; Obara, Y.; Miyamoto, A.; Martin, J.M. Mixed Lubrication of Steel by C18 Fatty Acids Revisited. Part II: Influence of Some Key Parameters. Tribol. Int. 2016, 94, 207–216. [Google Scholar] [CrossRef]
- Vafaei, S.; Jopen, M.; Jacobs, G.; König, F.; Weberskirch, R. Synthesis and Tribological Behavior of Bio-Based Lubrication Greases with Bio-Based Polyester Thickener Systems. J. Clean. Prod. 2022, 364, 132659. [Google Scholar] [CrossRef]
- Vafaei, S.; Fischer, D.; Jopen, M.; Jacobs, G.; König, F.; Weberskirch, R. Investigation of Tribological Behavior of Lubricating Greases Composed of Different Bio-Based Polymer Thickeners. Lubricants 2021, 9, 80. [Google Scholar] [CrossRef]
- Zhornik, V.I.; Zapolsky, A.V.; Ivakhnik, A.V. The Structure and Properties of a Biodegradable Grease with a Mixed Dispersion Medium and a Heterogeneous Lithium–Calcium Dispersed Phase. J. Frict. Wear 2022, 43, 229–235. [Google Scholar] [CrossRef]
- Padgurskas, J.; Johns, E.I.; Radulescu, I.; Radulescu, A.V.; Rukuiža, R.; Snitka, V.; Kreivaitis, R.; Kupčinskas, A.; Volskis, D. Tribological Study of Beeswax-Thickened Biogrease and its Modification with Carbon Nanoparticles. Tribol. Int. 2023, 184, 108465. [Google Scholar] [CrossRef]
- Delgado, M.A.; Quinchia, L.A.; Spikes, H.A.; Gallegos, C. Suitability of Ethyl Cellulose as Multifunctional Additive for Blends of Vegetable Oil-Based Lubricants. J. Clean. Prod. 2017, 151, 1–9. [Google Scholar] [CrossRef]
- Quinchia, L.A.; Delgado, M.A.; Reddyhoff, T.; Gallegos, C.; Spikes, H.A. Tribological Studies of Potential Vegetable Oil-Based Lubricants Containing Environmentally Friendly Viscosity Modifiers. Tribol. Int. 2014, 69, 110–117. [Google Scholar] [CrossRef]










| Property | Unsaturation (Double Bounds) | Chain Length (Molecular Weight) | Polarity | Branching Degree |
|---|---|---|---|---|
| Pour Point | ↓ | ↑ | ↑ | ↓ |
| Flash Point | - | ↑ | - | - |
| Viscosity | ↓ | ↑ | - | - |
| Viscosity Index | - | ↑ | ↓ | ↑ |
| Oxidation stability | ↓ | ↓ | ↓ | ↑ |
| Lubricity | ↓ | ↑ | ↑ | ↓ |
| Wear protection | ↓ | ↑ | ↑ | ↓ |
| Tribofilm thickness | - | ↑ | ↑ | - |
| Tribofilm adhesion strength | ↓ | - | ↑ | ↓ |
| Test Fluid | Equipment | Test Conditions | COF | Wear | Ref. | |
|---|---|---|---|---|---|---|
| Lithium grease (MVI500/PAO6/DOS) | Ball-on-disc | 10–50 Hz, 50 N (1.74 GPa), RT, 30 min | 0.16 | 125 × 10−2 a | [87] | |
| Lithium grease (MVI500/PAO6/DOS) + 3% cho-ricinoleic | 0.12 | 5.00 × 10−2 a | ||||
| Gallate oil ester | Ball-on-disc test | Steel | 25 Hz, 100 N (2.19 GPa), RT, 30 min | 0.095 | 0.055 a | [80] |
| Cooper | 0.12 | 0.045 a | ||||
| Phe-3Ci8 | Steel | 0.085 | 0.045 a | |||
| Cooper | 0.069 | 0.040 a | ||||
| Auxenochlorella protothecoides | Ball-on-disc test | 50 Hz, 77 and 150 N (2 and 2.5 GPa), 25 °C, 60 min | 0.065–0.07 | 0.107–0.175 a | [88] | |
| Chlorella sorokiniana | 0.07–0.08 | 0.099–0.148 a | ||||
| Aurantiochytrium limacinum SR21 | 0.1–0.14 | 0.124–0.184 a | ||||
| Auranti-ochytriumsp. T66 | 0.09–0.13 | 0.110–0.169 a | ||||
| Rhodosporidium toruloides | 0.09–0.08 | 0.139–0.227 a | ||||
| Cryptococcus curvatus | 0.08–0.1 | 0.128–0.246 a | ||||
| PEG 200 | 0.12–0.13 | 1.140–7.120 a | ||||
| Jatropha oil (JO) | Ball-on-disc test | 0.25 m/s, 50 N (1.2 GPa), 25 °C | 0.06 | 6.00 × 10−4 b | [89] | |
| Mineral engine oil (SAE 10W-30) | 0.095 | 1.50 × 10−4 b | ||||
| Mineral engine oil + 20% JO | 0.08 | 1.50 × 10−4 b | ||||
| Canola oil (CaO) | Ball-on-disc test | 800 rpm, 130 N (2.39 GPa), 25 °C, 15 min | 0.125 | 15.5 × 10−6 c | [90] | |
| CaO + 0.05% CuO | 0.08 | 13.0 × 10−6 c | ||||
| CaO + 0.08% CuO | 0.07 | 9.10 × 10−6 c | ||||
| CaO + 0.1% CuO | 0.05 | 6.00 × 10−6 c | ||||
| Codonosis pilosula wax (grease) | Ball-on-disc test | 25 Hz, 100 N (2.25 GPa), 150 °C, 20 min | 0.148 | 9 × 10−8 c | [91] | |
| Codonosis pilosula wax (base grease) + multilayer graphene | 0.145 | 7 × 10−8 c | ||||
| Castor oil | Ball-on-three-plates | 10 rpm, 20 N, 25 °C, 10 min | 0.11 | 0.47 d | [92] | |
| Castor oil + epoxide cellulose pulp (grease) | 0.08 | 0.37 d | ||||
| Castor oil (CO) | Ball-on-three-plates | 20 rpm, 20 N, RT, 30 min | 0.084 | 0.508 d | [93] | |
| CO + epoxide-functionalized alkali lignin dispersion grease (EAL-1) | 0.09 | 0.524 d | ||||
| CO + epoxide-functionalized alkali lignin dispersion grease (EAL-2) | 0.07 | 0.416 d | ||||
| CO + epoxide-functionalized alkali lignin dispersion grease (EAL-3) | 0.09 | 0.366 d | ||||
| CO + epoxide-functionalized alkali lignin dispersion grease (EAL-4) | 0.08 | 0.450 d | ||||
| CO + epoxide-functionalized alkali lignin dispersion grease (EAL-5) | 0.22 | 0.440 d | ||||
| N-150 mineral oil | Four-ball test | 1200 rpm, 392 N, 75 °C, 60 min | 0.117 | 0.685 d | [25] | |
| Curcumin-extracted soybean waste cooking oil | 0.08 | 0.573 d | ||||
| SAE40W + 5% JO | Four-ball test | 395, 20 min | 0.101 | 0.950 d | [38] | |
| SAE40W + 20% JO | 0.113 | 1.350 d | ||||
| SAE40W + 50% JO | 0.125 | 1.500 d | ||||
| SAE 15W40 | Four-ball test | 1200 rpm, 392 N, 75 °C, 60 min | 0.115 | 2.000 e | [94] | |
| Palm oil (PO) | 0.08 | 1.850 e | ||||
| PO + 0.1% hBN | 0.079 | 1.180 e | ||||
| PO + 0.5% hBN | 0.11 | 1.100 e | ||||
| Soybean oil FAAE | Four-ball test | 1200 rpm, 392 N, 60 min | 0.11 | n/a | [64] | |
| Soybean oil FAAE + 5% ZnAl | 0.055 | n/a | ||||
| Castor oil + seed oil | Four-ball test | 1200 rpm, 392 N, 75 °C, 60 min | 0.0697 | 0.919 d | [86] | |
| Castor oil + seed oil + 0.25% halloysite clay nanotube | 0.0551 | 0.848 d | ||||
| Castor oil + seed oil + 0.5% halloysite clay nanotube | 0.0527 | 0.845 d | ||||
| Castor oil + seed oil + 0.75% halloysite clay nanotube | 0.0525 | 0.779 d | ||||
| Castor oil + seed oil + 1% halloysite clay nanotube | 0.0452 | 0.723 d | ||||
| Pequi oil | Four-ball test | 4.95 × 105 µm/s, 55 N, 75 °C, 60 min | 0.0588 | 0.371 d | [75] | |
| Mineral oil | 0.0849 | 0.195 d | ||||
| Cucurbita pepo L. oil | Four-ball test | 1200 rpm, 392 N, 75 °C, 60 min | 0.0506 | 0.333 d | [95] | |
| SAE 20W40 | 0.0459 | 0.413 d | ||||
| Refine bleached palm kernel FAME | Four-ball test | 1200 rpm, 60, 80, and 100 kg, 75 °C, 60 min | 0.07 | 2.250 d | [69] | |
| Engine oil | 0.10 | 2.000 d | ||||
| Sunflower oil | Four-ball test | 1200 rpm, 392 N, 75 °C, 60 min | 0.06 | 0.600 d | [96] | |
| Soybean oil | 0.055 | 0.700 d | ||||
| Karanja FAME | Four-ball test | 1200 rpm, 15 and 40 N, 75 °C, 60 min | 0.05–0.14 | 0.300–0.440 d | [97] | |
| Rice bran and sunflower oil (RB + SFO) | Four-ball test | 1200 rpm, 392 N, 75 °C, 60 min | 0.332 | 0.911 d | [98] | |
| RB + SFO + 0.01% CuO | 0.3298 | 0.865 d | ||||
| RB + SFO + 0.04% CuO | 0.314 | 0.830 d | ||||
| Coconut oil (CO) | Four-ball test | 600 rpm, 392 N (1 GPa), 75 °C, 60 min | 0.09 | 0.587 d | [99] | |
| Mustard oil (MU) | 0.12 | 0.478 d | ||||
| SAE20W40 | 0.103 | 0.496 d | ||||
| CO + 10% MU | 0.092 | 0.585 d | ||||
| CO + 50% MU | 0.099 | 0.489 d | ||||
| Jojoba oil (JJO) | Four-ball test | 800 rpm, 492 N, RT, 30 min | 0.04 | 0.422 d | [100] | |
| Polymerized JJO 1 h (grease) | 0.015 | 0.385 d | ||||
| Polymerized JJO 2 h (grease) | 0.03 | 0.471 d | ||||
| Polymerized JJO 3 h (grease) | 0.068 | 0.420 d | ||||
| Lithium-based paraffin grease | Four-ball test | 1200 rpm, 392 N, 75 °C, 60 min | 0.091 | 0.850 d | [101] | |
| Lithium-based castor oil grease | 0.07 | 0.700 d | ||||
| Lithium-based coconut oil grease | 0.082 | 0.930 d | ||||
| Pailm oil FAME | High-frequency reciprocating test | 50 Hz, 200 g, 60 °C, 75 min | 0.126 | 0.220 d | [102] | |
| DF-CN48 | 0.15 | 0.290 d | ||||
| DF-CN48 + 50% FAME | 0.135 | 0.250 d | ||||
| DF-CN51 | 0.29 | 0.460 d | ||||
| DF-CN51 + 50% FAME | 0.13 | 0.300 d | ||||
| Styrax officinalis oil | Pin-on-disc test | 350 rpm, 35, 70, 105, and 140 N (1.14, 1.43, 1.64, and 1.81 GPa), 125 °C | 0.0094 | 0.880 d | [103] | |
| Styrax officinalis FAME | 0.0076 | 0.840 d | ||||
| Neem oil (NO) | Pin-on-disc test | 100 rpm, 40, 60, 80, and 100 N (1.03, 1.17, 1.29, and 1.39 GPa), 150 °C | 0.075 | 59 d | [104] | |
| NO + 0.15 SiO2 | 0.073 | 57 d | ||||
| NO + 0.9 SiO2 | 0.94 | 66 d | ||||
| Karanja oil | Pin-on-disc test | 20, 40, 60, and 80 N (1.28, 1.61, 1.84, and 2.03 GPa) | 0.086 | 4.20 × 10−6 c | [105] | |
| Karanja oil + 1% TiO2 | 0.061 | 2.89 × 10−6 c | ||||
| Rice bran oil | 0.056 | 4.70 × 10−6 c | ||||
| Rice bran oil + 1% TiO2 | 0.043 | 3.40 × 10−6 c | ||||
| Jatropha oil | Pin-on-disc test | 120 rpm, 50, 80, 120 N (1.28, 1.5, and 1.72 GPa) | 0.085 | 0.890 f | [106] | |
| Jatropha oil + 0.2% SiO2 | 0.08 | 0.850 f | ||||
| Jatropha oil + 1% SiO2 | 0.045 | 0.760 f | ||||
| Waste ayuvedic oil | Pin-on-disc test | 300 rpm, 80 N (2.36 GPa), RT, 60 min | 0.040 | 0.800 d | [74] | |
| Schlichera oleosa oil | Pin-on-disc test | 200 rpm, 40, 60, 80, and 100 N (1.03, 1.17, 1.29, and 1.39 GPa), 125 °C | 0.0089 | 0.780 d | [68] | |
| Schlichera oleosa FAME | 0.0065 | 0.720 d | ||||
| PO | Pin-on-disc test | 1000 rpm, 40 N, RT, 20 min | 0.045 | 3.60 × 10−8 c | [107] | |
| PO + 0.5% CuO | 0.034 | 1.25 × 10−8 c | ||||
| PO + 0.5% TiO2 | 0.039 | 2.00 × 10−8 c | ||||
| Brassica oil (BO) | 0.047 | 4.00 × 10−8 c | ||||
| BO + 0.5% CuO | 0.040 | 1.60 × 10−8 c | ||||
| BO + 0.5%v TiO2 | 0.043 | 2.50 × 10−8 c | ||||
| Michelia champaca oil (MCO) | Pin-on-disc test | 100 rpm, 117 N (1.3 GPa), 75 °C, 60 min | 0.084 | 0.1 f | [71] | |
| Epoxidized MCO | 0.065 | 0.85 f | ||||
| E-MCO + 1.2% CeO2 | 0.055 | 0.7 f | ||||
| Vegetable oil (VO) | Pin-on-disc test | 550 rpm, 18 N (0.98 GPa), RT, 60 min | 0.45 | 8.100 e | [108] | |
| VO + 0.6% GNPs | 0.43 | 5.000 e | ||||
| VO + 0.6% hBN | 0.42 | 4.500 e | ||||
| VO + 0.6% (GNPs + hBN) | 0.41 | 3.900 e | ||||
| Putranjiva oil (PTO) | Pin-on-disc test | 500 rpm, 150 N (1.85 GPa), 125 °C | 0.66 | 1.400 d | [109] | |
| PTO + 1.3 CuO | 0.88 | 0.960 d | ||||
| Crambe abyssinica oil | Pin-on-disc test | 150 rpm, 30, 60, 90, and 120 N (0.93, 1.17, 1.34, and 1.48 GPa), 125 °C | 0.009 | 0.780 d | [110] | |
| Crambe abyssinica FAME | 0.007 | 0.600 d | ||||
| Coconut oil | Reciprocating cylinder-on-disc tests | 50 mm/s, 5 N, RT, 10 min | 0.079 | n/a | [111] | |
| Olive oil | 0.071 | |||||
| Rapeseed oil | 0.077 | |||||
| Soybean oil | 0.083 | |||||
| Sunflower seed oil | 0.075 | |||||
| Linseed oil | 0.088 | |||||
Disclaimer/Publisher’s Note: The statements, opinions and data contained in all publications are solely those of the individual author(s) and contributor(s) and not of MDPI and/or the editor(s). MDPI and/or the editor(s) disclaim responsibility for any injury to people or property resulting from any ideas, methods, instructions or products referred to in the content. |
© 2023 by the authors. Licensee MDPI, Basel, Switzerland. This article is an open access article distributed under the terms and conditions of the Creative Commons Attribution (CC BY) license (https://creativecommons.org/licenses/by/4.0/).
Share and Cite
Sanjurjo, C.; Rodríguez, E.; Viesca, J.L.; Battez, A.H. Influence of Molecular Structure on the Physicochemical and Tribological Properties of Biolubricants: A Review. Lubricants 2023, 11, 380. https://doi.org/10.3390/lubricants11090380
Sanjurjo C, Rodríguez E, Viesca JL, Battez AH. Influence of Molecular Structure on the Physicochemical and Tribological Properties of Biolubricants: A Review. Lubricants. 2023; 11(9):380. https://doi.org/10.3390/lubricants11090380
Chicago/Turabian StyleSanjurjo, Claudia, Eduardo Rodríguez, José L. Viesca, and A. Hernández Battez. 2023. "Influence of Molecular Structure on the Physicochemical and Tribological Properties of Biolubricants: A Review" Lubricants 11, no. 9: 380. https://doi.org/10.3390/lubricants11090380
APA StyleSanjurjo, C., Rodríguez, E., Viesca, J. L., & Battez, A. H. (2023). Influence of Molecular Structure on the Physicochemical and Tribological Properties of Biolubricants: A Review. Lubricants, 11(9), 380. https://doi.org/10.3390/lubricants11090380

