Self-Reduction in Proximal Humerus Fractures through Upright Patient Positioning: Is It up to Gravity?
Abstract
1. Introduction
2. Materials and Methods
2.1. Patients
2.2. Fluoroscopic Analyses
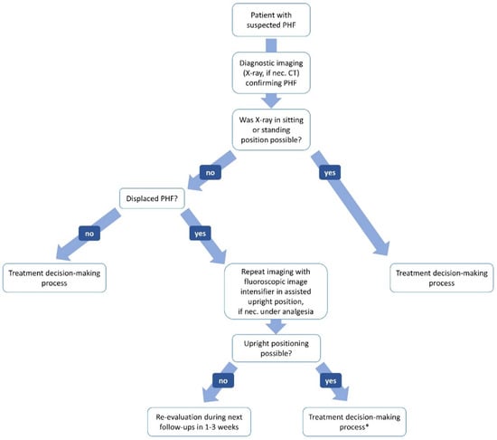
2.3. Exemplary Case Presentation
2.4. Statistical Analyses
3. Results
4. Discussion
5. Conclusions
Author Contributions
Funding
Institutional Review Board Statement
Informed Consent Statement
Data Availability Statement
Acknowledgments
Conflicts of Interest
References
- Palvanen, M.; Kannus, P.; Niemi, S.; Parkkari, J. Update in the epidemiology of proximal humeral fractures. Clin. Orthop. Relat. Res. 2006, 442, 87–92. [Google Scholar] [CrossRef]
- Court-Brown, C.M.; Caesar, B. Epidemiology of adult fractures: A review. Injury 2006, 37, 691–697. [Google Scholar] [CrossRef]
- Jawa, A.; Burnikel, D. Treatment of Proximal Humeral Fractures: A Critical Analysis Review. JBJS Rev. 2016, 4, e2. [Google Scholar] [CrossRef]
- Launonen, A.P.; Lepola, V.; Saranko, A.; Flinkkilä, T.; Laitinen, M.; Mattila, V.M. Epidemiology of proximal humerus fractures. Arch. Osteoporos. 2015, 10, 209. [Google Scholar] [CrossRef]
- Kristiansen, B.; Barfod, G.; Bredesen, J.; Erin-Madsen, J.; Grum, B.; Horsnaes, M.W.; Aalberg, J.R. Epidemiology of proximal humeral fractures. Acta Orthop. Scand. 1987, 58, 75–77. [Google Scholar] [CrossRef]
- Burkhart, K.J.; Dietz, S.O.; Bastian, L.; Thelen, U.; Hoffmann, R.; Müller, L.P. The treatment of proximal humeral fracture in adults. Dtsch. Arztebl. Int. 2013, 110, 591–597. [Google Scholar] [CrossRef][Green Version]
- Court-Brown, C.M.; Cattermole, H.; McQueen, M.M. Impacted valgus fractures (B1.1) of the proximal humerus. The results of non-operative treatment. J. Bone Jt. Surg. Br. 2002, 84, 504–508. [Google Scholar] [CrossRef]
- Court-Brown, C.M.; Garg, A.; McQueen, M.M. The translated two-part fracture of the proximal humerus. Epidemiology and outcome in the older patient. J. Bone Jt. Surg. Br. 2001, 83, 799–804. [Google Scholar] [CrossRef]
- Court-Brown, C.M.; McQueen, M.M. The impacted varus (A2.2) proximal humeral fracture: Prediction of outcome and results of nonoperative treatment in 99 patients. Acta Orthop. Scand. 2004, 75, 736–740. [Google Scholar] [CrossRef]
- Rangan, A.; Handoll, H.; Brealey, S.; Jefferson, L.; Keding, A.; Martin, B.C.; Goodchild, L.; Chuang, L.H.; Hewitt, C.; Torgerson, D. Surgical vs nonsurgical treatment of adults with displaced fractures of the proximal humerus: The PROFHER randomized clinical trial. JAMA 2015, 313, 1037–1047. [Google Scholar] [CrossRef]
- Launonen, A.P.; Sumrein, B.O.; Reito, A.; Lepola, V.; Paloneva, J.; Jonsson, K.B.; Wolf, O.; Ström, P.; Berg, H.E.; Felländer-Tsai, L.; et al. Operative versus non-operative treatment for 2-part proximal humerus fracture: A multicenter randomized controlled trial. PLoS Med. 2019, 16, e1002855. [Google Scholar] [CrossRef]
- Murray, I.R.; Amin, A.K.; White, T.O.; Robinson, C.M. Proximal humeral fractures: Current concepts in classification, treatment and outcomes. J. Bone Jt. Surg. Br. 2011, 93, 1–11. [Google Scholar] [CrossRef]
- Neer, C.S., 2nd. Displaced proximal humeral fractures. I. Classification and evaluation. J. Bone Jt. Surg. Am. 1970, 52, 1077–1089. [Google Scholar] [CrossRef]
- Keene, J.S.; Huizenga, R.E.; Engber, W.D.; Rogers, S.C. Proximal humeral fractures: A correlation of residual deformity with long-term function. Orthopedics 1983, 6, 173–178. [Google Scholar] [CrossRef]
- Neer, C.S., 2nd. Displaced proximal humeral fractures. II. Treatment of three-part and four-part displacement. J. Bone Jt. Surg. Am. 1970, 52, 1090–1103. [Google Scholar] [CrossRef]
- Fang, C.; Kwek, E.B.K. Self-reducing proximal humerus fractures. J. Orthop. Surg. 2017, 25, 2309499017717180. [Google Scholar] [CrossRef]
- Aguado, H.J.; Ariño, B.; Moreno-Mateo, F.; Bustinza, E.Y.; Simón-Pérez, C.; Martínez-Zarzuela, M.; García-Virto, V.; Ventura, P.S.; Martín-Ferrero, M. Does an early mobilization and immediate home-based self-therapy exercise program displace proximal humeral fractures in conservative treatment? Observational study. J. Shoulder Elb. Surg. 2018, 27, 2021–2029. [Google Scholar] [CrossRef]
- Einarsson, F. Fracture of the upper end of the humerus: Discussion based on the follow-up of 302 cases. Acta Orthop. Scand. 1958, 29 (Suppl. S32), 3–215. [Google Scholar] [CrossRef]
- Young, T.B.; Wallace, W.A. Conservative treatment of fractures and fracture-dislocations of the upper end of the humerus. J. Bone Jt. Surg. Br. 1985, 67, 373–377. [Google Scholar] [CrossRef]
- Duparc, F. Malunion of the proximal humerus. Orthop. Traumatol. Surg. Res. 2013, 99, S1–S11. [Google Scholar] [CrossRef]
- Depalma, A.F.; Cautilli, R.A. Fractures of the upper end of the humerus. Clin. Orthop. 1961, 20, 73–93. [Google Scholar]
- Codman, E.A. Rupture of the supraspinatus tendon. 1911. Clin. Orthop. Relat. Res. 1990, 254, 3–26. [Google Scholar]
- Agudelo, J.; Schürmann, M.; Stahel, P.; Helwig, P.; Morgan, S.J.; Zechel, W.; Bahrs, C.; Parekh, A.; Ziran, B.; Williams, A.; et al. Analysis of efficacy and failure in proximal humerus fractures treated with locking plates. J. Orthop. Trauma 2007, 21, 676–681. [Google Scholar] [CrossRef]
- Jeong, J.; Bryan, J.; Iannotti, J.P. Effect of a variable prosthetic neck-shaft angle and the surgical technique on replication of normal humeral anatomy. J. Bone Jt. Surg. Am. 2009, 91, 1932–1941. [Google Scholar] [CrossRef]
- Meinberg, E.G.; Agel, J.; Roberts, C.S.; Karam, M.D.; Kellam, J.F. Fracture and Dislocation Classification Compendium-2018. J. Orthop. Trauma 2018, 32 (Suppl. S1), S1–S170. [Google Scholar] [CrossRef]
- McKiernan, F.; Faciszewski, T. Intravertebral clefts in osteoporotic vertebral compression fractures. Arthritis Rheum. 2003, 48, 1414–1419. [Google Scholar] [CrossRef]
- Puddy, E.; Hill, C. Interpretation of the chest radiograph. Contin. Educ. Anaesth. Crit. Care Pain 2007, 7, 71–75. [Google Scholar] [CrossRef]
- Toyone, T.; Toyone, T.; Tanaka, T.; Wada, Y.; Kamikawa, K.; Ito, M.; Kimura, K.; Yamasita, T.; Matsushita, S.; Shiboi, R.; et al. Changes in vertebral wedging rate between supine and standing position and its association with back pain: A prospective study in patients with osteoporotic vertebral compression fractures. Spine 2006, 31, 2963–2966. [Google Scholar] [CrossRef]
- Díez-Ulloa, M.A.; Gallego-Goyanes, A. Prognostic value of an immediate lateral standing X-ray with a TLSO in patients with a thoracolumbar burst fracture. Rev. Esp Cir. Ortop. Traumatol. 2015, 59, 179–185. [Google Scholar] [CrossRef]
- Mehta, J.S.; Reed, M.R.; McVie, J.L.; Sanderson, P.L. Weight-bearing radiographs in thoracolumbar fractures: Do they influence management? Spine 2004, 29, 564–567. [Google Scholar] [CrossRef]




| Patientno. | Age | Gender | AO/OTA | Days after Injury | Reason for Immobility |
|---|---|---|---|---|---|
| 1 | 59 | m | B | 1 | Immobilizing pain |
| 2 | 67 | f | B | 5 | Multimorbidity and erysipelas of both legs |
| 3 | 83 | f | A | 0 | Immobilizing pain, sarcopenia |
| 4 | 79 | f | A | 1 | Immobilizing pain, sarcopenia |
| 5 | 40 | f | A | 1 | Immobilizing pain and serial rip fractures with pneumothorax |
| 6 | 76 | m | A | 0 | Immobilizing pain due to multiple bruises of the lower extremities |
| 7 | 79 | m | C | 7 | Obesity, multimorbidity, and immobilizing pain due to multiple bone bruises of the lower extremities |
| Patient-no. | HSA in | ∆ HSA | Anatomic Deviation 1 in | MHIin | ∆ MHI | Anatomic Deviation 1 in | Self-Reducing 2? | |||||
|---|---|---|---|---|---|---|---|---|---|---|---|---|
| LP | UP | LP | UP | LP | UP | LP | UP | HSA | MHI | |||
| 1 | 154.1° | 137.7° | 16.4° | 19.1° | 2.7° | 0.86 | 1.03 | 0.17 | 0.14 | 0.03 | Yes | Yes |
| 2 | 157.9° | 148° | 9.9° | 22.9° | 13° | 1.27 | 1 | 0.27 | 0.27 | 0 | Yes | Yes |
| 3 | 142° | 125.2° | 16.8° | 7° | 9.8° | 0.51 | 0.74 | 0.23 | 0.49 | 0.26 | No | Yes |
| 4 | 146° | 131.3° | 14.7° | 11° | 3.7° | 0.67 | 0.82 | 0.15 | 0.33 | 0.18 | Yes | Yes |
| 5 | 85° | 112° | 27° | 50° | 23° | n.m. | n.m. | n.m. | n.m. | n.m. | Yes | n.m. |
| 6 | 91.5° | 110.5° | 19° | 43.5° | 24.5° | 1.33 | 1.22 | 0.11 | 0.33 | 0.22 | Yes | Yes |
| 7 | 160° | 115.1° | 44.9° | 25° | 19.9° | 0.87 | 1.45 | 0.58 | 0.13 | 0.45 | Yes | Yes |
| Mean | 21.24° | 25.5° | 13.8° | 0.92 | 1.04 | 0.25 | 0.28 | 0.19 | ||||
Publisher’s Note: MDPI stays neutral with regard to jurisdictional claims in published maps and institutional affiliations. |
© 2022 by the authors. Licensee MDPI, Basel, Switzerland. This article is an open access article distributed under the terms and conditions of the Creative Commons Attribution (CC BY) license (https://creativecommons.org/licenses/by/4.0/).
Share and Cite
Razaeian, S.; Krettek, C.; Hawi, N. Self-Reduction in Proximal Humerus Fractures through Upright Patient Positioning: Is It up to Gravity? Diagnostics 2022, 12, 2096. https://doi.org/10.3390/diagnostics12092096
Razaeian S, Krettek C, Hawi N. Self-Reduction in Proximal Humerus Fractures through Upright Patient Positioning: Is It up to Gravity? Diagnostics. 2022; 12(9):2096. https://doi.org/10.3390/diagnostics12092096
Chicago/Turabian StyleRazaeian, Sam, Christian Krettek, and Nael Hawi. 2022. "Self-Reduction in Proximal Humerus Fractures through Upright Patient Positioning: Is It up to Gravity?" Diagnostics 12, no. 9: 2096. https://doi.org/10.3390/diagnostics12092096
APA StyleRazaeian, S., Krettek, C., & Hawi, N. (2022). Self-Reduction in Proximal Humerus Fractures through Upright Patient Positioning: Is It up to Gravity? Diagnostics, 12(9), 2096. https://doi.org/10.3390/diagnostics12092096
