Diurnal Evapotranspiration and Its Controlling Factors of Alpine Ecosystems during the Growing Season in Northeast Qinghai-Tibet Plateau
Abstract
:1. Introduction
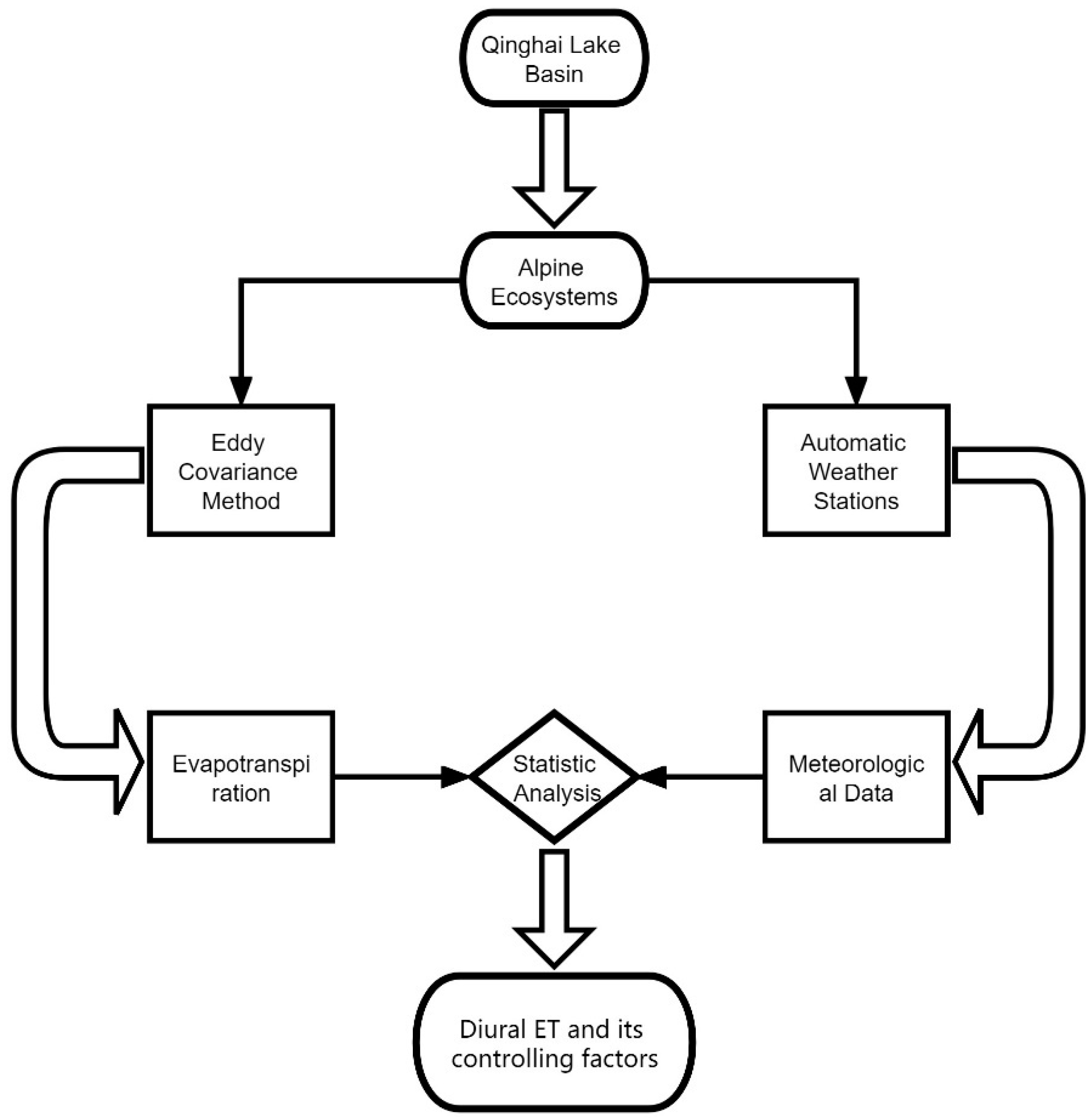
2. Materials and Methods
2.1. Site Description
2.2. Instrumentations
2.3. Data Processing
2.4. Energy Balance and Evapotranspiration Calculation
2.5. Statistic Analysis
3. Results
3.1. Energy Flux Closure
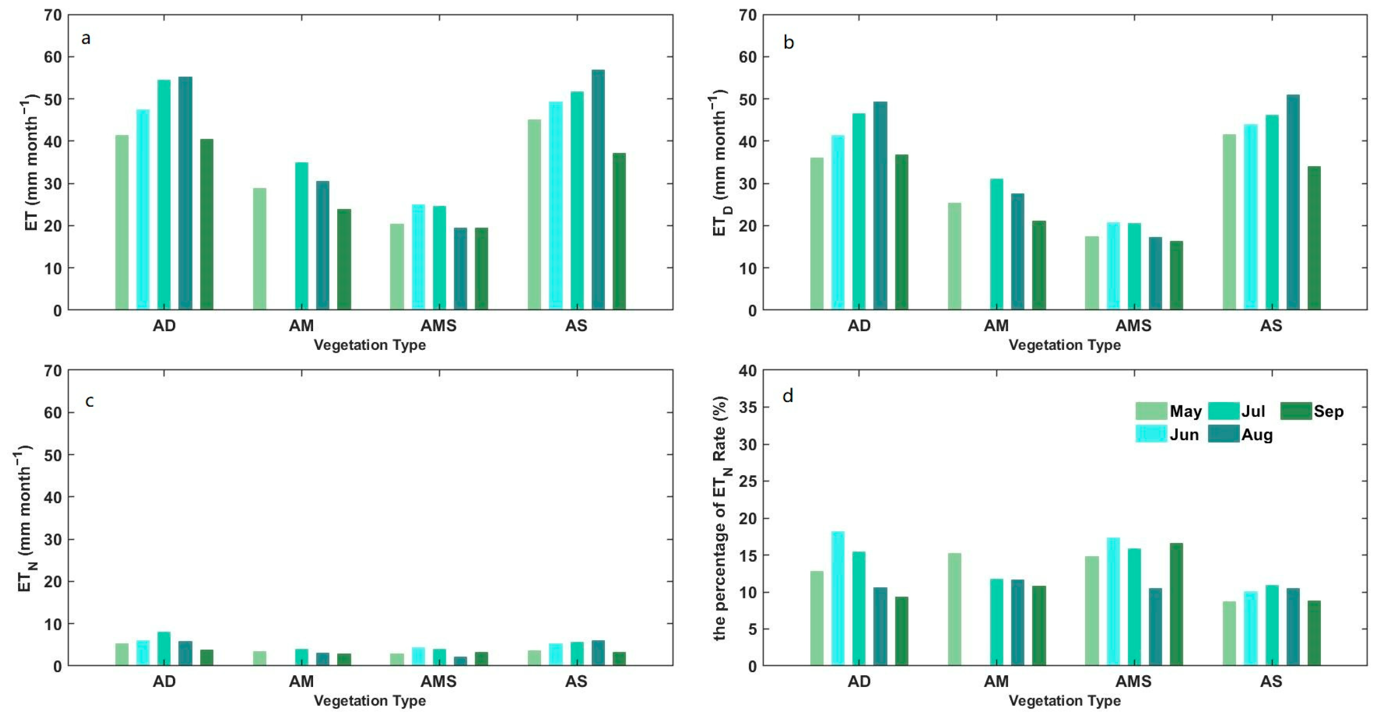
3.2. Evapotranspiration in Different Ecosystems
3.3. Influencing Factors for Evapotranspiration during Daytime and Nighttime
4. Discussion
5. Conclusions
Author Contributions
Funding
Institutional Review Board Statement
Informed Consent Statement
Data Availability Statement
Conflicts of Interest
References
- Gu, L.; Hu, Z.; Yao, J.; Sun, G. Actual and Reference Evapotranspiration in a Cornfield in the Zhangye Oasis, Northwestern China. Water 2017, 9, 499. [Google Scholar] [CrossRef] [Green Version]
- Javadian, M.; Behrangi, A.; Smith, W.K.; Fisher, J.B. Global Trends in Evapotranspiration Dominated by Increases across Large Cropland Regions. Remote Sens. 2020, 12, 1221. [Google Scholar] [CrossRef] [Green Version]
- Mackay, D.S.; Ahl, D.E.; Ewers, B.E.; Gower, S.T.; Burrows, S.N.; Samanta, S.; Davis, K.J. Effects of aggregated classifications of forest composition on estimates of evapotranspiration in a northern Wisconsin forest. Glob. Chang. Biol. 2002, 8, 1253–1265. [Google Scholar] [CrossRef]
- Soppe, R.; Ayars, J. Characterizing ground water use by safflower using weighing lysimeters. Agric. Water Manag. 2003, 60, 59–71. [Google Scholar] [CrossRef]
- Iritz, Z.; Lindroth, A. Night-time evaporation from a short-rotation willow stand. J. Hydrol. 1994, 157, 235–245. [Google Scholar] [CrossRef]
- Monteith, J. Evaporation at night. Neth. J. Agric. Sci. 1956, 4, 34–38. [Google Scholar] [CrossRef]
- Novick, K.; Oren, R.; Stoy, P.; Siqueira, M.; Katul, G. Nocturnal evapotranspiration in eddy-covariance records from three co-located ecosystems in the Southeastern U.S.: Implications for annual fluxes. Agric. For. Meteorol. 2009, 149, 1491–1504. [Google Scholar] [CrossRef] [Green Version]
- Buckley, T.N.; Turnbull, T.L.; Pfautsch, S.; Adams, M.A. Nocturnal water loss in mature subalpine Eucalyptus delegatensistall open forests and adjacent E. pauciflora woodlands. Ecol. Evol. 2011, 1, 435–450. [Google Scholar] [CrossRef]
- Barbeta, A.; Ogaya, R.; Peñuelas, J. Comparative study of diurnal and nocturnal sap flow of Quercus ilex and Phillyrea latifolia in a Mediterranean holm oak forest in Prades (Catalonia, NE Spain). Trees 2012, 26, 1651–1659. [Google Scholar] [CrossRef]
- Montoro, A.; Mañas, F.; López-Urrea, R. Transpiration and evaporation of grapevine, two components related to irrigation strategy. Agric. Water Manag. 2016, 177, 193–200. [Google Scholar] [CrossRef]
- Ramírez, D.A.; Yactayo, W.; Rolando, J.L.; Quiroz, R. Correction to: Preliminary Evidence of Nocturnal Transpiration and Stomatal Conductance in Potato and their Interaction with Drought and Yield. Am. Potato J. 2017, 95, 139–143. [Google Scholar] [CrossRef] [Green Version]
- Caird, M.A.; Richards, J.H.; Donovan, L. Nighttime Stomatal Conductance and Transpiration in C3 and C4 Plants. Plant Physiol. 2007, 143, 4–10. [Google Scholar] [CrossRef] [PubMed] [Green Version]
- Bucci, S.J.; Scholz, F.G.; Goldstein, G.; Meinzer, F.; Hinojosa, J.A.; Hoffmann, W.A.; Franco, A. Processes preventing nocturnal equilibration between leaf and soil water potential in tropical savanna woody species. Tree Physiol. 2004, 24, 1119–1127. [Google Scholar] [CrossRef] [PubMed]
- Ogle, K.; Lucas, R.W.; Bentley, L.P.; Cable, J.M.; Barron-Gafford, G.A.; Griffith, A.; Ignace, D.; Jenerette, G.D.; Tyler, A.; Huxman, T.E.; et al. Differential daytime and night-time stomatal behavior in plants from North American deserts. New Phytol. 2012, 194, 464–476. [Google Scholar] [CrossRef]
- Milly, P.C.D. Moisture and heat transport in hysteretic, inhomogeneous porous media: A matric head-based formulation and a numerical model. Water Resour. Res. 1982, 18, 489–498. [Google Scholar] [CrossRef]
- Balugani, E.; Lubczynski, M.; van der Tol, C.; Metselaar, K. Testing three approaches to estimate soil evaporation through a dry soil layer in a semi-arid area. J. Hydrol. 2018, 567, 405–419. [Google Scholar] [CrossRef]
- Meng, Y.; He, Z.; Liu, B.; Chen, L.; Lin, P.; Luo, W. Soil Salinity and Moisture Control the Processes of Soil Nitrification and Denitrification in a Riparian Wetlands in an Extremely Arid Regions in Northwestern China. Water 2020, 12, 2815. [Google Scholar] [CrossRef]
- Brown, C.; Devitt, D.; Morris, R. Water Use and Physiological Response of Tall Fescue Turf to Water Deficit Irrigation in an Arid Environment. HortScience 2004, 39, 388–393. [Google Scholar] [CrossRef] [Green Version]
- Zhang, W.; Chen, S.; Chen, J.; Wei, L.; Han, X.; Lin, G. Biophysical regulations of carbon fluxes of a steppe and a cultivated cropland in semiarid Inner Mongolia. Agric. For. Meteorol. 2007, 146, 216–229. [Google Scholar] [CrossRef]
- Li, X.W.; Zhou, J.L.; Jin, M.G.; Liu, Y.F.; Li, Q. Experiments on Evaporation of High-TDS Phreatic Water in an Arid Area. Adv. Mater. Res. 2012, 446–449, 2815–2823. [Google Scholar] [CrossRef]
- Rebetez, M.; Reinhard, M. Monthly air temperature trends in Switzerland 1901–2000 and 1975–2004. Theor. Appl. Climatol. 2007, 91, 27–34. [Google Scholar] [CrossRef] [Green Version]
- Williams, M.W.; Losleben, M.V.; Hamann, H.B. Alpine Areas in the Colorado Front Range as Monitors of Climate Change and Ecosystem Response. Geogr. Rev. 2002, 92, 180–191. [Google Scholar] [CrossRef]
- Christopher, T.A.; Goodburn, J.M. The Effects of Spatial Patterns on the Accuracy of Forest Vegetation Simulator (FVS) Estimates of Forest Canopy Cover. West. J. Appl. For. 2008, 23, 5–11. [Google Scholar] [CrossRef] [Green Version]
- Tie, Q.; Hu, H.; Tian, F.; Holbrook, N.M. Comparing different methods for determining forest evapotranspiration and its components at multiple temporal scales. Sci. Total Environ. 2018, 633, 12–29. [Google Scholar] [CrossRef] [PubMed]
- Guo, Y.; Song, C.; Zhang, J.; Wang, L.; Sun, L. Influence of wetland reclamation on land-surface energy exchange and evapotranspiration in the Sanjiang plain, Northeast China. Agric. For. Meteorol. 2021, 296, 108214. [Google Scholar] [CrossRef]
- Zhang, Z.; Li, X.; Liu, L.; Wang, Y.; Li, Y. Influence of mulched drip irrigation on landscape scale evapotranspiration from farmland in an arid area. Agric. Water Manag. 2020, 230, 105953. [Google Scholar] [CrossRef]
- Mostafa, H.; El-Nady, R.; Awad, M.; El-Ansary, M. Drip irrigation management for wheat under clay soil in arid conditions. Ecol. Eng. 2018, 121, 35–43. [Google Scholar] [CrossRef]
- Wang, F.; Liang, W.; Fu, B.; Jin, Z.; Yan, J.; Zhang, W.; Fu, S.; Yan, N. Changes of cropland evapotranspiration and its driving factors on the loess plateau of China. Sci. Total Environ. 2020, 728, 138582. [Google Scholar] [CrossRef]
- Yang, K.; Wu, H.; Qin, J.; Lin, C.; Tang, W.; Chen, Y. Recent climate changes over the Tibetan Plateau and their impacts on energy and water cycle: A review. Glob. Planet. Chang. 2014, 112, 79–91. [Google Scholar] [CrossRef]
- Zhong, L.; Ma, Y.; Salama, M.S.; Su, Z. Assessment of vegetation dynamics and their response to variations in precipitation and temperature in the Tibetan Plateau. Clim. Chang. 2010, 103, 519–535. [Google Scholar] [CrossRef]
- Zhang, R.; Zuo, Z. Impact of Spring Soil Moisture on Surface Energy Balance and Summer Monsoon Circulation over East Asia and Precipitation in East China. J. Clim. 2011, 24, 3309–3322. [Google Scholar] [CrossRef]
- Yin, Y.; Wu, S.; Zhao, D.; Zheng, D.; Pan, T. Modeled effects of climate change on actual evapotranspiration in different eco-geographical regions in the Tibetan Plateau. J. Geogr. Sci. 2013, 23, 195–207. [Google Scholar] [CrossRef]
- Guerschman, J.P.; Van Dijk, A.I.J.M.; Mattersdorf, G.; Beringer, J.; Hutley, L.B.; Leuning, R.; Pipunic, R.C.; Sherman, B.S. Scaling of potential evapotranspiration with MODIS data reproduces flux observations and catchment water balance observations across Australia. J. Hydrol. 2009, 369, 107–119. [Google Scholar] [CrossRef]
- Koppa, A.; Alam, S.; Miralles, D.G.; Gebremichael, M. Budyko-Based Long-Term Water and Energy Balance Closure in Global Watersheds From Earth Observations. Water Resour. Res. 2021, 57, e2020WR028658. [Google Scholar] [CrossRef] [PubMed]
- McCabe, M.F.; Miralles, D.G.; Holmes, T.R.; Fisher, J.B. Advances in the Remote Sensing of Terrestrial Evaporation. Remote Sens. 2019, 11, 1138. [Google Scholar] [CrossRef] [Green Version]
- Srivastava, A.; Sahoo, B.; Raghuwanshi, N.S.; Singh, R. Evaluation of Variable-Infiltration Capacity Model and MODIS-Terra Satellite-Derived Grid-Scale Evapotranspiration Estimates in a River Basin with Tropical Monsoon-Type Climatology. J. Irrig. Drain. Eng. 2017, 143, 04017028. [Google Scholar] [CrossRef] [Green Version]
- Douglas, E.M.; Jacobs, J.M.; Sumner, D.M.; Ray, R.L. A comparison of models for estimating potential evapotranspiration for Florida land cover types. J. Hydrol. 2009, 373, 366–376. [Google Scholar] [CrossRef]
- Federer, C.A.; Vörösmarty, C.; Fekete, B. Intercomparison of Methods for Calculating Potential Evaporation in Regional and Global Water Balance Models. Water Resour. Res. 1996, 32, 2315–2321. [Google Scholar] [CrossRef]
- Wilson, K.B.; Hanson, P.J.; Mulholland, P.J.; Baldocchi, D.D.; Wullschleger, S.D. A comparison of methods for determining forest evapotranspiration and its components: Sap-flow, soil water budget, eddy covariance and catchment water balance. Agric. For. Meteorol. 2001, 106, 153–168. [Google Scholar] [CrossRef]
- Hicks, B.B.; Baldocchi, D.D. Measurement of Fluxes over Land: Capabilities, Origins, and Remaining Challenges. Bound. Layer Meteorol. 2020, 177, 365–394. [Google Scholar] [CrossRef]
- Cheng, L.; Xu, Z.; Wang, D.; Cai, X. Assessing interannual variability of evapotranspiration at the catchment scale using satellite-based evapotranspiration data sets. Water Resour. Res. 2011, 47, 09509. [Google Scholar] [CrossRef] [Green Version]
- Chai, R.; Sun, S.; Chen, H.; Zhou, S. Changes in reference evapotranspiration over China during 1960–2012: Attributions and relationships with atmospheric circulation. Hydrol. Process. 2018, 32, 3032–3048. [Google Scholar] [CrossRef] [Green Version]
- Sun, X.; Zou, C.B.; Wilcox, B.; Stebler, E. Effect of Vegetation on the Energy Balance and Evapotranspiration in Tallgrass Prairie: A Paired Study Using the Eddy-Covariance Method. Bound. Layer Meteorol. 2018, 170, 127–160. [Google Scholar] [CrossRef]
- Li, X.; Yang, X.; Ma, Y.; Hu, G.; Hu, X.; Wu, X.; Wang, P.; Huang, Y.; Cui, B.; Wei, J. Qinghai Lake Basin Critical Zone Observatory on the Qinghai-Tibet Plateau. Vadose Zone J. 2018, 17, 1–11. [Google Scholar] [CrossRef]
- Huang, C.; Lai, Z.; Liu, X.; Madsen, D. Lake-level history of Qinghai Lake on the NE Tibetan Plateau and its implications for Asian monsoon pattern—A review. Quat. Sci. Rev. 2021, 273, 107258. [Google Scholar] [CrossRef]
- Wang, Z.; Cao, S.; Cao, G.; Lan, Y. Effects of vegetation phenology on vegetation productivity in the Qinghai Lake Basin of the Northeastern Qinghai–Tibet Plateau. Arab. J. Geosci. 2021, 14, 1–15. [Google Scholar] [CrossRef]
- Duan, H.; Xue, X.; Wang, T.; Kang, W.; Liao, J.; Liu, S. Spatial and Temporal Differences in Alpine Meadow, Alpine Steppe and All Vegetation of the Qinghai-Tibetan Plateau and Their Responses to Climate Change. Remote Sens. 2021, 13, 669. [Google Scholar] [CrossRef]
- Zhang, S.-Y.; Li, X.-Y. Soil moisture and temperature dynamics in typical alpine ecosystems: A continuous multi-depth measurements-based analysis from the Qinghai-Tibet Plateau, China. Hydrol. Res. 2018, 49, 194–209. [Google Scholar] [CrossRef]
- Cao, S.; Cao, G.; Han, G.; Wu, F.; Lan, Y. Comparison of evapotranspiration between two alpine type wetland ecosystems in Qinghai lake basin of Qinghai-Tibet Plateau. Ecohydrol. Hydrobiol. 2020, 20, 215–229. [Google Scholar] [CrossRef]
- Vickers, D.; Mahrt, L. Quality control and flux sampling problems for tower and aircraft data. J. Atmos. Ocean. Tech. 1997, 14, 512–526. [Google Scholar] [CrossRef]
- Mason, P. Atmospheric boundary layer flows: Their structure and measurement. Bound. Layer Meteorol. 1995, 72, 213–214. [Google Scholar] [CrossRef]
- Moncrieff, J.; Massheder, J.; de Bruin, H.; Elbers, J.; Friborg, T.; Heusinkveld, B.; Kabat, P.; Scott, S.; Soegaard, H.; Verhoef, A. A system to measure surface fluxes of momentum, sensible heat, water vapour and carbon dioxide. J. Hydrol. 1997, 188–189, 589–611. [Google Scholar] [CrossRef]
- Webb, E.K.; Pearman, G.I.; Leuning, R. Correction of flux measurements for density effects due to heat and water vapour transfer. Q. J. R. Meteorol. Soc. 1980, 106, 85–100. [Google Scholar] [CrossRef]
- Kormann, R.; Meixner, F.X. An Analytical Footprint Model For Non-Neutral Stratification. Bound. Layer Meteorol. 2001, 99, 207–224. [Google Scholar] [CrossRef]
- Foken, T.; Wichura, B. Tools for quality assessment of surface-based flux measurements. Agric. For. Meteorol. 1996, 78, 83–105. [Google Scholar] [CrossRef]
- Appel, K.W.; Chemel, C.; Roselle, S.; Francis, X.V.; Hu, R.-M.; Sokhi, R.S.; Rao, S.; Galmarini, S. Examination of the Community Multiscale Air Quality (CMAQ) model performance over the North American and European domains. Atmos. Environ. 2012, 53, 142–155. [Google Scholar] [CrossRef] [Green Version]
- Wu, X.; Liu, H.; Li, X.; Ciais, P.; Babst, F.; Guo, W.; Zhang, C.; Magliulo, V.; Pavelka, M.; Liu, S.; et al. Differentiating drought legacy effects on vegetation growth over the temperate Northern Hemisphere. Glob. Chang. Biol. 2018, 24, 504–516. [Google Scholar] [CrossRef]
- McCuen, R.H. A sensitivity and error analysis cf procedures used for estimating evaporation. JAWRA J. Am. Water Resour. Assoc. 1974, 10, 486–497. [Google Scholar] [CrossRef]
- Eder, F.; De Roo, F.; Kohnert, K.; Desjardins, R.L.; Schmid, H.P.; Mauder, M. Evaluation of Two Energy Balance Closure Parametrizations. Bound. Layer Meteorol. 2014, 151, 195–219. [Google Scholar] [CrossRef]
- Sun, X.-M.; Zhu, Z.-L.; Wen, X.-F.; Yuan, G.-F.; Yu, G.-R. The impact of averaging period on eddy fluxes observed at China FLUX sites. Agric. For. Meteorol. 2006, 137, 188–193. [Google Scholar] [CrossRef] [Green Version]
- Yu, G.-R.; Wen, X.-F.; Sun, X.-M.; Tanner, B.D.; Lee, X.; Chen, J.-Y. Overview of China FLUX and evaluation of its eddy covariance measurement. Agric. For. Meteorol. 2006, 137, 125–137. [Google Scholar] [CrossRef]
- Shi, T.; Guan, D.; Wang, A.; Wu, J.; Jin, C.; Han, S. Comparison of three models to estimate evapotranspiration for a temperate mixed forest. Hydrol. Process. 2008, 22, 3431–3443. [Google Scholar] [CrossRef]
- Wu, J.; Jing, Y.; Guan, D.; Yang, H.; Niu, L.; Wang, A.; Yuan, F.; Jin, C. Controls of evapotranspiration during the short dry season in a temperate mixed forest in Northeast China. Ecohydrology 2012, 6, 775–782. [Google Scholar] [CrossRef]
- Yan, C.; Zhao, W.; Wang, Y.; Yang, Q.; Zhang, Q.; Qiu, G.Y. Effects of forest evapotranspiration on soil water budget and energy flux partitioning in a subalpine valley of China. Agric. For. Meteorol. 2017, 246, 207–217. [Google Scholar] [CrossRef]
- Xin, Y.-F.; Chen, F.; Zhao, P.; Barlage, M.; Blanken, P.; Chen, Y.-L.; Chen, B.; Wang, Y.-J. Surface energy balance closure at ten sites over the Tibetan plateau. Agric. For. Meteorol. 2018, 259, 317–328. [Google Scholar] [CrossRef]
- Wang, K.C.; Dickinson, R.E. A review of global terrestrial evapotranspiration: Observation, modeling, climatology, and climatic variability. Rev. Geophys. 2012, 50, RG2005. [Google Scholar] [CrossRef]
- Li, M.; Babel, W.; Chen, X.; Zhang, L.; Sun, F.; Wang, B.; Ma, Y.; Hu, Z.; Foken, T. A 3-year dataset of sensible and latent heat fluxes from the Tibetan Plateau, derived using eddy covariance measurements. Theor. Appl. Climatol. 2015, 122, 457–469. [Google Scholar] [CrossRef] [Green Version]
- Montoro, A.; Torija, I.; Mañas, F.; López-Urrea, R. Lysimeter measurements of nocturnal and diurnal grapevine transpiration: Effect of soil water content, and phenology. Agric. Water Manag. 2020, 229, 105882. [Google Scholar] [CrossRef]
- Li, H.-J.; Yan, J.-X.; Yue, X.-F.; Wang, M.-B. Significance of soil temperature and moisture for soil respiration in a Chinese mountain area. Agric. For. Meteorol. 2008, 148, 490–503. [Google Scholar] [CrossRef]
- Goulden, M.L.; Bales, R.C. Mountain runoff vulnerability to increased evapotranspiration with vegetation expansion. Proc. Natl. Acad. Sci. USA 2014, 111, 14071–14075. [Google Scholar] [CrossRef] [Green Version]
- Cao, S.; Cao, G.; Chen, K.; Han, G.; Liu, Y.; Yang, Y.; Li, X. Characteristics of CO2, water vapor, and energy exchanges at a headwater wetland ecosystem of the Qinghai Lake. Can. J. Soil Sci. 2019, 99, 227–243. [Google Scholar] [CrossRef]
- Ma, Y.-J.; Li, X.-Y.; Liu, L.; Yang, X.-F.; Wu, X.-C.; Wang, P.; Lin, H.; Zhang, G.-H.; Miao, C.-Y. Evapotranspiration and its dominant controls along an elevation gradient in the Qinghai Lake watershed, northeast Qinghai-Tibet Plateau. J. Hydrol. 2019, 575, 257–268. [Google Scholar] [CrossRef]
- Shi, Z.; Xu, L.; Yang, X.; Guo, H.; Dong, L.; Song, A.; Zhang, X.; Shan, N. Trends in reference evapotranspiration and its attribution over the past 50 years in the Loess Plateau, China: Implications for ecological projects and agricultural production. Stoch. Environ. Res. Risk A 2017, 31, 257–273. [Google Scholar] [CrossRef]
- Irmak, S. Dynamics of Nocturnal, Daytime, and Sum-of-Hourly Evapotranspiration and Other Surface Energy Fluxes over Nonstressed Maize Canopy. J. Irrig. Drain. Eng. 2011, 137, 475–490. [Google Scholar] [CrossRef]
- Zhang, P.; Cai, Y.; Yang, W.; Yi, Y.; Yang, Z.; Fu, Q. Multiple spatiotemporal patterns of vegetation coverage and its relationship with climatic factors in a large dam-reservoir-river system. Ecol. Eng. 2019, 138, 188–199. [Google Scholar] [CrossRef]
- Wang, Y.; Liu, Y.; Jin, J. Contrast Effects of Vegetation Cover Change on Evapotranspiration during a Revegetation Period in the Poyang Lake Basin, China. Forests 2018, 9, 217. [Google Scholar] [CrossRef] [Green Version]
- Stannard, D.I.; Blanford, J.H.; Kustas, W.P.; Nichols, W.D.; Amer, S.A.; Schmugge, T.J.; Weltz, M.A. Interpretation of surface flux measurements in heterogeneous terrain during the Monsoon ‘90 experiment. Water Resour. Res. 1994, 30, 1227–1239. [Google Scholar] [CrossRef]
- Mahrt, L. Flux Sampling Errors for Aircraft and Towers. J. Atmos. Ocean. Technol. 1998, 15, 416–429. [Google Scholar] [CrossRef]
- Moore, K.E.; Fitzjarrald, D.R.; Sakai, R.K.; Goulden, M.L.; Munger, J.W.; Wofsy, S.C. Seasonal Variation in Radiative and Turbulent Exchange at a Deciduous Forest in Central Massachusetts. J. Appl. Meteorol. Clim. 1996, 35, 122–134. [Google Scholar] [CrossRef] [Green Version]
- De Dios, V.R.; Roy, J.; Ferrio, J.P.; Alday, J.G.; Landais, D.; Milcu, A.; Gessler, A. Processes driving nocturnal transpiration and implications for estimating land evapotranspiration. Sci. Rep. UK 2015, 5, 1–8. [Google Scholar] [CrossRef]
- Han, Y.; Zhang, L.; Wang, C.; Yuan, J.; Wei, H. Dynamic characteristics and influencing factors of actual evapotranspiration in cold wetland. South North. Water Transf. Water Sci. Technol. 2018, 16, 28–34. [Google Scholar] [CrossRef]
- Oishi, A.C.; Oren, R.; Stoy, P.C. Estimating components of forest evapotranspiration: A footprint approach for scaling sap flux measurements. Agric. For. Meteorol. 2008, 148, 1719–1732. [Google Scholar] [CrossRef] [Green Version]







| Ecosystem | Geographical Coordination | Altitude /m. a.s.l. | Soil Type | Plant Species |
|---|---|---|---|---|
| Alpine Desert | 38°17′55.77″ N, 98°16′10.97″ E | 4211 | Haplic Cryo-sod Soil | Rhodiola tangutica |
| Alpine Meadow | 37°53′12.75″ N, 98°24′28.21″ E | 3974 | Mat Cryo-sod Soil | Kobresia humilis |
| Alpine Meadow Steppe | 37°42′10.30″ N, 98°35′38.10″ E | 3718 | Mat Cryo-sod Soil | Kobresia humilis;Stipa purpurea |
| Alpine Steppe | 37°14′49.00″ N, 100°14′8.99″ E | 3205 | Cal-Ustic Isohumisols | Achnatherum splendens |
| Area | Time | Rn | TD | VPD | Pre | Ts | Ms | WS | NEE |
|---|---|---|---|---|---|---|---|---|---|
| high altitudes (>3800 m) | Daytime | 19.15 | 14.56 | 20.30 | 3.68 | 4.21 | 15.04 | 8.68 | 14.38 |
| Nighttime | 11.80 | 10.65 | 24.85 | 3.17 | 8.55 | 15.53 | 16.54 | 8.91 | |
| low altitudes (<3800 m) | Daytime | 15.66 | 22.47 | 1.50 | 9.12 | 17.89 | 11.83 | 15.82 | 5.71 |
| Nighttime | 3.19 | 26.14 | 7.71 | 14.86 | 10.23 | 9.99 | 20.81 | 7.08 |
Publisher’s Note: MDPI stays neutral with regard to jurisdictional claims in published maps and institutional affiliations. |
© 2022 by the authors. Licensee MDPI, Basel, Switzerland. This article is an open access article distributed under the terms and conditions of the Creative Commons Attribution (CC BY) license (https://creativecommons.org/licenses/by/4.0/).
Share and Cite
Liao, Q.; Li, X.; Shi, F.; Deng, Y.; Wang, P.; Wu, T.; Wei, J.; Zuo, F. Diurnal Evapotranspiration and Its Controlling Factors of Alpine Ecosystems during the Growing Season in Northeast Qinghai-Tibet Plateau. Water 2022, 14, 700. https://doi.org/10.3390/w14050700
Liao Q, Li X, Shi F, Deng Y, Wang P, Wu T, Wei J, Zuo F. Diurnal Evapotranspiration and Its Controlling Factors of Alpine Ecosystems during the Growing Season in Northeast Qinghai-Tibet Plateau. Water. 2022; 14(5):700. https://doi.org/10.3390/w14050700
Chicago/Turabian StyleLiao, Qiwen, Xiaoyan Li, Fangzhong Shi, Yuanhong Deng, Pei Wang, Tingyun Wu, Junqi Wei, and Fenglin Zuo. 2022. "Diurnal Evapotranspiration and Its Controlling Factors of Alpine Ecosystems during the Growing Season in Northeast Qinghai-Tibet Plateau" Water 14, no. 5: 700. https://doi.org/10.3390/w14050700
APA StyleLiao, Q., Li, X., Shi, F., Deng, Y., Wang, P., Wu, T., Wei, J., & Zuo, F. (2022). Diurnal Evapotranspiration and Its Controlling Factors of Alpine Ecosystems during the Growing Season in Northeast Qinghai-Tibet Plateau. Water, 14(5), 700. https://doi.org/10.3390/w14050700

