Alternative Splicing of Serum Response Factor Reveals Isoform-Specific Remodeling in Cardiac Diseases
Abstract
1. Introduction
2. Methods
2.1. Data Source and Processing
2.2. Identification of Splicing Factors for SRF and Regulatory Networks
2.3. Functional Enrichment Analysis of Genes with Strong Correlations with SRF
3. Results
3.1. RNA-Seq Data from the PRJNA198165 Dataset, Which Includes Four Patient Groups
3.2. An Overview of Alternative Splicing Events in Serum Response Factor
3.3. Functional Enrichment Analyses
3.4. KEGG Pathway Enrichment Analysis
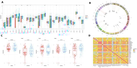
3.5. Landscape of Splicing Factors in Heart Failure
3.6. Regulatory Network of Splicing Factors and Their Correlation with SRF
4. Discussion
5. Conclusions
Supplementary Materials
Author Contributions
Funding
Institutional Review Board Statement
Informed Consent Statement
Data Availability Statement
Acknowledgments
Conflicts of Interest
References
- Li, Y.; Du, J.; Deng, S.; Liu, B.; Jing, X.; Yan, Y.; Liu, Y.; Wang, J.; Zhou, X.; She, Q. The Molecular Mechanisms of Cardiac Development and Related Diseases. Signal Transduct. Target. Ther. 2024, 9, 368. [Google Scholar] [CrossRef]
- Lara-Pezzi, E.; Gómez-Salinero, J.; Gatto, A.; García-Pavía, P. The Alternative Heart: Impact of Alternative Splicing in Heart Disease. J. Cardiovasc. Transl. Res. 2013, 6, 945–955. [Google Scholar] [CrossRef]
- Kalsotra, A.; Cooper, T.A. Functional Consequences of Developmentally Regulated Alternative Splicing. Nat. Rev. Genet. 2011, 12, 715–729. [Google Scholar] [CrossRef]
- Black, D.L. Mechanisms of Alternative Pre-Messenger RNA Splicing. Annu. Rev. Biochem. 2003, 72, 291–336. [Google Scholar] [CrossRef]
- Fu, X.-D.; Ares, M. Context-Dependent Control of Alternative Splicing by RNA-Binding Proteins. Nat. Rev. Genet. 2014, 15, 689–701. [Google Scholar] [CrossRef]
- Scotti, M.M.; Swanson, M.S. RNA Mis-Splicing in Disease. Nat. Rev. Genet. 2016, 17, 19–32. [Google Scholar] [CrossRef]
- Guyette, J.P.; Charest, J.M.; Mills, R.W.; Jank, B.J.; Moser, P.T.; Gilpin, S.E.; Gershlak, J.R.; Okamoto, T.; Gonzalez, G.; Milan, D.J.; et al. Bioengineering Human Myocardium on Native Extracellular Matrix. Circ. Res. 2016, 118, 56–72. [Google Scholar] [CrossRef]
- Singer, E.S.; Crowe, J.; Holliday, M.; Isbister, J.C.; Lal, S.; Nowak, N.; Yeates, L.; Burns, C.; Rajagopalan, S.; Macciocca, I.; et al. The Burden of Splice-Disrupting Variants in Inherited Heart Disease and Unexplained Sudden Cardiac Death. npj Genom. Med. 2023, 8, 29. [Google Scholar] [CrossRef] [PubMed]
- Miano, J. Serum Response Factor: Toggling between Disparate Programs of Gene Expression. J. Mol. Cell. Cardiol. 2003, 35, 577–593. [Google Scholar] [CrossRef] [PubMed]
- Zhang, X.; Azhar, G.; Huang, C.; Cui, C.; Zhong, Y.; Huck, S.; Wei, J.Y. Alternative Splicing and Nonsense-Mediated MRNA Decay Regulate Gene Expression of Serum Response Factor. Gene 2007, 400, 131–139. [Google Scholar] [CrossRef] [PubMed]
- Di Carlo, M.N.; Said, M.; Ling, H.; Valverde, C.A.; De Giusti, V.C.; Sommese, L.; Palomeque, J.; Aiello, E.A.; Skapura, D.G.; Rinaldi, G.; et al. CaMKII-Dependent Phosphorylation of Cardiac Ryanodine Receptors Regulates Cell Death in Cardiac Ischemia/Reperfusion Injury. J. Mol. Cell. Cardiol. 2014, 74, 274–283. [Google Scholar] [CrossRef]
- Jiang, J.; Wu, H.; Ji, Y.; Han, K.; Tang, J.-M.; Hu, S.; Lei, W. Development and Disease-Specific Regulation of RNA Splicing in Cardiovascular System. Front. Cell Dev. Biol. 2024, 12, 1423553. [Google Scholar] [CrossRef] [PubMed]
- Baralle, F.E.; Giudice, J. Alternative Splicing as a Regulator of Development and Tissue Identity. Nat. Rev. Mol. Cell Biol. 2017, 18, 437–451. [Google Scholar] [CrossRef] [PubMed]
- Giudice, J.; Xia, Z.; Wang, E.T.; Scavuzzo, M.A.; Ward, A.J.; Kalsotra, A.; Wang, W.; Wehrens, X.H.T.; Burge, C.B.; Li, W.; et al. Alternative Splicing Regulates Vesicular Trafficking Genes in Cardiomyocytes during Postnatal Heart Development. Nat. Commun. 2014, 5, 3603. [Google Scholar] [CrossRef] [PubMed]
- Vitali, F.; Li, Q.; Schissler, A.G.; Berghout, J.; Kenost, C.; Lussier, Y.A. Developing a ‘Personalome’ for Precision Medicine: Emerging Methods That Compute Interpretable Effect Sizes from Single-Subject Transcriptomes. Brief. Bioinform. 2019, 20, 789–805. [Google Scholar] [CrossRef]
- Leinonen, R.; Sugawara, H.; Shumway, M. The Sequence Read Archive. Nucleic Acids Res. 2011, 39, D19–D21. [Google Scholar] [CrossRef]
- Bolger, A.M.; Lohse, M.; Usadel, B. Trimmomatic: A Flexible Trimmer for Illumina Sequence Data. Bioinformatics 2014, 30, 2114–2120. [Google Scholar] [CrossRef]
- Dobin, A.; Davis, C.A.; Schlesinger, F.; Drenkow, J.; Zaleski, C.; Jha, S.; Batut, P.; Chaisson, M.; Gingeras, T.R. STAR: Ultrafast Universal RNA-Seq Aligner. Bioinformatics 2013, 29, 15–21. [Google Scholar] [CrossRef] [PubMed]
- Shen, S.; Park, J.W.; Lu, Z.; Lin, L.; Henry, M.D.; Wu, Y.N.; Zhou, Q.; Xing, Y. RMATS: Robust and Flexible Detection of Differential Alternative Splicing from Replicate RNA-Seq Data. Proc. Natl. Acad. Sci. USA 2014, 111, E5593–E5601. [Google Scholar] [CrossRef]
- Paz, I.; Kosti, I.; Ares, M.; Cline, M.; Mandel-Gutfreund, Y. RBPmap: A Web Server for Mapping Binding Sites of RNA-Binding Proteins. Nucleic Acids Res. 2014, 42, W361–W367. [Google Scholar] [CrossRef]
- Conway, J.R.; Lex, A.; Gehlenborg, N. UpSetR: An R Package for the Visualization of Intersecting Sets and Their Properties. Bioinformatics 2017, 33, 2938–2940. [Google Scholar] [CrossRef]
- Ge, S.X.; Jung, D.; Yao, R. ShinyGO: A Graphical Gene-Set Enrichment Tool for Animals and Plants. Bioinformatics 2020, 36, 2628–2629. [Google Scholar] [CrossRef]
- Subramanian, A.; Tamayo, P.; Mootha, V.K.; Mukherjee, S.; Ebert, B.L.; Gillette, M.A.; Paulovich, A.; Pomeroy, S.L.; Golub, T.R.; Lander, E.S.; et al. Gene Set Enrichment Analysis: A Knowledge-Based Approach for Interpreting Genome-Wide Expression Profiles. Proc. Natl. Acad. Sci. USA 2005, 102, 15545–15550. [Google Scholar] [CrossRef]
- Carbon, S.; Douglass, E.; Good, B.M.; Unni, D.R.; Harris, N.L.; Mungall, C.J.; Basu, S.; Chisholm, R.L.; Dodson, R.J.; Hartline, E.; et al. The Gene Ontology Resource: Enriching a GOld Mine. Nucleic Acids Res. 2021, 49, D325–D334. [Google Scholar] [CrossRef]
- Wang, E.T.; Sandberg, R.; Luo, S.; Khrebtukova, I.; Zhang, L.; Mayr, C.; Kingsmore, S.F.; Schroth, G.P.; Burge, C.B. Alternative Isoform Regulation in Human Tissue Transcriptomes. Nature 2008, 456, 470–476. [Google Scholar] [CrossRef]
- Kong, S.W.; Hu, Y.W.; Ho, J.W.K.; Ikeda, S.; Polster, S.; John, R.; Hall, J.L.; Bisping, E.; Pieske, B.; dos Remedios, C.G.; et al. Heart Failure–Associated Changes in RNA Splicing of Sarcomere Genes. Circ. Cardiovasc. Genet. 2010, 3, 138–146. [Google Scholar] [CrossRef]
- Zhang, X.; Williams, E.D.; Azhar, G.; Rogers, S.C.; Wei, J.Y. Does P49/STRAP, a SRF-Binding Protein (SRFBP1), Modulate Cardiac Mitochondrial Function in Aging? Exp. Gerontol. 2016, 82, 150–159. [Google Scholar] [CrossRef]
- Miano, J.M. Role of Serum Response Factor in the Pathogenesis of Disease. Lab. Investig. 2010, 90, 1274–1284. [Google Scholar] [CrossRef]
- Posern, G.; Treisman, R. Actin’ Together: Serum Response Factor, Its Cofactors and the Link to Signal Transduction. Trends Cell Biol. 2006, 16, 588–596. [Google Scholar] [CrossRef] [PubMed]
- Saucerman, J.J.; Tan, P.M.; Buchholz, K.S.; McCulloch, A.D.; Omens, J.H. Mechanical Regulation of Gene Expression in Cardiac Myocytes and Fibroblasts. Nat. Rev. Cardiol. 2019, 16, 361–378. [Google Scholar] [CrossRef] [PubMed]
- Gupte, A.A.; Hamilton, D.J.; Cordero-Reyes, A.M.; Youker, K.A.; Yin, Z.; Estep, J.D.; Stevens, R.D.; Wenner, B.; Ilkayeva, O.; Loebe, M.; et al. Mechanical Unloading Promotes Myocardial Energy Recovery in Human Heart Failure. Circ. Cardiovasc. Genet. 2014, 7, 266–276. [Google Scholar] [CrossRef] [PubMed]
- Heinig, M.; Adriaens, M.E.; Schafer, S.; van Deutekom, H.W.M.; Lodder, E.M.; Ware, J.S.; Schneider, V.; Felkin, L.E.; Creemers, E.E.; Meder, B.; et al. Natural Genetic Variation of the Cardiac Transcriptome in Non-Diseased Donors and Patients with Dilated Cardiomyopathy. Genome Biol. 2017, 18, 170. [Google Scholar] [CrossRef] [PubMed]
- Rossbach, O.; Hung, L.-H.; Schreiner, S.; Grishina, I.; Heiner, M.; Hui, J.; Bindereif, A. Auto- and Cross-Regulation of the HnRNP L Proteins by Alternative Splicing. Mol. Cell. Biol. 2009, 29, 1442–1451. [Google Scholar] [CrossRef]
- Long, J.C.; Caceres, J.F. The SR Protein Family of Splicing Factors: Master Regulators of Gene Expression. Biochem. J. 2009, 417, 15–27. [Google Scholar] [CrossRef]
- Ip, J.Y.; Schmidt, D.; Pan, Q.; Ramani, A.K.; Fraser, A.G.; Odom, D.T.; Blencowe, B.J. Global Impact of RNA Polymerase II Elongation Inhibition on Alternative Splicing Regulation. Genome Res. 2011, 21, 390–401. [Google Scholar] [CrossRef]
- Dreyfuss, G.; Kim, V.N.; Kataoka, N. Messenger-RNA-Binding Proteins and the Messages They Carry. Nat. Rev. Mol. Cell Biol. 2002, 3, 195–205. [Google Scholar] [CrossRef]
- Kanehisa, M.; Furumichi, M.; Sato, Y.; Kawashima, M.; Ishiguro-Watanabe, M. KEGG for Taxonomy-Based Analysis of Pathways and Genomes. Nucleic Acids Res. 2023, 51, D587–D592. [Google Scholar] [CrossRef]
- Reina-Couto, M.; Pereira-Terra, P.; Quelhas-Santos, J.; Silva-Pereira, C.; Albino-Teixeira, A.; Sousa, T. Inflammation in Human Heart Failure: Major Mediators and Therapeutic Targets. Front. Physiol. 2021, 12, 746494. [Google Scholar] [CrossRef]
- Hua, Y.; Sahashi, K.; Hung, G.; Rigo, F.; Passini, M.A.; Bennett, C.F.; Krainer, A.R. Antisense Correction of SMN2 Splicing in the CNS Rescues Necrosis in a Type III SMA Mouse Model. Genes Dev. 2010, 24, 1634–1644. [Google Scholar] [CrossRef] [PubMed]
- Yang, K.C.; Yamada, K.A.; Patel, A.Y.; Topkara, V.K.; George, I.; Cheema, F.H.; Ewald, G.A.; Mann, D.L. Deep RNA Sequencing Reveals Dynamic Regulation of Myocardial Noncoding RNAs in Failing Human Heart and Remodeling with Mechanical Circulatory Support. Circ. Heart Fail. 2014, 7, 200–209. [Google Scholar] [CrossRef]
- Miano, J.M.; Long, X.; Fujiwara, K. Serum Response Factor: Master Regulator of the Actin Cytoskeleton and Contractile Apparatus. Am. J. Physiol. Cell Physiol. 2007, 292, C70–C81. [Google Scholar] [CrossRef] [PubMed]
- Deshpande, A.B.; Shetty, P.M.V.; Frey, N.; Rangrez, A.Y. SRF: A Seriously Responsible Factor in Cardiac Development and Disease. J. Biomed. Sci. 2022, 29, 38. [Google Scholar] [CrossRef] [PubMed]
- Duque, E.R.; Briasoulis, A.; Alvarez, P.A. Heart failure with preserved ejection fraction in the elderly: Pathophysiology, diagnostic and therapeutic approach. J Geriatr Cardiol. 2019, 16, 421–428. [Google Scholar] [CrossRef] [PubMed]








| Sequence Read Archive ID | Types of Cardiovascular Disease |
|---|---|
| PRJNA198165 | Ischemic Cardiomyopathy (ICM), Non-ischemic cardiomyopathy (NICM), ICM+ Left ventricular assist device (LVAD), and NICM+LVAD vs. Non-failing group |
| PRJNA678360 | Heart failure with reduced ejection fraction (HFrEF) vs. Non-failing group |
| PRJNA477855 | Dilated cardiomyopathy and Ischemic cardiomyopathy vs. Non-failing group |
| Condition | Exon Coordinates (chr6, +Strand) | Types of ASE | SRA ID |
|---|---|---|---|
| SRF NF and SRF ICM | 43,173,847–43,174,113 (Exon 2), 43,178,806–43,178,882 (Exon 6), 43,176,548–43,176,667 (Exon4), 43,178,294–43,178,485 (Exon 5), 43,175,706–43,175,967 (Exon3) | SE | PRJNA198165 |
| SRF NF and ICMLVAD | 43,172,396–43,172,451 (Exon 1), 43,172,396–43,172,578 (Exon 1), 43,173,847–43,174,113 (Exon 2) | A5SS | |
| 43,173,847–43,174,113 (Exon 2), 43,175,706–43,175,967 (Exon 2), 43,176,548–43,176,667 (Exon 4), 43,178,294–4,317,848 (Exon 5) | MXE | ||
| 43,173,847–43,174,113 (Exon 2), 43,175,706–43,175,967 (Exon 3), 43,176,548–43,176,667 (Exon 4), 43,173,847–43,174,113 (Exon 2), 43,176,548–43,176,667 (Exon 4), 43,178,806–43,178,882 (Exon 6), 43,175,706–43,175,967 (Exon 3), 43,176,548–43,176,667 (Exon 4), 43,178,294–43,178,485 (Exon 5), 43,176,548–43,176,667 (Exon 4), 43,178,294–43,178,485 (Exon 5), 43,178,806–43,178,882 (Exon 6) | SE | ||
| SRF NF and NICM | 43,172,396–43,172,451 (Exon 1), 43,172,396–43,172,578 (Exon 7), 43,173,847–43,174,113 (Exon 2) | A5SS | |
| SRF NF and NICMLVAD | 43,173,847–43,174,113 (Exon 2), 43,175,706–43,175,967 (Exon 2), 43,176,548–43,176,667 (Exon 4), 43,178,806–43,178,882 (Exon 6), 43,178,294–43,178,485 (Exon 5), 43,178,806–43,178,882 (Exon 6) | SE | |
| SRF NF and DCM | 43,172,396–43,172,451(Exon 1), 43,172,396–43,172,578 (Exon 2), 43,173,847–43,174,113 (Exon 2) | A5SS | PRJNA477855 |
| SRF NF and ICM | 43,172,396–43,172,451(Exon 1), 43,172,396–43,172,578 (Exon 2) 2), 43,173,847–43,174,113 (Exon 2) | A5SS | |
| SRF NF and HFrEF LA | 43,172,396–43,172,451(Exon 1), 43,172,396–43,172,578, 43,173,847–43,174,113 (Exon 2) | A5SS | PRJNA678360 |
| SRF NF and HFrEF LA | 43,173,847–43,174,113 (Exon 2), 43,175,706–43,175,967, 43,178,294–43,178,485 (Exon 5), 43,176,548–43,176,667 (Exon 4), 43,178,806–43,178,882 (Exon 6) | MXE | |
| SRF NF and HFrEF LA | 43,173,847–43,174,113 (Exon 2), 43,175,706–43,175,967 (Exon 3), 43,176,548–43,176,667 (Exon 4), 43,178,294–43,178,485 (Exon 5), 43,178,806–43,178,882 (Exon 6), 43,176,548–43,176,667(Exon 4), 43,179,095–43,181,506 (Exon 7) | SE | |
| SRF NF and HFrEF RA | 43,172,395–43,172,578, 43,172,395–43,172,451(Exon 1), 43,173,846–43,174,113 (Exon 2) | A5SS | |
| SRF NF and HFrEF RA | 43,173,846–43,174,113 (Exon 2), 43,175,705–43,175,967 (Exon 3), 43,176,547–43,176,667 (Exon 4), 43,178,293–43,178,485 (Exon 5), 43,178,805–43,178,882 (Exon 6) | MXE | |
| SRF NF and HFrEF LV | 43,172,396–43,172,451 (Exon 1), 43,172,396–43,172,578 (Exon 2), 43,173,847–43,174,113 (Exon 2) | A5SS | |
| SRF NF and HFrEF LV | 43,173,847–43,174,113 (Exon 2), 43,175,706–43,175,967 (Exon 3), 43,176,548–43,176,667 (Exon 4), 43,178,294–43,178,485 (Exon 5) | MXE | |
| SRF NF and HFrEF LV | 43,175,705–43,175,967 (Exon 3),43,176,547–43,176,667 (Exon 4) | SE | |
| SRF NF and HFrEF RV | 43,172,395–43,172,578 (Exon 1), 43,172,395–43,172,451 (Exon 1), 43,173,847–43,174,113 (Exon 2) | A5SS | |
| SRF NF and HFrEF RV | 43,175,705–43,175,967 (Exon 3), 43,176,547–43,176,667 (Exon 4), 43,178,293–43,178,485 (Exon 5), 43,178,805–43,178,882 (Exon 6) | MXE | |
| SRF NF and HFrEF RV | 43,175,705–43,175,967 (Exon 3), 43,176,547–43,176,667 (Exon 4), 43,178,293–43,178,485 (Exon 5) | SE |
Disclaimer/Publisher’s Note: The statements, opinions and data contained in all publications are solely those of the individual author(s) and contributor(s) and not of MDPI and/or the editor(s). MDPI and/or the editor(s) disclaim responsibility for any injury to people or property resulting from any ideas, methods, instructions or products referred to in the content. |
© 2025 by the authors. Licensee MDPI, Basel, Switzerland. This article is an open access article distributed under the terms and conditions of the Creative Commons Attribution (CC BY) license (https://creativecommons.org/licenses/by/4.0/).
Share and Cite
Abdi, S.A.H.; Azhar, G.; Zhang, X.; Sharma, S.; Hafeez, M.; Wei, J.Y. Alternative Splicing of Serum Response Factor Reveals Isoform-Specific Remodeling in Cardiac Diseases. Genes 2025, 16, 947. https://doi.org/10.3390/genes16080947
Abdi SAH, Azhar G, Zhang X, Sharma S, Hafeez M, Wei JY. Alternative Splicing of Serum Response Factor Reveals Isoform-Specific Remodeling in Cardiac Diseases. Genes. 2025; 16(8):947. https://doi.org/10.3390/genes16080947
Chicago/Turabian StyleAbdi, Sayed Aliul Hasan, Gohar Azhar, Xiaomin Zhang, Shakshi Sharma, Mohib Hafeez, and Jeanne Y. Wei. 2025. "Alternative Splicing of Serum Response Factor Reveals Isoform-Specific Remodeling in Cardiac Diseases" Genes 16, no. 8: 947. https://doi.org/10.3390/genes16080947
APA StyleAbdi, S. A. H., Azhar, G., Zhang, X., Sharma, S., Hafeez, M., & Wei, J. Y. (2025). Alternative Splicing of Serum Response Factor Reveals Isoform-Specific Remodeling in Cardiac Diseases. Genes, 16(8), 947. https://doi.org/10.3390/genes16080947

